


![]()




SIGLES ET ABRÉVIATIONS 5
REMERCIEMENTS 7
AVANT-PROPOS 9
MOT DE LA PRÉSIDENTE 10
RÉSUMÉ EXÉCUTIF 12
INTRODUCTION 14
SECTION I. QUI NOUS SOMMES 17
1.1. À propos du FAWE Sénégal 17
1.2. Le Bilan du FAWE 18
1.3. NOS PARTIES PRENANTES 19
SECTION 2. COMMENT NOUS TRAVAILLONS : NOTRE APPROCHE 21
2.1. Éléments clés de notre approche 21
2.2 Partenariats et renforcement des réseaux 21
2.3 Plaidoyer fondé sur des preuves 21
2.4 Engagement communautaire 21
2.5 Engagement du secteur privé 21
SECTION 3. LE CONTEXTE 22
3.1. METHODOLOGIE DU PLAN STRATEGIQUE 22
3.2. APERÇU GÉNÉRAL 23
3.2. CADRE POLITIQUE ET STRATÉGIQUE 23
3.2.1. Le PAQUET-EF (2018-2030) : Fondement de l’action éducative 23
3.3. ÉVOLUTION HISTORIQUE DE LA SCOLARISATION (2000-2023) 27
3.3.1. Situation en 2000 : Point de départ 27
3.4. ANALYSE DÉTAILLÉE PAR NIVEAU D’ENSEIGNEMENT 29
3.4.1. L’ÉDUCATION PRIMAIRE 29
3.4.2. ENSEIGNEMENT MOYEN GÉNÉRAL (12-15 ans / 6ème-3ème) 30
3.4.3. ENSEIGNEMENT SECONDAIRE GENERAL (16-18 ans / seconde-terminale) 31

3.4.4. ENSEIGNEMENT SUPÉRIEUR : Le plafond de verre 33
3.6.2. Des mécanismes invisibles qui minent la 34
3.8. Environnement scolaire : l’accès à l’eau et la gouvernance communautaire des établissements scolaires 36
SECTION 4 : NOTRE THÉORIE DU CHANGEMENT 42
SECTION 5 : CADRE STRATÉGIQUE 43
5.1 Notre Vision 43
5.2 Notre Mission 43
5.3 Notre Devise 43
5.4 Notre mandat 43
5.5 Valeurs et principes directeurs 43
SECTION 6 : OBJECTIFS STRATÉGIQUES 45
Objectif stratégique 1 46
OBJECTIF STRATÉGIQUE 2 48
OBJECTIF STRATÉGIQUE 3 50
SECTION 7 : MISE EN ŒUVRE ET COORDINATION 52
52
Répartition budgétaire par objectif stratégique 52
NOTES EXPLICATIVES SUR LA RÉPARTITION BUDGÉTAIRE 54
Mobilisation des ressources 56
Mise en œuvre du plan stratégique 56
SECTION 8 : GOUVERNANCE ET GESTION 57
Conseil d’Administration du FAWE Sénégal 57
L’Antenne du FAWE Sénégal 57
SECTION 9 : SUIVI, ÉVALUATION, APPRENTISSAGE ET RAPPORTAGE 59
SUIVI 59
Analyse et rapports 59
Validation 59
Suivi de la performance des indicateurs 60
Participation des parties prenantes 60
ÉVALUATION 60
Évaluation annuelle des performances 60
Évaluation à mi-parcours 60
RAPPORTS 61
Rapports trimestriels 61
Rapport annuel 61
APPRENTISSAGE 61
61
Forums des parties prenantes 61 62
Annexes 63
OBJECTIFS ET ACTIVITÉS STRATÉGIQUES 63
Documents de référence : 69
AEF Assises de l’Éducation et de la Formation
AG Assemblée Générale
AGE Assemblée Générale Extraordinaire
AGO Assemblée Générale Ordinaire
AGR Activités Génératrices de Revenus
AME Association des Mères Éducatrices
APE Association des Parents d’Élèves
AS Action Stratégique
BFEM Brevet de Fin d’Études Moyennes
CA Conseil d’Administration
CE Centres d’Excellence
CEDEF Convention sur l’Élimination de toutes les Formes de Discrimination à l’Égard des Femmes
rieur
ERP des Ressources d’Entreprise)
FAWE Forum des Éducatrices Africaines (Forum for African Women Educationalists)
FEA Forum des Éducatrices Africaines
FPT Formation Professionnelle et Technique
GNPEF Groupe National des Partenaires de l’Éducation et de la Formation
GRP Pédagogie Sensible au Genre (Gender Responsive Pedagogy)
IA Inspection Académique / Inspecteur Académique
ISEP Instituts Supérieurs d’Enseignement Professionnel
CI
CESA Stratégie Continentale d’Éducation pour l’Afrique (ou Continental Education Strategy for Africa)
CESE Conseil Économique, Social et Environnemental
Cours d’Initiation (première année élémentaire)
CN Chapitre National
COVID-19 Coronavirus Disease 2019
CRFPE Centre Régional de Formation du Personnel de l’Éducation
EDS Enquête Démographique et de Santé
EFPT Enseignement et Formation Professionnelle et Technique
EGI Égalité de Genre et Inclusion
EOP Programme d’Orientation Élargie (Expanded Opportunities Programme)
EPES Établissements Privés d’Enseignement Supé-
KPI Key Performance Indicators (Indicateurs Clés de Performance)
MEL Suivi, Évaluation et Apprentissage (Monitoring, Evaluation and Learning)
MEN Ministère de l’Éducation Nationale
MESRI Ministère de l’Enseignement Supérieur, de la Recherche et de l’Innovation
MGF Mutilations Génitales Féminines
MICS Multiple Indicator Cluster Survey (Enquête par Grappes à Indicateurs Multiples)
ODD Objectifs de Développement Durable
ONG Organisation Non Gouvernementale
OS Objectif Stratégique
PAQUET Programme d’Amélioration de la Qualité, de l’Équité et de la Transparence
PAQUET-EF Programme d’Amélioration de la Qualité, de l’Équité et de la Transparence - Éduca -

tion/Formation
PS Plan Stratégique
PSE Plan Sénégal Émergent
PSG Pédagogie Sensible au Genre
RAP Rapport Annuel de Performance
RNSE Rapport National sur la Situation de l’Éducation
RS Secrétariat Régional (Regional Secretariat)
S&E Suivi et Évaluation
SEA Suivi, Évaluation et Apprentissage
SECA Stratégie Continentale d’Éducation pour l’Afrique
SEF Système d’Éducation et de Formation
SERA Suivi, Évaluation, Recherche et Apprentissage
SNEEG Stratégie Nationale pour l’Équité et l’Égalité de Genre
SRAJ Santé Reproductive des Adolescents et Jeunes
STIM Sciences, Technologies, Ingénierie et Mathématiques
STISA Science, Technology and Innovation Strategy for ca
SVT Sciences de la Vie et de la Terre
TBA Taux Brut d’Admission
TBS Taux Brut de Scolarisation
TBPS Taux Brut de Préscolarisation
TDR Termes de Référence
TIC Technologies de l’Information et de la Communication
TOT Training of Trainers (Formation de Formateurs)
TUSEME « Exprimons librement mais avec respect »
UNESCO Organisation des Nations Unies pour l’Éduca tion, la Science et la Culture
UNICEF Fonds des Nations Unies pour l’Enfance
VAD Visite À Domicile
VBG Violences Basées sur le Genre
VIH
WASRO
Sous-Régional pour l’Afrique de l’Ouest du FAWE)


L‘élaboration de ce Plan Stratégique 2024-2028 est le fruit d’un processus participatif et inclusif qui a mobi- lisé l’ensemble des acteurs et actrices engagés pour l’éducation des filles et l’autonomisation des femmes au Sénégal.
Nous exprimons notre profonde gratitude à toutes les personnes et institutions qui ont contribué, de près ou de loin, à la réalisation de ce document stratégique. Nos remerciements s’adressent particulièrement à : L’équipe de pilotage et de coordination composée du Conseil d’Administration du FAWE Sénégal, sous la présidence de Madame Anta Basse Konté, et de l’équipe de gestion dirigée par la Coordonnatrice Nationale, pour leur vision stratégique et leur engagement sans faille.
Les membres du FAWE Sénégal, femmes leaders issues de divers horizons professionnels, qui ont apporté leur expertise technique, leurs analyses contextuelles et leurs recommandations avisées lors des sessions de réflexion stratégiques.
Le FAWE-Afrique et particulièrement le Bureau
Sous-Régional pour l’Afrique de l’Ouest (WASRO), pour leurs orientations techniques, leur accompagnement méthodologique et leur appui institutionnel tout au long du processus d’élaboration.
Les Associations des Mères Éducatrices (AME-FAWE) présentes dans les 16 Académies du Sénégal, véritables ambassadrices de l’éducation des filles dans les communautés, pour leurs contributions issues du terrain et leur mobilisation quotidienne.
Les Alumni du FAWE Sénégal, jeunes femmes inspirantes et leaders émergentes, qui ont partagé leurs expériences vécues, leurs aspirations et leurs recommandations pour renforcer l’impact des interventions du FAWE.
Les bénéficiaires de nos programmes - filles scolarisées, femmes en formation, membres des clubs TUSEME, participantes aux programmes d’entrepreneuriatdont les voix, les besoins exprimés et les témoignages ont orienté nos priorités stratégiques.
Les partenaires institutionnels - Ministères en charge de l’Éducation Nationale, de la Formation Professionnelle, de l’Enseignement Supérieur, de la Famille et de la Femme - pour leur collaboration continue et leur engagement en faveur de l’égalité de genre dans l’éducation.Les autorités académiques et éducativesInspecteurs d’Académie, Inspecteurs de l’Éducation et de la For- mation, Chefs d’établissements, Points Focaux FAWE - qui ont participé activement aux ateliers consultatifs et ont enrichi le document de leurs expertises pédagogiques.Les enseignant(e)s et formateurs/formatrices formés aux modèles démonstratifs du FAWE (PSG, TUSE- ME, Centres d’Excellence), qui continuent d’innover dans leurs pratiques pour favoriser la réussite des filles. Les partenaires techniques et financiers, organisations de la société civile, secteur privé et communautés de base, qui soutiennent nos actions et partagent notre vision d’une éducation équitable et inclusive.
Les consultant(e)s et expert(e)s qui ont apporté leur appui technique à différentes étapes du processus d’élaboration, de révision et de finalisation du document. Ce Plan Stratégique est NOTRE Plan. Il porte l’empreinte collective de toutes celles et tous ceux qui croient
en la puissance transformatrice de l’éducation des filles et des femmes au Sénégal.
À tous et à toutes, merci pour votre confiance, votre engagement et votre contribution à cette œuvre commune. Ensemble, continuons à faire de l’éducation un puissant levier d’autonomisation et de développement pour les généra- tions présentes et futures.


Ce document constitue bien plus qu’un cadresion collective pour bâtir une société plus juste,
femme au Sénégal peut jouir pleinement de son droit à l’éducation et à l’épanouissement. Depuis sa création en 1996, le FAWE Sénégal a œuvré sans relâche pour lever les obstacles qui entravent
L’ONG a adopté diverses stratégies pour atteindre ses objectifs et contribue activement au développement de la politique du ministère de l’Éducation en matière de genre. À travers ce nouveau plan stratégique, nous
volonté de renforcer le plaidoyer, d’innover dans nos approches, de développer des partenariats solides et -
Ce plan s’inscrit dans une dynamique nationale, africaine et mondiale, en lien avec les Objectifs de Développement Durable, la Stratégie Continentale d’Éducation pour l’Afrique (CESA 16-25) et l’Agenda 2063 de l’Union africaine. Il met en avant notre responsabilité collective et notre engagement à contribuer à une transformation profonde du système éducatif sénégalais, sensible au genre et porteur d’équité.




Mme Anta Basse Konté Présidente du FAWE Sénégal

Chères membres, chers partenaires, chers amis du FAWE Sénégal,

C’est avec une profonde conviction et un engagement renouvelé que je vous présente ce Plan Stratégique 2024-2028 du FAWE Sénégal. Ce plan s’inscrit pleinement dans les grandes orientations du nouveau référentiel des politiques publiques du Sénégal,l’« Agenda National de Transformation Sénégal 2050 »,
ainsi que dans la Stratégie Nationale de Développement (2025-2029) qui place la promotion socio-économique de la femme et de la jeune fille au cœur de ses priorités.
Je tiens à exprimer ma profonde gratitude aux membres,partenaires, donateurs et parties prenantes qui, par leur soutien indé- fectible, rendent possible l’action du FAWE Sénégal. Ensemble, nous continuerons à œuvrer pour que l’éducation devienne un puissant levier d’autonomi- sation et de développement, au bénéfice des générations présentes et futures.
Ce plan stratégique est une invitation à l’action collective et à la responsabilité partagée. Ensemble, faisons de l’éducation un véritable vecteur de transformation sociale et d’équité.
Nous vous exhortons à le lire avec attention et, surtout, à vous l’approprier pour concrétiser notre vision: un Sénégal où chaque fille et chaque femme trouve dans l’éducation une voie vers la dignité, la liberté et la prospérité.


Figure 1 : Les trois piliers du PAQUET-EF 24
Figure 2 : Chronologie des interventions majeures 28
Figure 3 : taux de réussite scolaire au baccalauréat en 2022 selon le sexe (%) 31
Figure 4 : cycle vicieux du paradoxe 34
Figure 5 : Taux de CGE fonctionnels dans les établissements scolaires publics (%)36
Figure 6 : Pyramide des priorités FAWE 2024-2028 40
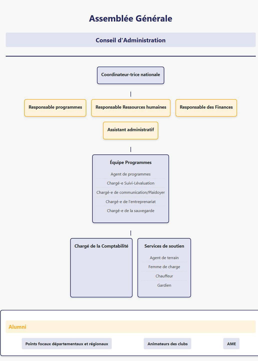
Figure 7 : Organigramme de l’antenne de FAWE Sénégal 58
Tableau 1 : Synthèse des réalisations du FAWE Sénégal 18
Tableau 2 : Autres interventions du FAWE Sénégal 18
Tableau 3 : Indicateurs éducatifs en 2000 27
Tableau 4 : Évolution du TBS dans le cycle moyen 2017-2022 (%)29
Tableau 5: Évolution du taux d’achèvement scolaire dans le cycle moyen 2017-2022 (%) 30
Tableau 6 : Évolution du TBS et du taux d’achèvement scolaire au secondaire 2017-2022 (%) 31
Tableau 7 : Évolution de l’indice de parité dans le Supérieur 32
Tableau 8 : Cadre d’analyse du paradoxe du système éducatif 33
Tableau 10 : Objectif stratégique 147
Tableau 11 : Objectif stratégique 249
Tableau 12 : Objectif stratégique 3 51
Tableau 13 : Répartition budgétaire par objectif Stratégique et par année 54
Tableau 14 : Activités clés et indicateurs de performance de l’Objectif Stratégique 1 63
Tableau 15 : Activités clés et indicateurs de performance de l’Objectif Stratégique 2 64
Tableau 16 : Activités clés et indicateurs de performance de l’Objectif Stratégique 3 67

Ce Plan stratégique 2024-2028 du FAWE Sénégal s’aligne avec les orientations stratégiques du FAWEmouvoir l’égalité des sexes et faire progresser l’auSénégal, grâce à l’éducation. Guidé par notre engagement inébranlable à garantir un accès équitable à un apprentissage de qualité, ce plan trace la voie vers une éducation de qualité, équitable et in-
Nous nous engageons pour une société sénégalaise femmes s’épanouissent. Cela est possible grâce à la mise en place d’un système éducatif sensible au genre, qui élimine les obstacles et favorise l’égalité des chancestenariats et le développement d’approches innovantes,
Les objectifs stratégiques de ce plan s’articulent autour de quatre piliers clés : investissements sensibles au genre dans l’éducation. En collaborant avec les décideurs politiques, le gouvernement et les parties prenantes, nous faisons un plaidoyer en faveur de changements politiques qui donnent la priorité à l’égalité des sexes dans l’éducation.
▪ Renforcement des capacités : nous renforçons la capacité interne pour soutenir la conception et la mise en œuvre de programmes d’éducation inclusifs et sensibles au genre. Grâce à des initiatives ciblées de formation et de renforcement des capacités, nous soutenons le renforcement de parties prenantes -
tés entre les sexes et les obstacles dans l’éducation.duisons des recherches et des connaissances fondées sur des données probantes qui éclairent les politiques, les programmes et les interventions visant à promouvoir l’égalité des sexes dans l’éducation. En partageant les meilleures pratiques et les leçons apprises, nous contribuons à une compréhension plus large de l’éducation sen-
▪ Collaboration et réseautage : nous renforçons les par-

Améliorer la production et l’utilisation de données probantes issues de la recherche pour éclairer les politiques et les pratiques éducatives au Sénégal

tenariats et les collaborations au niveau local, régional et national pour tirer parti des ressources, de l’expertise et des réseaux. En unissant nos forces avec des organisations, des donateurs et des institutions partageant les mêmes idées, nous augmentons notre impact collectif dans la promotion de l’égalité des sexes dans l’éducation.Pour atteindre ces objectifs, nous mettons en œuvre une série de stratégies, notamment des cam-sation de ressources, des ateliers de renforcement des capacités, des études et du réseautage. Nous utilisons également les technologies numériques et l’innovadans les communautés éloignées et vulnérables.
APERÇU : Le FAWE reconnaît qu’il est impératif d’investir dans la recherche et l’utilisation de données pertinentes et actualisées pour renforcer son travail de plaidoyer en matière de politiques et de pratiques éducatives. L’organisation est convaincue que l’utilisation de données probantes issues de la recherche pour incorrespondent à sa mission, tout les priorités du programme de tional. L’organisation veillera à dées sur une recherche sensible et des femmes à tous les niveaux dans tous les contextes socioculturels Dans le contexte sénégalais, mais sous performantes aux une compréhension approfondie recherche devient un outil stratégique

bonnes pratiques
AWE Sénégal est une antenne na- tionale du FAWE- Afrique, créée le 19 avril 1996 comme association, et devenue ONG en 2001. Nous sommes animés par une vision inspirante :construire un futur où chaque fille et chaque femme au Sénégal bénéficie d’une éducation de qualité, libérant ainsi son plein potentiel et transformant positivement sa vie et celle de sa communauté. En effet, nous sommes convaincus que l’éducation est fondamentale pour les communautés et les nations et pour l’autonomisation des filles et des femmes en particulier. Dans le respect de notre mission, nous avons conçu ce Plan StraTégique (2024-2028) qui oriente nos actions pour les cinq années de mise en œuvre. Il décrit nos priorités stratégiques, nos objectifs et nos actions pour engendrer un changement durable. Notre plan stratégique repose sur une collaboration efficace et un partenariat efficient. Nous recon- naissons l’efficacité de la synergie dans l’action pour faire face aux défis complexes liés à l’inégalité des chances et à l’éducation des filles. C’est pourquoi, dans notre parcours commun vers un système éducatif sénégalais sensible au genre, nous nous efforçons de collaborer avec le gouvernement et d’impliquer activement les collectivités territoriales, la société civile, les partenaires au développement, le secteur privé, les communautés et les bénéficiaires.
Dans ce plan stratégique, nous visons à renforcer la capacité institutionnelle et organisationnelle et le leadership du FAWE Sénégal, à améliorer l’impact de nos programmes et à favoriser le dé- veloppement et la croissance du- rable. La priorité est axée sur le maintien et la réussite des filles à l’école et sur une éducation de qualité, à travers des politiques et pratiques sensibles au genre qui favorisent un changement systémique au niveau national. Notre plan stratégique reconnaît le besoin urgent de relever les défis climatiques et environnementaux actuels qui affectent le Sénégal et le monde entier. Les changements climatiques exacerbent les vulnérabilités existantes et créent de nouveaux obstacles à l’éducation des filles, notamment à travers les déplacements de populations, la raréfaction des ressources, l’insécurité alimentaire et les catastrophes naturelles.
Les filles et les femmes sont particulièrement touchées par ces crises environnementales, qui augmentent les risques de déscolarisation, de mariages précoces et de violences basées sur le genre . Nous continuerons à veiller à la mise en œuvre d’approches innovantes et résilientes pour habiliter les filles et les femmes à s’adapter dans un contexte de changements climatiques et à saisir les opportunités de croissance et de réussite dans un développement durable et inclusif. Note sur les impacts climatiques : Selon le rapport du GIEC (2023), l’Afrique de l’Ouest connaît une augmentation des températures de 1,5°C par rapport à l’ère préindustrielle, entraînant séche- resses, inondations et insécurité alimentaire. Au Sénégal, ces phénomènes affectent particulière- ment les zones rurales où les taux de scolarisa- tion des filles sont déjà les plus faibles. Source : GIEC, Sixième Rapport d’Évaluation, 2023.
en s’alignant sur développement nace que toutes lesau genre, rigouniveaux d’éducation et socioculturels du Sénégal. le paradoxe de examens) nécessite de ses causes, la stratégique indispen-produire des évi-
Renforcer la capacité institutionnelle et améliorer
APERÇU :
Le FAWE reconnaît qu’une gouvernance organisationnelle solide constitue le fondement nécessaire à telle gouvernance implique l’ensemble des processus et des structures de prise de décision, de responsaatteindre les objectifs stratégiques. Elle englobe également l’établissement d’une culture et d’une identité organisationnelle forte pour promouvoir des valeurs partagées et une cohésion au sein du réseau.
Cet objectif stratégique adopte une terne, se concentrant principalement forcement de la capacité organisationnelle FAWE Sénégal pour lui permettre œuvre avec succès les objectifs stratégiques
Le FAWE Sénégal s’appuiera sur sationnelles existantes (expérience décennies, crédibilité auprès des pertise technique reconnue) tout lacunes émergentes en matière de lisation de ressources, systèmes munication digitale, partenariats

Cet objectif se concentre sur plusieurs prioritaires de renforcement institutionnel de l’antenne nationale, garantissant
Le plan stratégique du FAWE Sé- négal est notre feuille de route pour l’action et l’impact. À tra- vers ce plan, nous nous engageons à suivre et à évaluer nos progrès et notre impact, à tirer des leçons de nos expériences et à amélio- rer continuellement nos stratégies pour réaliser notre vision commune : le développement de l’éducation des filles au Sénégal. Les interventions du FAWE Sénégal contribuent directement aux Objectifs de Développement Durable (ODD), notamment :
• L’ODD 4 : Éducation de qualité - « Assurer l’accès de tous à une éducation de qualité, sur un pied d’égalité, et promou- voir les possibilités d’appren- tissage tout au long de la vie ».
• L’ODD 5 : Égalité entre les sexes - « Parvenir à l’éga- lité des sexes et autonomiser toutes les femmes et les filles » En plaidant pour des politiques et des pratiques éducatives sen- sibles au genre, nous visons à garantir une éducation de qua- lité inclusive et équitable pour tous, avec un accent particu- lier sur les filles et les femmes. Au fil des années, nous avons ac- tivement soutenu et mis en œuvre les objectifs de la Stratégie Conti- nentale d’Éducation pour l’Afrique (CESA 16-25) , qui vise à amé- liorer l’accès, l’équité, la qualité et la pertinence de l’éducation en Afrique. Le travail de notre orga- nisation contribue également aux aspirations de l’Agenda 2063 de l’Union Africaine, notamment en ce qui concerne l’égalité des sexes et l’autonomisation des femmes. Le FAWE soutient l’engagement de l’Union africaine à garantir les droits des femmes à accéder à une
éducation de qualité, au leadership et à l’autonomisation économique . Le FAWE s’attèle à influencer le gouvernement et les autres parte- naires dans le sens de la révision des politiques éducatives existantes et de l’adoption des stratégies pour parvenir à améliorer l’accès et la réussite des filles à l’école. Cela n’est possible qu’avec la reconnais- sance de l’importance de l’adop- tion de politiques éducatives natio- nales appropriées pour avoir une transformation efficace en matière de genre dans le système éducatif. Le FAWE incite les décideurs po- litiques et les autorités de l’Éduca- tion et de la Formation à opter pour des politiques éducatives en faveur d’un accès accru, d’une meilleure rétention, de la promotion de la réintégration et de l’amélioration des résultats scolaires des filles, et notamment dans les STIM et dans la formation professionnelle.
Protocole de Maputo : Le Protocole à la Charte africaine des droits de l’homme et des peuples relatif aux droits des femmes en Afrique (2003), ratifié par le Sénégal en 2005, garantit les droits des femmes à l’éducation (Article 12) et à l’autonomisation économique (Article 13).
perspective inprincipalement sur le renorganisationnelle du de mettre en stratégiques 1 et 2. forces organiplus de deux partenaires, excomblant les capacités (mobigestion, comstratégiques).
plusieurs domaines
institutionnel au sein ainsi que le


Le Forum des Éducatrices Africaines (FEA), plus connu sous le sigle anglais FAWE, est né en 1992 de la volonté de femmes africaines - Ministres, Rectrices d’Université, Décideures de haut rang et/ou universitaires - impliquées dans la planification et l’exécution des politiques éducatives de leurs pays respectifs. Il a été enregistré au Kenya en 1993 en tant qu’ONG panafricaine. Le Forum est composé de trente-quatre (34) antennes nationales, dont quatorze(14) francophones, parmi lesquelles celle du Sénégal. FAWE Sénégal a été créé le 19 avril 1996 et s’inscrit dans la dynamique de FAWE-Afrique. En 2001, il a obtenu le statut d’Organisation Non Gouvernementale (ONG). Il collabore étroitement avec les ministères ; ainsi, des conventions ont été signées avec les Ministères de l’Éducation Nationale, de l’Enseignement Supérieur et de la Famille. Le FAWE s’est spécialisé dans le plai- doyer et ses interventions ont contribué à :
L’institutionnalisation de la Jour- née Nationale de l’Éducation des Filles, cé- lébrée le 11 novembre de chaque année ;
L’organisation d’activités de plaidoyer pour la vulgarisation de la circulaire n° 004379 du 11 octobre 2007 sur la gestion des grossesses des élèves, au niveau de l’Assemblée Nationale en 2014 et au Conseil Économique, Social et Environnemental en 2015 . FAWE Sénégal est aussi membre du comité de ré- daction du Programme d’Amélioration de la Qualité, de l’Équité et de la Transparence, Éducation et Formation (PAQUET) 2013-2025 et du PAQUET révisé 2018-2030, du jury national du Grand Prix du Chef de l’État pour l’Enseignant, de l’Observatoire National de la Parité, de la Plateforme Nationale de lutte contre les VBG et les mariages d’enfants, ainsi que du Comité technique de la promotion de l’abandon de l’excision. Enfin, FAWE Sénégal a connu trois présidentes depuis sa création : une femme Ministre et ancienne Présidente du Conseil Économique, Social et Environnemental (CESE), une Députée à l’Assemblée Nationale et à la CEDEAO. Actuellement, l’ONG est dirigée par une femme issue de la société civile, spécialiste en genre et éducation. Circulaire n° 004379 du 11 octobre 2007 : Cette circulaire du Ministère de l’éducation Nationale permet la réintégration des filles enceintes ou mères à l’école, conformément à l’article 7 de la Constitution du Sénégal qui garantit le droit à l’éducation pour tous. Elle constitue une avancée majeure dans la lutte contre la déscolarisation des filles.

Le Bilan du FAWE
Au cours des dernières années, le FAWE Sénégal est resté un défenseur de l’éducation des filles et de l’autonomisation des femmes. Cette période a été marquée par l’engagement de l’ONG à promouvoir le droit des filles à l’éducation, en œuvrant à réduire les obstacles qui les empêchent d’être performantes à l’école et de s’y maintenir.


Le FAWE Sénégal s’engage auprès d’un large éventail de parties prenantes qui jouent un rôle crucial dans les efforts en faveur de l’égalité des sexes, de l’éducation des filles et de l’autonomisation des femmes au Sénégal. Ces parties prenantes forment un réseau collaboratif qui travaille avec le FAWE Sénégal pour transformer le système éducatif, plaider en faveur de l’égalité des sexes et créer des oppor- tunités éducatives pour les filles et les femmes au Sénégal.




Nous souhaitons travailler de manière plus straté- gique et systématique avec les entreprises privées, en appliquant la philosophie et les principes du sec- teur privé pour catalyser les investissements en faveur de l’éducation des filles et la formation des femmes.


3.1.1. Démarche de l’élaboration du Plan Stratégique
L’élaboration du Plan Stratégique 2024-2028 du FAWE Sénégal a suivi une démarche rigoureuse, participative et contextualisée, en cohérence avec les orientations stratégiques du FAWE Afrique. Le processus a débuté par une phase de cadrage, comprenant l’analyse approfondie du Plan Stra- tégique continental, permettant de s’approprier les priorités thématiques, le cadre de résultats et les approches programmatiques recommandées. Une phase d’adaptation contextuelle a ensuite été menée, reposant sur une analyse documentaire et un diagnostic situationnel. Cette étape a mobilisé les données statistiques nationales et internationales, les politiques éducatives sénégalaises et les rapports de performance du système éducatif, afin d’identifier les défis spécifiques à l’éducation des filles, notamment le « paradoxe de performance », les disparités ter- ritoriales et socio-économiques, ainsi que l’état des infrastructures scolaires adaptées aux filles. Parallèle- ment, une analyse institutionnelle a permis de cartographier les capacités internes du FAWE Sénégal, ses partenariats, ses forces et faiblesses, ainsi que les op- portunités et menaces de son environnement externe. À partir de ces analyses, un premier projet de plan stratégique a été élaboré, contextualisant les objec- tifs continentaux au niveau national, définissant des axes d’intervention adaptés, et proposant un cadre de résultats assorti d’un budget prévisionnel quinquennal. Ce draft a été soumis à un atelier participatif, personnel technique et consultant, afin de valider le diagnostic, enrichir les objectifs et axes stratégiques, identifier les priorités d’intervention et affiner les indicateurs de performance. Les échanges ont été conduits selon une approche interactive, fa- vorisant le consensus et la priorisation des actions. Enfin, la phase de consolidation a consisté à in- tégrer l’ensemble des contributions, à harmoniser le document, à procéder à plusieurs cycles de révision technique, rédactionnelle, financière et éditoriale, et à valider le Plan auprès du Bu- reau Exécutif et de l’Assemblée Générale du FAWE Sénégal, tout en assurant son alignement avec le Secrétariat Régional du FAWE Afrique.
3.1.2. Principes méthodologiques appliqués
Le processus d’élaboration s’est fondé sur plusieurs principes clés. La participation et l’inclusivité ont guidé l’implication active de toutes les parties pre- nantes, en valorisant les expertises, l’expérience des bénéficiaires et les voix des jeunes filles et femmes. L’alignement stratégique a assuré la cohérence avec le Plan Stratégique continental et les politiques éducatives nationales, tout en contribuant aux Ob- jectifs de Développement Durable (ODD 4 et 5). Le fondement empirique a reposé sur l’exploitation de données fiables et l’analyse factuelle des défis et opportunités, accompagnée de la définition d’indi- cateurs SMART. Le pragmatisme et la faisabilité ont orienté la définition d’objectifs ambitieux mais réa- listes, compatibles avec les ressources et capacités du FAWE Sénégal. Enfin, la flexibilité et l’adaptabilité ont permis d’inscrire le plan dans une logique itéra- tive, intégrant un suivi-évaluation continu et la pos- sibilité d’ajustements selon l’évolution du contexte.
Cette démarche méthodologique rigoureuse et participative a permis de produire un plan straté- gique pertinent, réaliste et approprié, aligné avec les priorités nationales et continentales pour l’édu- cation des filles et l’autonomisation des femmes.

L’analyse du contexte met en évidence les engage- ments nationaux, continentaux et mondiaux en faveur d’une éducation de qualité et de l’égalité des sexes. Elle examine les statistiques des principaux indicateurs de l’éducation, les problèmes socio-économiques sous- jacents, ainsi que les perspectives et opportunités à exploiter. Elle prête également attention aux facteurs susceptibles d’entraver les efforts du FAWE pour ap- porter une contribution significative à l’avancement d’une éducation de qualité pour les filles et les femmes au Sénégal. Ces connaissances, combinées à une compréhension claire de l’environnement et des capa- cités internes, ont guidé les décisions et actions straté- giques du FAWE contenues dans ce plan stratégique.
3.2.1. Le PAQUET-EF (2018-2030) : Fondement de l’action éducative
Le Programme d’Amélioration de la Quali- té, de l’Équité et de la Transparence de l’Édu- cation et de la Formation (PAQUET-EF) consti- tue le plan sectoriel de l’éducation au Sénégal pour la période 2018-2030, aligné sur l’ODD 4.


Alignement stratégique :
Ce plan s’inscrit dans une cohérence stratégique à trois niveaux : national (Vision Sénégal 2050 et Plan Sénégal Émergent), continental (Agenda 2063 de l’Union Africaine), et international (Objectifs de Développement Durable).
La Vision Sénégal 2050, lancée en octobre 2024 par le président Bassirou Diomaye Faye, constitue le nouveau référentiel de transformation du pays sur 25 ans, articulé autour de quatre axes stratégiques.
Alignement avec l’Axe 2 : Capital humain de qualité et équité sociale
Cet axe intègre explicitement l’égalité des sexes et met l’accent sur le développement du capital humain avec un focus particulier sur l’équité sociale. Le projet s’aligne sur les priorités suivantes : Pour l’éducation :
-L’égalité des chances renforcée par une éducation pour tous et une massification de la formation duale
-Une éducation inclusive adaptée au marché de l’emploi et de l’entrepreneuriat
-Des réformes radicales de l’enseignement supé- rieur avec la promotion des sciences, des techniques et des savoirs endogènes
Pour l’égalité des genres :
-L’élimination de la pauvreté des femmes et l’amé- lioration de leur accès aux ressources économiques, à l’éducation, aux soins de santé et aux opportunités profes- sionnelles
-Le renforcement de la présence des femmes dans les sphères décisionnelles et la lutte contre les violences basées sur le genre
2.Agenda 2063 de l’Union
L’Agenda 2063 est le plan directeur de l’Union Africaine pour faire de l’Afrique un acteur global de premier plan, constituant le cadre stratégique pour la réalisation du développement inclusif et durable sur 50 ans. La Vision Sénégal 2050 s’aligne explicitement sur l’Agenda 2063 de l’Union africaine. Alignement avec les Aspirations de l’Agenda 2063 : Aspiration 1 : Une Afrique prospère fondée sur la croissance inclusive
-L’éradication de la pauvreté avec une bonne éducation des citoyens et une révolution des compé- tences soutenue par la science, la technologie et l’in- novation
-Le développement du capital humain avec un accent sur l’éducation pour tous, la santé et l’emploi Aspiration 6 : Une Afrique où le développement est axé sur les peuples
-Un développement centré sur les personnes et bienveillant, mettant les enfants en premier lieu, avec des femmes autonomisées jouant leur rôle vital dans toutes les sphères de la vie
-La pleine égalité entre les sexes dans tous les domaines de la vie avec une jeunesse engagée et ha- bilitée
-Le renforcement du rôle des femmes afri- caines en garantissant l’égalité et la parité hommes- femmes dans tous les domaines, avec l’élimination de toutes formes de discrimination et de violence à l’égard des femmes et des filles
Principes transversaux :

-La nécessité d’un développement axé sur les populations et l’égalité entre les hommes et les femmes, plaçant les peuples africains au centre de tous les efforts de transformation
-La reconnaissance qu’aucune société ne peut atteindre son plein potentiel si elle n’autonomise pas les femmes et n’élimine pas tous les obstacles à leur pleine participation dans tous les domaines
Le PSE reste un référentiel complémentaire, notam- ment son Axe 2 qui vise à améliorer les conditions de vie des populations à travers l’éducation, la santé et la protection sociale. Le projet contribue à cet axe en favorisant l’accès équitable à l’éducation et en pro- mouvant l’autonomisation des femmes et des filles.
-Promotion de l’enseignement supérieur, de la recherche, de la science, de la technologie et de l’in- novation comme leviers essentiels pour le développe- ment durable
-Accès équitable à une éducation de qualité pour tous
-Renforcement des compétences techniques et professionnelles ODD 5 : Égalité des sexes
-Intégration de la dimension genre dans les modèles économiques et sociaux pour assurer un dé- veloppement inclusif et durable
-Élimination des disparités entre les sexes dans l’accès à l’éducation
-Autonomisation économique et sociale des femmes
-Cohérence stratégique multiniveaux
Ce projet bénéficie d’une cohérence stratégique ex- ceptionnelle, s’inscrivant simultanément dans :
-Le cadre national : Vision Sénégal 2050 et PSE
-Le cadre continental : Agenda 2063 de l’Union Africaine
-Le cadre international : ODD 4 et ODD 5 Cette triple conformité garantit l’alignement du pro- jet avec les priorités de développement aux échelles nationale, continentale et mondiale, assurant ainsi sa pertinence et sa durabilité à long terme .3.3.
Situation en 2000 : Point de départ :
L’analyse comparative entre 2000 et 2023 met en évidence une transformation majeure des dynamiques de genre dans le système éducatif sénégalais. En 2000, les garçons dominaient nettement l’ensemble du système éducatif : leur avantage de +4,2 points au TBS primaire s’accompagnait d’une forte sous-représentation des filles au secondaire comme à l’université. Cette inégalité découlait de normes socioculturelles défavorables aux filles, de la pauvreté des ménages, du manque d’infrastructures en zones rurales, des mariages précoces et de la charge domestique qui limitait leur accès et leur maintien à l’école. En 2023, les données montrent un renversement histo- rique avec une inversion du rapport de scolarisation : le TBS primaire des filles atteint 91,2 % contre 76 % pour les garçons. Cette tendance se confirme au niveau moyen (+10,4 pts en faveur des filles) et au secondaire (+7 pts), illustrant une progression conti- nue des filles tout au long du parcours éducatif.

Tableau 1 : Indicateurs éducatifs en 2000
Indicateur / Niveau
Part dans le primaire
TBS Moyen
Évolution
pts F Inversion en faveur des filles
Tendances rééquilibrées
pts F Avantage filles
Disparités persistantes non actualisées
Source : ANSD, Bulletin UN Women 2023
Cette
inversion historique a été possible grâce à plusieurs initiatives politiques privées.


Le renversement des courbes de scolarisation pour les filles et les garçons résulte d’une double dyna- mique : une progression remarquable des filles, qui ont gagné 10,1 points, témoignant de l’efficacité des politiques volontaristes en faveur de la scola- risation féminine, et un décrochage préoccupant des garçons, qui ont perdu 9,3 points, révélant une crise masculine dans la scolarisation primaire. Plus préoccupant encore, le taux global a régressé de 2,5 points entre 2018 et 2023 (de 86,4% à 83,5%), suggérant un essoufflement récent du système mal- gré les investissements massifs du PAQUET-EF. Les disparités régionales au niveau élémentaire révèlent une fracture territoriale profonde qui structure les inégalités d’opportunités éducatives. Tandis que certaines régions affichent des taux de scolarisation supérieurs à 90% (Ziguinchor 99,2%, Dakar 94,8%, Sédhiou 97,9%), d’autres stagnent à des niveaux dramatiquement bas : Diourbel (55,4%), Kaolack et Kaffrine (45,7% chacune). Les taux de sur-scola- risation apparents de Kédougou (117,5%) et Thiès (107,2%) masquent en réalité un problème massif de sur-âge et de redoublements. Le taux d’achèvement national, stagnant à 63,2% en 2023 témoigne d’une déperdition importante. Plus d’un tiers des enfants n’achèvent pas le cycle primaire à temps. Ici encore, la dynamique genrée se confirme avec une stagnation des garçons autour de 55% depuis sept ans, tandis que les filles progressent de 67,8% à 71,1%, creusant l’écart d’achèvement à 15,6 points en faveur des filles. Le paradoxe de performance émerge de manière claire au niveau primaire, bien qu’avec une ampleur encore modérée. Les résultats au CFEE révèlent que malgré leur surreprésentation numérique (55% des effectifs) et leur meilleur taux d’achèvement (+15,6 points), les filles sous-performent systématiquement aux examens avec un écart de réussite de -1,2 point en 2022 (73,3% contre 74,5% pour les gar- çons). Cette constance du phénomène sur six années consécutives (2017-2022) suggère l’existence de facteurs structurels plutôt que de simples variations aléatoires, et ce paradoxe persiste même lors des «bonnes années» où les taux globaux dépassent 70%. uatre facteurs interconnectés expliquent ce paradoxe. Le premier est la pression psy- chologique différenciée : confrontées à des évaluations perçues comme décisives, les filles subissent une anxiété de performance accrue, alimentée par l’intériorisation de stéréotypes de genre, ce qui surcharge leur cognition et détériore leurs résultats. Le deuxième facteur est la double journée des filles : contrairement aux garçons qui disposent de temps libre après l’école, elles assument 3 à 5 heures quotidiennes de responsabilités domestiques, limitant leur temps de révision et provoquant une fatigue chronique. Le troisième facteur concerne les écarts de confiance en soi : les garçons, socialisés à l’assertivité, surestiment souvent leurs capacités et répondent même en cas de doute, tandis que les filles, encouragées à la modestie, sous-estiment leurs compétences et laissent des questions sans réponse. Enfin, l’intériorisation des stéréotypes de genre agit dès le jeune âge : face à une difficulté en mathématiques, les filles attribuent leur échec à un manque de capacité innée, alors que les gar- çons l’imputent à des facteurs externes. Ces facteurs agissent de façon cumulative et interactive, créant un système de désavantages enchâssés nécessitant une intervention multi-niveau pour être démantelé.
(12-15 ans / 6ème-3ème)
L’évolution du taux brut de scolarisation au niveau moyen entre 2017 et 2022 révèle une dynamique profondément asymétrique selon le genre. Les garçons connaissent une stagnation préoccupante autour de 47% depuis six ans, oscillant dans une marge étroite de 45,8% à 47% sans aucune tendance haussière si- gnificative, ce qui traduit un blocage systémique de leur accès au cycle moyen. À l’inverse, les filles ont enregistré une

connaissent une stagnation préoccupante autour de 47% depuis six ans, oscillant dans une marge étroite de 45,8% à 47% sans aucune tendance haussière si-
progression continue de 3,1 points de pourcentage, passant de 54,3% en 2017 à 57,4% en 2022, témoignant de l’efficacité des politiques ciblées en leur faveur. Ce double dynamique a conduit à un dépassement spectaculaire de la parité : l’indice de parité de genre (IP) atteint 1,22 en 2022. Toutefois,malgré cette amélioration différenciée, le taux global de scolarisation au moyen (52,1% en 2022) reste en deçà de l’objectif PAQUET 2025 fixé à 65%, avec un écart de 12,9 points qui apparaît désormais dif- ficilement comblable dans les trois années restantes. Cette situation suggère que le système éducatif sé- négalais, tout en ayant réussi à féminiser l’accès au moyen, peine à élargir suffisamment l’accès global et à retenir les garçons, compromettant ainsi l’ambi- tion d’une massification inclusive du cycle moyen.
enregistré une progression continue de 3,1 points de pourcentage, passant de 54,3% en 2017 à 57,4% en en leur faveur. Ce double dynamique a conduit à un dépassement spectaculaire de la parité : l’indice de parité de genre (IP) atteint 1,22 en 2022. Toutefois,
Cette situation suggère que le système éducatif sénégalais, tout en ayant réussi à féminiser l’accès au et à retenir les garçons, compromettant ainsi l’ambi-
Tableau 4 : Évolution du TBS dans le cycle moyen 2017-2022 (%)
Tableau 4 : Évolution du TBS dans le cycle moyen 2017-2022 (%)
Source : Bulletin UN Women 2023
Source : Bulletin UN Women 2023
La tendance positive de l’accès des filles au cycle moyen se confirme globalement à travers un niveau d’achèvement plus important que celui des filles. Entre 2017 et 2022, le taux d’achèvement moyen au cycle moyen a augmenté pour les filles, passant de 39,1 % à 44,0 %, tandis que celui des garçons a seulement augmenté de 1,2 points, creusant l’écart en faveur des filles. Cependant, ce gain ne se traduit pas aux examens de fin de cycle : les filles affichent un taux de réussite au BFEM inférieur de 5,56 points à celui des garçons. Le paradoxe est donc clair : les filles sont plus nombreuses à ache- ver le cycle moyen, mais leurs performances aux examens restent en retrait par rapport aux garçons.
-
% à 44,0 %, tandis que celui des gar-
5,56 points à celui des garçons. Le paradoxe est donc clairver le cycle moyen, mais leurs performances aux examens restent en retrait par rapport aux garçons.
Tableau 5: Évolution du taux d’achèvement scolaire dans le cycle moyen 2017-2022 (%)
Tableau 5: Évolution du taux d’achèvement scolaire dans le cycle moyen 2017-2022 (%)
Source : Bulletin UN Women 2023
Filles sousperforment
Source : Bulletin UN Women 2023tiquement des performances académiques équivalentes, probablement à cause de facteurs psychosociaux

Cette situation soulève plusieurs défis. Elle suggère que la scolarisation des filles ne garantit pas automatiquement des performances académiques équivalentes, probablement à cause de facteurs psychosociaux et structurels. L’écart de réussite au BFEM peut refléter une pression d’évaluation plus forte, une moindre confiance en soi ou des contraintes domestiques plus importantes. Ces constats appellent à des interven- tions ciblées pour accompagner les filles vers la réussite aux examens et réduire les inégalités persistantes.
vantage académique au moment des examens
3.4.3. ENSEIGNEMENT SECONDAIRE GENERAL (16-18 ans / seconde-terminale)
Entre 2017 et 2022, les filles affichent des taux de scolarisation et d’achèvement du cycle secondaire supérieurs à ceux des garçons. En seulement cinq ans, on est passé d’une situation de quasi-parité aussi bien en termes de scolarisation (33,5% pour les garçons contre 33,7% pour les filles) et d’achèvement scolaire (27,0% pour les garçons et 25,7% chez les filles) en 2017 à une sur-représentation des filles (37,2% de sco- larisation
Figure 3 : taux de réussite scolaire au baccalauréat en 2022 selon le sexe (%)
54,89%
L’analyse des écarts de réussite aux examens nationaux montre que le paradoxe de performance s’amplifie avec le niveau scolaire. Au primaire, l’écart reste limité à -1,2 point en défaveur des filles, mais il se creuse nettement au niveau moyen avec -5,6 points au BFEM, puis se main- tient au secondaire à -5,2 points au baccalauréat. Cette progression indique que les désavantages des filles s’accen- tuent avec l’âge et la complexité des apprentissages, sous l’effet cumulé de charges domestiques, de stéréotypes de genre et de pressions sociales. Le phénomène confirme que le paradoxe n’est pas statistique mais systémique, transformant l’avantage numérique des filles en désavantage académique au moment des examens décisifs.
Source : Bulletin UN Women 2023

49,67%


Filles Garçons
Etue réalisée par FILLE1GARÇONS / Données mise à jours réguliérement

sous systémique,décisifs.
3.4.4. ENSEIGNEMENT SUPÉRIEUR : Le plafond de verre
présentent désormais plus de 55 avec des indices de parité supérieurs à 1,15. La déperdition entre le secondaire et le supérieur, où l’indice chute brutalement de 1,23 à 0,78, illustre un véritable plafond de verre, qui empêche la ma-condaire de se traduire en accès équitable à l’université comme l’indique le tableau ci-dessous.
L’enseignement supérieur sénégalais reste le der- nier bastion de sous-représentation féminine, malgré deux décennies d’efforts pour féminiser les niveaux inférieurs. L’indice de parité a progres-sé depuis 2000, passant de 0,33 (25 % de filles) à 0,78 en 2020 (44 % de filles), traduisant une amélioration notable mais graduelle. Cette progression reste toutefois insuffisante au regard des niveaux primaires et secondaires, où les filles représentent désormais plus de 55 % des effectifs avec des indices de parité supérieurs à 1,15. La déperdition entre le secondaire et le supérieur, où l’indice chute brutalement de 1,23 à 0,78, illustre un véritable plafond de verre, qui empêche la ma- jorité numérique des filles dans l’enseignement secondaire de se traduire en accès équitable à l’uni- versité comme l’indique le tableau ci-dessous.
Tableau 7 : Évolution de l’indice de parité dans le Supérieur
Tableau 7 : Évolution de l’indice de parité dans le Supérieur
Cette situation s’explique par une combinaison de facteurs interconnectés : des résultats inférieurs au baccalauréat limitant l’accès aux filières sélectives, une orientation genrée vers des filières moins valo- risées, les mariages précoces, les coûts élevés des études supérieures et la persistance de normes socio- culturelles minimisant l’investissement dans l’éduca- tion universitaire des filles. Le maintien de l’indice de parité à 0,78 depuis plusieurs années suggère l’existence d’un seuil structurel difficile à franchir sans interventions ciblées, notamment pour accom- pagner les transitions post-baccalauréat et corriger les mécanismes d’orientation. Cela confirme que la victoire quantitative observée aux niveaux primaire et secondaire ne se traduit pas automatiquement en égalité d’accès aux opportunités de formation su- périeure, essentielles pour l’insertion profession- nelle qualifiée et le leadership socio-économique.
Le tableau ci-dessous présente les principaux facteurs explicatifs du paradoxe de performance observé dans le système éducatif, ainsi que les indicateurs néces- saires pour en approfondir l’analyse. Il constitue un cadre de référence permettant d’orienter la collecte de données et de mieux comprendre les mécanismes à l’œuvre dans les inégalités de genre en éducation.

Tableau 8 : Cadre d’analyse du paradoxe du système éducatif
Catégorie
Facteurs pédagogiques
Facteurs psychosociaux
Hypothèses
• Méthodes d'évaluation biaisées
• Attentes différenciées des enseignants
• Curriculum non sensible au genre
• Temps de parole inégal en classe
• Syndrome de l'imposteur
• Stress aux examens plus élevé
• Confiance en soi plus faible
• Pression sociale différenciée
Indicateurs à investiguer
• Analyse des sujets d'examen
• Observation des pratiques de classe
• Enquête auprès des enseignants
• Étude sur le temps d'interaction
• Tests psychométriques
• Enquêtes sur l'anxiété
• Groupes de discussion
• Analyse des attentes parentales
Facteurs socio-économiques
Facteurs structurels
Facteurs biologiques
• Double journée (études + tâches domestiques)
• Manque de temps pour révisions
• Conditions d'étude défavorables
• Mariages précoces/grossesses
• Orientation genrée (moins de STEM)
• Manque de modèles féminins
• Stéréotypes intériorisés
• Harcèlement/VBGS
• Gestion menstruelle pendant examens
• Infrastructures WASH inadéquates
• Impact sur concentration
• Enquête temps d'usage
• Étude sur la charge domestique
• Analyse des conditions de vie
• Données sur mariage/grossesse
• Données d'orientation par sexe
• Analyse des manuels scolaires
• Étude sur les représentations
• Enquête VBGS
• Enquête sur hygiène menstruelle
• Audit des installations WASH
• Calendrier des examens
L’orientation scolaire des filles demeure fortement influencée par les stéréotypes de genre, entraînant une auto-censure dans les filières scientifiques et un découragement lié à leurs performances, avec des conséquences critiques sur leurs choix d’avenir. L’accès à l’enseignement supérieur reste également marqué par des biais, les notes du baccalauréat conditionnant l’entrée dans des filières souvent jugées « féminines ». Cela se traduit par un indice de parité encore faible (0,78). Sur le marché du travail, ces parcours se traduisent par l’obtention de diplômes de moindre valeur, des emplois moins qualifiés et des écarts salariaux persistants, révélant un impact important sur l’autonomie économique des femmes. Ce processus affecte aussi l’estime de soi, les filles intério- risant un sentiment d’échec et l’idée qu’elles ne sont « pas faites pour ça », nourrissant un cycle vicieux difficile à briser. À l’échelle sociétale, ces dynamiques se traduisent par une perte de capital humain, la reproduction des inégalités de genre et un risque de compromission des objectifs de développement durable, notamment l’ODD 5.



Ambition : briser le cycle, une mission centrale du FAWE Sénégal
3.6 Environnement scolaire : l’accès à l’eau et la gouvernance communautaire des établissements scolaires
Selon le RNSE 2023, l’accès à l’eau potable dans les établissements scolaires publics reste marqué par de fortes disparités territoriales, avec une moyenne na- tionale de 84,5% masquant un écart de 17,6 points entre le milieu urbain (95,8%) et rural (78,2%). Si Dakar, Pikine-Guédiawaye, Kaolack et Fatick at- teignent des niveaux élevés (96–100%), les acadé- mies périphériques de Tambacounda (46,8% en zone rurale), Kédougou (50,9%), Sédhiou (60,3%) et Kol- da (61,9%) font face à une situation critique. Ces inégalités compromettent les conditions d’hygiène et d’apprentissage, en particulier pour les filles. En effet, le manque d’eau accentue l’absentéisme féminin durant les menstruations (jusqu’à 36–45 jours perdus par an) et peut entraîner déshydratation, baisse de concentration et infections urinaires ou vaginales. Dans les régions comme Tambacounda, où


plus d’une école rurale sur deux n’a pas d’eau potable, ces risques se cumulent et participent au maintien des faibles performances scolaires observées. Garantir un accès universel à l’eau dans les établissements consti- tue donc une exigence sanitaire et une condition es- sentielle pour une éducation équitable et inclusive. Quant à l’implication des communautés dans la ges- tion des établissements scolaires, l’analyse compa- rative de la fonctionnalité des Comités de Gestion d’École (CGE) dans un échantillon de dix académies scolaires révèle que les régions rurales et les plus pauvres affichent les meilleurs taux de CGE fonctionnels (Matam : 20% ; Kaffrine : 19 ; Tambacounda et Kédougou : 18%), tandis que les zones urbaines les plus dotées enregistrent les proportions les plus faibles : Dakar : 6% ; Pikine-Guédiawaye : 5% ; Ru- fisque : 4% ; Thiès : 10%). Ce constat invite à revisi- ter les logiques de gouvernance territo- riale. En milieu rural, la faiblesse des services publics a consolidé une forte culture d’auto-or- ganisation : l’école est portée par la commu- nauté qui contribue aux infrastructures, aux ressources humaines et au suivi de la gestion. Le CGE joue ainsi un rôle central, soutenu par la cohésion sociale et le contrôle col- lectif exercé autour de l’école. À l’inverse, en contexte urbain, la présence étatique plus affir- mée et la forte présence d’éta- blissement privés réduisent implicitement l’implication di- recte des familles. La mobilité rési- dentielle et la fragmentation sociale affaiblissent



e système éducatif sénégalais a réalisé des avancées significatives en matière d’accès et de parité, témoignant d’un engagement national fort. Cependant, ces progrès restent fragilisés par des inégalités persistantes entre territoires, une faible qualité des apprentissages et une déperdition importante dans la transition entre cycles. Le paradoxe le plus préoccupant réside dans le fait que, bien que les filles soient majoritaires dans le système, elles demeurent moins performantes aux examens et sous-représentées dans l’enseignement supérieur. Le Sénégal a ainsi gagné la bataille de l’accès, mais peine encore à remporter celle de l’équité des résultats.
. La pression démographique conjuguée à des contraintes budgétaires expose le système à une saturation et à une baisse des investissements éducatifs. Par ailleurs,les mariages précoces, les résistances socioculturelles et la fracture numérique continuent de pénaliser les filles, comprometant l’égalité des chances. Enfin, l’illusion d’un progrès mesuré uniquement par l’accès risque de conduire à une complaisance politique, masquant l’urgence des enjeux de qualité et d’équité. Face à cette situation complexe, le FAWE Sénégal doit opérer des choix stratégiques en hiérarchisant les défis selon leur urgence et leur impact sur l’éducation des filles. L’analyse contextuelle met en évidence plusieurs défis majeurs, classés selon un ordre de criticité
Dans cette dynamique contrastée, le paysage éducatif sénégalais présente à la fois des opportunités porteuses d’espoir, mais aussi des menaces susceptibles de freiner les progrès réalisés en matière d’éducation des filles. En effet, le Sénégal bénéficie d’un dividende démographique important, avec une population jeune qui représente une opportunité unique pour former massivement les filles et renforcer leur employabilité future.Les financements internatiotique accentuent les inégalités et menacent la continuité éducative,
décroissant. Au sommet de cette hiérarchie se trouve le défi du paradoxe de performance : malgré leur surreprésentation dans le système scolaire, les filles restent en retrait lors des évaluations certificatives, révélant un dysfonctionnement systémique qui limite l’impact réel des progrès en matière d’accès. Ce paradoxe appelle également à un deuxième défi, complémentaire : comprendre ses causes. Une recherche action rigoureuse est nécessaire pour identifier les leviers de transformation pratiques pédagogiques, charge domestique, stéréotypes – et orienter des in- terventions réellement efficaces. Viennent ensuite les défis straté- giques majeurs. Le développe- ment du préscolaire, particulière- ment en milieu rural, est crucial pour prévenir une accumulation précoce de handicaps d’apprentissage
La réduction des disparités régionales, notamment dans les zones où l’éducation reste en crise, constitue une exigence d’équité essentielle. L’amélioration de la qualité des apprentissages se ré- vèle également primordiale, les faibles taux de réussite aux exa- mens signalant une crise éducative nationale dépassant la seule ques- tion du genre. En outre, parmi les défis d’importance majeure, plu- sieurs éléments viennent complé- ter la stratégie. Le renforcement des infrastructures WASH, surtout en zones rurales, est vital pour ré- duire l’absentéisme des filles et améliorer leur bien-être. La levée du plafond de verre dans l’enseignement supérieur est stratégique pour favoriser l’accès des femmes aux compétences et emplois quali- fiés. La prise en compte du décrochage des garçons est également nécessaire pour prévenir d’éven- tuelles tensions et garantir une dy- namique équilibrée entre les sexes. Enfin, la promotion des filles dans les STEM demeure un enjeu clé pour assurer leur insertion dans une économie de plus en plus technique. Un dernier défi, la lutte contre les violences basées sur le genre en milieu scolaire, bien que de criticité moindre, reste fon- damental pour garantir un cadre d’apprentissage sécurisant et pro- pice à la réussite des filles. Cette hiérarchisation vise à orienter l’al- location des ressources du FAWE, en concentrant 60 à 70 % des ef- forts sur les défis critiques et très importants, tout en poursuivant des actions ciblées sur les autres défis via des partenariats stratégiques.

3.8 Positionnement straté- gique du FAWE : La niche de la deuxième génération
3.9 Du diagnostic contextuel à l’action stratégique :
L’analyse contextuelle approfondie présentée ici se traduit dans les axes stratégiques du Plan 2024-2028, selon une théorie du changement reliant diagnostic, analyse causale, implication stratégique et action programmatique. Le paradoxe de performance ap- pelle une double réponse : une recherche action pour comprendre scientifiquement les causes profondes via études quantitatives (données d’examens désagré- gées, enquêtes représentatives) et qualitatives (entretiens, récits de vie, observations participantes), et des programmes de renforcement académique pour les filles : tutorat pré-examen, techniques de gestion du stress, clubs d’excellence et expérimentations pédagogiques. Ces interventions constituent l’Axe d’Ex- cellence, visant à passer de la simple présence à la performance de haut niveau. La faible préscolarisa- tion (80,4% non préscolarisés) nécessite un double niveau d’action : un volet plaidoyer qui positionne le préscolaire comme priorité nationale, et un volet opérationnel qui appuie directement les structures communautaires : kits pédagogiques lowcost, formation d’éducatrices locales, et facilitation de l’enregistrement à l’état civil des enfants. Ces actions forment l’Axe Fondations qui repose sur le principe qu’un bon départ conditionne la réussite ultérieure. Par ailleurs, les disparités régionales exigent un ciblage différencié et l’établissement de centres d’ex- cellence dans les zones défavorisées. A cet effet, le FAWE concentrera 70% de ses interventions sur cinq régions critiques (Diourbel, Kaffrine, Matam, Tamba- counda, Kédougou), en créant des modèles démons- tratifs et en dialoguant avec les leaders et acteurs communautaires et les différentes parties prenantes. Pour lever les résistances socioculturelles. Cet ensemble constitue l’Axe Équité territoriale guidé par le principe qu’aucune fille ne doit être condamnée à une éducation de seconde zone. Le plafond de verre dans l’enseignement supérieur nécessite des actions sur les transitions critiques et l’orientation post- bac : mentorat avec des femmes professionnelles ou universitaires, bourses stratégiques pour les fi- lières STEM, clubs « Future Woman Engineer-Doctor-Scientist » dans les lycées
Ces interventions composent l’Axe Leadership et STEM, visant à bri- ser le plafond de verre et permettre aux filles d’accé- der aux positions de pouvoir économique et social. De même, l’inadéquation des infrastructures WASH(52% des écoles rurales sans eau) et son impact genré requièrent des actions de plaidoyer et des solutions concrètes. Le volet plai- doyer vise à reconnaître l’accès à l’eau comme enjeu d’égalité de genre. Le volet opérationnel comprend la distri- bution de kits d’hygiène menstruelle, l’éducation à la gestion des menstrues, et des partenariats pour la construction de forages et latrines séparées pour les filles et les garçons. Plus largement, cet axe couvre l’ensemble des dimensions d’un environnement sco- laire protecteur, incluant la prévention et la gestion des violences basées sur le genre. Il constitue l’Axe Environnement protecteur, reposant sur le principe qu’on ne peut pas apprendre dans des conditions in- dignes. Enfin, le décrochage des garçons (-9,3 points depuis 2000) et le risque de backlash anti-filles néces- sitent une approche genre transformatif : programmes mixtes valorisant l’excellence, mentorat masculin positif, dialogues sur les stéréotypes, bénéfique à tous. Cet axe transversal irrigue l’ensemble des axes programmatiques, avec le message clé : « ’égalité de genre profite à tous ; l’excellence n’a pas de genre. » Cette articulation entre diagnostic et actions concrètes garantit que le Plan Stratégique 2024-2028 s’ap- puie sur une théorie du changement cohérente, où chaque intervention découle d’un constat em- pirique, s’attaque aux causes profondes et contri- bue à un objectif stratégique clair : faire du Séné- gal un modèle de transition de la parité d’accès à la parité de résultats dans l’éducation des filles.


Figure 6 : Pyramide des priorités FAWE 2024-2028
Figure 6 : Pyramide des priorités FAWE 2024-2028
Résoudre paradoxe Performance académique
LEADERSHIP (Niveau 3) Filles dans décisions
FONDATIONS (niveau 2) Environnement sûr WASH + Lutte VBGS + Infrastructures
Cibler régions critiques Réduire disparités
En définitive, le FAWE Sénégal reconnait la parité d’accès comme une victoire historique qu’il faut célébrer et préserver. Mais sans ac- tion rapide et ciblée, le Sénégal risque de stagner dans une «trappe à parité d’accès» où les filles sont présentes, mais ne réussissent pas, compromettant l’émergence du pays. Organisation pionnière de l’éducation des filles, le FAWE Sénégal doit maintenant piloter la se- conde révolution éducative - celle de la qualité et de l’excellence.
une victoire historique qu’il faut célébrer et préserver. Mais sans action rapide et ciblée, le Sénégal risque de stagner dans une «trappe à compromettant l’émergence du pays. Organisation pionnière deconde révolution éducative - celle de la qualité et de l’excellence.






Une société équitable et inclusive où toutes les filles et femmes sénégalaises s’épanouissent.
Promouvoir les politiques, les pratiques et les atti- tudes sensibles au genre dans l’éducation afin d’amé- liorer l’égalité des chances et favoriser l’épanouisse- ment des filles et des femmes sénégalaises.
Une éducation pour le changement.
Nous engager auprès du gouvernement, des institu- tions, des écoles, des établissements scolaires et des communautés pour élaborer et mettre en œuvre des politiques et des pratiques qui promeuvent l’éduca- tion des filles et la formation des femmes.
Au FAWE, nos valeurs et principes directeurs consti- tuent le fondement de notre travail visant à promou- voir l’égalité des sexes, l’éducation des filles et l’au- tonomisation des femmes au Sénégal. Ces principes guident nos actions et façonnent notre processus décisionnel, garantissant la fidélité à notre mission et à notre vision. Ils définissent qui nous sommes et servent de boussole dans notre cheminement vers une société sénégalaise plus juste, équitable et inclu-sive.
Nous sommes résolument tournés vers l’Impact, l’Inclusivité, l’Innovation, l’Intégrité et l’Implication que nous appelons nos cinq (5) « I »
•Impact : nous accordons la priorité aux résultats à long terme et aux résultats significatifs pour les filles et les femmes, les éducateurs et le système éducatif, en mettant l’accent sur la création d’un impact positif et durable sur les individus, les com- munautés et la société.
•Inclusivité : nous promouvons des systèmes éducatifs qui respectent et célèbrent la diversité des femmes et des filles, y compris celles handicapées, issues de communautés vulnérables. Nous promou- vons l’équité dans l’éducation, en travaillant pour garantir un accès égal à une éducation inclusive de qualité pour toutes les filles et femmes sénégalaises, quelle que soit leur origine socioéconomique, leur situation géographique ou leur contexte culturel.
•Innovation : nous utilisons des solutions créatives, la recherche et l’intégration technologique pour surmonter les défis éducatifs auxquels sont confrontées les femmes et les filles.
•Intégrité : Nous nous tenons responsables des normes les plus élevées d’excellence et prônons la transparence et la gouvernance responsable dans nos actions. Nous utilisons les ressources de manière efficace, garantissant que nos activités ont un impact significatif et apportent de la valeur aux communaués que nous servons.
•Implication : Nous favorisons la collabo-ration et les partenariats avec diverses parties pre- nantes pour produire un impact collectif durable dans l’avancement de l’éducation des filles et la formation des femmes au Sénégal. Ce présent Plan Stratégique (2024-2028) s’inscrit dans une démarche prospective et transformative vi- sant à consolider et à amplifier l’impact du FAWE Sénégal dans la promotion de l’éducation des filles et des femmes. Il poursuit trois objectifs straté- giques majeurs sur une période de cinq années, fruit d’un processus participatif et inclusif impliquant l’ensemble des parties prenantes de l’organisation. Ce Plan identifie avec précision les domaines de tra- vail prioritaires du FAWE, retenus sur la base d’une analyse institutionnelle rigoureuse, d’une

valuation contextuelle approfondie du système éducatif sénégalais, ainsi qu’une réflexion stratégique sur la mission fondamentale et la valeur ajoutée unique de l’organisation dans l’écosystème éducatif national. Cette démarche analytique a permis d’identifier les niches d’intervention où le FAWE peut apporter la contribution la plus significative et la plus durable qui soit. Cette section déve loppe de manière détaillée les trois objectifs stratégiques, les interventions prévues avec leurs modalités de mise en œuvre, ainsi que les résultats attendus aux dif- férents niveaux (pro duits, effets et impacts). Objectif stratégique 1
Améliorer l’accès à des opportunités d’éducation et de formation de qualité pour les filles et les femmes au Sénégal APERÇU : Une éducation de qualité im-plique l’acquisition de compétences fondamentales et avancées dans des environnements sécurisés, inclusifs et stimulants, dispensée par des enseignant(e)s qualifié(e)s et sensibles au genre. L’UNESCO et l’UNICEF mettent en avant deux in- dicateurs clés pour mesurer la qualité de l’éducation : le développement cognitif (capacité à lire, écrire, calculer, analyser et résoudre des problèmes) et la croissance émotionnelle (confiance en soi, résilience,intelligence émotionnelle et compétences sociales). CONTEXTE ACTUEL : Grâce aux efforts sout nus de l’État du Sénégal, le taux brut de scolarisation (TBS) des filles a augmenté de manière signi- ficative au cours des dernières années.
En 2022, ce taux s’élevait à 91,2% à l’élémentaire contre 76,0% pour les garçons. En 2023, il s’établit à 89,6% pour les filles et 74,5% pour les garçonsAprès une pro- gression constante depuis 2000, une baisse de 1,6 point a été enregistrée en 2023, nécessitant une vigilance accrue et un renforcement des interventions en faveur du maintien des filles à l’école. DÉFIS PERSIS

une grossesse. Plus de 80% des filles qui tombent enceintes abandonnent définitivement l’école.
Les facteurs aggravants : Ces problèmes sont exacerbés par la pauvreté, les normes sociales défavorables, le rejet de l’école dans certaines communautés, la persistance des stéréotypes sexistes, la nonprise en compte des droits des filles et le manque d’intérêt perçu pour leur éducation.
Ces défis nécessitent une action urgente et coor-donnée. Le FAWE Sénégal interviendra dans plu-sieurs domaines stratégiques pour améliorer l’accès à une éducation de qualité et lever les obstacles à l’épanouissement des filles et des femmes au Sénégal.

Domaines d'intervention
Accès, maintien, transition, performance scolaire et alphabétisation pour les filles et les femmes.
Acquisition de compétences pertinentes pour un emploi décent et l’entrepreneuriat
Inclusion et sécurité renforcées dans le système éducatif
Intégration des modèles démonstratifs du FAWE dans le système éducatif du pays.
L'éducation en situation d'urgence
Actions stratégiques
Faire le plaidoyer pour un financement accru de l'éducation par les gouvernements.
Faire le plaidoyer la mise en œuvre de politiques visant à garantir une éducation inclusive et continue pour les filles et les femmes.
S'attaquer aux normes culturelles néfastes et aux obstacles à l'éducation des filles et des femmes.
Promouvoir l'autonomisation économique des filles et des femmes.
L’adaptation de l’offre de formation aux besoins du marché du travail
Le renforcement de la culture entrepreneuriale et la préparation à l’emploi dès le secondaire.
Faire un plaidoyer pour l'élaboration et la mise en œuvre de politiques qui donnent la priorité à l'inclusion et à la sécurité dans l'éducation.
Faire un plaidoyer pour un développement d’infrastructures scolaires appropriées (inclusives et sensibles au genre) et accessibles.
Accompagner les gouvernements dans l’élaborer de politiques d’EFTP
Renforcer la mise en œuvre des modèles du FAWE au sein du système éducatif national Développer de nouveaux modèles du FAWE.
S’appuyer sur le e-learning pour soutenir le déploiement des modèles du FAWE
Faire un plaidoyer pour les droits des enfants à l'éducation en situation d'urgence. Soutenir les initiatives d'éducation en situation d'urgence.
Résultats
Accès des filles et des femmes à une éducation et formation de qualité et inclusive.
Autonomisation grâce à l’éducation et au développement des compétences des filles et des femmes.
Un environnement d’apprentissage inclusif et sécurisé, pour la pleine participation et la réussite scolaire des filles.
Amélioration de la qualité, de l’équité et de l’inclusion dans l’éducation. Mise à l’échelle des modèles du FAWE
Garantir le droit à l’éducation des filles et des femmes dans un environnement sûr et favorable.
Améliorer la production et l’utilisation de données probantes issues de la recherche pour éclairer les politiques et les pratiques éducatives au Sénégal
Le FAWE reconnaît qu’il est impératif d’investir dans la recherche et l’utilisation de données pertinentes et actuali- sées pour renforcer son travail de plaidoyer en matière de politiques et de pratiques éducatives. L’organisation est convaincue que l’utilisation de données probantes issues de la recherche pour influencer les interventions ciblant spécifiquement les problématiques des filles et des femmes garantira des actions stratégiques plus ciblées et plus efficaces. Le FAWE Sénégal continuera d’investir dans la génération de données probantes de recherche quicorrespondent à sa mission, tout en s’alignant sur les priorités du programme de développement national. L’organisation veillera à ce que toutes les actions ciblant les filles et les femmes soient fon- dées sur une recherche sensible au genre, rigoureuse et adaptée aux besoins spécifiques des filles et des femmes à tous les niveaux d’éducation et dans tous les contextes socioculturels du Sénégal. Dans le contexte sénégalais, où le paradoxe de performance (filles majoritaires dans le système, mais sous performantes aux examens) nécessite une compréhension approfondie de ses causes, la recherche devient un outil stratégique indispensable pour identifier les facteurs explicatifs, tester l’efficacité des interventions, documenter les bonnes pratiques réplicables et produire des évi- dences solides pour un plaidoyer basé sur des faits.

nération de données probantes de recherche qui
Domaines d'intervention Actions stratégiques
Renforcement les capacités dans le domaine de la recherche
Renforcement les capacités de gestion des connaissances
Renforcer les capacités à générer, synthétiser et utiliser les données probantes de la recherche pour le plaidoyer en faveur des filles et des femmes.
Créer un dispositif de gestion des connaissances pour recueillir des données probantes sur l'éducation des filles et l'autonomisation des femmes.
Élargir la fonction de gestion des connaissances du FAWE (recueil, organisation, évaluation, partage et conservation des actifs informationnels)
Résultats
Amélioration de la génération de preuves de recherche et de la gestion des connaissances à travers le réseau FAWE.
Un système fonctionnel et opérationnel de gestion de la recherche.
Partenariat et collaboration avec des instituts de recherche, des groupes de réflexion et des universités
Renforcer les partenariats et la collaboration pour la recherche
Partenariats et réseaux construits pour améliorer les pratiques de recherches.
Le FAWE reconnaît qu’une gouvernance organisa- tionnelle solide constitue le fondement nécessaire à la réalisation efficace et efficiente de sa mission. Une telle gouvernance implique l’ensemble des processus et des structures de prise de décision, de responsabilité, de contrôle et de comportements conçus pour atteindre les objectifs stratégiques.
Elle englobe également l’établissement d’une culture et d’une identité organisationnelle forte pour promouvoir des valeurs partagées et une cohésion au sein du réseau. Un système de gouvernance robuste permet à une organisation de mobiliser efficacement ses ressources, de piloter ses interventions avec rigueur, et d’atteindre ses objectifs de manière optimale.
Cet objectif stratégique adopte une perspective interne, se concentrant principalement sur le ren- forcement de la capacité organisationnelle du FAWE Sénégal pour lui permettre de mettre en œuvre avec succès les objectifs stratégiques 1 et 2.
Le FAWE Sénégal s’appuiera sur ses forces organi- sationnelles existantes (expérience de plus de deux décennies, crédibilité auprès des partenaires, expertise technique reconnue) tout en comblant les lacunes émergentes en matière de capacités (mobilisation de ressources, systèmes de gestion, communication digitale, partenariats stratégiques). Cet objectif se concentre sur plusieurs domaines prioritaires de renforcement institutionnel au sein de l’antenne nationale, garantissant ainsi que le FAWE Sénégal dispose de l’ossature organisa- tionnelle nécessaire pour accomplir sa mission avec excellence, transparence et redevabilité.

sources, de piloter ses interventions avec rigueur, et d’atteindre ses objectifs de manière optimale.
Domaines d'intervention Actions stratégiques
tionnelle nécessaire pour accomplir sa mission avec excellence, transparence et redevabilité.
Mobilisation de ressources Renforcer les capacités du FAWE Sénégal pour la mobilisation de ressources
Gouvernance et structures organisationnelles
Appliquer des mécanismes de contrôle interne, de surveillance et de conformité appropriés.
FAWE Sénégal sur ses objectifs, ses buts et son identité s pour les finances, les ressources humaines et l'administration.
Capacité de programmation nationale dans le cycle du programme
Communication et visibilité
Élaborer et opérationnaliser une stratégie et un plan de communication.
du FAWE Sénégal
Résultats
Augmentation du financement pour le FAWE Sénégal
Un système de gouvernance solide permettant la réalisation des objectifs de manière plus efficiente et efficace est opérationnalisé
Amélioration et adaptation de la programmation pour une mise ultats.
La visibilité du FAWE Sénégal est renforcée
Partenariat et collaboration
Vulgariser le plan stratégique 2024-2028. numériques.
Renforcement des partenariats stratégiques
Le budget total estimé pour la mise en œuvre de ce plan stratégique sur la période 2024-2029 s’élève à 288 634 308 FCFA (environ 481 057 USD au taux de 600 FCFA/USD). Cette enveloppe budgétaire a été déterminée sur la base d’une analyse rigoureuse des coûts associés aux interventions prévues dans chaque objectif straté- gique, en tenant compte des réalités du contexte sénégalais et des standards de coûts observés dans des programmes similaires.Répartition budgétaire par objectif stratégique L’allocation des ressources reflète les priorités stratégiques du FAWE Sénégal et suit le principe selon lequel les interventions directes en faveur des bénéficiaires (filles et femmes) doivent mobiliser la part la plus importante des ressources disponibles. Orientation programmatique (Objectifs Stratégiques 1 et 2) : Plus de 75% du budget
Les deux premiers objectifs stratégiques, qui constituent le cœur de la mission du FAWE, absorberont plus de 75% du budget total, soit environ 216 475 731 FCFA. Cette allocation prioritaire se justifie par la nature des interventions
•Objectif Stratégique 1 (Améliorer l’accès à une éducation de qualité) : Environ 65% du budget total
•Bourses d’études pour filles vulnérables
•Infrastructures WASH et environnement protecteur
•Centres d’Excellence et renforcement académique
•Campagnes de sensibilisation communautaire
•Programmes de réinsertion et de seconde chance
•Formation des enseignants
•Objectif Stratégique 2 (Production et utilisation de données probantes) : Environ 10% du budget total
•Recherches et études thématiques
•Renforcement des capacités en recherche
•Système de gestion des connaissances
•Partenariats avec institutions de recherche Renforcement institutionnel (Objectif Stratégique 3)
: Moins de 25% du budget

L’Objectif Stratégique 3, relatif au renforcement des capacités institutionnelles et à l’amélioration de l’efficacité opérationnelle du FAWE Sénégal, mobilisera moins de 25% du budget, soit environ 72 158 577 FCFA. Cette allocation couvrira :
•Mobilisation de ressources et diversification du financement
•Gouvernance et systèmes de gestion (finances, RH, administration)
•Renforcement des capacités de programma- tion et de suivi-évaluation
•Communication, visibilité et changement de marque
•Développement de partenariats stratégiques Cette répartition budgétaire garantit que l’essentiel des ressources est investi dans les interventions ayant un impact direct sur les bénéficiaires, tout en assurant la viabilité institutionnelle et l’efficacité opérationnelle nécessaires à une mise en œuvre réussie du plan stratégique.
Objectif stratégique 1 : Améliorer l'accès à des opportunités d'éducation et de formation de qualité pour les filles et les femmes au Sénégal
Objectif stratégique 2 : Améliorer la production et l'utilisation de données probantes issues de la recherche pour éclairer les politiques et les pratiques éducatives
Objectif stratégique 3 : Renforcer la capacité institutionnelle et améliorer l'efficacité opérationnelle du FAWE Sénégal
NOTES EXPLICATIVES SUR LA RÉPARTITION BUDGÉTAIRE
Répartition par objectif stratégique :
• OS1 (65% du budget total) :
• OS2 (10% du budget total) : 28 863 731 FCFA - Recherche et gestion des connaissances
• OS3 (25% du budget total) : 72 158 577 FCFA - Renforcement institutionnel
Logique de répartition annuelle :
• 2025 : Phase de démarrage (17,5%) - Mise en place des structures, recrutement, élaboration des outils
• 2026-2028 : Phase de montée en puissance (20,5% à 22,4%) - Déploiement massif des interventions
• 2029 :
Cette répartition respecte le principe de concentration des ressources sur les interventions programmatiques (OS1 + OS2 = 75%) tout en assurant la viabilité institutionnelle (OS3 = 25%).

La mise en œuvre réussie du plan stratégique 2024- 2028 du FAWE Sénégal dépendra non seulement de l’engagement des parties prenantes, mais également de la disponibilité et de l’utilisation effective des ressources nécessaires pour entreprendre les activités prévues. Ce plan stratégique sera complété par une stratégie de mobilisation des ressources qui établit le cadre pour fournir un financement accru et stabilisé pour réaliser le programme du FAWE Sénégal.
Pour garantir une mise en œuvre efficace, cohé- rente et alignée de son plan stratégique 2025-2029, le FAWE Sénégal adoptera une approche intégrée reposant sur plusieurs piliers complémentaires. Le FAWE Sénégal veillera à un alignement perma- nent avec la stratégie continentale du FAWE Afrique, tout en tenant compte des spécificités et des priorités nationales du Sénégal. Cet alignement se traduira par :
•Une harmonisation des approches méthodologiques avec les autres chapitres nationaux du réseau FAWE
•Un partage régulier d’expériences et de bonnes pratiques au sein du réseau continental
•Une participation active aux plateformes d’échange et de coordination du FAWE Afrique
•Une contribution à la stratégie globale du FAWE Afrique tout en préservant la flexibili- té nécessaire pour répondre aux réalités locales Le FAWESénégalélaborera des plans detravail annuels budgétisés (PTAB) découlant directement de ce plan stratégique. Ces plans opérationnels permettront de :
•Décliner les objectifs stratégiques en activités concrètes et mesurables
•Préciser les responsabilités, les échéances et les ressources nécessaires pour chaque activité
•Établir un calendrier détaillé de mise en œuvre avec des jalons clairs
•Faciliter le suivi régulier de l’avance- ment et l’ajustement en cours de route Chaque PTAB sera élaboré de manière participative, impliquant l’ensemble du personnel du FAWE Séné- gal, et sera validé par les instances de gouvernance avant le début de chaque année d’exécution. Le plan stratégique fera l’objet d’une révision à mi-parcours pour évaluer les progrès accomplis, identifier les défis rencontrés et procéder aux ajustements nécessaires. Cette révision permettra d’assurer la pertinence conti-nue du plan face à l’évolution du contexte éducatif sénégalais. Des actualisations annuelles légères pour- ront également être effectuées pour tenir compte des opportunités émergentes, des nouvelles priorités natio-nales ou des enseignements tirés de la mise en œuvre.
SECTION 8 : GOUVERNANCE ET GESTION
Cette section présente les modalités de gouver- nance et de gestion du FAWE Sénégal qui fa- cilitent la mise en œuvre du plan stratégique.
Le FAWE Sénégal est régi par un Conseil d’Admi- nistration (CA) dirigé par une présidente. Le CA est composé de onze (11) membres qui fournissent des orientations politiques globales à l’ONG. Les membres du Conseil proviennent de divers horizons et se réunissent au moins deux fois par an. Le CA est chargé d’approuver les programmes de travailet les budgets du FAWE. Il recrute la coordinatrice natio- nale et approuve la reconnaissance des points focaux et lerecrutement du personnel de l’antenne natio- nale. En plus de superviser la gestion des actifs du FAWE et la gouvernance globale de l’organisation, le CA représente et parle au nom du FAWE lors des forums nationaux et internatnaux. Il assure égale-ment la mobilisation de ressources pour l’antenne.
L’Antenne nationale du Sénégal est régie par le CA élu par l’Assemblée Générale (AG) qui se réunit tous les trois (3) ans. L’AG rassemble tous les membres et tous les représentants des Alumni. Elle est présidée par la présidente du CA, ses adjoints ou des membres désignés et bénéficie du soutien technique de la coordination nationale. La structure, la composition et les rôles des différents res-ponsables de l’antenne nationale sont déterminés par le CA. Le secrétariat de l’antenne nationale est dirigé par un(e) coordinateur (trice) national(e). L’antenne nationale met en œuvre les programmes et les interventions du FAWE au niveau national, en travaillant directement avec les ministères chargés de l’Éducation et de la Formation, les partenaires stratégiques et les communautés pour garantir que les programmes soient efficacement mis en œuvre et pleinement soutenus par toutes les parties prenantes.






Pour le FAWE, l’objectif global du suivi, de l’évaluation et de l’apprentissage (SEA) est de suivre et de démontrer le niveau d’atteinte des résultats de la mise en œuvre de ce plan stratégique. Les objectifs spécifiques du cadre SEA sont au nombre de quatre et consistent à :
•Renforcer le système de suivi-évaluation (S&E) pour générer des résultats utilisables, documenter les apprentissages et identifier les meilleures pratiques à partir de données probantes.
•Renforcer durablement les capacités du FAWE en matière de programmation, de S&E et de gestion des connaissances afin d’ancrer une culture décisionnelle fondée fondées sur les preuves.
•Veiller à ce que les connaissances générées par le FAWE et ses partenaires en matière de plaidoyer, de mise en œuvre des programmes et les enseignements tirés soient délibérément capturés, conservés et largement diffusés
•Promouvoir une plus grande transparence et une plus grande redevabilité, grâce à la production d’informations fiables, vérifiables et accessibles aux parties prenantes.
Un Comité de SEA, composé de la coordinatrice natio- nale, du/de la chargé(e) des programmes, des chargé(e) s de projets et des responsables des différents dépar- tements, supervisera la mise en œuvre du plan stratégique. Le Comité de SEA tiendra des réunions trimestrielles pour examiner l’état de mise en œuvre du plan stratégique en ce qui concerne les domaines respectifs de ses membres. Le Comité fera un rapport chaque année au Conseil d’Administration du FAWE Sénégal sur les progrès de la mise en œuvre du plan stratégique.
Le suivi de la mise en œuvre de la stratégie implique les éléments suivants :
9.3 Analyse et rapports
Les informations et les données sur les progrès de la mise en œuvre seront recueillies à partir des rapports du FAWE Sénégal, analysées et documentées sur une base trimestrielle et annuelle.
9.4 Validation
Cela implique de vérifier l’exactitude des progrès rapportés par le biais de visites de terrain, de com- mentaires des partenaires et d’enquêtes de vérifica- tion.
9.5 Suivi de la performance des indicateurs
La réalisation des indicateurs quantitatifs décrits dans le cadre de résultats sera suivie dans une base de données et ventilée par sexe et par groupes d’in- térêt spécifiques (par exemple, les personnes en si- tuation de handicap, les jeunes, les zones géogra- phiques), le cas échéant. Des résumés analytiques périodiques seront générés à des fins de rapports et permettront d’évaluer le taux de réalisation des in- dicateurs sur la base de jalons et de résultats mesu- rables, afin de soutenir une prise de décision éclai- rée et l’amélioration continue des performances. Participation des parties prenantes Le FAWE Sénégal recueillera les commentaires des partenaires et des bénéficiaires sur les progrès et les actions proposées à travers des consultations semestrielles des parties prenantes. Cela fourni- ra des pistes de discussion sur les questions émer- gentes au cours de la période de mise en œuvre de

la stratégie. Les commentaires des parties prenantes seront utili- sés pour examiner les résultats et corriger les écarts si nécessaire.
Le FAWE procédera à des évaluations annuelles des performances, à une évaluation à mi-parcours et une évaluation finale de ce plan stratégique :
9.6.1Évaluation annuelle des performances
Des évaluations annuelles du plan stratégique seront effectuées pour garantir que les changements requis dans les stratégies et les acti- vités clés sont mis en évidence et étayés par les informations provenant des évaluations/rapports trimestriels et d’un suivi continu. Les conclusions de l’évaluation annuelle sont partagées avec les par- ties prenantes. Les enseignements tirés des évaluations annuelles sont utilisés pour éclairer les ajustements périodiques de la conception et des stratégies des programmes.
9.6.2 Évaluation à mi-parcours
Une évaluation indépendante à mi-parcours du plan stratégique sera entreprise pour identifier les progrès réalisés dans la mise en œuvre de la stratégie et dans la contribution à la réalisation de l’objectif global, les défis affec- tant la mise en œuvre ainsi queles enseignements retenus. Les conclusions de l’évaluation à mi-parcours fourniront des recom- mandations cruciales pour la moi- tié restante du plan stratégique. Le Comité SEA sera chargé de super- viser la mise en œuvre des recom- mandations concrètes du rapport d’évaluation validé à mi-parcours.
9.6.3Évaluation
L’évaluation de fin de par- cours sera menée au moins six mois avant la fin de la période du plan stratégique en 2029.
lle évaluera l’im-pact du travail du FAWE Sénégal à travers la mise en œuvre de la stratégie. L’examen portera également sur la durabilité, les contraintes, les enseignements retenus, les me- sures d’atténuation et fournira des recommandations pour la pro- chaine stratégie quinquennale.
Les rapports sur la mise en œuvre de la stratégie seront doubles :
9.7.1 Rapports trimestriels
Chaque trimestre (une fois tous les 3 mois), FAWE Sénégal produira un rapport structuré, documentant les progrès réalisés dans la mise en œuvre de la stratégie, le niveau d’atteinte des résultats, les défis rencontrés et les leçons apprises.
9.7.1 Rapport annuel
Chaque fin d’année, le FAWE Sé- négal élaborera un rapport annuel documentant les résultats atteints. Ce rapport documentera égale- ment les leçons apprises et la ma- nière dont elles ont été appliquées pour éclairer la programmation. Les rapports annuels seront diffu- sés auprès des parties prenantes via les canaux appropriés (site web, réseaux sociaux, envoi direct, réunions ou ateliers de partage).

9.8. APPRENTISSAGE
Le FAWE est une organisation reconnue dans les domaines de l’éducation et du genre. Au cours de la période de ce plan stratégique, nous prévoyons exploiter cette position en veillant à ce que les produits de recherche et les leçons apprises soient documentés et rendus accessibles à toutes les parties prenantes afin d’influencer les politiques et les actions au niveau national. Des opportunités d’apprentissage et de réflexion seront offertes par divers canaux :
Forums des parties prenantes Ces forums auront lieu chaque année pour examiner les progrès, partager et documenter l’apprentissage ainsi que les résultats. Les principaux groupes de parties prenantes comprennent :
• Le FAWE Sénégal et ses partenaires
• Les organisations de la société civile
• Les leaders communautaires
• Les syndicats d’enseignants
• Le réseau des Alumni et des jeunes femmes
• Le réseau des femmes enseignantes et des journalistes
• Les organisations non gouvernementales
• Le secteur privé
Ateliers de réflexion annuels
Des ateliers périodiques seront organisés par le FAWE pour réfléchir aux questions émergentes au cours de la mise en œuvre stratégique. Ils offriront des opportunités d’élaboration de stratégies communes en vue d’atteindre l’objectif du FAWE Sénégal.
Bénéficiaires directs et acteurs de terrain
Les processus d’apprentissage impliqueront égale- ment :
• Les élèves et étudiants
• Les gouvernements scolaires
• Les écoles et établissements
• Les filles et femmes bénéficiaires
• Les enseignants et enseignantes
• Les Alumni
• Les Associations de Mères d’Élèves (AME) et Associations de Parents d’Élèves (APE)
• Les communautés
Cette approche participative garantira que l’apprentissage soit ancré dans les réalités du terrain et que les voix des bénéficiaires soient pleinement prises en compte dans l’amélioration continue des interventions du FAWE.

Domaine
Annexes
Objectifs et activités stratégiques
Tableau 13 :
Tableau 13 : Activités clés et indicateurs de performance de l’Objectif
Activités clés et indicateurs de performance de l’Objectif
Stratégique 1
Stratégique 1
Accès, maintien, transition et performance, alphabétisation pour les filles et les femmes
• Faire un plaidoyer pour un financement accru de l'éducation par le gouvernement
• Faire un plaidoyer pour la mise en œuvre de politiques visant à garantir une éducation inclusive et continue pour les filles et les femmes
• Décourager la pratique des normes culturelles néfastes et aux obstacles à l'éducation des filles et des femmes
Acquisition de compétences pertinentes pour un emploi décent et l'entrepreneuriat
• Accompagner le gouvernement dans l'élaboration de politiques d'Enseignement et de Formation Professionnels et Techniques (EFPT) sensibles au genre
• Promouvoir l'autonomisation économique des filles et des femmes
Accès des filles et des femmes à une éducation et une formation de qualité, justes, équitables et inclusives, menant à de meilleurs résultats scolaires
Inclusion et sécurité renforcées dans le système éducatif
• Faire un plaidoyer pour l'élaboration et la mise en œuvre de politiques qui donnent la priorité à l'inclusion et à la sécurité dans l'éducation
• Faire un plaidoyer pour et soutenir le développement d'infrastructures scolaires appropriées et accessibles
• Accompagner le gouvernement dans l'élaboration de politiques d'EFTP sensibles au genre
Autonomisation des filles et des femmes grâce à l'éducation et au développement de compétences
Nombres de plaidoyers effectués auprès du gouvernement et de la communauté en faveur de d’un financement accru de l’éducation, de l’inclusion et du maintien des filles dans le système
Intégration des modèles démonstratifs du FAWE dans le système éducatif du pays
• Intensifier la mise en œuvre des modèles démonstratifs du FAWE au sein du système éducatif national
• Développer de nouveaux modèles démonstratifs du FAWE
• Tirer parti de l'e-learning pour soutenir le déploiement des modèles démonstratifs du FAWE
Un environnement d'apprentissage inclusif et sécurisé favorisant la pleine participation et la réussite scolaire des filles
Nombre de filles et de femmes accompagnées par le FAWE Sénégal dans le développement de compétences pertinentes pour le marché du travail et dans l’entreprenariat
Effectivité du plaidoyer en faveur de la mise en place de politique sur l’inclusion et la sécurité dans l’éducation
L'éducation en situation d'urgence
• Faire un plaidoyer pour les droits des enfants à l'éducation en situation d'urgence
• Soutenir les initiatives d'éducation en situation d'urgence
Amélioration de la qualité, de l'équité et de l'inclusion dans l'éducation
Intégration des modèles du FAWE dans les écoles et établissement de formation au Sénégal
Garantie du droit à l'éducation des filles et des femmes dans un environnement sûr et favorable
Exécution du plan de plaidoyer et de soutien pour les droits des enfants à l'éducation en situation d'urgence

14 : Activités clés et indicateurs de performance de l’Objectif Stratégique 2
Domaine d'intervention
Renforcement des capacités dans le domaine de la recherche
Renforcement des capacités de gestion des connaissances
Actions stratégiques
Renforcer les capacités à générer, synthétiser et utiliser les données probantes de la recherche pour le plaidoyer en faveur des filles et des femmes
• Élargir la fonction de gestion des connaissances du FAWE (recueil, organisation, évaluation, partage et conservation des actifs informationnels)
• Créer un dispositif de gestion des connaissances pour recueillir des données probantes sur l'éducation des filles et l'autonomisation des femmes
Résultats attendus Indicateurs de performance
Amélioration de la génération de preuves de recherche et de la gestion des connaissances à travers le réseau FAWE
Un système fonctionnel de gestion de la recherche est opérationnalisé
Nombre d’actions basés sur des données probantes issues de la recherche effectués
Elargissement de la fonction de gestion des connaissances au sein du FAWE Sénégal
Partenariat et collaboration avec des instituts de recherche, des groupes de réflexion et des universités
• Renforcer les partenariats et la collaboration pour la recherche
Partenariats et réseaux construits pour améliorer la génération et l'utilisation de la recherche
Nombre de Partenariats et réseaux construits pour améliorer la génération et l'utilisation de la recherche
Nombre de recherche scientifiques effectuées

15 : Activités clés et indicateurs de performance de l’Objectif
Mobilisation de ressources
Gouvernance et structures organisationnelles
Capacité de programmation
Communication et visibilité
• Renforcer les capacités du FAWE Sénégal pour la mobilisation de ressources
• Appliquer des mécanismes de contrôle interne, de surveillance et de conformité appropriés
• Aligner continuellement les actions du FAWE Sénégal sur ses objectifs, ses buts et son identité
• Établir et améliorer continuellement les systèmes automatisés pour les finances, les ressources humaines et l'administration
• Renforcer les capacités techniques des responsables de l'antenne nationale dans le cycle du programme
• Améliorer la capacité de suivi et d'évaluation
• Améliorer la capacité de plaidoyer
• Élaborer et opérationnaliser une stratégie et un plan de communication
• Effectuer un changement de marque du FAWE
• Vulgariser le plan stratégique 2025-2029 auprès de l'antenne nationale
• Assurer une présence et des campagnes soutenues dans les médias numériques
Augmentation du financement pour le FAWE Sénégal
Un système de gouvernance solide permettant la réalisation des objectifs de manière plus efficiente et plus efficace est opérationnalisé
Indicateurs de performance
% d’augmentation du budget initialement disponible
Existence d’un système de gouvernance fonctionnel et adossé à un dispositif et des mécanismes de gestion solides
Partenariat et collaboration
• Renforcer l'implication des Alumni
• Établir et renforcer des partenariats stratégiques
Amélioration et adaptation de la programmation pour une mise en œuvre axée sur les résultats
La visibilité du FAWE Sénégal et de ses actions est renforcée à travers sa marque, son plan de communication et sa présence numérique
Le FAWE dispose d'un réseau de soutien stratégique solide
Application effective de la Planification et de la gestion axées sur les résultat
Fonctionnalité du système de communication du FAWE Sénégal basée sur la stratégie adoptée
Nombre de réseau dynamiques du FAWE Sénégal








