2023 梅竹黑客松 手冊

Page 1

05  前 言

06  活 動 流 程

08  場 地 圖

10  參 賽 須 知

10  黑 客 組 比 賽

12  創 客 交 流 組 比 賽

13  評 分 說 明

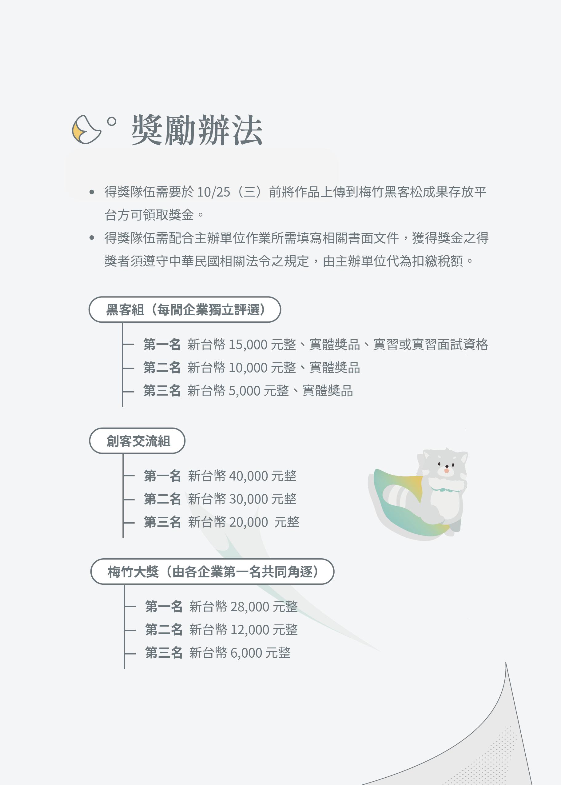
16  獎 勵 辦 法

18  企 業 博 覽 會

20  機 台 設 施 與 娛 樂 活 動

22  主辦團隊與贊助單位

26  梅竹黑客松團隊成員

目 錄
5
6
7
8
9
10
11
12
13
14
15
16
17
18
19
20
21
22
23
24
25
26
27

Turn static files into dynamic content formats.

Create a flipbook
Issuu converts static files into: digital portfolios, online yearbooks, online catalogs, digital photo albums and more. Sign up and create your flipbook.