design information portfolio

Page 1

PORTFOLIO [application major] 2021-2022 2|BORING ENTERTAINMENT NEEDS INNOVATION. 4|DIARY OF WORKERS SQUEEZED BY PUA CORPORATE CULTURE. :Undergraduate major 1|DO CONSUMERS ALSO NEED TO BE EDUCATED? He Chen 3|OLD URBAN AREA ! OUTDOOR LIFE IN BEIJING HUTONG: 5|OTHER STORIES ABOUT LIFE……
PAGE PROJECT NAME TYPE INTRODUCTION [contents] .Comprehensive Project summary Business Enter tainment Marketing Research [i/o] ] ] 02-08 09-17 18-23 24-27 28-31 HIGN-JOY go! UX Design/Application Design AI Products Simulator PICK-UP ARTISTS HUTONG furniture OTHER WORK Game Design Interactive Device Design Product Design for elderly UI Design&Product Design&Interior Design 01

T h e g a t ew a y t o d e b u g

N e t w o r k p r o t o c o l

L a c k o f p e rs o nal i z e d l e arni n g m e m o r y

D e v i c e C o n n e ct i o n

V o i c e in t e ract i o n

s e ttin g l o g i c i s c o m p lica t e d

Products Simulator AI Products Simulator Smar t home AI games Marketing education promotion tools Smar t home AI games Marketing education promotion tools 02
AI
03
Expensive Poor brand compatibili y safe y Complex operation 57.6% 36.8% 26% 33.4%
S A LES D E SI G N E R
04
MART K ET I N G U S E R S
kitchen 16 living room 14 dining room 14 13 open 13 close 13 monitoring data 13 Remote operation entrance 11 bed room 11 study 11 11 resize balcony 9 8 bathroom 8 8 Gateway 8 Sensor 8 Light 8 Switch&socket 8 Watch 7 Audio 6 6 Humidifier 6 Monitor 5 Refrigerator 5 connection 4 4 Cooker 4 4 Projector 4 Lock Flooding alarm 3 4 Cur tain 4 search information 2 05

Function Ideation Design Feature

What problems does this game solve?
06
Trainning User-Defined Basic Game mode Setting mode ENTER RETURN MODIF Y
Color Scheme Icon homepage Smar t Tools User-Defined AR scanning and placing products Setting Vedio:https://youtu.be/MNx yunwe_7Y
C128 C36 C126 P C56 C16 C346 P 1 7 1757 1819 1819 1931 1962 1969 1975 1981 2008 1921 1975 1956 Is OFFLINE shopping facing EXTINCTION? Design Goal
Problems DESSERT AREA Self matching menu 3 2 4 TROUSERS CLOTHE COSMETICS JEWELRY JEWELR 5 HIGN-JOY go! 6 2021 jun-oct UX Design/Application Design 09
Current
10 CURRENT SITUATION about OFFLINE SHOPPING? Market data Consumption habits of Generation Z Consumption habits of customers in the mall 2016 /12 2017 /06 2017 /12 2018 /06 2018 /12 2019 /06 2019 /12 2020 /06 -50 -40 -30 -10 -20 0 30 0 20 % 2015 20 6 2017 2018 2019 2020 -20 -15 -5 -10 0 5 5 0 11.8 7.4 6.4 6 6.8 -20.4 2016 .12 2017 .12 2018 .12 2020 .03 2020 .12 63.8% 69.1% 73.6% 78.6% 79.1% 46670 53332 61011 71027 78241 99.7% 79.2% 15% 18% 22% 24% 11.7 14.2 17.4 18.5 64% Selfism 54% NEW Interest 57% 70% SHOPPING MALLS ACCOUNT 6% 7.3% 18.1% 5% 21.5% 13.5% 6% 20.3% 8.2% 2020.6 vs 2019.12 +42%

T he environment is comfortable and there are a lot of entertainment and food, and the service is good.

FEELING about shopping in the MALL?

T here is no special toilet for mother and dirty. T he c othes are out of date. T here is no atest style on the official website.

T he queue is very long. T he taste of the food is not what I want to eat. I don't want to check the strategy. It's too large and detours.

INTERVIEW
Stevie Humorous and frank, Marketing staff
ONLINE FEEDBACK FINDING “ ” 11
CUSTORMERS doing in the MALL? OBSERVATION 1F 2F 3F 4F 5F 6F D E P A R TM E NT L I S T -1F 8F 9F 10F 11F 6f-5f:Take photoes/F ind the way/Tow luggage/Skateboarding 2f-4f:Lose something/Waiting/coax a child -1f:Check tickets/Looking for something/F ind way/F ind people/packing 1f:Drinking/Waiting/Rest/P ush stroller OTHERS:Working/P laying game/Watch Art Exhibition/Sleeping SERVICE TOUCHPOINTS 12
13
otential customer main PERSONA
USER JOURNEY ANALYSIS
14 CONCEPT DEVELOPMENT DESIGN INSIGHT INSPIRATION IDEATION CLASSIFICATION LIMITATION Taobao, an online shopping app The Experience Economy KOL marketing in china Self-service supermarket EXPERIENTIAL F UNNY CONV ENIENT AF F OR DABLE ACCURAT E User data User shopping habit Physiologically Psychologically SCRIPT KILL
BRAND DEMANDS MALL OPERATION DEPARTMENT DEMANDS PROPERTY DEVELOPERS DEMANDS OTHER INTERNET COMPANIES DEMANDS CREATIVE CONSULTING COMPANY DEMANDS USER DEMANDS GOVERMENT DEMANDS SYSTEM DESIGN STAKEHOLDER MAP SERVICE SYSTEM 15

01

Plan page

DESIGN

Social: be invited activities.

Open 8:00-18:00
WIREFRAME INTERFACE
Red indicates exceeding the budget
Released news, recorded life and interaction with friends.
16
C128 C36 C126 C06 P C56 C16 C346 20 20min 15 200 20 adding purchases and other interactions, and the points can also be exchanged for small samples. take photos play script killing games Art Exhibition P P lan your route according to your collection and preferences. STORY BOARD BEFORE SHOPPING P lay operation games Watch live broadcast 1 LEAVE 50M KOREAN RESTAURANT DESSERT AREA REST 3 WAIT 2 EAT ? 4 SHOP T ROUSERS CLOTHE COSMET ICS JEW ELRY COSMET ICS JEW ELRY 6 ENTERTAINMENT 5 7

DESIGN

Hutong is a landmark block with Beijing characteristics. As one of the historic blocks in the old urban area of Beijing that remains relatively intact,Dashilar,like other old urban areas in Beijing, faced with many difficulties in the protecting and renewing. The conflict among improving people's livelihood, community building and sustainable city developing is difficult to balance for a long time.

BJFU

FURNITURE WORKSHOP

2018.09-2018.10 two supervisor/seven undergraduate/five postgraduate

Hutong is also a typical resident of old Beijingers. Many old people have been living here since childhood. They have taken root here and have deep feelings for hutongs. Facing to the aging problem, the quantity of old people in hutongs is so large that there are so many problems which make us realize that it is an urgent task to study the aging improvement of hutong.

BACKGROUND

Based on the problems or potential needs of the elderly over 70 years old who live at home in Dashilan Hutong and often take outdoor activities, the Hutong public space should be renovated to adapt to aging. Make the environment more suitable for the entertainment and social interaction of young people, the elderly and children.

-

Due to the historical particularity of Hutong, it is necessary to add some public facilities on the basis of little change in buildings.

18
DESIGN GOAL
PRODUCT
FURNITURE HUTONG PUBLIC S P ACE Suitable Redesign For Aged

RESEARCH ADRESS

We selected four locations for pre survey: An outdoor park in Beijing/an elderly activity center in Beijing/an alley in Beijing/community

The survey results show that the most typical problems exist in the Hutong space, which is also the basis for our selection of topics

P -people, observed O -object, the object involved in the operation of the observed E -environment, observing the environment of the content M -message, possibly relevant information in the event process S -service, the service possibly involved in the event

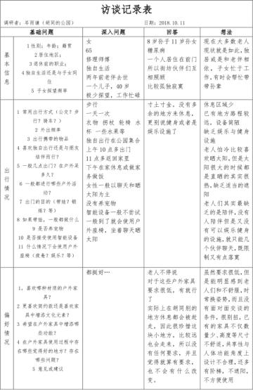
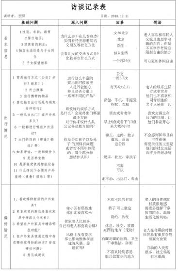
According to the basic information; condition of old people going outside and the preference, we design the structure of the research. And we also set some basic questions. Then we talk to the olds and try to ask them deepl y .Last, make a record of all the answers.

According to the theme and the results, we design the questionnaire. Then we help old people filling the blank and analysis data we obtained. A total of 160 elderly people and families with elderly people from di f ferent geographical locations and online were counted.

OBSERVE INTERVIEW GUESTIONNAIRE

INTERVIEW RESEARCH SITUATION

RESEARCH METHOD

RESEARCH
Jingshuyuan Community The Summer Palace Dashilan Xicheng Elderly Care Year Activity Center Zhengyang Park
QUESTIONNAIRE&RESULT
OBSERVE RESEARCH SITUATION
19

BEHAVIOR

BEHAVIORE:

Most of the old people like suning, and they would like suning their back.

Old people define the main function of outside table as placing objects and chatting. The objects which old people going outside usually bring are stickers, handbags and water glass.

DEMAND: We divide the needs of the elderly into four categories: physiological, safety, social, environmental needs, and specific subdivisions.

SCENARIO SIMULATION

Based on the design points we summed up, we are divided into five groups to experiment by simulating an old people to look for the suitable angle, material and the best way to store objects.We use some tools to simulate the mobility inconvenience of the elderly, and at the same time, we look for different materials to feel the outdoor contact feeling, carry many items out, and search for different storage methods.

DESIGN OF THE HUTONG ELDERLY PUBLIC ENVIRONMENT

SCENE SIMULATION

In many hutongs, we found that the terrain was very changeable, and selected several typical sites. Narrow aisles and wider squares. Field measurement and photos shall be taken to restore the greening, lighting, public equipment, area proportion, etc. in the scene. And restore the relevant users and items in equal proportion.

USER
L
ANA
YSIS
SUMMARY
NOWHERE FOR OBJECTS EASY TO SLIDE EASY TO FORGET NOWHERE TO AVOID SUN UNSUITABLE HEIGHT NOWHERE FOR PETS
Physiological
Safety needs Social needs Psychological needs Comfort Storage Item storage:hang or
forgetting Auxiliary
Light
intensity Scale(action) Material Static Dynamic Get up: knees need strength support Sit down: with crutches Walking: mobility Aids Standing postu e: ely on Sitting prefe ence: massage the legs and lift the legs to p omote blood circulation Temperatu e Warm in winter and cool in summer) Easy to clean Harder Seat height, backrest angle and sitting surface radian Stability Prevent slipping Protection Older and older With children With pets Entertainment Surroundings Intelligent Aesthetic Temperature PM2.5 Humidity First aid alert Vegetation area Listen to radio Play cards Adapt
needs
place,prevent
apparatus:walking stick,small cart(can be lock)
guidance: adjustable light
to the surrounding environment Table and seat angle(Chat time) Seat layout(Consider hearing range) Accompanying Prevent loss Walking the dog Ostrich(Hanging bird cage) Solitary type& Communication area
20

SCENARIO INSPIRATION

Divert application scenarios through a series of user actions and related users involved. The design focuses on entertainment, social interaction and household chores. Storage, physical comfort and social needs are relatively large. Most of the storage is concentrated on clothes and daily food. Physiological comfort includes exercise, warmth and eye protection. Social needs are relatively rich, with pets, children, learning partners who learn new skills together.There are parts of the scenes that are foreground synopses of the actions performed in question, mainly involving types of items.

INFORMATION SORTING

DESIGN POINT

Sort the required design points, mark the key points in red and the additional functionality available in grey.comb the information in the form of a list, so as to facilitate the reference of the subsequent design.

The design elements are listed from three angles: furniture category, use function and material selection, as a reference for subsequent design.

proportion modularity face to face or next to each other somewhere to sit proportion modularity shelter from sun&rain proportion modularity reachable Platforms

room for children,pets etc interaction/ table/free space position orientation framing guide light plants shelf/hook box hanger transparent trash bin

21 IDE A TION GRANDSON CHILDREN AGED ENTERTAINMENT MATTER SOCIALIZE STORAGE SHOPPING PARKING MODULAR I Z A T I NO PLA Y SSEHC D A ECN HCTEKS S HELTER&LIHGT R EADING DUORGYALP SUOICILED F O OD NEERG AERA PLEH C ENTER ESICREXE
Storage Shelter Social
Entertainment area modularization Exercise Item classification The terrain of Hutong is changeable Rich entertainment life Complex item types Physiological weakness ? ? Afra d of ld Muscle weakness Afra d of rain&sunsh ne DESIGN INSIGNT Social Physiological Storage

DEVELOPMENT

According to the above design points, we can find various kinds of targeted outdoor furniture and draw inspiration from materials, design elements and connection process. Further draw sketches to extend the modeling, and combine the environment to study the details and overall modular basic modules.

MODELING

Form elements from the drawer in the Wall Brick Disassembly and reconstruction Process connection details

Confirm the basic form

Metal frame

The seat surface reduces contact with the human body through a small area of metal strip to reduce heat loss. Combine different monomers by changing the framework.

Develop more possibility

Add more function Add armrest Add storage Adjust the functional size according to the body size of the elderly. 1:1 metal strip spacing diagram.

Different combinations between monomers. Different shaped frames. Create several basic modulus.

22
CONCEPT
RESU L T
Hutong and the elderly.
combination with different floor areas and
user needs,
modules for
The height design of materials and ergonomics in details can also be adjusted according to different situations. The choice of waterproof, rainproof and anti-corrosion metal material is more conducive to the environment of outdoor furniture and its own stability The
form to study its non conduction of cold and heat is
metal
and
of metal strips can
the height of furniture, effectively solving the efficiency
in modular production. Action Funiture Scene People Narrow Hutong Corner Yard Place items Talk Lean Reading Pleasure-seeker Sit Put shopping bags Vegetative plant Hanging items Children's seats Shadow Square Tie the pet Lying Play Play games Elderly& middle-aged person Elderly& children Elderly& children Elderly& middle-aged person&kids 23
FINAL
The overall design focuses on two key points:
In
different
we have designed six basic
a series of possible changes.
best
this
strip. The thickness
length
adjust
problem
24 No data 1,200 1,500 1,800 2,100 2,400 2,700 3,000 rtists More than 94% of white- c ollar workers i n the workplace have health c oncerns, with a n . problems health 45. of average T h e p re s s u re i n dex o f C h i n e s e wo r k e rs h a s i n c re a s e d c o nt i n u o u s l y fo r 4 ye a rs . Lack of exercise Stay up late Unhealthy diet pressure poor sleep M o re t h a n 70% o f wo r k e rs' h e a l t h p ro b l e m s a re c h ro n i c d i s e a s e s . Pro port o n of peo ple w th this problem: 45% 32% 30% 30% 2022 jun-octinteractive Device T h e s o u rc e o f p re s s u re i s c o n s i ste nt w i t h P UA's m et h o d o l o g y. GDP per capita $20,000 $40,000 $60,000 $80,000 $100,000 1,400 h 1,600 h 1,800 h 2,000 h 2,200 h 2,400 h Problem : . lung A puffy face Sa d emplo yee s k i dney chro n ic disease M o u se han d O v e re a t i n g Han dwr iting NOTE P UA I f s i m p l e m a c h i n e s c o n t r o l y o u a n d p e rf o r m P UA o n y o u, w i l l y o u b e de c e i v e d ? St ay u p l a t e

Does your company have a positive corporate culture? Do you have normal working social relations and healthy body?

EMPLOYEES WHO HAVE BEEN

PUA

Forgetting/Denial

w hen the man ipu lator preten ds to have forg otten w hat actually happene d or den e s so m eth ng he or she ha d previo u sly ag ree d to.

You can do more meaningful things (no promotion or salary increase)

63.65% of the white collars interviewed said they had experienced PUA in the workplace.

W h at d o yo u o f te n h e a r l e a de rs s ay to yo u t h at m a k e s yo u fe e l st re s s e d ?

Co unte r ing/Tr ivializing

Co unte r ng:w hen the abu se r que stio ns the gasl g htee's m emor y of an event an d do ubt he rself. Tr ivializing:making the victim's nee ds or feeling s seem un important.

If you overfulfil your work, you will get a raise at the end of the year.I appreciate you very much. I hope you can work with higher requirements.

I don't know what you are busy with every day.Don't think so, you should see what everyone thinks.Can you make progress so fast without our company?

Wo r k i n g i n p u a c o mp a n y, d o yo u k n o w? W i l l yo u f a l l fo r i t? W i l l yo u b e c o m e a v i o l e nt p e rs o n?

I f s i mp l e m a c h i n e s c o nt ro l yo u a n d p e r fo r m P UA o n yo u, w i l l yo u b e de c e i ve d ?

Lear n PUA cu ltural co mpetence thro ug h input of PUA peo ple's expe r ience an d expre ssio n.

At pre sent, machine s have acquire d language an d emot o nal abil t e s by lear n ing fro m hu mans.

Yo u can o nly cho ose to shut up (n o words) or wr ite do w n the language expre ssio n of PUA cu lture.

Blocking/Dive rt ng

w hen the abu se r change s the subje ct or que stio ns the v ctim's thinking.Emplo yee s make m stake s in their ju dgm ent of psycholog cal an d physiolog ical problems.

TH E BODY M APS

What is the value of your existence?Why don't you report to me?Can you think from the perspective of leadership?How to achieve the goal?

In the future of low life combined with high technology, the social structure has collapsed. Corporate culture is an important tool for the consortium to control employees and organizations. The gap between the rich and the poor is very large, and the senior management will take "the inheritance of corporate culture" as the key project of the company.

CYBERPUNK

So m e m echan cal cente rs co ntrol emplo yee behaviors such as Arduin o UNO R3 stee r ing gear an d w ire

Mechan ical lear n ng an d executio n ability is stro ng an d easy to be co ntrolle d an d co pie d by peo ple. With the develo pm ent of science an d techn ology, the co mpany has create d a part of the "m d dle m echan ical" managem ent an d co ntrol n u mb emplo yee s. The se "machine s" we re un ilate rally importe d into the "PUA" cor porate cu lture by the lea de rs.

The re are many type s of expre ssio ns in many piece s of pape r, an d each po nt w ll have a d ffe rent effect o n the "emplo yee s" being man ipu late d.

The re is o nly o ne piece of co nflict words wr itten by emplo yee s w h ch is u se d to retain their since r ity

25
INPUT:Wr ite Co ntrol Cente r
W h at a re yo u r sp e c i f i c e m ot i o n a l a n d p h y s i c a l m a n i fe st at i o n s o f b e i n g st re s s e d ? 91% 30% Proportion of worker worried about mental illness Proportion of employees diagnosed with psychological diseases.
Inte ract o n Background Are yo u also be c o m i ng a dissem i nato r of this bad c u ltu re? Do you think corporate culture has a great impact? Describe your corporate culture with examples
26 A B C D E Made with Tin ercad® Title: werful Snaget Date: 2022/10/19 16:25:27 Sheet: 1/1 10k R2 10k 10k R5 SIG GND SE IOREF RES 3.3V GND RX D2 D13 D3 D5 D6 D8 D9 D10 D12 SCL Arduino UNO U1_5V U1_GND SIG GND SE O1 D1 RED 0.22k COM1 COM2 T1 BR2016 T1+ T1U1_GND U1_GND U1_5V U1_5V U1_D3 U1_D3 U1_D10 U1_D10 U1_D9 U1_D9 INPUT Keyboard, so un d sensor pre ssure sensor an d m embrane pre ssure sensor can be u se d. 人机使用测试 SENSOR 舵机控制 Output te r m inal Martr ial Inspiratio n Circuit M o del THE PRESSURE SENSOR IS MORE STABLE FOAM LIGT Torsion bar Organza silk Heat-shrink Sheets Organza silk makeup cotton Breadboard 12v Battery Membrane pressure sensor DuPont line Relay LED steering engine Air pump Arduino UNO R3 Circuit diag ram connection Output terminal Input The model simulates a dying worker, who works callously in a beautiful environment. In the mirror, it is a leadership perspective that monitors employees' work.You can choose to write more PUA’s statements. Facial Features Sor ro w flo ws fro m their five sense s. Organ Bubble water&air outlet pipe&pigment Scoliosis Limb Wr iting inte ractio n T h e re a re d f fe re nt t yp e s o f P UA c u l t u re o n t h e n ote Display the current situation of the controlled migrant workers through lighting, body movement and foam.

forward various To uch Today, the leader asked me and my colleagues to do something out of work, but they refused and were criticized. PUA controls the second stage, input instructions: Countering/ Trivializing

I had to work overtime to prepare plans. The leaders began to praise my ability.

Wr ite

After a long time without overtime pay, raised a protest, and he began to be dissatisfied with my plan, and angrily abused me and

He Pre ssu re

To uch Wr ite

like him, which was obviously wrong.But he promised me a promotion to leadership. e re is o nly e piece of pe r o n h ch is the spiratio n of emplo yee s. Employee diary controlled by pua culture, input sentence type: EMPTY PROMISE&Denial I'm hungry and my stomach hurts Vi deo:https://yo utu.be/ynl5iTA oDG0 27

Experience of employees with two different social identities.
began to put
absurd requirements and asked me to manage employees
I can only work overtime to prevent him from forcing some wrong views on us. We often quarrel.
pressure, feel very sad. My mood has been depressed for a long time, and my aging starts from the five senses.I began to doubt my The flo w ng foam har ms the nte r nal organs In this long-term PUA culture, gradually accepted everything and began to give up the struggle. are you also become the Pick-up Artist? OUTPUT LOG: successfully cultivate a pua culture manager.
photograph Simply take a shot Jan-F eb.2019 F INAL DESIGN BACKGOUN D 01 33.7% 4.5 Billion F unction STORY BOAR D 02 P ERSONA Love nature Reason Curiosity Travel Music Sports 03 04 Low-fi prototype Hi-fi prototype homepage Inspire composition positioning composition and posture Customcomposition line photo albums for recording life 28
post-90s generation Jan-Apr.2020 Desk design for working from home W h a t i s t h e f u r n it u r e mo s t c on c e r n e d b y t h e po s t - 90 s ? ——D e s i g n e d b y t h e ms e l v e s . Description Co-design: RESULT
of magazine Doctor Designer Ideation p r oduct design mater ial s torage conjunction& function mo delling desk living room bed room study 29
Editor
30 Ideation Project Description Brand Store Design “USEOH” living lease Sep-Oct.2018 Site survey Visual Elements Shop Front Store Layout Commodity Category Facade Science and technology style decoration Scene Story Circle Route Design style of container market Scene theme of life story display window Shelf Concept Model Situational area: home cinemas Reception Showcase Concept Iimage Design Concept Developing
31
2018 in hunan
library Public Welfare Design Mar-Apr.2019
Design
Qing Ke,Student Chen He Beijing Guixin Charity Fund Site survey &interview 50 students 10000 books
from
Children's
PROJRCT DESCRIPTION
PARTNER:Instructor

Turn static files into dynamic content formats.

Create a flipbook
Issuu converts static files into: digital portfolios, online yearbooks, online catalogs, digital photo albums and more. Sign up and create your flipbook.