AACSB Report Issuu

Page 1

Bond Business School AACSB CIR Report Executive Summary 2024 bond.edu.au ABN 88 010 69 4121 CRICOS 00017B TEQSA PRV12072 Bond University Gold Cost, Queensland 4229 Australia Toll free: 1800 074 074 (within Australia) Phone: +61 5595 1111 Email: information@bond.edu.au

ITEM #1: EXECUTIVE SUMMARY

ADHERENCE TO THE GUIDING PRINCIPLES

Bond Business School (BBS) is committed to the mission and purpose of AACSB and demonstrates through its activities a strong commitment to the guiding principles – summarised in the following ways:

• Ethics and Integrity – the School works within a policy framework of the University that focusses on ethical behaviour by faculty, professional staff and students. The University structure includes an Office of Integrity. Beyond this framework, the School demonstrated its commitment to ethics and integrity through:

o Membership of PRME (Report attached as Appendix xx).

o Role of Associate Dean (Student Affairs and Service Quality).

o Provision of training about the role of AI in higher education.

o Curriculum content including:

 Core (a multidisciplinary set of subjects taken by all students in the University

 Use of professional bodies code of conduct

o An effective and active Student Representative System.

• Societal Impact is developed strategically by:

o Entrepreneurship – subjects in the Bachelor of Business, Business Model Execution, Transform and Industry that result in funding of charities.

o Indigenous opportunity – a strategy involving scholarships, student support and intellectual contributions (case studies).

o Application of strength in data analytics into transdisciplinary areas (especially health)

o Increasing emphasis on sustainability and ESG goals.

• Mission-Driven Focus – while regularly reviewing the mission, the core of Bond Business School remains the same: Building tomorrow’s business leaders, one by one.

• Peer Review – Bond Business School is actively engaged in peer review processes, recognising the benefits that come from it. Its research focus is on high quality peer review processes, it engages in a 5 yearly cycle of external program review and the review processes of TEQSA (the Australian Government’s tertiary education review process which involves peer review). Promotions processes include personnel from outside the School and University. Senior leaders of the School are strongly engaged in international accreditation peer review and volunteer processes.

• Continuous Improvement – a commitment to continuous improvement has been critical for managing the significant challenges of the five years since our last AACSB accreditation, responding to both the short and long-term impacts of the global pandemic and policy responses to that. The major challenges have included the long-term changing nature of student demand, responding to COVID constraints and the impact on delivering classes and student numbers. Investment had been focussed on ensuring faculty are skilled up for the changing environment to maintain quality outcomes.

• Collegiality – as a small school, Bond Business School has practices that encourage collegiality, regularly running a school briefing (State of Play), encouraging faculty to attend industry events and engaging faculty in operational roles.

• Agility – as with continuous improvement in the current highly disruptive environment, Bond Business School has demonstrated agility through adapting to changing delivery methods to cope with COVID restrictions, introducing new programs and activities to attempt to attract revenue, shutting down and restructuring poor performing programs. This is expected to continue into the future.

Page | 1

• Global Mindset – Bond Business School is an international school, both in terms of student profile (27% of full degree on campus students are international). In addition, there is the impact of a significant study aboard/exchange cohort and the Bond BBT MBA in Global Leadership catering to the Japanese Market. We have developing partnerships with international business schools, Faculty are also internationally diverse (place of birth, place of study, work experience, academic collaborations).

• Diversity and Inclusion – Bond Business School recruits students widely from around the globe and country supporting international diversity; 42% of students are female, and 32% of Faculty are female. The School actively engages in University supports systems for gender diverse and marginalised people (for staff and students). It has an active scholarship program to encourage socio- economic diversity and particularly values its roles in supporting indigenous students.

COMMITMENT TO THE BUSINESS STANDARDS

The practices of Bond Business School demonstrate ongoing commitment to the standards – their intent and purpose. In addition, the Executive Dean and Associate Dean Development are actively involved in the peer review processes of accreditation with both being members of the Initial Accreditation Committee of AASCSB (the Associate Dean Development has been Vice Chair of the IAC-Y Committee for the last two years and is on the Business Policy Advisory Committee), both being involved numerous times over the last 5 years in Peer Review Teams (the Executive Dean for AACSB and EQUIS, the Associate Dean Development for AACSB and the Associate Dean Development the mentor for five Schools in the AACSB accreditation process).

MISSION AND MAJOR STRATEGIC INITIATIVES

Vision

To be Australia’s innovative leader in providing an individualised premium and transformational business education experiences supported by targeted world-class research.

Mission

Building tomorrow’s business leaders, one by one.

In achieving this mission, we:

• Develop professionally, socially and sustainability conscious graduates who are adaptable and cross- culturally skilled. Learning outcomes focus on employability, analytical ability, and entrepreneurial, impactful leadership. This is achieved through students participating in rigorous, innovative, small-class and high-engagement learning experiences.

• Generate knowledge through high-quality and responsible research that contributes to theory and practice in business disciplines and business education and strengthens our ability to deliver our graduate outcomes.

The Strategic Plan is framed (as noted above) about elevating our current core points of difference as a School in the national and international landscape. The School consider its core points of difference as:

• We are unique with respect to our student experience. Bond consistently ranks the highest in student experience surveys in Australia and recorded the highest student satisfaction score in “The Australian Financial Review’s inaugural Best Universities Ranking”.

• We are unique in our size, which reinforces the high touch relationships developed between faculty, staff and students.

• Our research is unique in that it is focussed into three pillars – while ensuring high quality academic outputs that match research intensive Universities, it also has an applied emphasis.

• We are unique in terms of international profile. This includes the makeup of our international student body (which his more diverse than the public Universities in Australia) and our footprint in Japan.

Page | 2

In our strategic plan, these points of difference become the core driver for our strategy and the goal to maintain them are incorporated in the strategic plan as:

• Leveraging the benefits of small class sizes.

• Support a vibrant campus experience.

• Our focus on three pillars.

The operational strategic priorities and goals for each priority are:

1. Provide a transformative, personalised learning experience:

a. Improve curriculum quality to enhance student learning.

b. Improve teaching quality to enhance student learning.

c. Develop closer connections to employers and industry to enhance graduate outcomes.

2. Generate and share impactful knowledge:

a. Targeted research impact.

b. Increase quality research outputs.

c. Increase research funding.

3. Create a positive, supportive work environment:

a. Attract and retain and engage staff.

b. Enhance staff capabilities.

c. Enable positive staff support and wellbeing.

4. Engage and actively collaborate with stakeholders:

a. Engage and activate alumni.

b. Increase number of industry partnerships.

c. Strengthen institutional partnerships.

5. Build on our financial stability:

a. Increase and diversify revenue.

b. Improve profitability.

c. Operate under responsible business practices.

The strategic plan includes projects for 2023/24 aimed at achieving these priorities and goals, as well as KPIs. The project and KPIs will be reviewed in mid-2024 to review progress against KPIs and project and recast projects for 2024/25.

The concept of a portfolio approach in the School’s activities was recommended in our last AACSB accreditation and has been applied as one of continual review of the activities of the School to ensure that there was focus (given the school’s size), relevance and balance to minimise risk. It has been adopted with the following construct which aligns with the strategic plan.

Focus : our goal is to gain global recognition for our excellence in research, practice and teaching in focussed areas as below:

• Research Centre for Data Analytics.

• Governance, Accountability, Purpose (GAP) focussing on sustainable and responsible business practices.

• Entrepreneurship and Family Enterprise.

Relevance : consistent with our mission of “Building tomorrow’s business leaders, one by one”, we have adapted the curriculum within programs to reflect changing community needs, maintained and reinforced our reputation in terms of experiential learning, especially though our case study initiative and maintained a strong track record in industry funding for research, including HDR scholarships.

Balance : a significant emphasis on diversifying revenue sources and looking for synergies in deliveries to improve efficiencies.

Page | 3

PERFORMANCE AGAINST BUSINESS STANDARDS

STRATEGIC MANAGEMENT AND INNOVATION (STANDARDS 1-3)

The School has a current strategic plan – developed for the period 2023 to 2027. It was developed collegiately and has an underlying principle of annual review.

The School benefits from quality resources and infrastructure and continues to invest in ongoing improvement. While challenged by the impacts of the global pandemic and now changing student demands and the impact on finances, the School (and the University) is financially sustainable, managing variations in revenue with prudent cost management.

The School has sufficient and qualified faculty and professional support. The School has clear and appropriate definitions (fit for mission) for faculty sufficiency and qualifications. It has in relative terms a low student staff ratio allowing individual student attention which is a large part of explaining high levels of student experience (number 1 in Australia on an ongoing basis). Participating faculty undertake 82% of teaching, while Scholarly Academics contribute 82% to mission (Practice Academics 5%, Scholarly Practitioners 3% and Industry Practitioners 8% leaving of 2% as additional faculty). The distributions meet the required standard across programs and across all disciplines other than Hotel, Resort and Tourism Management which is under the ratio of Scholarly Academics (it is a small discipline and impacted by changes in circumstances re members). Strategies are in place to address this.

The School has systematic faculty management and support processes with an annual professional development review requirement, it provides support for both learning and teaching skill development and research activity. Expectations for performance are well laid out and clear.

LEARNER SUCCESS (STANDARDS 4-7)

Bond Business School has a structured process for curriculum management. As an oversight it sits within the context of University management of learning and teaching systems, and specifically:

• Academic Senate.

• Curriculum Review Committee.

The oversight of School curriculum development is centred in the School’s Learning and Teaching Committee, chaired by the Associate Dean (Learning and Teaching). This committee has a core function in the School with respect to curriculum oversight and reviews and approves (at the School level) program changes (initiated by Program Directors), new programs (recommended by the School Executive) etc. Specific significant curriculum development activities in recent years include:

• Assessment Review (2022).

• Curriculum audit (2022/23).

One of Bond Business School’s most effective mechanisms for ensuring a positive student experience is the relationship with the Business Students Association (BSA) – the Class Representative System –providing feedback mid semester on learning issues that might arise.

Bond Business School has a strong focus on experiential learning which is an ongoing commitment to ensuring learning outcomes are delivered effectively, through Work Integrated Learning practices, the Business School case study initiative, International Study Tours in 2024, to Japan (MBA) and Fiji (Sports management focus) and classroom engagement with industry partners.

Curriculum is regularly updated with respect to evolving technologies including the investment in 40 Bloomberg terminals, the planned introduction of a new subject “Revolutionising Business using Artificial Intelligence” for launch in January 2025 to appeal to study abroad market and a cyber security and fraud subject into its curriculum in 2023 and non-credit bearing workshops for students in coding (TR, Python).

The School has a systematic approach for Assurance of Learning, with fully developed Program Learning Outcomes across all programs (extended into Subject Learning Outcomes and identified rubrics) and consistent past measurement and future measurement plans. It can demonstrate closing the loop

Page | 4

responses and is working towards a more impactful indirect measures system (currently relying mostly on limited external evaluations and anecdotal evidence).

Corporate social responsibility and social impact is incorporated in the curriculum through:

• Every undergraduate student at Bond is enrolled in a cross-disciplinary group of subjects (the “Core”, where they complete subjects in “Responsibility, Integrity and Civic Discourse”, “Critical Thinking and Communication”,” Collaboration, Teams and Leadership”). They also undertake over their degree, a compulsory professional development subject “Beyond Bond”, focused on employment outcomes and aims to equip students with the knowledge and skills to effectively plan an appropriate career path and broaden their employment skills beyond the classroom.

• An entrepreneurship program (Transformer) offered as a fee-free, extracurricular option available to all University undergraduate and postgraduate students. It provides a collaborative environment where students can work on a self-selected project, taking it from initial idea through to execution.

• An experiential two-subject capstone unit for the Bachelor of Business where students are provided up to US$1,900 of start-up funding provided by the School through a process that simulates a venture capital pitch presentation. Profits made through these subjects are donated to student selected charities.

• Inclusion of social impact concept (ethics, corporate social responsibility, sustainability and codes of conduct etc within subjects across all programs 76% of subjects (47 subjects)) included general issues related to business ethics, CSR and / or sustainability.

• In 2023, the School introduced a new subject available to all undergraduate and postgraduate students called Responsible and Sustainable Organisations.

THOUGHT LEADERSHIP, ENGAGEMENT AND SOCIETAL IMPACT (STANDARDS 8-9

The School demonstrates mission relevance though thought leadership, in that for the 5 years of record (2019- 2023):

• 85% of faculty were involved in producing intellectual contributions, with the bulk of them in peer reviewed journals (PRJs).

• 88% of intellectual contributions are related to one of the pillars – especially data analytics and governance accountability and purpose. ICs in Entrepreneurship and Family Business are more limited, as the approach in that pillar is in terms of industry engagement.

• 62% of PRJs are in top quality journals (A**, A*, A and equivalent), and 23% in second tier (B journals).

The short-term strategic initiatives in furthering the thought leadership outcomes include:

• Review the UN SDGs and develop a research agenda for the sustainable and responsible business pillar with industry research partners, using the PRME SDF Blueprint.

• Support targeted case studies especially linked to Indigenous Business development and Japan in the global economy.

• Develop a research cluster relating to superannuation and financial implications of aging populations.

Page | 5

Impact of Intellectual Contributions is demonstrated for the School in terms of:

• Examples of specific research being used in public policy forums (particularly in the areas of energy economics and accounting fraud).

• Funding of projects by industry, supporting research and ensuring application in the funding organisation.

• Recognition of individual faculty by academic groups and peers.

• Invitations for faculty to present in academic and professional forums.

• Achieving co-branding recognition in Case Study publications with Ivey Business School.

STRATEGY AROUND DIVERSITY AND INCLUSION STUDENT DIVERSITY

INTERNATIONAL DIVERSITY

International students are important for the School in terms of the contribution to revenue, but beyond that deliver a benefit of global awareness amongst all students because of the globally diversity. Recruitment focuses on maintaining the international diversity in the student by engaging across all markets. Study Abroad students are also important. To remain an attractive destination in that context, we have developed and offer popular subjects such as Wine Studies, Adventure Tourism, Cyber and Fraud Threats in Organisations, Surf Industry Studies and The Business of eSports to our international students.

GENDER DIVERSITY

Noted above the gender balance in on-campus full degree students in the Business School was 42% female, 58% male. In addition, the School and University offer significant support in programs for LGBTIQA+ inclusiveness (training for staff regarding issues such as conscious and unconscious bias – the Ally Program, support for students and targeted events).

SOCIO-ECONOMIC DIVERSITY

While Bond University and the Business School are a full fee-paying school, which means study costs for domestic students are three times higher than the cost of attending a public University Business School, socio- economic diversity is encouraged in the following ways:

• Provision of Scholarships.

• Cooperation with Bond University College as an alternative entry pathway.

• Opportunities for the Indigenous Community through scholarships and study supports.

• Diversity through our commitment to our industry partners and Executive Education offerings.

Page | 6

FACULTY AND PROFESSIONAL STAFF DIVERSITY

As per the student cohort, faculty and professional staff are internationally diverse, with 60% of faculty being born outside of Australia. 29% of faculty (FTE) are female but this has been impacted by our emphasis on actuarial science and data analytics. It is noted that the last two full time role hires in this discipline in mid- 2023 (which reduces their FTE contribution) were women who had backgrounds as qualified actuaries.

MAKING A POSITIVE SOCIETAL IMPACT

Like most business Schools, BBS has a substantial societal impact in many ways with the obvious impacts being a Business Schools core responsibilities of research and teaching and how Bond encompasses that is discussed above.

However it extends well beyond that, and the School has societal impact in that:

• It hosts on campus events that bring in people to the University for discussion on topics of community relevance (in 2023 it hosted 7 events, with in total almost 700 attendees, with over 50% being external to the University and 17% alumni.

• Faculty are involved in roles in community organisations, with almost half of the faculty having formal roles in this context.

• Scholarships are provided to encourage students from a more diverse set of backgrounds to attend.

• It proactively participates in activities that promotes social inclusion, opportunity and acceptance.

• It undertakes activities that support local and national charities.

In terms of integrating the societal impact of the School into a more strategic framework, the School focus is on four specific areas, in terms where it can have the greatest effect through its underling strengths and will see this choice increasingly be reflected in our research, teaching and engagement activities.

1. The future of superannuation and financial implications of aging populations

2. Encouraging and Supporting Entrepreneurship

3. Indigenous education

4. Sustainability

Page | 7
Bond Business School AACSB CIR Main Report 2024
Page | 1 BOND BUSINESS SCHOOL AACSB CIR REPORT – 2024 MAIN REPORT - 2024 Contents A: Overview .......................................................................................................................................................................................... 3 A: SITUATIONAL ANALYSIS ........................................................................................................................................................ 3 CONTEXT AND SITUATIONAL ANALYSIS ............................................................................................................................ 3 ORGANISATIONAL STRUCTURE ......................................................................................................................................... 5 SPECIFIC CHALLENGES FACED BY BOND BUSINESS SCHOOL. .................................................................................... 7 B: PROGRESS RE ISSUES IDENTIFIED IN THE PRIOR PEER REVIEW VISIT ..................................................................... 8 ISSUE 1: BENCHMARKING SCHOOL PERFORMANCE ........................................................................................................ 8 ISSUE 2: FOCUSSED DEVELOPMENT STRATEGIES ......................................................................................................... 12 ISSUE 3: FACULTY QUALIFICATIONS BY PROGRAM .............................................................................................. 16 C. SUBSTANTIVE CHANGE REQUEST(S) SINCE THE LAST PEER REVIEW VISIT .......................................................... 17 D. CONSULTATIVE GUIDANCE: REQUEST FOR “ADVICE” ON SPECIFIC ISSUES. ......................................................... 17 EXPANSION OF SHORT COURSE AND MICRO-CREDENTIALLING ACTIVITY ............................................................. 17 INVIGORATING THE HOSPITALITY AND TOURISM PROGRAM ...................................................................................... 17 E. NEW DEGREE PROGRAMS ...................................................................................................................................................... 17 THREE AREAS OF THE BUSINESS ACCREDITATION STANDARDS – PAST AND FUTURE LOOK ...................................18 AREA 1: STRATEGIC MANAGEMENT AND INNOVATION .................................................................................................18 SCHOOL’S MISSION STATEMENT .........................................................................................................................................18 MAJOR STRATEGIC INITIATIVES .........................................................................................................................................18 HOW THE STRATEGIC PLAN IS USED TO INFORM THE SCHOOL’S DECISION- MAKING PROCESSES. ................ 19 THE PROCESS FOR MONITORING SUCCESS TOWARDS PLANNED INITIATIVES. ..................................................... 19 PLAN UPDATING PROCESSES .............................................................................................................................................. 19 FACULTY QUALIFICATIONS, SUFFICIENCY, AND DEPLOYMENT: ...............................................................................22 OVERVIEW OF FACULTY MANAGEMENT POLICIES ........................................................................................................ 23 CRITERIA GUIDING IDENTIFICATION OF FACULTY AS PARTICIPATING AND SUPPORTING ............................... 24 STRATEGIES FOR MEETING GAPS ......................................................................................................................................25 AREA 2: LEARNER SUCCESS ....................................................................................................................................................26 PROCESSES FOR ENSURING THE CURRICULUM IS CURRENT, RELEVANT, FORWARD-LOOKING, AND GLOBALLY ORIENTED. ...........................................................................................................................................................26 DESCRIPTION OF HOW CURRENT AND EMERGING TECHNOLOGIES ARE INCORPORATED INTO THE CURRICULUM AS APPROPRIATE. ...................................................................................................................................... 28 OVERVIEW OF MAJOR CURRICULA REVISIONS THAT HAVE OCCURRED SINCE THE LAST REVIEW. .............. 28 HOW THE SCHOOL’S CURRICULA PROMOTE A POSITIVE SOCIETAL IMPACT.........................................................29 STRATEGIES TO RECRUIT AND RETAIN DIVERSE LEARNERS. .................................................................................... 31 ASSURANCE OF LEARNING (AOL) ...................................................................................................................................... 33 AREA 3: THOUGHT LEADERSHIP, ENGAGEMENT, AND SOCIETAL IMPACT .................................................................. 37 ENCOURAGING HIGH-QUALITY AND IMPACTFUL INTELLECTUAL CONTRIBUTIONS .............................................41 COLLABORATION WITH EXTERNAL STAKEHOLDERS TO CREATE SCHOLARSHIP .................................................41 RESEARCH THAT HAS HAD A POSITIVE SOCIETAL IMPACT. ..................................................................................... 42 HAVING A POSITIVE SOCIETAL IMPACT .......................................................................................................................... 42
Page | 2 List of Tables and Figures Table 1: Student and Staff numbers – September 2023 4 Table 2: QILT, Undergraduate Outcomes comparisons, 2023. 9 Table 3: QILT, Postgraduate Outcomes comparisons, 2023. 9 Table 4: QILT Employer Satisfaction Survey, Percentage of employers satisfied by category, 2020. 9 Table 5: Proportion of Bond Business School PRJ’s by Quality of Journal 10 Table 6: Country of Origin of International Students – BBS versus other Australian Schools, 2019-2023 11 Table 7: AACSB Table 3.2 Faculty Qualifications by Program 16 Table 8: BBS Financial Outcomes 2019-2023 plus 2024 budget (US$m) 21 Table 9: 2024 BBS Strategic Initiatives Funding Provided by the University 21 Table 10: AACSB Table 3.1 Summary, Faculty Qualifications by Discipline 22 Table 11: QILT Employer Satisfaction Survey, Percentage of employers satisfied by category, 2020. 35 Table 12: Table 8.1 Intellectual Contributions for the 5-year period 2019-2023 37 Table 13: Pillar Alignment of Intellectual Contributions (2019-2023) 38

A: Overview

A: SITUATIONAL ANALYSIS

CONTEXT AND SITUATIONAL ANALYSIS

As Australia’s first and largest fully private not for profit university, Bond University is recognized as a leading independent international university. The establishment of the only wholly student-funded university in Australia in 1989 remains a significant milestone in the history of Australian higher education. The University reinvests in improving the student experience.

Bond University is located on the Gold Coast in Queensland, Australia. The Gold Coast is the sixth largest city in Australia and the nation’s biggest non-capital city. While the Gold Coast is a favourite tourism destination attracting 12 million visitors each year, the city’s economy has diversified to include education, sports, film, the arts, health, food production, IT, and advanced manufacturing.

As of September 2023, Bond University had 4,174 students in on-campus and off-shore programs, compared with Australia’s 37 comprehensive public universities which have an average of 48,400 students). 1Bond, and Bond Business School, positions itself strategically with this small size as a key point of difference enabling personalized student service, which is further supported by the University maintaining a very low (in relative terms to other Australian universities) student: staff ratio2 .

This enables the University, and the Business School within it, to deliver on this point of difference with the provision of an outstanding student experience. For the better part of two decades, Bond has remained Australia’s number one university for student experience, achieving five-star ratings in every student experience category in the 2023 Good Universities Guide. In the 2024 - 2026 QS Star ratings, we achieved the highest rating of five stars overall, and for teaching, employability, internationalisation facilities and inclusiveness. QS Stars is a global rating system providing students with a detailed overview of a university’s excellence. The rating explores program strength, facilities and graduate employability for education institutions across the world. Because of this outstanding student experience, Bond has an alumni network identifying strongly with the University, regarding themselves generally as “Bondies”. Bond University was ranked in the band of 401-500 out of 1,904 institutions worldwide in the Times Higher Education (THE) World University Rankings 2024, which measure teaching, research environment, research quality, industry, and international outlook, but more relevantly after allowing for size and age, in 2023, Bond University was rated in the top 50 in the Times Higher Education (THE) Young University Rankings list and 8th ranked of small Universities.

A significant point of difference in a global context is that Bond runs a three-semester-per-year model (relative to the standard two semesters in other universities), with no long summer break, allowing students to graduate up to 12 months ahead of peers in public universities.

Bond Business School is one of four faculties at the University – the others being Health Sciences and Medicine, Law, and Society & Design. The School offers undergraduate and postgraduate coursework, and research programs to a diverse student body. Table 1 provides a summary of its student profile for 2023 (a more detailed picture by program is provided as Appendix 1). The School represents approximately 20% of the University’s enrolments and income.

1 HTTPS://WWW EDUCATION GOV AU/HIGHER-EDUCATION-STATISTICS/RESOURCES/STUDENT-ENROLMENTS-PIVOTTABLE-2022. (N D.). THERE ARE FOUR OTHER PRIVATE UNIVERSITIES IN AUSTRALIA, WITH TORRENS UNIVERSITY A PRIVATE FOR PROFIT, THE UNIVERSITY OF NOTRE DAME A CATHOLIC COMPREHENSIVE UNIVERSITY IN WESTERN AUSTRALIA AND THE OTHERS AS SMALLER SPECIALIST INSTITUTIONS

2 STATISTA ESTIMATES THAT “AS OF 2023, BOND UNIVERSITY RANKED FIRST IN STUDENT-TO-STAFF RATIO IN AUSTRALIA, WITH A RATIO OF 10.9 STUDENTS PER STAFF WORKING AT THE UNIVERSITY THIS WAS FOLLOWED BY THE AUSTRALIAN NATIONAL UNIVERSITY WITH 14.6 STUDENTS PER STAFF MEMBER”. THE AVERAGE ACROSS AUSTRALIAN UNIVERSITIES WAS OVER 20.

Page | 3

Abroad

Coursework

Number of Higher Degree (M Phil, PhD) Research Students Degree (M Phil, PhD

Note that staffing numbers in Table 1 differ slightly from those in Table 3.1 in that it is the proportional allocation of their role as of September 2023 - whereas Table 3.1 provides proportional allocations for faculty who started or left during the year.

Subsequent to its initial AACSB accreditation in 2013 and reaccreditation in 2019, the School, along with the broader higher education community, has experienced the storms created by COVID, and the policy responses to that situation, followed by the last few years of economic uncertainty, and also in Australia a change in the Federal Government which has led to further uncertainty with respect to the environment in which we operate. On its election in early 2022, the current Federal Government undertook a yearlong review of the sector, and released its final report in February 2024, and the sector is awaiting the Government’s responses to the review’s recommendations.

Throughout this uncertainty, Bond Business School has maintained relatively steady enrolment outcomes, as illustrated in Figure 1. The Business School responded to one semester (202 or May Semester 2020) of COVID shutdowns by delivering all subjects remotely, and then until the end of 2022 delivered subjects in multimodal format (i.e. jointly in face to face and online format) to continue to provide services to students limited by travel constraints. The School went back to standard delivery of face to face in the January semester 2023 (231). By doing this, the international market was partly sustained, though has been limited in more recent years by the uncertainty around government policy (with the Government currently being very restrictive around the issuing of student visas because of the pressure of migration on the housing market). Covid had its biggest impact on the study abroad and exchange market where Bond attracts large numbers of students for a semester from Europe and North America and this was wiped out during the covid years but is now slowly recovering.

Page | 4 T ABLE 1: S TUDENT AND S TAFF NUMBERS – S EPTEMBER 2023 Number of Undergraduate Students Domestic 368 30% International Full Degree 81 13% Sub-Total 449 43% Number of Postgraduate
Students - On Campus Domestic 57 8% International Full Degree 116 13% Sub-Total 173 21% Number of Exchange/Study
International exchange/ study abroad 178 19%
Off
BBT – MBA 135 15%
Coursework
Number of Postgraduate
Students -
Campus
Domestic 15 1% International 16 1% Sub-Total 31 2% Total Students 966 100%
Student Tuition Income (2023) US$16.6 million
Participating faculty (Including
not
in
44* (43.4 FTE) Supporting faculty 45 (11.0
Staff (number)
faculty
teaching
2023)
FTE)

Figure Notes:

 The horizontal axis is the way Bond defines it three semester system – with 181 being 2018, January semester, 182 being 2018, May semester and 183 2018, September semester etc.

 On shore program represent both undergraduate and postgraduate programs delivered primarily in face-to-face mode on the Bond campus.

 Study abroad students are defined at the University level, as they do not enrol in Schools, but based on subjects that they take is indicatively assumed that they take 60% of business school subjects. The study abroad market is generally strongest in the northern hemisphere winter (or September and January semesters).

 The Bond BBT MBA is a mixed mode program delivery to the Japanese market, with students doing 100 credit points online and 20 credit points as compulsory study tours to Bond. These students are exclusively part time students and represent on average just under 50% of an FTE.

ORGANISATIONAL STRUCTURE

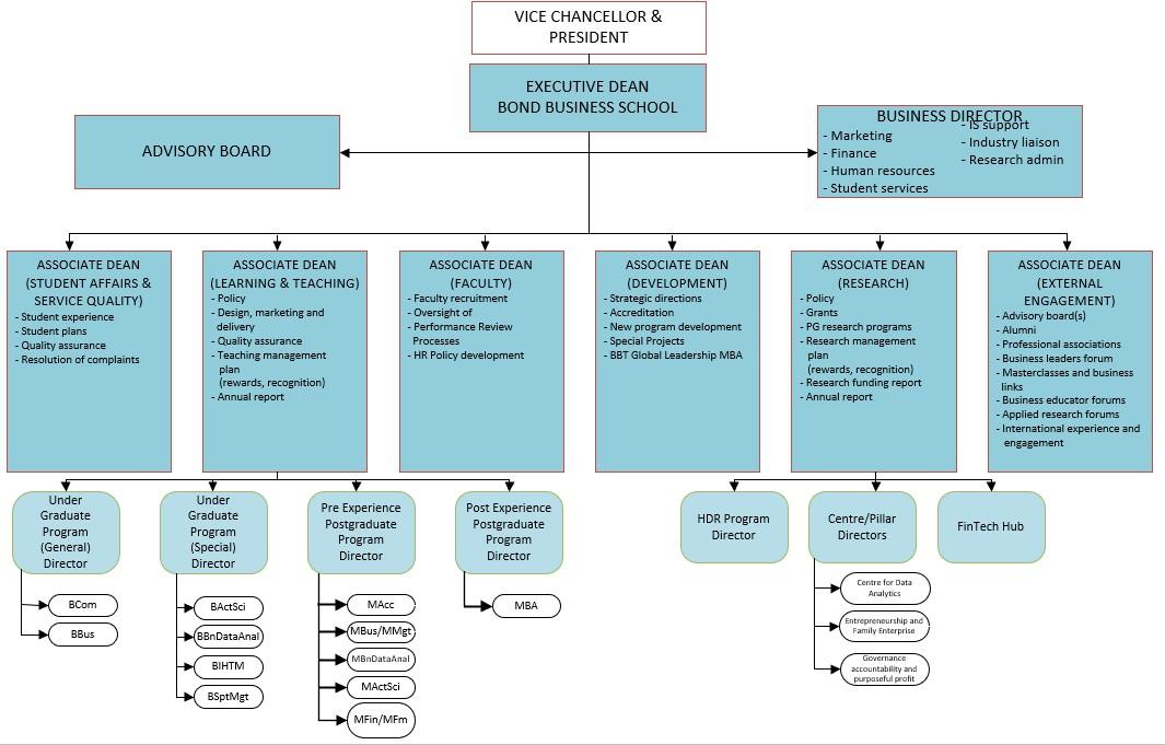
Responsibility for faculty and staff management within the School rests with the Executive Dean, within the annual salary budget agreed with the Vice Chancellor. Professor Terry O’Neill was appointed as Executive Dean of the School in mid-2016. The Executive Dean has the support of five Associate Deans and a School Business Director as outlined in Figure 2.

Page | 5
F IGURE 1: B OND B USINESS S CHOOL O N -C AMPUS E NROLMENT T RENDS (2018-2023)

The Executive Dean, the Associate Deans and School Business Director comprise the School Executive Committee (SEC), which receives reports from the various School subcommittees, including the Student Liaison Committee and the Learning and Teaching Committee. The Learning and Teaching Committee includes student representation. The Executive of the Business Students Association meets with the Associate Dean (Student Affairs & Service Quality) regularly, and he chairs an open meeting between faculty and students once each semester. The following is a summary of the management processes:

 The Associate Dean (Research) (ADR) liaises with all faculty regarding research development and research output of faculty members. This includes organising research seminars, ensuring mentoring, and other activities to encourage research outputs. The role is supported by a senior faculty member acting as HDR Program Director.

 The Associate Dean (Learning and Teaching) manages the curriculum development processes. He represents the School in University Learning and Teaching matters, and also liaises with services provided by the University’s Office of Learning and Teaching (which provides support for faculty in terms of skills development and advice). The role is supported by program directors for subsets of the various programs. The Curriculum Committee is a subcommittee of the Learning and Teaching Committee and conducts regular curriculum review and manages the AoL processes within the School and report the Associate Dean (Learning and Teaching).

 The Associate Dean (Student Affairs and Service Quality) is responsible for managing student conduct issues through a structured process and also plays a role (in partnership with the Associate Dean (Learning and Teaching)) when faculty members receive poor teaching evaluations or teaching issues are identified, including complaints from students.

 The Associate Dean (Faculty) supports the Dean in faculty management issues, including recruitment, liaison with Human Resources, input into University policy, and advice and faculty development activities.

 The Associate Dean (Development) supports the Dean through managing strategic planning processes, accreditation and new product development.

Page | 6
F IGURE 2: O RGANISATIONAL S TRUCTURE, B OND B USINESS S CHOOL

 Senior faculty (Associate Deans and full Professors) report formally to the Dean, Associate Professors to the Associate Dean (Development), Assistant Professors and Teaching Fellows to the Associate Dean (Faculty) and professional staff to the Faculty Business Director.

 Professors and senior academics provide mentorship and leadership for faculty in their respective disciplines and specialisations, ensuring that appropriate subject expertise is brought to bear. They also provide advice in coordinating job searches for recruitment for core and noncore faculty in their discipline.

The School has an Advisory Board which includes industry, alumni and international representation to provide advice on strategic directions, program development and research and better guide its corporate connections.

SPECIFIC CHALLENGES FACED BY BOND BUSINESS SCHOOL

As noted above, and as discussed widely throughout the AACSB network, the current environment is one containing many challenges. From the School perspective, the main challenges (which can mostly be seen to be inter-related) include:

1. Whilst student numbers have been relatively stable over the last 5 years through a very difficult period, given the broader environment, international student numbers have still not recovered to the pre-covid situation, and have not met the growth expectations we had hoped for in our last accreditation.

2. The post graduate market in Australia has changed significantly in recent years, with labour scarcity resulting in reduced demand for higher degrees.

3. While Bond Business School believes its strong on campus student experience remains at the forefront of its value proposition for undergraduate students, it is clear that needs and wants of prospective postgraduate students has changed, with a demand for greater flexibility in delivery and structure, creating a need for Bond Business School to be more innovative in this context.

4. While student fees remain the main source of income, Bond Business School recognises the need to expand its income pool. It has been relatively successful in attracting industry research funding and has recently taken steps into the executive education space – but that is highly competitive and will take time and resources to have a significant impact.

Page | 7

B: PROGRESS RE ISSUES IDENTIFIED IN THE PRIOR PEER REVIEW VISIT

The items for attention from the PRT report are provided in italics at the start of each item.

ISSUE 1: BENCHMARKING SCHOOL PERFORMANCE

BBS aspires to be regarded as “ranking among the Group of 8 (Go8) Australian business schools”. It providesanarrativeinitsself-reviewthatitshouldpresentlybeconsideredasequal.However,thePRT findsitnecessaryforBBStouseobjectivedatatosupportthispositioning.Toclarifyandreinforcethe distinctiveness of its mission in comparison to its peers, BBS is requested to conduct a benchmarking exercisetomeasureitsstandingagainstagroupofpeerbusinessschoolsintheGo8andasimilargroup ofinternationalpeers.ThiswillserveasanindependentandfactualdatareferencepointtosupportBBS’s self-review.Thebenchmarkingshouldbefocusedonteachingandparticularlyresearch,anditsimpact on BBS’s stakeholders – students, faculty, alumni, benefactors and industries. (Standard 1: Mission, Impact,Innovation;Standard2:IntellectualContributions,Impact,andAlignmentwithMission)

This input from the 2019 re-accreditation peer review team caused us to reconsider our message and how we consider the positioning of the School. That self-review has reinforced our view that in fact we should focus on how we are different rather than presenting a story that we are equivalent – it caused us to further celebrate our uniqueness in the Australian context. While many of the factors that make us unique are difficult to benchmark in a quantitative way, our conclusions of the benchmarking possible include:

 We are unique with respect to our student experience. The Australian Financial Review ran an article in 2023, which was headlined “Smaller classes make the difference to student satisfaction -Small and mid- sized universities rank highest for student satisfaction, with ivy-clad schools near the bottom of the list” and “Bond, which consistently ranks highly in student experience surveys, recorded the highest student satisfaction score in The Australian Financial Review’s inaugural Best Universities Ranking”3 .

 We are unique in our size, which reinforces the high touch relationships developed between faculty, staff and students.

 Our research is unique in that it is focussed into three pillars – while ensuring high quality academic outputs that match research intensive Universities, it also has an applied emphasis.

 We are unique in terms of international profile. This includes the makeup of our international student body (which his more diverse than the public Universities in Australia) and our footprint in Japan.

BENCHMARKING STUDENT EXPERIENCE

First and foremost in importance is our focus on student experience. The 2023 results of the Federal Government surveys on student experience produced the following results:

STUDENT EXPERIENCE SURVEY (QILT) OF SATISFACTION LEVELS

Undergraduate Experience: Bond - Business and Management is rated number one for overall graduate satisfaction in the Graduate Outcomes Survey (independently collated by the Federal Government, as reported on the Quality Indicators for Learning and Teaching website4). Bond - Business and Management performed well across other employment indicators also surveyed. In short, the School exceeds the average performance of Go8 schools in terms of graduate satisfaction and those going on to further study – while matching median salaries.

3 (HTTPS://WWW AFR COM/WORK-AND-CAREERS/EDUCATION/SMALLER-CLASSES-MAKE-THE-DIFFERENCE-TO-STUDENT-SATISFACTION-20231030P5EG1N, N D.)

4 (HTTPS://WWW QILT EDU AU/SURVEYS/GRADUATE-OUTCOMES-SURVEY-(GOS), N D.)

Page | 8

T ABLE 2: QILT, U NDERGRADUATE O UTCOMES COMPARISONS, 2023.

*Excludes Divinity, Torrens & Avondale

Postgraduate Experience: Bond - Business and Management achieved above the national average in overall graduate satisfaction at the postgraduate level, as reported on the Graduate Outcomes Survey. The employment and further study outcomes were at or above national levels, with the exception of median salary (which is likely explained by local job market conditions, with employment opportunities in the Gold Coast more limited than in the major capital cities).

3: QILT, P OSTGRADUATE O UTCOMES COMPARISONS, 2023.

*Excludes Divinity, Torrens & Avondale

In terms of benchmarking student outcomes, we also have evidence from government surveys of employers, as follows. 2020 data has been used because the later data (for 2022) for Bond University suffers from a very small sample size.

Source: 2020-ESS-National-Tables-Websiteb63ff154-2644-49b2-b527-9290e5e6d2f0.

Page | 9
Bond Business South East Queensland Schools Go8 National Average Overall Graduate Satisfaction 94.4% 76.7% 72.9 % 75.6% Further Full-Time Study 25.8% 10.4% 12.3% 9.9% Median Salary 65,200 63,600 66,00 0 65,000
BUSINESS SCHOOLS
BUSINESS SCHOOLS Bond Business SEQ Go8 National Average Overall Graduate Satisfaction 85.7% 84.0 % 79.4% 81.2% Full-Time Employment 91.3% 92.1 % 91.1% 91.1% Overall Employment 100% 93.5 % 93.3% 93.7% Further Full-Time Study 9.1% 7.9% 5.8% 6.6% Median Salary 95,000 119,3 00 120,00 0 115,000
T ABLE
Foundation Adaptive Collaborative Technical Employability Overall satisfaction All Universities 93.9 900. 5 88.5 94.1 86.8 84.8 Go8 94.1 90.7 89.3 94. 4 86.4 84.2 Bond University 98.2 90.7 94.5 100 92.5 92.9 Management and Commerce 94.6 90.1 86.7 92. 9 89.7 82.7
T ABLE 4: QILT E MPLOYER S ATISFACTION S URVEY, P ERCENTAGE OF EMPLOYERS SATISFIED BY CATEGORY, 2020.

BENCHMARKING RESEARCH OUTPUTS

Benchmarking research outcomes is more difficult in that the formal mechanism where the Federal Government rates Universities for research by field of research codes (Excellence in Research Australia – ERA) was last undertaken in 2018, which reviewed the outcomes for 5 years previously. Bond achieved a rating of 2 (below world standard) for management and commerce field of research (FOR). It is worth noting that 45% of Business Schools in Australia were ranked at that level, while in general the Go8 were ranked higher (at or above world standard). In considering the implications of this for Bond Business School, we need to interpret in the context that:

 The measurement is size biased, larger Schools have a significant advantage in the way the system operated, and Bond is a small business school in Australian terms (approximately 1,000 students relative to an average of 4,570 for university-based business schools, and the Go8’s have 6,020 students on average).

 The measurement process also disadvantages business research, as it focuses on publication review rather than using citations.

 Because one of the School’s core focus areas is data analytics, we have a number of high-quality publications that are not in the management and commerce FOR codes.

Therefore, to present our research quality we need an alternative measurement, and as such we note our outcomes re the quality of PRJs that we publish, as follows. In short almost 70% of our PRJs are in ABDC A* and A ranked journals5 (Scimargo Q1 is given A equivalent rankings) and informally (from senior School faculty being involved in AACSB reviews, and from discussions between the Deans of Schools) we know that this is a solid performance against higher ranking business schools (including Go8’s). The marginal decline in the publication rate in 2023 can be attributed to renewal with a large new intake of junior faculty members and Early Career Researchers. However, recognising the need for further benchmarking the School (through the independent monitoring of the University) proactively engaged an external reviewer (Professor Kerryn Chalmers, previously Executive Dean, RMIT, and Associate Dean (Learning and Teaching) Monash) to undertake a detailed research output. The thorough evaluation of the past three years' publications resulted in the affirmation that the Bond Business School research is deemed above the world standard.

 Research enabled staff exclude faculty in teaching fellow and in some administrative roles.

 This table includes PRJs for faculty employed in that year, while Table 8.1 includes the publications over the last 5 years of faculty employed in 2023.

5 THE AUSTRALIAN BUSINESS DEANS COUNCIL COORDINATES A LIST OF QUALITY JOURNALS BY BUSINESS DISCIPLINE, AND RANKS JOURNALS AS A* (TOP 7.4% QUALITY IN THE DISCIPLINE), A (NEXT 24.4%), B (NEXT 31.9%) AND C THE REMAINDER – https://abdc.edu.au/2022-abdc-journal-quality-listreleased/ A** ARTICLES ARE DEFINED IN THE SCHOOL AS THE HIGHEST QUALITY (E G FT50).

Page | 10
P ROPORTION OF B OND B USINESS S CHOOL PRJ’ S BY Q UALITY OF J OURNAL 2017 2018 2019 2020 2021 2022 2023 Research Enabled Staff 34 39 33 31 31 35 38 Rate of Peer Reviewed Journal Publications 1.21 1.26 2.67 3.13 2.55 3.09 2.61 A, A* & A** PRJs 26 26 58 61 53 62 64 B PRJs 7 14 18 24 15 35 17 Other PRJ's 8 9 12 12 11 11 18 TotalPRJs 41 49 88 97 79 108 99 Percentage in A**, A*,A 63% 53% 66% 63% 67% 57% 65% Percentage in A/B 80% 82% 86% 88% 86% 90% 82%
T ABLE 5:

BENCHMARKING INTERNATIONAL DIVERSITY

In terms of student loads as noted above, we are amongst the smaller Business Schools in Australia, and also our student cohorts are more diverse. Table 6 provides the proportion of international students by country over the last five years. This does not include students in the Bond BBT MBA, nor study abroad students, which would further extend the level of diversity at Bond.

T ABLE 6: C OUNTRY OF O RIGIN OF I NTERNATIONAL S TUDENTS – BBS VERSUS OTHER A USTRALIAN S CHOOLS, 20192023

Data for BBS is 2019-2023, while data for other schools was for 2019-2022. Bond-BBS data is based on all international full degree students in BBS on campus programs. National data based on all international students within the Management and Commerce area of study in the Higher Education national statistics.

BENCHMARKING ENTRY CRITERIA

While it is not easy to benchmark entry criteria as there is no consistent public source, in 2023, 84% of enrolled undergraduate students who entered based on an ATAR (university entrance score), had an ATAR greater than 80%. Figure 3 indicates that the standard of student entering has been increasing over time (note that 2019 was a low point linked to a cohort issue in the Queensland school system).

F IGURE 3: B OND B USINESS S CHOOL E NROLMENTS A VERAGE ATAR

Entry Standards - BBS

Page | 11
Country BondBBS Go8 Other PR China 20% 56% 26% India 20% 7% 16% Europe 12% 2% 2% USA/Canada 10% 1% 1% Japan 3% 1% 1% Other 36% 35% 55% Total 100% 100% 100%
Bond's

FUTURE BENCHMARKING PLANS

Our plans for future benchmarking include more of an International benchmarking approach. Having focussed on the processes for domestic benchmarking our international benchmarking was forestalled by restrictions on international engagement over the period 2020 – 2022. Our plans for recommencing this benchmarking include:

 Approaching our aspirant schools about sharing data for benchmarking purposes.

 Our international strategy has identified our partnerships as fitting into 3 categories (target of 5-10 partners), strategic, commercial and supporting. Strategic partners (some existing exchange partners and some new) have and are being developed in that they are more holistic (faculty exchange, research collaborations etc as well as student exchange). It is intended that part of this process will involve data sharing for benchmarking and strategy development purposes. All strategic partners are to be accredited Schools.

ISSUE 2: FOCUSSED DEVELOPMENT STRATEGIES

The PRT acknowledges that BBS is a relatively small school which poses both opportunities and limitations to growth and mission fulfilment. As such, BBS is recommended to review its strategic managementprocessestoensurethatitundertakesrisksandopportunitiesinafinanciallysustainable mannerthatisinalignmentwithitsmission.ThePRTrecommendsthattheschoolconsiderdeployinga portfolio management system to support strategic decision making. In addition, the PRT recommends that BBS consider capitalizing on its strong Japanese connections and heritage through further collaborationswithJapanasastrategytoimproverevenue,enhancereputationandadvanceexecutive educationatafasterpace.(StrategicManagementandInnovationstandards)

STRATEGIC MANAGEMENT

At the time of the 2019 reaccreditation, BBS development plans were underpinned by a strategic plan for the period 2018-2022. Based on PRT input as above, and input from the School’s EQUIS accreditation, the School significantly changed the strategic planning context to focus more on priority development issues, recognising that many of the activities outlined in that previous plan were operational, and while important to the future of the School were fairly entrenched in our operating frameworks. This was reinforced by the significant changes and pressures re COVID and its impact on the School. Therefore in 2020, 2021 and 2022, the School undertook an annual review of the strategic plan and added a shortterm priorities segment to the plan in each annual review that provided the focus for the year going forward. It was noted that these priorities were consistent with the underlying direction of the longerterm plan but benefited the School’s short-term focus, which was particularly useful in such a disrupted period. In 2020 and 2021, the focus was ensuring that resources were effectively providing quality learning in the context of COVID restrictions (i.e. shifting teaching to online, and then multi-modal, and making sure faculty were adequately supported in the process). In 2022, the focus of the plan moved towards recovering from the impacts of COVID in supporting student recruitment and moving to what was hoped would become the new normal. The 2022 update of the 2018 – 2022 strategic plan will be included in the base room resources for the PRT review.

A 2023 – 2027 five-year plan was produced with input from the University, from faculty and staff and from the Advisory Board, and this maintained the focus of supporting long term directions with an annual focus on short term priorities, which concentrate on the opportunities and risks in a continuing disrupted environment. The overarching strategic priority is to Elevate our Points of Difference, which are summarised as:

 Leveraging the benefits of small class sizes.

 Support a vibrant campus experience.

 Our focus on three pillars.

The operational strategic priorities are:

1. Provide a Transformative, Personalised Learning Experience.

2. Generate and Share Impactful Knowledge.

3. Create a positive, supportive work environment.

Page | 12

4. Engage and actively collaborate with stakeholders.

5. Build on our financial stability.

ADOPTING A PORTFOLIO APPROACH

The concept of a portfolio approach in the School’s view means one of continual review of the activities of the School to ensure that there was focus (given the school’s size), relevance, and balance to minimise risk.

Focus : our goal is to gain global recognition for our excellence in research, practice, and teaching in the focussed areas of data analytics, entrepreneurship, and social enterprise constructs. This objective is consistent with the School’s investment in the following strategic themes (or pillars):

 Research Centre for Data Analytics – the School made data analytics a priority focus 10 years ago, by becoming the first Business School in Queensland (and seventh in Australia) that is accredited to deliver actuarial studies. This has seen strong successes in student recruitment, and research outcomes that have led the Research Centre for Data Analytics being given status as a University Centre. The School has more recently invested in building an additional focus in the area of the financing of aging (superannuation and investment).

 Governance, Accountability, Purpose (GAP) focussing on sustainable and responsible business practices – supported within the School by targeted faculty recruitment, through its commitment to PRME membership and the recent establishment of a sustainability committee.

 Entrepreneurship and Family Enterprise – this is a historical strength of the School, and the School is strong in education (the Bachelor of Business and the Bond BBT MBA has core subjects in entrepreneurship, and the MBA in innovation), in research (PhD students), in engagement (running professional development courses for industry, and through the operations of the Transformer – a not for credit entrepreneurship training program for students for the whole University).

Relevance : consistent with our mission of “Building tomorrow’s business leaders, one by one” it is critical that our education and research be relevant. In addition to the areas of focus as described above, which can be considered core attributes for leadership, we have strategic priorities including:

 Adapted the curriculum within programs to reflect changing community needs, including increased emphasis on sustainability and issues such as cybersecurity.

 Maintain and reinforced our reputation in terms of experiential learning, especially though our case study initiative – with faculty encouraged to participate in case study publications and encouragement/requirements introduced for the use of case studies in teaching.

 Maintained a strong track record in industry funding for research, including HDR scholarships.

Balance : the importance of balance is in diversifying revenue sources and looking for synergies in deliveries to improve efficiency. In this regard we have:

 Reviewed and restructured programs with smaller numbers to ensure sustainability. This particularly applies to our programs in hospitality and tourism, which perhaps surprisingly for a School located in Australia’s premier tourism destination, has limited numbers.

 Emphasised the development of key partnerships to support activities such as the partnership with CPA in a CPA oriented MBA partnership, or further engagement with international business schools (to date, especially focussed on Ivey Business School).

 Removed programs:

o EMBA

o Executive Graduate Certificate in Leadership

 Introduced new programs:

o Master of Management

o Master of International Hotel and Tourism Management

o Bachelor and Master in Data Analytics

o Master of Marketing (in 2024)

Page | 13

 Building our involvement in executive education and introducing micro credentials with a primary purpose of brand building but also bringing in revenue to the University in 2024 approaching $200,000.

 Brisbane location – Bond Business School has over the last decade operated in only one location in the main campus on the Gold Coast. While the quality and location of this campus is important for attracting students and faculty, it is limited in its corporate and industrial base. Bond University has established a facility in Brisbane (with its much stronger commercial centre) and the School has been involved in some professional development activities and working with the University to identify program opportunities.

More specifically the processes for curriculum management have been revised to become more systematic in review and more data driven (see Appendix 2: BBS Program Portfolio Annual Summary for 2023).

CAPITALISING ON JAPAN RELATIONSHIPS

The 2019 accreditation recognized that Bond Business School has a unique position in Japan. The program has been running for 25 years, and in September 2023 there were 135 students enrolled in the Bond BBT MBA in Global Leadership. This program attracts senior managers and leaders (average age 38)who primarily work in global corporations (including as examples Suntory, Google, Amazon, Toyota) and who want to do a program in English and engage with a global business persecutive. It is offered in partnership with a small private University (Business Breakthrough University or BBT) founded by Dr Kenichi Ohmae – a leading Asian Strategist. BBT is responsible for marketing and recruitment, Bond is responsible for the academic program, and the two organizations share student services and support.

There are now some 1,400 alumni from this program. In addition, Bond has some 400+ alumni from its on- campus program who live and work in Japan.

In 2019 Bond Business School developed an action plan for its engagement in Japan which involved working with our alumni based in Japan, our partner institution in Japan, Bond University’s Vice President for Engagement, and the Alumni office. The outcomes that we were looking for included:

 Growing student numbers in the BBT Japan partnership MBA.

 Developing executive education and professional development programs (called a Masterclass) with Australian and other western country companies Japan offices.

 Developing online short courses that attract our alumni, current students, and other participants.

 Increasing our research and case study outputs that have a Japanese link.

The status of activities to support this action plan is outlined in Appendix 3 and in summary have included:

 Senior representatives visited Japan for over one week in September 2019, with a range of engagement activities undertaken to enhance Bond’s profile in Japan.

 A visit by two faculty to Tokyo held in November 2019 to host a Masterclass, as discussed above, with an additional faculty member contributing via Zoom. Attendees were surveyed to ascertain interest in future topics and feedback about presentation preferences, with very positive responses to the class.

 A visit by three faculty to Tokyo in January 2020 to hold the second Masterclass, as discussed above.

 The anticipated acceleration and investment in this plan were then substantially slowed due to COVID-19 and as such the following actions had to be undertaken:

 Study tours that would normally see students travel to Bond (twice during their program) had to be run online.

 We developed English language testing arrangements (Bond University College English language teachers to develop English Language testing, as the testing centres in Japan were operationally restricted.

 Replaced our normal attendance at the 2020 and 2021 Tokyo graduation with a pre-recorded congratulations video featuring the Vice Chancellor, the Executive Dean of Business, and the Academic Director of the BBT Program.

Page | 14

 Study tours that would normally see students travel to Bond (twice during their program) had to be run online.

 We developed English language testing arrangements (Bond University College English language teachers to develop English Language testing, as the testing centres in Japan were operationally restricted.

 Replaced our normal attendance at the 2020 and 2021 Tokyo graduation with a pre-recorded congratulations video featuring the Vice Chancellor, the Executive Dean of Business, and the Academic Director of the BBT Program.

 The action plan was reinvigorated from mid-2022 – and has achieved the following outcomes:

 We have published over the last two years four case studies on Japanese business, published in Ivey publishing.

 The School recruited an academic with a background in research relating to Japan, with research grants in the area of food trade supply chains.

 Senior academics (including the Vice Chancellor) attended graduation ceremonies and other engagement activities in Japan in November 2023.

 The School in partnership with BBT was successful in winning a contract to provide a leadership program for senior executives in Panasonic Holding Company, which will involve 25 executives coming to Bond in December 2024 for a one-week intensive program.

 BBS is running its first international study tour since COVID in April 2024, planned for up to 25 MBA students undertaking a one-week study tour to Japan (eventually 12 participants), with industry presentations/visits facilitated by Bond BBT MBA alumni and the ANZ Chamber of Commerce in Japan, joint workshops between on campus MBA and Bond BBT MBA Students, and an alumni function.

 We have a Gold Membership with the ANZ Chamber of Commerce in Japan, which allows us to promote executive education opportunities, research and case study interest, the Bond BBT MBA, and Bond University within Japan.

One of the key characteristics of the Bond BBT program is the quality and experience of the students and alumni. With average age of the late 30’s, there are now over 1,400 alumni from the 25 years of the program, mostly in middle to senior management roles in global corporations in Japan. They supplement a further 400+ alumni from face-to-face programs at Bond, and events are held regularly to facilitate interaction. Examples of alumni include:

 Hiroki Inagawa – founder and CEO of Monstarlab (digital transformation consultancy) and named among Japan’s top 20 entrepreneurs by Forbes

 Fumitoshi Adachi – CEO at UNIQLO AUSTRALIA

 Syunsuke Kakoi – CEO of Tsubame Investment Advisory LLC (https://tsubame104.com) and https://www.youtube.com

 Hiroshi Monji, General Manager, Business Strategy, Universal Music LLC

 Yujin Yoshioka, President SQREEM Technologies (https://sqreemtech.com)

 Sachiko Kokue, ESG Lead, DHL Supply Chain

 Keiko Konno, Digital Operation Manager, Amazon Japan

 Kouji Mikami, Vice President, BlackRock Inc.

 Kenji Nawamura, Marketing Director, Pfizer

 Ms Yoko Nakai has been appointed as the new President of Adobe Japan. She studied at Bond from 2006 to 2008.

 Ian Scott (chair of Bond University Japan alumni committee) – Senior Partner: Atsumi & Sakai (Corporate M&A | Sports Law) Global Business Leadership & Strategic Development (https://www.linkedin.com/in/iansscott/ , Member of ANZJCC management committee.

 Professor Toru Fukuda, Owner & CEO, Fukuda Research Institute Co. Ltd.

 Byron Frost – Counsel, Baker McKenzie, Member of ANZJCC management committee.

Page | 15

ISSUE 3:

FACULTY

QUALIFICATIONS BY PROGRAM

Before the next review, the school should work toward addressing deficiencies in meeting faculty qualificationstandardsfortheBBTMasterinBusinessAdministrationwith16%Other,BachelorofSport Managementwith12%Other,andMasterinBusinessAdministrationwith34%ScholarlyAcademic(SA) and 17% Other. The school should ensure that the percentage of SA for the BBT Master in Business Administration and Master of Actuarial Science whicharebothcurrentlyat40%,donotfallbelowthe standard.(Standard15:FacultyQualificationsandEngagement)

Table 3.1 (provided later in the report) indicates we clearly meet the required ratios overall and by discipline (other than Hospitality and Tourism Management). With respect to qualifications by program as raised in the last PRT report, we present Table 3.2 below with our current ratios. Due to recruitment efforts and changing staff profiles over the last few years we have addressed the issues identified above. All programs meet the Scholarly Academic requirement of minimum 40% with most over 80%. It is noted that the MBA and Bond BBT MBA have lower proportions of SA and higher proportion of practice-oriented academics, which we believe is consistent with the nature of these programs. The only program that does not meet the 90% requirement is the MBA which (a) misses by only 2% (b) is based on a calculation of only the required 80 credit points of the 120 credit point overall structure (the other 40 credit points are University electives but often taken from programs in the Business School which have higher SA ratios), and (c), it is solely because of one subject (the statistics/data analytics unit) that is taught by Melissa Vorster (who has a master’s degree in commerce with honours and a history of excellent teaching evaluations, but no practice and scholarly activity but the technical nature of the subject is noted).

T ABLE 7: AACSB T ABLE 3.2 F ACULTY Q UALIFICATIONS BY P ROGRAM

Percentage of SA, PA, IP, SP and Additional Faculty by Degree Level and Program using Course Credits

% Distribution of * 851.50 Course Credits by Program Level and Qualification Status (pulled from Member Profile)

Terms included: 2023-Semester 1, 2023-Semester2, 2023-Semester3

BActrlSc: Bachelor of Actuarial Science

BBus: Bachelor of Business

BBusDA: Bachelor of Business Data Analytics

BComm: Bachelor of Commerce

BIHTM: Bachelor of International Hotel and Tourism Management

BSMgmt: Bachelor of Sport Management

BBTMBA: BBT Master of Business Administration

MAcc: Master of Accounting

MActrlSc: Master of Actuarial Science MBus: Master of Business

MBusDA: Master of Business Data Analytics

MFin: Master of Finance

MSMgmt: Master of Sport Management Doctoral Programs

Other Programs

Unassigned

Qualification Status Totals:

Page | 16
Degree Program Level SA PA Qualification Status SP IP A Row Total Bachelor's Programs (Summary) 85.3 % 1.2% 0.7% 11.0% 1.8% 100.0%
88.0% 70.0% 93.0% 94.0% 83.0% 84.0% 2.0% 0.0% 5.0% 0.0% 0.0% 0.0% 3.0% 0.0% 0.0% 1.0% 0.0% 0.0% 7.0% 23.0% 2.0% 5.0% 13.0% 16.0% 0.0% 7.0% 0.0% 0.0% 4.0% 0.0% 100.0% 100.0% 100.0% 100.0% 100.0% 100.0% MBA Program 66.0 % 16.0% 0.0% 6.0% 12.0% 100.0% Other Master's Programs (Summary) 85.1 % 3.3% 1.6% 7.7% 2.3% 100.0%
47.0% 100.0% 88.0% 89.0% 93.0% 100.0% 79.0% 9.0% 0.0% 0.0% 4.0% 7.0% 0.0% 3.0% 7.0% 0.0% 4.0% 0.0% 0.0% 0.0% 0.0% 35.0% 0.0% 8.0% 0.0% 0.0% 0.0% 11.0% 2.0% 0.0% 0.0% 7.0% 0.0% 0.0% 7.0% 100.0% 100.0% 100.0% 100.0% 100.0% 100.0% 100.0%
83.9 % 3.0% 1.1% 8.9% 3.2% 100.0%

C.SUBSTANTIVE CHANGE REQUEST(S) SINCE THE LAST PEER REVIEW VISIT

There are no substantive change requests.

D.CONSULTATIVE GUIDANCE: REQUEST FOR “ADVICE” ON SPECIFIC ISSUES.

The School would appreciate advice on the following issues:

EXPANSION OF SHORT COURSE AND MICRO-CREDENTIALLING ACTIVITY

The School has initiated a program of developing a revenue and brand building stream of executive education activities. With budget constraints linked to covid it is doing this with some financial support from the University. It is focusing on selected short courses that are consistent with our three pillars and has a target of raising 5-10% of its revenue from this space in some 3-5 years. Given this is a highly competitive market, we would be interested in inputs from the experience of the PRT in how to continue to develop this space.

INVIGORATING THE HOSPITALITY AND TOURISM PROGRAM

As noted above, while the Gold Coast is Australia’s premier tourism destination and the School is an attractive destination for students as a consequence, the School offers a Bachelor and Master degree in International Hotel and Tourism Resource Management. However, over the last number of years the program (despite strong input and support from the local tourism industry) the program has struggled to attract sustainable numbers, which seems to be inconsistent with our regional positioning. Our observations would be that in the domestic market our premium pricing might be an issue, while in the international market we are in a highly competitive region (Griffith University, Southern Cross, University of Queensland etc all have tourism program). Despite continual review (see the most recent background review in Appendix 4) a solution is not evident, but neither do we want to abandon the program (because of the region we operate in. We recruited a high-quality academic beginning of 2023, but for personal reasons he left at the end of 2023. We have been successful in recruiting a replacement (CV also attached in Appendix 5) with hopes his leadership will provide some stimulus.

E.NEW DEGREE PROGRAMS

 Introduced new programs:

 Master of Management –this is a new program name rather than a new program. We have added this project name as an identical program to the Master of Business. This is a general management/business program – but in terms of international recruitment, agents tell us that the Master of Management is better understood in some markets while Master of Business is stronger in others.

 Master of International Hotel and Tourism Management – was introduced to provide some stimulus to brand in this discipline – see above.

 Bachelors and Masters in Data Analytics – introduced to build on the strength created through the Actuarial Science accreditation, to meet demand for data scientists, and to provide context for the Centre for Data Analytics

 Master of Marketing (in 2024) – has been introduced in 2024 to cater to an international market (with limited numbers to date)

 Removed programs:

 EMBA – program unfinancial

 Executive Graduate Certificate in Leadership – program unfinancial

Page | 17

THREE AREAS OF THE BUSINESS ACCREDITATION STANDARDS – PAST AND FUTURE LOOK

AREA 1: STRATEGIC MANAGEMENT AND INNOVATION

SCHOOL’S MISSION STATEMENT

Vision

To be Australia’s innovative leader in providing an individualised premium and transformational business education experiences supported by targeted world-class research.

Mission

Building tomorrow’s business leaders, one by one.

In achieving this mission, we:

 Develop professionally, socially and sustainability conscious graduates who are adaptable and cross- culturally skilled. Learning outcomes focus on employability, analytical ability, and entrepreneurial, impactful leadership. This is achieved through students participating in rigorous, innovative, small-class and high-engagement learning experiences.

 Generate knowledge through high-quality and responsible research that contributes to theory and practice in business disciplines and business education and strengthens our ability to deliver our graduate outcomes.

Values

 Continuous learning and growth.

 Truth, inquiry and knowledge.

 Quality over quantity.

 Innovation through diversity and collaboration.

 Ownership and accountability in all we do.

 Inclusive, respectful engagement with all.

MAJOR STRATEGIC INITIATIVES

The Strategic Plan is provided, with a background paper also provided in the base room.

The Strategic Plan is framed (as noted above) about elevating our current core points of difference as a School in the national and international landscape, summarised as:

 Leveraging the benefits of small class sizes.

 Support a vibrant campus experience.

 Our focus on three pillars.

The operational strategic priorities and goals for each priority are:

1. Provide a Transformative, Personalised Learning Experience

a. Improve curriculum quality to enhance student learning.

b. Improve teaching quality to enhance student learning.

c. Develop closer connections to employers and industry to enhance graduate outcomes.

2. Generate and Share Impactful Knowledge

a. Targeted research impact.

b. Increase quality research outputs.

c. Increase research funding.

3. Create a positive, supportive work environment.

a. Attract and retain and engage staff.

b. Enhance staff capabilities.

c. Enable positive staff support and wellbeing.

Page | 18

4. Engage and actively collaborate with stakeholders.

a. Engage and activate alumni.

b. Increase number of industry partnerships

c. Strengthen institutional partnerships.

5. Build on our financial stability:

a. Increase and diversify revenue.

b. Improve profitability.

c. Operate under responsible business practices.

The strategic plans include projects for 2023/24 aimed at achieving these priorities and goals, as well as KPIs. The project and KPIs will be reviewed in mid-2024 to review progress against KPIs and project, and recast projects for 2024/25.

Progress with respect to these projects is described throughout the report.

HOW THE STRATEGIC PLAN IS USED TO INFORM THE SCHOOL’S DECISION- MAKING PROCESSES

The strategic plan has been a core project of the School Executive with input from all members of the executive. The projects in the strategic plan have allocated responsibility to Associate Deans and the School Manager, with oversight from the Executive Dean.

THE PROCESS FOR MONITORING SUCCESS TOWARDS PLANNED INITIATIVES

The Executive Dean reports to the Vice Chancellor against priority projects (that are a differently structured but consistent subset) of the projects being undertaken with the school. The progress report for that reporting is contained as Appendix 6.

In addition, since 2020, the strategic plan has been reviewed annually with the addition of a set of shortterm priorities updated each year, and in the process a traffic light approach to monitoring has been adopted. This process for the first year of the 2023-2027 plan will occur over May-June 2024. The traffic light report for this first review will be available in the base room.

PLAN UPDATING PROCESSES

The 5-year plan for 2023-2027 was developed over the back half of 2022, and first half of 2023. It commenced with a workshop with faculty, professional staff, the University strategic planning personnel and staff managing University service areas. This workshop reviewed the mission, vision and values statement, reviewed the SWOT in the post covid era, and debated possible goals and actions.

Taking the outputs of this workshop the School went through a number of draft iterations working through the School Executive and School Advisory Board. As noted above, relative to the previous 5year plan there were two major changes – the plan should focus on major initiatives rather than cover every item of operations (to provide more direction for change and development) and long-term strategies and goals should be supplemented by focussing on short term priorities (particularly in light of the current disruptive environment). As noted above the first annual review of the 2023-2027 plan will occur over May/June 2024, and feedback from the AACSB PRT team will be very helpful in that process.

STRATEGIES FOR A POSITIVE SOCIETAL IMPACT

Like most business schools, BBS has an extensive range of ways in which it has a societal impact –beginning with the contribution of its education programs to preparing societies future leaders, and ensuring they have an ethical and responsible foundation, but supplemented by many other activities by the way in which the School and faculty engage with communities. Many of these are discussed under area 3 of the standards below.

The importance of having a positive societal impact is captured in the 2023-2027 strategic plan as follows:

Page | 19

 Mission – In achieving this mission, we: develop professionally, socially and sustainability conscious graduates.

 Values – Innovation through diversity and collaboration, inclusive, respectful engagement with all

 Strategic Plan – overarching linked to role of three pillars and specific projects identified:

o Projects specified under research strategy:

 Review the UN SDGs and develop a research agenda for the sustainable and responsible business pillar with industry research partners, using the PRME SDF Blueprint.

 Develop a research cluster relating to superannuation and financial implications of aging populations.

o Projects specified under partnerships strategy.

 Impact project Develop metrics in understanding impact outside of research outcomes, including research dissemination, engagement in social impact projects.

However, we note that with the evolving guidance of AACSB, as presented in Societal Impact Seminars, the achievement of social impact is likely to be more effective when focussed. The School has identified four specific areas which are its strategic focus for societal impact. These are:

1. The future of superannuation and financial implications of aging populations

2. Encouraging and Supporting Entrepreneurship

3. Indigenous education

4. Sustainability

The way in which BBS is approaching these target areas, and the outcomes being achieved are discussed in more detail in the section below won social impact. We are aware that the latest advice from AACSB Is an expectation that these areas be more explicitly identified within the strategic plan, and this will be included in the upcoming strategic plan review.

ADVANCING DIVERSITY AND INCLUSION

As noted earlier in the report, Bond considers one of its point of differences being the international diversity of its student cohort. This is reinforced by the diversity of its faculty profile.

SCHOOL FINANCIAL POSITIONING

The School’s revenue is primarily from student fees, and the impact of COVID can be seen in the dip in revenue in 2021 (we offered a discount to students on their fees over the period), which was managed by management of costs. It should be noted that:

 Despite the impacts of COVID and reduced international student numbers over the last few years the University remains on a sound financial footing and continues to invest in improved facilities and new activities.

 The below is the operational budget of BBS and the surplus is a contribution to the University and covers all building and equipment costs, funding of central services (such as the library, student services).

Page | 20

Other expenses include marketing costs and also increase in subscription costs, primarily for Bloomberg licenses due to change in US/AUD exchange rate. The financials are converted to US dollars on a constant 70c basis (or the approximate average for the 5 years) despite variations in currency.

The Tuition – External Programs primarily relates to the Bond BBT MBA and has been impacted in 2023 by the Japan AUD exchange rate. The budgeted recovery for 2024 is related to expected normalisation, but also some growth in other sources of revenue such as executive education.

INVESTMENT IN STRATEGIC INITIATIVES

The majority of projects in the strategic plan are funded through normal operational funds (as most involve people’s time). However, for 2024 the University has provided specific strategic initiative funds from the central budget as follows.

Page | 21 T ABLE 8: BBS F INANCIAL O UTCOMES 2019-2023 PLUS 2024 BUDGET (US$ M) 2018 Actual 2019 Actual 2020 Actual 2021 Actual 2022 Actual 2023 Actual 2024 Budget Undergraduate $9.963 $9.436 $8.390 $8.039 $8.664 $8.588 $9.387 MBA Programs $1.594 $1.582 $0.916 $0.594 $0.546 $0.787 $0.921 Other PG coursework Programmes $3.352 $3.549 $3.114 $2.690 $3.049 $3.212 $3.683 Other Tuition Income $2.287 $2.269 $1.368 $0.101 $0.808 $1.344 $1.327 Net Tuition $17.197 $16.835 $13.788 $11.424 $13.067 $13.931 $15.319 Tuition - External Programs $1.333 $1.160 $1.158 $1.345 $1.319 $1.068 $1.260 Total Income $18.530 $17.995 $14.947 $12.769 $14.386 $14.999 $16.579 Salaries and On-costs $7.627 $8.118 $7.070 $6.298 $7.026 $8.041 $8.654 Total - Marketing $0.000 $0.000 $0.000 $0.000 $0.000 $0.000 $0.000 Other Expenses $1.417 $1.387 $1.310 $1.145 $1.277 $1.169 $1.314 Total Expenses $9.044 $9.505 $8.381 $7.443 $8.302 $9.210 $9.968 Contribution $9.486 $8.490 $6.566 $5.326 $6.084 $5.788 $6.611 Contribution ratio 51% 47% 44% 42% 42% 39% 40%
2024 BBS S TRATEGIC I NITIATIVES F UNDING P ROVIDED BY THE U NIVERSITY Strategic Initiatives Funding Strategic Initiatives Total Estimated Investment (AUD $) Expected Source of Funds (if known) Other Source Description (if applicable) Funding the aging population $125,000 University Recommencing International study tours $50,000University Transformer seed funding grant $50,000 University
T ABLE 9:

FACULTY QUALIFICATIONS, SUFFICIENCY, AND DEPLOYMENT:

Table 10 provides the summary Table 3.1. As indicated Bond Business School meets all the required ratios in total and for all disciplines except for Hotel, Tourism and Resort Management, which is under the scholarly academic ratio. This is a very small discipline with limited number of students in the relevant programs as discussed earlier in the report. The issues impacting on this ratio include:

In a small School we took one of the senior academics from the areas (Associate Professor Carmen Cox) in 2020 from a balanced academic role to the role of Associate Dean (Faculty) in which she has performed strongly. However, it is a very time intensive role (especially in the current environment) and as such, while maintaining engagement with the profession her leadership in the discipline and her research outputs have been constrained and as such, she dropped off the SA classification.

 To offset this in early 2023 BBS hired a high achieving academic (Associate Professor Edmund Goh) with the goal of revitalising the discipline and area. Despite getting off to a strong start, Assoc Prof Goh had to resign later in the year for personal reasons (to move back to Perth). He has remained engaged with the School in an adjunct Associate Professor and remains committed to research engagement with the School. But the School has made a new hire (starting mid-year) of a high performing academic from the City University of Hong Kong (Associate Prof Sebatian Filep6). As well as improving the SA ratio and providing leadership to the discipline, his background will see him provide strong leadership in the GAP pillar.

6 SEBASTIAN’S RESEARCH FOCUSSES ON INVESTIGATIONS OF WELL-BEING, HAPPINESS AND FLOURISHING IN TOURISM, PRIMARILY DRAWING FROM THE FIELD OF POSITIVE PSYCHOLOGY I HAVE PUBLISHED INTERNATIONALLY IN PEER REVIEWED ACADEMIC JOURNALS AND BOOKS ON THE TOPIC OF HUMAN WELL-BEING HE IS A CO-AUTHOR OF TOURISTS, TOURISM AND THE GOOD LIFE (ROUTLEDGE, 2011), THE LEAD EDITOR OF TOURIST EXPERIENCE AND FULFILMENT: INSIGHTS FROM POSITIVE PSYCHOLOGY (ROUTLEDGE, 2013) AND THE LEAD EDITOR OF POSITIVE TOURISM (ROUTLEDGE, 2016). APART FROM THE KEY RESEARCH INTEREST IN WELL-BEING, HE HAS CONTRIBUTED TO INTERNATIONAL RESEARCH PROJECTS ON SUSTAINABILITY AND CLIMATE CHANGE, AS REFLECTED IN MY PUBLICATION RECORD (101 PUBLISHED OUTPUTS (INCLUDING PHD THESIS), 54 LEAD OR SINGLE AUTHORED, 31 IN TOP TIER, A/A* JOURNALS.) AND FUNDED EXTERNAL RESEARCH CONSULTANCY PROJECTS

Page | 22
10: AACSB T ABLE 3.1 S UMMARY, F ACULTY Q UALIFICATIONS BY D ISCIPLINE Unit Summary Benchmarks Faculty Sufficiency Indicators Full-Time Equivalents Faculty Qualifications Indicators ** Discipline Degrees or majors Participatin g Supportin g Total % Taught by Participatin g SA PA SP IP A Total SA (40%) SA +PA+ SP+IP90% Accounting 7 members [6.6FTEs] ✔ 128 41 169 75.70% 6 90.90% 0 0.00% 0 0.00% 0.6 9.10% 0 0.00% 6.6 90.90% 100.00% Actuarial Science 12 members [5.7FTEs] ✔ 68 24 92 74% 4.5 78.90% 0 0.00% 0.5 8.80% 0.7 12.30% 0 0.00% 5.7 78.90% 100.00% Economics and Data Science 14 members [8.95FTEs] ✔ 240 42 282 85% 8.2 91.60% 0.5 5.60% 0 0.00% 0 0.00% 0.25 2.80% 8.95 91.60% 97.20% Finance 9 members [7.9FTEs] ✔ 163 0 163 100% 7.1 89.90% 0 0.00% 0.8 10.10% 0 0.00% 0 0.00% 7.9 89.90% 100.00% Hotel, Resort & Tourism Management 4 members [2.8FTEs] ✔ 42 8 50 84% 0.9 32.10% 1.8 64.30% 0 0.00% 0.1 3.60% 0 0.00% 2.8 32.10% 100.00% Management, Entrepreneurship and Global Strategy 25 members [13.2FTEs] ✔ 215 37 252 85% 10 75.80% 0.5 3.80% 0.2 1.50% 1.6 12.10% 0.9 6.80% 13.2 75.80% 93.20% Marketing 10 members [5.6FTEs] ✔ 172.5 27.5 200 86% 4.9 87.50% 0 0.00% 0 0.00% 0.7 12.50% 0 0.00% 5.6 87.50% 100.00% Sport Management 4 members [2.6FTEs] ✔ 56 0 56 100% 2.2 84.60% 0 0.00% 0 0.00% 0.4 15.40% 0 0.00% 2.6 84.60% 100.00% School Totals: 85 members [53.35 FTEs] 1,084.50 179.5 ,326.50 82% 43.8 82.10% 2.8 5.20% 1.5 2.80% 4.1 7.70% 1.15 2.20% 53.35 82.10% 97.80%
T ABLE

OVERVIEW OF FACULTY MANAGEMENT POLICIES

SETTING OF EXPECTATIONS

Faculty are recruited with clear role and role descriptions (a selection of examples will be available in the base room for review by the PRT). All faculty (including adjunct/casual) are required to undertake a “Teaching at Bond” program, on commencement at the University. In addition, faculty understand the requirement to meet the clearly specified minimum requirements to be research active and to meet the requirements of being an accomplished teacher.

FACULTY MANAGEMENT

The University has a centrally managed Performance and Development Review process with faculty reporting against performance and future goals on an annual basis with individual meetings with their supervisor. On the odd occasion faculty have not met the minimum requirements as above they are required to prepare a research development plan (negotiated with the Associate Dean (Research) or undertake a teaching development program as appropriate.

PROMOTIONS

The University runs an annual promotion round, with applications invited, and applicants interviewed by a panel chaired by the Deputy-Vice Chancellor Academic and including senior business academics from outside the University, a school representative and representatives from other faculty. On average, 2-3 faculty are promoted through this system each year.

FACULTY DEVELOPMENT

Faculty are given a range of opportunities to develop and improve their research, teaching and general skills including:

 Funding is available for attending international conferences, primarily through a publications bounty (quality weighted) to support research (e.g. additional conference attendance, databases, RAs).

 Support for learning and teaching development (advice and input through the Office of Learning and Teaching) through short-term workshops and formal accredited courses, and through access to online materials. This has been particularly important over recent years with the need to offer online teaching (to manage the covid period), the push towards using case studies in teaching along with managing issues such as the opportunities and risks of the development of AI. These have been supported by seminars within the School.

 All faculty are provided with a non-teaching semester – research enabled faculty have one nonteaching semester a year, and non-research faculty (teaching fellows) have one every two years. Plans for the use of that time must be presented during the faculty member’s performance development review process.

 Staff Research Mentoring Scheme – all junior faculty have an opportunity to be allocated a senior faculty member (from across the University) for mentoring and advice.

 An increased focus on facilitating targeted international collaborations – with active engagement with the School’s emerging strategic partners to support research development.

 Special research leave opportunities – with competitive access to semester “placements” to other institutions.

 Support through the Office of Research with grant writing.

 Seminar series (for presenting own research and hearing external/international academics).

 Support (formal and informal) for undertaking formal studies.

Page | 23

In addition, the University has over the last two years commenced a Leadership development program –and 2 emerging leaders form the School are selected to undertake this program each year.

The last five years have seen significant movement in faculty partly linked to people’s responses to COVID, with some international faculty returning to their country of birth (because of concerns of travel constraints into the future). In the face of reduced student revenue, all continuing faculty were able to retain their jobs, with salary budgets mainly managed through reduced use of adjunct or casual faculty. In the last two years, the opportunity to fill vacant positions has enabled the attraction of high-quality faculty who fit closely with the School’s strategic directions. Some examples of significant hires in the last few years include:

 Alex Acheampong – an emerging researcher in the area of energy economic and supporting the School’s emphasis in sustainability (the GAP pillar). Alex has had 43 PRJ’s in the last 5 years, with the majority in A journals.

 David Gallagher – is an experienced academic appointed at the full Professorial level with 8 A level PRJs in the last 5 years, David is heading up the initiative with respect to finance and aging populations.

 Clare Burns – Clare is an early career academic with publications and a research agenda in ethical behaviour and sustainability in the financial services sector, including indigenous finance. Clare has taken on the role as chair of the School’s sustainability committee and will support the development of the GAP pillar.

 Helena Liu – is a highly credentialed research academic (13 PRJs in the last 5 years mostly in A and above journals) in the area of gender and race equity. Helena has recently taken on the role as academic lead of the GAP pillar.

 Anton de Waal – adds industry experience and research in the area of entrepreneurship and is the academic lead of the entrepreneurship program.

 Gareth Thomas – a strategy academic with an extensive industry career before entering academic in Japan, and ongoing research program in supply chain strategies between Australia and Japan

 Lucia Viegas and Twane Wessels – are qualified actuaries with significant industry experience hired to meet the professional requirement of the Actuarial Science program and now undertaking PhDs.

 Sebastian Filip (as noted above)

CRITERIA GUIDING IDENTIFICATION OF FACULTY AS PARTICIPATING AND SUPPORTING

The School uses a combination of continuing (effectively tenured), longer term contract (1 year and above), and short-term contracts (semester by semester) faculty for teaching. In general, continuing and longer-term contacts are expected to fulfil the requirements of participating faculty, and their level of engagement in the School is part of their performance review. The following outlines the definitions for faculty to be considered participating. Some faculty on shorter term contracts have been engaged with the School for some time and choose this form of relationship because of their other industry activities and responsibilities but have heavily engaged across the School at a broad level and contributed strongly to its strategic development, thereby meeting the participating definition. As per Table 3.1, the School meets the sufficiency requirements, with 82% of classes (weight by course credits) taught by participating faculty.

Page | 24

PARTICIPATING FACULTY DEFINITION

Any Faculty member in the School of Business who satisfies two or more of the criteria below with an input o at least 8 hours per month on average during the period of teaching is designated as a participating Faculty member. Any Faculty member who satisfies less than two is designated as supporting.

 Participates in governance issues through policy formulation, voting, etc.

 Serves on a School, or University committee.

 Serves in an administrative or supervisory role within the department, School or University

 Serves as an academic advisor to students.

 Engages in extra-curricular activities such as program advising.

 Conducts an academic workshop or seminar for the School.

 Participates in curriculum development for the School.

 Participates in other significant intellectual/operational activities of the School.

 Conducts research and/or produces intellectual contributions representing the School.

 Makes presentations at academic/professional meetings on behalf of the School.

 Participates in funded research and/or grant activities on behalf of the School.

 Attends teaching/pedagogy workshops or seminars conducted by the University.

 Participates in other School development events or activities.

 Write and publish teaching materials (books, chapters, cases, instructional software, etc.) representing the School.

 Design and develop new curriculum and courses for the School.

 Participates in study abroad trips/courses in a School leadership role.

 Serves as a journal editor or manuscript reviewer for journals related to one’s field representing the School.

 Serves as an honours thesis director or provides independent/individual study opportunities for students.

STRATEGIES FOR MEETING GAPS

The School has active approaches for both developing faculty internally, and for hiring to focus on our strategic directions. It supplements its continuing faculty with experienced adjuncts, many of whom have been with the School for extended periods.

SCHOOL’S STRATEGY FOR DEPLOYMENT OF FACULTY.

The Associate Dean (Learning and Teaching) overseas the allocation of faculty to teaching (in association with program directors) ensuring that faculty of the appropriate qualification and/or industry experience to bring value to the classroom. Faculty are supported in the currency of their knowledge and its application to teaching by:

 Support of their research agenda (as discussed above)

 Organisation of industry engagement activities to which all faculty can attend (see discussion elsewhere in the report)

 Encouragement of industry funded research grants and PhD students

 Enabling of practice activities by academics

Page | 25

AREA 2: LEARNER SUCCESS

PROCESSES FOR ENSURING THE CURRICULUM IS CURRENT, RELEVANT, FORWARD-LOOKING, AND GLOBALLY ORIENTED

Bond Business School sits within the context of University management of learning and teaching systems, with the major systems being:

 Academic Senate – The Academic Senate is constituted by Council, in accordance with the Constitution of Bond University Ltd. As articulated in the Bond University Academic Governance Framework, Academic Senate plays a leading role in academic governance by serving as:

o the peak advisory body on matters relating to and affecting the University’s teaching, research and educational programs, including the development of related policies;

o the oversight mechanism for monitoring and assuring academic standards and quality, and for identifying and mitigating risks associated with the University’s academic activities;

o a collegial body engaged in the planning, performance, compliance and innovation processes of the academic enterprise of the University; and

o a forum for promoting deliberation and information flow on a wide range of academic issues, including complex problems that concern academic policy.

Curriculum Review Committee - The Curriculum Review Committee is a Standing Committee of Academic Senate. The Committee reports to Academic Senate and makes recommendations to Senate on matters of curriculum. The Committee also provides advice to the Provost and Registrar on matters relating directly to their portfolios as relevant. The Curriculum Review Committee has responsibility for the quality and compliance of the University’s coursework programs, structures and subjects. This includes review of proposals for new programs, structures and subjects, major changes to existing programs, structures and subjects, and regular review of existing programs including external benchmarking. The Committee also has oversight of the development and review of non- award educational offerings. BBS Associate Deans of Learning and Teaching and Student Affairs and Student Quality represents the School on this committee.

The oversight of School curriculum development is centred in the School Learning and Teaching Committee. Chaired by the Associate Dean (Learning and Teaching), membership includes the Associate Dean (Student Affairs and Student Quality), the program directors, the Learning and Teaching Manager, a student representative (selected by the Business Students Association) – with representatives from the Office of Learning and Teaching, Information technology Services (iLearn, our Blackboard learning portal) and the Library in attendance. This committee has a core function in the School with respect to curriculum oversight, reviews and approves (at the School level) program changes (initiated by Program Directors), new programs (recommended by the School Executive), and so on.

Also, under the auspices of the Associate Dean (Learning and Teaching), the following activities present examples of curriculum oversight and review:

 In 2022 an Assessment Review was undertaken, reviewing assessment structures and providing a significant impetus in adopting authentic assessment across programs and subjects. Current assessment methodologies were reviewed and there was a shift away from using quizzed and exams and more to using project based, case study and assignment-based assessment to prepare students for real work type problems.

 A major curriculum audit occurred across 2022/23 with the following outcomes in mind:

1. Consistent (across programs), and appropriately differentiated with respect to Australian Qualification Framework (AQF) levels.

2. Confirm the accuracy of all curriculum maps in SharePoint and the consistency with the information in CURMIT. This includes PLOs, subject names and codes, and major assessment items (i.e., 20% or more).

Page | 26

3. Ensure that all subject learning outcomes (SLOs) in CURMIT are accurate, up-to-date, consistent (across programs), and appropriately differentiated with respect to Australian Qualification Framework (AQF) levels.

4. Verify that all examinations provided to students appropriately differentiated with respect to Australian Qualification Framework (AQF) levels.

5. Evaluate the rubric provided to students in iLearn for each assessment item (not including tests and examinations). This should include consideration of appropriate criteria, clear, descriptive performance levels for each criterion to ensure the rubric provides a structured, reliable framework for marking and student feedback.

6. Verify that all relevant changes initiated by a Curriculum Improvement Committee review have been implemented or are currently being actioned.

One of Bond Business School’s most effective mechanisms for ensuring a positive student experience is the relationship with the Business Students Association (BSA). Overseen by the Academic Affairs Director of BSA (who is a member of the School Teaching and Learning Committee, providing regular reports of the student perspective) the Business School employs an active Class Representative System –where a class representative is elected for each class at the beginning of each semester and is charged with soliciting feedback from students in the class regarding experience and then the class representatives meet with the Associate Dean (Student Affairs and Student Quality) around week 6 of the semester and pass on feedback regarding the subject, and identify any issues. The report of the BSA Academic Affairs Director for 241 semester is provided as Appendix 7. Students also have the opportunity to provide feedback, including concerns, directly through the Associate Dean (Student Affairs and Student Quality), who will interact with the faculty member in consultation with the Associate Dean (Learning and Teaching) to achieve successful resolution.

Bond Business School has a strong focus on experiential learning which is an ongoing commitment to ensuring learning outcomes are delivered effectively. This has a number of facets including:

 Work Integrated Learning – faculty regularly use guest lecturers and take students on field trips as part of their learning experience. An exemplar in this space is the work done by a faculty member in the subject Corporate Finance – the mock boardroom scenario. Senior business leaders come in and play the part of a board member and students are required to present arguments about issues such as governance requirements.

 Case study initiative – the School has set targets for case study teaching and tin performance reviews faculty discuss the use of case studies, which has been climbing over time. Note as discussed below, faculty are also encouraged to publish case studies in support of their academic research.

 Study Tours – after being suspended for the period of 2020-2023, international study tours with a focus on global business experiences a being reinvigorated in 2024 with students visiting Japan (MBA) and Fiji (Sports management focus) in April. A Silicon Valley Study tour is currently in planning stage in partnership with Ivy Business School.

 Engaging with industry partners – examples include:

o Partnership between Bond University and the World Surf League (WSL), the governing body for pro surfing’s world tour. Bond students are granted the opportunity to step behind the curtain and witness the inner workings of major world tour events, are treated to guest lectures from senior WSL staff and other industry leaders and an intern program give many the opportunity to gain valuable work experience within the WSL. Some Bond students have gone on to paid positions with WSL.

o Introducing a Wine Studies subject which enables students to achieve certification with the Barossa Wine School, marrying the brand of Bond as a premier tourist destination with what is widely considered Australia’s premier wine region.

Page | 27

As discussed above, postgraduate markets have experienced significant change, with greater flexibility and a shift away from full degrees and towards shorter educational opportunities. As such Bond Business School is continuing to strategically test the market with Executive Education offerings targeted at specific groups.

Presently, this includes:

 Two micro-credentials in Cybersecurity were designed and promoted in market. An ELA in Cybersecurity was delivered. An executive education offering in Cybersecurity was offered at Bond Brisbane in 2023

 The School continues to develop an integrated collection of micro-credentials. A suite of stackable offerings in Cryptocurrency & Digital assets, Lending & Investing with Decentralised Finance and Blockchains for Business are currently underway.

 BBS has further developed short courses in partnership with industry, including programs delivered to BDO and the Entrepreneur’s Organization in Family Business and Entrepreneurship and leadership courses for Queensland Airport’s limit, internally for Bond, and for the Japanese company Panasonic Holding Corporation. We are in in ongoing discussions with a number of companies to further pursue this.

 BBS offerings at Bond Brisbane with a combination of Executive Education programs, short courses, and current consideration of a postgraduate program.

DESCRIPTION OF HOW CURRENT AND EMERGING TECHNOLOGIES ARE INCORPORATED INTO THE CURRICULUM AS APPROPRIATE

The following are examples of how technologies are integrated in the curriculum.

 Bond Business School continues to lead with 40 Bloomberg Terminals as the university with the most terminals per capita of student enrolments of Business Schools in Australia. The terminals have been consolidated into the Bond FinTech Hub. Whilst the University of Sydney has now equalled Bond with 40 Bloomberg terminals, on a per capita basis there are nine times as many terminals at Bond. The Bond Business School continues to be a ‘Bloomberg Experiential Learning Partner,’ one of only 17 world-wide. These terminals are used in live teaching situations in accounting and finance subjects.

 Planning has commenced for a new subject in “Revolutionising Business using Artificial Intelligence” for launch in January 2025 to appeal to study abroad market.

 The School provides a coding (R programming, Python along with Bloomberg) set of workshops as a not for credit course –to business students, and students from elsewhere in the University interested in developing programming skills.

 The school introduced a cyber security and fraud subject into its curriculum in 2023, which forms an elective across all programs but has a special focus in the data analytics programs.

OVERVIEW OF MAJOR CURRICULA REVISIONS THAT HAVE OCCURRED SINCE THE LAST REVIEW

As discussed above, the School has a systematic, whole of portfolio system for reviewing programs and subjects. At the program level that has over the last 5 years seen the following changes:

 Removed programs:

o EMBA

o Executive Graduate Certificate in Leadership

 Introduced new programs:

o Master of Management (equivalent to Master of Business – named for respective markets)

o Master of International Hotel and Tourism Management

o Bachelor and Master in Data Analytics

o Master of Marketing (in 2024)

Page | 28

In addition, programs that have had major reviews and curriculum restructures include:

 MBA – the Bond MBA was prior to COVID largely a full-time international student program. The interruption of COVID stimulated a restructure of the degree to provide more flexibility in the program and better suit the needs of domestic students, while not creating issues for when international student demand returns. The changes primarily included a greater use of intensives in teaching core technical subjects (called boot camps) run over weekends. An important development has also been a partnership with the accounting accreditation body CPA, where people holding the CPA designation are offered credit in the more technical subjects in the MBA program, allowing credit of up to 50% of the program. The MBA remains a focus of curriculum attention in that while international students are returning, it remains a very competitive marketplace and as such branding and innovation within the program is constantly under attention. Our current leaning is towards an MBA focused on leadership in the context of the “future of work”.

 Business Data Analytics – while recently introduced as programs, the School has recently reviewed the curriculum of the undergraduate and post graduate programs and a restructure has been approved to provide more emphasis on data analytics in a transdisciplinary context, with subjects relating to marketing analytics, health analytics and use in psychology. These changes will be implemented in the near future.

 International Hotel and Tourism – as noted under the consulting advice, these programs struggle for enrolments and as such receive attention re structure and financial sustainability.

At the operational level the use of group programs has also been reviewed. The value of group projects is in generating teamwork skills, but the constraints are assessing the individual in that context. The School therefore introduced a requirement that individual assessment would be required wherever group projects were undertaken, and that has mainly been done by the use of the software solution CATME. Faculty have had training sessions in its application to support this requirement. The School is now trialling an alternative platform (BuddyCheck).

The School’s focus on case studies has also been a curriculum delivery change (as discussed above).

HOW THE SCHOOL’S CURRICULA PROMOTE A POSITIVE SOCIETAL IMPACT

The following summarises the main ways by which societal impact is covered in the curricula.

BEYOND BOND

Every undergraduate student at Bond is enrolled in a cross-disciplinary group of subjects (the “Core”, where they complete subjects in “Responsibility, Integrity and Civic Discourse”, “Critical Thinking and Communication”,” Collaboration, Teams and Leadership”). They also undertake over their degree a compulsory professional development subject, “Beyond Bond” extending from commencement of their degree to completion. The subject is not for credit but is a degree requirement. It is focused on employment outcomes and aims to equip students with the knowledge and skills to effectively plan an appropriate career path and broaden their employment skills beyond the classroom.

To complete Beyond Bond, students are required to obtain a minimum of 100 points from the Beyond Bond Activity Framework prior to graduation. The framework encompasses a variety of work-integrated learning, community engagement and professional development activities all of which contribute to students having a direct and future societal impact.

The School believes the combination of Core and Beyond Bond is a unique and effective approach to preparing students for an impactful influence in society.

Page | 29

TRANSFORMER

Launched in 2017 and housed in the Business School, this program is an Australian-first entrepreneurship program offered as a fee-free, extracurricular option available to all University undergraduate and postgraduate students. It provides a collaborative environment where students can work on a selfselected project, taking it from initial idea through to execution.

One example of the type of projects generated in this context is that four Bond University students were recognised internationally for creating a software platform aimed to boost mental health by reducing loneliness. Jackson Miller, Ellie Mackey, Holly Slattery and Megan Van Der Velde won second place and a $15,000 prize in the World’s Challenge; a global competition based on addressing United Nations Sustainable Development goals. Their platform, vybu (which they pronounce “vibe you”) helps people to get emotional and mental support from friends, family and loved ones by accessing recorded messages. vybu users can listen to supportive voice messages which are recorded by others for them. An added twist is that the platform will assist those who are leaving messages to craft something which is helpful and supportive by offering starter prompts. Because many people are not sure what to say in such a situation or how to say it, vybu will give even more help by offering scripts which users can record their voice over. “This gives people something to say, even when they don’t quite know what to say. It takes away that barrier of nervousness or doubt that you’re going to say the wrong thing,” Mr Miller said. The team consulted psychologists and advisers to help them create the most useful scripts and prompts.

BUSINESS MODEL EXECUTION

In 2016, the School launched a highly experiential two-subject capstone unit for the Bachelor of Business. Students initially enrol in Business Model Generation (BMG) and in small teams are challenged to generate, explore, test and refine business ideas through an iterative ideation process based largely on design thinking. The primary deliverable of this first subject is a well-developed business concept that can be launched in the subsequent subject (Business Model Execution (BMX)) with up to US$1,900 of start-up funding provided by the School through a process that simulates a venture capital pitch presentation.

The following semester in BMX, large teams of 8-12 students work together to launch, operate and ultimately shut down the business they designed the previous semester in BMG. The main purpose of this two-semester capstone is to provide an integrative learning experience for students through a real, practical business challenge to help them apply and extend what they have learned throughout their Bachelor of Business program. The outcomes of these team projects provide a clear indicator of student learning and engagement. Since its introduction in September 2016, over BMG-BMX student teams have created businesses generating over US$200,000 in revenue and US$130,000 in profits, all of which has been donated to student-selected charities such as Starlight Children’s Foundation, Beyond Blue, A21, Salvation Army and Drought Angels.

Page | 30

ENCOURAGING SOCIETAL IMPACT THROUGH CURRICULUM CONTENT

Based on surveys conducted in December 2021– January 2022 and again in December 2022 – February 2023, the School’s curriculum currently reflects the following characteristics:

 59.7% of subjects (37 subjects) included general issues of business ethics (e.g., bribery, ethical dilemmas in business, violation of reporting standards etc.).

 30.6% of subjects (19 subjects) included general issues related to corporate social responsibility (e.g., corporate philanthropy, triple bottom line, etc.).

 38.7% of subjects (24 subjects) included general issues related to sustainability (e.g., environmental issues).

 27.4% of subjects (17 subjects) covered ethical practice as reflected in professional codes of conduct and similar guidelines and regulations.

 Overall, 75.8% of subjects (47 subjects) included general issues related to business ethics, CSR and / or sustainability.

In addition, in 2023, the School introduced a new subject available to all undergraduate and postgraduate students called Responsible and Sustainable Organisations. The entire subject is structured around issues of business ethics and sustainable organisational practices. For further context, the subject description is as follows:

Considering the increasingly complex environmental, social and governance challenges facing today's business organisations, it is essential to develop an integrated understanding of business and its role in society. In this subject, students will be challenged to explore a multinational business from multiple perspectives to develop a systems view of the organisation and its global business environment. Through readings, discussions, case studies, projects and other learning activities, students will develop a more nuanced view of the purpose and functioning of business, the expectations of stakeholders, and the challenges and opportunities inherent in addressing those expectations. This exploration will include understanding the functional areas of business as well as how each can work together in an overall design to enable an integrative and innovative approach to responsible and sustainable business.

STRATEGIES TO RECRUIT AND RETAIN DIVERSE LEARNERS

The Bond Business School collaborates closely with the central Marketing and Recruitment teams to provide program-specific content for use in year-round marketing campaigns and initiatives that attract students from the broadest possible markets. The aim is to attract and retain high-calibre students, and we have had great success with our Year 12 Extension Program, which has expanded from a single stream in 2016 to five streams in 2024. This program is often a prospective student's first interaction with our institution and provides an excellent introduction to the Bond Business School, including our study areas in actuarial science and data analytics, and business, commerce, and entrepreneurship. In 2023, a record 251 Year 12 students completed this program with high conversion rates to entry.

INTERNATIONAL DIVERSITY

International students are important for the School in terms of the contribution to revenue, but beyond that deliver a benefit of global awareness amongst students because of the globally diversity (refer Table 6 above).

Recruitment focuses on maintaining the international diversity in the student by engaging across all markets. Study Abroad students are important, again not just from a revenue earning perspective, but also leading to positive word-of-mouth recommendations when they return home and expanded student experiences while at Bond. To remain an attractive destination in that context we have developed and offer popular subjects such as Wine Studies, Adventure Tourism, Cyber and Fraud Threats in Organizations, Surf Industry Studies, and The Business of eSports to our international students.

Page | 31

GENDER DIVERSITY

In September 2023, the gender balance in on-campus full degree students in the Business School was 42% female, 58% male. By level of study:

 Undergraduate – 39% female, 61% male

 Postgraduate course work– 51% female, 49% male

 Higher Degrees by Research –41% female, 59% male

In addition, the School and University offer significant support in programs for LGBTQ+ inclusiveness (training for staff re issues such as conscious and unconscious bias – the Ally Network, support for students, and targeted events).

SOCIO-ECONOMIC DIVERSITY

While Bond University and the Business School is a full fee-paying school, which means study costs for domestic students are three times higher than the cost of attending a public University Business School, socio- economic diversity is encouraged in the following ways:

 Provision of Scholarships – Bond offers a significant number of scholarships – for academic merit, for sport, for other forms of contribution. The full range of scholarships is at https://bond.edu.au/entry-to-bond/scholarships. Some scholarships are funded by Bond, but others through stakeholders. Alumni examples include.

o Malaysian Australian Alumni Council scholarship offering high academic achievers from Malaysia, who are applying to study at an undergraduate level for a bachelor's degree, with part-fee tuition remission scholarships.

o Each year, the Melbourne Bond Alumni Committee offers the Victoria Student Bursary, aimed at supporting prospective students from Victoria who are interested in pursuing their passions and enhancing their educational experience at Bond University.

o Bond Business School Postgraduate Bursaries are designed to provide financial assistance to new postgraduate students enrolling in programs within the Bond Business School. Bursaries are provided to those who can demonstrate their positive contribution to their community.

A notable reflection of flexibility in scholarship offering at Bond to ensure fit for purpose in socioeconomic diversity is that scholarships have enabled 3 former SAS soldiers to undertake our MBA in 2023/24.

 Cooperation with Bond University College – an alternative pathway for students who don’t meet normal entry requirements (English language and entry scores), students accepted to Bond college undertake Business School subjects as a pre-entry diploma) and are provided study assistance. Success in the program enables the student to move on to a full degree.

 Opportunities for the Indigenous Community - First Nations students make up 3.6% of Bond Business School enrolments, whereas First Nations students made up just 2.1% of domestic university enrolments nationally — well below population parity, with census data showing 3.8 % of Australians identifying as Indigenous, and little more than 1 per cent of domestic students at the elite Group of Eight (Go8) universities. To achieve these outcomes, the University established the Pathways and Partnerships portfolio, the key objective of which is the development of pathways from school to tertiary education with a target of improving long-term career opportunities for Indigenous young people. The University opened the Nyombil Indigenous Support Centre in 2012, bringing together community members, elders, students and University staff to celebrate campus Indigenous life. This is a four-prong connected approach comprising of academic support, pastoral and cultural support (Nyombil Centre and Elder in Residence), financial support (scholarship and bursary program) and career support (Career Development Centre) to assist Aboriginal and Torres Strait Islander students successfully complete their programs. Success rates form this program have been very positive and well above national rates. A total of almost 100 full tuition scholarships have been awarded to Indigenous students in the University, with many of these students studying in business programs. Significantly, the

Page | 32

University receives no government funding for these scholarships with funds being raised through corporate sponsorships, philanthropy and the University’s own contribution. The Bond Indigenous Awareness Society (BIAS) was established in 2010 by the University’s Indigenous students to raise awareness of Indigenous issues and to provide a forum for all students on campus and in the local community. Details of BIAS’ activities are at https://www.facebook.com/pages/Bond- Indigenous-Awareness-Society/540490955996259.

 Diversity is also expected to be an outcome through our commitment to our industry partners is a top priority as we expand our Executive Education offerings. Customizing our MBA and subject offerings to suit these businesses will be critical to our success in the postgraduate space. For example, our partnership with CPA Australia offers a 6-subject credit to members, resulting in 5 CPA graduates enrolling in our MBA program to date. We also engage with industry and community stakeholders at least twice per semester through our Bond Business Leaders Forums and Business Links events, fostering new business opportunities and providing valuable networking opportunities for our students.

ASSURANCE OF LEARNING (AOL) PROCESSES

The Assurance of Learning processes of the School went through a major revision in 2021. After a period where the focus was diverted to ensuring the effective delivery of programs in the face of COVID rather than measurement of Learning Outcomes (LOs) by program the School took the step to revitalise the processes in 2021 in establishing a Curriculum Review Committee (CIC). This committee was established with the task of reviewing all degree programs in the Bond Business School (BBS). This is achieved by examining assessment items (and subsequent student grades) that have been identified by the relevant program directors as demonstrating the program learning outcomes (PLOs). These are represented as curriculum maps. The reports generated by the committee show the percentages of students who subsequently meet the PLOs, and also how the assessment items can be improved, so they can be used to assess the PLO better in future. Recommendations may also be made to identify better assessments for PLOs.

Once a report is complete, this is sent to the relevant program director. The program director then decides which of the various recommendations in the report should be enacted. This is then communicated to the relevant educator. Over time, this forms a virtuous cycle, ensuring that assessment items are better able to fulfil PLOs and curriculum changes made.

As demonstrated in Appendix 8 (Report on the Curriculum Improvement Committee), reviews of all programs have been undertaken since the creation of the committee, supplementing the AoL processes in place before that time.

It is noted that the Bond BBT MBA is not yet included in the broader process and continues the methods from before 2021. The program has a capstone subject (Business Planning for Entrepreneurial Ventures) and measurement of PLOs has occurred in that subject for 2021 and 2023. Changes to the program based on that measurement are included as examples below.

Page | 33

EXAMPLES OF CLOSING THE LOOP

BACHELOR OF COMMERCE (ACCOUNTING)

PLO – Knowledgeable: Scaffold formative assessment items embed more check-ins or milestones within the subject to proactively monitor student progress and support their progression towards the final submission, as 50% of students received zero for assessment task.

PLO – Ethical and Responsible: The newly revised subject BUSN12-200 Responsible and Sustainable Organisations, which is a required and accredited subject for the accounting major, has the following Subject Learning Outcomes (SLOs):

SLO1: “Use appropriate tools to analyse and evaluate an organisation's environment, including environmental, social, economic dimensions”.

SLO2: “Compare different perspectives on the purpose of business and its role in society over time”.

SLO4: “Describe the major stakeholders of a business organisation, the kinds of expectations each may hold for it and the challenges and opportunities this can create”.

These concepts and considerations are applicable to all business and, if the subject content takes a deliberate global focus, the Global and Cultural Awareness PLO could be adequately assessed on an individual basis through the participation/engagement assessment. Note that BUSN12-200 will be taught for the first time in 231 so there is time to develop it so that it covers BBS’s PLOs.

BACHELOR OF INTERNATIONAL HOTEL AND TOURISM MANAGEMENT

PLO – Knowledgeable - Added more open-ended elements to earlier exercises where students can apply knowledge in addition to mechanical tasks.

PLO – Critical Thinker -Further developed the rubric to aid students understanding of expectations by extending the description in each level of attainment to align with Bond best-practice guidelines.

PLO – Effective Communication Written - included a sample learning log entry, providing students with a tangible model to follow.

MASTER OF FINANCIAL MANAGEMENT

PLO – Collaborative - provided a structured rubric that more clearly details the levels of attainment for the brief and model aspects of the project.

PLO – Ethical and Responsible - created a question that specifically addresses ethical and responsible concepts associated with a particular case study.

BOND BBT MBA IN GLOBAL LEADERSHIP

PLO Knowledgeable – Content has been updated so some LEAN methodologies are utilised for their feasibility planning. Student teams need to go out and do "customer discovery" and talk to prospective customers as part of the coursework. Students are encouraged to use the Business Model Canvas and Value Proposition Canvas as well as making hypothesis and prototyping & testing. To aid students with this, teams have compulsory check in meetings with me once they have submitted their initial assessment & gotten feedback on it.

PLO – Effective Communication Oral - Another compulsory check in has been added to the Study Tour so teams get more face-to-face time, tailored for them with the instructor with the aim of leading to an improvement in the pitches and the quality of the reports.

Page | 34

INDIRECT MEASURES

With respect to indirect measures, formal mechanisms available include the Graduate Outcomes Survey, the Student Experience Survey, various forms of subject, program, and faculty reviews (as outlined in University policies and procedures for this), external accreditor feedback, internship supervisor feedback, BBS Advisory Board, subject grades and pass rates, enrolment trends, graduation/completion rates, retention rates, and similar metrics.

The major current metrics are related to the external evaluation of our teaching or qualitative responses. Regarding formal measures, the one that does provide indications of performance against PLOs is Table 11 (a repeat of Table 4). The School is abreast of the discussion at AACSB that Schools need to use indirect measures in a way that links to closing the loop (noting that it is not at this stage a widespread practice across accredited Schools), and aware that it needs to incorporate this into its AoL processes.

T ABLE 11: QILT E MPLOYER S ATISFACTION S URVEY, P ERCENTAGE OF EMPLOYERS SATISFIED BY CATEGORY, 2020.

Source: 2020-ESS-National-Tables-Websiteb63ff154-2644-49b2-b527-9290e5e6d2f0.

The University External benchmarking of programs and subjects will be ramped up across the University from this year. Bond Business School intends to work with the alumni office to undertake a structured survey of our alumni (e.g., at 1 year, 3 years, 5 years post-graduation) which will include information re indirect measures of AoL. Another possibility would be working with the Career Development Centre to develop a bi-annual survey of full-time employers of our graduates (noting the low response rates in the Gov report).

LEARNER DEMOGRAPHICS AND ENROLMENT TRENDS

Covered in earlier section of the report.

PROCESSES FOR STUDENTS AT RISK

Bond Business School believes that one of the advantages of its small size (and small class sizes) is that it allows hands on engagement with students at risk. The Business School monitors students' progression (At Risk) during each semester undertaking the following approaches. The business school follows the Support for Students’ Policy.

 Educators (teaching faculty) monitor poor attendance, and non-submission of assessments or missing due dates. Educators are emailed by the Student Affairs and Service Quality (SASQ) team at the commencement of Week 4 and Week 8 for student updates.

 The data is collected, and the students flagged by educators to be emailed by SASQ are sent a notification to seek educator assistance and if necessary, book a session with an academic skills centre tutor, meet with Karin Hanna the Academic Support co-ordinator for BBS, book a meeting with the business school librarian, requires a student well-being team member or a specialist practitioner assistance.

 On occasions, educators will alert the Student Affairs and Service quality team to more serious concerns whereby a phone call to the student is necessary to assist and support a student as soon as possible. This approach is taken when a student has been flagged by multiple educators or has indicated a serious health concern or issues with a close family member or similar issues that make studying quite difficult. Each student is offered personal academic support by SASQ, or for personal trauma a referral to a Student Wellbeing co-ordinator will be provided to seek referrals to specialised practitioners within Bond University or externally.

Page | 35
Foundation Adaptive Collaborative Technical Employability Overall satisfaction All Universities 93.9 900.5 88.5 94.1 86.8 84.8 Go8 94.1 90.7 89.3 94.4 86.4 84.2 Bond University 98.2 90.7 94.5 100 92.5 92.9 Management and Commerce 94.6 90.1 86.7 92.9 89.7 82.7

 Student Affairs and Service Quality will conduct early intervention if necessary for a student who is facing difficulties during a semester. It may be necessary to offer guidance to a student or to approach educators directly on behalf of students for assignment or in-class test extensions. A student may need to be referred to other student support options within the university noted below.

The Student Affairs and Service quality team offers an approachable team and supportive approach to listening and identifying how best to support each student based on the issues the student is confronting.

The Business School offers an undergraduate mentoring program to avoid students falling into the student progression issues, and if students are unsuccessful in passing subjects are identified and contacted by Karin Hanna in the Bond Academic Support Program (BASP).

 The Mentoring Program at Bond Business School is designed to ensure our first semester undergraduate students get off to a strong start in their accelerated degree program(s) and ensure the experience they have surpasses even the highest of expectations. The focus is building their professional networks, so they feel comfortable and understand how to navigate their studies and life as an Undergraduate student. Communication, building relationships and understanding how to navigate and get answers to their questions as well as manage their time are all keys to the program. Our students are global coming from many different countries, with different perspectives and many different degrees yet have one shared experience here at Bond. We partner up international and interstate students with local students and mentors so they can get tips on where to go here, beaches, hinterland, restaurants etc, and all the support that students have access to at Bond Business Schools to ensure they get answers quickly, utilise their time well, and achieve their goals. It runs every second week throughout the semester. We are expanding and rebranding The Mentoring Program and opening it up to all Bond Business School Students starting in May Semester. Postgraduates have asked to be included and other undergraduates who missed out for work conflicts etc in their first semester. The focus is building relationships with each other, with Business School Academics and setting themselves up for success, long term by building their professional networks now. This is also designed to also help students who now feel more comfortable behind a screen after Covid shutdowns to rebuild their confidence, communication and connections. We will be utilising The Business Commons area, and it will be named Bond Business Link Up.

 BASP - Our Academic Support is not a one size fits all approach but a personalised one, co designed with each student after a one-on-one discussion to hear from their perspective what went wrong and caused them to be unsuccessful. We focus on building their Identity back to a successful future business Leader and not staying defined by Failure but learning from it. Dependant on the individual students challenges an ideal semester plan is drawn up, and support allocated where needed. We also add Self Accountability to keeping to the plan with a daily check in. The results are transformed students, who step into growing into tomorrow’s business leaders. They learn humility, resilience and the importance of having a strong supportive team and utilising them, they are also extremely grateful to The Bond Business School for helping them grow rather than judging them.

 Bond University approaches academic progress following the Academic Progress Policy of the University whereby – if students are not progressing successfully, they are approached and provided support. This is implemented after grade publication each semester in accordance with the academic progress policy of the University which defines the procedures required.

Page | 36

AREA 3: THOUGHT LEADERSHIP, ENGAGEMENT,

AND SOCIETAL IMPACT

Table 12 provides Table 8.1 of the required tables. It shows that the faculty of BBS are, across all disciplines, active in intellectual contributions – with the lowest (at 74.5%) being the management discipline, where there are practice oriented faculty involved in teaching. The majority are PRJs and considered Basic Discovery Scholarship.

T ABLE 12: T ABLE 8.1 I NTELLECTUAL C ONTRIBUTIONS FOR THE 5- YEAR PERIOD 2019-2023

PART B: INTELLECTUAL CONTRIBUTIONS ALIGNMENT WITH MISSION, EXPECTED OUTCOMES, AND STRATEGY OF THE SCHOOL

Bond Business School, being part of a comprehensive University in Australia, is required by University legislation to contribute to academic research and is assessed in this regard. The School – in terms of achieving its vision is committed to having a reputation for high quality research, in terms of mission it believes that research led teaching provides better outcomes for students in terms of technical knowledge, and critical analysis and problem-solving skills.

This positioning is reflected in the strategic plan in terms of:

 Overarching priority to focus our resources to develop our three pillars.

 Operational priority to “Generate and Share Innovative Knowledge”, in target areas, high quality outputs, and underpinned by industry funding (to facilitate direct impact).

Specific Projects under the generating knowledge priority for 2023/24 include:

1. Review the UN SDGs and develop a research agenda for the sustainable and responsible business pillar with industry research partners, using the PRME SDF Blueprint.

2. Support targeted case studies – especially linked to Indigenous Business development, and Japan in the global economy.

3. Develop a research cluster relating to superannuation and financial implications of aging populations.

With the focus on the three pillars, faculty are expected to align with a pillar. In addition, publications are assessed in terms of their fit within a given pillar. In the last five years, 88% of publications are assessed as aligning with a pillar. Almost half of the publications are aligned with the Centre of Data Analytics. The number of publications aligned with the Entrepreneurship and Family Enterprise pillar are expected to increase into the future with hires in this area.

Page | 37
Portfolio of Intellectual Contribution by Scholarship Type Portfolio of Intellectual Contribution by Review Type % of Faculty Producing Intellectual Discipline BDS AIS TLS Total PRJ APR/ ER All Other Total Participating All Faculty Accounting 7 members [6.6 FTEs] 28 0.33 1 29.33 19.17 9.17 1 29.33 100.00% 90.91 % Actuarial Science 12 members [5.7 FTEs] 43.4 3.33 46.7 3 38.0 8 6.42 2.23 46.73 87.50% 83.10 % Economics and Data Science 14 members [8.95 FTEs] 119.7 2.5 122.2 88.9 2 28.92 4.37 122.2 90.00% 90.61 % Finance 9 members [7.9 FTEs] 70.4 0.5 8.33 79.23 67.6 7 8.17 3.4 79.23 85.42% 85.42 % Hotel, Resort & Tourism Management 4 members [2.8 FTEs] 49 1.5 50.5 46 3.5 1 50.5 100.00% 97.56 % Management, Entrepreneurship and Global Strategy 25 members [13.2 FTEs] 99.83 4.33 12.83 117 65.17 41.83 10 117 66.67% 74.50 % Marketing 10 members [5.6 FTEs] 51.67 1 2.33 55 38 10 7 55 83.33% 78.33 % Sport Management 4 members [2.6 FTEs] 18 18 8 9 1 18 100.00% 92.31 % School Totals: 85 members [53.35 FTEs] 480 12 26 518 371 117 30 518 84.61% 85.25 %

T

PART C: INTELLECTUAL CONTRIBUTIONS PORTFOLIO QUALITY

Bond Business School has systems for ensuring the quality (and impact) of its research. Journals listed under the ABDC A*/A category are highly esteemed within academic and research circles. These journals are internationally recognized and respected within their respective fields. Publishing in ABDC A* (and FT50) journals amplify the visibility and credibility of the research. The top 10% of the publications received nearly 4000 citations. Specific journals in which faculty publish bring other benefits. For example, the Journal of Academy of Management Learning and Education plays a vital role in promoting innovative teaching methods, pedagogical approaches, and curricular developments within the realm of management education. It provides insights and best practices that benefit educators, researchers, and practitioners. This output ensures that BBS maintains a balanced model encompassing both academic and pedagogical research. The Journal of Banking and Finance is a premier publication that significantly shapes the discourse, research, and practices within the banking and finance industry, making it a highly valued and influential resource for academics, industry professionals, and policymakers.

Table 5 above provides the proportion of publications by quality of journal for the Business School. Over the period 2019-2023, 62% of publications were in A** (e.g. FT50), A* and A journals, and a further 23% in B journals, leaving only 14% in C and non-ranked journals.

PART D: INTELLECTUAL CONTRIBUTIONS PORTFOLIO IMPACT

Impact of research occurs in many ways. To facilitate impact, activities to support the distribution of faculty research expertise into the broader community. These include activities such as:

 The University holds an annual research week where faculty and HDR students present their research to groups of stakeholders.

 The University holds an annual Homecoming week where faculty and HDR students present their research to visiting alumni.

 Faculty are encouraged to share research in professional and applied avenues, with some faculty active in terms of the Conversation and some on radio and television.

Specific examples of impact include:

 Among the 50 grant applications submitted over the interval of 2019 - 2023, BBS has achieved a commendable success rate of 40% in obtaining both Australian Research Council (ARC) and industry grants, resulting in a total funding of $1.7 million (US$ 1.2 million). Further, a BBSfocused research team led by the Deputy Director of the Centre for Data Analytics (CDA) demonstrated exceptional research outcomes by securing an ARC research grant amounting to $378,705 (US$270,000). Moreover, this ARC achievement holds particular significance as it was the sole ARC Discovery grant awarded in the Finance field (FoR 3502) for the year 2022. This singular accomplishment places the BBS in an esteemed position, ranking it well above the world standard, and underscores its proficiency in securing highly competitive ARC grants.

Page | 38
A* A B C Non ranked Total Data Analytics 45% 56% 40% 50% 25% 49% Entrepreneurship and Family Enterprise 8% 0% 4% 0% 3% 2% Governance, Accountability and Purpose 40% 35% 37% 41% 47% 37% Not Aligned 8% 8% 19% 9% 25% 12% Grand Total 100% 100% 100% 100% 100% 100%
ABLE 13: P ILLAR A LIGNMENT OF I NTELLECTUAL C ONTRIBUTIONS (2019-2023)

 Dr. Alex Acheampong's extensive research on environmental, energy, and economic development issues has made a significant impact on both scholarly discourse and policy formulation at national and international levels. With 42 articles published in renowned academic journals, his contributions have garnered substantial recognition. His work has been cited extensively, accumulating over 2693 citations on Google Scholar, attesting to the relevance and influence of his research. Acheampong's research has notably informed policies and strategies for sustainable development, with direct impacts seen in international policy documents from organizations such as the Organization of Economic Cooperation and Development, the UK government, the Bank of Spain, and the EU. Acheampong is acknowledged as a top- tier researcher by Stanford University and Research Papers in Economics (RePEc).

 Dr. Adrian Gepp's contribution in the fraud analytics research arena has yielded substantial impacts in the fight against global fraud. With trillions of dollars lost annually to fraudulent activities, Gepp's research team has engaged in a multifaceted dissemination approach that spans industry engagement, professional training, media outreach, and education. Gepp's research findings have been shared with anti-fraud professionals, forensic accountants, and organizations actively combating fraud. Presentations at international conferences, including those by the Association of Certified Fraud Examiners, have facilitated the adoption of his insights within the industry. The research's real-world applications have been highlighted through media coverage, with articles published in prominent industry outlets like the ACFE Fraud Magazine.

 A collaborative project led by Prof. Kuldeep Kumar on the Development of Modern Slavery Metrics, in partnership with Bond University and Informed 365 was notably showcased when the CEO of Better Sydney, Robin Mellon, presented the project's findings at the Australian Government Modern Slavery Conference. This collaboration has produced strong metrics and visualizations, significantly advancing the fight against modern slavery in supply chains.

 The research conducted on financial literacy among elderly Australians, led by Prof. Terry O’Neill's team and resulting in the hire of Professor David Gallagher, has achieved widespread international dissemination. Through extensive media coverage, including prominent outlets like news.com.au and Seniors magazine, the findings have reached millions, directly benefiting the elderly population and indirectly impacting those engaging with the financial system. This research can greatly decrease susceptibility to fraud by improving financial literacy. Its widespread attention, both nationally and internationally, highlights its importance in fostering financial security and resilience within vulnerable populations. The research in this area has resulted in industry seminars hosted (and funded) by UBS in partnership with Bond Business School in Sydney, Singapore and Hong Kong.

 Dr. Edmund Goh’s research has seen successful industry grants and partnerships with hotels such as ACCOR, Marriott, IHG, and Australian Government agencies such as StudyPerth, Joondalup City Council and The Office of Learning and Teaching Australia. His research has featured in media outlets such as ABC, News9, The West Australian, WA Today, Perth Now, The Conversation and 2GB.

 Dr. Helena Liu’s research specialising in gender diversity is taught around the world at locations such as Monash University, University of Bath, Mid Sweden University, Brown University, Wayne State University, and University of Dauphin Paris. She was invited to be keynote speaker at the 2021 International Studying Leadership Conference and the 2017 African Professionals of Australia Conference, and previously served on the advisory board of not-for-profit, The Rescope Project. Helena has co-founded a number of community organisations that support scholarly activists to generate knowledge, build inclusive classrooms, and make the world a more hospitable place.

 Dr. Gareth Thomas is a recipient of DFAT’s Australia-Japan Foundation award, Gareth organised an international conference in Kyoto, Japan building links between Australian blockchain companies and experts and practitioners in the food supply chain in Japan.

Page | 39

 Dr. Danny O’Brien’s research interests explore surf tourism, event leverage, and strategic management in sport. He has completed research projects for World Rugby and the Australian Federal Government; and sat on the Queensland State Government's "Embracing 2018 Evaluation and Monitoring Working Group" charged with developing a framework for monitoring and evaluating legacies derived from the 2018 Commonwealth Games.

 Dr. Clare Burns has contributed to journals like Journal of Business Ethics and Corporate Social Responsibility and Environmental Management, along with publications in The Conversation. Her research on Indigenous finance has been endorsed by entities such as ASIC, aiding finance organizations in incorporating ethical choices when assisting Indigenous customers.

 In 2021, Professor Robert Faff received the esteemed Fellow of the Academy of the Social Sciences in Australia award, recognizing their exceptional contributions. Robert Faff (FASSA) has an international reputation in finance research: with more than 360 refereed journal publications (with 46 A* and more than 100 A, ABDC list); 21,000+ career Google citations; Google h-index of 73.

 Within the realm of consumer ethics literature, Associate Professor Rafi Chowdhury earned distinction by attaining the 4th position among the most influential authors.

 The School has adopted the six major PRME principles, including Principle 4 regarding research activity: ‘We will engage in conceptual and empirical research that advances our understanding about the role, dynamics, and impact of corporations in the creation of sustainable social, environmental and economic value.’

o There are several faculty active in the ethics space during the period 2019-2023. Notably, Associate Professor Dr Rafi Chowdhury has co-authored multiple articles published in the FT50 listed Journal of Business Ethics, and overall faculty have published over 15 articles in this space.

o To further stimulate ethics related research, in 2014 the School established an annual competitive grant scheme to help fund faculty research on topics related to business ethics, corporate social responsibility and environmental sustainability, some past winners over the 2018-2023 period were:

 Associate Professor Marcus Randall received US$3,500 for his project “Environmentally Sustainable Crop Planning: Adapting Agriculture to Climate Change in Australia”.

 Assistant Professor Lisa Gowthorp and Professor Barry Burgan received US$ 2,000 for their project “The Role of Extra Curricula Activity and engagement on Students’ Experience, Academic Performance, Health and Well-Being”.

 Associate Professor Rafi Chowdhury received US$3,400 for his project “Consumer Social Responsibility: The Roles of Income Inequality and Subjective Socio-Economic Status”.

o DeBeers - Researchers in the School have undertaken a US $120,00 research grant with DeBeers in South Africa, which has been used to co-fund a PhD student. This is a joint project with the Data Analytics Centre/Feedback from the funder is that “The Real Options Models created for De Beers “means that management has the ability to, in future, prevent further investments in projects that are predicted to make a loss or increase investment in projects predicted to be even more profitable. The math is more complicated than NPV calculations, but the approach and way of thinking is closer to reality.” (Evelyn Mervine, De Beers Carbon Vault Project Founder)

Page | 40

As noted elsewhere in the report, the School also has emphasised impact through the production of case studies. Supported by Professor Paul Beamish as a visiting professor to the School (previously Director of Ivey Publishing) and directed at Bond by Associate Professor Colette Southam, the School has successfully developed a case study publishing culture that has resulted in a co-branding agreement with Ivey Publishing (i.e. Bond Cases are branded with both Ivey and Bond Business School when published through Ivey). Over the period 2019-2023 Bond Business School faculty have published 15 cases in areas as diverse as financial valuation issues to operations of not for profit and cultural organisations. In particular the BBS strategic plan identifies target areas of cases relating to Japan (faculty have published 4 in the last 5 years) and indigenous business development (one published in 2023 and one in train for 2024/25). The list of case studies published through Ivey is included as Appendix 9.

ENCOURAGING HIGH-QUALITY AND IMPACTFUL INTELLECTUAL CONTRIBUTIONS

The section on faculty development above provides insight to the management processes used to encourage and support faculty in achieving both quality and impact with their research. The processes can be summarised as:

 Increasingly encouraging the focus of faculty into our three pillars, with practical supports such as facilities (the FinTech Centre, research pillar director roles) and strategic funds. As above, the three pillars are:

o Research Centre for Data Analytics

o Governance, Accountability, Purpose (GAP)

o Entrepreneurship and Family Enterprise

 Setting clear expectations – the School has definitions of Research Active (level dependent) and as such faculty understand what is expected, and report against this in their professional development reviews. The research active definitions are provided as Appendix 10).

 Providing reward – the School provides support for conference attendance and has a research fund reward system (with the amount based on quality of publications) for academic publications and cases. This system is currently impacted by limited research funding from the Federal Government as it reviews the operations of the Higher Education sector (the Accord).

 Support – the School runs a research mentoring scheme, holds regular research seminars (with internal faculty and external/visitor presenters), and the University provides support through the Research Office by aiding in grant identification and application and coordinating events such as Research Week.

COLLABORATION WITH EXTERNAL STAKEHOLDERS TO CREATE SCHOLARSHIP

 Industry research funding initiatives – the School has a strong record in attracting industry research grants, with of the order of US $0.8 million over the last 5 years (which was to some extent constrained due to the impact of COVID). These grants support HDR students and resulting in publications.

 Involvement in a Cooperative Research Centre bid on superannuation and the financing of aging. This bid in partnership with a number of industry partners and other Universities was unsuccessful fin 2023 (where all successful bids were related to environmental issues) but has created relationships that can be used to continue to develop outcome in this area.

 Strategic international partnerships. While recognising that many faculty regular publish with international and national colleagues from other institutions, the School has a focus on creating strategic partnerships. Therefore they have created a research portfolio of faculty (their interests, their strengths, their gaps) and this portfolio has been part of extending the relationship with Ivey (already strong in case studies and student exchange) by linking faculty between the institutions The School has also employed scholarships from an external donor to send to PhD students to Ivey for a semester to expand their exposure to an extended range of academic ideas. The development of strategic partnerships of this type are also in discussion with other institutions.

Page | 41

RESEARCH THAT HAS HAD A POSITIVE SOCIETAL IMPACT.

Examples of faculty whose research can be demonstrated to be having a positive societal impact are detailed above, but in summary:

 Dr. Alex Acheampong's extensive research on environmental, energy, and economic development issues.

 Dr. Adrian Gepp's contribution in the fraud analytics research arena has yielded substantial impacts in the fight against global fraud.

 A collaborative project led by Prof. Kuldeep Kumar on the Development of Modern Slavery Metrics.

 The research conducted on financial literacy among elderly Australians, including being part of an (unsuccessful to this point) Cooperative Research Centre bid, and the partnership with UBS.

 Dr. Edmund Goh’s research has seen successful industry grants and partnerships with hotels.

 Dr. Helena Liu’s research specialising in gender diversity is taught around the world.

 Dr. Gareth Thomas is a recipient of DFAT’s Australia-Japan Foundation award,

 Dr. Danny O’Brien’s research interests explore surf tourism, event leverage, and strategic management in sport.

 Dr. Clare Burns has contributed to journals like Journal of Business Ethics and Corporate Social Responsibility and Environmental Management.

 Within the realm of consumer ethics literature, Associate Professor Rafi Chowdhury earned distinction by attaining the 4th position among the most influential authors.

HAVING A POSITIVE SOCIETAL IMPACT

As noted above, the school has a broad range of societal impacts and engagements. Consistent with the increasing emphasis and guidance in this area, the school has more recently developed a strategic focus in terms of societal impact into four areas:

 Financing of Aging

 Entrepreneurship and family enterprise

 Indigenous support

 Sustainability

As well as comments in these areas throughout the report, Table 9 is provided as an attachment to summarise activities in these areas.

In addition, the following the broader range of ways in which the School has a societal impact.

 On campus events:

o The School has a regular annual program of industry programs. In 2023 the School hosted 7 industry focussed events (Appendix 11) with 663 attendees. Of the attendees 17% were current students, 16% alumni and 52% were external guests. The remaining 17% were staff. These events focus on current issues and pressures.

o Research week and Homecoming (discussed above).

 Bond Business School (BBS) committed to the United Nations Principles of Responsible Management (PRME) in 2012. The mission of the PRME initiative is to achieve the sustainable development goals through implementation of the six principles for responsible management education. Since joining PRME, the School has collectively worked to implement the PRME principles through its curriculum and teaching, research activities, industry linkages and community outreach events. A committee of academic staff reporting to the Executive Dean guides the School’s initiatives in these areas.

Page | 42

 Based on surveys conducted in December 2021– January 2022 and again in December 2022 –February 2023, the School’s curriculum currently reflects the following characteristics:

o 59.7% of subjects (37 subjects) included general issues of business ethics (e.g., bribery, ethical dilemmas in business, violation of reporting standards etc.).

o 30.6% of subjects (19 subjects) included general issues related to corporate social responsibility (e.g., corporate philanthropy, triple bottom line, etc.).

o 38.7% of subjects (24 subjects) included general issues related to sustainability (e.g., environmental issues).

o 27.4% of subjects (17 subjects) covered ethical practice as reflected in professional codes of conduct and similar guidelines and regulations.

o Overall, 75.8% of subjects (47 subjects) included general issues related to business ethics, CSR and / or sustainability.

 In 2023, the School introduced a new subject available to all undergraduate and postgraduate students called Responsible and Sustainable Organisations. The entire subject is structured around issues of business ethics and sustainable organisational practices. For further context, the subject description is provided below.

Considering the increasingly complex environmental, social and governance challenges facing today's business organisations, it is essential to develop an integrated understanding of business and its role in society. In this subject, students will be challenged to explore a multinational business from multiple perspectives to develop a systems view of the organisation and its global business environment. Through readings, discussions, case studies, projects and other learning activities, students will develop a more nuanced view of the purpose and functioning of business, the expectations of stakeholders, and the challenges and opportunities inherent in addressing those expectations. This exploration will include understanding the functional areas of business as well as how each can work together in an overall design to enable an integrative and innovative approach to responsible and sustainable business.

EXAMPLES OF SOCIETAL IMPACT LOCALLY (IE WITHIN THE LOCAL COMMUNITY) ARE AS FOLLOWS:

 CPA Business Links partnership (CPA is a co-sponsor of our Business Links series).

 Scholarships for students - The University provides scholarships to students from the local area to have the opportunity to study at Bond and enjoy the Bond experience.

 Local industry involvement in industry funded research grants, over 50% of the grants noted above are industry partnerships with local organisations and as such Bond Business School research provides positive input into the effectiveness of local industry.

FACULTY COMMUNITY INVOLVEMENT

Nearly half of all the School’s academics contribute to the local community in some capacity. Examples of the community activities that faculty have participated in over the last five years include:

Advisory Board, Gold Coast Waterways Authority

Board Member, Paddle

Australia

Board Member, UniSport

Australia

Founder & Director

FreddyMatch (volunteer matching charity)

Chair, Meals on Wheels

Member of Lions Club, Tallebudgera

Member, Gold Coast Hindu Association

Member, Vendanta Satsang Group

Charity Director, SuperMax & Bryce (charity serving children with cancer)

Chair, CPA Australia

Advisory Committee, Kaplan

Business School Board

Member, Bonogin Valley Rural Fire Brigade

Board Member, Founders Forum

Champion for Gold Coast

Tourism Ambassadors Circle

Volunteer, Mind Heart

Connect Conference

Volunteer, Treasurer for fund raising events, Breast Cancer Research

Volunteer, Make-A-Wish Foundation

Page | 43

SOCIETAL IMPACT WITH A NATIONAL REACH INCLUDES

INDIGENOUS

STRATEGY

Discussed above. It is also noted that the University is host to the largest indigenous art collection in Australia.

STUDENT PHILANTHROPY COUNCIL

This student-led organization was created to develop a culture of philanthropy among students and promotes an appreciation of the impact that donations make to helping students achieve their full potential.

BUSINESS MODEL GENERATION AND EXECUTION

In 2016, the School launched a new highly experiential two-subject capstone unit for the Bachelor of Business. Students initially enrol in Business Model Generation (BMG) and in small teams are challenged to generate, explore, test and refine business ideas through an iterative ideation process based largely on design thinking. The primary deliverable of this first subject is a well-developed business concept that can be launched in the subsequent subject (Business Model Execution) with up to US$1,900 of start-up funding provided by the School through a process that simulates a venture capital pitch presentation.

The next semester in Business Model Execution (BMX), large teams of 8-12 students work together to launch, operate and ultimately shut down the business they designed the previous semester in BMG. The main purpose of this two-semester capstone is to provide an integrative learning experience for students through a real, practical business challenge to help them apply and extend what they have learned throughout their Bachelor of Business program. The outcomes of these team projects provide a clear indicator of student learning and engagement. Since its introduction in September 2016, over 300 BMGBMX students in 31 teams have created businesses generating over US$130,000 in profits, all of which has been donated to student- selected charities such as Starlight Children’s Foundation, Beyond Blue, A21, Salvation Army and Drought Angels.

BEYOND BOND PROJECTS

As discussed above.

TRANSFORMER

As discussed above.

BUSINESS NOW AND BUSINESS HOW

An opportunity arose to assist local business by developing resources that would offer advice through the challenging times of the pandemic and bushfires of 2020. As a request from the Business Council of Australia, the School professionally produced a video series titled Business NOW! focusing on the importance of business fundamentals, across a variety of industry. Each video included a School academic with a panel of industry experts. Together, they discussed theory and practice, offering advice for businesses hit hard by the pandemic and/or bushfires.

SOCIETAL IMPACT OF AN INTERNATIONAL REACH INCLUDES

The School is committed to play a role in improving business education worldwide. As such, it is heavily involved in accreditation networks – with the Dean and Associate Dean Development undertaking numerous mentoring, PRT and also holding committee roles with AACSB, and the Executive Dean has undertaken a member of EQUIS reviews.

Page | 44

SUPPORT PARTNERS

In addition, over the last five years it has worked with two institutions to help them improve and meet their own aspirations. These include:

 The School acted until 2022 as an audit partner with Sur University College (SUC), an institution in Oman which is seeking full university status. Bond faculty review curriculum, moderate assessment and visit SUC on a periodic basis to review operations. Faculty provide expert advice on running SUC including infrastructure, staffing and its degree structure. This was a process that is overseen by the Omani government’s Ministry of Higher Education, which has approved Bond University as an internationally recognized university with the capacity to ensure that the standards at SUC are up to those of an international level.

 The School has an international partnership with ISM Dortmund to provide PhD programs to their top-quality students. ISM Dortmund has ambitions of improving its standing and is starting a journey of international accreditation. It is not registered in Germany to offer PhD education and as such Bond Business School has agreed to take its better students into its PhD program.

Page | 45
Bond Business School AACSB Tables 2024

Strategic Initiatives and Expected Source of Funds for the Next Accreditation Cycle ($A)

Recommencing International study tours$50,000University

Transformer seed funding grant

$50,000University

Bond Business School 2024 School CIR ‐ AACSB Tables Table 2‐1 Strategic Initiatives Total Estimated Investment Expected Source of Funds (if known) Other Source Description (if applicable)
Funding the aging population$125,000University
Table 2‐1
1

Discipline: Accounting

Bond Business School

Table 3‐1: Faculty Sufficiency and Qualifications Summary for 2023 (Terms included: 2023‐Semester1, 2023‐Semester32023‐Semester2)

Organizational Unit: Discipline Status Source: Member Profile Teaching Unit: Course Credits

Year

Faculty Member Name

SA: Brosnan, Mark Ph.D., 202218

Duncan, Keith Ph.D., 199336

Hasso, Tim Ph.D., 201332

Hollindale, Jan Ph.D., 20122

Hu, Juncheng (Ben) Ph.D., 201424

Kercher, Kim Ph.D., 2016 16

IP: Nightingale, Sari MMgmt, 199 41

within 5 years, 3 PRJs (3 A)

PRJ's (1A*. 7A & 2 B)

PRJ's (6 A)

SA: Fergusson, Kevin Ph.D., 201812 UT,MT,RES,SER100.00%

Gepp, Adrian [NTF] Ph.D., 2015

Harris, Geoff

(2 A*,2A,1 Other)

(1A*,16 A,7B, 4 Other )

Ph.D., 199216 UT,MT,RES,SER40.00% 5 PRJ's (2A,3B)

Johnman, Mark Ph.D., 20214 UT,RES,MT20.00% 1 PRJ's (NR)

Novykov, Vlad MAcc, 2016 12 UT/MT20.00%

O'Neill, Michael [NTF] Ph.D., 2014 RES20.00%

O'Neill, Terence [NTF] Ph.D., 1976

Stern, Steven Ph.D., 199424

RES,SER,ADM100.00%

PRJ's (1A)

PRJ's (3A)

8 PRJ's (7A,1 Other)

UT,RES,SER100.00% 17 PRJ's (1 A*,15A,3 B)

Tonkin, Isaac ABD 4 UT,MT20.00%

SP: Wessels, Twane

PRJ's (1A) MBA, 20238

IP: Aakula, Harish MActrlSc, 20 8

Viegas, Lucia B.Acc.Sc, ‐‐N/ 4

Scientist at Bond Central (Strategic Planning)

Acutuary for last 5 years

Bond Business School 2024 School CIR ‐ AACSB Tables Table 3.1
Member
FTEsDegree,
Participati
Supporti ng ResponsibilitiesSAPASPIPA Description
records
ng
PhD
UT,MT,RES,SER100.00%
12
UT,MT,RES,SER100.00%
9 PRJ's
SER,UT,MT,RES100.00%
(9 A)
6
UT,MT,RES,SER,ADM100.00%
UT,RES,MT100.00% 5
PRJ's (2 A*,2A,1 B)
UT,MT,RES100.00% 1 PRJ
(1 A)
UT,SER 60.00%Director
Accounting [ACCT]:76.60 12841 FTE:6.00000.60 90.9%0.0%0.0%9.1%0.0%
Member records FTEsDegree, Year Participati ng Supporti ng ResponsibilitiesSAPASPIPA Description
of small accounting practice
Faculty Member Name
5 PRJ's
UT,MT,RES,SER30.00% 28
PRJ's
1
3
1
UT,MT,RES,SER 50% Practicing
Actuary for last 5 years, 1 Other Pub
UT 20%Data
Actuarial Science [ACSC]: 125.70 6824 FTE:4.5000.50.70 78.9%0.0%8.8%12.3%0.0%
UT,MT,RES,SER 50%Practicing
Sufficiency * %
Science
Portfolio Sufficiency * % of Time Devoted to Mission for Each Qualification Group * 2
Portfolio
of Time Devoted to Mission for Each Qualification Group * Discipline: Actuarial
[ACSC]

Discipline: Economics and Data Science [ECODAT]

PortfolioSufficiency *

% of Time Devoted to Mission for Each Qualification Group *

Faculty Member Name Member records FTEsDegree, Year Participati ng Supporti ng ResponsibilitiesSAPASPIPA

SA: Acheampong, Alex Ph.D., 202014

UT,MT,RES,SER100.00%PhD within 5 years, 43 PRJs (21 A,13 B,9 Other)

Ahmed, Tahera PhD (ABD), ‐‐ 22 UT,MT,RES,SER30.00%

ABD

Barczak, Andre Ph.D., 20088 UT,MT,RES,SER50.00%6 PRJ's (1 A*, 4 A, 1 other)

Campbell, Neil Ph.D., 199640 UT,MT,RES,SER100.00%3 PRJ's (3 B)

Falvey, Rod [NTF]

Kumar, Kuldeep

Ph.D., 1996

RES20.00%4 PRJ's (2 A*, 1 A, 1 B)

Ph.D., 198620 UT,MT,RES,SER100.00%14 PRJ's (7 A, 2 B, 1 C, 4 other)

Rajaguru, Gulasekaran Ph.D., 200452 UT,MT,RES,SER,ADM100.00%11 PRJ's (1 A*, 5 A, 4 B, 1 other)

Randall, Marcus Ph.D., 199924 UT,MT,ADM,RES,SER100.00%9 PRJ's (1 A*, 5 A, 3 other)

Raybould, Michael Ph.D., 20064 UT,MT,RES,SER,ADM20%Industry advisory board roles

Todd, James Ph.D., 202132 UT,MT,RES,SER,ADM100.00%PhD within 5 years, 8 PRJs (1 A*,5 A, 1 B, 1 Other)

Vanstone, Bruce [NTF] Ph.D., 2006

RES,SER20.00%12 PRJ's (8 A, 4 B)

Wrathall, Robert Ph.D., 202228 UT,SER,RES,MT100.00%PhD within 5 years, 1 PRJs (1 A)

PA: Edwards, Graeme Other Doctor 8 UT,MT30%Industry consultant in cybercrime A: Vorster, Melissa MCom (Hons 34 UT,MT,RES25% Economics and Data Science [ECODAT]: 148.9524042FTE:8.200.5000.25

Discipline: Finance ‐ Course Prefix [FINC]

PortfolioSufficiency *

SA: Bilson, Christopher Ph.D., 200120

% of Time Devoted to Mission for Each Qualification Group *

UT,MT100.00%5 PRJ's ( 4 A, 1 other)

Earea, Dean ABD, 201640 UT,RES100.00%1PRJs (1 A)

Faff, Robert [NTF] Ph.D., 1980

RES,SER60.00%49 PRJ's ( 7 A*,33 A, 8 B, 1 other)

Gallagher, David Ph.D., 200111 UT,MT,RES,SER100.00%8PRJs (8 A)

Kelly, Simone Ph.D., 200332 UT,MT,RES,SER100.00%3 PRJ's ( 2 A, 1 other) Low, Rand Ph.D., 20134 UT,MT,RES,SER100.00%8 PRJ's ( 1 A*, 4 A, 1 other)

Southam, Colette Ph.D., 200653 UT,MT,RES,SER100.00%10 PRJ's ( 1 A*, 2 A, 3 B, 4 other)

Tiwari, Milind [NTF] Ph.D., 2022

RES,SER50.00%PhD within 5 years, 4 PRJs (2 B, 12 Other)

SP: Burgan, Barry B.Econ Hons 3 ADM,RES,SER,MT80%5 industry oriented publicatons

Finance ‐ Course Prefix [FI 97.901630FTE:7.1000.800 89.9%0.0%10.1%0.0%0.0%

Bond Business School 2024 School CIR ‐ AACSB Tables Table 3.1
Description
91.6%5.6%0.0%0.0%2.8% Faculty Member Name Member records FTEsDegree, Year Participati ng Supporti ng ResponsibilitiesSAPASPIPA Description
3
Bond Business School 2024 School CIR ‐ AACSB Tables Table 3.1 Faculty Member Name Member records FTEsDegree, Year Participati ng Supporti ng ResponsibilitiesSAPASPIPA Description Ph.D., ‐‐N/A‐‐ 8 UT,MT,RES,SER90.00% 48 PRJs (1 A* 18 A, 23 B, 6 Other) Ph.D.,
UT,MT,RES,SER 100% 1PRJs (1 B) Ph.D.,
UT,MT,RES,SER 80% Industry presentations and case study publication Master, 2006 8 UT 10% Manager of liquor retail store, Barossa Wine School certified Hotel, Resort & Tourism Management ‐ Course Prefix [HRTM]: 42.80 428 FTE:0.901.800.10 32.1% 64.3% 0.0% 3.6% 0.0% Discipline: Hotel, Resort & Tourism Management ‐ Course Prefix [HRTM] Portfolio Sufficiency * % of Time Devoted to Mission for Each Qualification Group * 4
200014
200220
PA:
SA: Goh, Edmund Cox, Carmen Nash, Robert
IP:
Stevens-Castro, David

Discipline: Management, Entrepreneurship and Global Strategy [MEGS]

PortfolioSufficiency *

Faculty

SA: Arqoub, Muath Abu PhD, 2020

Beamish, Paul [NTF]

Burns, Clare

Craig, Justin [NTF]

Fisher, Cynthia [NTF]

Gill, Chelsea

Hrivnak, George

% of Time Devoted to Mission for Each Qualification Group *

Ph.D., 1972 RES, SER40.00%

Ph.D., 20218 MT,UT,RES,SER100.00%

Ph.D., 2004 MT,UT,RES,SER50.00%

Ph.D., 1978 UT,MT,RES,SER20.00%

Ph.D., 202020 UT,MT,RES,SER100.00%

Ph.D., 200918

PRJ's (1A*, 1 A, 1 B)

PRJ's (2 B)

Kenworthy, Amy Ph.D., 20016 UT,MT,RES,SER100.00% 3 PRJ's (1 A,2 B)

Liu, Helena

Nakagawa, Koichi

Ohmae, Kenichi

Sander, Elizabeth

Ph.D., 202011.5 UT,MT,RES,SER100.00% 13 PRJ's (1A*, 8 A, 2 B, 2 Other)

Ph.D., 2009 1.5 MT10.00%

Ph.D., 19706

PRJ's (3 A,1 B, 3 Other)

28 Published Books

Ph.D., 201715 UT,MT,RES,SER100.00% 11 PRJ's (2A*, 9 Other)

Siddiquei, Ahmad Ph.D., 202131 UT,MT,RES,SER100.00% PhD within 5 years, 11 PRJ's (7 A,13 B, 2 Other)

Thomas, Gareth

Yamanoi, Junichi Ph.D., 2011 3 MT10.00%

de Waal, Anton Ph.D., 20118 UT,MT,RES,SER70.00%

PA: Bagi, Steve [NTF]

within 5 years, 3 PRJ's (3 A)

3 PRJ's ( 2 A, 1 Br)

5 PRJ's ( 1 A, 3 B,1 Other)

Ph.D., ‐‐N/A‐ UT,MT20% Practicing Consultant Pyschologist

Erickson, Anthony Ph.D., 20057.5 UT,MT,SER40%

Taylor, Masako Ph.D., 2006 3 MT10%

IP: Hanna, Karin MBA, 201512

Hayden‐Smith, Benjamin MBA, 200552.5 UT,MT,SER80%

Kadonaga, Sonosuke M.S., 19811.5

Mathis, Krista MEPrac, 200 1.5 UT,MT10%

Certidied Clifton Strengths (Gallup) Coach

2 PRJs, 2 other ICs

Executive Coach , Management Consultant

Director of Small Business ‐ investment consulting practice

Chairman of Board of large publicly listed Japanese company, BBT MBA Advisory Board

Obree, Angela MBA, 2017 4.5MT10% Industry consultant

Su, Alanis Master, 2006 10UT10%

Maxim, Neva MBA, 199318 UT,MT,SER70% Management, Entrepreneurship and Global Strategy [MEGS]: 2513.2021537FTE:10.000.50.21.60.9

Bond Business School 2024 School CIR ‐ AACSB Tables Table 3.1
Member records FTEsDegree, Year Participati ng Supporti ng ResponsibilitiesSAPASPIPA Description
Member Name
1MT10.00% 3 PRJs
17 PRJ's
(11A*, 3 A, 3 B)
PhD within 5 years,
PRJ's
Other)
3
(1 A,2
3
2
PhD within 5 years, 9 PRJ's
A*,6 A,1
(1
B, 1 Other)
4
UT,MT,RES,SER,ADM100.00%
PRJ's (4 B)
7
MT,ADM,RES,SER30.00%
Ph.D.,
UT,MT,RES,SER70.00% PhD
‐‐N/A‐ 13.5
UT,SER50%
MT,SER20%
75.8%3.8%1.5%12.1%6.8%
5

SA: Barton, Belinda

Chowdhury, Rafi

Ph.D., 202034 UT,MT,RES,SER100.00%PhD within 5 years, 3 PRJ's (1A*, 1A,1 Other)

Ph.D., 200650 UT,MT,RES,SER100.00%12 PRJ's (3A*, 9 A)

Davis, Craig Master, ‐‐N/A 2MT20.00% 6 PRJs, 2 other Ics, Owner & Managing Partner | Activate Marketing LLC

Hirakubo, Nakato D.P.S., 1995 8.5 UT,MT10.00%3 PRJ's 3 other ICs

McCormack, Robyn PhD, 2024 16UT,MT50.00%PhD within 5 years, 1 PRJ's (1A)

Mehrotra, Vishal Ph.D., 202236.5 UT,RES,MT,SER100.00%PhD within 5 years, 5 PRJ's (1A*, 3A,1 Other)

Roy, Rajat Ph.D., 200832 UT,MT,RES,SER100.00%26 PRJ's (2A*, 18A,1B, 5 other)

Spence, Mark [NTF] Ph.D., 1993 RES,SER,UT,MT10.00%5 PRJ's (1A*, 2A,2B)

IP: Buhe, Heshige MBA, ‐‐N/A‐‐ 1MT10%Founder, HELE Media Inc., SNS Marketing company

Jolly, Don MBA, 200120 UT,MT,SER60%Industry consultant Marketing [MKTG]: 105.60172.527.5FTE:4.90000.70

SA: Gowthorp, Lisa Ph.D., 201424

O'Brien, Daniel Ph.D., 200032

O'Grady, Stephen [NTF] Ph.D., 2023

within 5 years IP: Sobral, Vitor [NTF] MSci, 2016

Bond Business School 2024 School CIR ‐ AACSB Tables Table 3.1
Member records FTEsDegree,
Participati
Supporti ng ResponsibilitiesSAPASPIPA Description
Faculty Member Name
Year
ng
87.5%0.0%0.0%12.5%0.0% Faculty Member Name Member records FTEsDegree, Year Participati ng Supporti ng ResponsibilitiesSAPASPIPA Description
UT,MT,RES,SER100.00%1
PRJ's (1A)
UT,MT,RES,SER100.00%8
PRJ's (5A*,3A)
RES20.00%PhD
UT40%3
42.60560FTE:2.20000.40 84.6%0.0%0.0%15.4%0.0% School Totals: 8553.351084.5179.5FTE:43.802.801.504.101.15 82.1%5.2%2.8%7.7%2.2% Discipline: Marketing
PortfolioSufficiency * % of Time Devoted to Mission for Each Qualification Group *
PortfolioSufficiency * % of Time Devoted to Mission for Each Qualification Group * 6
PRJ's (2 A*, 1A) Sport Management [SPMT]:
[MKTG]
Discipline: Sport Management [SPMT]
Bond Business School 2024 School CIR ‐ AACSB Tables Table 3.1 Summary Discipline Degrees or majors Participa ting Suppor ting Total % Taught by Participat ing Total SA (40%) SA +PA+ SP+IP (90%) Accounting 7 members [6.6 FTEs] ✔ 1284116975.7%6.00 90.9% 0.00 0.0% 0.00 0.0% 0.60 9.1% 0.00 0.0% 6.6090.9%100.0% Actuarial Science 12 members [5.7 FTEs] ✔ 68249274%4.50 78.9% 0.00 0.0% 0.50 8.8% 0.70 12.3% 0.00 0.0% 5.7078.9%100.0% Economics and Data Science 14 members [8.95 FTEs] ✔ 2404228285%8.20 91.6% 0.50 5.6% 0.00 0.0% 0.00 0.0% 0.25 2.8% 8.9591.6%97.2% Finance 9 members [7.9 FTEs] ✔ 1630163100%7.10 89.9% 0.00 0.0% 0.80 10.1% 0.00 0.0% 0.00 0.0% 7.9089.9%100.0% Hotel, Resort & Tourism Management 4 members [2.8 FTEs] ✔ 4285084%0.90 32.1% 1.80 64.3% 0.00 0.0% 0.10 3.6% 0.00 0.0% 2.8032.1%100.0% Management, Entrepreneurship and Global Strategy 25 members [13.2 FTEs] ✔ 2153725285%10.00 75.8% 0.50 3.8% 0.20 1.5% 1.60 12.1% 0.90 6.8% 13.2075.8%93.2% Marketing 10 members [5.6 FTEs] ✔ 172.527.520086%4.90 87.5% 0.00 0.0% 0.00 0.0% 0.70 12.5% 0.00 0.0% 5.6087.5%100.0% Sport Management 4 members [2.6 FTEs] ✔ 56056100%2.20 84.6% 0.00 0.0% 0.00 0.0% 0.40 15.4% 0.00 0.0% 2.6084.6%100.0% School Totals: 85 members [53.35 FTEs] 1,084.5179.51,326.582%43.80 82.1% 2.80 5.2% 1.50 2.8% 4.10 7.7% 1.15 2.2% 53.3582.1%97.8%
U n i t S u m m a r y B e n c h m a r k s Faculty Sufficiency Indicators Full‐Time Equivalents Faculty Qualifications Indicators ** 7
SAPASPIPA

Bond Business School

Table 3‐2: Deployment of Faculty by Qualification Status in Support of Degree Programs for 2023

Percentage of SA, PA, IP, SP and Additional Faculty by Degree Level and Program using Course Credits

% Distribution of * 851.50 Course Credits by Program Level and Qualification Status (pulled from Member Profile)

Terms included: 2023‐Semester1, 2023‐Semester2, 2023‐Semester3

Qualification Status

Bond Business School 2024 School CIR ‐ AACSB Tables Table 3.2 Degree Program Level SAPASPIPA Row Total Bachelor's Programs (Summary) 85.3%1.2% 0.7% 11.0%1.8% 100.0% BActrlSc: Bachelor of Actuarial Science 88.0%2.0%3.0%7.0%0.0% 100.0% BBus: Bachelor of Business 70.0%0.0%0.0%23.0%7.0% 100.0% BBusDA: Bachelor of Business Data Analytics 93.0%5.0%0.0%2.0%0.0% 100.0% BComm: Bachelor of Commerce 94.0%0.0%1.0%5.0%0.0% 100.0% BIHTM: Bachelor of International Hotel and Tourism Management 83.0%0.0%0.0%13.0%4.0% 100.0% BSMgmt: Bachelor of Sport Managment 84.0%0.0%0.0%16.0%0.0% 100.0% MBA Program 66.0%16.0%0.0%6.0%12.0% 100.0% Other Master's Programs (Summary) 85.1%3.3%1.6%7.7%2.3% 100.0% BBTMBA: BBT Master of Business Administration 47.0%9.0%7.0%35.0%2.0% 100.0% MAcc: Master of Accounting 100.0%0.0%0.0%0.0%0.0% 100.0% MActrlSc: Master of Actuarial Science 88.0%0.0%4.0%8.0%0.0% 100.0% MBus: Master of Business 89.0%4.0%0.0%0.0%7.0% 100.0% MBusDA: Master of Business Data Analytics 93.0%7.0%0.0%0.0%0.0% 100.0% MFin: Master of Finance 100.0%0.0%0.0%0.0%0.0% 100.0% MSMgmt: Master of Sport Management 79.0%3.0%0.0%11.0%7.0% 100.0% Doctoral Programs Other Programs Unassigned Qualification Status Totals: 83.9%3.0%1.1%8.9%3.2% 100.0%
8
Bond Business School 2024 School CIR ‐ AACSB Tables Table 8.1 Discipline BDSAISTLSTotalPRJAPR/ERAll OtherTotalParticipatingAll Faculty Accounting 7 members [6.6 FTEs] 280.33129.3319.179.17129.33100.00%90.91% Actuarial Science 12 members [5.7 FTEs] 43.43.3346.7338.086.422.2346.7387.50%83.10% Economics and Data Science 14 members [8.95 FTEs] 119.72.5122.288.9228.924.37122.290.00%90.61% Finance 9 members [7.9 FTEs] 70.40.58.3379.2367.678.173.479.2385.42%85.42% Hotel, Resort & Tourism Management 4 members [2.8 FTEs] 491.550.5463.5150.5100.00%97.56% Management, Entrepreneurship and Global Strategy 25 members [13.2 FTEs] 99.834.3312.8311765.1741.831011766.67%74.50% Marketing 10 members [5.6 FTEs] 51.6712.3355381075583.33%78.33% Sport Management 4 members [2.6 FTEs] 181889118100.00%92.31% School Totals: 85 members [53.35 FTEs] 4801226518 37111730 51884.61%85.25%
Table 8‐1: Intellectual Contributions for the 5‐year period 2019‐2023 (includes only published ICs ) Portfolio of Intellectual Contributio by Scholarship Type Portfolio of Intellectual Contributio by Review Type % of Faculty Producing Intellectual 9
Bond Business School

Table 9‐1

Outcomes of Societal Impact Activities and Initiatives Across all Areas of the Standards

Focus Area(s) Chosen by the School

Societal Impact Strategy (Standard 1)

Outcomes Related to Curriculum (Standard 4)

Outcomes Related to Scholarship (Standard 8)

Outcomes Related to Internal and External Initiatives and/or Activities (Standard 9)

Focus Area #1: The future of superannuation and financial implications of aging populations

Funding for Professor to develop this area, development of research partnerships

Financial Planning Subject included in Commerce degree structure, general finance subjects include discussion of role of superannuation in Australian economy

Publications of David Gallagher are specifically in this space ( 8 A level PRJs in the last 5 years) and he is working with other faculty to increase this. There was an unsuccessful attempt re a CRC, but the University has provided funding to further develop

Industry seminars in Sydney, Hong Kong and Singapore in partnership with UBS, partnership in developing a research centre

Focus Area #2: Encouraging and Supporting Entrepreneurship

Research pillar, supported by appropriate recruitment, support of Transformer, platform for executive education programs

Entrepreneurship focus as capstone in degrees such as Bachelor of Business and Bond BBT MBA in Global Leadership. Innovation and transformation subjects in MBA. Role of Transformer

Justin Craig publications and ICs (Appendix 12)

2 PhD students (1 completed)

Publications of Anton de Wall

Overall ‐ 8 high quality PRJs in period of record

Executive education outputs (1 week intensives for BDO, Entrepreneur's Organisation)

Charity funding from capstone courses in Bachelor of Business

Development of successful entrepreneurial enterprises by students

Bond Business School 2024 School CIR ‐ AACSB Tables 9‐1
10

Focus Area #3: Indigenous Education

Indigenous member of BBS Advisory Board

Support though scholarships, Bond indigenous programs, support of Indiginous Gala

May 29th 2024 ‐ mandatory professional development workshop for faculty regarding the BBS strategic initiatives to map the SDGs and Indigenous knowledge

Development of Case studies for use in teaching

Case studies

Scholarships for indigenous students

Exec ed workshop for indigenous leaders

Published case studies through Ivey, giving greater community access

Focus Area #4: Sustainability

Establishment of sustainability committee, with outcomes re School operations, impact on teaching and research to come

Curriculum audit mapping ESGs

Faculty survey ‐ 38.7% of subjects (24 subjects) included general issues related to sustainability (e.g., environmental issues)

In 2023, the School introduced a new subject available to all undergraduate and postgraduate students "Responsible and Sustainable Organisations"

May 29th 2024 ‐ mandatory professional development workshop for faculty regarding the BBS strategic initiatives to map the SDGs and Indigenous knowledge

Publications of recruited academics (e.g. Alex Acheampong ‐ 43 high quality PRJ’s in the area of energy economics in the last 5 years

Clare Burns publications in sustainable (and indigenous) finance

Development of microcredential in sustainability reporting (in partnership with two MBA alumni), and underpinned by in person industry symposium

Kalfresh sponsorship (Agri‐business) of 8 staff to do MBA

Bond Business School 2024 School CIR ‐ AACSB Tables 9‐1
11
Bond Business School Strategic Plan 2023-2027

Strategic Plan Context

• Bond Business School is one of four faculties within Bond University – a not for profit private University in Australia with its campus in the Gold Coast, Queensland.

• This strategic plan is prepared recognising that the higher education landscape has and will continue to experience significant disruption from global forces, including but not limited to responses to stakeholder expectations, the global pandemic, developments in AI, growth in online educational platforms and an emerging focus on shorter credential options.

• Bond University recently adopted a 2023-2027 strategic plan that included in its focus:

o Mission - As Australia’s first private non-profit university, Bond University seeks to be recognised internationally as a leading independent university, imbued with a spirit to innovate, a commitment to influence and a dedication to inspire tomorrow’s professionals who share a personalised and transformational student experience.

o Bond’s core operational principles are to be:

 Distinctive

 Relevant

 Connected

 Excellent

o Core Strategies:

 Fostering an inspirational and aspirational learning community

 Expanding reach and making a greater impact

 Advancing our unique identity

• Bond Business School, like business school’s world wide engages in a significant range of activities in undertaking its core functions of education, research and engaging with and impacting on the broader community. Its activities are mindful of and consistent with the University’s mission, principles and strategic direction. The strategic plan for the period 2023-2027 identifies the School’s priority activities that will support achieving its mission and is supported by a background paper which provides detail regarding the processes by which the plan was developed, identification of the School’s strength and weaknesses, specific links to the University Plan and more detailed KPI’s.

• In the current environment, the Strategic plan is a live document with projects focussed on the short term and will be reviewed and updated at the start of each calendar year with the inclusion of new projects and activities to support the overall direction of the plan.

• In the plan below, the following abbreviations are used:

o School roles

 AD (L&T) – Associate Dean (Learning and Teaching)

 AD (F) – Associate Dean (Faculty)

 AD (E) – Associate Dean (Engagement)

 AD (SASQ) – Associate Dean (Student Affairs and Student Quality)

 AD (D) – Associate Dean (Development)

o Other

 eTEVALs – Teaching Evaluations (Bond Business School evaluates subject and teaching effectiveness for every class)

 BBT – Business BreakThrough University (private University in Japan who is partner in our online MBA)

 EFST – Equivalent Full Time Student

 UN SDGs – United Nations Sustainable Development Goals

Page | 2

Vision and Mission

Vision

To be Australia’s innovative leader in providing an individualised premium and transformational business education experiences supported by targeted world class research.

Mission

Building Tomorrow’s Business leaders, one by one.

In achieving this mission we:

• Develop professionally, socially and sustainability conscious graduates who are adaptable and cross culturally skilled. Learning outcomes focus on employability, analytical ability, and entrepreneurial, impactful leadership. This is achieved through students participating in rigorous, innovative, small class and high engagement learning experiences.

• Generate knowledge through high quality and responsible research that contributes to theory and practice in business disciplines and business education, and strengthens our ability to deliver our graduate outcomes.

Values

• Continuous learning and growth.

• Truth, inquiry and knowledge.

• Quality over quantity.

• Innovation through diversity and collaboration.

• Ownership and accountability in all we do.

• Inclusive, respectful engagement with all.

Page | 3

Strategic

Priorities and Objectives

Overarching Strategic Priority: Elevate our Points of Difference

Leverage benefits of small class sizes Support a vibrant campus experience

Focus our resources to develop our three pillars*

Operational Strategic Priorities

1.

Page | 4
GOALS
• Data analytics • Entrepreneurship
family business • Governance, accountability, purpose and sustainability
*BBS focuses its activities on three pillars that are seen as fundamental in the skill sets needed for future business leaders:
and
Improve curriculum quality to enhance student learning Improve teaching quality to enhance student learning Develop closer connections to employers and industry to enhance graduate outcomes 2. Generate and Share
Targeted research impact Increase Quality research outputs Increase research funding 3. Create a positive, supportive work environment Attract, retain and engage staff Enhance staff capabilities Ensure staff support and wellbeing 4. Engage and actively collaborate with stakeholders Engage and activate alumni Increase # of industry partnerships Strengthen institutional partnerships
Build on our financial stability Increase and diversify revenue Improve profitability Operate under responsible business practices
Provide a Transformative, Personalised Learning Experience
Innovative Knowledge
5.

Overarching Strategic Priority: Elevate our Points of Difference

Elevating our Points of Difference

Our core point of distinction as a business school is in supporting a personalised student experience. This is enhanced through strategy and decision-making focussing on three pillars— sustainable and responsible business, data science and business analytics, and entrepreneurial innovation

Goals:

Leverage benefits of small class sizes

Support a vibrant campus experience

Focus our resources to develop our three pillars

Page | 5

Operational Strategic Priority 1 – Provide a Transformative, Personalised Learning Experience

Provide a Transformative, Personalised Learning Experience

Leveraging our small class sizes and flexible learning paces, we design active learning experiences that engage, inspire and prepare students to thrive in the business environment of today and tomorrow.

Goals:

Improve curriculum quality to enhance student learning

/ KPIs

Improve teaching quality to enhance student learning

Develop closer connections to employers and industry to enhance graduate outcomes

2023 Projects Responsibility

An assessment review to enhance our assessment practices, increase the use of authentic assessment and provide more effective feedback to support student learning

Embed professional development goals in each academic staff member’s PDR, focusing enhancing their interactive teaching practice in a measurable way

Complete a strategic program management project to review and update positioning of all programs

Improve stakeholder input into learning outcomes development by undertaking employer satisfaction graduate satisfaction surveys against learning goals

Page | 6
AD (L&T)
AD (F)
AD (L&T)
AD (D)
led student wellbeing activities AD (SASQ) Measurement
2022 level 1-2 yr targets 5 yr targets Student Experience Rankings Overall #1 Overall #1 Overall #1 eTEVALs Mean 4.3 out of 5 Mean of 4.4 out of 5 Mean of 4.5 out of 5 Retention and graduation rates Retention 89.2% UG. 66.4% PG 92.5% UG, 72.5% PG 95% UG, 75% PG Student diversity index na Develop a valid diversity index 10% increase on 2022 Employment outcomes 65% employmen t within 6 months 70% employment rate within 6 months 75% employment rate within 6 months Employer satisfaction rating na 85% above 4.0 of employer “approval” rating 90% above 4.0 of employer “approval” rating
Support University

Operational Strategic Priority 2 – Generate

and Share Innovative Knowledge

Generate and Share Impactful Knowledge

We create and share new knowledge that contributes to business theory

Goals:

Targeted research impact Increase quality research outputs Increase research funding

2023 Projects Responsibility

Review the UN SDGs and develop a research agenda for the sustainable and responsible business pillar with industry research partners, using the PRME SDF Blueprint

Support targeted case studies especially linked to Indigenous Business development, and Japan in the global economy.

Develop a research cluster relating to superannuation and

of aging populations

Page | 7
AD (R)
AD (D)
AD (R) Measurement/ KPIs 2022 level 1-2 yr targets 5 yr targets Research active proportion of research enabled faculty 66% 75% 90% Proportion of research in high quality journals 54% (A and A*) 60% 65% Value of industry funded research grants $230,000 (2020) $500,000 $600,000 # of case studies published 5 5 per year 10 per year Intellectual contributions by pillar 60% of PRJs linked to pillars 70% 75%
financial implications

Operational Strategic Priority 3 – Create a positive, supportive work environment

Create a Positive, Supportive Work Environment

We excel at providing a transformational experience for students by fostering the same environment for our staff a culture and ethos that reflects our values and our ambitions, enabling our collective performance, wellbeing, and commitment: Goals:

Attract, retain and engage staff Enhance staff capabilities Enable positive staff support and wellbeing

2023 Projects Responsibility

Work with University focussing on

a) improve PDR process to see the process simplified and improve focus on staff professional development.

b) Conduct regular organisational culture survey including measures of staff satisfaction.

c) Support mentoring and processes to clarify and expand career pathways for academic and professional staff.

Work with University wellbeing resources on projects re student and staff wellbeing

Review and improve staff feedback and communication mechanisms

and

Page | 8
AD (F)
AD (F)
(SASQ)
AD
Measurement
KPIs 2022 level 1-2 yr targets 5 yr targets Faculty and Professional Staff retention 90% Staff retention 10% above average for business schools Staff retention 20% above average for business schools Staff diversity Not available Develop a
diversity index 10%
Staff satisfaction and wellbeing Not available Staff satisfaction outcomes average 80% satisfied Staff satisfaction outcomes average 90% satisfied Staff awards
Not measured Staff awards each
Staff awards
AD (F)
/
valid
increase in diversity from 2023
and recognition
semester
each semester

Operational Strategic Priority 4 – Engage and Actively collaborate with stakeholders

Engage and Actively

Collaborate with Stakeholders

We recognise and value our relationships with stakeholders students, alumni, staff, industry and the community because they are fundamental to our vision, mission and strategic priorities

Goals:

Engage and activate alumni Increase # of industry partnerships Strengthen institutional partnerships

Measurement / KPIs 2022 level 1-2 yr targets 5 yr targets Alumni engagement Not available 20% of alumni participate in one alumni activity per year 30% of alumni participate in one alumni activity per year # of active Strategic education partners 1 (beside BBT)Ivey

3 active partnerships, with activity measured by student and staff exchange, and joint research outcomes

6 active partnerships, with activity measured by student and staff exchange, and joint research outcomes # of active industry partnerships Not available 10% increase in engagement across the board of research grants, student internships, participation in classroom 20% increase in engagement across the board of research grants, student internships, participation in classroom

of faculty contributing to impact metrics

2023 Projects Responsibility

Identify, prioritise & engage international business school partnerships. AD (D) and AD (E)

Identify and prioritise industry partners (research, placements, consulting) AD (R) and AD (E) Impact project Develop metrics in understanding impact outside of research outcomes, including research dissemination, engagement in social impact projects AD (D)

Leveraging BBT Partnership to enhance opportunities and brand in Japan AD (D)

Page | 9
metrics na 70% of faculty contributing
impact metrics 90%
Impact
to

Operational Strategic Priority 5 – Build on our financial stability

Build on our financial stability

Within the context of being a smaller education provider we aim to expand markets and increase revenue to provide economies of scope and support the future of the School as a long term sustainable business.

Goals:

and diversify revenue

Page | 10 B
Increase
Improve profitability Operate under responsible business practices
2023 Projects Responsibility Expand on the successes of the Experience Day Program School Manager Actively support University recruitment activities (open day etc) School Manager Continue the development of short courses/micro credentials AD (D) Leverage professional development and program delivery options provided by Bond Brisbane AD (D) Undertake an initial Audit of School Operations relative to UN Goals and implement recommendations based on findings School Manager Measurement/ KPIs 2022 level 1-2 yr targets 5 yr targets Student enrolments 435 EFTS 10% increase in EFSTs 50% increase in EFSTs Tuition revenue $20.3M 10% increase 50% increase Non tuition revenue $0.012M 5% of total revenue 10% of total revenue Contribution margin 40% 40% 50%
Appendices 2024

Scholarly Practitioner (SP)

Initial academic preparation criteria

Normally hold a masters degree in their primary field of teaching AND significant relevant professional achievements at a level of responsibility and duration appropriate for the course(s) assigned to teach, managerial or professional experiences that enhance teaching and other contribution

Sustained Academic Engagement: minimum of two (over 5 years)

1. Publication of a research article in a peer-reviewed academic journal with a minimum of 1

B publication

2. Peer-reviewed or invited conference presentation

3. Publication of a conference proceedings paper

4. Publication of an original article in a non-peer-reviewed journal or periodical

5. Publication of an original article in an edited volume published by an academic press

6. Publication or revision of a textbook

7. Publication of an authored or edited volume published by an academic press

8. Publication of original research in an open source, non-peer-reviewed, electronic journal

9. Publication of a business case study by an academic press

10. Service as an editor, associate editor, editorial board member of established academic journal or periodical

11. Publication of a book review in an academic or practitioners’ journal

12. Receipt of a peer-reviewed funded grant that supports the Business School

13. Receipt or renewal of a professional certification that enhances the classroom and research

14. Service as a major officer for an academic association or scholarly organisation

15. Other scholastic or creative works that further mission of the School, validated by AD (R)

Scholarly Academic

Initial academic preparation criteria

Normally hold a PhD in their primary field of teaching; ABD for 3, and 5 years as ECR

Sustained Academic Engagement

Publish a minimum 2 publications in PRJs ranked above B in ABDC list (or equivalent), or 3 PRJs including at least one B or above over last 5 years

Instructional Practitioners (IP)

Initial academic preparation criteria

Normally hold a masters degree in their primary field of teaching (or equivalent professional qualification (CPA/CA/CFA)) AND significant relevant professional achievements at a level of responsibility and duration appropriate for the course(s) assigned to teach, managerial or professional experiences that enhance teaching and other contribution

Sustained Academic Engagement: minimum of two (over 5 years)

1. Continued professional employment in the primary teaching area

2. Substantial consulting projects and activity

3. Service on corporate or non-profit boards

4. Publication of a business case study by an academic press

5. Production and delivery of substantial professional development activities

6. Consultation or research for economic development agencies

7. Regular maintenance or acquisition of professional certifications and/or licenses

8. Invited professional public speaking

9. Other appropriate professional activities

Practice Academic (PA)

Initial academic preparation criteria

Normally hold a PhD in their primary field of teaching

Sustained Professional Engagement: minimum of two (over 5 years)

1. Substantial consulting projects and activity (paid or unpaid)

2. Service on corporate or non-profit boards

3. Production and delivery of substantial professional development or executive education programs

4. Applied research for industry

5. Regular maintenance or acquisition of professional certifications and/or licenses

6. Continued engagement in professional practice

7. Invited professional public speaking

8. Practice-oriented intellectual contributions

9. Publication of a business case study by an academic press

10. Significant participation in business or industry associations

11. Participation in other activities that place faculty in direct contact with the business community or organizational leaders.

12. Other appropriate professional activities

a responsible business practices

Item

AUDIT, RISK & SAFETY COMMITTEE

4.2 Risk Register – Bond Business School

The mission statement of the Bond Business School, “Building Tomorrow’s Business Leaders, One by One”, reflects the School’s commitment to providing a transformational experience for students who are highly engaged throughout their studies, are well trained, and develop high level leadership skills and abilities. Taken together these experiences produce high-end job outcomes, including time to employment and starting salaries.

The BBS staff are crucial in fulfilling the School’s mission. Strategic staffing appointments commencing over the past 12 months have assisted in strengthening our profile:

• Andre Barczak – Assistant Professor of Data Science

• David Gallagher – Professor of Finance

• Rand Low – Associate Professor of Finance

• Clare Burns – Assistant Professor of Strategy/ Responsible & Sustainable Business

• Anton De Waal – Assistant Professor of Entrepreneurship

• Edmund Goh – Associate Professor of Hotel & Tourism Management

• Gareth Thomas – Assistant Professor of Strategy

• Lucia Viegas – Assistant Professor of Actuarial Science

• Twane Wessels – Assistant Professor of Actuarial Science

The School competes in three related domains: learning and teaching; research; and external partnerships. The following provides a brief update for each activity.

Learning and Teaching:

The strengths of the Business School are in data analytics with an actuarial and financial emphasis, as well as innovation and entrepreneurship. Product innovation has concentrated on these areas with the aim of developing offerings which draw on and link these strengths:

• Development and delivery of micro-credential and executive short courses to increase brand, improve revenue streams and provide a base from which to attract students into formal programs.

• BBS has secured part-time staff with Cyber Security, Crime and Fraud expertise with backgrounds in Queensland Police Service and the US Federal Bureau of Investigation. A suite of offerings is being developed at UG and PG level as well as bespoke executive education offerings for industry partners.

• Development of new approaches to experiential learning, with a particular emphasis on using case studies in teaching.

• Bond Business School continues to lead with 40 Bloomberg Terminals as the university with most terminals per capita of student enrolments. The terminals have been consolidated into the Bond FinTech Hub. Whist the University of Sydney has now equalled Bond with 40 Bloomberg terminals, on a per capita basis there are nine times as many terminals at Bond. The Bond Business School continues to be a “Bloomberg Experiential Learning Partner”, one of only 17 world-wide.

• New subjects launched in January 2023, including The Business of eSport, Surf Industry Studies and Cyber and Fraud threats in Organisations, are meeting market demand, both international and domestic. A redesign of “Wine Studies” has been completed with focus on the “Business of Wine”.

• Continued collaboration in 2023 with Business Development Organisation (BDO) and Entrepreneurs Organisation (EO) to deliver executive education to their members. Sessions have been planned in August 2023 for EO members and October 2023 for members of BDO.

Page 1 of 5
No. Matter

Research:

The Bond Business School places great value on high-quality research, recognizing the numerous benefits that maintaining a strong research profile brings, including academic, practice-oriented, and pedagogical research. In 2022, the number of top-quality journal publications rose substantially to 68, demonstrating the School's strong emphasis on Business and Management research and its commitment to building continued research capacity around Actuarial and Financial studies.

To further enhance its reputation for research excellence and impact, the School supports all academic staff in their research endeavours, providing financial and time resources as needed. Specific outcomes targeted include increasing the number and proportion of high-quality journal articles produced, increasing grant activity and income, and extending the impact of knowledge development into teaching and the broader community. All academic staff are expected to be research active.

In 2022, the Business School had 47 HDR enrolments and worked closely with industry partners to increase jointly funded PhD opportunities. For example, Nikki Cornwell is nearing completion of her PhD on Data-driven operational risk management, which is a Bond-KPMG partnered project that uses advanced statistical modelling techniques to uncover valuable insights about operational risks that companies face and to monitor them over time. The data-driven approach is not influenced by potential biases of individual expert’s experiences and perceptions, which may be a susceptibility of current approaches.

To increase our impact on practice, a major focus for the School is to target industry-funded grants. In 2022, five such grants with a total value of $168,405 were successfully secured. Four of the grants were in the Centre for Data Analytics.

External Partnerships / Engagement:

Bond Business School breaks down barriers between the classroom and the boardroom by collaborating with local and international organisations. Our corporate connections help develop industry-relevant programs, guide our research focus, facilitate class projects, and deliver career opportunities for students. Further ensuring industry relevance, the Bond Business School advisory board chaired by Victor Hoog Antink lends their support, expertise, and influence to facilitate the achievement of our mission and objectives. Some of our other affiliates include:

• Business: Accor, Marriott, KPMG, RACQ, Suncorp, QAL, Westpac, Rapid Media, Queensland airport, Gold Coast City Council, UniSport, Healthcare Logic.

• Universities: BBT, Ivey Business School, FSFM, JUFE, ISB Hyderabad, ISM Dortmund.

• Professional Bodies: CPA, CAANZ, CFA, Actuaries Institute.

• Accreditations and memberships: AACSB, EQUIS, GMAC.

In 2024, the Bond Business School will be undergoing its second reaccreditation review from AACSB. The strategic priority for the School is to maintain its status as a top 2% Business School in the world by virtue of AACSB accreditation (first achieved in 2014) together with EQUIS accreditation (first achieved in 2015).

Page 2 of 5
2017 2018 2019 2020 2021 2022 Research Enabled Staff 34 39 33 31 31 35 Rate of Peer Reviewed Journal Publications 1.24 1.28 1.69 1.51 2.03 3.23 A, A* & A** Publications 26 26 30 23 44 68 B Publications 7 14 8 10 5 7 Other Publications 9 10 18 14 14 38 Total Publications 42 50 56 47 63 113

Risk Analysis:

Overall, the School faces low risk across all categories except “Financial”. Here, the risk is assessed as “moderate” with a trend line of improving as the School accrues the benefits from the introduction of the new programs and renewed recruitment initiatives. The removal of travel and border restrictions will further assist the University and BBS to improve international enrolments.

Key observations to note:

• The School's revenue is projected to increase due to a growing pipeline of continuing students.

• The domestic cohort for 2023 is lower than anticipated, mainly due to a robust labour market, students opting for gap years, and the gradual easing of international travel restrictions.

• The School has been effectively managing salaries and expenses, currently tracking $238K ahead of budget as of YTD Apr 2023. The positive result has been achieved by closely monitoring academic and professional staffing resources and adhering to the workload model.

• There are early signs of improvement in international student enrolments as travel restrictions are lifted.

In domestic and undergraduate recruitment, the “Year-12 Extension Program” is now a key undergraduate recruitment initiative. The program has expanded from a single stream in 2016 to four streams in 2023. This program is often a prospective student's first interaction with our institution and provides an excellent introduction to the Bond Business School, including our study areas in actuarial science and data analytics, business, commerce, and entrepreneurship. This year, over 245 year-12 students have registered for this program.

Our commitment to our industry partners is a top priority as we expand our Executive Education offerings. Customizing our MBA and subject offerings to suit these businesses will be critical to our success in the postgraduate space. In 2022, we partnered with CPA Australia to offer academic credit to members, resulting in 10 CPA graduates enrolling in our MBA program to date. We also engage with industry and community stakeholders at least twice per semester through our Bond Business Leaders Forums and Business Links events, fostering new business opportunities and providing valuable networking opportunities for our students.

International student recruitment is a major focus, and we strive to ensure that Study Abroad students have a remarkable experience during their time at Bond, leading to positive word-of-mouth recommendations when they return home. We offer popular subjects such as Wine Studies, Adventure Tourism, Cyber and Fraud Threats in Organizations, Surf Industry Studies, and The Business of eSports to our international students.

Our mission of building tomorrow's business leaders, one by one, remains at the core of everything we do. We maintain our AACSB and EQUIS accreditation, personalized education approach, small class sizes, 24/7 access to 40 Bloomberg terminals, and internship opportunities within the degree or as an elective. We eagerly anticipate resuming international study tours in 2024.

2023 Commencements Snapshot:

Page 3 of 5
2019 2020 2021 2022 2023 2023 Actual Actual Actual Actual Budget Actual Semester 1 189 157 187 212 202 186 Semester 2 91 60 57 76 77 74 Semester 3 117 91 56 88 100 TOTAL 397 308 300 376 379

2023 Annual Revenue Budget Comparison:

Within the Corporate Risk Framework, the School’s risks are concentrated in the “Financial” category, which is assessed as “moderate”.

Page
of 5
4
3. Research
2020 (Actual) 2021 (Actual) 2022 (Actual) 2023 (Budget) Revenue 21,501,246 18,105,355 20,264,821 23,362,778 Salaries 10,100,512 8,997,398 10,036,452 11,818,523 Salaries/Revenue 47% 50% 49% 51% Other Expenses 1,872,091 1,635,210 1,823,812 1,816,340 Contribution 9,528,644 7,472,747 8,404,558 9,727,915 Contribution/Revenue 44% 41% 41% 42%
1. Financial 2. L&T 4. Regulatory

Appendix 1: Bond Business School – Student Numbers

by Program – September 2023

Undergraduate Postgraduate Programs Total Program name Enrolments (Sep 23) Program name Enrolments (Sep 23) Domestic Inter‐national Total Domestic Inter‐national Total Bachelor of Commerce 109 19 128 Master of Business Administration 38 21 59 Bachelor of Business 139 40 179 BBT MBA in Global Business 0 135 135 Bachelor of International Hotel and Tourism Management 6 6 12 Master of Business/Management 1 27 28 Bachelor of Actuarial Science, Bachelor of Actuarial Science (Honours) 76 7 83 Master of Accounting 2 14 16 Bachelor of Sport Management 30 3 33 Master of Finance/Master of Financial Management 1 15 16 Bachelor of Business Data Analytics 8 6 14 Master of Actuarial Science/ Master of Actuarial Practice 8 4 12 Master of International Hotel and Tourism Management 0 5 5 Master of Business Data Analytics 6 18 24 Master of Sport Management 1 12 13 Total 368 81 449 57 251 308 757 HDR 15 16 31 31 Exchange/Study Abroad 178 Total enrolments 966
BBS Program Portfolio Summary (On Campus Programs) Appendix 2 Program C Discipline Cluster Program Name % DBs EFTS Revenue Schola % Int'l GOS GOS A SES SES Av Emp R Emp R eTeval Attriti StuCom Time t Pass Ra Last AoL Next Ao BN-10014 Business Bachelor of Business 99.3 79.8 $ 4,225,500 10% 20% 83% 94% 90% 79% 83% 65% 4.2 0.16 0.51 1.94 0.91 222/232 2024 BN-10027 Business Bachelor of Business (3 Year Program) 6.7 6.7 $ 432,000 19% 0% 100% 100% 4.3 0.44 1.00 0.73 222/232 2024 BN-10036 Business Bachelor of Business (USEd) 0% 100% BL-11086 Business Bachelor of Business/Bachelor of Laws 31.3 29.3 $ 1,440,450 33% 1% 100% 88% 77% 72% 67% 58% 4.3 0.14 0.60 0.96 222/232 2024 BN-13071 Business Master of Business (Professional) 15.0 11.5 $ 770,090 15% 100% 100% 67% 39% 60% 4.2 0.63 0.29 1.83 0.65 223 243 BN-13033 Business Master of Business 7.3 5.5 $ 374,790 10% 91% 100% 100% 100% 100% 4.4 0.10 0.50 1.22 0.95 223 243 BN-13142 Business Master of Management 1.7 1.0 $ 68,520 6% 100% 4.5 0.00 1.33 1.00 223 243 BN-13035 Business Graduate Certificate in Business 6.3 1.9 $ 124,295 4% 20% 100% 100% 100% 100% 4.8 0.63 0.71 1.33 1.00 223 243 31% 183 150 $ 8,151,820 ** BB-11058 Business Bachelor of Business/Bachelor of Commerce** 31.3 28.9 $ 1,432,350 17% 1% 100% 100% 100% 96% 100% 100% 4.2 0.07 0.86 2.83 0.95 213/233 2024 BN-10001 Commerce Bachelor of Commerce 85.3 70.5 $ 3,682,800 12% 18% 100% 96% 80% 87% 100% 84% 4.2 0.05 0.59 2.16 0.90 213/233 2024 BN-10028 Commerce Bachelor of Commerce (3 Year Program) 1.0 1.0 $ 64,800 33% 100% 100% 100% 3.6 0.00 1.00 213/233 2024 BL-11085 Commerce Bachelor of Commerce/Bachelor of Laws 43.0 40.4 $ 1,998,000 43% 1% 50% 83% 85% 86% 100% 78% 4.1 0.09 0.20 0.93 213/233 2024 BN-13072 Accounting Master of Accounting (Professional) 12.0 9.3 $ 531,820 7% 100% 100% 100% 100% 83% 100% 75% 4.6 0.42 0.83 2.00 0.85 221 241 BN-13012 Accounting Master of Accounting 3.3 1.9 $ 127,640 4% 50% 100% 83% 100% 100% 100% 4.7 0.33 1.00 1.33 1.00 221 241 BN-13005 Finance Master of Finance 7.0 3.8 $ 259,040 6% 83% 60% 87% 50% 48% 80% 93% 4.3 0.00 0.85 1.39 0.93 213 253 BN-13115 Finance Master of Finance (Professional) 2.7 2.2 $ 108,490 5% 100% 100% 100% 3.9 0.00 0.84 213 253 BB-14055 Finance Master of Finance/Master of Business Administration 0.3 0.1 $ 5,710 0% 100% 100% 100% 100% 30% 191 157 $ 7,781,005 ** BN-10029 Actuarial Science Bachelor of Actuarial Science 69.3 60.6 $ 3,067,200 30% 10% 87% 84% 100% 93% 57% 52% 4.3 0.00 0.81 2.07 0.93 222 242 BN-10039 Actuarial Science Bachelor of Actuarial Science (3 Year Program) BN-10031 Actuarial Science Bachelor of Actuarial Science (Honours) 3.3 2.2 $ 140,800 41% 0% 100% 100% 100% 100% 4.7 0.33 0.75 1.17 1.00 222 242 BL-11087 Actuarial Science Bachelor of Actuarial Science/Bachelor of Laws 12.7 12.0 $ 583,200 50% 0% 100% 100% 88% 74% 100% 3.7 0.00 0.50 0.95 222 242 BN-13146 Actuarial Science Master of Actuarial Practice 5.3 3.2 $ 142,730 2% 29% 100% 100% 100% 92% 100% 100% 4.7 0.00 1.00 1.00 222 242 BN-13145 Actuarial Science Master of Actuarial Science (Specialisation) 1.0 0.6 $ 40,570 6% 100% 100% 100% 100% 100% 100% 4.6 0.00 0.86 222 242 BN-13144 Actuarial Science Master of Actuarial Science 1.3 0.4 $ 66,850 0% 25% 100% 100% 100% 100% 100% 75% 4.3 0.00 0.80 1.33 0.80 222 242 16% 93 79 $ 4,041,350 BN-10033 Sport Management Bachelor of Sport Management 27.7 23.7 $ 1,181,250 7% 10% 100% 100% 100% 89% 25% 25% 4.0 0.05 0.75 2.06 0.96 221 241 BN-10034 Sport Management Bachelor of Sport Management (USEd) BN-13129 Sport Management Master of Sport Management (Professional) 7.7 6.2 $ 341,680 10% 100% 100% 100% 92% 50% 4.3 0.00 0.75 1.78 0.95 221 241 BN-13127 Sport Management Master of Sport Management 4.0 3.0 $ 197,860 4% 75% 100% 75% 100% 100% 100% 4.7 0.00 0.50 1.00 221 241 BN-13125 Sport Management Graduate Certificate in Sport Management 0.7 0.7 $ 46,580 25% 100% 100% 100% 100% 5.0 0.50 1.00 0.44 0.63 221 241 BD-14055 Sport Management Master of Sport Management/Master of Project Management BN-14052 Sport Management Master of Sport Management (Professional) (USEd) 7% 40 34 $ 1,767,370 BN-13143 MBA Master of Business Administration 31.0 11.4 $ 752,200 16% 16% 75% 92% 100% 90% 100% 100% 4.5 0.11 0.64 1.50 0.98 201 252 BN-13085 MBA Master of Business Administration (Professional) 11.7 9.6 $ 522,640 14% 100% 90% 100% 93% 100% 80% 4.3 0.25 0.50 1.83 0.94 201 252 BD-14054 MBA Master of Business Administration/Master of Project Management 3.7 2.5 $ 176,370 6% 100% 50% 100% 83% 4.8 0.00 1.33 0.98 201 252 BN-13117 MBA Graduate Certificate in Business Administration 6.7 2.6 $ 171,030 11% 14% 100% 92% 100% 100% 50% 58% 4.5 0.43 0.70 0.67 0.93 201 252 BN-13010 EMBA Executive Master of Business Administration 4.0 0.3 $ 18,625 0% 0% 50% 100% 100% 100% 5.0 1.00 NA NA 6% 57 26 $ 1,640,865 BN-10037 Business Data Analytics Bachelor of Business Data Analytics 12.7 11.2 $ 588,600 18% 25% 100% 100% 100% 100% 4.0 0.29 0.67 2.50 0.92 231 251 BN-10038 Business Data Analytics Bachelor of Business Data Analytics (3 Year Program) 0.7 0.7 $ 43,200 38% 100% 4.1 0.00 1.00 0.88 231 251 BN-13133 Business Data Analytics Master of Business Data Analytics (Professional) 14.3 11.0 $ 656,950 9% 100% 100% 100% 80% 66% 100% 100% 4.5 0.35 0.27 2.67 0.82 231 251 BN-13132 Business Data Analytics Master of Business Data Analytics 8.7 4.3 $ 281,110 23% 40% 50% 75% 100% 100% 100% 100% 4.3 0.25 0.50 1.33 0.92 231 251 BN-14054 Business Data Analytics Master of Business Data Analytics (USEd) BN-14055 Business Data Analytics Master of Business Data Analytics (Professional) (USEd) 0% 6% 36 27 $ 1,569,860 BN-10019 HRTM Bachelor of International Hotel and Tourism Management 11.0 9.9 $ 598,050 1% 50% 100% 100% 100% 100% 100% 4.4 0.00 0.63 2.33 0.89 232 252
HRTM Bachelor of International Hotel and Tourism Management (3 Year) 0.7 0.7 $ 43,200 0% 100% 4.1 0.00 1.00 232 252 BN-13141 HRTM Master of International Hotel and Tourism Management (Professional) 4.3 3.3 $ 262,300 25% 100% 100% 100% 4.4 0.71 1.00 0.71 232 252 BN-13140 HRTM Master of International Hotel and Tourism Management 0.3 0.3 $ 32,700 48% 100% 100% 0.00 1.00 232 252 4% 16 14 $ 936,250 100% 617 488 $ 25,888,520
BN-10040

Appendix 3

Professor Barry Burgan

Director Bond BBT MBA andAssociate Dean Development

Bond Business School

Phone: +61 7 5595 3070 or +61 437 238 034

Bond Business School, Summary of Activity in Japan

6 th February 2024

Summary provided by Professor Barry Burgan, Director Bond BBT MBA in Global Leadership

Bond University has an extended and unique historical relationship with Japan – a relationship that is a core point of differentiation for the University. Some of the characteristics of that relationship include:

o The University was commenced in 1989 and was established as an education focal point within a broader property development that was funded by a joint venture arrangement between a Japanese and an Australian investment company.

o The core buildings of the University (including the world-famous arch) were designed by a Japanese architect.

o The Gold Coast of Australia is an attractive tourism destination and over the years has had high numbers of Japanese tourists, and this has aligned with a high attraction of Japanese students to Bond. As at this point of time there are some 1,900 graduates from Bond of Japanese nationality

o The strongest part of the relationship is the partnership with BBT University to deliver an MBA – and this is discussed below.

Bond BBT MBA in Global Leadership

The Bond BBT MBA in Global Leadership is a Bond Business School program offered in partnership with BBT University in Japan, who support the program through marketing, recruitment and student support. The program has been in place for almost 25 years. It is delivered primarily online, with a combination of asynchronous and synchronous teaching modes – but also includes a compulsory requirement of two study tours to Bond University during the program (where the complete the capstone business planning subject). The program is mainly taught in English but includes some options for the students to study in Japanese to make their learning journey more flexible. The pillar of the program is that it prepares Japanese students for a globally oriented career in business, with core graduate attributes of entrepreneurial mindset, evidence-based decision making and strategic and responsible thinking. The importance of the program to Bond is demonstrated by the strength of the partnership, with the President of BBT University (Dr Kenichi Ohmae) having been given an honorary doctorate from Bond University (in addition to his earned doctorate in nuclear physics from MIT) – and other key persons from BBT holding honorary professorships at Bond.

Some core characteristics of the program include:

• Current student load and characteristics: the program attracts students from many backgrounds (with average enrolment numbers of 200-250 persons) but mainly they work for larger Japanese or international large global organisations. 80% of the students are

Bond Business School, Summary of Activity re Japan P a g e | 1

based in Japan (and of those the largest proportion are in Tokyo), with the other 20% working around the world. The program is remarkably gender balanced with almost 50% of the students being women. The average age of students is mid 30’s. Students are studying part-time and take of the order of 2 ½ years to complete.

• Alumni numbers – the program has of the order of 1,400 alumni, with similar characteristics as students (though have moved on in their career). There are also a further 500-600 Bond alumni from on campus programs based in Japan. Some examples of alumni of the program include:

o Hiroki Inagawa – founder and CEO of Monstarlab (digital transformation consultancy) and named among Japan’s top 20 entrepreneurs by Forbes.

o Fumitoshi Adachi –CEO at UNIQLO AUSTRALIA

o Syunsuke Kakoi – CEO of Tsubame Investment Advisory LLC (htps://tsubame104.com/%E4%BC%9A%E7%A4%BE%E6%A6%82%E8%A6%81) and htps://www.youtube.com/channel/UCdFpTpMIGq2sX4u98e1UI0w

o Hiroshi Monji, General Manager, Business Strategy, Universal Music LLC

o Yujin Yoshioka, President SQREEM Technologies (htps://sqreemtech.com/?fbclid=IwAR2ZHuVjUqyJ_4BG284mAXT0g1Lk2mFro8DJXKSkq0eg_n2CE4L1F6QyNc)

o Sachiko Kokue, ESG Lead, DHL Supply Chain

o Keiko Konno, Digital Operation Manager, Amazon Japan

o Kouji Mikami, Vice President, BlackRock Inc.

o Kenji Nawamura, Marketing Director ,Pfizer

• There are a number of activities held in Japan associated with the program and also Bond University’s other extensive links to Japan. Examples include.

o Graduation ceremony – while a number of the graduating students come to Australia and Bond to participate in the formal University graduation ceremonies, BBT organises an annual graduation ceremony in Tokyo for all students to celebrate their achievements. Senior functionaries from Bond (including the Vice Chancellor, the Executive Dean of the Business School, and the Director of Engagement) attend these ceremonies representing the importance of the event from Bond’s perspective. The Vice Chancellor visited Tokyo for the 2023 graduation event from November 13 th to 23rd and met with the Australian Ambassador to Japan.

o We are a Gold Sponsor of the ANZ Japan Chamber of Commerce (which includes 550 members representing Australian companies with a presence and/or operations in Japan, and Japanese companies with presence and/or operations in Australiahtps://www.anzccj.jp/ ). The membership/sponsorship will be used over 2024 to expand relationships and develop further opportunities

o Bond Alumni functions – Bond University holds 3 alumni functions in Japan a year, which attract an average of 40 attendees from both the Bond BBT MBA and other programs.

o BBT organised alumni functions – BBT hold both in-person and online alumni and prospective student events on a regular basis. Examples of presentations given by Bond Business School faculty in this context include:

 Dr Gareth Thomas “Innovation and change – creativity and implementation in an increasingly disrupted world”

 Ben Hayden Smith - Business Planning for Entrepreneurial Ventures

 Professor Barry Burgan “Innovations in Sustainable Finance”

• Core social media sites – LinkedIn site htps://www.linkedin.com/company/bondbbtmba/

Bond Business School, Summary of Activity re Japan P a g e | 2

Research

Examples of research projects undertaken, with more in train:

• Dr Gareth Thomas - Dr Gareth Thomas has a DFAT funded project on the supply chain of farmed tuna (from Port Elliot, South Australia) shipped to Japan. The research is in two phases.

o 1st Phase (completed) – Mapping of the supply chain from SA to Japanese consumers two routes-to-market of Japanese supermarkets and sushi restaurants in Osaka.

o Second phase will be to set up a blockchain case study to test whether the supply chain visibility provided by blockchain add value.

• We also have access to a Japanese data base, relating to Japanese companies working globally (global trade and investment context) with one academic publication to date.

Case Studies

Case study-based teaching uses real world cases to present theoretical concepts with an applied context – and is generally seen as richer and stronger teaching method. Bond Business School has a target of being acknowledged as the case study teaching business school of Australia.

To further enrich case study teaching efforts, Bond Business School is a case study partner with Ivey Publishing – which means that Bond Business School case studies are published by Ivey with cobranding (i.e. Bond Business School brand sits alongside Ivey Publishing on published cases). These cases are distributed by Ivey and by other case study providers (e.g. Harvard). Bond has published 13 cases over the last 3 years – but the important thing is this report is that we have a target of publishing 2-3 cases on Japanese global business examples per year, and in 2022 we achieved that (noting that these cases are available in Japanese as well as English):

• Wyndham Destinations Asia Pacific: Acquisition and appraisal of Resort Frontier Co. Ltd. and Management of Sundance Resort Club Japan

• Domino’s Pizza Japan: Fortressing or Market Expansion?

• Toyota Tsusho in the South Pacific

However, we are looking for cases going forward (including 2023 and 2024). The benefit to businesses of putting an aspect of their business experience up as the topic of a case study is the promotion benefit, as well as the goodwill from supporting educational endeavours. Case studies present items of business management theory from an applied perspective and can cover topics such as cross-cultural management, international financing, global sales and marketing strategies.

A target for Bond Business School is to establish a Japanese- Australian Business Cases Consortium –to attract funding for achieving these objectives. We have a target of raising $15,000 per year for three years which will fund the use of experienced case writers to assist in developing case studies into publishable form.

Micro-Credentials and Short Courses

Bond University has recently focussed on becoming more systematic in its approach to executive education and professional development offerings. We also work in partnership with BBT University in providing professional development opportunities in Japan – we are currently in negotiation to jointly provide an executive leadership program for a publicity listed Japanese company.

Bond Business School, Summary of Activity re Japan P a g e | 3

Other:

• Bond MBA study tour to Japan – April 2024. Bond Business School is taking a cohort of 25 students from on-campus programs (in particular MBA students) for an industry-based study tour to Japan. Students will undertake industry visits, will meet with officials at the Australian Embassy (on Anzac Day for a special commemoration), will undertake classes with industry inputs and will engage with Bond BBT MBA alumni.

• Students at Bond – Bond University currently has 30 students of Japanese nationality in on programs on campus (in addition to the Bond BBT MBA discussed above)

• We have adjunct faculty from Bond who teach on the Bond BBT program who have business relationships in Japan.

• There are also some 500 alumni from other (i.e. non-Bond-BBT alumni) based in Japan, both Japanese nationals and others Some notable alumni from Bond on-campus programs based in Japan include:

o Ian Scot (chair of Bond University Japan alumni committee) – Senior Partner: Atsumi & Sakai (Corporate M&A | Sports Law) Global Business Leadership & Strategic Development (htps://www.linkedin.com/in/iansscot/), Member of ANZJCC management committee

o Professor Toru Fukuda, Owner & CEO, Fukuda Research Institute Co. Ltd

o Byron Frost – Counsel, Baker McKenzie, Member of ANZJCC management committee

• Student Groups – some examples of Bond University engagement with Japanese high schools include:

o We had academic staff who are participating in a virtual study tour on the Tokyo English Channel organised through the Tokyo Metropolitan Board of Education (International Education Project). These are 90 minute sessions aimed at interesting students in studying abroad.

o The Gold Coast Innovation Hub had their international student innovation tours at Transformer hub in the Bond Business School (the Transformer hub is an entrepreneurship/ideation space available for students who take non-credit bearing activities in developing start-ups). There were 2 groups (AICJ & Hitoyoshi) in weeks July 2023, with another group in late August (Johoku). The student groups consisted of 16 to 20 students ranging from 13 to 17 years olds. The visit included a presentation, a small pitching activity and a Bond campus tour.

o Bond University organised several internationalisation activities for students in high schools for the Metropolitan Board of Education, International Education Section, such as a virtual study tour.

o Provided an online study tour for Osaka BOE for select students in years 10-12 studying in specific schools that have high level English programs. This was organised through Trade Investment Queensland, and it was spring holiday program for around 50-60 students. The brief was for English content with discussion of Australia and cultural differences between Japan & Australia as well as some UN SDG work. It was a three-day program that we ran online over two weeks with two cohorts.

Bond Business School, Summary of Activity re Japan P a g e | 4

Bond Business School

International Hotel & Tourism Management Programs1 Review 24 October 2023

1. Purpose

This report reviews the role of the International Hotel Management (IHTM) programs at Bond Business School and presents possible courses of action for consideration by the BBS Executive Committee It follows on from the last report, dated 3 August 2022, in describing recent events and enrolment performance results.

Recent Events

Newly hired Associate Professor, Edmund Goh, resigned from Bond University due to family reasons. Edmund commenced teaching here in May 2023, taking the subjects Tourism Analysis and Evaluation, and Workplace Health and Safety. His departure has left the IHTM area short-staffed, and a sessional educator has been recruited for 241.

Program Enrolment Patterns Pre‐ and Post‐COVID by New Students

New students into the IHTM Programs were stable in 2020 and dropped by 1 student in 2021. The programs are showing growth after 2020, with an additional 3 new students coming in for both 2022 and 2023.

4. Subject2 Enrolments

1 BN-10019 Bachelor of International Hotel and Tourism Management; BN-13140 Master of International Hotel and Tourism Management; BN-13141 Master of International Hotel and Tourism Management (Professional)

2 Note that UG and PG levels are typically combined.

3 Event Management has been recoded to BUSN12-201 & BUSN71-201 for 241 onwards but remains an integral component of IHTM programs.

1
Appendix 4
Year UG PG Total by Year Diff Dom Int Tot Dom Int Tot UG PG Total 2019 1 8 9 0 0 0 9 0 9 2020 3 5 8 0 1 1 8 1 9 0 2021 1 4 5 1 2 3 5 3 8 -1 2022 2 3 5 0 6 6 5 6 11 3 2023 4 2 6 0 8 8 6 8 14 3 2019 2020 2021 2022 2023 HRTM11-100 Wine Studies 67 49 0 0 73 HRTM12-201 & 71-201 International Food & Beverage Management 16 9 9 8 15 HRTM12-203 Accommodation Management (Rooms Division Mgmt) 13 6 0 6 11 HRTM12-204 & 71-204 Contemporary Issues in Hospitality & Tourism Mgmt 10 19 15 15 14 HRTM12-205
HRTM71-205 Revenue Management (Strategic Pricing & Rev Mgmt) 22 11 12 8 14 HRTM12-206 & HRTM71-206 Tourism Analysis and Evaluation 13 19 14 17 17 HRTM12-209 & HRTM71-2093 Event Management 37 52 41 27 30 HRTM12-212 & HRTM71-212 WHS Risk Management (Workplace Health & Safety) 22 27 26 28 28
&

Enrolments in HRTM subjects have increased almost universally in 2023, with Adventure Tourism and Wine Studies still remaining as the standouts.

1. Strengths and Weaknesses of IHTM Programs

• Strengths

Enrolments: 2023 new enrolments have increased by 27% from 2022. A prominent trend has been that international students favour IHTM programs more so than domestic students, and this trend is again evident from 2022 onwards. Since 2022, new PG enrolments have been greater than new UG enrolments.

Subjects: Both Adventure Tourism and Wine Studies subjects remain very popular with Study Abroad students.

Staff: The expertise, experience, and dedication of our permanent IHTM staff (Carmen Cox and Rob Nash) which sees them largely responsible for managing teaching responsibilities, and teaching across a range of different subjects. January 2023 saw the revival of the Wine Studies subject, taught by David Stevens-Castro, a wine consultant, in the sessional role of senior teaching fellow.

• Weaknesses

Enrolments: Domestic students do not favour the IHTM programs, which could be related to the cost of our products in comparison to our competitors.

Staff: The resignation of Edmund Goh has left the IHTM area understaffed for 2024, and another sessional educator has been contracted for 241 only. Further staff will be needed for the remainder of 2024. Relying on a very small permanent staffing level is a risk, as is the small pool of qualified sessional IHTM educators locally available to fill in when needed.

Competitive Position: Our competitive position with Australian universities offering similar programs remains less than satisfactory, with Bond still remaining unranked in the QS World University Ranking by Subject for 20234 since the 2019 figures were reported to this committee last year.

The best-ranking Australian universities for 2023 are:

• #22 Blue Mountains International Hotel Management School

• #27 The University of Queensland

• #29 Griffith University

The pricing of our programs remains uncompetitive5, particularly for domestic students.

4 htps://www.topuniversities.com/subject-rankings/2023 (Search for “Hospitality and Leisure Management”, filter by Region (Oceania) and Location (Australia), (accessed 19 October 2023)

5 Indicative prices may be found at: htps://www.torrens.edu.au/courses/hospitality/bachelor-of-businessinternational-hotel-and-resort-management; htps://study.uq.edu.au/study-options/programs/bachelortourism-hospitality-and-event-management-2473#fees-scholarships; htps://www.griffith.edu.au/study/degrees/bachelor-of-international-tourism-and-hotel-management-1408; htps://bond.edu.au/program/bachelor-of-international-hotel-and-tourism-management/fees

2 HRTM12-214 & HRTM71-214 Adventure Tourism 191 101 0 48 100 HRTM12-220 & HRTM71-220 Sustainable Tourism & Indigenous Culture 47 21 10 5 17

2. Possible Courses of Action

• Do nothing, but actively promote the programs: Given that for 2022 and 2023 new enrolments have increased, continue the programs “as is” while monitoring enrolments and more aggressively promoting our programs in the marketplace. The danger, here, is continuing to rely on a small permanent staffing base with no spare capacity should health or personal issues strike. Another consideration should be given to the big international tourism events that will be hosted in south-east Queensland, e.g., the Olympics and the Commonwealth Games, which are likely to generate more interest in IHTM degrees.

• Review the required subjects in the programs: Determine whether our products are competitively differentiated for our target markets and make appropriate changes that would build up our market share. This would involve additional staff for the area.

• Discontinue the UG program but retain the major: Accept no new enrolments but see existing students through to completion of the Bachelor of IHTM. Rather, offer the Bachelor of Business with an IHTM major to new enrolees and give students the option of choosing 6 out of the 9 currently offered HRTM subjects for their major. The comprehensive set of business subjects in the BBus degree gives graduates a broad knowledge of the business essentials required in any kind of management position. Augmenting that knowledge with an IHTM major would allow a graduate to enter the tourism and hotel management industry with a greater understanding of business and management issues. If students wanted to study all 9 HRTMcoded subjects, 3 HRTM subjects could be done as electives. However, the discontinuation option ignores the likelihood of the “Olympics” effect of making a dedicated IHTM degree more important to those wishing to enter or remain in the industry.

• Discontinue the PG program: Accept no new enrolments but see existing students through to completion of the Master of IHTM. The Master of International Hotel and Tourism Management and the Professional program, currently contain 5 HRTM coded subjects only6, and are dominated by non-HRTM-specific subjects. Instead, continue to offer the Master of Business with an IHTM specialisation to new enrolees. A Master of Business with an IHTM specialisation would provide graduates with a wider range of business knowledge and skills while still giving them a grounding suitable for entry into the tourism and hotel management industry. However, this option ignores the likelihood of the “Olympics” effect of making a dedicated IHTM degree more important to those wishing to enter or remain in the industry.

6 This used to be 6 subjects, but HRTM71-209 Event Management has been recoded from 241 to a BUSN code.

3

CURRICULUM VITAE

1. PERSONAL INFORMATION

Dr Sebastian Filep, PhD; sebastian.filep@polyu.edu.hk ; Tel. +852 3400 2265; work address: School of Hotel and Tourism Management (SHTM), The Hong Kong Polytechnic University, 17 Science Museum Road, Tsim Sha Tsui East, Kowloon, Hong Kong. ORCID: https://orcid.org/0000-0002-2195-3631

2. QUALIFICATIONS

Graduate Certificate in Tertiary Education, Victoria University, Melbourne, 02/10/2012

Doctor of Philosophy (PhD), James Cook University, Townsville, 03/12/2009

(PhD thesis cited 59 times; source: Google Scholar, 03 August 2023)

Bachelor of Management (Hons) in Tourism (Graduated with Distinction), University of Technology, Sydney, 27/09/2005

Bachelor of Business & Arts in International Studies, University of Technology, Sydney, 07/05/2004

3. PROFESSIONAL AFFILIATIONS

Executive Committee Member of the Council for Australasian Tourism & Hospitality Education (CAUTHE): 2013-2017; current Associate Member.

Executive Member of International Recreation Vacation Society Sichuan University, China (IRVC); 2013-current.

Member of New Zealand Association of Positive Psychology (NZAPP); 2012current.

4. EMPLOYMENT HISTORY

a) Present Positions

Associate Professor in Tourism, School of Hotel and Tourism Management (SHTM) (since 3 August 2020), The Hong Kong Polytechnic University, Hong Kong; and

Assistant Dean (International Collaboration) SHTM; The Hong Kong Polytechnic University, Hong Kong.

b) Employment History

Associate Professor and Associate Dean International (previously Senior Lecturer; Lecturer), Department of Tourism; 2 April 2012-24 April 2020), University of Otago New Zealand.

Research Fellow, Centre for Tourism and Services Research Victoria University, Australia (Aug 2009-Mar 2012) (fixed term).

Researcher and Lecturer, Modul University Vienna, Austria (Aug 2007-Sept 2008) (fixed term).

Appendix 5: CV Sebastian Filep

5. OTHER RELEVANT EXPERIENCE

a) Experience of Working in an Overseas Country (not previously listed)

2016 Visiting Professor (CA$3700 total remuneration), University of Waterloo, Canada (4 Jan – 2 Mar 2016)

2015 Visiting Scholar, Claremont Graduate University, USA (1 -15 Dec)

2011 Visiting Research Fellow, Ministry of Culture and Tourism, Indonesia (10 –17 Oct)

2011 Visiting Research Fellow, Ministry of Tourism, Vanuatu (10 Aug-30 Aug)

b) Recent International Collaborations

Tourist behaviour and subjective well-being: Associate Professor Brent Moyle, Griffith University, Australia; Prof. Bob McKercher and Associate Professor Pierre Benckendorff, University of Queensland, Australia; Professor Brian King, Texas A & M University, USA.

6.

RESEARCH ACTIVITIES

a) Research Expertise

I have an established international platform of research focusing on investigations of well-being, happiness and flourishing in tourism, primarily drawing from the field of positive psychology. I have published internationally in peer reviewed academic journals and books on the topic of human well-being. I am a co-author of Tourists, Tourism and the Good Life (Routledge, 2011), the lead editor of Tourist Experience and Fulfilment: Insights from Positive Psychology (Routledge, 2013) and the lead editor of Positive Tourism (Routledge, 2016).

Apart from the key research interest in well-being, I have contributed to international research projects on sustainability and climate change, as reflected in my publication record (section 10) and funded external research consultancy projects (section 6b).

b) Externally Funded Research Consultancies

AUD$275,824 in 2011 for international consultancy with Ministry of Culture and Tourism of Indonesia, Bali Tourism Board on Bali 2050 sustainability project. I was responsible for a study of visitor satisfaction and a study of community wellbeing. This was an AusAid funded project; completed in 2011; technical report produced in 2012 (20% writing input); project team collaborators: Prof. Terry DeLacy and Dr Min Jiang from Victoria University, Australia.

AUD$400,000 in 2011 for international consultancy with the Ministry of Tourism, Vanuatu - climate change adaptation project. I coordinated a study of visitor wellbeing. This was an AusAid funded project; completed in 2011; technical report produced in 2012 (30% writing input); project team collaborators: Prof. Terry DeLacy and Min Jiang from Victoria University, Australia.

AUD$10,000 in 2010, as principal researcher in “Visiting Friends and Relatives Research Project” which was funded by Destination Melbourne, Australia. The project explored motivations and behaviours of visitors in four Council areas of Melbourne, Australia. I was responsible for coordinating the data collection phase.

AUD$3,700 in 2009, as principal researcher in “Evaluation of Australian Indigenous Tourism Conference” held in Townsville, Australia, 24-27 March; the funding body and conference host was Western Australian Indigenous Tourism Operators’ Council (WAITOC); technical report produced in 2009 (100% writing input).

c) Research Grants (pending and awarded)

Awarded RMB$100,000 in 2022 as a contributing researcher to Zhejiang University-The Hong Kong Polytechnic University Joint Center Project title is: 鄉 村旅遊企業家庭化經營與家庭福祉研究 (Research on the Family-oriented Management of Rural Tourism Enterprises and Family Well-being). ZUPUC-202202HT. Principal researcher is Dr Mao-Ying Wu, Zhejiang University.

Applied for AUD$467,711 in 2022 as contributing researcher to the Australian Research Council (ARC) Discovery Project 2023 round. Project title is: Understanding tourists’ time use decisions and mobility in the new normal. DP230101811. Australian Research Council. Principal researcher is Bob McKercher, University of Queensland. This is a re-submission following favourable reviews in the last round. Outcome: unsuccessful.

Applied for HK$1,438,169 in August 2022 as principal investigator for General Research Fund GRF, 2023-2024 Round. Project title is: Achieving well-being in tourism: development of a practical tool to understand the psychology of travel. Contributing researchers are Prof. Brent Moyle and Dr Sera Vada, Griffith University and Prof Noam Shoval, University of Jerusalem. Outcome: unsuccessful.

Awarded HK$200,000 in 2022 as a contributing researcher to SHTM/School of Design Joint Research Scheme. Project title is: Forecasting the use of autonomous vehicles in tourism using a Delphi method. The Hong Kong Polytechnic University, Hong Kong. Principal researcher is Dr Bruce Wan, The Hong Kong Polytechnic University.

Awarded HK$42,324 in 2022 as a principal investigator in PolyU- Griffith Undergraduate Summer Research Abroad Sponsorship Scheme. The Hong Kong Polytechnic University, Hong Kong.

Awarded HK$242,523 in 2020 as a principal investigator in Hong Kong Polytechnic University Start-Up Fund. Project title is: Examining tourism stakeholder well-being in nature based tourism destinations: post Covid-19 perspectives. The Hong Kong Polytechnic University, Hong Kong.

Awarded NZ$10,653 in 2018 as a contributing researcher to 2019 University of Otago Research Grant (UORG) project. Project title is: Developing positive adventure destinations: Exploring well-being of host communities, tourism workers, and tourists. Principal investigator is Dr Susan Houge Mackenzie, Department of Tourism, University of Otago.

Awarded NZ$9,000 in 2017 as a contributing researcher to external project, Waiheke Local Board- Auckland Council Grant for a United Nations World Tourism Organization (UNWTO) International Network of Sustainable Tourism Observatories (INSTO) research project. Principal investigator is Associate Prof. Brent Lovelock, Department of Tourism, University of Otago.

Awarded NZ$5,000 in 2017 as a contributing researcher to Otago Business School Impact Research Initiative Grant: Sustainable Business. Funding body was University of Otago, New Zealand. Principal investigator was Associate Prof. Robert Aitken, Department of Marketing, University of Otago.

Awarded NZ$10,000 in 2017, as a contributing researcher to Otago Business School Impact Research Initiative Grant: Autonomous Systems and Society. Funding body was University of Otago, New Zealand. Principal investigator was Prof. Michael Winikoff, Department of Information Science, University of Otago.

Awarded NZ$9,450 in 2016, as a principal investigator in DAAD (German Academic Exchange Service) Short-Term (6-Month) Research Grant.

Awarded AUD$9,922 in 2009, as principal investigator in an Early Career Researcher grant, Victoria University, Australia. Funding body was Victoria University, Australia.

d) Supervision of Postgraduate Students

In Hong Kong, I am currently supervising five PhD and DHTM (Doctorate of Hotel and Tourism Management) students. I supervised the following seven PhD students to completion and examined four PhD theses:

1. Dr Kokel Melubo (supervised with Associate Prof. Brent Lovelock); international PhD student (supervised to completion); topic: “Ecotourism and livelihoods among livestock keepers in the Ngorongoro conservation area, Tanzania” (50% supervision input).

2. Dr Nurdina Prasetyo (supervised with Dr Anna Thompson); international PhD student (supervised to completion); topic: “Indigenous knowledge and practices for marine ecotourism development in Misool, Raja Ampat, Indonesia” (50% supervision input).

3. Dr Susan Weidmann (supervised with Associate Prof. Brent Lovelock); international PhD student (supervised to completion); topic: “The enduring appeal of mystery: unlocking the secrets of tourist motivation for ‘fright’ tourism through demand and supply” (50% supervision input).

4. Dr Stephen Parker (supervised to completion); domestic PhD student (enrolled in January 2016; due to complete in December 2019); topic: “Eudaimonic yoga tourist experiences” (50% supervision input).

5. Dr Saleh Moradi (supervised with Dr. Jackie Hunter, Psychology); international PhD student (supervised to completion); topic: “Human resource management as a process: the influence of employees’ personal characteristics, psychological resources, cultural value orientations on job attitudes and well-being” (30% supervision input). The thesis was awarded the title of ‘Exceptional Thesis’ for 2017 by the University of Otago.

6. Dr Samuel McLachlan (supervised with Prof. A. J.(Tony) Binns, Geography); New Zealand domestic PhD student (supervised to completion); topic: “The Overseas Volunteering Experience” (50% supervision input).

7. Dr Louise Munk Klint (supervised with Prof. Terry DeLacy); international PhD student (supervised to completion); topic: “A Climate Change Resilience Framework for Tourism” (50% supervision input).

7. DISTINCTIONS

2023 Keynote Presenter at CTC Corporate Travel Summit, Novotel Hotel: Hong Kong SAR. Latest global trends in sustainability, 23 May.

2022 Keynote Presenter at the International Forum of Hanyang University, Happiness through Travel. Happiness Travel Research Centre. Hanyang University, South Korea, 9 June.

2022 Invited Presenter at the International webinar. Topic: Intimacy and Tourism. International Institute for Peace through Tourism, 11 June.

2019 Commendation for Scholarship in Tourism 2019, awarded by the International Academy for the Study of Tourism on 20 Nov 2018

2019 Best reviewer award, Journal of Hospitality and Tourism Management, 14 Feb

2017 Keynote presenter, 3rd Global Healthcare Policy & Management Forum, Yonsei University, Wonju, South Korea, 14 Nov; topic: Pursuing well-being through tourism; (AUD$ 2,256 payment).

2017 Best reviewer award, Journal of Hospitality and Tourism Management, 10 Feb

2015 Otago researcher award (NZ$5,000 payment), School of Business, University of Otago, 15 Sep

2015 Expert research grant reviewer, Research Grants Council of Hong Kong, Humanities Social Science Panel, 15 March

2014 Keynote presenter and international panel member, Events in Society Symposium, Victoria University, Melbourne, Australia, July 3; topic: Positive psychology and event management studies; (AUD$1,400 payment).

2012 Honorary Fellow (for research), Victoria University, Australia

2008 Teaching Appreciation award, James Cook University

8. TEACHING ACTIVITIES

a) Range and level of teaching

Coordination and lecturing

1st year, 100 level: Interpreting Business Data (BSNS 112; Otago); Introduction to Tourism (Tour 101; Otago)

2nd year, 200 level: Tourist Behaviour (Tour 217; Otago); Tourism & Hospitality Enterprise Management (Tour 218; Otago); The Tourist (HTM2309; PolyU); Sustainable Operations (BHO2301; VU-Melbourne).

3rd year, 300 level: Tourism Research Methods (Tour 309)

Honours level; supervision (Otago); Contemporary Issues in Tourism II (HTM 4318; PolyU)

Masters level: Tourism Methods and Analysis (Tour 424); The

Tourism Project (TOUR590)

Doctorate level: Theories and Concepts in Tourism (HTM6002/6706; DHTM and PhD program at PolyU); PhD supervision (PolyU, Otago, VU- Melbourne); DBA program supervision (Otago)

b) Professional development activities

The Hong Kong Polytechnic University selected workshops (2020-2023)

 Internationalisation Salon series workshops

 SHTM graduate student and staff research and teaching workshops

University of Otago (Higher Education Development Centre) selected workshops: 2012-2020

 Leading people: changing the “way we do things round here” to align culture with goals and direction (HR Academic Leadership Development Program)

 Developing and sustaining a vibrant postgraduate research culture in your department (Quality Advancement Forum)

 Postgraduate Certificate in Researcher Professional Development talk

 Postgraduate Coordinators’ Forum

 Recruiting postgraduate students

 E-vision research management

 Examining a doctoral thesis

 Foundation for E-vision training session

 Writing your Otago teaching profile for promotion

 Technology integration approaches: Transforming teaching practices with technology

 Teaching international students from other cultures

 Key processes for supervisors of PhD Candidates

 Introduction to the Treaty of Waitangi in New Zealand

9. STUDENT EVALUATION OF TEACHING

I consistently receive very good or excellent student feedback on my teaching practices. Student Feedback Questionnaire (SFQ) mean scores indicate an improvement in overall scores between 2020-2021, 2021-2022 and 2022-2023 periods at PolyU. Self-evaluation of teaching statement, teaching philosophy statement, course evaluation scores at prior universities and individual teaching evaluation scores (2012-2023) are available upon request.

10. PUBLICATIONS

The list includes 101 published outputs (including PhD thesis), 54 lead or single authored, 31 in top tier, A/A* journals. The Australian Business Deans’ Council (ABDC) ranking of the journals in the CV is provided (A* denotes the highest ranked journals, C the lowest). This ranking is widely used internationally. Works in progress are not shown.

a) Books

Filep, S., Laing, J. and Csikszentmihalyi, M. (2016) (Eds). Positive Tourism. New York, NY: Routledge. ISBN-10: 1138900656.Word count: approx. 100,000 words.

Filep, S. and Pearce, P.L. (2013) (Eds). Tourist Experience and Fulfilment: Insights from Positive Psychology. New York, NY: Routledge. ISBN: 978-0-41580986- 3. Word count: approx. 100,000 words.

Cuthbert, R. and Filep, S. (2013). Vacation Rules. Melbourne, VIC: VR Publishing. ISBN: 978-0-9875125-0-5. Word count: approx. 20,000 words.

Pearce, P.L., Filep, S. and Ross, G.F. (2011) Tourists, Tourism and the Good Life. New York, NY: Routledge. ISBN: 978-0-415-99329-6. Word count: approx. 100,000 words.

b) Book Chapters

Alizadeh, A. & Filep, S. (accepted). Positive Psychology and Tourism: Positive Tourism. In Uysal, M., Sirgy, J. & Kruger, S. (Eds). Tourism and Quality-of-Life (QOL) Research II. Springer.

Matteucci, X., Filep, S. & Bateman, J. (accepted). Diaspora tourists’ experiences of well being. In Honu, K. and Smith, M. (Eds). Tourism and Well-being Edward Elgar.

Farkić, J., Filep, S., & Taylor, S. (2022). Slow Adventure. In D. Buhalis (Ed), Encyclopedia of Tourism Management and Marketing. London: Edward Elgar, pp. 96-99.

Parsons, H., Houge Mackenzie, S., Filep, S. and Brymer, E. (2019). Subjective wellbeing and Leisure. In W. L. Filho, P. G. Özuyar, P.J. Pace, A. M. Azul, L. Brandli and U. Azeiteiro (Eds). Encyclopaedia of the UN Sustainable Development Goals. Good Health and Well-being. London: Springer, pp.1-10.

Kitchen, E. and Filep, S. (2019). Re-thinking the value of events for event attendees. In. E. Lundberg, T. D. Andersson and J. Armbrecht (Eds), A Research Agenda for Event Management. London: Edward Elgar, pp. 67–78.

Alizadeh, A. and Filep, S. (2019). Pursuing well-being through tourism. In P. Pearce and Zare, S. (Eds), Tourist Behaviour; the Essential Companion London: Edward Elgar, pp. 347–364.

Filep, S., Laing, J. and Csikszentmihalyi, M. (2016). What is positive tourism? Why do we need it? In. S. Filep, J. Laing and M. Csikszentmihalyi (Eds). Positive Tourism. New York, NY: Routledge, pp. 3-15.

Filep, S., Laing, J. and Csikszentmihalyi, M. (2016). Synthesising positive tourism. In. S. Filep, J. Laing and M. Csikszentmihalyi (Eds). Positive Tourism New York, NY: Routledge, pp. 205-214.

Glover, T. and Filep, S. (2016). Examining kindness of strangers in tourism: trail magic on the Appalachian trail. In. S. Filep, J. Laing and M. Csikszentmihalyi (Eds). Positive Tourism. New York, NY: Routledge, pp. 135-147.

De Bloom, J. and Filep, S. (2016). Vitamin V(acation): Vacation effects on happiness and well-being. In L. Bormans (Ed), World Book of Happiness 2.0. Tielt, Belgium: Lannoo, pp. 288-292.

Munk Klint, L., DeLacy, T., Filep, S. and Dominey-Howes, D. (2015). Climate change and island tourism. In S. Pratt and D. Harrison (Eds), Tourism in Pacific Islands: Current issues and future challenges. New York, NY: Routledge, pp.257277.

Filep, S. and Higham, J. (2014). Chasing well-being: New directions for appraising tourist experiences. In Jiang, M. and DeLacy, T. (Eds). Tourism and Green Growth. New York, NY: Routledge, pp. 112-131.

Deery, M., Filep, S. and Hughes, M. (2013). Exploring visitor well-being in parks and nature reserves. In C. Voigt and C. Pforr, Wellness Tourism. New York, NY: Routledge, pp. 161-176.

Filep, S., Klint, L, De Lacy and Domminey-Howes, D. (2013). “Discover What Matters”: An analysis of wellbeing of adventure tourists. In S. Taylor (Ed). Adventure Tourism: Meanings, Markets and Education. New York, NY: Routledge, pp. 33-46.

Filep, S. and Pearce, P. (2013). Introducing tourist experience and fulfilment research. In S. Filep and P. Pearce (Eds), Tourist experience and fulfilment: insights from positive psychology. New York, NY: Routledge, pp. 1-14.

Filep, S. and Pearce, P. (2013). A blueprint for tourist experience and fulfilment research. In S. Filep and P. Pearce (Eds), Tourist experience and fulfilment: insights from positive psychology. New York, NY: Routledge, pp. 223-232.

Filep, S. (2012). Positive Psychology and Tourism. In Uysal M. Perdue, R and Sirgy, J. (Eds). The Handbook of Tourism and Quality-of-Life: The Missing Links. Dordrecht, the Netherlands: Springer, pp. 31-50.

c) Refereed Journal Articles (in date order with the most recent publication first)

Vada, S., Filep, S., Moyle, B., Gardiner, S., & Tuguinay, J. (2023). Welcome back: Repeat visitation and tourist wellbeing. Tourism Management, 98, 104747. https://doi.org/10.1016/j.tourman.2023.104747. ABDC Level A* journal.

Baah, N. G., Filep, S., Lin, S. M., & Badu-Baiden, F. (2023). Introduction of generosity into commercial hospitality: Conceptual foundations. Hospitality and Society. https://doi.org/10.1386/hosp_00063_1. ABDC Level C journal.

Kondja, A., Filep, S., Mackenzie, S. H., Lo, A., & Vada, S. (2023). Exploring the psychological well-being of tourism community members through selfdetermination theory: A case study of Queenstown, New Zealand. Tourism Analysis. https://doi.org/10.3727/108354223x16898473535094. ABDC Level A journal.

Weidmann, S., Filep, S., & Lovelock, B. (2023). Promoting the thrills: A study of emotional reactions to advertisements for Fright Tourism Heritage Attractions. Journal of Heritage Tourism, 1–20. https://doi.org/10.1080/1743873x.2023.2189523. ABDC Level B journal.

Weidmann, S., Filep, S. & Lovelock, B. (2023). How are tourism businesses adapting to COVID-19? Perspectives from the fright tourism sector. Tourism and Hospitality Research. DOI: 10.1177/14673584221085217. ABDC Level B journal.

Lee, S. M., Filep, S., Vada, S., & King, B. (2022). Webcam Travel: A preliminary examination of psychological well-being. Tourism and Hospitality Research https://doi.org/10.1177/14673584221145818. ABDC Level B journal.

Chang, L., Moyle, B. D., Dupre, K., Filep, S., & Vada, S. (2022). Progress in research on seniors’ well-being in tourism: A systematic review. Tourism Management Perspectives, 44, 101040. https://doi.org/10.1016/j.tmp.2022.101040. ABDC Level A journal.

Walters, G., Gill, C, Pham, W & Filep, S. (2022). Virtual Tourism Experiences and Mental Restoration. Journal of Hospitality and Tourism Research ABDC Level A journal.

Filep, S., Moyle, B. & Skavronskaya, L. (2022). Tourist wellbeing: rethinking hedonic and eudaimonic dimensions. Journal of Hospitality and Tourism Research. DOI:10.1177/10963480221087964. ABDC Level A journal.

Filep, S., King, B. & McKercher, B. (2022). Reflecting on tourism and COVID-19 Research. Tourism Recreation Research. DOI: 10.1080/02508281.2021.2023839. ABDC Level A journal.

Vada, S., Prentice, C., Filep, S., & King, B. (2022). The influence of travel companionships on memorable tourism experiences, well-being and behavioural intentions. International Journal of Tourism Research http://doi.org/10.1002.jtr2533. ABDC Level A journal.

Filep, S., Matteucci, X., Bateman, J. & Binns, T. (2021). Experiences of love in diaspora tourism. Current Issues in Tourism. DOI: 10.1080/13683500.2021.2011163. ABDC Level A journal.

McKercher, B., Filep, S. and Moyle, B. (2021). Movement in tourism: time to reintegrate the tourist? Annals of Tourism Research, DOI: 10.1016/j.annals.2021.103199. ABDC Level A* journal.

Zhou, P., Wu, M., Filep, S. and Weber, K. (2021). Exploring well-being outcomes at an iconic Chinese LGBT event: A PERMA model perspective. Tourism Management Perspectives. DOI: 10.1016/j.tmp.2021.100905. ABDC A Level A journal.

Houge Mackenzie, S., Hodge, K. & Filep, S. (2021) How does adventure sport tourism enhance psychological well-being? A conceptual model. Tourism Recreation Research. DOI 10.1080/02508281.2021.189404. ABDC Level A journal.

Prasetyo, N., Filep, S. & Carr, A. (2021). Towards culturally sustainable scuba diving tourism: an integration of Indigenous knowledge. Tourism Recreation Research, DOI: https://doi.org/10.1080/02508281.2021.1925830. ABDC Level A journal.

Farkic, J., Filep, S. and Taylor, S. (2020). Shaping tourists’ wellbeing through guided slow adventures, Journal of Sustainable Tourism, DOI: 10.1080/09669582.2020.1789156. ABDC level A* journal.

Filep, S. and Matteucci, X. (2020). Love in tourist motivation and satisfaction. Journal of Hospitality and Tourism Research, 44(6): 1026–1034. DOI: https://doi.org/10.1177/1096348020927072. ABDC Level A journal.

Prasetyo, N., Carr, A. and Filep, S. (2020). Indigenous Knowledge in Marine Ecotourism Development: The Case of Sasi Laut, Misool, Indonesia. Tourism Planning and Development, 17 (1): 46-61. ABDC Level B journal.

Matteucci, X., Volic, I. and Filep, S. (2019). Dimensions of Friendship in Shared Travel Experiences. Leisure Sciences. DOI: 10.1080/01490400.2019.1656121. ABDC Level A journal.

Parsons, H., Houge Mackenzie, S. and Filep, S. (2019). Facilitating self development: How tour guides broker spiritual tourist experiences. Tourism Recreation Research DOI: 10.1080/02508281.2019.1582159. ABDC Level A journal.

Filep, S. and Laing, J. (2018). Trends and directions in tourism and positive psychology. Journal of Travel Research. DOI:10.1177/0047287518759227. ABDC Level A* journal.

Filep, S., Albrecht, J., Lee, C. and Coetzee, W. (2018). Editorial: Special issue on CAUTHE 2017 conference: Time for big ideas? Re-thinking the field for tomorrow. Journal of Hospitality and Tourism Management. DOI: 10.1016/j.jhtm.2018.04.003. ABDC level A journal.

Melubo, K., Lovelock, B. and Filep, S. (2017). Motivations and barriers for corporate social responsibility engagement: Evidence from the Tanzanian tourism industry. Tourism and Hospitality Research. DOI: 10.1177/1467358417742685. ABDC level B journal.

Filep, S., Macnaughton, J. and Glover, T. (2017). Tourism and gratitude: Valuing acts of kindness. Annals of Tourism Research, 66: 26-36. ABDC Level A* journal. This publication was named ‘one out of top 10’ publications at the Otago Business School in a report for the European Quality Improvement System (EQUIS) accreditation exercise.

Filep, S. (2016). Tourism and positive psychology critique: Too emotional? Annals of Tourism Research, 59:113-115. ABDC Level A* journal.

Nawijn, J. and Filep, S. (2016). Two directions for future tourist well-being research. Annals of Tourism Research, 61: 221-223. ABDC Level A* journal.

Brosnan, T., Filep, S. and Rock, J. (2015). Hopeful tourism and citizen science: exploring synergies. Annals of Tourism Research, 53: 96-98. ABDC Level A* journal.

Glover, T. and Filep, S. (2015). On kindness of strangers in tourism. Annals of Tourism Research, 50: 159-162. ABDC Level A* journal.

Filep, S., Law, A., DeLacy, T., Wiranatha, A., Hendriyetty, N. and Filep, C. (2015). Host community visioning: the case of Bali. Tourism Recreation Research, 40(3): 303-315. ABDC Level A journal.

Matteucci, X. and Filep, S. (2015). Eudaimonic tourist experiences: the case of flamenco. Leisure Studies. DOI:10.1080/02614367.2015.1085590. ABDC Level A journal.

Filep, S., Volic, I. and Lee, I. (2015). On positive psychology of events. Event Management,19: 495-507. ABDC Level A journal.

Filep, S. and Benckendorff, P. (2015). Philip Pearce: Foundation professor of tourism (Portrait). Anatolia. DOI: 10.1080/13032917.2015.1058572. ABDC Level B journal.

Filep, S. (2014). Moving beyond subjective well-being: a tourism critique. Journal of Hospitality and Tourism Research, 33:161-192. ABDC Level A journal.

Filep, S. (2014). Editorial: Consider prescribing tourism. Journal of Travel Medicine, 21(3): 150-152. ABDC ranking is unavailable.

Filep, S., Klint, L., Whitelaw, P., Dominey-Howes, D. and DeLacy, T. (2014). Happiness, satisfaction and risk perception. Tourism Review International. 17 (4): 283-298. ABDC Level C journal.

Filep, S., Cao, D., Jiang, M. And DeLacy, T. (2013). Savouring tourist experiences after a holiday. Leisure/Loisir, 37 (3): 191-203. ABDC Level B journal.

Filep, S., Hughes, M., Mostafanezhad, M. and Wheeler, F. (2013). Generation Tourism: Towards a Common Identity. Current Issues in Tourism, 18 (6): 511523. ABDC Level A journal.

Munk Klint, L., Jiang, M. Law, A. DeLacy, T., Filep, S., Calgaro, E., Dominey Howes, D. and Harrison, D. (2012). Dive Tourism in Luganville, Vanuatu: Vulnerability to Climate Change. Special edition of Journal of Tourism in Marine Environments: SCUBA DIVING: Exploring Issues of Its System, 8 (1/2): 91-109. ABDC Level C journal.

Filep, S. and Bereded –Samuel, E. (2011). Holidays against depression? An Ethiopian Australian initiative. Current Issues in Tourism, 15 (3): 281–285.

ABDC Level A journal.

Filep, S. and Deery, M. (2010). Towards a Picture of Tourists’ Happiness. Tourism Analysis, 15(4): 399-410. ABDC Level A journal.

Filep, S. (2008). Applying the Dimensions of Flow to Explore Visitor Engagement and Satisfaction. Visitor Studies, 11(1): 90-108. ABDC level A journal.

Filep, S. (2008) Book review: Tourism and Welfare – Ethics, Responsibility and Sustained Well-being. D. Hall and F. Brown. Wallingford, UK: CABI. Tourism Analysis: 13 (5/6). ABDC Level A journal.

Filep, S. and Greenacre, L. (2007). Evaluating and Extending the Travel Career Patterns Model, TOURISM – An International Interdisciplinary Journal 55 (1): 23-38. ABDC Level C journal.

Filep, S. and McDonnell, I. (2005). The Spanish Youth Market to Australia: An Exploratory Study of Market Needs, Tourism Today 5 (Fall): 110-125. ABDC Level C journal.

d) Non-refereed Journal Articles and Reports not included elsewhere

Klint, L. and Filep, S (2012). Pacific Tourism Climate Adaptation Project. Visitor Analysis: Republic of Vanuatu. Technical report to the Ministry of Tourism, Vanuatu. Centre for Tourism and Services Research, Victoria University, Melbourne, Australia.

Filep, S. and Hendriyetty, N. (2012). Resident study: preliminary analysis; a Green Growth 2050 Roadmap for Bali Tourism Technical report to the Ministry of Culture and Tourism of Indonesia. Melbourne, Australia: Centre for Tourism and Services Research, Victoria University, Melbourne, Australia.

Filep, S. (2012). Understanding visitors to Bali; a Green Growth 2050 Roadmap for Bali Tourism. Technical report to the Ministry of Culture and Tourism of Indonesia. Melbourne, Australia: Centre for Tourism and Services Research, Victoria University, Melbourne, Australia.

e) Refereed International Conference Proceedings

Filep, S. (2023). Understanding digital wellbeing in hospitality. Abstract accepted for the 17th World Leisure Congress. Dunedin, New Zealand: University of Otago, 11-15 December 2023.

Filep, S., Baah, N. and Lin, M. (2023). Generosity for commercial hospitality. Abstract accepted for ATLAS Annual Conference 2023: Quality of Life, Health, Tourism and Climate. Bad Gleichenberg; Austria, 10 13 October 2023.

Alizadeh, M., Filep, S., Aksari, N. M. A., & Matteucci, X. (2023, 3-6 October). Rethinking the concept of destination personality. Abstract accepted for European Federation of the International Council on Hospitality, Restaurant, and Institutional Education (EuroCHRIE) 2023, Vienna, Austria, 3-6 October, 2023.

Lee, M.F, Filep, S., Vada, S. and King, B. (2023).Webcam travel as a form of virtual tourism: An initial exploration of psychological well-being. Paper presented at Positive Technology International Conference 2023. Hong Kong SAR: Tung Wah College, 27-30 June.

Filep, S., Vada, S., Moyle, B., Chang, L. and Liu, B. (2023). DREAMA: Towards a new model of tourist wellbeing. Paper presented at CAUTHE 2023: West, East, South, North: Redirecting Research in Tourism, Hospitality and Events Fremantle, Australia: Curtin, Murdoch and Edith Cowan Universities, 7-9 February 2023.

Kondja, A., Wong, C. and Filep, S. (2022). Digital well-being in the hospitality industry: a PERMA conceptualization. Proceedings of the 31st Annual CAUTHE 2022 Griffith Online conference. Shaping the Next Normal in Tourism, Hospitality and Events, 7 Feb-9 Feb, Brisbane, Australia.

Filep, S., Farkic, J. and Taylor, S. (2021). Slow adventures for wellbeing. Proceedings of ATLAS online Annual Conference 2021: Tourism 21: Rebuilding Tourism, 7 Sep - 10 Sep 2021, Prague, the Czech Republic.

Parsons, H., Houge Mackenzie, S. and Filep, S. (2020). New perspectives on tour guiding: Mediating spiritual tourist experiences. Proceedings of 30th Annual CAUTHE 2020 conference, 20:20 Vision: New Perspectives on the Diversity of Hospitality, Tourism and Events. Auckland, New Zealand: Auckland University of Technology.

Alizadeh, A., Filep, S., Gnoth, J. and Higham J. (2018). The forgotten link between sustainable behaviour and well-being. Council for Australasian University Tourism and Hospitality Education (CAUTHE) conference. 5-8 February. Newcastle, Australia: University of Newcastle.

Lee, C., Filep, S. and Albrecht, J. & Coetzee, W. (Eds.) (2017), Conference Proceedings of CAUTHE 2017 conference: Time for Big Ideas? Re-thinking the Field for Tomorrow. Dunedin, New Zealand: Department of Tourism, University of Otago.

Moradi, S., Garcia, D., Van Quaquebeke, N., Filep, S., & Hunter, J. (2015). Dark Triad among Flourishing People: Moral Centrality as an Indicator. Verbal presentation at 8th SELF Biennial International Conference. Kiel, Germany.

Moradi, S., Garcia, D., Van Quaquebeke, N., Filep, S., & Hunter, J. (2015). Theory of moral self: A bridge for the value gap in positive psychology Verbal presentation at 8th SELF Biennial International Conference. Kiel, Germany.

Matteucci, X. and Filep, S. (2014). Flamenco tourists’ accounts of eudaimonic wellbeing. Paper presented at the Association for Tourism and Leisure Education (ATLAS) Annual conference 2014, Budapest, Hungary, 22-24 October.

Filep, S. (2014). A perfect day in Vanuatu: exploring visitor experiences. 2014 Council for Australasian University Tourism and Hospitality Education (CAUTHE) conference. 10-13 February. Brisbane, Australia: University of Queensland.

Filep, S., Deery, M. and Junek, O. (2013). Well-being of tourism students. In J. Fountain and K. Moore (Eds), Proceedings of the Council for Australasian University Tourism and Hospitality Education (CAUTHE) conference: Tourism and Global Change. On the Edge of Something Big, (pp.203-207). Christchurch, New Zealand: Lincoln University.

Filep, S., DeLacy, T., Wiranatha, A. and Law, A. (2012). Envisioning ideal Bali: Community perceptions of a better future. 4th International Tourism Studies Association (ITSA) Bi-annual Conference. Bali, Indonesia, 23-25 August 2012.

Filep, S., Cao, D., Jiang, M., and De Lacy, T. (2012). Savouring tourist experiences. In M. Neal (Ed.), Proceedings of the 5th International Colloquium on Tourism and Leisure. ISBN: 978-0 9864590-3-0.

Filep, S., Hughes, M. and Wheeler, F. (2011). Evolution of tourism studies: Developing generation T knowledge. In M. J. Gross (Ed.), Proceedings of the Council for Australasian University Tourism and Hospitality Education (CAUTHE) Conference: Tourism: Creating a Brilliant Blend, (pp. 1064-1068). Adelaide, Australia: University of South Australia.

Filep, S. (2010). Inside the tourist mind: A study of immediate satisfaction. Proceedings of the Council for Australasian University Tourism and Hospitality Education (CAUTHE) Conference: Tourism and Hospitality: Challenge the Limits, (pp. 507-513). Tasmania, Australia: University of Tasmania, School of Management.

Filep, S. (2008). Measuring happiness: A new look at tourist satisfaction. In S. Richardson, L. Fredline, A. Patiar & M. Ternel (Eds.), Proceedings of the Council for Australasian University Tourism and Hospitality Education (CAUTHE) Annual Conference: “Where the bloody hell are we?”, (pp. 13-19). Queensland, Australia: Griffith University.

Filep, S. (2007). ‘Flow’, sightseeing, satisfaction and personal development: Exploring relationships via positive psychology. In I. McDonnell, S. Grabowski& R. March (Eds.), Proceedings of the Council for Australasian University Tourism and Hospitality Education (CAUTHE) Conference: Tourism: Past Achievements, Future Challenges, (pp. 119-131). NSW: University of Technology Sydney.

f) Published Abstracts at International Conferences

Filep, S. (2017). Kindness and gratitude in tourism. Verbal presentation at the International Conference on Tourism, Ethics and Global Citizenship: Connecting the Dots, 3-6 July 2017, Saxion University of Applied Sciences, Apeldoorn, the Netherlands.

Filep, S. (2014). Bonding through travel: Ethiopian Australian perspectives. Verbal presentation at 37th African Studies Association of Australasia and the Pacific (AFSAAP) Annual Conference. 25-26, November 2014. University of Otago, Dunedin, New Zealand.

Filep, S. and Matteucci, X. (2014). The role of travel in our search for a meaningful life. Verbal presentation at 25th Anniversary Conference of the University of Humanistic Studies (UvH): A Meaningful Life in a Just Society. 3031 January 2014. Utrecht, The Netherlands.

Filep, S. (2013). Experiencing tourism to experience happiness: A critical appraisal. Verbal presentation at Critical Tourism Studies V Conference 25- 28 June 2013. Sarajevo, Bosnia and Herzegovina.

Filep, S.(2011). Building generation tourism. Verbal presentation at the Advancing the Social Science of Tourism Conference. 30 June – 1 July 2011. Guildford, UK.

Cao, D., Filep, S. and Jiang, M. (2011). Evaluating tourists' positive emotions: A study of Chinese travel blogs. Verbal presentation at the World Research Summit for Tourism and Hospitality (WRSTH), Hong Kong, 10-13 December 2011.

Klint, L., DeLacy, T. and Filep, S. (2011). Developing a Climate Change Vulnerability Resilience Model for Dive Tourism. Verbal presentation at the World Research Summit for Tourism and Hospitality (WRSTH). Hong Kong, 1013 December 2011.

Filep, S. (2010). A happy tourist experience. In L. Puczkó (Ed.), Proceedings of the Travel and Tourism Research Association (TTRA) Europe Annual Conference: Health, Wellness and Tourism: Healthy tourists, healthy business?

Filep, S. (2008). Linking tourist satisfaction to happiness and quality of life. BEST Education Network: Think Tank VIII: Sustaining Quality of Life through Tourism.

Filep, S. (2007). Measuring immediate experiences: Flow state methods and tourist satisfaction. Proceedings of the Extraordinary Experiences Conference: Managing the Consumer Experience in Hospitality, Leisure, Sport, Tourism, Retail and Events.

11. UNIVERSITY SERVICE

a) Significant positions held at the Department level

University of Otago Tourism Department’s PhD Director and Graduate Studies Committee Chair (January 2015 – April 2020). My duties consisted of monitoring and improving assessment and curriculum practices related to postgraduate research programs, organising PhD events and evaluating over 100 PhD applications annually.

University of Otago Tourism Department’ Teaching and Learning Committee member (January 2014 - December 2014). My duties consisted of monitoring and suggesting improvements to curriculum design and development practices in undergraduate and graduate taught subjects at the Department of Tourism.

University of Otago Tourism Department’s Master’s degree Program Coordinator and Masters thesis coordinator (January 2014 – December 2014). My duties consisted of assistance with international Masters student recruitment and Masters thesis supervision and examination.

University of Otago Tourism Department’s Publicity and External Relations (PERC) committee member (October 2012 – February 2014). My duties consisted of assistance with industry liaison and international promotion of the department.

b) Divisional/Faculty level

School of Hotel and Tourism Management (SHTM) Board member and Elected Member of SHTM Management Committee (ScMC) at the Hong Kong Polytechnic University (ongoing). My duties consist of managing, coordinating and assessing the quality of teaching, research and service activities at the School level.

University of Otago Business Economics and Innovation Panel member (August 2017 and August 2018) for the University of Otago Research Grant (UORG). My duties consisted of assessing the quality of research grant applications and making recommendations to the panel.

University of Otago School of Business Postgraduate Advisory Group (PAG) member (March 2014 – November 2015). My duties consisted of monitoring quality of the provision of postgraduate research and taught programs at the Faculty level.

Victoria University, Melbourne, Australia’s Faculty of Business and Law Postgraduate Research committee member (October 2009-December 2011). My principal duty consisted of assessing the quality of postgraduate research proposals.

Victoria University, Melbourne, Australia’s Faculty of Business and Law Research Facilitation (RFU) publication syndicate member (October 2009 - December 2010). My duties consisted of providing feedback on colleagues’ papers prior to journal submission.

Victoria University Melbourne, Australia’s Faculty of Business and Law intensive EMT (Events, Marketing and Tourism) publications group member (November

2010 – December 2010). My duties consisted of providing feedback on colleagues’ papers prior to journal submission.

Modul University Vienna’s Search Committee for Tourism Management member (August 2007-September 2008). My duties consisted of reviewing international academic job applications.

c) Significant positions held at a University level

Assistant Dean (International Collaboration) of the School of Hotel and Tourism Management, the Hong Kong Polytechnic University (ongoing). While the role is based at SHTM, my duties consist of engagement with the University’s Global Engagement Office (GEO) on the development of the university’s internationalisation strategic initiatives.

Associate Dean International for Otago Business School (January 2018 - April 2020). My duties consisted of developing an internationalisation strategy for the Otago Business School and fostering international linkages, in close liaison with the International Office at the University of Otago.

University of Otago Internationalization Committee member (January 2018 - April 2020). My duties consisted of reviewing Matariki international network travel applications by academic staff and reviewing partnership agreements with international institutions.

University of Otago Senate Committee member (January 2018 - April 2020). My duties consisted of advising the University of Otago Council on courses of study and training, awards and other academic matters of strategic importance to the university.

University of Otago Department of Management Review panel member (March 2018). My duties consisted of reviewing the quality of teaching and learning, research and service at the Department of Management, University of Otago.

12. PROFESSIONAL ACTIVITIES

Service to external academic and/or professional activities:

Associate Editor

Leisure Sciences ABDC Level A ranked, top tier international leisure journal (since 20 February, 2016)

Editorial board member

Tourism Recreation Research. ABDC Level A ranked international journal (since 1 January, 2016)

Journal of Hospitality and Tourism Management. ABDC Level A ranked international journal (since 11 April, 2013)

Tourism Review ABDC Level B ranked international journal (since 1 March, 2015)

Consumer Behaviour in Tourism and Hospitality. ABDC Level B ranked international journal (since 10 February, 2022)

Journal of Vacation Marketing ABDC Level A ranked international journal (since 1 January, 2022)

Journal of Qualitative Research in Tourism ABDC unranked international journal (since 1 January, 2022)

Scientific conference committee member (selected conferences)

Sustainability of Tourism, Hospitality and Events in a Disruptive Digital Age. Council for Australasian University Tourism and Hospitality Education (CAUTHE) 2019 conference 11 14 February. Cairns, Australia: Central Queensland University.

Innovative Strategies in Hospitality & Tourism Management. 6th International Conference on Hospitality and Tourism Management (ICOHT 2018). 14-15 September, 2018 Kandy, Sri Lanka.

Tourism, travel and leisure: sources of well-being, happiness and quality of life?

The Association for Tourism and Leisure Education (ATLAS) Annual conference 2014, Budapest, Hungary, 22-24 October, 2014.

Tourism and wellness – travel for the good of all? Critical tourism studies North America conference 2016. Huntsville, Ontario, Canada, 1-5 August 2016.

Invited book proposal reviewer

Tourism, Hope and Happiness (Channel View, 2022)

Tourism and Humour (Routledge, 2014)

Work Psychology and Well-being (Routledge, 2014)

Journal paper reviewer

Active, regular, reviewer of academic manuscripts in tourism, leisure and hospitality journals (2009-2022; in ABDC Level A*, A and B ranked journals); received an acknowledgement of service e-mail from previous Editor- in-Chief, Professor John Tribe (11/01/2017) for reviewing contributions to Annals of Tourism Research journal (ABDC A*)

13. COMMUNITY SERVICE

a) Media commentaries and columns on professional matters.

Selected coverage of Covid-19 Crises and tourism:

Flights to nowhere are popular. Experts explain the psychology behind the COVIDera concept (Fortune Magazine, 11 October, 2020).

Selected coverage of CAUTHE 2017 international conference:

Otago Daily Times (10 February 2017), Channel 39 (10 February) Inside Tourism Magazine (16 February 2017)

Selected coverage of Vacation Rules:

Expert commentary of the book (27 March 2015); provided to Sarah Hodgetts, Senior Strategist, Colenso BBDO (New Zealand)

Newspaper articles (February 2013 to January 2014): Otago Daily Times, Wellington Times, Stuff (New Zealand); Süddeutsche Zeitung (Germany); The Age, Brisbane Times, Sydney Morning Herald (Australia); NBC America Travel (United States)

University media: University of Otago's Magazine and Staff Bulletin (New Zealand); Victoria University's VU Matters (Australia)

Invitation for a television interview (Channel 9, Dunedin; 3 July 2013)

Selected coverage of Tourists, Tourism and the Good Life:

Radio interviews (20 July to 25 July, 2010): Gold FM Melbourne; Australian Broadcasting Corporation (ABC) Longreach; ABC Bundaberg; ABC Sunshine Coast (Australia)

Selected news websites (20 July to 31 August 2010): Science Alert (Australia and New Zealand); The Telegraph (United Kingdom); Indian Express (India)

Tourism and health websites (20 July to 31 August 2010): more than 20 websites, including Lufthansa Airlines, Virgin Holiday Cruises and Gatwick Airport

b) Public lectures

Lecture at Huashang College, Guangdong University of Finance and Economics, Guangzhou, China (28 November 2018); topic: “Pursuing well-being through tourism.”

Lecture at the Centre for Tourism, University of Gothenburg, Gothenburg, Sweden (30 May 2018); topic: “Positive Tourism”

Lecture at Erasmus Happiness Economics Research Organization (EHERO), Erasmus University Rotterdam, the Netherlands (11 November 2016); topic: Tourist experiences and well-being”.

Hallman Guest Lecture (CA$1500 honorarium), Faculty of Applied Health Sciences, University of Waterloo, Canada (24 Feb 2016); topic: “Vacations: frivolity or flourishing? ”

Lecture at the Early Career Researcher Symposium, Victoria University, Australia (11 Dec 2012); topic: “Securing an academic position” (AUD$500 accommodation allowance).

Lecture at an expert forum: “International Healthy Parks, Healthy People Congress” (12 Apr 2010) in Melbourne, Australia; topic: “Eudaimonic well-being in parks”

14. REFEREES

Available upon request

UNIVERSITY STRATEGIC IMPLEMENTATION PLAN RESPONSIBILITIES FOR BBS

Objective Measure/ KPI

1 Ensure all programs are industry relevant, include authentic learning experiences/Work Integrated Learning (WIL) opportunities, technology perspectives, Indigenous knowledge where relevant, and reference the UNSDGs.

2 Maintain excellence in teaching delivery having regard to AI developments and opportunities

a. Promote industry relevant practices in a teaching workshop each semester.

b. Annual survey of industry relevant practices in subjects to achieve 80% compliance.

c. The Indigenous Action Group subcommittee of SEC conducts an audit of programs to determine where it is relevant to include indigenous knowledge in the curriculum and reports back by the end of 242.

d. The Sustainability subcommittee of our PRME committee maps our programs against the UNSDGs and reports back by the end of 242.

Responsibility

a. AD Teaching and Learning

b. AD Teaching and Learning

c. IAG subcommittee via ADLT

d. Sustainability subcommittee of PRME reports via ADLT

Progress

a. GH: Proposed BBLF Alumni panel addressing industry application of GAI for 243.

b. GH: BBS working group formed to conduct survey and report findings by 243.

c. GH: IAG subcommittee via ADLT. ADLT recommends “c” and “d” actions be combined.

d. GH: Sustainability subcommittee of PRME reports via ADLT. ADLT recommends “c” and “d” actions be combined.

3 Develop new cognate disciplines of scale that are aligned to future workforce demands and societal changing needs

a. A workshop which features AI each semester. Staff attendance is at least 60% in the workshops.

b. SEC members complete at least one micro-credential in AI in the year.

a. AD Teaching and Learning

a. GH: OLT GAI workshops promoted to all BBS academics each semester. Also, see BBLF proposal in update 1a.

In addition to several new AI offerings available from OLT this year, I came across this new initiative from AWS that offers several free training courses targeted to a variety of audiences and knowledge levels that might be of interest to us. Since we use AWS as a platform in our data analytics program, these offer some nice alignment.

https://www.aboutamazon.com/news/aws/aws-free-ai-skills-training-courses

Here is an alternative AI training option from Google that also seems to be well-regarded. Looks a bit more varied as well.

4 Develop flexible, modularised, and stackable educational products that can support life-longlearning, executive and professional education, and postgraduate award study options

5 Create customised and corporate education products with industry partners

a. Revamp the EMBA program, placing a strategic emphasis on ESG and Cybersecurity. Explore collaborative opportunities with international university partners to distinguish the product in the market.

b. Incorporate technical subjects with a focus on AI into the Data Analytics program to establish synergies with the Actuarial Science Program. Investigate the feasibility of incorporating AI driven approaches in other programs, for example marketing and accounting.

Introduce two new micro-credentials in Cybersecurity to expand our offerings in this field and enhance brand visibility in the market.

b. Executive Dean

https://cloud.google.com/blog/topics/training-certifications/new-generative-ai-trainings-from-google-cloud

CC: staff have been asked to add goal to attend GAI training/workshops and embed relevant uses of AI into subjects in PDRs.

b. TON: completed AWS course

SEC members to update during the meeting

a. Program Director MBA and AD Development

b. Professor Steve Stern via ADLT

a. GH: update received by ADLT from AD Development. BB: Paper prepared on options for a revamped EMBA – with an emphasis on leadership for the future It therefore includes and emphasis on ESG and risk management (of which Cybersecurity is subset). Feedback has been sought (and received) from Office of Future Students and meeting for week beginning the 25th with Vice President Operations to obtain his input

b. GH: Proposal from Steve Stern received and reviewed by ADLT. Will be submitted to next BBS L&T committee for approval and submission via CRC.

6 Develop subjects and experiences aimed at attracting increased numbers of study abroad students

a. Panasonic Holding Group – executive education.

b. QAL – leadership development program.

c. QPS – Partnership to promote short courses and MBA pathway for executives.

d. BDO & EO – 2 workshops in 2024.

a. New offering in Surfing Studies, Business of eSport, revamped (Business of) Wine Studies and Cyber Security & Threats to organisations to attract and grow study abroad enrolments.

b. New Transformer program tailored for Study Abroad students adopting a boot camp style format designed to align with a one-semester timeframe.

a. AD Development and Business Director

b. AD Development and Business Director

c. AD Development and Business Director

d. AD Development and Business Director

a. Business Director

b. Business Director

a. MP: In progress with BBT as partner

BB: Program designed and planning underway. BBT Program Director to have meetings with BBT and PHC in April to a) organise contract) and b) provide more detail for week long intensive

b. MP: Design completed; delivery underway

BB: Contract signed (MCU) and program kick off on March 26th. 25+ participants – program runs over 6 months. Also note that we have almost completed one offering re Bond Leadership program with a second to commence in April

c. MP: in progress; we have a contact in QPS educational unit with whom we are liaising

BB: Initial discussions held

d. MP: planned for sept 2024

BB: Initial discussions held (workshops scheduled – Makarand to provide dates)

a. MP: Completed; Subjects are ready to be offered in 2024

b. MP: design completed; ready for delivery in Sept 2024 sem

Appendix 6
Business Director MP: 2 microcredentials in cyber security in progress of development

7 Encourage and expand the interdisciplinary and transdisciplinary opportunities for collaboration across the Faculties

8 Ensure all areas of teaching are underpinned by world class research, with a focus on a small number of above world class University Research Centres, the development of interdisciplinary opportunities, links to the UNSDGs

Replicate the successful “BBS and HSM Liaison Group” which has this aim with the other two faculties.

AD Engagement

LG: I am meeting with ALL ADEE on 28 March to discuss collaboration ideas.

I need to further research the BBS/HSM Liaison group to determine its aims, objectives and outcomes.

9 Ensure practices and resources are aligned to reward and recognise the production of quality research publications

a. Create a map of alignments between programs and our research pillars, identifying existing strong links and highlighting any deficiencies –Associate Dean Research to report in 242.

b. Continue to strengthen the reputation of the Centre for Data Analytics and its connection to our curriculum and industry. Have at least one of the capstone data analytics projects and at least 2 new HDR students in the theme of “Funding the aging population”.

a. Associate Dean Research to report in 242

b. Director CDA and Professor David Gallagher

a. Identify at least one preferred group research project for each of the 3 research pillars in the School, make at least one external grant application for the project and produce at least two preferred publication submissions in 2024 – to be monitored by AD Research.

a. AD Research to oversee pillar leads

a. ADR to report in 242

b. DG: In a little over 30 years, Australia has built the fourth largest savings system for retirement in the world, worth more than $3.7 trillion and expected to grow to $9 trillion by 2041. Australia has a world class system when it comes to the savings (accumulation) side of the system, but a Mercer study found it ranks much lower than others when it comes to the retirement (decumulation) side of the system, particularly in the development of retirement income products and advice solutions. Despite its size and importance, the Government’s 2022 Quality of Advice Review found that:

- the sector has been unable to meet individual retiree’s needs for simple and affordable financial advice at the mass market level, with current fees for advice ranging from $2500 to $5500 per piece of advice.

- less than 10% of retirees acquire such advice

- almost half (15,500) of Australia’s financial advisers have left the industry over the last six years meaning that even if consumers want advice there is a critical shortage of advisers to provide it at scale.

- the combination of increasing costs of advice, and the falling number of financial advisers, had resulted in advice only being given to high net worth clients

- individual consumers had a diversity of advice needs, with most unmet

- trust in the advice system remains a major hurdle to many consumers post the 2019 Hayne Royal Commission

- emerging digital advice tools have an important role to play in the future of advice

- fraud, online scams and cyber-security remain significant priorities for all stakeholders

The government’s Intergenerational Report 2023 – Australia’s Future to 2063 found that (i) population ageing will be an ongoing economic and fiscal challenge and (ii) ongoing digital transformation is expected to continue to raise incomes and quality of life over the next forty years. The report showed that we can expect to live at least an extra 4 years by 2062 63. The problem is most retirees do not have access to the appropriate products to help them maximise their super over their lifetime. In fact, 84% of retirement savings are held in account-based pensions, with only 3.5 per cent held in annuities that make regular payments for life, regardless of how long a person lives.

The retirement income advice sector has been unable to provide most Australians with the advice they need at a price they can afford. We will call this the ‘advice gap.’ The sector has not taken advantage of the digital revolution and is running a tired model that has been discredited, is untrusted and is shrinking. Advice is often generic and siloed, and often does not address the entire value of the client's assets or properly plan for their lifestyle needs. In the face of complexity and concerns around not knowing how much income they’ll need or have, around half of all retirees draw down from their pensions at the minimum rate and aren’t able to enjoy the higher standard of living that they deserve. To address these challenges, the RIS CRC will research the issues behind the advice gap and then research how it can be filled. While the solutions to closing the advice gap will depend on the outcomes of this research, it is expected to involve digitally transforming Australia’s retirement income advice industry by unlocking and harmonising siloed data for the first time, harnessing Artificial Intelligence, Machine Learning, and data and behavioural sciences to create novel and accessible products and hybrid advice solutions that are trusted and valued by consumers, financial advisers, super funds and regulators to unlock more income from client/member assets and deliver a dignified retirement for more Australians.

Bond will be seeking to incubate research into areas mentioned above in partnership with a small cohort of leading industry players together with MPhil/PhD students. Further detail is listed in item 16

a. GR: Centre for Data Analytics

ARC DECRA

(1) Examining Consequences and Policy Responses to Energy Poverty and Environmental Change in the Asia-Pacific Region. Dr. Alex Acheampong - $475,225.86.

ARC Discovery (EOI)

(2) Energy Mix and Sustainable Economic Development for Australia. Prof Gulasekaran Rajaguru, Dr Alex Acheampong Prof P Mukhopadhaya, Dr Rick Best, Dr Janet Dzator, and Dr Safdar Khan.

(3) Accelerating the synthesis of evidence across scientific disciplines. Professor Paul Glasziou (Bond), Professor Tammy Hoffmann (Bond), Dr Mark Jones (Bond), Dr Belinda Barton (Bond) Dr Matthew Carter (Bond), Mr Justin Clark (Bond), Professor Zachary Munn (Adelaide), Professor Annette O’Connor (Michigan State), Dr James Thomas (University College London), Dr Vivian Welch (Campbell Collaboration, Bruyere Research Institute Canada, University of Ottawa Canada).

(4) Making Food Labels Improve Food Choices and Consumption Behaviours. Professor Chris Dubelaar (Deakin), Professor Judi Porter (Deakin), Dr Belinda Barton (Bond), Professor Carolina Werle (Grenoble Ecole De Management).

(5) RIS CRC Funding – lead by Prof David Gallagher

Others

(6) Generative Artificial Intelligence and the Future of Accounting - Dr Tim Hasso – CPA Australia - $35,000. Entrepreneurship and Family Enterprise

ARC Linkage

(1) Adding value to commodity products - blockchain as a point of difference. Dr Gareth Thomas Prof Marcus Randall, G Corral de Zubielqui. Linkage Partner: DH Soft & Blockstars Technology.

Others

(2) The Japan Foundation Indo-Pacific Partnership Program. Dr Gareth Thomas Japan Foundation - $20,000. Governance, Accountability and Purpose

(1) Building Better Learning Spaces: Exploring Neuroarchitecture, Classroom Acoustics, and Educational Outcomes. Dr Libby Sander Dr James Birt. Education Horizon grant - $58,062.

(2) Investigating the effects of workspace design and creative styles on creative outcomes, engagement and wellbeing. Dr Libby Sander, Jone Lang LaSalle - $50,000.

b. Revise the School publication reward system to incentivise publications in the preferred projects.

b. AD Research to implement in conjunction with RDM

b. GR: RESEARCH ACTIVITY REWARDS - BOND BUSINESS SCHOOL (BBS) 2024

To qualify for funding, BBS staff must produce scholarly articles that are peer-reviewed, acknowledged as published in PURE, and attribute Bond University in the publication's by-line. Funding incentives are directed towards articles

10 Advance entrepreneurship and innovation by connecting the Bond Community with key industry leaders.

a. Improve the existing Bond Business Links and Bond Business Leaders events with an increase in attendance and influence of attendees. Target is a 20% increase in absolute numbers and also in “high influence” attendees.

a. AD External Engagement

b. Expand the Founder in Residence program in Transformer with at least one additional in 2024.

c. Strengthen links to the Office of the Chief Queensland Entrepreneur with at least one meeting and assistance to one of our students.

d. Strengthen links to local incubators with at least one substantial connection in 2024.

b. Program Manager Transformer under supervision of Business Director

c. Program Manager Transformer under supervision of Business Director

d. Transformer Coaching Director under the supervision of Business Director

published in preferred journals, which encompass the Financial Times list (FT50), Australian Business Deans Council (ABDC) ranked A*/A journals, and Scimago Quartile 1 (Q1) journals. The FT50, curated by the Financial Times, features elite business and economics journals, with inclusion signifying considerable esteem. In terms of funding allocation, the highest rewards go to publications in FT50 journals, followed by those in ABDC-ranked A* and A/Q1 Scimago journals. Additionally, AACSB and EQUIS emphasise the importance of integrating research with teaching through case study publications, further supported by our funding scheme. The research incentive scheme also promotes pedagogical research within Business fields (FOR 35), but only incentivises pedagogical works listed in ABDC journals. The updated funding model fosters collaborative research but limits the full funding benefit to papers with up to three coauthors, with the incentive divided equally among authors if this number is exceeded. This approach ensures a balanced workload while still encouraging collaborative research.

Some examples of how funding is allocated at the BBS: Example 1: If a publication ranked "A" has two co-authors, both affiliated with BBS, each will be awarded $2,000. Example 2: If an article published in an FT50 journal is authored by four individuals, with two from BBS and two from external institutions, the total funding of $12,000 is distributed among the authors. Each BBS author would then receive $3,000.

Example 3: If a publication with an "A*" ranking is co-authored by five individuals, including two from BBS and three from other institutions, each BBS author will receive $1,800

a. LG: Finalising the remaining BL and BBLF events for 2024 with the aim of having sufficient time to promote the events and attract reputable speakers. The first BL event is well exceeding the 20% increase with an already registered 72 guests for next weeks event.

CC: asking staff who don’t usually attend our industry events to add a service goal to attend at least one BBLF or Business Links event (in addition to the expected graduations and Open Day)

b. MP: 2 potential candidates have been identified; strategy to be discussed with Exec Dean and VC

c. MP: communication with the Office of Chief Entrepreneur in progress

d. MP: in progress

Publica�on Publica�on incen�ve (maximum amount per author) Maximum incen�ve per publica�on (i.e., three co‐authors equivalent) FT50 $4,000 $12,00 Ranked A* on the ABDC list $3,000 $9,000 Ranked A on the ABDC list / Q1 on Scimago $2,000 $6,000 Case Studies $500 $1,500

Objective Measure/ KPI

11 Initiate the process to become a Centre of Actuarial Excellence (CAE) with the Society of Actuaries.

Approval of the “A criteria” by SOA and judgement by the SOA that the likelihood is that BBS will also pass the B criteria. Site visit scheduled..

12 Design an expanded Master of Accounting incorporating additional units from the CPA program. Aim to establish Australia’s first holistic Accounting program, ensuring that graduates attain full membership of the professional bodies upon completion. Program design completed in partnership

13 Introduce a sustainability minor into the undergraduate business degrees

14 Develop a sustained strategy for philanthropy working with the Office of Engagement

a. Develop 2-3 cases for support with a targeted focus

b. Establish protocols for major and potential donors

15 AACSB Accreditation a. Preparation for AACSB visit b. Achieve re-accreditation with AACSB

Responsibility

FIA staff led by the designated actuary

Progress

Executive summary: Status of SoA Application as of Monday 25th March 2024

The next application cycle for review of the A-level criteria will be from July-December 2024, with applications opening in April and closing July 10, 2024. Review of universities are then conducted until December 15 after which the SOA COE award decisions will be made.

Criterion A.1 - COMPLETE

Subject outlines for all required subjects in B Act Sc (Hons) and M Act Prac have been placed in folders, thus completing the request for all subject outlines.

Criterion A.2 – IN PROGRESS

Five out of six of the major topics identified by the SOA have been successfully mapped against the subjects offered in the relevant degrees (see A.1). The minimum required for successful mapping against the SOA topics is five out of the six topics available. Bond University thus meets the minimum requirements.

Subject mapping has been completed in the format and weightings as required by the SOA. Assessment materials have been obtained in respect of all relevant Bond University topics included in the application, except for ECON11-100 and ECON12-202 which we have requested from colleagues in the Business School.

Criterion A.3 – IN PROGRESS

A list of all of the Bond Graduates majoring in Actuarial Science and/or having completed the Honours Degree over the past 4 years has been supplied by SASQ.

The SOA team are still to work through the information to establish that the number of graduates meets the minimum of 10 per year as required in the SOA COE application.

Criterion A.4 - INCOMPLETE

Once the SOA team have successfully completed criteria A.1 to A.3., progress on criterion A.4 will be initiated.

Timeline

It is expected that a full submission will be made to the SOA by no later than 30 June 2024, provided that all outcomes relating to the criteria outlined above are achievable.

initial connections established. Viability being assessed

BB: Market research commenced – with discussions with Jan Hollindale (our CPA rep) and planned for further discussion. This will be a conversion degree and possible structure and market research to be completed by end May

a. LG: This needs defining in regards to level and type of support – ie pure philanthropy?

b. LG: Donor is not necessarily a sponsor or is it?

LG: OtherwiseFI have finalised the BBS award sponsorship and event sponsorship documents that are to be circulated to potential industry partners, whereby sponsor costs cover award/event costs – no profits made. However these relationships can further be fostered by OEE for potential donor status.

More clarity on this objective please.

BB: CIR report to be submitted by mid April, draft completed by end March (for discussion at School Executive)

BBS
ADDITIONAL STRATEGIC OBJECTIVES RESPONSIBILITIES FOR
with CPA for promotion
Business Director
AD Development MP:
and delivery in 2025.
and
AD
Successful
passage of the minor through the necessary committees. Teaching & Learning and Chair of Sustainability Committee
GH:
ADLT has met with Chair of Sustainability Committee to discuss possible structure and timeline for proposal.
a.
b.
AD External Engagement
AD External Engagement
a. b.
a. AD Development b. AD Development

16 Funding the Aging Population 125 Be a lead partner in the new “Retirement Income” CRC bid. Independently make two substantial industry connections on the theme with a HDR funding. Generate at least 2 preferred publications on the theme

Director of CDA and Professor David Gallagher

17 Study Tours

18 Transformer Seed Funding Grant

50 a. Successfully run the MBA Japan study tour to Japan with a capacity enrolment of 25 students utilizing the BBT and ANZCCJ connection.

b. Restart the Silicon Valley Tour. Introduce a Fiji Study Tour themed around sports management.

50 Successful continuation of the scheme with a least 4 applicants deemed shortlist worthy and at least $25,000 awarded.

a. BBS Director and Business Director

b. Business Director

Program Manager Transformer and Seed Grant Selection committee under supervision of Business Director

DG: With the Stage 1 application submitted in early March 2024, the CRC for Retirement Income Solutions (RIS CRC) will digitally transform Australia’s retirement income industry by unlocking and harmonising siloed data for the first time, harnessing artificial intelligence (AI), machine learning (ML), and data and behavioural sciences to create accessible retirement products and digital advice solutions that are trusted and valued by consumers, financial advisers, super funds and regulators. The RIS CRC will stimulate, develop, and grow fintech SMEs, create jobs and export opportunities, and address the massive retirement income advice gap experienced by the majority of Australians, by making retirement advice more affordable and accessible for millions of current and future retirees. A successful RIS CRC will:

- Transform the industry to underpin better retirements for all Australians

- Dramatically increase the uptake of digital and hybrid financial advice by consumers

- Accelerate the take-up of digital retirement advice solutions by super funds and financial advisers

- Stimulate, grow and develop a range of fintech SMEs

- Develop, trial and commercialise novel software applications

- Trial and demonstrate novel hybrid advice systems

- Demonstrably lift consumer financial literacy

- Rebuild the financial advice industry with 1000s of new hybrid advice roles

Given that the RIS CRC is multi-university (Bond, Macquarie, UNSW and Deakin) and that we will not be advised of the outcome of the Round 25 application until mid December 2024, Bond is seeking to incubate a smaller-scale research hub in the retirement and data science/analytics space with several MPhil/PhD student scholarships. We are close to finalising a $100k scholarship with Cbus Super and are developing another research agreement over three years with Betashares ($180k scholarship). Other organisations we are seeking to develop more formal funding ties with include Link Group, Mercer, UniSuper and a few others.

a. MP: Study tour planned for April 2024

b. MP: Fiji tour planned to operate in April 2024

MP: Work in progress

UNIVERSITY STRATEGIC INITIATIVES BUDGET ALLOCATIONS RESPONSIBILITIES FOR BBS
Measure/KPI Responsibility Progress
Project 2024 OPEX $,000

Class Representative Feedback 241 – Summary

52 class representatives were nominated across BBS, 29 of these students sent through feedback they collected from their nominated classes. Below provides a summary of the feedback collected separated into the sections the students were asked to reflect on.

Teaching Style

The main positive point that was raised by several students was that their classes were very interactive and engaging and this made it easier to learn. Several students also addressed that when the academic related the content to real world applications, they were able to appreciate what they were learning. Additionally, many academics were commended on their ability to answer questions and their presentations of subject content.

In terms of area for improvement the speaking rate of academics was raised on several occasions stating that they needed to speak slower, especially when going over key content. Students also expressed that dot point summaries at the end of each class of key information would also be beneficial to emphasise key points.

Subject Structure

Many students stated that they thought the lessons and content flowed very well from forum to forum allowing them to build upon their prior knowledge. They also stated the academics focused on the relevant information in order to be efficient during forums. For the relevant classes field trips and guest speakers were also highly commended as a beneficial experience.

For areas of improvement many students stated that practice quizzes/activities needed to be harder or more similar to the exam in order for better preparation. They also added that a gradual build from easier to harder problems would be more beneficial as some students felt as if they were thrown into the deep end. Many students also expressed that the filming of tutorials would be highly beneficial as sometimes they are unable to make them and miss valuable examples of working out problems.

Assessment Items

Assessment items were commended across many subjects for having very clear instructions and emphasising real world applications. Many students also stated that the assignments were relevant to their course content making it easier to transfer their knowledge.

Appendix 7

Many students expressed that checkpoints/time frames to complete parts of their assignments would be highly beneficial in order to make sure they are on track. It was also expressed that in some subject students received two major assignments at the same time making it hard to handle workload. Overall, the main concern of students was over the weighting of assignments, that in certain subjects they should be revised.

Other Feedback

Overall students felt as if their subjects fostered a supportive environment. Several students expressed that breaks halfway during lectures are important as some subjects don’t offer this. They also placed an emphasis on ensuring guest speakers and field trip were relevant and adding to the content.

Report on the Curriculum Improvement Committee

Prepared for the Bond Business School Learning and Teaching Committee

Overview

The Curriculum Review Committee (CIC) was established with the task of reviewing all degree programs in the Bond Business School (BBS). This is achieved by examining assessment items (and subsequent student grades) that have been identified by the relevant program directors as demonstrating the program learning outcomes (PLOs). These are represented as curriculum maps. The reports generated by the committee show the percentages of students who subsequently meet the PLOs, and also how the assessment items can be improved, so they can be used to assess the PLO better in future. Recommendations may also be made to identify better assessments for PLOs.

Once a report is complete, this is sent to the relevant program director. The program director then decides which of the various recommendations in the report should be enacted. This is then communicated to the relevant educator. Over time, this forms a virtuous cycle, ensuring that assessment items are better able to fulfil PLOs. It also demonstrates Assurance of Learning (AOL) which is required by our accrediting body the Association to Advance Collegiate Schools of Business (AACSB).

The current form of the CIC has been in operation since 2021.

All the CIC reports can be found at:

BBS Curriculum Improvement (sharepoint.com)

Committee Members

Since 2021, committee membership has changed, as members have left the institution or been assigned other responsibilities. The current Committee is composed of:

• Professor Marcus Randall (Chair)

• Lealer Woodgate (Secretary)

• Dr Chelsea Gill

• Dr James Todd

• Dr Ben Hu

• Dr Kim Kercher

Appendix 8

• Dr Belinda Barton

• Dr Alex Acheampong

• Kerryn Silk/Kevin Woodgate (Manager – Learning and Teaching)

Completed Reports

The following table list the reports that have been completed since 2020, and when they were submitted. To date, there have been 29 reports completed.

Report

Master

Bachelor

Master

CIC Schedule of Review Map

The following shows the rolling five-year review map for the CIC. This is continually reviewed and will alter as programs are discontinued and added.

Title Semester Completed
213
of Commerce
FINC 213
Bachelor of Commerce (Single & Dual) ‐ ECON
Bachelor
(Single & Dual) ‐
of Finance
213
(All)
of Commerce (Single
Dual)
ACCT 221
&
of Accounting (All) 221
of Sport Management 221
of Sport Management (All) 221
of Actuarial Science (Single,
Dual) 222
of Actuarial
222 Bachelor of Commerce (Single
ACSC 222 Bachelor of Business
ENTI 222
of Business
MGMT 223
of Business (Single
Dual) ‐ MKTG 223
of Business/Management 223
of Commerce (Single & Dual) ‐ DTSC 231 Master of Business Data Analytics 231 Bachelor of Business Data Analytics 231 Bachelor of Commerce (Single & Dual) ‐ ECON 231 MBA 232 Bachelor of Business (Single & Dual) ‐ HRTM 232 Master of Int'l Hotel & Tourism Management 232 Bachelor of
Hotel & Tourism Management 232 Bachelor of Commerce (Single
Dual) ‐ FINC 233
of Finance
233
of Financial
233
of Commerce (Single & Dual) ‐ ACCT 241
of Accounting (All) 241 Bachelor of Sport Management 241 Master of Sport Management (All) 241
Bachelor
Master
Bachelor
Hnrs. &
Master
(All)
& Dual) ‐
(Single & Dual) ‐
Bachelor
(Single & Dual) ‐
Bachelor
&
Master
Bachelor
Int'l
&
Master
(All)
Master
Mgmt. (All)
Bachelor
Master
Program Assessment Schedule 2021 ‐ 2026 Discipline Undergraduate Programs Last Review Assess PG at same time 222 223 231 232 233 241 242 243 251 252 253 261 262 263 271 272 273 281 282 283 Accounting Bachelor of Commerce (Single & Dual) - ACCT 152 Master of Accounting (All) 2 2 2 Actuarial Science Bachelor of Actuarial Science (Single, Hnrs. & Dual) New 153 Master of Actuarial (All) 2 3 3 3 Actuarial Science Bachelor of Commerce (Single & Dual) - ACSC 152 Master of Actuarial (All) 1 Business Bachelor of Business (Single & Dual) - ENTI 173 1 1 1 1 Business Bachelor of Business (Single & Dual) - IBUS 173 0 1 1 1 Business Bachelor of Business (Single & Dual) - MGMT 173 1 1 1 1 Business Bachelor of Business (Single & Dual) - MKTG 173 Master of Marketing (?) Not included in figures 1 1 1 1 Business Master of Business/Management 1 1 1 1 Business MBA 1 1 1 Business MBA (BBT) 1 1 1 Data Analytics Bachelor of Commerce (Single & Dual) - DTSC New Master of Business Data Analytics 2 2 2 Data Analytics Bachelor of Business Data Analytics New Master of Business Data Analytics 1 1 1 Economics Bachelor of Commerce (Single & Dual) - ECON 193 1 1 1 Finance Bachelor of Commerce (Single & Dual) - FINC 193 Master of Finance (All) 2 2 2 Finance 193 Master of Financial Mgmt. (All) 1 IHTM Bachelor of Business (Single & Dual) - HRTM 173 Master of Int'l Hotel & Tourism Management 2 2 2 IHTM Bachelor of Int'l Hotel & Tourism Management 173 1 1 1 Sport Bachelor of Sport Management 173 Master of Sport Management (All) 2 2 2 Commerce, Analytics & Actuarial Science 4 4 4 5 3 4 4 4 4 5 3 4 4 4 4 5 2 4 4 4 Business, Management & Specialty Management 12 12 12 12 12 11 12

BOND BUSINESS SCHOOL PUBLISHED, ACCEPTED AND SUBMITTED CASES

Year Case Title

2024 Orange Sky

2024 Binna Burra Lodge: Rebuilding an iconic Australian ecotourism resort from the ashes of the bushfires

2024 Oceanview Medical: It Wasn’t Meant to be Like This

2024 Lutheran Services: The Aged Care Food and Dining Experience

Authors Weblinks (Translations)

Chelsea Gill

Amy Kenworthy

Catharina Jecklin (PhD)

Robert Nash

Carmen Cox

Devon Black (Study Abroad)

Ready to submit to Ivey Publishing – waiting for signature

Colette Southam W36504

George Hrivnak

Tarsh Butler (MBA) W34430

Sharon Mickan

Kate Odgers-Jewell

Rosie Burrows (MBA)

Cherie Hugo (PhD, HSM)

Paul Beamish

Colette Southam W34855

2023

Minjungbal Museum and Cultural Centre: Revitalisation of an Australian Treasure

2023 Sheffield Resources (Australia) Thunderbird Mineral Sands Project: Cost of Capital

2023 Hayco: Moving Manufacturing to The Caribbean, Mexico, or Central America?

2023 Industry identification exercise: Australia

2023 Carling Property Development: Reflections of an entrepreneur

2023 Essential Coffee Group Australia: Valuation of a Potential Acquisition

2022 Mercedes-Benz’s New Sales Strategy: End Times For Car Dealerships?

2022 Coinorb: An Initial Coin Offering to Launch a Cryptocurrency Derivatives Exchange

2022 Wyndham Destinations Asia Pacific: Acquisition and appraisal of Resort Frontier Co. Ltd. and Management of Sundance Resort Club Japan

2021 Domino’s Pizza Enterprises: Weighted Average Cost of Capital

Vishal Mehrotra

Alex Beamish

Colette Southam W34819

Russell Poskitt

Colette Southam W34913

Paul Beamish

Alex Beamish

Colette Southam

Kim Kercher

W33563 W34565 (Spanish) (Chinese in process) (French in process)

Mark Brosnan W32386

Lisa Shaw

Paul Beamish W32391 W34753

Colette Southam

James Thomson (LLB-MFIN)

Ryan Metcalf (Ivey HBA) W32150

Rajat Roy

Vishal Mehrotra W28408

Rand Low

Colette Southam

Matt Winkler (MFIN-MBA) W29722 W32614 (Chinese)

Colette Southam

Mike Raybould

Joshua Poi (BCom)

Matt Winkler (MFIN-MBA) W25639

Colette Southam

Paul Beamish

Matt Winkler (MFIN-MBA)

W25568

W28320 (Chinese) W32166 (French)

1 Appendix 9

2021 Domino’s Pizza Japan: Fortressing or Market Expansion?

2020 Toyota Tsusho in the South Pacific

2020 From Boystown to yourtown Rebranding an Iconic Australian Charity

2020 Karatu Coffee Company in Tanzania: What Strategy Next?

2020 Warrnambool Cheese & Butter

Australia: Acquisition & Appraisal

2019 Options Trading Strategies

2018 An Introductory Note on Big Data and Data Analytics for Accountants and Auditors

2017 Medibank Private Limited: The Initial Public Offering

2015 Bluntly Media: A private company valuation

2014 Initial Public Offerings

Paul Beamish

Colette Southam

Alex Beamish

Paul Beamish

Daniel Abrahams

Gary Bowman

Alex Beamish

Vishal Mehrotra

Alex Beamish

Manuel Siegrist (PhD)

Paul Beamish

Gary Bowman

Colette Southam

Colette Southam

Philip Abold (MFIN)

Mason Deetman (MFIN)

Colette Southam

Greg Pill (ASX)

Kyle Fernandes (MFIN)

Adrian Gepp

Molly Parker (BASc)

Colette Southam

Barry Newell (BCom)

Brianne Garner (MBA)

Colette Southam

Annabelle Yee (BCom)

Colette Southam

Craig Dunbar

Jeff Lindquist (Ivey HBA)

CASES CLOSE TO COMPLETION

Case Title

Geotech Tailings Engineering (Australia): Protecting Intellectual Property

Authors

Simone Kelly

Greg Strydom

Matt Winkler (MBA-MFIN)

Colette Southam

CASES UNDER DEVELOPMENT

9B21M028

W28360 (Chinese)

W29925 (Spanish)

W34529 (French)

9B20M134

9B20MJ134 (Japanese)

9B20MF134 (French)

9B20MC134 (Chinese)

W29924 (Spanish)

9B20A083

9B20M039

9B20MF039 (French)

W29919 (Spanish)

W28321 (Chinese)

9B20N034

9B19N001

9B19NC001 (Chinese)

9B18B013

9B18BC013 (Chinese)

9B17N009

9B14N038

9B14N005

9B14NC005 (Chinese)

9B14NF005 (French)

Stage

Awaiting feedback from company.

Case Title

The rise and rise of HiSmile: What has powered this $100 million Australian disrupter and what it must do next.

Authors

Vishal Mehrotra

Alex Beamish

Stage

First draft. Meeting with company for feedback in January 2024.

2

Project Net Zero (Australia): Developing an ESG Accounting System for a Circular Economy

Waddi Springs (Australia): Developing a Strategic Marketing Plan

BSKT Whole Foods: A Taste of Indigenous Australia

With a little love from Kylie Jenner and Connor McGregor: How HiSmile became a digital marketing powerhouse

Girl Guides Queensland: Decision for the Board

Domino’s Pizza Role of the Board

Colette Southam

Kim Kercher

Clare Burns

Vishal Mehrotra

Alex Beamish

Paul Beamish

Alex Beamish

Vishal Mehrotra

Alex Beamish

Colette Southam

Kim Kercher

Colette Southam

Kim Kercher

Initial meetings

Completed interviews/analysis

Initial meetings

Completed interviews/analysis.

Completed initial interview. On hold until Colette completes AICD Course.

Used mini-case at Learning and Teaching Week On hold until Colette completes AICD Course.

3

RESEARCH ACTIVITY POLICY THRESHOLDS – BOND BUSINESS SCHOOL (BBS) 2023

In accordance with the RES 4.1.3 Research Activity Policy (V6) this document outlines the Business School's thresholds for research activity. Applying the RES 4.1.3 Research Activity Policy (V6) framework BBS has set thresholds for each level of academic appointment as a measure of research activity These research activity expectations for research enabled staff will be determined using the below specific standards at the time of their Performance and Development Review.

All research enabled staff must be active in at least two (2) of the research activities a) to d) outlined in Clauses 7 and 8 Assesses research activity of the RES 4.1.3 Research Activity Policy (V6).

The research active assessment period is the most recent complete three-calendar year period.

1. RESEARCH THRESHOLDS BY LEVEL OF ACADEMIC APPOINTMENT

1.1 PROFESSOR

1.1.1 External Research Income Threshold – $15,000 or greater

1.1.2 Publication Threshold – 4 publications, 3 preferred and a B or Q2

1.1.3 HDR/Hons Supervisions – At least 2 (One must be primary)

1.2 ASSOCIATE PROFESSOR

1.2.1 External Research Income Threshold – $10,000 or greater

1.2.2 Publication Threshold – 3 publications, 2 preferred and a B or Q2

1.2.3 HDR/Hons Supervisions – At least 2

1.3 ASSISTANT PROFESSOR

1.3.1 External Research Income Threshold – $2,500 or greater

1.3.2 Publication Threshold – 2 publications, 1 preferred and a B or Q2

1.3.3 HOR/Hons Supervisions – At least 1

1.4 ASSISTANT PROFESSOR (TEACHING FOCUSSED)‐ RESEARCH ENGAGED

1.4.1 Publication Threshold - At least 1 publication every 2 calendar years

1.5 SENIOR TEACHING FELLOWS - RESEARCH ENGAGED

1.5.1 Publication Threshold - At least 1 publication every 2 calendar years

Appendix 10

Journal Articles must be considered scholarly research, be peer-reviewed and listed as published on PURE. To be eligible for funding you must have Bond listed as your affiliation on the publication by-line.

Preferred Publications Publication Incentive

Appear on FT50 list

Appear on UT Dallas list

Ranked A* on the ABDC list

Ranked A on the ABDC list

Q1 on Scimago Journal Ranking

$4,000

$4,000

$3,000

$2,000

$2,000

2023 publication rewards will be paid at the full amount for the top two publications and .5 for any further eligible publications.

Books, Book Chapters, Conference Papers, Editorials, Meeting Abstracts, Pre-registered Studies, Case Studies etc do not count towards Research active thresholds. Case Studies attract a $500 publication incentive.

RESEARCH ACTIVITY REWARDS – BOND BUSINESS SCHOOL (BBS) 2023

BBLF #1

David Baxby, Co-Founder Coogee Capital

Antony Ceravolo, Director, Ceravolo Group

Kate Vidgen, Global Head of Industrial Transition and Clean Fuels, Green Investment Group

‘The future of tech, energy and investment: where to from here?’

Amelia Evans, CEO QLD Airports

BBLF #2

BBLF #3

Jessica Mellor, CEO, The Star Gold Coast John O’Shea, GM, The Langham & Jewel Residences, GC

‘Travel Unmasked: Challenges, trends and opportunities in the travel and tourism industries.’

Emeritus Professor Ron Bird, Jeremy Cooper, Former Chairman, Challenger Ltd

Dr Michael O’Neill, Fund Manager

Investors Mutual Ltd

Dr Deborah Ralston, Future Fund Board of Guarantees

Professor David Gallagher ‘Australia’s Super System – Past, Present and Future.’

Usman Khawaja, Australian

Cricketer Professor Steve Stern, Data scientist Bruce Oxenford, Umpire

‘Technology: the next big test for cricket.

Business Links #1

Business Links # 2

Business Links #3

5.30pm

Justin Gabbani, CEO, ‘Real Estate across borders: A journey with Lendlease’. 2nd

Associate Professor Danny O’Brien ‘Waves of change: Present trends shaping challenges and opportunities for the surf industry’

Andrew Baxter, Founder, CEO

‘The US Dollar – Its future as the global reserve currency and the potential to impact investment decisions today.’

November 6pm

Appendix 11 2023 Bond Business School External Engagement Industry Events Event Speaker
Date Attendance Staff Students External Alumni Total
/ Topic
2nd March 12pm 10 22 82 11 125
26th July 12pm 10 12 63 35 120
10th October 6pm 28 26 48 22 114
Special Event
Sport
21st March
30 28 41 16 115
May
15 12 37 12 76
6pm
15th August 6pm 4 6 32 2 44
28th
15 4 39 11 69

Appendix 12

Professor Justin Craig, Research and Engagement Activities as at March 2024 Professor of Entrepreneurship and Family Enterprise Visiting Professor Kellog Business School

1. The Science of Business book available March 2024. This complements my two other books (Continuity Model Generation and Leading Family Business) that form the basis of our executive education (ExecEd) programs.

2. Entrepreneurs' Organization (EO) locked in for third annual ExecEd program (The Forever Business) in August.

3. BDO locked in for second annual exec ed program (Continuing Differently) (includes significant representation from NZ partners)

4. PhD student Catharina finalized Trust-Control Dissertation. Content and findings used in all ExecEd programs.

5. PhD student Anke Steinmeyer finalized Entrepreneurial Orientation dissertation. Sample included 32 members and findings used in all ExecEd programs.

6. Continuing Differently Mini-Workshop (Zoom) to EO members in QATAR.

7. The Forever Business Mini-Workshop (in person) to EO members in Melbourne scheduled for May 23.

8. International engagement-Universities:

a. Grand Rapids University (Michigan) Visited in February and presented to 250 at breakfast, 30 at lunch, 12 at private dinner, research workshop for 6, research presentation to faculty. Visited major manufacturer of car door handles.

b. Tec De Monterrey (Mexico). Visited in February. Zoom workshop for 80 business leader group (major clients of CitiBanamex). Recorded interview for Science of Business book. Visited international ag-chemical company.

c. St Francis University (Hong Kong). Visited in March. Launched Science of Business book. Case Study Teaching Workshop facilitated for faculty. Research presentation (Trust). Launched Learning Laboratory initiative. Visited with leader of mainland Family Office program initiative.

d. Kellogg School of Management at Northwestern University (USA). Visiting Professor and Program Director (PWC ExecEd in September)

9. International engagements-Companies:

a. Ongoing formal engagements with significant multi-generational companies (learning informs all ExecEd programs)

i. Bermuda

ii. Chicago

iii. Colombia

iv. Miami

v. Mississippi

10. International engagements-Professional Services Companies:

a. Program Director PWC: annual training for partners and senior managers (Northern Hemisphere) through Kellogg Visiting Professorship

b. NextGenU: Academic director of this bi-annual PWC event for leaders of significant client families

c. AdHoc engagement with BDO International (program delivered in February 2023)

Turn static files into dynamic content formats.

Create a flipbook
Issuu converts static files into: digital portfolios, online yearbooks, online catalogs, digital photo albums and more. Sign up and create your flipbook.