

Exterior Design

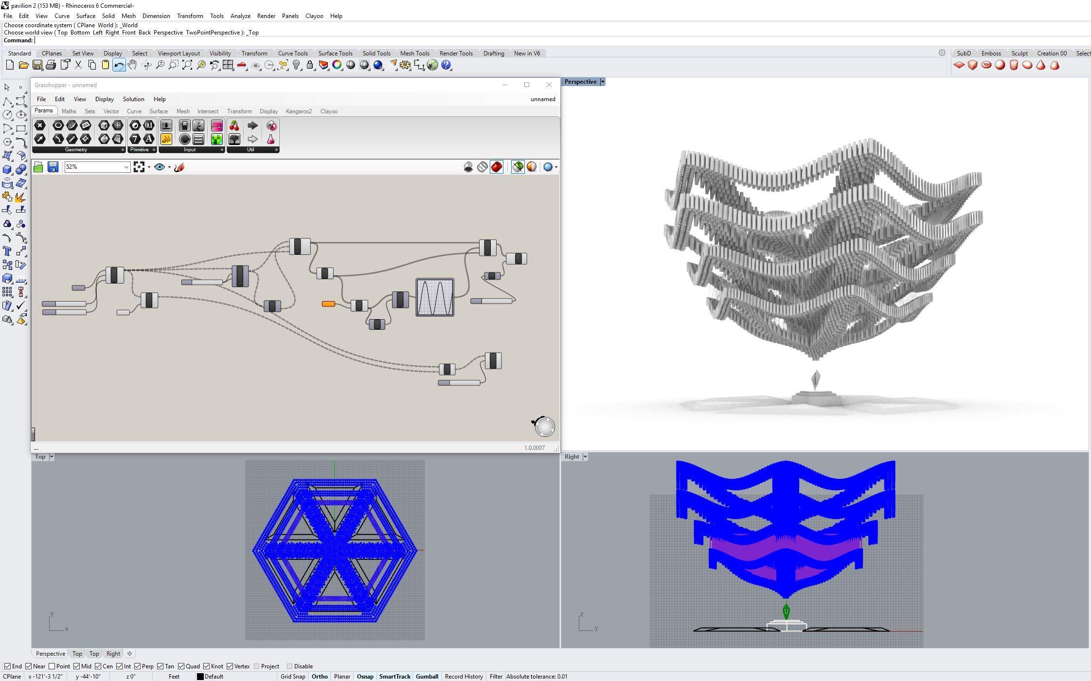
Arc'teryx's name, inspired by theArchaeopteryx fossil, symbolizes evolution and innovation. My layered topology design reflects this, with each layer representing the brand's product evolution from natural inspiration to cutting-edge gear.








Interior Design


The rigid mountain elements and cold color palette in the design reflectArc'teryx's commitment to products that endure extreme conditions, symbolizing their durability and performance.

Furniture & Geometric Design


The furniture and geometric design draw inspiration from natural elements like the human eye and the principles of ancient Greek geometry, blending organic forms with timeless mathematical precision to create a harmonious and visually striking space.







Pavilion Design




Shoe Company Design Concept


The shoe store design, inspired by hiking and walking footwear, reflects the adventure spirit of the brand. Drawing fromAntelope Canyon famous climbing landscape, the store features flowing forms and towering spaces, evoking its natural beauty.




Office Design Concept


The office design combines various geometric forms with wood, stone, and green areas, creating a natural yet modern aesthetic.This blend evokes a sense of harmony and tranquility while reflecting both precision and warmth in the space.

sketching & Photography


Nature is a key inspiration in my design concepts throughout my career. I enjoy spending time outdoors, capturing time lapse photography, sketching, and drawing creative energy from the natural world around me.This connection fuels my creativity and shapes the ideas I bring into my work.








