Architecture Portfolio 2024 | Arham Jain

Page 1

PORTFOLIO arham jain 2020 - 2024 architecture selected works

Arham Jain | 21 Gurugram

iamarhamjain@gmail.com | +91 96362 48888 Issuu | Behance | Linkedin

I am a fourth-year student passionate about architectural and graphic design. I excel in collaborative environments and am eager to contribute fresh and innovative perspectives in conceptualization and graphics.

Curriculum Vitae

Software Skills

MS World

Excel

Powerpoint Word

UI/UX

Figma Wix

Video editing Da Vinci Resolve

Languages

Hindi

English

3D-Modelling Blender Sketchup Rhinoceros

3D-Rendering Twinmotion V-Ray

Research & Site V isits

Dissertation in Architecture Cybernetic Transhuman Ecology: Guidelines

Research & Methodology Emotional Configuration

Singapore Case Study Architectural Tectonics

Mehrauli Settlement Case Study Evolution, Typology & Imageability

Jamali Kamali Mosque Case Study Building Construction Techniques & Materiality

Extra curricular

Sushant University | Semester 1,3,

CR (Class Representative)

Sushant University | Photography Society Member

Adobe

Indesign

Illustrator Photoshop

CAD

Autocad

Education Background

Sushant School of Art & Architecture, Gurugram Bachelor of Architecture

Central Academy, Ajmer XII Board

St. Anselms’s Sr. Sec. School, Ajmer

X Board

2020 -

2021 -

Sushant University | Arch. Design Group Presentation Head Editor

Sushant University | Mehrauli Case Study Booklet Head Editor

Sushant University | Semester 1,2 B.Arch Scholarship (75%)

2022

2022

Work Experience

PhD Research Assistant | Gurugram, Haryana Ar. Pooja Lalit Kumar Graphics & CAD Drawings

Remote Commission Work | Mumbai, Maharashtra Siddh Chemiplast Private Limited: Plastivision Exhibit Graphic Panel Designing

Editorial Graphics | Gurugram, Haryana

Mud Futures Origin & Transfer : Sushant University Graphic Designing

Architectural Intern | Jaipur, Rajasthan

B. G. Associates CAD Drawings

Architectural Intern | Ajmer, Rajasthan Struktura Design Studio

3D-Modeling & Rendering

Freelance | Ajmer, Rajasthan Personal Projects

Album Artwork, Typography, Visual Design

Competitions

NASA: Laurie Baker Trophy Participated

NASA: CP KUKREJA Participated

STAMBH: REviVe 1.0 | Vivekananda Global University Finalist

NASA: OAN (Observation & Action Network) Participated

2024
2023
2021
2020 -
5
6
7
8
4,
,
,
,
2020 - 2024 2021 - 2023 2022 2022 - 2023 2022 Jan - Feb 2024 Dec 2023 Oct - Dec 2021 Jul 2021 Jun 2021 2017 - 2021 2023 2022 2022 2021
- 2025 2018 - 2020 2005
2018
2020
-

Project

ConT entS

Project

Samriddhi

Culture & Imageability

Architectural Design Sem 04

NehruNest

Urban Design Architectural Design Sem 07

Project

Working Drawings

CAD Drawings Building Construction

05 04
Pg 20
Pg 22
04 01
Pg 06

S.E.A.T.

Responsive Ecologies Architectural Design Sem 05

The Dock

Responsive Ecologies Architectural Design Sem 06

Cybernetic Transhuman Ecology: Guidelines

Dissertation in Architecture Sem 07

Miscellaneous

Physical Models, Competitions, Graphics, Typography & Internship (GFC Drawings)

02 07 06 03
Pg 10 Pg 16
Pg 26
Project Project Project Project 05
Pg 28

NehruNest

Sushant School of Art & Architecture Architectural Design

Professor Supervisor Prof. Ar. Pooja Lalit Kumar

Year

2023 | Sem 07

Team Work

Ananya Gehlot

Arham Jain

Location

Nehru Place, New Delhi

Area 32 Acres

About

“To create a vertical ecosystem of hybrid urban forms to enhance the imageability of the District Centre.”

NehruNest, a visionary project in Delhi's Nehru Place, aims to redefine urban living with innovative hybrid structures and sustainability principles. Inspired by vertical urbanism, it maximizes land use by integrating retail, office, and hospitality spaces vertically. Embracing universal design, it ensures accessibility for all. Strategically replacing risk-prone structures with eco-friendly high-rises, it adds elevated green spaces, promoting wellness. Prioritizing Transit-Oriented Development, it enhances connectivity and reduces reliance on private vehicles for a sustainable future. NehruNest envisions a socially inclusive, visually stunning urban landscape, blending modernity with nature, guided by Herb Caen's wisdom: "A city is measured by the height of its dreams."

Project 1 2 3 4 5 6 7 06
Image renderd using Leonardo AI

Imageability Isometric Representation

Area Program

Character of Space

Program Bubble Diagram

07
08

Spot Sections

Spot A: Sky bridges connecting two buildings and creating a void below to make a community space.

Spot B: Connecting public transit with a building’s vertical garden for better and easy connectivity.

Spot C: Curvilinear spiral garden connecting a green park with a terrace garden with views and public spaces.

Spot D: Connecting floors of a parking building directly to the floors of a retail and office building which serves them directly respectively.

09

S.E.A.T.

Secular Elective Autonomous Team

Sushant School of Art & Architecture Architectural Design

Professor Supervisor Prof. Ar. Amit Gupta Prof. Ar. Pragya Hotwani

Year

2022 | Sem 05

Team Work

Abhav Gupta Arham Jain Muskaan Puri

About

The planet Earth faces escalating ecological disruption. Adaptive urban hybrids - Regenerative and resilient infrastructure: design and develop an architectural ‘hybrid’ in a dense urban context, transforming existing situations, adaptable to future changes, incorporating technological innovation. Architecture contemplates living within an ecosystem beyond political abstraction.

Identify 'Systems' in Nature, Decoding Coral Branching as Systems, Prototype production, 'System' Prototype 1.1 Exploration, ‘System’ Prototype 2.0 - Blueprint, ‘System’ Prototype 2.1 - Construction based on expanding and contracting columns and beams focusing on Amorphous frames i.e., Structural Primacy. Spirit of Time ... Age of identity, Architecture Program based on legislative council and assembly, Programmatic Stratification, The Jenga 1.0, Decoding Location - Macro & Micro Site Analysis, Form Finding I, The Jenga 2.0 - Permeated form.

Location
Golf Course Road, Sector 42, Gurugram
Area 3 Acres
Project 1 2 3 4 5 6 7 10 Image generated using Midjourney AI

Coral: Branching

Branching is a formalism for generating a special kind of character string. When interpreted graphically in a certain way.

Components

Alphabet: a set of valid character

Axiom: describes the initial state of the syste ules: applied to the axiom and then applied recursively, generating again and again

Minimal path forms: Comparison of film form with forms of low load level branching structures.

Close proximity and densely packed branches giving strong structural features.

11

Response to Water Pressure

Coral Resemblance

The internal hydraulic pressure mechanism. Reacting to water pressure like corals experience underwater.

Rainwater harvesting is a technology used for collecting and storing rainwater from rooftops, the land surface, or rock catchments using simple techniques such as jars and pots as well as more complex techniques such as underground check dams.

Rainwater harvesting is the accumulation and deposition of rainwater for reuse on-site, rather than allowing it to run off.

Components of the roof top rainwater harvesting system:

Catchment Area

The surface that receives rainfall directly is the catchment of rainwater harvesting system.

Transportation

Rainwater from the catchment area is carried through down takes water pipes to an external chamber.

12
13
Blueprint: Prototype 2.1

Program

The diagram addresses state governance and its breakdown. The tertiary line emphasizes the crucial role of services, serving as a foundation for the primary and secondary programs depicted in the other lines. The interconnections between them provide insight into the functioning of the programs and their interdependence.

14
Linkage Diagram

Form Finding: Jenga 2.0

15

The Dock

Sushant School of Art & Architecture Architectural Design

Professor Supervisor Prof. Ar. Amit Gupta Prof. Ar. Prarthna Misra

Year 2023 | Sem 06

Team Work Arham Jain Avi Arora Kairavi Shah

Location Golf Course Road, Sector 43, Gurugram

Area

About

In dense urban settings, architects strive to create adaptive hybrids, resilient structures capable of transforming existing environments and accommodating future changes. These structures integrate technological innovations, reshaping our lifestyles and connection with nature.

They reflect cities' need for social, economic, and cultural agility amidst constant flux. Prototype Construction focuses on Autopoetic armor, prioritizing the building envelope for shielding against environmental factors like sound. The skin doubles as a landing pad for drones, revolutionizing warehouse transportation. Envelopes are dynamic, responsive systems providing protection while seamlessly blending into the urban landscape.

5 Acres
Project 1 2 3 4 5 6 7 16
generated using Midjourney AI
Image
SERVICE LANE ENTRY THE DOCK 215M LENSKART HQ SECTOR 42 POLICE STATION SECTOR 43 216M 79M 108M EXIT GOLF COURSE ROAD 17
G1.1 G1.2 G1.3 G2.1 G2.2 G2.3 G2.4 G2.5 G2.6 G2.7 G2.8 G3.1 G3.2 G3.3 G3.4 G3.5 G3.6 G3.7 G3.8 G1.4 G1.5 G1.6 G6.2 G6.3 G6.4 G6.5 G6.6 G6.7 G6.8 G6.1 G4.1 G4.2 G4.3 G5.1 G5.2 G5.3 G5.4 G5.5 G5.6 G5.7 G5.8 G4.4 G4.5 G4.6

Samriddhi

Sushant School of Art & Architecture Architectural Design

Professor Supervisor Prof. Ar. Amrita Madan

Year

2022 | Sem 04

Individual Exercise

About

Farrukhnagar, a small village steeped in India's history, thrived on its salt trade. The fort, built by Khan around 1761, housing his palace known as Sheesh Mahal, a gem of Mughal architecture. Our site lies within this historic enclave. The building design is guided by five lenses: imageability, culture, well-being, materiality, and traces of evolution. Iintegrating light and shadow play, chabutra, and nature responsiveness. Domes, arches, semiopen spaces, and courtyards weave a rich fabric, evoking curiosity and a sense of exploration.

This cultural hub encompasses a local art bazaar, community center, museums, galleries, and educational institutes, all overlooking an amphitheater. It celebrates local artistry and heritage while offering spaces for learning, creativity, and community interaction. With its diverse offerings, from art studios to guesthouses, the complex serves as a focal point for cultural exchange and enrichment, honoring village’s past while embracing its future.

Location Sheesh Mahal, Farrukhnagar Area 3 Acres
Project 1 2 3 4 5 6 7 20
Image render using Twinmotion

Model Matrix

SI SU SE SW SM
PI PU PE PW PM AI AU AE AW AM CU CE CM
PIUEWM
22

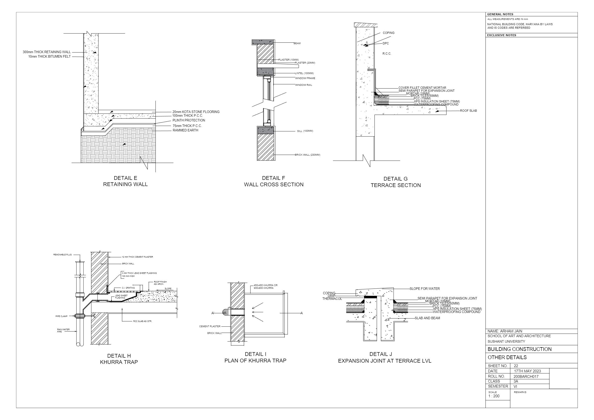
Project 1

Working Drawings

Sushant School of Art & Architecture Building Construction

Professor Supervisor Prof. Ar. Tanya

Prof. Ar. J S Bedi Prof. Ar. Ashish Agarwal Prof. Ar. Shiv Marwaha Prof. Ar. Sonal Singh

Typology Building Management System

Year

2024 | Sem 08

Typology Pre-engineered Warehouse

Year

2023 | Sem 07

Typology Cultural Complex

Year

2023 | Sem 06

Typology

Office Block

Year

2022 | Sem 05

2 3 4 5 6 7 22 Image generated using AutoCAD

Working Drawings

Building Setting Out

Framing Plan

Foundation Plan

Site Plan

Terrace Plan

Site Elevations & Sections

Service Core Plan & Sections

WC Plan & Sections

23
Plan
Details Site
Section AA’ Section BB’

BMS System Fire

HVAC

Surveillance Plumbing Drainage & Sewage

Sunken Slab Detail

Drain Trap Detail

Section BB’

Urinal Dry Partition Detail

Washroom Details Plan

Sections Details

24
Section AA’

Other Details

Expansion Joint at

Terrace Level Detail

Wall - Window

Cross Section Detail

25
Khurra Trap Section Detail External Wall Section Khurra Trap Plan Detail

Project

1 2 3

Sushant School of Art & Architecture Architectural Design

Professor Supervisor Prof. Ar. Himanshu Sanghani

Year 2023 | Sem 07

Research

Dissertation in Architecture

Individual Exercise

4 5 6 7 26
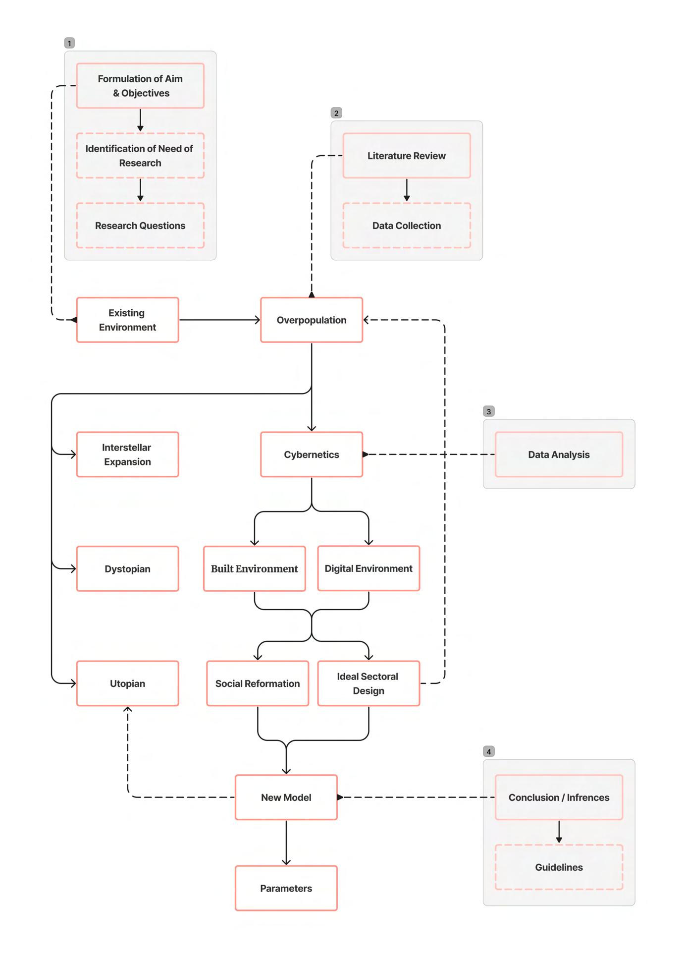
Cybernetic Transhuman Ecology: Guidelines generated using Firefly AI
Image

Methodology of research

Formulation of Aim & Objectives

Identification of need of research

Research

Questions

Existing Environment

Interstellar Expansion

Overpopulation

Literature Review

Data Collection

Dystopian

Cybernetics

Built Environment

Digital Environment

Data Analysis

Utopian

Social Reformation

Ideal Sectoral Design

New Model

Parameters

Conclusion

Conclusion / Inferences

Guidelines for 2300

The 2300 cybernetic transhuman ecology model prioritizes symbiotic coexistence, dynamic adaptability, and sustainable practices, integrating ethics with technology and cultural inclusivity in architectural typologies like Floating Bio-Cities and Organic Megastructures.

27

01 Competitions

NASA: REviVe 1.0 Trophy 2022 NASA: CP Kukreja 2022

NASA: Laurie Baker Trophy 2023

02 Booklet Head Editor Graphics Head

03 Internship | B.G. Associates 2021 Working Drawings Rendering

04 Photography Landscape
 Travel

05 Prototyping Laser Cutting

06 Graphic Designing Typography Mix-media Collage Album Artwork

07 Analog Art Acrylic Painting Graphite Sketching

Project 1 2 3 4 5 6 7
28
Miscellaneous

NASA: REviVe 1.0 Trophy 2022

NASA: CP Kukreja Trophy 2022

NASA: Laurie Baker Trophy 2023

02 Booklet

SSAA: Mehrauli Case Study 2022

The Bell

Top 12 Finalist Vivekananda Global University

Team Work

Arham Jain Muskaan Puri

Midnight Hour 1/3 Entries from University

Team Work

Arham Jain

Muskaan Puri Vani Goel

Eyes On The Street 1/3 Entries from University

Team Work

Arham Jain

Mehr Dandiwal

Vani Goel

Yashpal Singh Jaitawat

OCIS 2022: Mehrauli

Head Editor Graphics Head

Team Work SSAA Batch of 2025

29
01 Competitions

Working Drawings Shuttering Plan Conduit Plan Electrical Plans Bedroom Elevations False Ceilings Furniture Layouting

Rendering Office

Types Architecture Event Landscape

30
03 Internship | B.G. Associates 2021
Travel
04 Photography

Techniques 3D-Printing Laser Cutting

Mediums Acrylic MDF

Hands-On Sun board Balsa Wood

Typography 3D Text Text Effects Layer Styles

Illustrations Digital Painting Concept Art Vector Illustration Mixed Media Collage Photo Manipulation Infographics

Mediums Pencil Colors Oil Pastels Graphite Water Colors Gouache Acrylics

31
05 prototyping 06 graphic Designing 07 Analog Art
iamarhamjain@gmail.com +91 9636248888
Copyright © 2024

Turn static files into dynamic content formats.

Create a flipbook
Issuu converts static files into: digital portfolios, online yearbooks, online catalogs, digital photo albums and more. Sign up and create your flipbook.