My first document

Page 1

UNIVERSIDAD MARIANO GALVEZ DE GUATEMALA

LICENCIATURA EN ADMINISTRACIÓN EDUCATIVA

CURSO: GESTION DEL TALENTO HUMANO

FACILITADOR: LIC. LUIS VILLATORO

PORTAFILIO

GESTION DEL TALENTO HUMANO

ESTUDIANTE: ANGEL DAVID GUTIERREZ MARTINEZ

CARNÉ: 9614-23-21016

Guatemala, Septiembre de 2023

2
3 INDICE CONTENIDO PAG. INTRODUCCIÓN 4 SEMANA 1 5 Tema: Introducción a la administración moderna de recursos humanos ..................... 5 SEMANA 2...................................................................................................................... 7 Tema: Principio y Desarrollo de la Gestión del Talento Humano................................. 7 SEMANA 3...................................................................................................................... 9 Tema: Planificación Estratégica de Recursos Humanos 9 SEMANA 4 11 Tema: Métodos de recolección de datos para el análisis y diseño de cargo 11 SEMANA 5 13 Tema: Introducción a la administración moderna de recursos humanos ................... 13 SEMANA 6.................................................................................................................... 15 Tema: Reclutamiento................................................................................................. 15 SEMANA 7.................................................................................................................... 17 Tema: Síntesis del reclutamiento............................................................................... 17 SEMANA 8 21 Tema: Pasos del proceso de selección de personal 21

Los procesos administrativos demandan una planificación adecuada y estratégica para alcanzar los objetivos institucionales. Las estrategias se pueden plantear de una forma adecuada de acuerdo a las características y necesidades pero es importante considerar la gestión del talento humano, quién es la parte operativa de la institución para hechas a caminar cada uno de las partes que componen una buena estrategia administrativa.

La gestión del talento humano implica una serie de procedimientos administrativos, que van desde la identificación de las características que debe tener el puesto así como el perfil que debe reunir la persona que ocupara dicho cargo para cumplir las funciones que se le asignan en la institución.

El talento humano ha sido parte importante para desarrollar lo que Karl Marx definió como trabajo durante la revolución industrial, a pesar de que el ser humano ha desarrollado desde hace siglos su talento humano para lograr los objetivos de las diferentes empresas Actualmente las instituciones deben contar con una planificación estratégica para el reclutamiento del talento humano y contar con los instrumentos de evaluación que servirán para seleccionar al personal adecuado para el puesto que necesite la empresa.

El proceso de reclutamiento es importante para la selección del talento humano que formará parte de la empresa o institución y es a través de los colaboradores que se cumplirán los objetivos y metas estratégicas que se ha planteado la entidad.

4
INTRODUCCIÓN

SEMANA 1

Tema: Introducción a la administración moderna de recursos humanos

Recursos consultados

https://www.canva.com/design/DAFpzhGYAbk/-

B6z_X4G3iuo4XLvr0pZRg/edit?utm_content=DAFpzhGYAbk&utm_campaign=designsh are&utm_medium=link2&utm_source=sharebutton

Trabajo realizado

5

Autoevaluación

Instrucciones: Revise los aspectos integrados en esta autoevaluación y proceda a calificar cómo fue el desarrollo de cada uno marcando las casillas que considere adecuadas a su desempeño con una X.

1. Ingresa y visualiza el o los material en la plataforma

2. Realizó adecuadamente el trabajo (Mapa conceptual) de la semana 1, indagó, organizó y dominó el tema

3. El Trabajo individual, lo desarrolló adecuada y responsablemente

4. Siguió las instrucciones y lineamientos para las actividades de la semana 1 incluyendo tiempos de entrega

5. Participó e interactuó en foros, videoconferencias u otros en la semana 1

Preguntas de reflexión

1. ¿Qué es lo que hizo especialmente bien?

Revisar y realizar lectura de introducción a la administración moderna de recursos humanos, utilizar programa para elaborar el mapa conceptual.

2. ¿Qué debe mejorar?

Tiempos de entrega de las actividades

3. ¿Qué hará para mejorar?

Ponerme al día y trabajar semanalmente

6
No. Trabajo Semanal
Necesita mejorar Regular Bueno Muy bueno Excelente
X
X
X
X
X

SEMANA 2

Tema: Principio y Desarrollo de la Gestión del Talento Humano

Recursos consultados

https://www.canva.com/design/DAFqRej-ct8/qjsuipD4lrAlHMrRYUvxQ/edit?utm_content=DAFqRejct8&utm_campaign=designshare&utm_medium=link2&utm_source=sharebutton

Trabajo realizado

7

Autoevaluación

Instrucciones: Revise los aspectos integrados en esta autoevaluación y proceda a calificar cómo fue el desarrollo de cada uno marcando las casillas que considere adecuadas a su desempeño con una X.

No. Trabajo Semanal Necesita mejorar Regular Bueno Muy bueno Excelente

1. Ingresa y visualiza el o los material en la plataforma

2. Realizó adecuadamente el trabajo (Línea de tiempo) de la semana 2, indagó, organizó y dominó el tema

3. El Trabajo individual, lo desarrolló adecuada y responsablemente

4. Siguió las instrucciones y lineamientos para las actividades de la semana 2 incluyendo tiempos de entrega

5. Participó e interactuó en foros, videoconferencias u otros en la semana 2

Preguntas de reflexión

1. ¿Qué es lo que hizo especialmente bien?

Seguir las indicaciones de la guía de aprendizaje # 2 y utilizar los elementos de la plataforma para subir la actividad

2. ¿Qué debe mejorar?

Entrega de los productos en tiempo establecido

3. ¿Qué hará para mejorar?

Organizar tiempo para realizar las actividades

8
X
X
X
X
X

SEMANA 3

Tema: Planificación Estratégica de Recursos Humanos

Recursos consultados

https://www.canva.com/design/DAFqb42Bk9M/KYTNHTe6RIsQgCrxtGqXjQ/edit?utm_c ontent=DAFqb42Bk9M&utm_campaign=designshare&utm_medium=link2&utm_source= sharebutton

Trabajo realizado

9

Autoevaluación

Instrucciones: Revise los aspectos integrados en esta autoevaluación y proceda a calificar cómo fue el desarrollo de cada uno marcando las casillas que considere adecuadas a su desempeño con una X.

1. Ingresa y visualiza el o los material en la plataforma

2. Realizó adecuadamente el trabajo (Organizador gráfico) de la semana 3, indagó, organizó y dominó el tema

3. El Trabajo individual, lo desarrolló adecuada y responsablemente

4. Siguió las instrucciones y lineamientos para las actividades de la semana 3 incluyendo tiempos de entrega

5. Participó e interactuó en foros, videoconferencias u otros en la semana 3

6. Participó en FORO

Preguntas de reflexión

1. ¿Qué es lo que hizo especialmente bien?

Revisar plataforma ver actividades y material de apoyo para realizar actividades y ponerme al día hasta la semana 3.

2. ¿Qué debe mejorar?

Entrega de actividades en fecha establecida

3. ¿Qué hará para mejorar?

Trabajar durante la presente semana las actividades de la semana 4

10
No. Trabajo Semanal Necesita mejorar Regular Bueno Muy bueno Excelente
X
X
X
X
X
DUDAS X

SEMANA 4

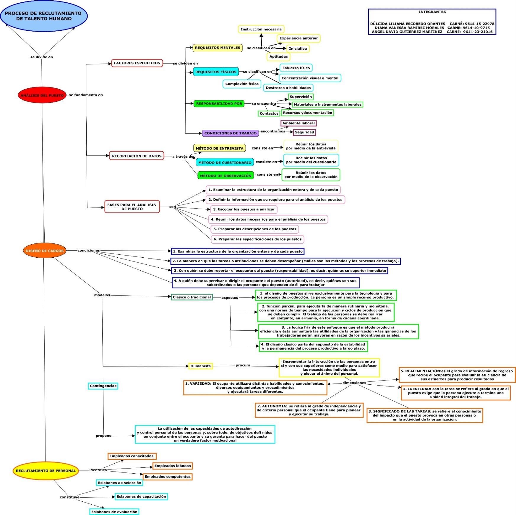
Tema: Métodos de recolección de datos para el análisis y diseño de cargo

Trabajo realizado

11

Autoevaluación

Instrucciones: Revise los aspectos integrados en esta autoevaluación y proceda a calificar cómo fue el desarrollo de cada uno marcando las casillas que considere adecuadas a su desempeño con una X.

1. Ingresa y visualiza el o los material en la plataforma

2. Realizó adecuadamente el trabajo (Mapa Mental) de la semana 4, indagó, organizó y dominó el tema

3. El Trabajo individual, lo desarrolló adecuada y responsablemente

4. Siguió las instrucciones y lineamientos para las actividades de la semana 4 incluyendo tiempos de entrega

5. Participó e interactuó en foros, videoconferencias u otros en la semana 4

Preguntas de reflexión

1. ¿Qué es lo que hizo especialmente bien?

Revisar con tiempo el contenido para desarrollar la actividad y profundizar sobre el tema de la semana.

2. ¿Qué debe mejorar?

Utilizar otros programas para realización de actividades.

3. ¿Qué hará para mejorar?

Probar otros programas o recursos tecnológicos para desarrollar las actividades.

12
No. Trabajo Semanal Necesita mejorar Regular Bueno Muy bueno
Excelente
X
X
X
X
X

SEMANA 5

Tema: Introducción a la administración moderna de recursos humanos

Recursos consultados

https://www.canva.com/design/DAFriqCv8Dg/J3qSk42g6bGQJVyX8ARIA/edit?utm_content=DAFriqCv8Dg&utm_campaign=designshare& utm_medium=link2&utm_source=sharebutton

Trabajo realizado

13

Autoevaluación

Instrucciones: Revise los aspectos integrados en esta autoevaluación y proceda a calificar cómo fue el desarrollo de cada uno marcando las casillas que considere adecuadas a su desempeño con una X.

No. Trabajo Semanal Necesita mejorar Regular Bueno Muy bueno Excelente

1. Ingresa y visualiza el material en la plataforma

2. Realizó adecuadamente el trabajo de la semana 5, indagó, organizó y dominó el tema

3. El Trabajo lo desarrolló adecuada y responsablemente en equipo.

4. Siguió las instrucciones y lineamientos para las actividades de la semana 5 incluyendo tiempos de entrega

5. Participó e interactuó en foro de la semana 5

Preguntas de reflexión

1. ¿Qué es lo que hizo especialmente bien?

Revisar con tiempo el contenido para desarrollar la actividad y dar seguimiento a los temas del libro de Idalberto Chiavenato.

2. ¿Qué debe mejorar?

Consultar otras fuentes o referencias bibliográficas.

3. ¿Qué hará para mejorar?

Revisar otras fuentes de consulta.

14
X
X
X
X
X

SEMANA 6

Tema: Reclutamiento

Recursos consultados

https://www.canva.com/design/DAFsAoJiqnU/awlMCrrs1AU2BdttaX9oHg/edit?utm_cont ent=DAFsAoJiqnU&utm_campaign=designshare&utm_medium=link2&utm_source=shar ebutton

Trabajo realizado

15

Autoevaluación

Instrucciones: Revise los aspectos integrados en esta autoevaluación y proceda a calificar cómo fue el desarrollo de cada uno marcando las casillas que considere adecuadas a su desempeño con una X.

No. Trabajo Semanal Necesita mejorar Regular Bueno Muy bueno Excelente

1. Ingresa y visualiza el material en la plataforma X

2. Realizó adecuadamente el trabajo (historieta) de la semana 6, indagó, organizó y dominó el tema

X

3. El Trabajo individual lo desarrolló adecuada y responsablemente X

4. Siguió las instrucciones y lineamientos para las actividades de la semana 6 incluyendo tiempos de entrega

X

5. Participó e interactuó en foros de la semana 6 X

Preguntas de reflexión

1. ¿Qué es lo que hizo especialmente bien?

Revisar la plataforma y realizar las actividades con tiempo. Además de conocer sobre el proceso de reclutamiento y que existen modelos de selección y clasificación del personal

2. ¿Qué debe mejorar?

Analizar otras fuentes de consulta para actualizar conocimientos sobre procesos de gestión del talento humano.

3. ¿Qué hará para mejorar?

Compilar información relacionada a la gestión del talento humano.

16

SEMANA 7

Tema: Síntesis del reclutamiento

Trabajo realizado

Las organizaciones escogen a las personas que desean tener como colaboradores y las personas escogen a las organizaciones donde quieren trabajar y aplicar sus esfuerzos y competencias. Se trata de una elección recíproca que depende de innumerables factores y circunstancias. Sin embargo, para que esa relación sea posible es necesario que las organizaciones comuniquen y divulguen sus oportunidades de trabajo a efecto de que las personas las localicen y puedan iniciar una relación. Éste es el papel del reclutamiento: divulgar en el mercado las oportunidades que la organización ofrece a las personas que posean determinadas características que desea. Por medio del reclutamiento, la organización que forma parte del mercado de trabajo envía una señal de oportunidades de empleo a determinados candidatos que forman parte del mercado de RH. El reclutamiento funciona como un puente entre el mercado de trabajo y el mercado de RH.

En las dos eras industriales (la industrialización clásica y la neoclásica), la composición del empleo era estable y permanente. En la era del conocimiento, la movilidad de los empleados ha crecido terriblemente con la migración del empleo de la industria al sector de los servicios, de la asesoría legal y formal a la ilegal e informal, del empleo industrial metropolitano al no metropolitano y al aumento del trabajo autónomo. En paralelo, creció la exigencia de calificación de los trabajadores en todos los sectores. En síntesis, aumentó la movilidad espacial, sectorial, ocupacional y contractual. Esa movilidad suele depreciar rápidamente las habilidades específicas de los trabajadores, es decir, incluso los trabajadores más educados necesitan de un reciclaje permanente. Además del volumen del empleo, la naturaleza del trabajo también cambia y ahora exige mayor velocidad en los procesos de transición de los trabajadores hacia su nueva situación. Por ello, los esfuerzos de formación y de recalificación profesional resultan fundamentales.

La mayor presión se refiere al impacto del desarrollo tecnológico y de las continuas innovaciones en las organizaciones, que proporciona mayor productividad y calidad en el trabajo. Es hacer cada vez más y mejor, cada vez con menos recursos o, en otras palabras, con menos personas. Esto significa productividad y calidad para proporcionar competitividad a través de productos mejores y más baratos. En uno de los extremos está la reducción del número de trabajadores y la consecuente reducción de la oferta de empleos en cada organización. Mientras que, en el otro, está el aumento del mercado y la oportunidad para un número mayor de organizaciones con más empleos en una economía eminentemente dinámica y competitiva. ¿Paradójico? Tan sólo en apariencia.

17

En el proceso de reclutamiento la organización atrae a candidatos al MRH para abastecer su proceso de selección. En realidad, el reclutamiento funciona como un proceso de comunicación: la organización divulga y ofrece oportunidades de trabajo al MRH. El reclutamiento tal como ocurre con el proceso de comunicación es un proceso de dos vías: comunica y divulga oportunidades de empleo, al mismo tiempo que atrae a los candidatos al proceso de selección. Si el reclutamiento tan sólo comunica y divulga, no alcanza sus objetivos básicos. Lo fundamental es que atraiga candidatos para que sean seleccionados. En razón de su aplicación, el reclutamiento es interno o externo. El reclutamiento interno actúa en los candidatos que trabajan dentro de la organización colaboradores para promoverlos o transferirlos a otras actividades más complejas o más motivadoras. El reclutamiento externo actúa en los candidatos que están en el MRH y, por tanto, fuera de la organización, para someterlos a su proceso de selección de personal.

La selección de personal funciona como un filtro que sólo permite ingresar a la organización a algunas personas, aquellas que cuentan con las características deseadas. Un antiguo concepto popular afirma que la selección consiste en la elección precisa de la persona indicada para el puesto correcto en el momento oportuno. En términos más amplios, la selección busca, de entre los diversos candidatos, a quienes sean más adecuados para los puestos que existen en la organización o para las competencias que necesita, y el proceso de selección, por tanto, pretende mantener o aumentar la eficiencia y el desempeño humano, así como la eficacia de la organización. En el fondo, lo que está en juego es el capital intelectual que la organización debe preservar o enriquecer. Si no existieran las diferencias individuales y si todas las personas fueran iguales y reunieran las mismas condiciones individuales para aprender y trabajar, entonces la selección de personas sería innecesaria. Sin embargo, las variantes humanas son enormes. Las diferencias individuales, tanto en el plano físico (estatura, peso, complexión física, fuerza, agudeza visual y auditiva, resistencia a la fatiga, etc.) como en el psicológico (temperamento, carácter, inteligencia, aptitudes, habilidades, competencias, etc.), hacen que las personas se comporten de manera diferente, que perciban las situaciones de modo distinto y que su desempeño sea diverso y, en consecuencia, que tengan mayor o menor éxito en las organizaciones.

Existen dos opciones para fundamentar el proceso de selección: una radica en el puesto que será cubierto y la otra en las competencias que serán captadas. Así, por una parte, el proceso de selección se sustenta en datos e información respecto al puesto a cubrir y, por otra parte, se presenta en función de las competencias que la organización desea. Las exigencias dependen de esos datos e información, de modo que la selección tenga la mayor objetividad y precisión para llenar el puesto o sumar las competencias. Si de un lado tenemos el puesto que será cubierto o las competencias deseadas, del otro están los candidatos radicalmente diferentes unos de otros, quienes disputan el mismo puesto y compiten entre sí. En estos términos, la selección se configura como un proceso de comparación y de decisión. Esto ocurre de los dos lados: la organización compara y decide qué pretende de los candidatos y éstos comparan y deciden acerca de lo que ofrecen las organizaciones donde se presentan como candidatos.

18

SOLICITUD DE EMPLEO

Guatemala, Agosto de 2023

Coordinador PEM

Universidad Mariano Gálvez de Guatemala Guatemala

Respetablemente me dirijo ante ustedes a través de la presente para hacer de su conocimiento mi interés en laborar en la casa de estudios superiores que ustedes dignamente representan. Mi nombre es Angel David Gutiérrez Martínez, de profesión Profesor de Enseñanza Media en Ciencias de la Educación, residente del departamento de Huehuetenango, Guatemala.

De acuerdo a mi perfil profesional puedo desempeñar puesto de docente para facilitar cursos de matemáticas, estadística, física y biología, contando con la experiencia e iniciativa para lograr los Objetivos de la Carrera y de la Universidad, por lo anterior manifestó que cuento con la disponibilidad de adecuarme a sus lineamientos y principios laborales.

Agradeciendo su atención a la presente y para cualquier información pongo a su disposición mí correo electrónico andagumar1@gmail.com y mi número de celular 5566-0873, adjunto mi hoja de vida.

Cordialmente,

19
PEM. Angel David Gutiérrez Martínez

Autoevaluación

Instrucciones: Revise los aspectos integrados en esta autoevaluación y proceda a calificar cómo fue el desarrollo de cada uno marcando las casillas que considere adecuadas a su desempeño con una X.

No. Trabajo Semanal Necesita mejorar Regular Bueno Muy bueno Excelente

1. Ingresé y visualiza el material de aprendizaje en la plataforma

2. Participé adecuadamente en el foro.

3. El Trabajo individual, lo desarrollé adecuada y responsablemente

4. Seguí las instrucciones y lineamientos para las actividades de la

Preguntas de reflexión

1. ¿Qué es lo que hizo especialmente bien?

Revisar el material de lectura y conocer sobre el proceso de reclutamiento

2. ¿Qué debe mejorar?

Ampliar conocimientos sobre el tema y compartir ideas

3. ¿Qué hará para mejorar?

Autoformarme para profundizar sobre el tema

20
X
X
X
tiempo de entrega X
semana 7 incluyendo

SEMANA 8

Tema: Pasos del proceso de selección de personal

Trabajo realizado

SELECCIÓN DE PERSONAL

La selección de personal funciona como un filtro que sólo permite ingresar a la organización a algunas personas, aquellas que cuentan con las características deseadas. En términos más amplios, la selección busca, de entre los diversos candidatos, a quienes sean más adecuados para los puestos que existen en la organización o para las competencias que necesita, y el proceso de selección, por tanto, pretende mantener o aumentar la eficiencia y el desempeño humano, así como la eficacia de la organización.

Pasos del proceso de selección de personal

La mejor manera de concebir la selección es representarla como una comparación entre dos variables: de un lado los requisitos del puesto a cubrir (los que el puesto exige de su ocupante) y, del otro, el perfil de las características de los candidatos que se presentan para disputarlo. La primera variable es producto de la descripción y el análisis del puesto, en tanto que la segunda se obtiene de aplicar las técnicas de la selección.

21

Identificación de las características personales del candidato

Identificar y localizar las características personales del candidato es cuestión de sensibilidad. Requiere tener un conocimiento razonable de la naturaleza humana y de las repercusiones que la tarea tiene para la persona que la desempeñará. El primer paso es hablar con los responsables de recursos humanos para valorar las necesidades de la plantilla, y consensuar si es necesario cometer una contratación externa o si podemos encontrar al candidato perfecto dentro de la organización ya sea pública o privada.

Las características de los candidatos

En este apartado se deben incluir funciones que requiere cada puesto de trabajo. De esta manera, se procederá con la mayor precisión a la búsqueda de las competencias necesarias para el perfecto desarrollo del puesto. Se debe elaborar el perfil del candidato que se necesita para ese puesto. Se elaborarán requisitos, conocimientos y competencias que debe tener el candidato en cuestión.

22

La solicitud de empleo

Es el documento por medio del cual un aspirante se postula a un puesto de trabajo en una empresa. Como tal, puede presentarse en dos formas: como un formulario de postulación estándar suministrado por el departamento de recursos humanos de la empresa, o como una carta de postulación.

La entrevista de selección

La entrevista de selección es la técnica más utilizada. En realidad, la entrevista tiene innumerables aplicaciones en las organizaciones. Puede servir para: tamizar a los candidatos al inicio del reclutamiento si se emplea como entrevista personal inicial para la selección; entrevista técnica para evaluar conocimientos técnicos y especializados; entrevista de asesoría y orientación profesional en el servicio social; entrevista de evaluación del desempeño; entrevista de separación, cuando salen los empleados que renuncian o que son despedidos de las empresas, etcétera.

23

Las pruebas y test de selección

Los exámenes de conocimientos o habilidades son instrumentos que miden el grado de competencia profesional o técnica, así como el grado de habilidades con las que se cuenta para desarrollarse en el puesto. En las organizaciones utilizan baterías de pruebas, que son un conjunto de pruebas psicológicas y psicométricas que se aplican a un candidato; éstas generalmente se estructuran de acuerdo con el nivel del puesto. Los test psicométricos se basan en el análisis de muestras del comportamiento humano, sometiéndose a examen en condiciones normativas, para generalizar y prever cómo se manifiesta ese comportamiento en determinada forma de trabajo. Los resultados se encuentran estandarizados en escalas, por lo que éstos se comparan con los de otras personas que ya han realizado el test y cuyos resultados se consideran un parámetro para medir los nuevos talentos.

24

Pruebas psicológicas

Las pruebas psicológicas representan un promedio objetivo y estandarizado de una muestra de comportamientos en lo referente a las aptitudes de las personas. Las pruebas psicológicas se utilizan como medida del desempeño, se basan en muestras estadísticas para la comparación y se aplican en condiciones estandarizadas. Los resultados de las pruebas de una persona se comparan con las pautas de los resultados de muestras representativas a efecto de obtener resultados en porcentajes.

El proceso de selección de personal

La selección de personal es una secuencia de etapas o fases por las que deben pasar los candidatos. Conforme los candidatos superan obstáculos pasan a las etapas siguientes. Cuando los candidatos no logran superar las dificultades, son rechazados y quedan fuera del proceso Las técnicas más simples, económicas y fáciles están en las primeras etapas, y las más caras y sofisticadas están al final. Por lo general, el proceso de selección utiliza una combinación de varias técnicas de selección y múltiples procedimientos, los que varían de acuerdo con el perfil y la complejidad del puesto a ocupar.

25

Evaluación de los resultados de la selección de personal

Existe toda una variedad de procedimientos de selección que se pueden combinar de distintas maneras. Cada organización debe determinar cuáles son los procesos y procedimientos de selección más adecuados y que brindan los mejores resultados. El proceso de selección debe ser eficiente y eficaz. La eficiencia reside en hacer correctamente las cosas: saber entrevistar, aplicar pruebas de conocimientos que sean válidas y precisas, imprimir rapidez y agilidad en la selección, contraer un mínimo de costos de operación, implicar a las gerencias y a sus equipos en el proceso para escoger a los candidatos, etc. La eficacia reside en obtener resultados y alcanzar objetivos: saber atraer a los mejores talentos a la empresa.

26

Autoevaluación

Instrucciones: Revise los aspectos integrados en esta autoevaluación y proceda a calificar cómo fue el desarrollo de cada uno marcando las casillas que considere adecuadas a su desempeño con una X.

No. Trabajo Semanal Necesita mejorar Regular Bueno Muy bueno Excelente

1. Ingresa y visualiza el material en la plataforma

2. Realizó adecuadamente el trabajo de la semana 8, indagó, organizó y dominó el tema

3. El Trabajo individual o de grupo, lo desarrolló adecuada y responsablemente

4. Siguió las instrucciones y lineamientos para las actividades de la semana 8 incluyendo tiempos de entrega

5. Participó e interactuó en foros

Preguntas de reflexión

1. ¿Qué es lo que hizo especialmente bien?

Revisar el material de lectura y conocer sobre los pasos para el proceso de selección de personal

2. ¿Qué debe mejorar?

Ampliar conocimientos sobre el tema y compartir ideas para mejorar en mi trabajo y vida profesional

3. ¿Qué hará para mejorar?

Autoformarme para profundizar sobre el tema

27
X
X
X
X
X

CONCLUSIONES

La gestión del Talento Humano, es sin duda un factor de importancia a ser considerado dentro de un proceso de selección del personal adecuado, este debe ser de acuerdo a las características y funciones que va desempeñar en la institución o empresa, para lo cual es necesario contar con los procedimientos adecuado para la selección del personal ideo.

La selección de personal funciona como un filtro que sólo permite ingresar a la organización a algunas personas, aquellas que cuentan con las características deseadas. En términos más amplios, la selección busca, de entre los diversos candidatos, a quienes sean más adecuados para los puestos que existen en la organización o para las competencias que necesita, y el proceso de selección, por tanto, pretende mantener o aumentar la eficiencia y el desempeño humano, así como la eficacia de la organización

Existe toda una variedad de procedimientos de selección que se pueden combinar de distintas maneras. Cada organización debe determinar cuáles son los procesos y procedimientos de selección más adecuados y que brindan los mejores resultados. El proceso de selección debe ser eficiente y eficaz. La eficiencia reside en hacer correctamente las cosas: saber entrevistar, aplicar pruebas de conocimientos que sean válidas y precisas, imprimir rapidez y agilidad en la selección, contraer un mínimo de costos de operación, implicar a las gerencias y a sus equipos en el proceso para escoger a los candidatos, etc. La eficacia reside en obtener resultados y alcanzar objetivos: saber atraer a los mejores talentos a la empresa

28

BIBLIOGRAFÍA

Chiavenato, I. (2008). Gestión del Talento Humano. México: Mc Graw Hill.

Rojas López, M. D., & Medina Marín, L. J. (2012). Planeación Estratégica: Fundamentos y Casos. Colombia. Editora Litotécnia

29

Turn static files into dynamic content formats.

Create a flipbook
Issuu converts static files into: digital portfolios, online yearbooks, online catalogs, digital photo albums and more. Sign up and create your flipbook.