Yin and Restorative Yoga Manual


Blank Page
Blank Page
All rights reserved. Without limiting the rights under copyright reserved above, no part of this publication may be reproduce d, stored in or introduced into a retrieval system or transmitted, in any form or by any means (electronic, photocopying, record ing or otherwise), without the prior written permission of the copyright owners of this resource.
Section One Context of Yin Yoga and Restorative Yoga ...................................................... 1
The origins of Vinyasa 1 Defining Yin Yoga 2 Purpose of Yin Yoga ................................................................................................................ 2 Benefits of Yin Yoga ................................................................................................................ 2 What is Restorative Yoga? 3 Section Two The Anatomy of Yin and Restorative Yoga ...................................................... 4 The autonomic nervous system and the stress reaction 4 The Relaxation Response
Section Three Yin Yoga Postures ......................................................................................... 9 Most common postures .......................................................................................................... 9 Counterpose in Yin Yoga 11 To prop or not to prop? 11 Activity .................................................................................................................................. 12 Other Yin yoga postures ........................................................................................................ 13 Activity .................................................................................................................................. 16
Section Four Yin Techniques ............................................................................................. 17 Body, Mind and Heart 17 What makes a practice Yin? .................................................................................................. 18
Section Five Themes and Sequencing ............................................................................... 19
Examples of themes for Yin Yoga classes 19 Example class 1 19
Activity .................................................................................................................................. 19 Class structure....................................................................................................................... 20
Arrival and intention setting 20
Activity 20 Main phase sequencing in Yin Yoga ...................................................................................... 21 Activity .................................................................................................................................. 21
Savasana and closing ............................................................................................................. 21 Section Six Breathing in Yin Yoga ...................................................................................... 23 Ujjayi (Ocean) Breath 23 Activity .................................................................................................................................. 24 Practice teaching ‘Coherent breathing’ and ‘Ocean Breath’. ................................................ 24
Section Seven Teaching Skills in Yin Yoga ......................................................................... 25 Language 25 Activity .................................................................................................................................. 26 Modifications and Progressions ............................................................................................ 26 Activity .................................................................................................................................. 26 Section Eight Restorative Yoga ......................................................................................... 27 Activity 28
Sample Restorative Class ...................................................................................................... 28 Section Nine The Energetic Body and Meridians ............................................................... 29 The Five Elements 29 Sample class for the heart meridian 30 Section Ten Finishing Touches .......................................................................................... 31 Activity .................................................................................................................................. 31 References........................................................................................................................ 32
The words “Yin” and “yoga” were first put together in the mid -1990s in California. It is based on the ancient Chinese philosophical system called the Dao, which proposes that everything has two qualities – Yin and yang, and that these qualities are always in shifting relationships to each other. Yang qualities can be described as sunny, fluid and moving whereas Yin qualities are shady, harder and still. One is not considered better than the other, but a balance between the two is required for optimum health and well-being.
In terms of the body, muscles are considered yang tissues and Yin tissues are the harder, less changing parts of the body such as fascia, connective tissue, joints and ligaments. Modern yoga approaches commonly emphasise yang styles of yog a such as hatha and its subdivisions like vinyasa flow, with their muscular engagement, repetition and flowing movement. In recent years, Yin yoga has become popular as a balance to these yang styles of yoga. Our modern lifestyle is also very “yang” – by practicing Yin yoga perhaps we can find more of that elusive balance.
Yin yoga is a slow practice where postures are commonly floor based and are held for several minutes. It is NOT restorative yoga, although there are some similarities which we will explor e during the course.
“In Janu Sirsasana…one can stay with the forehead on the knee for between five minutes and half an hour ” Krishnamacharya, Yoga Makaranda, 1935
Yin yoga is a recent name, but it is not a new practice. Original hatha yoga practices, whilst emphasising strong muscular engagement, equally prioritised softer, more introspective activities. This side of yoga was being lost particularly during the 1990s and 2000s, although a shift towards more meditative approaches can recently be discerned, perhaps due to the impact of the pandemic but also the increased availability and awareness of Yin yoga.
Yin yoga contains influences from Chinese martial arts, classical yoga, chi -gung and Daoism. Key practitioners in its develop ment include:
In the late 1980s, Paulie Zink taught yoga influenced by Chinese martial arts and Daoist principles of the five elements. He had a high level of flexibility and began the practice of staying in one posture for a long period of tim e to enable to body to release.
•
A Japanese psychologist and yogi, Dr Motoyama was an expert in Chinese medicine and taught this to the yoga teacher Paul Grilley.
•
Paul Grilley was an LA based yoga teacher who was taught by both Paulie Zink and Dr Hiroshi Motoyama. He has an extensive knowledge of anatomy and combined this with the philosophical and movement ideas of his teachers to develop a new style of yoga. He ca lled this style “Daoist Yoga” and it became known as “Yin Yoga”.
• Other influential Yin Yoga teachers
Bernie Clark, Sarah Powers and Norman Blair have all been influential in the popularisation of Yin Yoga.
Yin yoga can be defined by 3 “Tattvas” or principles. These can offer us clear and simple guidelines in how we practice and teach Yin yoga.
In each posture:
• Come to ‘the edge’ (around 60%) of full range of motion.
• Resolve to remain still.
• Hold for time.
In Yin yoga, the aim is to experience bodily sensation at a level that is sustainable and does not create tension. Bernie Clark describes this place as ‘The Goldilocks Position’ when feeling how deep we go in the postures, or where our ‘edge’ should be. So, we want to be like baby bear’s bed in the Goldilocks’s story – not too soft, not too hard but just right!
On a physical level the purpose of Yin yoga is to access the ‘Yin’ tissues of the body – fascia, joints and ligaments, rather than using the muscles. This can help to create strength and space in the joints, enabling them to stay mobile. On a mental level the intention is to encourage a quiet, internal practice. Norman Blair defines it as “A ‘middle way’ with an ability to sustain stillness.”
Some benefits of Yin yoga include:
• Moving from ‘doing’ to ‘being’.
• Increased self-awareness.
• Time/space to process and let things go.
• Encourages qualities of patience, acceptance, resilience, stillness, quiet.
• Helps counterbalance ‘desk body’.
• Increases flexibility, lubrication, and mobility of joints.
• Increased circulation of prana/chi.
• Increased present moment awareness.
Restorative yoga has similarities with Yin yoga but comes from the lineage of Iyengar yoga. BKS Iyengar was the first teacher to utilise props to support the body to enable students to practice without strain or pain. In the traditional 4 -week Pune model of Iyengar yoga each week will focus on a different “family” of postures, with the 4th week focussing on restorative yoga. Iyengar originally developed restorative yoga as a therapeutic practice for a va riety of ailments.
These postures were further developed by Judith Lasater, a senior Iyengar teacher and sometimes called a “Relax and Renew” or “Rest and Digest” Yoga practice. Unlike Yin yoga, where participants find their edge and explore sensation, Res torative yoga uses props to support participants before they reach that edge.
The purpose and intention of Restorative yoga is:
• To reduce stress and promote relaxation
• To use props to support the body to allow gentle opening without strain
• To encourage deep rest, soothing nervous system .
• To assist bodies recovering from illness or injury
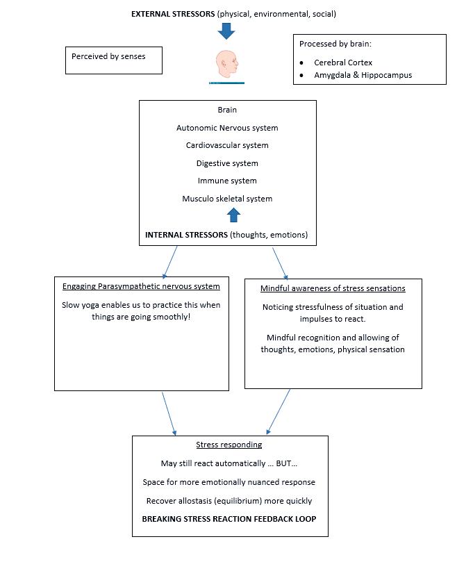
The autonomic nervous system regulates functions such as heart rate, blood pressure and the digestive process. It has two branches.
• Known as ‘fight or flight’
• Speeds things up
Modern life tends to switch on our sympathetic nervous system, tipping us over into the stress response cycle illustration to the right. When you encounter danger (actual or perceived) the brain prepares the body to respond by mobilising nerve centres that trigger a s et of ‘emergency’ physiological responses in order for you to fight or run from the danger. These effects are called the ‘fight or flight’ response.
This stress response can become a ‘feedback loop’ with its effects adding to internal and external stressor s and therefore continuing the cycle.
• Known as ‘rest and digest’
• Slows things down
Both Yin and Restorative yoga seek to move the body towards a relaxation response by a mindful noticing of bodily sensations and thoughts in the different shapes. By a recognition, allowing and softening into these sensations we can learn to recognise the stress response and practice techniques that allow us to tip the balance into a relaxation response and breaking of the stress feedback loop. This relaxation response m eans we are encouraging activation of the Parasympathetic Nervous System (PNS).
When we take a slower, introspective, mindful yoga practice it allows us this time and space to notice.
Research by Dr Stephen Porges has explored the connection between the parasympathetic nervous system and the vagus nerve. The vagus nerve is the tenth and longest cranial nerve and runs from the brain to the lower abdomen, interfacing with the heart, lungs, and digestive tract. It therefore affects the functions of the brai n, respiratory, circulatory, and respiratory systems. The vagal system helps to detect our ‘safe zone’ in order to help ‘switch on’ the parasympathetic nervous system to counteract the stress response. Increased vagal tone is associated with emotional regu lation and resilience.
Some methods of increasing vagal tone which can be accessed through the practice of Yin and Restorative yoga are:
• Greater awareness of the body helps us to realise when we are feeling stressed or unsafe.
• An attitude of acceptance and non -judgement creates a less stressful class experience for students.
• Gentle ujjayi breathing or ocean breath.
• Lengthening the breath and greater awareness of the breath.
The anatomical approach of Yin yoga differs in key ways fr om that of classical Hatha yoga and Restorative yoga. In keeping with Chinese Medicine, different bodily tissues are considered to have corresponding qualities aligned to the concepts of Yin and Yang.
‘Plastic’ ‘Elastic’
Tendons, ligaments, connective tissue, fascia Muscles
Yin tissues are harder and stiffer and become more so, especially as we age.
Connective tissue is a broad term that refers to all tissues that bind, support, and protect in our body. It is considered to be of four types – bone, blood, cartilage, and ‘others’. ‘Others’ is what we are most interested in as this includes fascia, tendons, joint capsules and ligaments (fascia is often used when we have no other name for connective tissue).
Fascia is the connective tissue that covers every organ, muscle, bone – it’s everywhere! We are most interested in deep fascia - which surrounds (or encloses) individual muscles and muscle groups. There are three main functions that the muscle fascia performs:
• The fascia holds the muscle together and keeps it in the correct place.
• The fascia separates the muscles so they can work independently of each other.
• The fascia provides a lubricated surface so that the muscles can move smoothly against each other.
Up to 30% of muscle tissue is fascia and it is this that allows the muscle to change shape and lengthen. From our early twenties, the flow of fluids into this tissue diminishes which causes a gradual hardening and a slow tightening. This means that unless there is movement, it is almost as though the body becomes suffocated in connective tissue.
and Restorative Yoga
In order to access the fascia, we need to:
• Give it time to release by staying for time in postures.
• De-activate muscular activity.
• Use slow breathing to help oxygenate an d lubricate connective tissue.
Flexibility is defined as the range of motion around a joint or a group of joints and muscles. The tissues of the body restrict range of motion to varying degrees. Restriction caused by skeletal structure, for example the shape of a joint capsule, is known as compression and restriction caused by muscle tissue is known as tension. Whilst restrictions due to tension can be changed, the range of movement due to compression can’t be, so it can be interesting to note i n postures what is stopping you from moving further.
Factors affecting our flexibility include:
• Genetic make up
• The type of physical activity you did before the age of twenty
• How long and how much you have practiced yoga
We can’t do anything about the firs t two and how long you have been practicing for is also outside your control so we may as well practice with an attitude of acceptance and a sense of exploring possibilities.
It can be useful to define two terms used in the anatomy of stretching: stress is the tension we place on the body tissues and stretch is the lengthening of the tissues as a result of that stress. When we stretch the muscles, we generally place a stress on the muscle that results in a lengthening (a stretch).
Muscle tissue can be view ed as the creator as movement and ligaments as the breaks. In Yin yoga we are working with tendons and ligaments. We are not trying to lengthen them, but to keep them mobile and spacious. Therefore, in Yin we tend to use the term stress rather than stretch
There has been some questioning as to whether the passive stretching of ligaments in Yin yoga can cause harm by destabilising the joints. Although all biological tissues stretch to some degree, tendons and ligaments should only be stretched a small amou nt – the approach in Yin should be more of a gentle pulling or “stressing”. Although too much stress can destabilise a joint, not enough can cause it to seize up – hence the middle way or “Goldilocks position”.
We address this issue through Yin techniques : Slow; soft; sustainable; adapting for individual bodies.
“We do not use the body to get into a pose, we use the pose to get into the body ”
There are some conditions that require particular attention and modification in Yin yoga:
• Pregnancy: The ligaments in pregnant and post -natal women are more elastic, therefore care should be taken to prevent overstretching. The same precautions and contraindications apply as in Hatha Yoga and a more restorative approa ch to the postures using props.
• Hypermobility: Focus more on muscle engagement to strengthen and stabilise joints. Stay for shorter periods in postures.
• Osteoporosis: Provide alternatives for forward folds and inversions.
• Knee, shoulder and back issues: Pr ovide alternative and modifications.
To keep students safe, we ask them to investigate:
1. The location of sensation – what is acceptable in the hips or thighs is not safe in the knees or neck
2. The type of sensation – throbbing or aching is the tissues begin healthily stressed, burning or stabbing is a direct ticket out the posture.
Many Yin yoga postures are recognisable from Hatha Yoga, but they have differen t names in order to remind the practitioner that the approach is different – slower, softer, more introspective.
The concept of counterpose in yoga enables the practice to be balanced and allows practitioners to move their body in a neutralising or opposite action to the main postures, for example a backward bend after a forward bend. However, this can cause injury, particularly if moving from a posture that has been held for long periods.
Here are some considerations when selecting counterposes in Yin yoga:
• Transitioning out of the main posture slowly and mindfully
• Considering the joint actions of the main posture and the areas of the body targeted. In which direction do you now need to move?
• Remember that the counterpose should be easier than the main posture and remained in for a few breaths
• In Yin yoga “rebounding” is used as a counterpose. This is a mini -savasana, allowing stillness and space for students to notice the effect of the posture on their body
• Yin yoga is particularly concerned with flow of prana or ‘chi’ through channels or ‘meridians’ running through the body. This is discussed further in Section Nine. As different postures direct energy to different parts of the body, a rebound is a chance to allow energy to flow evenly back through the whole body.
• Sometimes dynamic movement or Yang yoga postures are used as counterposes. For example, ‘windscreen wiper’ legs after a hip opener such as Square Pose, or Downward Facing Dog after Swan.
Yin yoga is not restorative yoga, we want to feel an element of challenge rather than to rest. However, it is about softening and letting go – another great definition is from Sarah Powers, “unhurried postures unstained by striving”. So, we may need to use props to aid letting go, to prevent build -up of tension or to make the postures accessible for all bodies.
Useful props: bolster (or long sofa cushion); blanket/towel; yoga blocks/bricks; strap; chair; wall.
What are the modifications, contraindications and counterposes for the above most common postures? Practice the full posture and then setting up props to provide modifications. The first one has been completed for you.
Posture Modification Contraindication/Precaution Counterpose
Butterfly Reclined butterfly, Sitting on block, Support under knees
Osteoporosis Sciatica Lower back issues
Sitting back or gentle backbend
What are the modifications, contraindications and counterposes for the above postures? Practice the full posture and then setting up props to provide modifications.
Posture Modification Contraindication/Precaution Counterpose
Yin yoga uses techniques to connect the heart, mind and body together. We can work through the mind to get to the body and vice versa
• By being aware of the body, we become present. The body is always present, it is the mind that is wandering through memories and fantasies.
• Postures held for long period of time at edge of sensation – so we become more aware of the body in a Yin Yoga practice.
• Simply by being aware of body for longer periods of stillness we become more present, building concentration.
• Notice physical sensations at a slo wer rate than thoughts so easier to become aware of them.
• Observe mental responses
• Observing unhelpful/unnecessary thoughts .
• Maintaining a sense of patience and equanimity
• Moving towards a less judgemental/critical approach .
• Neuroplasticity – repeated thoughts can change the neural pathways in the brain. Cultivating the positive
• Non-judgemental, curious exploration of moment -to-moment experience .
• Acceptance
• Balancing effort to remain focussed with ease .
• Encouraging approaches of kindness, gentleness, compassion
• 3 Tattvas (Principles): appropriate depth (the edge) – remain still – hold for time
• Intention and attention: softening, patience, letting go, connect, allow, reflect
• Areas of the body: target particular area rather than shape, make accessible, ‘above the knees, below the naval’.
Remember that Yin is not ‘better’ than Yang, it is about finding a balance. Each posture will have a balance between Yin and Yang elements. Some, such as Dragon will have more Yang to the Yin whereas postures such as Reclined Twist will be more ‘Yin/Yin.’
• Rest and digest
• Cultivating patience and resilience
• Breath, release, witness, accept
• Self-care
• Stimulating the Vagus Nerve
• Coming home to yourself
• Mindfulness of body and breath
• Stillness amid change
• Seasons
‘Being not doing’
A general 1-hour Yin class, suitable for those new to Yin Yoga.
Welcome - Outline class. Explain about the ‘Goldilocks’ position and taking responsibility for your own practice. Permission to use props and come out of postures early.
• Constructive rest. Setting suggested intention of “Permission to do less” (5 mins)
• Slowing breath and gentle Ujjayi breathing. (5 mins)
• Butterfly (3 mins)
• Sphinx/seal (3 mins)
• Dragon (3 mins each side)
• Childs pose (3 mins)
• Caterpillar (3 mins)
• Reclined Twist (3 mins each side)
• Savasana (10 mins)
Reflective practice: How did you feel physically, mentally, and emotionally after the practice? What aspects of the class did you enjoy or find helpful? What felt challenging?
A Yin class is structured in three parts:
1. Arrival and intention setting
2. Main phase Yin posture sequence.
3. Savasana and closing
Before you start, give a brief outline of what to expect in the class and explain about noticing the location and type of sensation outlined in section two in order for students to take safe responsibility for their practice. Remind them that they can always come out of postures early and simply sit or lie and focus on their breath and on your words.
Time is needed at the start of the class to help students make the transiti on from their everyday activities to become stiller and quieter. As the class focusses on stillness it can sometimes be helpful to include some gentle movement of the joints such circling wrists and ankles or rolling the head from side to side. We do not need to include a warm up in Yin yoga as we do not need the muscles to be warm and elastic, so we do not need the body to be particularly warm. You can guide students to savasana, perhaps using props for comfort. It can be helpful to ask students to start b y noticing their environment – for example sounds outside then inside the room, moving to the connection with their body to the floor. You might ask them to acknowledge the pace and tone of their thoughts before guiding them to an awareness of their breath. After some time noticing the natural low of their breath you can guide them towards slowing their breath or a gentle ujjayi breath. These breath practices are described in more detail in Section Six.
Depending on the theme of your class you may want to suggest an intention for your class, or if the class are experience practitioner, guide them towards setting their own. You can remind the class to return to this intention at intervals throughout the practice. You may also choose to include a short period of meditation at the start of the class if your students are sufficiently settled.
Consider intentions and themes you have used before in your yoga teaching.
Plan an arrival and intention setting (around 10 minutes) for a Yin Yoga class with a theme of your choice.
• Milder postures first but no requirement to warm up
• Restful postures towards the end
• Forward bends are followed by backbends or twist
• Reduce moving up and down between postures
• Around 3 minutes per posture – timer
• Time for stillness or movement in between postures to notice resonance ‘Rebound’
• Select roughly 6 postures to form the main phase of your Yin class.
• This section should last around 35 -40 minutes
• Each posture is held for around 3 minutes with time for a counterpose/rebound
• Allow a 5 minute “slot” for each symmetrical posture
• The number of postures will depend on whether they are symmetrical or asymmetrical.
Savasana is an important part of any yoga class but particularly important in Yin Yoga. It is important to give enough time for Savasana, at least five minutes and preferably ten. This is where students can become more grounded in their parasympathetic nervous system and move towards a state of deep rest and release. When the body is still the internal temperature is like ly to drop so it is important for students to cover themselves in blanket.
Some options you can consider in Savasana :
• Use of props to support muscular relaxation.
• Use of a guided relaxation or body scan.
• Use of a meditation practice.
• Concluding with revisiting any intentions set.
• Finishing with a short period of reflection and consideration of how we can take these principles off the mat and into the day.
In Yin Yoga the focus is on breathing more slowly in order to engage the vagus nerve and connect with the parasympathetic nervous system. We do not normally teach the full yogic or three -part breath in a Yin class as to breath in t his way is considered quite ‘Yang’. A good introduction is to ask students to place hands on the diaphragm and encourage a slower rather than a deeper breath. A key factor in a Yin class is to use the breath as a guide to find their own the appropriate depth or ‘the Edge’. First approaches to consider for breathing in Yin Yoga can include:
• Finding a slow, smooth breath by counting. Depending on the experience of the group you can start at an inhale and exhale of 3 and progress up to a count of 6. It is impo rtant to emphasise that here should never be stress or strain in the breath and that students can stay at the count that suits them. Breathing in and out for a count of 6 has been found to be the most optimal pace for keeping balance in bodily systems and is known as Coherent Breathing.
• Introducing a gentle ‘Ujjayi’ or Ocean Breath.
• Asking students to notice if the breath is smooth and even in each pose and to adjust accordingly.
• Directing breath to areas of tightness in the body.
• Using visualisations e.g. ‘Inhale warmth and welcome, exhale tension and tightness’.
• Using mantra e.g. ‘Inhale So, exhale Ham’ OR ‘Inhale Let, exhale Go’.
• Extending the exhale.
• Directional breathing e.g. ‘Inhale to sacrum, exhale to heart’.
This is also known as ‘Ocean Breathing’ as it suggests the sound of the waves coming onto the shore and back out again. It helps to increase the awareness of breath, to lengthen the breath and soother the nervous system. It is practiced gently rather than in the stronger he ating version practice d in Ashtanga Vinyasa and Yang flow styles of yoga.
• Can be done in constructive rest, reclined, or seated.
• Soften the chin into the chest.
• Inhale through the nose, exhale through mouth making a soft “Ha” sound as if you were fogging up a mirror.
• Continue for three rounds, feeling the breath moving down the back of the throat.
• Softly close the lips, keeping the jaw relaxed and continue to make the same sound in the throat.
• The sound should be audible just to the practitioner, the breath should be smooth and even.
Stay with the exhale through the mouth until you feel comfortable to progress.
Introduce the ocean sound on the inhale as well as the exhale.
• Revert to normal breath awareness if you feel dizzy
• Do not use if a sore throat or cold .
Practice teaching ‘Coherent breathing’ and ‘Ocean Breath’.
The use of language is an important part of teaching Yin Yoga. There is a need for ‘chat’ as this is what can help the students to stay in the posture. It is also important to be able to communicate the ideas behind the practice but in a way that keeps students in a ‘feeling’ rather than ‘thinking’ mode. It is crucial to use language of curiosity and non -judgement, both in your instructions and in what you are asking students to notice. As Norman Blair says, “This is a suggestive practice”.
It can be helpful to start by guiding students to notice bo dy sensation (A suggestion is to use the term ‘sensation’ rather than ‘stretch’). Where is it in the body? How might you describe it in nonjudgemental terms? It is helpful to get students to enquire, “ Does my body feel safe in this posture?”
If it does, you can encourage them to stay and explore being still and softening into sensations of discomfort.
As you move through the class you can ask students to focus on their breath, using one or more of the techniques discussed in section six. Remember to use the breath as a guide to appropriate depth in the postures.
You can also ask students to notice their mental and emotional responses to the postures. Ask them to investigate this in the same way as t hey did changing sensations of the body. Remember that people can have an emotional as well as physical ‘edge’ so give permission for them to come out early if it feels too much. Otherwise, it can be helpful to stay and explore feelings of distraction, boredom, or frustration. This can help students to notice changing sensations of body and mind and encourage awareness and acceptance.
As Yin Yoga has less postures than Hatha Yoga, the classes over a period of time will have less variety. Repetition is an es sential tool in learning and repeating postures and principles over time in your classes is how your students learn. However, to prevent boredom and encourage curiosity, an important skill as a Yin Yoga teacher is to be able to repeat the same thing in man y different ways!
There is also a need for silence – this is a slow, reflective practice. A good guideline when using your timer in the postures is to leave the last 1 minute to 30 seconds in silence. It is good practice to let the students know how much l onger they have in the posture and that they can come out if it feels too long.
Guide students in and out of the postures slowly, over a number of breaths.
Some ideas to explore when using language in teaching Yin yoga:
• Language of curiosity, investigat ing
• Non-judgemental description of sensation – “Listening not telling”
• Suggestive practice
• A need for ‘chat’: enough vocabulary to describe the same situation in different ways – ideas behind the practice
• Use of poetry: Look at Mary Oliver, Rumi, London Bu ddhist Centre YouTube channel
• Need for space and silence
Look at the postures you have chosen for your class. Plan what you will say whilst students are in each pose.
As teachers it is essential to respond to the pe ople in the room and offer adaptations accordingly. Remember that in Yin Yoga we can modify in the following ways:
• Use of props.
• Less time in posture.
• Alternative version of the posture.
Progressions in Yin Yoga differ from Hatha in that a more advanced p ractice is often about doing less, about becoming more aware rather than going further. A suggestion to students is that the most advanced practice is knowing when to dial it back. Perhaps as students advance, they get higher in the poses, needing more pro ps, rather than needing to go lower.
Some ideas for more experienced Yin Yoga students are:
• More silence and less talk
• Staying for longer in the postures
• Refining the breath.
• Setting up postures on their own whilst you talk beginners in
• Knowing when to prop themselves or come out early .
• Letting go of achieving and improving
Go through your class and consider what modifications you can use in each posture. Are there any progressions you could use for more experienced students?
Restorative Yoga has much in common with Yin Yoga but works more on the Parasympathetic Nervous System. It works on the principle that we cannot try to relax, but all we can do is provide conditions that make it mor e likely. It is important to emphasise that in Restorative postures we are not trying to remain still through strong sensation but to support the body so we can be comfortable and rest.
Intention – to remain still and witness sensation
Body – stressing tissues
Intention – to use props to support the body for comfort and ease.
Body – support, rest and opening
Level of challenge Rest and focus on Parasympathetic Nervous System
Breath – gentle Ujjayi
Slowing and witnessing breath More attention to exhale
It is important to recognise that there are different approaches to teaching Yin Yoga just as there are in other styles of yoga. Some Yin postures are more Yin than others! Often a Yin and Restorative posture could be the same but the level of support and intention behind the posture is different. This can be a helpful approach in making the practice appropriate for the needs of individuals in the group. As always it is important to respond to the needs of the group in front of you and there may be days wh en the Yin class you have planned needs to be made more restorative.
One interesting approach can be to take a more Yin approach in the first half of the class with restorative postures in the second half of the class. Many participants find that the stron ger Yin focus helps them to focus and quieten the mind so that they are then able access a deeper level of rest in the restorative postures.
Some examples of how you might change the intention or approach with restorative postures are:
• Staying longer in the postures, up to 10 minutes in some reclined postures.
• Using more props for comfort.
• Permission to rest/safe to rest .
• Passive attitude
• Releasing expectations – particularly of feeling relaxed/calm .
• “Watch and wait ”
• Trust in own ability to relax.
• Use of imagery/meditation/mantra
Some ideas for use of language in restorative yoga include:
• Being held, softening
• Silence
• Signals that pose will end – gong/chime; deepening breath; verbal cue.
Select one of your Yin postures. How could you alter your approach to make it more restorative? You could consider use of props, breath, language and intention.
In Hatha yoga energy (prana) is believed to flow through the body in channels (nadis), animating our existing and bringing vital life force. In Yin Yoga, influenced by the Chinese Medicine background of Dr Hiroshi Motoyama, the energy is calle d chi and the channels are called meridians. Sarah Powers outlines four ways in which chi can be balanced to flow healthily through the meridians of the body.
1. Acupuncture – Inserting needles at particular points along the meridians where chi collects or disperses. This can also be done with self -touch or massage, known as acupressure.
2. Yoga Posture – to place the body in particular shapes to pull on and put pressure on tissues, encouraging chi to flow into these areas.
3. Slowing and lengthening breath
4. Focusing the mind – “Where attention goes prana (or chi!) flows” Sarah Powers, Insight Yoga. There are 12 main meridians we are concerned with in Yin Yoga. Each one is named after an organ. In Chinese Medicine, the organs are given energetic as well as phy sical attributes. In Chinese philosophy chi is constantly pooling and dispersing in both Yin and Yang qualities – the aim is to balance these out to promote a healthy flow and balance of chi. Each Yin meridian has a Yang partner – the Yin organs can be considered the “storage” or the deeper organs, and their Yang partners the “active/functional/doing” organ.
The meridians map the to the Five Elements and the seasons and this is a very helpful way of approaching them in practice.
Yin Meridian Yang Partner Element Season Physical Focus Emotional Focus Colour
Kidney Bladder Water Winter Lower back Urinary tract Rest
Fear Blue
Liver Gall bladder Wood Spring Detoxification Upward energy Anger Green Heart Small intestine Fire Summer Shoulders Upper body Joy Red Spleen Stomach Earth Late Summer Digestion Transition Pause
Lung Large Intestine Metal Autumn Breath practices, Upper body Letting Go
Worry Yellow
Sadness White
Intention: to encourage gratitude
1. Constructive rest (5 mins)
2. Reclined Twist (3 mins each side)
3. Seated self-massage along the heart and small intestine channels (5 mins)
4. Melting heart (2-3 mins each arm forward)
5. Sphinx (3 mins)
6. Shoulder opening shape on front (3 mins)
7. Heart opening (4 mins)
8. Reclined supported Savasana (5 -10 mins)
One of the reasons Yin Yoga has become so popular with both teachers and practitioners is it allows time and space for sharing of ideas. As teacher s this is a wonderful opportunity to reflect on what we can bring to our students – is it an understanding of the fascia and anatomy to counteract many hours sitting at a desk? Is it to encourage mindfulness? Or to encourage rest and acceptance?
It is important to practice, to reflect and then to share what is helpful to you in your classes whilst still giving students space for their own experience. In this way you can teach from a position of love and authenticity.
Reflect on the following quest ions:
• What makes you unique and authentic as a teacher?
• What would you like to further explore and develop in your Yin teaching?
Blair, N. 2016. Brightening Our Inner Skies. London. MicMargins. Clark, B. 2012. The Complete Guide to Yin Yoga. Ashland, Oregon. White Cloud Press Kabat-Zinn, J. 2013. Full Catastrophe Living. London, Piatkus.
Lasater, J. H. 2011. Relax and Renew. Berkeley, California. Rodmell Press
Mohan, A. G. 2010. Krishnamacharya: His Life and Tea chings. Boston, Mass. Shambhala Publications.
Powers, S. 2008. Insight Yoga. Boulder, Colorado. Shambhala Publications.
Krowiak, S. 2020. The Vagus Nerve: Your Superhighway to Health. Yoga International. Online. Available at The Vagus Nerve: Your Superhighway to Health (yogainternational.com)
The Minded Institute (2021) Online. Available at Research Article on the Cardiovascular and Respiratory Effect of Yogic Slow Breathing by Heather Mason and Veena Ugargol et al (themindedinstitute.com)
Yin Yoga Home Page | Yin Yoga
YMCAFIT is one of the UK’s leading health, fitness, and wellbeing specific training providers. It offers an extensive range of qualifications from Level 2 to Level 4.
To view YMCA FIT’s full range of qualifications please visit www.ymcafit.org.uk .
A: 111 Great Russell Stree t, London, WC1B 3NQ
W: www.ymcafit.org.uk
© YMCAfit is part of Central Young Men’s Christian Association (Central YMCA). Registered Charity no. 213121. Limited company registered in England no. 119249. Registered address 112 Great Russell St, London, WC1B 3NQ.