Viestimies 2/2025

Page 1


Viestiupseeriyhdistyksen julkaisu 80. vsk Numero 2 Kesä 2025

Alueellisen yhtymän viestitoiminta, sivu 11

Ei-kineettiset suorituskyvyt, kaksoiskäyttöteknologia ja MDO, sivu 16

Aktiivinen kyberpuolustus, sivu 19

Kumppanisi kansainvälistyvässä puolustuksessa niin pohjoismaissa kuin NATO:ssa.

Viestimies-lehti

Päätoimittaja

Kimmo Kaipainen p 040 7222646 viestimies@viestiupseeriyhdistys.fi

Toimitussihteeri

Kyösti Saarenheimo p 040 5536182 toimitussihteeri@viestiupseeriyhdistys.fi

Henkilötoimittaja

Outi Tuisku

henkilotoimittaja@viestiupseeriyhdistys.fi

Toiminnanjohtaja

Harri Reini

p 040 514 2497 toiminnanjohtaja@viestiupseeriyhdistys.fi

Toimituskunta

Vähätiitto Jarmo (pj)

Blomqvist Reima

Hyvärinen Pertti

Isomäki Pekka

Nyqvist Antti

Pellikka Jarkko

Puhakka Pasi

Sipilä Olli

Suokko Harri

Tunkkari Antti

Toimituksen osoite:

Päivölänrinne 7 A 1 04220 Kerava

www.viestiupseeriyhdistys.fi/viestimies

Pankkitili FI21 5780 5520 0177 44 Vuosikerta 35 €

Tilaukset ja osoitteenmuutokset

Harri Reini

p 040 514 2497 toiminnanjohtaja@viestiupseeriyhdistys.fi

Ilmoitusmyynti

Juha Halminen

p. 050 59 22722 juha.halminen@mediaosasto.fi

Painopaikka

Newprint Oy, Raisio p 010 231 2600

Toimitus jättää kirjoittajille vastuun heidän esittämistään mielipiteistä. Kirjoitusten lainaaminen sallittu vain toimituksen luvalla.

ISSN 0357-2153

Tässä numerossa

Haruksen kiristys. Kuva: Mikko Rasimus

4 Pääkirjoitus: Kolme pointtia.

6 ”Viestiupseeriyhdistys – yhdessä turvallisuutta 80 vuotta”.

11 Alueellisen yhtymän viestitoiminta.

16 Ei-kineettiset suorituskyvyt, kaksoiskäyttöteknologia ja MDO.

19 Aktiivinen kyberpuolustus – Onko Suomi valmis uuteen turvallisuusajatteluun?

23 Mesh-verkot maanpuolustuksessa.

30 Viestiaselajin vuosipäivää juhlistettiin Riihimäellä.

32 Haastattelussa Viestiupseeriyhdistyksen puheenjohtajat.

34 5.3.2025 myönnetyt viestiristit ja soljet viestiristeihin.

36 Viestiupseeriyhdistyksen kevätkokous Elisa Oyj:n tiloissa Helsingissä.

37 Kutsu Viestiupseeriyhdistyksen syyskokoukseen.

38 A.R. Saarmaa -seminaari 26.9.2025 klo 09.00–14.00.

39 Tervetuloa Valtakunnallisille Viestimiespäiville.

40 Telealan uutisia.

41 Tuokiokuvia johtamisjärjestelmäalan eilisestä.

43 Viestimies 50 vuotta sitten.

46 In memoriam Olli Tuomola.

Viestiupseeriyhdistys ry:n julkaisema viesti-, johtamisjärjestelmä- ja ICT-alojen sekä kyberturvallisuuden päättäjien ja asiantuntijoiden lehti.

Mukana lehdessä –

Mukana päätöksiä tehdessä!

Seuraavan numeron aineistopäivä on 15.8.2025. Lehti ilmestyy viikolla

Kolme pointtia

Viestiupseeriyhdistys juhlii kuluvana vuonna 80-vuotista taivaltaan. Eräänä juhlavuoden tapahtumana järjestettiin Helsingin yliopistolla 6.5. seminaari ” VIESTIUPSEERIYHDISTYS – YHDESSÄ TURVALLISUUTTA 80 VUOTTA”. Löydät seminaarijutun tämän lehden sivuilta.

Seminaarin ansiokas sisältö ruokki varmasti paikalla olleiden kuulijoiden ajatuksia. Seminaarin kaltaiset tapahtumat ovat erinomaisia tilaisuuksia kunkin oman ymmärryksen laajentamiseen. Maailmaa, tapahtumia ja vaikkapa teknologian kehitystä on helpompi ymmärtää, kun asioita pääsee tarkastelemaan alojensa ammattilaisten näkemyksiä vasten peilaten. Seminaarin herättämistä ajatuksista sai alkunsa myös tämä pääkirjoitus. Minulle tämän seminaarin kolme pointtia olivat turvallisuusympäristön muutos, teknologian muutos ja verkostojen merkitys.

Maailma muuttuu jatkuvasti, välillä huomattavankin nopeasti. Suomen turvallisuusympäristö, ja eurooppalainen ymmärryksen kupla, joutuvat päivittäin haastetuksi alueellisten ja globaalien suurvaltojen temmellyksen paineessa. Tapahtumat ilmenevät ja saavat aikaan heijastevaikutuksia myös arjessamme. Merikaapeleita rikkoutuu ja informaatiotila täyttyy vaikutusyrityksistä, saamme siis valitettavasti kokea sodan kynnyksen alla tapahtuvaa hybridivaikuttamista. Vaikuttamisella muovataan kognitiotamme, siis ymmärrystämme, ja paikoin pyritään vaikuttamaan päätöksentekoon niin yksilöiden kuin yhteisöjen tasolla. Myös sota on valitettavasti Euroopassa ja sen lähialueilla arkipäivää. Ukrainasta ja Lähi-Idästä voidaan tunnistaa nykyaikaisen sodan ilmentymiä ja samalla oppeja. Meidän kannattaa pitää silmämme auki.

Suomi on osa sotilasliittoumaa, olemme olleet Naton jäsen jo yli kahden vuoden ajan. Olemme jäsenenä täysillä mukana liittouman toiminnassa, mutta seisomme puolustuksen näkökulmasta myös omilla jaloillamme. Olemme osa liittouman uutta pohjoista suuntaa, ja pohjoisen suunnan ratkaisujen määrittäminen on vielä kesken. Tässä määrittelytyössä kannattaa

”Viestiupseeriyhdistys – yhdessä turvallisuutta 80 vuotta”

Viestiupseeriyhdistyksen puheenjohtaja eversti (evp) Pertti Hyvärinen avasi seminaarin.

Juhlavuoden seminaarin avaus

Seminaarin aluksi Viestiupseeriyhdistyksen puheenjohtaja eversti (evp) Pertti Hyvärinen toivotti seminaariyleisön tervetulleeksi ja mainitsi käsillä olevan seminaarin olevan jatkoa jo 1973 alkaneelle seminaariperinteelle. Tervetuliaissanojen jälkeen edettiin seminaariohjelmassa eversti (evp) Eero Valkolan toimiessa tilaisuuden puheenjohtajana.

Puolustushallinnon tervehdyksen tilaisuuteen toi Puolustusvoimien strategiapäällikkö kenraalimajuri Sami Nurmi. Nurmi kertoi Puolustusselonteon olevan edelleen kurantti ja antavan suuntaviivat tulevalle kehittämiselle, myös poliittinen konsensus edesauttaa puolustuksen pitkäjänteisessä kehittämisessä. Nurmen esityksen mukaan Suomi toi Natoon uuden entistä laajemman pohjoisen ulottuvuuden. Suomen Nato-integraatio eteneekin suunnitelmien mukaan. Nurmen havainnon mukaan Suomi on jäsenenä joukon ensimmäistä kolmannesta. Joukkojen ja operaatioiden johtamiskyky pohjoisella suunnalla vaatii toki vielä rakentamista ja kehittämistä, sekä mediassakin esille nostettua notkeutta kehittämiseen.

Naton rauhanajan läsnäolo Suomessa, mukaan lukien sen ensimmäinen ilmenemä Multi-Corps Land Component Command (MCLCC), etenee hyvin. Pohjoiseen muodostuvat eteentyönnetyt maavoimajoukot, Forward Land Forces (FLF), alkavat rakentumaan tulevien vuosien aikana. Nato edellyttää molemmilta edellä mainituilta sekä rauhan että poikkeusolojen johtamiskykyä. Tämä tarkoittaa johtamisjärjestelmäalalle uusia haasteita ja uusia mahdollisuuksia.

Keskeistä on, että Nato on Suomessa. Läsnäolo myös edistää kehittämistä. Pitkällä aikavälillä ei kuitenkaan pitäisi puhua kansallisesta ja Nato-kehittämisestä erikseen, on vain kansallinen puolustus, johon molemmat sisältyvät. Naton läsnäolo ja kiinnostus mahdollistavat innovoinnin, vaikka pitkän aikavälin kehittäminen onkin keskeinen ja jatkuva teema. Puheensa lopuksi Nurmi toivotti VUY:lle menestystä tulevissa haasteissa ja muistutti, että Nato-jäsenyys ja lisääntyvä riippuvuus takaa jäsenistölle haasteita ratkaistavaksi myös tulevaisuudessa.

Maailma ja sen muutos

Ulkopoliittisen instituutin johtava tutkija Sinikukka Saari kuvasi esityksessään Venäjän tavoitteita ja toimintaa turvallisuusympäristön muuttajana. Venäjä on Saaren mukaan identiteetiltään suurvalta, ja se on myös Yhdysvaltoihin ja Kiinaan vertautuva aktiivinen ja globaali toimija. Venäjä katsoo, että eurooppalainen turvallisuusjärjestelmä ei riittävästi huomioi Venäjän haluamalla tavalla sen vaatimuksia.

Venäjä käyttää rajattuja resurssejaan altavastaajana epäsymmetrisesti. Toiminta on proaktiivista ja jatkuvaan kilpailuun perustuvaa. Voimavaroina ovat autoritäärinen ketteryys, energiaresurssit, ydinasepelote, asevoimat, hybridikeinot, matala kynnys asevoimien käyttöön, vaikkakin pitkän aikavälin haasteet säilyvät (talous, tiede ja teknologia, energiamurros, heikot instituutiot, pehmeän vallan heikentyminen). Venäjän näkökulmasta sen intressit tulevat ensin, sitten vasta pienten maiden suvereenisuus. Suomelle, ja monelle muulle maalle, tämä ei luonnollisesti sovi. Tulevan eurooppalaisen turvallisuusjärjestelmän perusteet määrittyvät Saaren mukaan lopulta Ukrainan sodan ratkaisun myötä.

Tutkimusjohtaja Mikko Hyppönen WithSecure Oyj:stä puhui esityksessään tietoturvan menneisyydestä ja tulevaisuudesta. Haittaohjelmat ovat hänen mukaansa muuttuneet pikkupoikien puuhastelusta valtiollisten toimijoiden ja rikollisten määrätietoiseksi toiminnaksi. Hyppönen myös huomautti, että digitaalisen historian tallentaminen on vastuullamme, sillä sen tallentaminen on huomattavan paljon vaikeampaa kuin analogisen paperille painetun historian. Hänen mukaansa tulemme menettämään ison osan nykyisestä kulttuuristamme digitaalisen datan väistämättä kadotessa.

Euroopassa on sota, joka Hyppösen mielestä ilmentyy myös digitaalisessa arjessamme. Eniten palstatilaa ovat saaneet hakkeriryhmien tekemät erilaiset palvelunestohyökkäykset. Haitallisemmillaan

Kenraalimajuri Sami Nurmi toi seminaariin Puolustushallinnon tervehdyksen.

on kaadettu pankkien palveluita, ja vähimmillään vain verkkosivuja, jotka eivät ole vaikuttaneet toimijoiden operointiin. Tietoturvan tilanne on kuitenkin Hyppösen mukaan nykyisin parempi kuin koskaan.

UPI:n johtava tutkija Sinikukka Saari käsitteli esityksessään Venäjän tavoitteita ja toimintaa turvallisuusympäristön muuttajana.

Teknologiavallankumous ja innovaatiot muuttavat todellisuuttamme. Kovimmat innovaatiot lyövät läpi niin, ettei niitä ilman enää pärjätä. Esimerkkinä Hyppönen mainitsi vaikkapa sähköverkot. Seuraavan mullistuksen tuo kuitenkin

Olemme puolustusvälineteollisuuteen erikoistunut johdinsarjojen ja valmiiden sähköteknisten ratkaisujen valmistaja. Lisäksi maahantuomme korkealaatuisia laitteita ja komponentteja. Toteutamme projektit asiakaslähtöisesti suunnitteluvaiheesta valmiiseen ratkaisuun.

Meidän innovatiiviset ja luotettavat ratkaisumme takaavat aina huippusuorituskyvyn, erityisesti tehtävässä ja operaatiossa.

generatiivinen tekoäly. Jo nyt tekoälyllä voidaan muokata ääntä, kuvia ja videoita niin, ettei niiden aitoutta välttämättä tunnista. Tekoäly voi aiheuttaa sen, että luottomme näkemäämme tai kokemaamme voi murentua, toisaalta Hyppösen mukaan liika luottamus voi olla myös pahasta. Generatiivista tekoälyä on tähän mennessä käytetty myös haittaohjelmien laadintaan ja esimerkiksi järjestelmien heikkouksien etsintään. Puheenvuoronsa osana Hyppönen kutsui kaikki vasta avattuun haittaohjelmataidemuseoon, WithSecuren tiloihin osoitteeseen Välimerenkatu 1, Helsinki.

Johtamisjärjestelmätoimiala

ja Nato

Naton johtamisjärjestelmätoiminta ja sen johtaminen oli etäyhteyksin puhuneen prikaatikenraali Jarkko Karsikkaan esityksen teemana. Karsikas toimii Naton johtamis- ja tietojärjestelmäjohtoportaan (NCISG) esikuntapäällikkönä ja apulaiskomentajana, ja hän jakoi esityksessään kokemuksiaan Naton komentorakentees-

Tutkimusjohtaja Mikko Hyppösen esityksessä tarkasteltiin tietoturvan menneisyyttä ja tulevaisuutta.

NCISG on perustettu 2012. Aiemmin olemassa ollut toimija Nato CIS Support Agency (NCSA) jakaantui tällöin Nato Communications and Information Agengy (NCIA) ja Nato Communications and Information Systems Group (NCISG) osiin, joista NCISG on sotilaallinen. NCISG:hen kuuluu esikunta ja kolme pataljoonaa, joiden toiminta-alueet levittäytyvät historiallisista syistä Keski-Eurooppaan. Nyt tekeillä on muutos, jossa organisaatio muutetaan vastaamaan muuttunutta operatiivista tarvetta. NCISG:n päätehtävä on SACEURin johtamisrakenteen tukeminen, ja tätä tehtävää toimeenpannaan Naton operaatioissa, harjoituksissa sekä poikkeusolojen operoinnissa.

Karsikas muistutti, että Nato on johtamisrakenne, jonka suorituskyvyistä suuri osa kansakunnilla itsellään. Naton omassa omistuksessa olevasta kalustosta iso osuus on puolestaan NCISG:llä. NCISG:hen kuuluu myös merkittävää kybersuorituskykyä.

Natossa palvelemisen havainnoista Karsikas nosti esille kielitaidon merkityksen, kansainvälisyyden, ammattitaidon sekä suomalaisten ansaitseman arvostuksen. Kielitaidon osalta kaikilla organisaatioilla on omat akronyyminsä ja käsitteistönsä. Tarvittava kielitaidon taso riippuu tehtävästä. Kansainvälisyys tuo mukanaan byrokraattisuuden, mutta myös inhimillisen työympäristön. Suomalaisen henkilöstön ammattitaito on laajaa ja kokonaisvaltaista, ja organisaatiosta löytyy myös valtava määrä syväosaajia sekä kykyä kohdata uusia ja vanhoja ongelmia. Suomalaisia ja Suomen puolustusratkaisua arvostetaan Natossa. Karsikkaan mu-

kaan suomalaiset ovat maailmalla haluttuja työkavereita ja esimiehiä. Pääesikunnan johtamisjärjestelmäpäällikkö kenraalimajuri Jarmo Vähätiitto käsitteli esityksessään Suomen Puolustusvoimien johtamisjärjestelmää osana Nato-rakenteita, eli sitä mihin varaudumme itse ja toisaalta osana Natoa. Vähätiiton havaintojen mukaan Venäjää käsitellään nykyään Suomessa varsin avoimesti ja peittelemättä.

Puolustusjärjestelmä on uuden selonteon mukaan enemmän kuin Puolustusvoimat. Puolustusvoimien tehtävä on suojata operaatiovarmuuttaan kybertoimintaympäristössä. Osana operaatiovarmuuden suojaamista on siis katsottava Puolustusvoimien ulkopuolelle. Puolustusvoimat hakeekin oppeja maailmalta, mutta myös siviilikentältä, kuten yrityksiltä. Vähätiiton mukaan tämän päivän taistelukentän havainto pitää olla toimeenpantuna huomenna.

Vähätiitto esitti, että Suomen ja Puolustusvoimien on osallistuttava, vaikutettava, operoitava ja toimeenpantava vaatimuksia, jotta olemme yhteistoimintakykyisiä tarvittaessa. Johtamisjärjestelmien osalta emme hae liittoumasta ”parempaa”, vaan liitämme ja yhteensovitamme omat laadukkaat kyvykkyytemme liittoumaan. Suomea puolustetaan Suomessa, vaikka järjestelmiä on kyettävä käyttämään muuallakin. Kyberulottuvuuden hallinta on johtamisjärjestelmän toimeenpanon ohella koko ajan keskeisempää. Vähätiiton mukaan kaikki digitaalinen on osa kybertoimintaympäristöä.

Case Itämeri

Seminaariin kuuluneen lounaan jälkeen tarkasteltiin Itämeren kaapelivaurioita tapausesimerkkinä. Keskusteluita moderoi verkostojohtaja Jukka Savolainen HybridCOE:sta. Keskustelun panelisteina toimivat johtaja Taneli Vuorinen Ciniasta, ylijohtaja Anssi Kärkkäinen Kyberturvallisuuskeskuksesta, toimitusjohtaja Janne Känkänen Huoltovarmuuskeskuksesta sekä työelämäprofessori Isto Mattila Turun yliopistosta.

Savolaisen tapahtumien motivaatiota pohtineen alustuksen jälkeen panelistit alustivat näkökulmiaan paneelin kysymykseen. Taneli Vuorisen mukaan maailmassa on noin 600 toimivaa merikaapelijärjestelmää. Vuonna 2024 näissä järjestelmissä tapahtui vajaa 200 merikaapeleihin liittyvää katkosta. Pidemmän ajan seurantaan perustuen katkosten määrä on suurin muutamilla merialueilla, ja Itämeri ei kuulu näihin alueisiin. Tyypillisesti vauriot maailmalla aiheutuvat kalastuksen ja ankkuroinnin seurauksina.

Vuorisen mukaan operaattoreilla on erilaisia keinoja merikaapelijärjestelmien suojaamiseen järjestelmän elinkaari huomioiden. Palveluiden ja yhteyksien toiminta on varmistettu, eivätkä yksittäiset katkokset vaaranna niiden toimivuutta. Yrityksillä ja valtiolla onkin yhteiset intressit pitää järjestelmät toiminnassa.

Anssi Kärkkäinen käsitteli alustuksessaan Traficomin roolia kriittisen infrastruktuurin suojaamisessa. Esimerkiksi teleyritykset kuuluvat Traficomin oh-

Pääesikunnan johtamisjärjestelmäpäällikkö kenraalimajuri Jarmo Vähätiitto kuvasi esityksessään PV:n johtamisjärjestelmää osana Nato-rakenteita.

jausvastuun alaisuuteen. Lainsäädäntö ja esimerkiksi viraston määräykset antavat vaatimuksia infrastruktuurin turvallisuudelle. Traficomin tehtäviin kuuluu myös valvontavastuu. Hyväksi koettua ja koeponnistettua valvontakäytäntöä laajennetaan kehityksen myötä myös uusille toiminnan aloille. Traficom saa ilmoituksia matalalla kynnyksellä ja tätä tilannekuvaa rakentavaa yhteistyötä halutaan jatkaa. Varautumista kehitetään Suomessa yhteistyössä, ja tämä onkin kansallinen vahvuutemme.

Janne Känkänen Huoltovarmuuskeskuksesta nosti esiin, että kriittinen infrastruktuuri on huoltovarmuuden ytimessä. Yhteiskunnan elintärkeiden toimintojen takaaminen on keskeistä ja kriisin vakavuudesta riippuen se voi olla helppoa tai vaikeampaa. Kaapelivaurio on esimerkki tilanteesta, joka on hybridiluonteestaan johtuen HVK:n varautumista ohjaavien varautumisen perusteiden mukainen. Känkäsen mukaan yksittäinen kaapelivaurio on sinällään toimitusvarmuuskysymys, joka ei vielä nouse huoltovarmuusongelmaksi, ellei laajene monialaiseksi. Merenalaisten kaapeleiden korjauskyky puolestaan on huoltovarmuusasia.

panelistit johtaja Taneli Vuorinen Cinialta, ylijohtaja Anssi Kärkkäinen Kyberturvallisuuskeskuksesta, toimitusjohtaja Janne Känkänen Huoltovarmuuskeskuksesta sekä työelämäprofessori Isto Mattila Turun yliopistosta. Keskusteluita moderoi HybridCOE:n verkostojohtaja Jukka Savolainen.

Keskustelun
FITELNET OY, AMERINTIE 66 (OVI 24), TUUSULA

Isto Mattila Turun yliopistosta käsitteli alustuksessaan EU-hankkeita meritilannekuvan ja resilienssin kehittämiseksi. Pohjoisille reiteille jäiden sulaessa siirtyvä meriliikenne edellyttää jatkossa myös arktista meritilannekuvaa. Mattilan mukaan tekoälyä voidaan hyödyntää meritilannekuvan poikkeamien löytämiseksi huomattavasti ihmistä tehokkaammin. Tilannekuvan luominen monimutkaisista tietomassoista mahdollistaa myös ennakoinnin ja hiljaisten signaalien tunnistamisen.

Paneelikeskustelussa käsiteltiin kaapelirikkoja moninaisista näkökulmista haasteita ja vahvuuksia tunnistaen. Keskusteluissa tunnistettiin kerroksellisen varautumisen merkitys, jossa sekä yrityksillä että valtioilla on roolinsa. Valtioiden roolina lienee ainakin erityisesti pelotteen, siis sanktioiden varmistaminen osana tapahtumien jälkihoitoa.

Uusi teknologia ja uudet operointiulottuvuudet

Iltapäiväkahvien jälkeen professori Laura Ruotsalainen Helsingin yliopistosta käsitteli esityksessään tekoälyn tulevaisuutta. Ruotsalaisen mukaan tekoäly on työkalu, jota ihminen käyttää päätöstensä mukaisesti. Tekoäly onkin tietokoneohjelma, joka jäljittelee älykkyyttä vaativaa toimintaa. Ruotsalaisen mukaan voittajia ovat jatkossa ne, joilla on tärkeää dataa ja jotka käyttävät sitä ratkaistakseen tärkeitä kysymyksiä. Monet työtehtävät muuttuvat tai kehittyvät tekoälyn myötä, mutta työpaikkoja tekoäly ei kokonaisuudessaan vie.

Ruotsalainen käsitteli esityksessään myös tekoälyn luokitteluja ennustavaan, generatiiviseen ja päätöksentekoa tukevaan. Ennustavaa tekoälyä voidaan käyttää esimerkiksi vaarojen ennustamiseen tai vaikkapa järjestelmien virhetilanteiden ennustamiseen. Generatiivinen tekoäly puolestaan voi esimerkiksi generoida karttoja tai mallintaa ihmisen toimintaa. Päätöksentekoa tukeva tekoäly voi taas tukea navigoinnissa, tai auttaa optimoimaan päätöksiä monimutkaisia asioita suunnitellessa.

Ruotsalaisen mukaan Suomessa vaikutetaan olevan hyvin valmiita tekoälyn tuomaan maailmaan. Tekoälyn tulevaisuus Suomessa näyttää erittäin valoisalta ja se perustuukin vuosikymmenien tekoälyinvestointeihin. Uusin kansallinen panostus on ELLIS Institute Finland, joka perustettiin meille toisena Euroopassa. Kasvava määrä osaajia tarkoittaa jatkossa myös kasvavaa määrää investointeja.

Tulevaisuuden energiaratkaisuja, energiamurrosta ja yhteiskuntaa käsitteli toimitusjohtaja Olli Sirkka Helen Oy:stä. Sirkan mukaan sähkön tuotantoa on aiemmin tehty kulutuksen ehdoilla muun muassa fossiilisilla polttoaineilla. Nykyisellään sähkön tuotantoa tehdään kestävillä ratkaisuilla, mutta tuotantokapasiteetin vaihtelu tarkoittaa jatkossa yhteiskunnallista sovittautumista tuotantojouston sijasta kulutusjoustoon. Sirkka kysyikin, että olemmeko valmiita vihreään siirtymään, jos se vaatiikin kulutustottumusten muuttamista.

Potentiaalinen pitkän aikavälin varastointimenetelmä sähkön ylituotantotilainteisiin voi olla vety, ja Helen onkin käynnistänyt vedyntuotantolaitoksen rakentamisen Vuosaareen. Toinen potentiaalinen tulevaisuuden energiaratkaisu on pienenergiaydinvoimaloiden rakentaminen. Pienydinvoimaloilla voidaan tuottaa sekä lämpöä että sähköä, joka saattaakin jatkossa olla merkittävä kilpailuetu. Iso merkitys on myös kulutuksen jouston automatisoitumisella, sillä uusiutuvien energialähteiden tuotantokyky tulee joustamaan esimerkiksi tuulen voimakkuuden vaihdellessa.

Valtion kyberturvallisuusjohtaja Rauli Paananen Liikenne- ja viestintäministeriöstä käsitteli esityksessään Kyberturvallisuuden strategista kehittämistä. Suomalaista kyberturvallisuutta on rakennettu 2013 julkaistusta kyberturvallisuusstrategiasta alkaen. Uusin Suomen kyberturvallisuusstrategia on julkaistu 2024. Uuteen strategiaan sisältyy toimeenpanosuunnitelma, joka ulottuu vuoteen 2035 saakka. Myös strategian toimeenpanon seurantavastuut on määritetty toimeenpanostrategian osana.

Nykyisellään Suomi on maailman kärkeä kyberturvallisuudessa, ollen kansainvälisen teleunionin ( https://www. itu.int/en/ITU-D/Cybersecurity/pages/ global-cybersecurity-index.aspx) indeksissä yksi kahdestatoista täydet pisteet saaneesta maasta. Paanasen mukaan yhteiskunnan kaikilla toimijoilla, kansalaiset mukaan lukien, on rooli kansallisen kyberturvallisuuden varmistamisessa. Yhteistoiminta, tiedonjako ja verkostot ovat tässäkin asiassa menestystekijöitä. Kyberulottuvuuden viranomaisyhteistyö toteutetaan nykyisellään kyberturvallisuuden yhteistyöryhmän kautta. Vastuullinen viranomainen löytyy Suomessa aina tapahtumasta riippumatta. Kyberturvallisuudenkin saralla pitkäjänteinen työ kannattaa.

Professori Minna Palmroth Helsingin yliopistosta käsitteli Avaruutta osana kokonaisturvallisuutta. Palmrothin mukaan

arjessamme on käytössä merkittävä määrä lähiavaruudesta riippuvaisia palveluita. Avaruus onkin tällä hetkellä talouden megatrendi, ja talous selittääkin merkittävän määrän viime vuosien avaruuden hyödyntämisen eksponentiaalisesta kasvusta. Suomi on yksi Euroopan johtavia maita tällä saralla. Suomen menestystä selittää pohjalla oleva vahva tiedeyhteisö, sitä kautta tullut vahva piensatelliittien rakennustaito sekä tätä lopulta seuranneet pääomat.

Palmrothin mukaan avaruus tuottaa mutta toisaalta haastaa huoltovarmuutta. Avaruuden olosuhteet tuovat satelliittien toimintavarmuudelle kaksi haastetta, joista ensimmäinen on avaruusromu ja toinen avaruussää. Avaruusromusta näemme osan ja pystymme mallintamaan osan. Jo nykyisellään avaruusromun määrä vaikuttaa esimerkiksi siihen mille korkeudelle uusia satelliitteja laukaistaan.

Toinen satelliittien toimintavarmuudelle merkittävä tekijä on avaruussää, joka Suomessa vaikuttaa kolmella tavalla erityisesti sähköverkkoihin, satelliitteihin ja signaaleihin. Avaruudessa etenevät hiukkaset aiheuttavat sen, että satelliitit kohtaavat kiertoradoilla haastavia olosuhteita ja ne kuluvat ja ikääntyvät hiukkasten törmätessä niihin. Toisaalta avaruudesta satavat hiukkaset muuttavat myös olosuhteita signaalien etenemisreiteillä.

Avaruussää voi myös indusoida geomagneettisia virtoja, jotka voivat kaataa sähköverkkoja. Avaruussään poikkeamat voivat äärimmillään olla poikkeuksellisen suuria, ja suurimmat avaruusmyrskyt tapahtuvat tutkimuksen mukaan noin kerran reilussa sadassa vuodessa. Palmroth kuvasikin elävästi tällaisen myrskyn mahdollisia vaikutuksia nyky-yhteiskuntaan.

Palmrothin mukaan Suomessa on paljon avaruuteen liittyvää osaamista. Onkin jatkossa pohdittava mitkä avaruuteen liittyvät kyvyt Suomessa on oltava itsellään ja mitkä olisi syytä ostaa ulkopuolelta.

Seuraavaa seminaaria odotellessa

Seminaari päätettiin loppuyhteenvetoon, palautteen keräämiseen sekä verkostoitumistilaisuuteen. Viestiupseeriyhdistyksen puheenjohtaja Hyvärinen kiitti loppupuheenvuorossaan puhujia, muita osallistujia ja seminaarin käytännön järjestelyistä vastanneita sekä toivotti viihtyisää verkostoitumistilaisuutta.

Kirjoittaja toimii

Itä-Suomen viestipataljoonan komentajana

Alueellisen yhtymän viestitoiminta

Artikkelin otsikko on tarkoituksella viestitoiminta. Ei viestitaktiikka, eikä johtamisjärjestelmä. Wikipedia määrittää viestitoiminnan, joskin ilman lähdettä, seuraavasti: ”Suhteellisen edun mukaan viestitoimintaan kuuluu: viestitoiminta, hyökkäys vastustajan viestitoimintaa vastaan, muun muassa elektronisella sodankäynnillä viestitoiminnan alalla ja suojautuminen vastustajan hyökkäyksiltä viestitoiminnan alalla muun muassa salauksella ja elektronisella puolustuksella. Viestitoimintaan liittyy yhä enemmän esikuntajoukot eli joukot, jotka palvelevat esikuntia yleisemmin kuin pelkästään viestitoiminnan alalla.”

Jos tuota lukee kuin ”piru Raamattua” määritelmässä kerrotaan, että viestitoiminta on viestitoimintaa hyökkäyksessä ja puolustuksessa. Pienenä loppuklausuulina mainitaan, että toimintaan kuuluu yhä enemmän esikuntia palvelevat joukot. Tähän loppuklausuuliin sisältyy mielestäni nykyisen viestiaselajin joukkojen ydin. Niin poikkeusolojen joukkojen (EVP ja EVK) kuin normaaliolojen koulutusjoukkoyksiköiden, kuten Itä-Suomen viestipataljoonan olemassaolon edellytys on yksinkertaisuudessaan johtamisen tuki. Organisaatiot ja kokoonpanot vaihtelevat, mutta tehtävä on Perustaa, ylläpitää ja suojata johtamispaikat ja viestiverkot. Se mikä tehtävään jää usein kirjoittamatta, mutta korostuu mielestäni aiempaakin enemmän, on saattaa palvelut tarvitsijan käyttöön. ”Vain perille viety viesti ratkaisee!”

Keskityn artikkelissa viestitoimintaan alueellisen yhtymän näkökulmasta muut-

tuvassa toimintaympäristössä. Kirjoitus perustuu painopisteisesti Itä-Suomen viestipataljoonan koulutukseen ja suorituskykyvaatimuksiin sekä niiden kehittämiseen. Komentajana minulle tärkeintä on henkilökunnan osaamisen kehittäminen, muuttuneen toimintaympäristön vaatimusten ymmärtäminen ja oppiminen. Sitä kautta varusmieskoulutus kääntyy oikeaan suuntaan. Ehkä viiveellä, mutta haluamallani tavalla.

Itä-Suomen viestipataljoonan koulutusta ohjaavat tekijät

Itä-Suomen viestipataljoona (I-SVP) tuottaa viestikomppanioita, esikuntakomppanioita, sotilaspoliisikomppanioita, huoltokomppanioita, suojauskomppanioita, esikunta- ja viestikomppanioita sekä johtamisjärjestelmäkomppanioita. Yksiköitä ja niiden osia tuotetaan alu-

sekä niiden johtamistoiminta, perustaa ja vittavat palvelut.

Koska joukkotuotantovastuu on suuri ja tuotettavia joukkoja useille joukkotasoille on paljon, koulutamme yhdestä kolmeen saapumiserää samassa taktisessa kehyksessä. Riippumatta siitä, mihin joukkotuotannossa oleva joukko sijoitetaan, koko saapumiserä koulutetaan taisteluosaston EVK, jääkäriprikaatin EVP tai armeijakunnan EVP kehyksessä. Tällä mahdollistetaan henkilökunnan kouluttaminen omiin poikkeusolojen tehtäviinsä.

Kaikissa harjoituksissamme pyrin varmistamaan, että toimivalle komentajalle ja päälliköille muodostuu mahdollisimman todenmukainen ympäristö harjoitteluun.

Tavoitetta haastaa se, ettemme pääse toimimaan tyhjiössä – onneksi. Karjalan prikaatin harjoitusrakenteessa johtoesikunta vaihtuu harjoitusten välillä. Pääosin joukkotuotantojoukkomme vastaavat läpi saapumiserän saman esikunnan tukemisesta ja aliupseerikurssit reagoivat omasta kehyksestämme poikkeaviin tarpeisiin. Saapumiserällä 1/25 perustamme ja tuemme armeijakunnan, jääkäriprikaatin ja taisteluosaston komentopaikkoja. Enimmillään viidessä eri sijainnissa. Tuotannossa puhtaasti esikuntia tukevia osia on yksi komentopaikkajoukkue ja aliupseerikurssin komentopaikkalinja, kaksi sotilaspoliisijoukkuetta, joista toinen on varuskunnallisissa tehtävissä sekä aliupseerikurssin sotilaspoliisilinja. Käytännössä siis puolitoista joukkuetta perustamiseen ja ylläpitoon sekä puolitoista joukkuetta suojaamiseen. Koska komentopaikat kuuluvat eri joukkotasojen esikunnille on kalustokin luonnollisesti erilaista. Kokonaisuus haastaa kouluttajat – pääosin mielekkäällä tavalla.

suunnittelu on tarkempaa asemapaikkojen, jänteiden ja lähetystehojen suhteen. Viestiasemat saadaan pääsääntöisesti suunnitelluille paikolle ja asemapaikat kyetään tiedustelemaan ennalta. Itse viestiasemaryhmän koulutuksessa ero ei ole järin suuri. Aseman perustaminen ja ylläpitäminen ei juurikaan poikkea joukkotyypistä tai alustasta riippumatta.

Viestiasemakoulutusta pataljoonassa annetaan niin panssariajoneuvoalustaisella kalustolla kuin konttikalustollakin. Koulutuskalustosta riippumatta viestitaktisesti joukko koulutetaan edellä kuvatusti yhdessä taktisessa kehyksessä saapumiserän muun koulutuksen mukaisesti. Koulutettaessa operatiivisen prikaatin kehyksessä joukon siirtotahti on vähintään kerran vuorokaudessa. VIPA-kalustolla tätäkin tiheämpi. Myös joukkueen taktinen/taistelutekninen käyttöperiaate poikkeaa koulutettavien joukkotyyppien välillä. Operatiivisen prikaatin hyökkäyksessä hyökkäävää pataljoonaa tukevalla viestiasemajoukkueella on selkeä tehtävä, jossa ns. runkoverkon päässä oleva asema ja hyökkäävää joukkoa liittävä asema muodostavat parin. Hyökkäystä tukevan aseman tuleva asemapaikka ei ole tarkasti tiedossa, mutta tällä asemalla on tiedossa vasta-asema, suunta ja taajuus. Tämä käyttötapaus on poikkeuksellisen haasteellinen nykyisillä kapeakeilaisilla radiolinkeillä.

Hyökkäyksessä siis verkko muodostuu hyökkäyksen mukana eikä sitä voida laskea tarkasti ennalta. Toisaalta alueellisten joukkojen tapauksessa verkon

Suurin hyöty taktisen kehyksen mukaisesta kouluttamisesta on sijoitetun henkilökunnan koulutukselle. Henkilökunnan osaamisen kannalta on kriittistä, että jokainen tuntee oman poikkeusolojen tehtävänsä osalta tuettavan joukon taktiikan, käyttöperiaatteet ja etenkin johtamisen tuen tarpeet. Näiden suorituskykyvaatimusten pohjalta tulee kehittää joukon perustaistelumenetelmät (PTM). Jos teemme yhden PTM:n, joka toimii varusmieskoulutuksessa parhaiten, emme kykene palvelemaan tuettavaa joukkoa sen tarpeiden mukaisesti.

Harjoitusrakenne

Itä-Suomen viestipataljoonan varusmieskoulutuksen harjoitusrakenne on luonnollisesti riippuvainen Karjalan prikaatin harjoitusrakenteesta sekä käytössä olevista resursseista. Avaan tässä lyhyesti aselajisubstanssin kannalta merkityksellisiä harjoituksia. Toki eri taisteluampumaharjoituksetkin ovat kriittisen tärkeitä sotilaan tehtävän ja hengissä säilymisen kannalta, mutta ne eivät ole tämän artikkelin ytimessä.

Harjoituskauden avaa johtamisjärjestelmäharjoitus A (JJH A) E-jakson alussa. Harjoituksen tavoitteena on ryhmäkohtaisten taitojen opettaminen. Teknisellä tasolla komentopaikan ja viestiaseman perustaminen on opetettu ennen JJH A -harjoitusta, mutta yhteyksien muodostamisen ja ylläpidonaikaisten toimenpiteiden harjoittelu on päivittäiskoulutuksessa erittäin haastavaa. Harjoitus on pyritty toteuttamaan kolmepäiväisenä, jolloin harjoitukseen sisältyy ensimmäisen perustamisen lisäksi yksi lyhyt siirto.

Valitettavasti resursseista johtuen harjoitus joudutaan ajoittain muuttamaan tuntiperusteiseksi, eli käytännössä toteuttamaan virka-aikana tai pidempinä päivinä. Viestiaselajin tapauksessa tämä muodostaa suuren haasteen. Varuskunnassa tai ihan lähiharjoitusalueella ei linkkijänteitä saada riittävän pitkiksi, jotta suuntimista kyettäisiin oikeasti harjoittelemaan. Varuskunnasta lähtö ja sinne palaaminen vie oman aikansa ja näin koulutusaika jää kovin lyhyeksi eikä ylläpidon aikaisia toimenpiteitä päästä harjoittelemaan todenmukaisesti.

Kaksi–kolme viikkoa JJH A jälkeen pidetään JJH B. JJH B on saapumiserän ensimmäinen tilanteenmukainen harjoitus, jossa komentajana ja päälliköinä toimivat peruskoulutetut sotilaat johtavat harjoitusjoukkoja tilanteenmukaisesti. JJH B -harjoituksessa joukkoa toki koulutetaan, ollaanhan vasta koulutuksen puolessa välissä. Kouluttaminen ei kuitenkaan ole enää niin strukturoitua ja kaikille yhteis-

tä, vaan ryhmät toimivat tehtävässään saamiensa käskyjen mukaisesti. JJH B on kestoltaan kolmen–neljän päivän mittainen ja se johtaa Karjalan prikaatin yhteistoimintaharjoitukseen (YTH).

Vaikka JJH B on I-SVP:n joukkoyksikköharjoitus siihen osallistuu muitakin KARPR:n joukkoja sekä joukkoja muista joukko-osastoista. Viestillisesti tärkeimpänä kumppanina on toiminut Kaartin jääkärirykmentin UUDJP:n EVK, joka on osallistunut harjoitukseemme vuodesta 2023 alkaen. JJH B on siis tilanteenmukainen, mutta kouluttava harjoitus. Harjoitus, jossa voimme harjoitella omista tavoitteista lähtien. Harjoituksessa tuemme kuitenkin harjoitukseen osallistuvia muita joukkoja liittäen heidät verkkoihin ja palveluihin.

Saapumiserästä riippuen Karjalan prikaatin YTH alkaa joko heti JJH B jälkeen, jolloin jatkamme suoraan toiseen harjoitukseen tai, kuten tänä vuonna, väliin osuu pääsiäinen tai muu syy, jolloin harjoitusten välissä on viikonloppu. YTH-harjoituksessa jatkamme tilanteenmukaisesti saapumiserän taktisessa kehyksessä. Nyt kuitenkin I-SVP:n perustamat komentopaikat on pääsääntöisesti miehitetty tuettavan joukon esikuntaupseereilla. Komentopaikkojen ja viestiasemien liike on YTH:sta alkaen riippuvainen liitettävistä joukoista. Palveleva joukko on siis tehtävässä tuottamassa muille palveluita.

J-jaksolla ennen saapumiserän kotiutumista on vielä JJH C ja ”loppusota”. Tämä kokonaisuus on samantyyppinen kuin JJH B ja YTH. Kokonaisuus pyritään pitämään jatkumona, mutta usein väliin jää viikonloppu ja kyseessä on kaksi eri harjoitusta. JJH C on harjoitus, jossa ei yleensä ole tuettavia pois lukien kertausharjoitusten miehittämiä komentopaikkoja. Harjoituksessa pääsemme testaamaan erilaisia operatiivisessa suunnitelmassa vaadittuja ”immelmanneja”, joita ei muuten päästä todentamaan. JJH C:ssa siirtonopeus ja vaatimustaso kasvaa. Sen jälkeen joukon tulee olla ”valmis” tehtäväänsä. Toki kouluttajat kouluttavat ja ennen kaikkea tukevat.

Saapumiserän viimeisessä ”loppusota”-harjoituksessa joukot tukevat täysin tehtävänsä mukaisesti esikuntia ja yhtymän alajohtoportaita. Vakioidun alueellisen harjoitusrakenteen lisäksi pääsemme

osallistumaan valtakunnallisiin harjoituksiin tai aselajiharjoituksiin niin kansallisessa kuin KV-kehyksessä.

LIST24 / DF25

Viestimies-lehden numerossa 1/25 majuri Matti Kauppila kirjoitti ansiokkaasti Nordic Response 24 -harjoituksesta johtamisjärjestelmän rakentamisen näkökulmasta. Seuraavana tulessa monikansallisen harjoituksen ja esikunnan tukemisessa oli Karjalan prikaati. Kiitokset Kainuun prikaatille ja Jääkäriprikaatille – NR24 oppien perusteella pään seinään lyöminen oli huomattavasti pehmeämpää.

Lightning Strike 24 -harjoitus oli käytännössä joukkojen harjoitus, jonka juuret ulottuvat Maavoimien vaikuttamisharjoitukseen ja vielä perinteisemmin ”tykkileiriin”. Harjoituksessa oli useiden eri maiden epäsuorantulenjoukkoja ampumassa kovapanosammuntoja Rovajärvellä. Dynamic Front 25 -harjoituskokonaisuus on NATO:n harjoitusrakenteeseen kuuluva kokonaisuus, jonka tulenkäyttöosuus 4.–24.11.2024 jakautui toimien Suomessa (LIST24), Virossa, Saksassa, Puolassa ja Romaniassa. Harjoitukseen osallistui Rovaniemen ja Rovajärven alueella edellä kuvattujen ampuvien joukkojen lisäksi eri esikuntia ja komentopaikkoja.

Karjalan prikaati perusti yhtymän esikunnan Rovaniemelle sekä Esikunta- ja viestipataljoonan (-) yhdessä muiden viestikoulutusta antavien joukkoyksiköiden kanssa. EVP muodosti kenttäviestijärjestelmän ja liitti Rovajärven alueen joukot verkkoihin ja palveluihin. Käytännössä kenttäviestijoukot liittivät kansalliset ampuvat joukot ja johtoportaat ja tarjosivat niille Maapuolustuksen kohdearkkitehtuurin mukaiset palvelut. Ulkomaiset joukot toimivat vastaavasti omilla viestijärjestelmillään. Taistelevien joukkojen tasalla yhteys eri kansallisuuksien radioverkkojen välillä toteutettiin taktisella radiosillalla (Tactical Voice Bridge, TVB), jonka avulla radioverkot saadaan yhdistettyä käytettävistä taajuuksista tai salauksista riippumatta.

Monikansalliset esikunnat ja komentopaikat liitettiin kiinteisiin järjestelmiin yhteistoiminnassa PVJJK:n kanssa. Joukoilla oli käytössä omat kansalliset palvelunsa pääosin satelliittiyhteyksien tai internetin yli. Harjoituksen suomalaisia joukkoja johdettiin kansallisilla yhteyksillä ja palveluilla. Monikansallisissa esikunnissa tiedonvaihto ja yhteinen tilannekuva perustui yhteisissä tilannekatsauksissa, tietojärjestelmätasolla kansallisilla keskenään yhteensopivilla palveluilla sekä yhteysupseereita käyttämällä.

Kenttäviestijärjestelmää ei kuitenkaan käytetty vain kansallisten joukkojen taktisten järjestelmien ja palveluiden välittämiseen. Monikansallisilla komentopaikoilla toimiville suomalaisille yhteysupseereille tarjottiin kansalliset tilannekuva ja tiedonvaihtopalvelut liittämällä heidät kenttäviestijärjestelmään. Tele- ja kaapeliryhmämme saivat myös osansa yhteistyöstä tukemalla ulkomaisia joukkoja kaapelinrakennustehtävissä. Samalla pääsimme tutustumaan ja esittelemään eri maiden tapoja toteuttaa yhteydet ja tuottaa palvelut. Itseisarvo jo sinänsä. Varusmiehille se toi merkittävästi lisää motivaatiota tekemiseen ja kokeneemmallekin paljon pohdittavaa erilaisista tavoista toteuttaa tehtävä ja etenkin uskoa oman järjestelmämme toimivuuteen.

Harjoitus oli Karjalan prikaatille ja Itä-Suomen viestipataljoonalle iso ponnistus. Esikunnan siirtäminen noin 700 km pohjoiseen on jo urakka sinänsä. Samalla koko toimintaympäristö ja yhteistyökumppanit olivat pääosalle henkilöstöstä uusia. Siitä kun I-SVP:n joukkoja oli edellisen kerran ollut harjoituksessa Lapissa, oli kulunut aikaa jo sen verran, että suurelle osalle kouluttajista moni asia tuli uutena. Koen harjoituksen erittäin hyödylliseksi, en vain KV-palveluiden ja KV-yhteistyön osalta, vaan henkilöstön osaamisen suhteen Lapin olosuhteissa ja harjoituksessa, jossa tuetaan tykistön tulenkäyttöä.

Sijoitetun henkilökunnan käyttö ja kouluttaminen

Kuten edellä viittasin, on minulle komentaja tärkeintä oman henkilökunnan työnteon edellytysten varmistaminen. Se sisältää luonnollisesti riittävät resurssit ja toimivan työyhteisön ja hyvän työilmapiirin. Näiden lisäksi työnteon edellytyksiin kuuluu mitä suurimmassa määrin osaaminen ja osaamisen kehittäminen.

Perusyksiköiden henkilökunta on nuorta. Yksiköissä ei ole kahdenkymmenen vuoden kokemuksen omaavia kouluttajia, jotka mentoroisivat nuorempiaan. Yksikön fyysisesti vanhin henkilö on pääsääntöisesti päällikkö tai vääpeli ja enenevässä määrin juuri näin päin. Päälliköt ovat valmistuneet sotatieteiden maisterikurssilta alle viisi vuotta sitten ja siis iältään hieman päälle 30-vuotiaita. Vääpeleistä kokeneimmat hivuttelevat neljääkymmentä vuotta, nuorimmat ovat

alle kolmekymppisiä. Kouluttajat ovat yksittäisiä poikkeuksia lukuun ottamatta alle 30-vuotiaita.

Ikärakenne tuo paljon vahvuuksia. Henkilöstö on motivoitunutta ja innokasta. Heillä on myös viimeisimmät sotakoulujen opit. He tuntevat maailman, jossa varusmiehet elävät. Samalla he joutuvat opettelemaan asioita kantapään kautta yhdessä ja yksin. Perusyksikön päällikön, varapäällikön ja vääpelin rooli tukemisessa ja kasvattamisessa on suuri.

Puolustusvoimissa jokaisen työntekijän tulee muistaa miksi ja missä organisaatiossa olemme töissä. Työtä tehdään siksi, että nyt kahdeksankymmenvuotinen rauhan aika voi jatkua myös tulevaisuuteen. Samalla meidän tulee olla valmiina tilanteeseen, jossa joku tätä rauhaa pyrkii järkyttämään. Jokaisella palkatulla sotilaalla on poikkeusolojen tehtävä. Edellä kuvatusta ikärakenteesta johtuen pataljoonan henkilökunnan tehtävät ovat valtaosin joukkueenjohtajan tehtäviä, mutta myös yksikön vääpelin, varapäällikön ja päällikön tehtäviä sekä kokeneemmilla pataljoonan komentajan, pataljoonaupseerin tai erilaisia esikuntatehtäviä. Normaaliolojen perusyksikön kouluttaminen ei itsessään tue poikkeusolojen tehtävässä harjaantumista. Ei edes maastoharjoituksissa kouluttajana toimiminen.

Aiemmin kuvatusti toimimme erilaisissa taktisissa kehyksissä saapumiserästä riippuen. Jokaisella saapumiserällä muodostamme siis joukon – EVP:n tai EVK:n. Tuota joukkoa johtaa henkilökuntaan kuuluva komentaja tai päällikkö apunaan poikkeusolojen joukon eri tehtäviin sijoitettua henkilöstöä. EVK-kehyksessä saapumiserällä on toimiva EVK:n päällikkö, joka johtaa myös harjoitusvalmisteluja laatien joukolle käskyt ja perusteet sekä käskee joukkueenjohtajat tehtävään. Apunaan EVK:n päälliköllä on vähintään viestiupseeri ja yksikön vääpeli. Pyrimme harjoituksissa ottamaan mukaan myös yksikön varapäällikön, jolloin tilanteesta riippuen vähintään yksi kolmesta on toiminut tehtävässä aiemmin ja vähintään yksi opettelee uutena PO-tehtäväänsä.

Tarkoitus on siis ensisijaisesti mahdollistaa jokaiselle henkilökuntaan kuuluvalle mahdollisuus päästä toimimaan omassa poikkeusolojen tehtävässään oppimassa ja harjaantumassa. Samalla oikeassa harjoituskehyksessä toimittaessa kyetään kehittämään toimintatapamalleja ja perustaistelumenetelmiä (PTM) nimenomaan kyseiselle joukolle ja joukkotyypille. Jos PTM kirjoitetaan vain varusmieskoulutuksen oheistuotteena, se antaa varmasti parhaat toimintatavat teknisellä tasolla, mutta oma arvioni on, ettei se kestä ”sodan kitkaa”. Kun henkilökunta toimii PO-tehtävissä eikä asioita hoideta ”kouluttajateitse” joudutaan monta asiaa suunnittelemaan tarkemmin ja tunnistamaan vaikuttavia tekijöitä laajemmin.

Yhteenveto

Toimintaympäristön muutos, tekniikan kehittyminen ja kansainvälistyminen haastavat varusmieskoulutuksen ja etenkin henkilökunnan. Käyttöön saatava materiaalinen suorituskyky tuo uusia mahdollisuuksia, toisaalta Ukrainan sodan kokemukset ja muuttuva sodankuva tuovat uusia suorituskykyvaatimuksia. Puolustusliiton kautta lisääntynyt ja entisestään syvenevä kansainvälinen yhteistyö tuo oman mausteensa soppaan.

Edellä kuvatut rakenteet ja toimintatavatkin ovat muutoksessa. Koulutusta, koulutusvaatimuksia ja harjoitusrakennetta kehitetään vastaamaan muuttuneen ympäristön vaatimuksia. Samalla on tarpeen pysähtyä hetkeksi. Miettiä mitä on muutettu, miksi on muutettu – mitä on saavutettu ja mitä mahdollisesti menetetty. Kaikki olemassa oleva ei ole huonoa tai väärin – päinvastoin. Meidän tulee muuttua, mutta samalla tulee varmistaa, että ne oikeat asiat ja osaaminen eivät unohdu.

EVP:n rakenteessa toimittaessa henkilökuntaa on ”toimivina” merkittävästi enemmän. Joukkoa johtaa tällöin toimiva PKOM. EVPE perustetaan esimerkiksi kokoonpanolla pataljoonaupseeri, huoltopäällikkö ja viestiliikenneupseeri. Kokoonpano riippuu niin alajohtoportaiden tarpeista, kuin henkilökunnan koulutustarpeista. EVP:an perustetaan harjoituksissa lähtökohtaisesti EK, VK ja HK. Näissä yksiköissä toimivat päälliköt, varapäälliköt ja vääpelit – resurssien ja tarpeen mukaan. Lisäksi VK:ssa toimii viestiupseeri ja EK:ssa sotilaspoliisiupseeri – riippuen sijoitetun henkilökunnan kokemuksesta ja osaamistarpeista.

Patria tarjoaa huippuluokan suorituskykyä

Patria on moderni ja kansainvälinen puolustus- ja teknologiayritys, jonka kokemus ulottuu yli 100 vuoden päähän. Järkevästi käytetyt resurssit, innovatiiviset ratkaisut ja älykkäät järjestelmät varmistavat, että voimme tarjota asiakkaillemme suorituskykyä, johon voi luottaa kaikissa olosuhteissa. Patrian tarjooma on NATO-yhteensopivaa.

Patrian laaja tarjooma on jaettu kolmeen päähaaraan, jotka ovat Through Life Capability, Protected Mobility and Defence Systems ja Battlefield and Critical Systems.

Toimimme asiakkaidemme kanssa yhteistyössä tuotteidemme koko elinkaaren ajan, jotta tuotteiden hyöty saadaan varmasti maksimoitua. Rakennamme kumppanuuksia, jotka toimivat myös kriittisissä olosuhteissa.

Evl Maria Keinonen palvelee Maanpuolustuskorkeakoulussa Sotataidon laitoksella kyberopettajana ja viimeistelee kyberaiheista väitöskirjaansa.

Ei-kineettiset suorituskyvyt, kaksoiskäyttöteknologia ja MDO

Vuoden 2024 Puolustusselonteon mukaan MDO:n tavoitteena on ”hyödyntää kaikkien toimintaympäristöjen sotilaallisia toimia, jotta niiden yhteisvaikutus saavutetaan tarkoituksenmukaisella tavalla sekä fyysisen, kognitiivisen että virtuaalisen ulottuvuuden osalta”. Voidaan perustellusti kysyä, tarkoittaako määritelmä sitä, että yksittäisen puolustushaaran on kyettävä tuottamaan vaikutuksia yli toimintaympäristörajojen vai sitä, että vaikutuksia tuotetaan määrätyllä ajanhetkellä määrätyssä paikassa Puolustusvoimien suorituskykyjä monipuolisesti hyödyntäen, mutta kunkin puolustushaaran keskittyessä niin sanotusti omaan tonttiinsa. Mikä konkreettisesti muuttuu sotataidollisessa ajattelussamme MDO-konseptin myötä? Tässä artikkelissa ei tuoteta tähän kysymykseen suoraa vastausta, vaan pohditaan asiaa konkretian kautta.

Määritelmiä

Naton määritelmän mukaan moniulottuvuusoperointi, Multi-Domain Operations (MDO), viittaa pyrkimykseen organisoida sotilaallisia toimia kaikilla toiminta-alueilla ja ympäristöissä. Nato käsittää sotilaallisia toimintaympäristöjä (Domain) olevan viisi: maa, meri, ilma, avaruus ja kyber. Sen lisäksi toiminnassa on huomioitava informaatioympäristö ja elektromagneettinen spektri. Sotilaalliset toimet synkronisoidaan ei-sotilaallisten

toimintojen kanssa ja tällainen kokonaisuus mahdollistaa haluttujen vaikutusten luomisen oikeaan aikaan ja oikeassa paikassa.

Naton MDO-määritelmä eroaa Yhdysvaltojen näkökulmasta moniulottuvuusoperointiin. Siinä missä yhdysvaltalaisessa ajattelussa MDO on ennemminkin taisteluoppi, joka synkronoi taistelukentällä tuotettavat vaikutukset johdettavaan muotoon, Nato käsittelee asiaa kokonaisvaltaisemmin koko yhteiskunnan turvallisuuden näkökulmasta. Suomalainen kokonaismaanpuolustus ja kokonaisturvallisuuden konsepti ovat ajatuksellisesti hyvin lähellä Naton MDO-ajattelua.

Tarve tällaiselle uudelle kokonaisvaltaiselle ajattelulle on syntynyt teknologian kehityksen ja informaatioympäristön globaalistumisen myötä. Monet perinteiset rajat ovat hämärtyneet tai kokonaan hävinneet: sodan ja rauhan, siviili- ja sotilastoimijoiden sekä valheen ja totuuden välillä ei ole enää muuria, vaan ennemminkin liukukytkin.

Uudenlainen tapa jäsentää sodankäyntiä kokonaisuutena haastaa operaatiotaidollista ajattelua. Yleisoperaatikolta vaaditaan entistä laajempaa ymmärrystä taistelukentän ilmiöistä sekä vaikuttamisen että suojautumisen näkökulmista. Teknologian kehitys ja digitalisoituminen tuottavat nopeutta ja tehokkuutta asejärjestelmiin, tilannetietoisuuteen ja päätöksentekoon. Samalla lisääntyy myös riippuvuus kyber-, avaruus- ja informaatioympäristöistä, tarkastellaan sitten materiaalista varautumista ja logistiikan järjestelyitä, verkottunutta taistelukenttää, yhteiskuntaa tai ihmisen kognitiota.

Kaksoiskäyttöteknologia tarkoittaa sellaisia laitteita, palveluita ja järjestelmiä, joita voidaan hyödyntää sekä siviili- että

sotilaskäytössä. Suomen kaltaisen valtion, jolla on pienehköt resurssit, kannattaa tutkia kaksoiskäyttöteknologian suomia mahdollisuuksia sekä teknologian että toiminnallisuuksien näkökulmista. Kenties laite, joka tunnistaa normaaliaikoina autoilijoiden nopeuksia voi poikkeusoloissa tunnistaa joitain muita ennalta määriteltyjä kohteita. Tässä artikkelissa tehdään muutamia nostoja, jotka ovat lähes ilmiselviä, mutta joita ei välttämättä suoranaisesti hahmota nimenomaan taistelukentällä käytettäväksi kaksoiskäyttöteknologiaksi.

Kyber- ja informaatioympäristöjen sekä elektromagneettisen spektrin läpileikkaavuudesta puhutaan paljon, mutta kenties syvällisemmän ymmärryksen muodostaminen edellyttää havainnollistavia esimerkkejä. Niitä tähän artikkeliin on koottu Ukrainaan liittyvien uutisten, raporttien ja tieteellisten artikkelien pohjalta. Esimerkeissä on huomioitu edellä kuvattu perinteisten rajojen hämärtyminen sekä ei-kineettisten suorituskykyjen käyttö. Esimerkeistä ei voi tehdä suoria johtopäätöksiä MDO-näkökulmista, mutta tähän pohdintaan palataan artikkelin lopussa.

Mobiililaitteet

ja -verkot Älypuhelimista ja mobiiliverkoista on muodostunut vaikuttamisen väline ja kohde Ukrainassa, toisaalta näitä on käytetty myös rintamalla johtamisen ja tulenkäytön tukena. Yksi toistuva vaikuttamisen menetelmä on henkilökohtaisiin matkaviestimiin kohdistetut, massamaisesti levitetyt tekstiviestit. Esimerkiksi Venäjä on levittänyt tällä tavoin propagandaa kohdistuen sekä sotilaisiin että siviiliväestöön. Ukrainalaisia on kehotettu muun muassa antautumaan tai liitty-

mään taisteluun Venäjän puolelle. Venäjä on myös kohdistanut kyberhyökkäyksiä mobiiliverkkoihin ja pyrkinyt ajallisesti ja paikallisesti lamauttamaan tai kaappaamaan mobiililiikennettä sekä selvittämään joukkojen sijainteja mobiililiikenteen avulla. Loppuvuonna 2023 Ukrainan suurimpaan teleoperaattori Kyivstariin kohdistui laajamittainen kyberhyökkäys, joka jätti miljoonat ihmiset vaille mobiili- ja internetyhteyttä. Katkos vaikutti myös ilmahälytysjärjestelmiin, muun muassa Kiovan alueella. Katkoksen seurauksena sotilasviranomainen joutui siirtämään henkilöstöresursseja siviiliväestön varoittamiseen mahdollisten ilmaiskujen varalta.

Edellä kuvatuissa esimerkeissä on monia ulottuvuuksia, niin taistelukentän kuin yhteiskunnankin näkökulmista. Kuvatun kaltainen vaikuttaminen leikkaa läpi kyber- ja informaatioympäristön sekä hyödyntää myös elektromagneettista spektriä. Jatkuva informaatiovaikuttaminen useita erilaisia kanavia hyödyntäen tuottaa epävarmuutta ja stressiä niin sotilaalle kuin kotiväellekin. Yksilön henkilökohtaiseen mobiililaitteeseen kohdistunut vihamielinen viestintä voi pahimmillaan vaikuttaa sotilaan taistelutahtoon ja kansalaisten tukeen omia sotilasoperaatioita kohtaan. Kyivstariin kohdistuneen kyberhyökkäyksen seuraukset osoittavat, kuinka häiriöt siviili-infrastruktuurissa voivat aiheuttaa yllättäviäkin seurauksia sotilaalliselle toiminnalle tai viranomaisyhteistyölle.

Sotilasjohtajan on kyettävä arvioimaan arjen välineiden ja henkilökohtaisten mobiililaitteiden käytön riski–hyöty -suhdetta jatkuvasti. Joukoille on käskettävä vähintään missä, milloin ja miten näitä välineitä voi käyttää vaarantamatta operaatioturvallisuutta, esimerkiksi varajärjestelminä tai yhteydenpidossa kotiväkeen. On myös käskettävä ilmoitusmenetelmät tilanteiden varalle, mikäli epäillään kyber- tai informaatiovaikuttamista sekä toimenpiteet sotasaaliiksi saatujen mobiililaitteiden ja muun johtamisjärjestelmäkaluston käsittelystä. Näissä periaatteissa ei ole mitään uutta, mutta ohjeistuksen on ulotuttava sotilasvälineitä laajemmalle ja huomioitava informaatio-, kyber- ja elektroninen suojautuminen kokonaisuutena. Asia voidaan kääntää myös toisinpäin ja arvioida, missä määrin omia ei-kineettisiä suorituskykyjä voidaan käyttää vastustajan mieleen ja järjestelmiin vaikuttamiseksi, mobiiliyhteyksiä ja -laitteita hyödyntäen.

Satelliitit ja droonit

Avaruuden merkitys sodankäynnille on Ukrainan kokemusten perusteella kiistaton. Satelliittien välittämä tieto vaikuttaa tiedusteluun, tulenkäyttöön, johtamiseen ja tilanneymmärryksen muodostamiseen. Merkille pantava seikka Ukrainan sodassa on kaupallisten toimijoiden satelliittien hyödyntäminen edellä mainittuihin sotilaallisiin toimintoihin. Tästä voisi päätellä, ettei sotaa käyvällä valtiolla välttämättä tarvitse olla omaa satelliittiverkostoa. On toki huomioitava, että kaupallinen toimija voi myös lopettaa palvelun tuottamisen syystä tai toisesta tai palvelua voidaan käyttää politiikan pelinappulana, kuten Starlink-yhtiön tapauksessa Yhdysvaltain presidentti Trumpin toisen kauden alussa nähtiin. Ehkäpä Suomen kaltaiselle valtiolle olisi hyödyllistä tehdä satelliitteihin liittyvää yhteistyötä erityisesti toisten samanmielisten valtioiden, esimerkiksi muiden pohjoismaiden kanssa.

Avaruudessa sijaitsevat laitteet ja niiden tiedonsiirtoyhteydet ovat aina yhteydessä kyberympäristöön ja elektromagneettiseen spektriin, joten luonnollisesti satelliittiyhteydet ovat haavoittuvaisia kyberhyökkäyksille ja elektroniselle vaikuttamiselle. Satelliitteihin voidaan vaikuttaa myös kineettisesti. Viime vuosina esimerkiksi Venäjä on testannut ohjuksien (ASAT) käyttöä satelliitteja vastaan. Kineettiseen uhkaan voidaan vastata yksinkertaisesti lisäämällä satelliittien määrää, jotta ohjusiskujen kustannustehokkuus muuttuisi epäsuotuisaksi. On kuitenkin huomioitava myös kineettisissä iskuissa mahdollisesti syntyvän avaruusromun kerrannaisvaikutukset, joten uhka on otettava vakavasti. Miten avaruudessa varataan reserviä tai vaihdetaan varajärjestelmiin?

Satelliittien lisäksi toinen esimerkki kaksoiskäyttöteknologiasta ovat droonit ja muut miehittämättömät alukset maalla, merellä ja ilmassa. Tiedusteluoperaatiot ja maalittaminen ovat droonien keskeisiä toimintoja. Drooneilla on myös muita rooleja, esimerkiksi harhauttamisen välineenä, johtamisyhteyksien releasemina, pioneeritoiminnan apuvälineenä sekä pienimuotoisissa materiaalin kuljetustehtävissä. Drooneja voidaan siis hyödyntää sekä kineettisten että ei-kineettisten vaikutusten aikaansaamisessa, mutta samalla droonit ovat näille vaikutuksille itse alttiita. Tässäkin asiassa määrä voi tuottaa suojaa ja Ukraina onkin ilmoittanut tavoitteekseen tuottaa vuosittain miljoonia drooneja sotilaskäyttöön. Tuotannossa hyödynnetään niin asevoimien kuin kaupallisten yritystenkin tuottamia lait-

teita, sekä hieman yllättäen myös drooniharrastajien kehittelemiä järjestelmiä. Toiminta on ketterää ja tällä tavoin yhteiskunnan osaamista voidaan hyödyntää tehokkaasti.

Informaatio- ja kybervaikuttaminen

Informaatio- ja kybervaikuttaminen ovat olleet läsnä Ukrainaa koskevassa konfliktissa jo ennen Krimin valtausta vuonna 2014. Tuolloin Venäjä pyrki saavuttamaan informaatioylivoiman muun muassa kyllästämällä länsimaiden perinteistä ja sosiaalista mediaa omaa narratiiviaan tukevilla tarinoilla sekä disinformaatiolla. Informaatiotilan herruus kääntyi Ukrainan eduksi viimeistään vuonna 2022, Venäjän aloittaessa laajamittaisen hyökkäyksen Ukrainaan ja keskittyessä enemmän valtion sisäiseen informaatiovaikuttamiseen samaan aikaan, kun Ukraina panosti länsimaiden tuen saavuttamiseen voimakkaalla informaatiotilan haltuun otolla. Tätä artikkelia kirjoittaessa tilanne on taas muuttunut, johtuen muun muassa Yhdysvaltojen ulkopolitiikan muutoksesta.

Informaatiovaikuttamisen tavoin kyberhyökkäykset ovat olleet läsnä Ukrainaa koskevissa kiistoissa hyvissä ajoin ennen varsinaisten sotilaallisten toimien aloittamista. Eniten medianäkyvyyttä saaneet iskut ovat kohdistuneet Ukrainan siviili-infrastruktuuriin aiheuttaen katkoksia sähkönjakelussa, satelliittiyhteyksissä ja mobiiliverkoissa. Kyber- ja informaatio-operaatioista on raportoitu myös suoraan sotilaallisiin operaatioihin liittyen, mutta niiden merkitys sodankäynnille ei ole ollut niin mittavaa, kuin kenties länsimaissa oltiin odotettu. Toisaalta, sodan ollessa vielä käynnissä, näemme ehkäpä vain jäävuoren huipun. Valtioilla on tunnetusti tapana salata todelliset kyberkyvykkyytensä.

Toinen osoitus Ukrainan ketteryydestä sodankäynnissä on maan valtionjohdon vuoden 2022 alussa perustama Ukrainan IT-armeija, joka on hajautettu, Ukrainan puolesta toimiva ja vapaaehtoisuuteen perustuva kyberorganisaatio. Sen toimintaan osallistuu sekä ukrainalaisia että muista maista kotoisin olevia kyberasiantuntijoita ja -ryhmiä. Tässä on jälleen yksi esimerkki siitä, kuinka erityisesti ei-kineettisten suorituskykyjen osalta rajapinta sotilas- ja siviilitoimijan välillä on häilyvä. Mainittakoon, ettei Ukrainan IT-armeija ole suoranaisesti Ukrainan asevoimien johdossa.

Pohdintaa

Artikkelin alussa todettiin erinäisten rajojen hämärtyneen liittyen nykyaikaiseen sodankäyntiin. Ukrainan sodan esimerkkien valossa voidaan erottaa selviä trendejä muun muassa kaksoiskäyttöteknologioiden käytön yleistymisestä, siviiliosaamisen hyödyntämisestä sodankäynnin tukena sekä ei-kineettisten ympäristöjen ja -ulottuvuuksien entistä vahvempana läpileikkaavuutena. Naton MDO-konseptin yhteiskuntanäkökulmaa voidaan perustella jo näiden seikkojen perusteella.

Avaruuden merkitys kasvaa teknologisen ja toiminnallisen riippuvuuden kasvaessa. Tässä voi piillä riskejä, mikäli valtiolla ei itsellään ole avaruudessa infraa, mutta teknologisia ja toiminnallisia riippuvuussuhteita senkin edestä. Nato-jäsenyyden myötä Suomen mahdollisuudet hyödyntää avaruutta ovat saattaneet kasvaa, mutta samalla uusia riippuvuussuhteita on voinut syntyä. Joka tapauksessa avaruus on huomioitava entistä huolellisemmin omassa suunnittelussa ja toiminnassa.

Tässä artikkelissa käsitellyt esimerkit osoittavat, kuinka kyber-, informaatio- ja elektronisen sodankäynnin suorituskyvyt nivoutuvat yhteen sekä vaikuttamisen että suojautumisen näkökulmasta. Ihmisen käyttämät digitaaliset laitteet sijaitsevat kyberympäristössä, ne voivat hyödyntää tiedonsiirtoon elektromagneettista spektriä sekä toimivat informaation jakamisen, tallentamisen ja muokkaamisen alustoina. Vaikka suoranaisen hyökkäyksen kohteena olisi jokin laite tai tiedonsiirtoyhteys, kohdistuvat varsinaiset vaikutukset aina ihmisen toimintaan, ajatteluun ja tunteisiin. Tätä logiikkaa noudattaen voidaan ei-kineettisillä suorituskyvyillä tukea ja voimistaa kineettisen voiman käytön vaikutuksia taistelukentällä.

Miten sitten konkreettisesti ei-kineettinen vaikuttaminen nidotaan osaksi kineettistä vaikuttamista MDO-konseptin hengessä? Elektronisen vaikuttamisen suunnittelu, valmistelu ja toteuttaminen on suoraviivaisempaa kuin kyber- ja informaatiovaikuttamisen, johtuen esimerkiksi teknologiasta, käyttötavoista ja käyttökohteista. Kyber- ja informaatiovaikuttamisessa

haasteeksi muodostuvat aikatekijät. Tunnetusti kyberaseen valmisteleminen voi kestää päiviä, viikkoja, kuukausia tai vuosia, vaikka sen varsinainen käyttö voikin olla nopeaa. Informaatiovaikuttaminen puolestaan on tehokkainta jatkuvana, systemaattisena toimintona, jonka vaikutukset kasautuvat ja kertautuvat ajan kanssa. Miten siis aikautetaan tämän tyyppinen vaikuttaminen sotilaallisen operaation rytmiin? Vai onko sellaiselle edes tarvetta?

Johtopäätöksenä voidaan todeta, että MDO-konseptin mukainen sodankäynti edellyttää strategisen, operatiivisen ja taktisen tason ymmärrystä sekä tilannetietoisuutta taistelukentästä yli aselaji-, toimiala- ja puolustushaararajojen. Joukoilla on oltava vapaus hyödyntää mahdollisuuksia vaikuttamiseen kaikissa ympäristöissä, sekä suunnitellusti että opportunistisesti tilaisuuksien avautuessa. Tällainen vapaus edellyttää toki myös luovuutta ja ketteryyttä, kuten Ukraina-esimerkitkin osoittavat. Kykenemmekö tällaiseen uudenlaiseen ajatteluun vai tarkoittaako MDO meille ennemmin strategisen tason ajattelutapaa, se jää nähtäväksi.

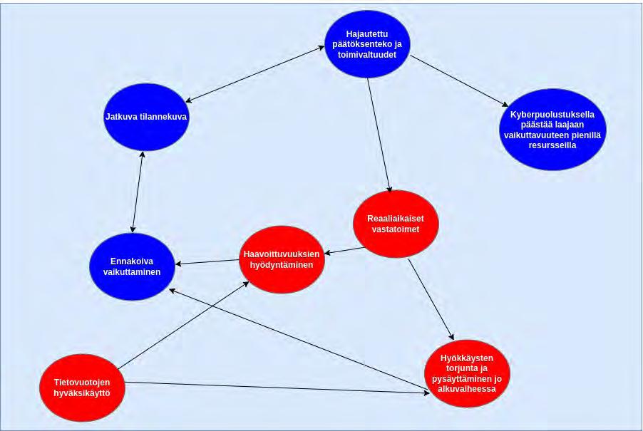
Aktiivinen kyberpuolustus – Onko Suomi valmis uuteen turvallisuusajatteluun?

Odotettu Suomen kyberturvallisuusstrategia 2024–2035 saatiin vihdoin vuoden 2024 lopulla päätökseen. Siinä tunnistettiin neljä keskeistä osa-aluetta, joita Suomen tulee kehittää määrätietoisesti nykyisellä ja tulevilla hallituskausilla: osaaminen, teknologia ja TKI (Tutkimus-, Kehittämis- ja Innovaatiotoiminta), varautuminen ja yhteistoiminta sekä reagointi ja vastatoimet. Lähitulevaisuudessa julkaistava Kyberpuolustusdoktriini tarkentaa erityisesti viimeistä osa-aluetta.

Suomi tavoittelee strategiassaan aktiivista kyberpuolustusta – mutta mitä se käytännössä tarkoittaa? Aktiivinen kyberpuolustus ei ole pelkkää vaikuttamista, vaan se kattaa laajemmin toimenpiteet, joilla voidaan havaita, estää ja torjua kyberuhkia ennakoivasti. Tämä voi sisältää esimerkiksi vihamielisten toimijoiden verkkojen kartoittamista, hyökkäysten alkuvaiheessa tapahtuvaa häirintää tai kyberrikollisuuden torjuntaa yhteistyössä kansainvälisten kumppanien kanssa.

Tavoite on asetettu, mutta onko Suomi tosiasiallisesti valmis tähän? Mitä konkreettisia askeleita tarvitaan sen saavuttamiseksi, ja millaisia poliittisia päätöksiä aktiivinen kyberpuolustus vaatii?

Kyberpuolustuksen haasteet ja mahdollisuudet

Vuonna 2019 USCYBERCOMin komentaja ja Yhdysvaltain NSA:n johtaja, kenraali Paul M. Nakasone, esitteli konkreettisia suunnanmuutoksia, joita kyberpuolustuksessa tulee tehdä, jotta Yhdysvallat voi vastata tulevaisuuden haasteisiin. Perinteisesti kyberpuolustus on ollut reaktiivista ja integroitunut vahvasti osaksi terrorismin vastaista sotaa. Jotta se vastaisi nykypäivän uhkiin, sen käyttöperiaatteita on tarkasteltava uudelleen. Tehokas kyberpuolustus ei voi perustua pelkkään reagointiin, vaan sen on oltava ennakoivaa ja jatkuvaa.

Lisäksi kyberpuolustuksen tehokkuus riippuu aktiivisesta toimintaympäristön seurannasta ja tilannekuvan ylläpitämisestä. Tämä tarkoittaa jatkuvaa harjoittelua, ennakoivia vastatoimia ja mahdollisesti jopa kykyä häiritä hyökkääjää jo ennen varsinaista iskua. Analogiana voidaan ajatella, miten Suomi turvaa ja valvoo meriyhteytensä partioimalla Suomenlahdella – ilman vastaavia toimia kyberpuolustuksen syvyys ja vaikuttavuus jäävät vajavaisiksi. Suojellakseen kriittisiä toimijoita ja infrastruktuuria viranomaisilla on oltava toimivaltuudet toimia aktiivisesti myös hyökkääjän virtuaalisessa ympäristössä.

Kyberpuolustuksen pelotevaikutus liittyy myös viestintään ja avoimuuteen. Maria Keinosen pro gradu -tutkielmassa ”Kyberoperaatioiden käyttö pelotevaikutusten luomiseen” analysoidaan, miten kyberpelote rakentuu. Keskeisenä haasteena on se, että kybervaikuttaminen tai operaatiot ylipäätään eivät itsessään välttämättä ole riittäviä muodostamaan pelotetta, vaan niihin tulee yhdistää informaatiovaikuttaminen ja informaatioympäristö kokonaisuutena. Kyberoperaatioista voidaan viestiä pelotteen synnyttämiseksi, mutta samalla on varottava paljastamas-

ta liikaa omista kyvykkyyksistä. Tämä tasapaino on ratkaiseva myös Suomen kyberstrategiassa.

Kybersuorituskykyjen jatkuva käyttö voi toisaalta tarjota mahdollisuuden, mutta toisaalta myös synnyttää uhkakuvia. Se mahdollistaa eräänlaisen ”hiljaisen neuvottelun” valtioiden välillä, jossa osapuolet testaavat jatkuvasti, mikä on hyväksyttävää ja mikä ei. Tällä hetkellä vaikuttaa siltä, että fyysiseen maailmaan kohdistuvia kybervaikutuksia pyritään vielä välttämään, eikä selkeitä rajoja haluta ylittää. Vuonna 2016 NATO julisti kyberulottuvuuden uudeksi toimintaympäristöksi ja viisi vuotta myöhemmin ensimmäistä kertaa keskusteltiin NATOn viidennen artiklan aktivoinnista kybertoimintaympäristössä. Kyberhyökkäykset ovat pitkään olleet jatkuva haaste NATOlle, mutta toistaiseksi jäsenvaltiot eivät ole katsoneet tarpeelliseksi käynnistää laajempia toimenpiteitä.

Attribuutio ja vastatoimet – kuka on hyökkääjä?

NATOn entinen pääsihteeri Jens Stoltenberg on sanonut, että rajaa jossa hybridija kyberhyökkäys osaltaan johtaisi artikla viiden aktivointiin ei tule määritellä liian tarkasti. Ne siis kuuluvat NATOn kollektiivisen puolustuksen alle, mutta rajojen ollessa häilyvät ja määrittelemättömät on mahdotonta arvioida, että mikä on se ensimmäinen tapaus, joka olisi riittävän vakava aktivoidakseen viidennen artiklan ja millä keinoilla siihen vastattaisiin. Samaan aikaa julkinen attribuutio voi paljastaa tahattomasti suorituskykyjä.

Suurvallat hyödyntävät kuitenkin jo nyt kyberkyvykkyyksiä osana normaaleja diplomaattisia prosessejaan ilman, että tämä johtaisi laajamittaiseen sotilaalliseen konfliktiin. Samalla tämä jatkuva kybervaikuttaminen voi synnyttää kier-

Taktisella tasolla yhdistellään erilaisten indikaattoreiden, kuten esimerkiksi IP-osoitteiden tai verkkotunnisteiden välisiä yhteyksiä. Operatiivisella tasolla arvioidaan, onko joukko organisoitunut vai ei ja strategisella tasolla voidaan muodostaa uhkan aiheuttajan identiteetti.

teen, jossa vastatoimet ja vastahyökkäykset lisääntyvät, kasvattaen eskalaation riskiä. Suomella on mahdollisuus valita näiden lähestymistapojen väliltä, mutta se vaatii poliittista sitoutumista ja yhteistoimintaa muiden viranomaisten sekä kansainvälisten kumppanien kanssa.

Kyberoperaatioiden kohdentaminen ja oikeutus on keskeinen kysymys, sillä ne voivat joissain tapauksissa rikkoa valtioiden suvereniteettia. Oikeusvaltioperiaatteisiin sitoutuneena maana tämä asettaa Suomelle haasteita, mutta ei tee aktiivisesta kyberpuolustuksesta mahdotonta. Lisäksi kyberhyökkäysten attribuutio on nopeutunut, mikä mahdollistaa vastatoimien kohdentamisen tarkemmin ja tehokkaammin johtuen uusien analyysityökalujen, kuten tekoälyn ja koneoppimisen kehittymisestä, entistä edistyneemmistä tunnistusmenetelmistä sekä parantuneesta yhteistyöstä ja tiedonvaihdosta eri toimijoiden välillä.

Suorituskyvyn kehittäminen ja sen käyttö

Juliet Skingsley tarkasteli vuonna 2023 Chatham Housen julkaisussa “Offensive cyber operations – State’s perceptions of their utility and risks” eri NATO-maiden näkemyksiä hyökkäyksellisistä kyberoperaatioista sekä vastatoimista. Kybersuorituskyvyn käyttö liittyy erityisesti siihen, millaisia menetelmiä, ratkaisuja ja järjestelmiä valtiot kehittävät ja

hankkivat. Mitä enemmän näitä kyvykkyyksiä luodaan, sitä suurempia riskejä ollaan valmiita hyväksymään.

Globaalisti kyberkyvykkyyksiä kehitetään kiihtyvällä tahdilla, ja valtiot investoivat yhä enemmän sekä hyökkäys- että puolustusratkaisuihin. Kuitenkin vapaasti saatavilla olevien työkalujen ja järjestelmien laajuuden vuoksi niiden käyttöperiaatteita ja strategisia vaikutuksia pohditaan usein liian vähän. Joissain tapauksissa valtiot ovat rakentaneet kyberkyvykkyytensä ennen kuin niille on määritelty selkeää doktriinia tai käyttöperiaatteita – eli miksi ja miten näitä suorituskykyjä hyödynnetään, missä ti-

lanteissa niitä käytetään ja mitä riskejä niihin liittyy.

Joskus käy niin, että teknologiset ratkaisut ohjaavat toimintaa enemmän kuin strategiset valinnat. Koska kybertoimintaympäristö kehittyy jatkuvasti, tämän päivän ratkaisut eivät välttämättä ole oikeita ratkaisuja edes vuoden tai viiden vuoden päästä. Tämän vuoksi kyberpuolustuksessa tulisi omaksua jatkuvan kehittämisen kulttuuri, jossa uusia teknologioita kokeillaan ja testataan jatkuvasti. Samalla lainsäädännön ja toimivaltuuksien tulisi elää kehityksen mukana, jotta viranomaiset voivat reagoida nopeasti muuttuviin uhkiin ilman tarpeetonta byrokraattista viivettä.

Valtiot viestivät mielellään kyberkyvykkyyksistään sekä harjoituksistaan, mutta niiden rajoitteista ja todellisesta vaikuttavuudesta puhutaan huomattavasti vähemmän. Vaikka suurvallat voivat vaikuttaa kybertoimintaympäristössä laaja-alaisesti, useimmilla mailla ei ole tähän riittäviä resursseja tai poliittista tahtoa. Tämä herättää kysymyksen: voiko kyberhyökkäyksellä ja -puolustuksella todella saavuttaa ne tavoitteet, joita sillä tavoitellaan?

Kybersuorituskyvyn vaikuttavuus ja strategiset rajat

Ukrainan sodan myötä on vahvistunut käsitys siitä, että tietyt sodankäynnin perusperiaatteet eivät ole muuttuneet. Samalla on kuitenkin käynyt ilmi, että länsimaissa kyberoperaatioiden johtamiseen ja organisoimiseen ei ole kehitetty riittäviä malleja ja ratkaisuja operatiivisella ja taktisella tasolla. Toisin sanoen, vaikka

Miksi perinteinen taistelurytmi ei sovellu kyberpuolustukseen. Perinteinen sotilaallinen päätöksenteko on hierarkkista, mikä hidastaa reagointikykyä. Tämä johtaa siihen, että suorituskykyjen kehitys on hidasta ja kyberpuolustuksen vaikuttavuus jää vajavaiseksi. Kyberuhat muuttuvat nopeasti, ja perinteinen komentoketju ei pysty mukautumaan niiden luonteeseen riittävän tehokkaasti.

kyberoperaatiot ovat osa modernia sodankäyntiä, niiden vaikuttavuus riippuu olennaisesti siitä, kuinka ne on integroitu muihin sotilaallisiin ja strategisiin toimenpiteisiin.

Länsimaat eivät ole kyenneet hyödyntämään kybertoimintaympäristöä yhtä tehokkaasti kuin perinteisiä vaikuttamismenetelmiä. Yhteisvaikutus muiden vaikuttamisen keinojen kanssa on edelleen haasteellista, sillä kyberhyökkäysten lopullisia vaikutuksia on vaikea arvioida. Lisäksi jatkuva kybersuorituskyvyn käyttö vaatii huomattavia resursseja, mikä rajoittaa sen tehokasta hyödyntämistä. Tämä asettaa erityisesti pienemmät valtiot, kuten Suomen, haasteelliseen tilanteeseen: kuinka investoida strategisesti kybersuorituskykyyn ilman, että se sitoo kohtuuttomasti resursseja muihin kriittisiin puolustuskykyihin nähden?

Kyberpuolustus ei sovi perinteiseen taistelurytmiin

Kybertoiminta on luonteeltaan nopeaa ja opportunistista, ja sen vaikutukset vaihtelevat taktisesta strategiseen tasoon. Siinä voidaan esimerkiksi hyödyntää haavoittuvuuksia, tietovuotoja ja muuta hyödyllistä tietoa tarpeen mukaan. Kybertoiminnan nopeuden johdosta tarvitaan myös ketterämpää päätöksentekoa kuin perinteisessä sodankäynnissä. Haavoittuvuudet tietoverkoissa ja tietovuodot voivat olla käytettävissä vaihtelevalla aikavälillä – minuutista jopa useisiin vuosiin – mikä tekee niiden operatiivisesta hyödyntämisestä haastavaa

Perinteisesti Suomen kaltaiset valtiot ovat avoimia löytämistään haavoittuvuuksista ja tiedot jaetaan laitevalmistajille sekä ohjelmistotaloille. Vaikuttamisen ja vastahyökkäyksen näkökulmasta olisi kuitenkin hyödyllistä pitää osa tiedoista salassa, samalla huomioiden riskit muuhun yhteiskuntaan sekä infrastruktuuriin, mikäli joku muu hyödyntäisi kyseistä haavoittuvuutta.

Suomella tulisi olla kyky hyödyntää näitä mahdollisuuksia tarpeen mukaan, mikä vaatii ennakointia ja kykyä mukautua äärimmäisen nopeasti. Pitkään valmisteltu operaatio voi päättyä siihen, että haavoittuvuus korjataan ennen sen hyödyntämistä. Tällaisessa ympäristössä perinteinen hierarkkinen päätöksentekorakenne ei ole riittävän ketterä, vaan päätöksiä on pystyttävä tekemään hajautetusti ja nopeasti.

Millaisia periaatteita tehokas kyberpuolustus vaatii? Toisin kuin perinteinen taistelurytmi, kyberpuolustus perustuu hajautettuun päätöksentekoon ja reaaliaikaisiin vastatoimiin. Jatkuva tilannekuva ja ennakoiva vaikuttaminen mahdollistavat haavoittuvuuksien hyödyntämisen sekä hyökkäysten torjunnan jo alkuvaiheessa. Tämä tekee mahdolliseksi laajan vaikuttavuuden myös pienillä resursseilla.

Kyberoperaatioiden esimerkit ja niiden vaikutukset

Nykyään kyberoperaatioiden vaikutukset ovat laajasti tunnettuja, ja esimerkkeinä niistä voidaan mainita Stuxnet sekä Ukrainan sodassa käytetyt laajamittaiset Wiper-hyökkäykset, jotka kohdistuivat muun muassa satelliittimodeemeihin. Wiper-tyyppiset haittaohjelmat on suunniteltu tuhoamaan järjestelmien tietoja ja tekemään ne käyttökelvottomiksi, eikä niiden tarkoitus ole varastaa tietoja. Wiper-tyyppisten hyökkäysten yleistyminen on herättänyt huolta, ja viime vuonna paljastuneet kiinalaisen edistyneen uhkatoimijan (Advanced Persistent Threat, APT) laajamittaiset hyökkäykset useisiin yhdysvaltalaisiin teleoperaattoreihin ja kriittiseen infrastruktuuriin ovat olleet monelle herätys. On todennäköistä, että näiden vaikutukset paljastuvat vasta vuosien kuluttua.

Kyseinen hyökkäys osoittaa, että kyberoperaatioilla voidaan saavuttaa valtavia strategisia vaikutuksia, ja yksittäinen operaatio voi jatkua pitkään ilman, että sen koko laajuus tulee heti ilmi. Uusimpana strategisena kyberoperaationa voidaan pitää Yhdysvalloissa tapahtunutta teleoperaattoreihin kohdistunutta hyökkäystä, jonka kautta on päästy käsiksi myös Yhdysvaltain hal-

linnon eri toimijoihin. Uusia operaatioita toteutetaan jatkuvasti, mutta toistaiseksi ei ole havaittu vastareaktiota asiaan liittyen. Tämä herättää kysymyksen: milloin kyberhyökkäys ylittää rajan, jossa siihen vastataan konkreettisesti?

Kyberoperaatiot osana strategista vaikuttamista

Kyberoperaatioiden vaikuttavuus riippuu niiden toteuttajista ja toimintaympäristöstä. APT-toimijat ovat usein pieniä, ketteriä ja teknisesti taitavia ryhmiä, jotka voivat toimia nopeasti ilman tiukkoja sääntelyrajoitteita. Sotilasorganisaatiot sen sijaan ovat suurempia ja resursoidumpia, mutta samalla niiden toimintaa rajoittavat institutionaaliset ja oikeudelliset puitteet.

Tämä ero on keskeinen, sillä länsimaiden hallintorakenteet, toimivaltuudet ja lainsäädäntö eivät ole pysyneet kyberuhkien kehityksen tahdissa. Suomessa sääntely on edistynyt vähitellen, mutta nykyinen lainsäädäntö ei vielä mahdollista kybersuorituskykyjen täysimittaista hyödyntämistä. Tämä rajoittaa puolustuksen ja vastatoimien ennakoivuutta, mikä antaa ketterämmille toimijoille, kuten APT-ryhmille, etulyöntiaseman.

Lisäksi perinteinen normaali- ja poikkeusolojen välinen raja on kybertoimintaympäristössä hämärtynyt. Hyökkäyk-

set voivat olla jatkuvia, näkymättömiä ja vaikeasti attribuoitavia, mikä vaikeuttaa sekä puolustuksen suunnittelua että vastatoimien määrittelyä. Tämä tekee kyberoperaatioista sekä houkuttelevan että vaikeasti hallittavan strategisen vaikuttamiskeinon.

Suomi kybertoimijana

Suomi, kuten monet muut valtiot, kehittää jatkuvasti toimintatapojaan kybertoimintaympäristössä. Monet Suomen kyberpuolustuksen periaatteet perustuvat Yhdysvaltojen ja Iso-Britannian oppeihin, ja NATO rakentaa samalla yhteisiä kybersuorituskykyjään. Suomi pyrkii sovittamaan toimintansa osaksi liittokuntaa, mutta Pohjoismailla ei ole suurvaltojen resursseja tai rakenteita, joten niiden on kehitettävä omia mallejaan.

Kybertoimintaa tapahtuu jatkuvasti ja valtavalla volyymilla, mutta harvoin virallisin tunnuksin. Vuonna 2021 Yhdysvaltain puolustusministeriö totesi, että kyberrikollisten ja valtiollisten toimijoiden välinen raja on hämärtynyt. Kyberrikollisuus on maailman kolmanneksi suurin toimiala, ja sen vuosittaiset kustannukset ovat Euroopan unionin arvion mukaan jopa 10,5 biljoonaa euroa. Suurvallat ovat osaltaan kiihdyttäneet tätä kasvua, sillä ne hyödyntävät kehittyneitä uhkatoimijoita (APT-ryhmiä) omien tavoitteidensa peittämiseen ja attribuution vaikeuttamiseen. Lisäksi jotkut valtiot toteuttavat kyberoperaatioita omilla sotilasyksiköillään ilman poliittista vastuuta.

Mihin Suomi voi projisoida voimaansa – ja pitäisikö sen edes tehdä niin? Yksi vaihtoehto on toimia entistä aktiivisemmin kyberrikollisuuden torjunnassa. Tämä on kansainvälisesti merkittävä turvallisuuskysymys, jonka hallinta ei voi jäädä yksittäisten yritysten tai pienten valtioiden vastuulle. Jos Suomi ja muut valtiot toimisivat tehokkaammin kyberrikollisia vastaan, se voisi heikentää APT-ryhmien taustalla olevia valtioita ilman, että niille annetaan suoraa syytä hyökätä. Tämä ei olisi vain yhteiskunnan etu, vaan myös osa kansallista puolustusta. Voisiko Puolustusvoimat tukea muita viranomaisia ja kriittisen infrastruktuurin toimijoita tässä tehtävässä?

Reserviläisten rooli kyberpuolustuksessa

Suomen puolustusratkaisun etuna on se, että kykenemme hyödyntämään reserviläisten kyberosaamista kaikissa vaiheissa, hyödyntäen aktiivisesti työelämässä ylläpidetyn ja hankitun huippuosaamisen. Suomen kokonaisturvallisuuden malli on kansainvälisesti ainutlaatuinen, ja kyberdoktriinin tulisi nojata entistä vahvemmin tähän yhteistyöhön, hyödyntäen eri viranomaisten toimivaltuuksia ja kyvykkyyksiä koordinoidusti. Suomi ei voi kasvattaa kyberpuolustuksen henkilöstömäärää tuhansilla työntekijöillä, mutta onko mahdollista hyödyntää reserviläisiä aiempaa joustavammin myös normaalioloissa? Kybervarusmieskoulutuksen ja reserviläisten osallistuminen kansainvälisiin kyberharjoituksiin osoittaa, että potentiaalia on.

Toinen kysymys on, voisiko Suomi hankkia kybersuorituskykyä palveluna ilman, että se ulkoistaa vastuunsa. NATOn jäsenyys on avannut Suomelle uusia mahdollisuuksia puolustusteollisuuden markkinoilla, ja yhteistyö yksityisen sektorin kanssa kasvaa jatkuvasti erilaisten hankkeiden, hackathonien ja innovaatiotoiminnan kautta. Suomi on ehkä pieni väkiluvultaan, mutta sen vahvuus on yhteistyö sekä asevelvollisten ja reserviläisten monipuolinen hyödyntäminen.

Esittely

Luutnantti Sami Rautén toimii kyberopettajana Johtamisjärjestelmäkoululla Riihimäellä. Johtamisjärjestelmäkoulu (JOJÄK) toimii johtamisjärjestelmätoimialan, kyberpuolustuksen ja informaatiopuolustuksen toimialakouluna. JOJÄK toteuttaa johtamisjärjestelmäalan, kyber- ja informaatiopuolustuksen yhteisen täydennyskoulutuksen, harjoituttaa johtamisjärjestelmäalan sekä informaatiopuolustuksen joukkoja, toteuttaa kybervarusmiesten erikoiskoulutuksen ja toteuttaa käsketyt kokeilu- ja kehittämistehtävät.

Lähteet:

[1] https://ndupress.ndu.edu/Portals/68/ Documents/jfq/jfq-92/jfq-92.pdf - Viitattu 29.1.2025

[2]https://jyx.jyu.fi/bitstream/handle/123456789/86939 URN%3ANBN%3Afi%3Ajyu-202305153009.pdf?sequence=1&isAllowed=y - Viitattu 3.2.2025

[3] https://academic.oup.com/cybersecurity/article/5/1/tyz008/5554878 - Viitattu 3.2.2025

[4] https://www.lawfaremedia.org/article/ what-agreed-competition-cyberspaceViitattu 1.2.2025

[5] https://ccdcoe.org/library/publications/cyber-attacks-and-article-5-a-noteon-a-blurry-but-consistent-position-ofnato/ - Viitattu 6.2.2025

[6] https://www.chathamhouse.org/sites/ default/files/2023-09/230919-offensive-cyber-operations-skingsley.pdf - Viitattu 3.2.2025

[7] https://doi.org/10.1093/ oso/9780197661628.001.0001 - Viitattu 24.1.2025

[8] https://www.cisa.gov/news-events/ news/joint-statement-fbi-and-cisa-peoples-republic-china-prc-targeting-commercial-telecommunicationsViitattu 24.1.2025

[9] https://edition.cnn.com/2024/12/04/ politics/us-telecom-providers-chinese-hack/index.html - Viitattu 24.1.2025

[10] https://www.reuters.com/technology/cybersecurity/us-treasurys-workstations-hacked-cyberattack-by-china-afp-reports-2024-12-30/ - Viitattu 24.1.2025

[11] https://www.cnn.com/2024/11/23/ politics/chinese-cyber-espionage-telecom-execs/index.html - Viitattu 24.1.2025

[12] https://www.defense.gov/News/ News-Stories/Article/Article/2618386/ in-cyber-differentiating-between-state-actors-criminals-is-a-blur/ - Viitattu 24.1.2025

[13] https://www.consilium.europa. eu/en/policies/cybersecurity/ - Viitattu 25.1.2025

Mesh-verkot maanpuolustuksessa

Mesh-verkot ovat hajautettuja siten, että niihin kytkeytyneet laitteet voivat välittää dataa itsenäisesti. Mesh-verkot ovat dynaamisia ja mahdollistavat viestinnän myös alueilla, joilla ei ole perinteistä infrastruktuuria. Mesh-verkot mahdollistavat robustit ja reaaliaikaiset yhteydet kenttäoperaatioissa ja ovat sopivia nopeasti käyttöön otettaviin, esimerkiksi tilapäisiin sotilasoperaatioiden ja katastrofialueiden liikennöintimenetelmiin alueilla, missä tavanomainen infrastruktuuri saattaa puuttua tai olla heikentynyt.

Terminologiasta

Mesh tarkoittaa hajautettua (decentralized) viestintäkehystä, jossa verkon solmut (node) ja reitittimet (router) kytkeytyvät dynaamisesti toisiinsa ilman tarvetta keskinäiseen hierarkiaan. Verkon solmut huolehtivat yhteistyössä datansiirron perillemenosta. Mesh-verkossa kukin solmu voi lähettää edelleen dataa toisten solmujen puolesta, mikä tehostaa tiedonsiirron laatua ja varmuutta.

Mesh-verkon hajautettu periaate on hyödyllinen konsepti niin siviilialoilla kuin sotilasoperaatioissa. Etenkin jälkimmäisessä luotettava ja mukautuva viestintä voi ratkaista kriittisten tehtävien onnistumisen tai epäonnistumisen.

Monitoimintaympäristooperaatioiden (multi-domain operation, MDO), autonomisten järjestelmien ja reaaliaikaisen tiedonjaon merkityksen kasvaessa, myös langallisten ja langattomien mesh-verk-

kojen merkitys kasvaa modernissa puolustusstrategiassa.

Tässä artikkelissa tutkitaan siviili- ja sotilaskäytön sovelluksia skenaarioiden kautta perustuen saatavilla oleviin teknisiin standardeihin.

Mesh-verkkojen tyyppejä

Mesh-verkot voidaan luokitella kiinteisiin ja langattomiin variantteihin.

Kiinteissä mesh-verkoissa solmut kytkeytyvät toisiinsa fyysisten kaapeleiden kautta. Langallisia mesh-verkkoja sovelletaan esimerkiksi teollisuuden toteutuksissa, joissa vaaditaan erityisen korkeaa tiedonsiirron luotettavuutta ja nopeita vasteaikoja. Esimerkki tällaisesta ympäristöstä on datakeskusten datansiirto sekä IEEE 802.1 -standardin mukainen aikasensitiivinen verkko (Time-Sensitive Networking, TSN) deterministiseen Ethernet-palveluun [1].

Deterministinen verkottuminen mahdollistaa taatun ja luotettavan datansiirron määritetyssä aikaikkunassa toisin kuin perinteisissä verkoissa, joissa on tyypillisesti vaihtuvat viiveajat, virheet, ja pakettien tuhoutumisen mahdollisuus. Deterministisen verkon laatu minimoi datansiirron viivevaihtelut ja takaa oletetun suorituskyvyn sovelluksille, jotka vaativat reaaliaikaista datansiirtoa. Esimerkkejä kyseisistä ympäristöistä ovat teollisen automaation ja autonomisten ajoneuvojen sovellusten vaatimat tietoliikenneyhteydet.

Langattomat mesh-verkot (Wireless Mesh Network, WMN) perustuvat solmuihin, jotka viestivät toistensa kanssa langattomasti. Ne ovat langallisia mesh-verkkoja joustavampia ja skaalautuvampia, mahdollistaen esimerkiksi liikkuvan ja etäviestinnän sovellukset. Esimerkki standardeista on IEEE 802.11s langattomaan LAN-pohjaiseen mesh-verkottumiseen [2].

Langa3omat mesh-verkot (Wireless Mesh Network, WMN) perustuvat solmuihin, jotka vies7vät toistensa kanssa langa,omas7. Ne ovat langallisia mesh-verkkoja joustavampia ja skaalautuvampia, mahdollistaen esimerkiksi liikkuvan ja etävies7nnän sovellukset. Esimerkki standardeista on IEEE 802.11s langa,omaan LAN-pohjaiseen mesh-verko,umiseen [2].

Riippuma,a fyysisestä yhteystyypistä, mesh-verkon topologia laajentaa suoraa yhtey,ä (Point-to-Point, P2P), yleisjakeluverkkoa (Point-to-Mul7point, PTM), ja täh7verkkoa (star network) kuvan 1 mukaises7.

(Point-to-Multipoint)

(Point-to-Point)

Kuva 1. Verkkojen topologioita.

Kuva 1. Verkkojen topologioita.

Taulukko 1 koostaa esimerkkejä kiinteistä ja langa,omista mesh-verkoista.

Taulukko 1. Kiinteiden ja langa6omien mesh-verkkojen vertailu

Tyyppi Esimerkkejä

Hyotyja Haasteita

Kiinteä mesh Ethernet, TSN Suuri kaistanleveys, korkea tietoturvan taso, pieni viive Fyysisen kaapeloinnin rajoitteet

Langaton mesh IEEE 802.11s, 5G Joustava, liikkuva, Alttiina häirinnälle ja

Taulukko 1 koostaa esimerkkejä kiinteistä ja langa,omista mesh-verkoista.

Taulukko 1. Kiinteiden ja langa6omien mesh-verkkojen vertailu

Tyyppi

Kiinteä mesh

Langaton mesh

Esimerkkejä Hyotyja Haasteita

Ethernet, TSN

IEEE 802.11s, 5G

NPN, PC5, Zigbee, Bluetooth Mesh

Taulukko 1. Kiinteiden ja langattomien mesh-verkkojen vertailu

Suuri kaistanleveys, korkea tietoturvan taso, pieni viive

Joustava, liikkuva, helppo ottaa käyttöön

Fyysisen kaapeloinnin rajoitteet

Alttiina häirinnälle ja kantaman rajoituksille

Kiinteät mesh-verkot soveltuvat eri,äin nopeaan datan siirtoon ja niiden 7etoturvan taso on tyypillises7 korkea. Kiinteät mesh-verkot voivat muodostaa redundan7n infrastruktuurin esimerkiksi tukiasemaasennuksiin tai ajoneuvojen sisäiseen kaapeloin7in. Kiinteät mesh-verkot voivat pohjautua esimerkiksi

Riippumatta fyysisestä yhteystyypistä, mesh-verkon topologia laajentaa suoraa yhteyttä (Point-to-Point, P2P), yleisjakeluverkkoa (Point-to-Multipoint, PTM), ja tähtiverkkoa (star network) kuvan 1 mukaisesti.

Taulukko 1 koostaa esimerkkejä kiinteistä ja langattomista mesh-verkoista.

Kiinteät mesh-verkot soveltuvat erittäin nopeaan datan siirtoon ja niiden tietoturvan taso on tyypillisesti korkea. Kiinteät mesh-verkot voivat muodostaa redundantin infrastruktuurin esimerkiksi tukiasema-asennuksiin tai ajoneuvojen sisäiseen kaapelointiin. Kiinteät mesh-verkot voivat pohjautua esimerkiksi Ethernetin tai korkean luotettavuuden aikakriittisten verkkojen (Time-Sensitive Network, TSN) protokolliin.

Langattomat mesh-verkot soveltuvat joustavaan ja liikkuvaan liikennöintiin. Esimerkkejä langattomista mesh-verkkojen standardeista ovat IEEE 802.11s, LTE Direct (PC5), 5G NPN, Zigbee, ja Bluetooth Mesh. Joustavuutensa ja dynaamisen vasteensa ansioista langattomat mesh-verkot ovat oleellisia komponentteja taistelukentällä ja skenaarioissa, joissa ei ole aikaa luoda langallisia yhteyksiä edes väliaikaisesti.

Kullakin mesh-kategorialla ja toteutuksella on vahvuutensa ja heikkoutensa. Maanpuolustuksen tarpeisiin mesh-verkkotyyppejä voidaan myös yhdistää hybridiverkoiksi, joilla saadaan optimoitua niiden hyödyt.

Mesh-verkkojen siviilitoteutuksia

Esimerkkejä mesh-verkoista ovat Älykkäät kaupungit: Mesh-verkot tukevat infrastruktuuria käyttäjien ollessa esim. liikenteenhallintajärjestelmät, hätäverkot sekä ympäristön monitorointiasemat.

Kotiautomaatio: Esimerkiksi Zigbee- ja Z-Wave -mesh-verkot mahdollistavat sujuvan ja huomaamattoman kotilaitteiden hallinnan lisäten elämän laatua ja energiatehokkuutta.

Teollinen IoT: Tehtaat ja varastot voivat käyttää mesh-verkkoja sensorien ja koneiden liitäntään optimoiden operaatioita ja ennakoivaa huoltoa.

Katastrofeista toipuminen: Langattomat mesh-verkot mahdollistavat nopeasti luotettavan tietoliikenteen alueilla, missä esimerkiksi myrsky on tuhonnut normaalin tietoliikenneinfrastruktuurin.

Langattomien mesh -verkkojen toiminnallisuus

Langattomien mesh-verkkojen avaintoimintoja ovat dynaaminen reititys, automaattinen toipuminen ja skaalautuvuus. Dynaaminen reititys adaptiivisesti tapahtuu usean solmun kautta esimerkiksi OLSR- ja AODV-protokollien avulla. Taulukko 2 koostaa näiden protokollien periaatteita. Automaattinen toipuminen puolestaan tarkoittaa, että verkko voi uudelleen reitittää dataa vaurioituneiden solmujen ohi. Skaalautuvuus mahdollistaa sen, että uudet solmut integroituvat automaattisesti verkkoon.

Eräitä langattomien mesh-verkkojen avainteknologioita ovat Wi-Fi-mesh, LPWAN-mesh ja 4G/5G-mesh. Wi-Fimesh sopii sekä kuluttajamarkkinoille että teollisiin verkkoihin. LPWAN-mesh (esimerkiksi LoRa) sopii erityisesti WiFi:n kantamaa pitemmän kantaman matalakaistaisille IoT-sovelluksille. 4G/5Gmesh taas sopii korkean kapasiteetin mobiilikäyttöönottoihin.

Wi-Fi-mesh

Wi-Fi-verkon arkkitehtuureista esimerkkejä ovat perinteinen malli (Wi-Fi-reititin yhdistää päätelaitteet Internetiin), AP-malli (verkkopääsypisteet kytketty Ethernet-kaapelilla Wi-Fi-reitittimeen ja langattomasti päätelaitteisin) ja mesh-malli (pääsypisteet eivät vaadi Ethernet-kaapelia).

Käytännön Wi-Fi-pääsypisteiden (access point, AP) eli solmujen lisäykseen ja hallintaan sopii joko sovellus tai web-rajapinta. Wi-Fi-solmuja voidaan lisätä mesh-periaatteella olemassa olevaan Wi-Fi-verkkoon joko langallisesti (Ethernet-liityntä) tai langattomasti automaattisesti.

Kuva 2 ja 3 esittävät mesh-Wi-Fi-verkon periaatteen. Mesh-reitittimet (Mesh Router, MR) ja solmut ovat yhteydessä langattomasti Wi-Fi-signaalin kautta. Mesh-tyyppisen Wi-Fi-verkon kytkentä on tyypillisesti suoraviivainen, joskin AP-tyyppinen verkko Ethernet-liitännällä voi tarjota laadukkaamman datayhteyden.

IEEE 802.11s on suunniteltu erityisesti Wi-Fi mesh-verkon toteutuksiin. Sen protokolla on Hybrid Wireless Mesh Pro-

AODV-protokollien avulla. Taulukko 2 koostaa näiden protokollien periaa,eita. Automaa<nen toipuminen puolestaan tarkoi,aa, e,ä verkko voi uudelleen rei7,ää dataa vaurioituneiden solmujen ohi. Skaalautuvuus mahdollistaa sen, e,ä uudet solmut integroituvat automaa<ses7 verkkoon.

Taulukko 2. OLSR- ja AODV-mesh-protokollat.

Protokolla Periaate

OLSR OLSR-mesh uudelleen järjestää tietoliikenteensä automaattisesti silloin, kun jokin sen solmuista vioittuu, kun tarjottavaksi tulee uusi reitti, tai kun matalan liikenteen liikennöintireitti tulee käyttöön tai poistuu käytöstä.[3]

Eräitä langa,omien mesh-verkkojen avainteknologioita ovat Wi-Fi-mesh, LPWAN Wi-Fi-mesh sopii sekä kulu,ajamarkkinoille e,ä teollisiin verkkoihin. LPWAN sopii erityises7 Wi-Fi:n kantamaa pitemmän kantaman matalakaistaisille IoTtaas sopii korkean kapasitee7n mobiilikäy,ööno,oihin.

Wi - Fi - mesh

Wi-Fi-verkon arkkitehtuureista esimerkkejä ovat perinteinen malli (Wi-Fi-rei77n Interne7in), AP-malli (verkkopääsypisteet kytke,y Ethernet-kaapelilla Wi-Fi-rei7<me päätelai,eisin) ja mesh-malli (pääsypisteet eivät vaadi Ethernet-kaapelia).

AODV Ad hoc On- demand Distance Vector -perustainen reititys on reititysprotokolla, joka on suunniteltu löytämään mesh-verkkojen reittejä, optimoiden datapakettien välityksen useiden solmujen kautta. AODV on erityisen hyödyllinen skenaarioissa, joissa verkkotopologia muuttuu usein, tai kun sen päätelaitteet eivät pysy kiinteässä paikassa.[4]

Taulukko 2. OLSR- ja AODV-mesh-protokollat.

tocol (HWMP), joka optimoi tehokkaasti ja dynaamisesti parhaan reitin mesh-verkosta. 802.11s pohjautuu Wi-Fi-standardien variantteihin 802.11a/b/g/n/ac/ax ja on siten yhteensopiva niiden kanssa tilanteen niin vaatiessa.

3GPP-pohjaiset 4G- ja 5G-mesh-arkkitehtuurit

3GPP:n määrittämät 4G- ja 5G-järjestelmät mahdollistavat mesh-toimintoja pohjautuen laitteiden väliseen viestintään (Device-to-Device, D2D) eli proximity-palveluihin (ProSe). [5] 4G:n edistynyt versio (LTE-Advanced) mahdollistaa sidelink-viestinnän PC5-rajapinnan kautta suoraan päätelaitteiden väliseen liikennöintiin (User Equipment, UE).

3GPP PC5, tai LTE-V2X, on 3GPP Release 14 -spesifikaatio, joka määrittelee ajoneuvojen laajennetun matkaviestintäpohjaisen C-V2X-liikennöinnin (Cellular Vehicle-to-Everything), joka puolestaan perustuu PC5 / D2D -liikennöintiin 5.9 GHz:n taajuusalueella ilman tarvetta tukiasemalle. Se mahdollistaa suoran liikennöinnin ajoneuvo- ja muiden päätelaitteiden välille. On huomattava, että PC5 soveltuu myös muihin käyttöympäristöihin, kuten droonien väliseen ohjausliikennöintiin.

5G:n uusi radiorajapinta (New Radio, NR) puolestaan mahdollistaa mesh-toiminnallisuuden pohjautuen URLLC- ja mMTC-liikennöintityyppeihin sekä verkkopaloitteluun (network slicing, NS).

Käytännön Wi-Fi-pääsypisteiden (access point, AP) eli solmujen lisäykseen ja sovellus tai web-rajapinta. Wi-Fi-solmuja voidaan lisätä mesh-periaa,eella olemassa verkkoon joko langallises7 (Ethernet-liityntä) tai langa,omas7 automaa<ses7.

Kuva 2 ja 3 esi,ävät mesh-Wi-Fi-verkon periaa,een. Mesh-rei7<met (Mesh yhteydessä langa,omas7 Wi-Fi-signaalin kau,a. Mesh-tyyppisen Wi-Fi-verko suoraviivainen, joskin AP-tyyppinen verkko Ethernet-liitännällä voi tarjota laadukkaamman datayhteyden.

Pakettidataverkko / Internet

Kuva 2. IEEE 802-pohjainen mesh-verkko.

Kuva 2. IEEE 802-pohjainen mesh-verkko.

3GPP-pohjaisen 5G-mesh-verkon luonti perustuu tukiasemaelementteihin (gNodeB), joissa on paikallinen reitityslogiikka sekä integroimalla monipääsyinen reunalaskentatoiminnallisuus (MEC, Multi-access Edge Computing) pienen viiveen palveluille. [6]

5G:n yksityisverkkokonsepti (Non-Public Network, NPN) mahdollistaa useita yksityisverkon variantteja, joiden pääluokat ovat a) suljettu, täysin riippumaton yksityisverkko (Standalone NPN,

SNPN), jossa on oma kytkentäverkko, ja b) yleiseen verkkoon integroitu yksityisverkko (Public Network Integrated NPN, PNI-NPN), joka jakaa osan julkisen verkko-osuuden matkaviestintäoperaattorin kanssa.

SNPN-verkon hyötynä on se, että sen omistajalla on täysi kontrolli verkostaan, joka voidaan optimoida esimerkiksi kriittisen viestinnän tarpeisiin. Verkko on myös täysin riippumaton julkisen verkon

Perus-Wi-Fi -verkko AP-verkko

Internet

Verkkolaitteet Wi-Fireititin

Wi-Fireititin

Ethernetkaapeli

Mesh-verkko

Verkkolaitteet

Kuva 3. Wi-Fi-varianttien ja Wi-Fi mesh-verkkojen vertailu. Kuva 3. Wi-Fi-varianIen ja Wi-Fi mesh-verkkojen vertailu.

Verkkolaitteet

signaali

tinen liikennöinti (Ultra-Reliable Low Latency Communications, URLLC) ovat loogisimmin toteutettavissa matkaviestintäjärjestelmien kautta.

Sotilaallisia mesh-verkkojen käyttökohteita

Maanpäälliset tukiasemat ja toistimet

Ajoneuvoihin, kuten panssarivaunuihin tai miehistönkuljetuksen ajoneuvoihin asennettujen tukiasemien muodostama mesh-verkko sopii liikkuvaan taktisten verkkojen luontiin tukemaan joukkojen dynaamisia operaatioita, joissa tilannekuva ja joukkojen paikka muuttuvat nopeasti. Maanpäälliset toistinasemat voivat olla esimerkiksi aurinkopaneeleilla varmistettuja 5G-piensoluja (small cell).

IEEE 802.11s on suunniteltu erityises7 Wi-Fi mesh-verkon toteutuksiin. Sen protokolla on Hybrid Wireless Mesh Protocol (HWMP), joka op7moi tehokkaas7 ja dynaamises7 parhaan rei7n meshverkosta. 802.11s pohjautuu Wi-Fi-standardien varian,eihin 802.11a/b/g/n/ac/ax ja on siten yhteensopiva niiden kanssa 7lanteen niin vaa7essa.

infrastruktuurista. SNPN-verkkojen haittapuoliin kuuluvat korkea käyttöönottoja operointikustannus, sekä taajuusalueiden käyttörajoitukset.

Mesh - verkkoratkaisuiden vertailu

Taulukko 2 koostaa mesh-ratkaisuiden hyötyjä ja haasteita.

Taulukko 2. Eräiden mesh-verkkojen vertailu.

Mesh-tyyppi Hyötyjä

SNPN-verkko voidaan ottaa käyttöön esimerkiksi taistelukentällä suojattuun ja varmennettuun komentojenvälitykseen täydentävänä ratkaisuna alueen sotilaallisen viestintäverkoston oheen modifioimalla sen toimintoja mesh-verkkoarkkitehtuurin mukaisesti. SNPN tarjoaa erityisiä etuja matalan viiveen dataliikennöintiin henkilöstön ja autonomisten järjestelmien välillä. [7]

IEEE 802.11 Wi-Fi variantit Helppo käyttöönotto, edullinen, monia käyttökohteita, stabiilit standardit

Paikallinen 5G DECT -pohjainen mesh-verkko

ITU:n hyväksymä uusin 5G-variantti on DECT-2020 NR. Se mahdollistaa paikallisen mesh-tyypin tietoliikenneverkon käyttöönoton ilman tarvetta infrastruktuurille, ja se perustuu lisensoimattomaan radiospektriin. 5G-DECT on modernisoitu versio alkuperäisestä DECT-järjestelmästä, ja sopii siten paikallisen palvelun puhe-, viesti- ja dataliikennöintiin. Se sisältää myös TSN-tuen deterministiseen datanvälitykseen. 5G DECT:n käyttöönottomallissa mesh-kyvykkäitä DECT2020 NR -tukiasemia käytetään matkaviestinten liikennöintiin dynaamisesti siten, että se mahdollistaa huomaamattoman roamingin ja itsejärjestettävyyden päätelaitteiden välillä.

IEEE 802.11s Suunniteltu alusta saakka dynaamisen reitityksen mesh-verkoksi, sisältää itsekonfiguroinnin ja automaattisen virheistä toipumisen, laajennettu peittoalue, redundanttinen ja

Esimerkki 5G DECT-pohjaisesta mesh-verkkototeutuksesta on Wirepas 5G Mesh.[8] Se perustuu NR+ -standardiin, joka täyttää ITU:n 5G-vaatimukset massiiviselle koneiden väliselle IoT-liikennöinnille. [9] Wirepas-toteutus toimii maailmanlaajuisella lisensoimattomalla taajuusalueella 1.9 GHz sekä Pohjois-Amerikan taajuusalueella 915 MHz (ISM-taajuusalue 4). Järjestelmä on optimoitu hitaahkon datansiirron sovelluksille, kuten mittaustietojen lähetykseen. Järjestelmän skaalautuvuus mahdollistaa jatkuvan käyttöönoton laajoilla alueilla linkittäen päätelaitteita. Mesh-periaatteiden mukaisesti järjestelmä toipuu vioista uudelleen reitittäen dataa toimivien päätelaitteiden (solmujen) kautta.

Rajoitteita

Ilma-aluksiin asennetut tukiasemat

Rajoittunut peittoalue, ylikuormittuminen, pieni teho, variantista riippuen datasiirron nopeuden rajoitteita

Luokasta riippuen drooneihin voidaan asentaa kevyitä 5G-tukiasemia ja toistimia, joilla laajennetaan radiopeittoaluetta erityisesti suoralla radionäköyhteydellä (Line of Sight, LoS). Keinoälyä voidaan soveltaa tässä skenaariossa optimaalisen radiokanavan ja droonin sijainnin dynaamiseen mukauttamiseen sekä peittoalue-ennusteisiin. Ilma-alusten välinen liikennöinti voidaan toteuttaa esimerkiksi 5G:n V2X/PC5-linkeillä, Wi-Fi-mesh-periaatteella, tai 5G DECT-mesh-verkkona.

Datansiirron nopeuden lasku ja vasteajan kasvu kunkin langattoman hypyn (hop) lukumäärän kasvaessa, laajojen verkkojen monimutkaisuus, mahdolliset samakanavahäiriöt erityisesti 2.4 GHz:n

Wirepas-toteutus perustuu Nordic Semiconductorin nRF91-sarjan järjestelmämoduuleihin (System-in-Package, SiP) nRF9131, nRF9151 ja nRF9161. Niiden maksilähetysteho on 23 dBm mahdollistaen laitteiden välisen muutaman kilometrin yhteysvälin tehden siitä erityisen hyödyllisen tiheään asutussa kaupunkiympäristössä.

Wirepas täydentää ITU:n 5G-vaatimusten mukaista käytännön tuotevalikoimaa erityisesti koneiden väliseen liikennöintiin (mMTC). ITU:n muut peruspilarit, kuten laajakaistainen mobiilidata (evolved Mobile Broadband, eMBB), korkea luotettavuus, ja nopean vasteajan kriit-

UAV (Uncrewed Aerial Vehicle) -laitteet, jotka on varustettu 5G-tukiasemilla, tarjoavat useita etuja, kuten laajennetun kattavuuden, dynaamisen verkkokonfiguroinnin ja yhdistämisen 3GPP-ominaisuuksien kautta. Laajennettu kattavuus tarkoittaa, että UAV:t voivat laajentaa viestintäverkkojen ulottuvuutta syrjäisillä tai haastavilla alueilla. Dynaaminen verkkokonfiguroinnin ansiosta UAV:t voivat säätää sijaintiaan optimoidakseen verkon kattavuutta ja kapasiteettia muuttuvien tehtävävaatimusten mukaan. Yhdistäminen 3GPP-ominaisuuksien kautta puolestaan tarkoittaa, että PC5 ja V2X mahdollistavat suoran viestinnän UAV-asennettujen laitteiden ja maa-asemien välillä varmistaen vankan ja luotettavan yhteyden.

yhteensopiva

Mesh - verkkoratkaisuiden vertailu

Taulukko 2 koostaa mesh-ratkaisuiden hyötyjä ja haasteita.

Taulukko 2. Eräiden mesh-verkkojen vertailu.

Mesh-tyyppi

Hyötyjä

IEEE 802.11 Wi-Fi variantit Helppo käyttöönotto, edullinen, monia käyttökohteita, stabiilit standardit

IEEE 802.11s Suunniteltu alusta saakka dynaamisen reitityksen mesh-verkoksi, sisältää itsekonfiguroinnin ja automaattisen virheistä toipumisen, laajennettu peittoalue, redundanttinen ja

Rajoitteita

Rajoittunut peittoalue, ylikuormittuminen, pieni teho, variantista riippuen datasiirron nopeuden rajoitteita

Datansiirron nopeuden lasku ja vasteajan kasvu kunkin langattoman hypyn (hop) lukumäärän kasvaessa, laajojen verkkojen monimutkaisuus, mahdolliset samakanavahäiriöt erityisesti 2.4 GHz:n luotettava, kustannustehokas taajuusalueella, tehonkulutus koska solmujen on oltava aktiivisessa tilassa edelleen lähetykseen, kehittyvänä tekniikkana markkinoilla on vielä laitevalmistajakohtaisia implementointeja

DECT-2020 NR Nopea vasteaika, ei tarvita lisenssiä (edullinen), sopii TSN-toteutuksiin

4G NPN mesh Hyvä suorituskyky, mukautuva

Ilma-alusten mesh Mukautuva radiopeitto, liikkuvuus; soveltuu hyvin droonin tukiasemaksi ja toistimeksi

3GPP 4G, julkinen verkko

5G NPN mesh

NTN

Laaja peittoalue, robusti yhteysmenetelmä, nopea data

Voidaan suojata hyvin, korkea suorituskyky, nopeat vasteajat, voidaan eristää

Erittäin laaja peittoalue, mahdollistaa kriittiset yhteydet syrjäseuduilla

TSN Mahdollistaa tarkan ajoituksen ja luotettavuuden reaaliaikaisille sovelluksille

5G DECT

LPWAN-variantit

Lyhyen kantaman radiotekniikat (esim. Bluetooth)

Mahdollistaa korkean viestintätiheyden, matalan tehon, erityisesti IoTsovelluksille

Suhteellisen pitkä kantama, matala tehonkulutus, pitkä pariston käyttöaika

Matala tehonkulutus, kustannustehokas, helppo integrointi, yhteensopivuus

Taulukko 3. Eräiden mesh-ratkaisujen hyötyjä ja haasteita.

Kehittyvä teknologia, riippuvuus laiteratkaisusta

Korkea hinta, spektripääsyn rajoitteet

Rajoittunut tehonsaatavuus, lentoaika

Infrastruktuurin vaatimukset, vasteajat korkean käytön alueilla

Vaatii merkittävän investoinnin, monimutkainen käyttöönotto

Hidas vasteaika, altis sään aiheuttamille häiriöille

Vaatii erityislaitteistoja ja tarkan synkronoinnin

Rajallinen datansiirto ja peittoalue

Vaatimaton datanopeus ja vasteaika

Erittäin rajoittunut yhteysväli, rajoittunut kaistanleveys, verkon skaalautuvuus, 2.4 GHz:n samakanavaiset radiohäiriöt

Hybridiskenaario

Hybridiverkkoja hyödyntävä skenaario voi olla esimerkiksi keskenään tietoliikennekytketyt tiedustelua toteuttavat koneellisten ja henkilöiden muodostamat tiimit (manned-unmanned team, MUM-T). Tiimit voivat käyttää mesh-verkkojen ja perinteisten verkkojen yhdistelmää dynaamisesti, mukaan lukien integroidut satelliittitoistimet radionäköyhteyden takaiseen (Beyond Visual Line of Sight, BVLOS) viestintään. Radiokytkentämenetelmiä voivat olla esimerkiksi millimetriaaltojen suorat linkit ja itsekonfiguroitavat aliverkot sekä satelliittiverkot kuten Starlink [10] tai MILSATCOM [11].

Esimerkkinä tästä kehityspolusta on DARPA:n OFFensive Swarm-Enabled Tactics (OFFSET) -ohjelma, joka suunnittelee tulevaisuuden pieniin ryhmiin perustuvia puolustusvoimien joukkoja, jotka voivat käyttöönottaa drooniparvia; esimerkkinä ohjelma mainitsee 250 miniatyyridroonin valvontajärjestelmän (small unmanned aircraft system, UAS) sekä pienikokoiset miehittämättömät maajärjestelmät (unmanned ground system, UGS), joita voidaan hyödyntää monimuotoisiin operaatioihin esimerkiksi hyvin monimutkaisissa asutuskeskusympäristöissä.[12]

menetys ei kaada verkkoa. Kehän kattavuutta saadaan ratkaisussa laajennettua nopeasti, ja solmuja voidaan tarvittaessa määrittää nopeasti.[13]

Skenaario 2: Saattueoperaatiot — Liikkuva langaton mesh-dynaamiseen yksikköviestintään. Tässä skenaariossa, kuten on kuvattu Yhdysvaltojen seuraavan sukupolven taisteluajoneuvojen ohjelmassa (Next Generation Combat Vehicle, NGCV) [14], sotilassaattueet kohtaavat räjähdeuhkia (Improvised Explosive Devices, IED), väijytyksiä ja viestinnän katkeamisia erityisesti alueilla, joilla on vähäinen solu- tai satelliittipeitto. Kuva 5 esittää tämän skenaarion periaatteen.

Yhdysvaltojen armeijan Next Generation Combat Vehicle (NGCV) -ohjelman skenaariossa ovat ajoneuvoverkko, drone-laajennus ja älykkäät pukineet. Ajoneuvoverkko tarkoittaa, että jokainen ajoneuvo voi toimia 5G PC5 -solmuna, muodostaen saattueverkon. Drone-laajennuksen ansiosta pienet nelikopterit luovat ilmareleverkkoja. Älykkäät sotilaspukineet taas tarkoittavat, että Bluetooth-mesh laajentaa jalkaväen verkon toiminta-alueen siellä, missä tietoliikenne tapahtuu.

käy,ööno,aa drooniparvia; esimerkkinä ohjelma mainitsee 250 miniatyyridroonin valvontajärjestelmän (small unmanned aircraq system, UAS) sekä pienikokoiset miehi,ämä,ömät maajärjestelmät (unmanned ground system, UGS), joita voidaan hyödyntää monimuotoisiin operaa7oihin esimerkiksi hyvin monimutkaisissa asutuskeskusympäristöissä [12]

Puolustusvoimien mesh - verkkojen skenaarioita

Mesh-verkon hyödyt tässä skenaariossa ovat jatkuva viestintä, tilannetietoisuus ja elektronisen sodankäynnin kestokyky. Tiedonsiirto siis säilyy solmuhävikistä huolimatta, jaetut sensorit luovat yhteisen toimintakuvan ja Mesh-monimuotoisuus vastustaa häirintää.

Skenaario: Etuvar9otukikohdat (Forward Opera7ng Base, FOB) — hybridi-tyyppinen mesh-verkko puolustukseen ja johtamiseen Nykyaikaisessa epäsymmetrisessä sodankäynnissä etuvar7otukikohdat (FOB) voivat kohdata äkillisiä uhkia ja tarvitsevat luote,avan johtovies7nnän (command and control, C2). Langallinen/langaton hybridiverkko toimii tämän pohjalla Esimerkki tästä skenaariosta on kuvassa 4.

Kenttäpäämaja

Puolustusvoimien mesh-verkkojen skenaarioita

Skenaario: Etuvartiotukikohdat (Forward Operating Base, FOB) — hybridi-tyyppinen mesh-verkko puolustukseen ja johtamiseen. Nykyaikaisessa epäsymmetrisessä sodankäynnissä etuvartiotukikohdat (FOB) voivat kohdata äkillisiä uhkia ja tarvitsevat luotettavan johtoviestinnän (command and control, C2). Langallinen/langaton hybridiverkko toimii tämän pohjalla. Esimerkki tästä skenaariosta on kuvassa 4.

Tässä skenaariossa, kuten Yhdysvaltojen merijalkaväen EABO-doktriinissa (Expeditionary Advanced Base Operations) on kuvattu, langallinen TSN-verkko yhdistää päämajapaikan, operointikeskukset, huoltoalueet ja tutkayksiköt. Langaton IEEE 802.11s -perustainen mesh-verkko yhdistää puolestaan turvatornit, kamerat, liiketunnistimet ja drone-lähtöalustat. Reunalaitteet yhdistävät langattoman ja langallisen verkon ristiin. Ratkaisun hyötynä on kestävyys, sillä yhden solmun

Operointikeskus

Huoltohalli

Valvontapisteet UAV

Kuva 4. FOB-verkon toteutuskaavio.

Kuva 4. FOB-verkon toteutuskaavio.

Tutkayksikkö

Kehäsensorit

Tässä skenaariossa, kuten Yhdysvaltojen merijalkaväen EABO-doktriinissa (Expedi7onary Advanced Base Opera7ons) on kuva,u, langallinen TSN-verkko yhdistää päämajapaikan, operoin7keskukset, huoltoalueet ja tutkayksiköt. Langaton IEEE 802.11s -perustainen mesh-verkko yhdistää puolestaan turvatornit, kamerat, liiketunnis7met ja drone-lähtöalustat. Reunalai,eet yhdistävät langa,oman ja langallisen verkon ris7in. Ratkaisun hyötynä on kestävyys, sillä yhden solmun menetys ei kaada verkkoa. Kehän ka,avuu,a saadaan ratkaisussa laajenne,ua nopeas7, ja solmuja voidaan tarvi,aessa määri,ää nopeas7.[13]

Skenaario 2: Saa3ueoperaa9ot — Liikkuva langaton mesh-dynaamiseen yksikkövies7ntään Tässä skenaariossa, kuten on kuva,u Yhdysvaltojen seuraavan sukupolven taisteluajoneuvojen ohjelmassa (Next Genera7on Combat Vehicle, NGCV) [14], so7lassaa,ueet kohtaavat räjähdeuhkia (Improvised Explosive Devices, IED), väijytyksiä ja vies7nnän katkeamisia erityises7 alueilla, joilla on vähäinen solutai satellii<pei,o. Kuva 5 esi,ää tämän skenaarion periaa,een.

UAV:n 5G-toistinasema

Ajoneuvo A

UAV:n gNB

Ajoneuvo B

Kuva 5. Saa6ueoperaaNoskenaarion toteutuskaavio

Kuva 5. Saattueoperaatioskenaarion toteutuskaavio

Ajoneuvo C

Yhdysvaltojen armeijan Next Genera7on Combat Vehicle (NGCV) -ohjelman skenaariossa ovat ajoneuvoverkko, drone-laajennus ja älykkäät pukineet. Ajoneuvoverkko tarkoi,aa, e,ä jokainen ajoneuvo voi toimia 5G PC5 -solmuna, muodostaen saa,ueverkon. Drone-laajennuksen ansiosta pienet nelikopterit luovat ilmareleverkkoja. Älykkäät so7laspukineet taas tarkoi,avat, e,ä Bluetooth-mesh laajentaa jalkaväen verkon toiminta-alueen siellä, missä 7etoliikenne tapahtuu

Mesh-verkon hyödyt tässä skenaariossa ovat jatkuva vies7ntä, 7lanne7etoisuus ja elektronisen sodankäynnin kestokyky. Tiedonsiirto siis säilyy solmuhävikistä huolima,a, jaetut sensorit luovat yhteisen toimintakuvan ja Mesh-monimuotoisuus vastustaa häirintää.

Taulukko 3 koostaa joitakin avainhaasteita.

Taulukko 3. Mesh-verkkojen haasteita soNlasoperaaNoissa.

Haaste Kuvaus

Taajuusruuhka

Energiarajoitteet

Kyberturvallisuus

Kerroksellinen optimointi

Korkea elektromagneettinen aktiivisuus taistelukentällä

Mesh- osallistumisen ja akun keston tasapaino

Jokainen solmu on potentiaalinen hyökkäyspiste

Reitityksen, tehon, spektrin ja turvallisuuden koordinointi

Taulukko 4. Mesh-verkkojen haasteita sotilasoperaatioissa. Tähän liittyviä kehittyviä ratkaisuja ovat muun muassa tekoälypohjainen verkonhallinta, kvanttiturvallinen salaus ja 6G-integroidut sensoriviestintäkehykset.

Tähän lii,yviä kehi,yviä ratkaisuja ovat muun muassa tekoälypohjainen verkonhallinta, kvan<turvallinen salaus ja 6G-integroidut sensorivies7ntäkehykset.

Tulevaisuus: 5G:n jälkeinen aika

Yhteenveto

Tulevaisuus: 5G:n j ä lkeinen aika

Lähteet

Mesh-verkot ovat tärkeä osa kyberaikakauden transformaatiota, ja niiden voidaan kehittyvän vahvasti 6G-aikakauden lähestyessä. Mesh-verkkojen sovellukset kattavat monia siviili- ja sotilasalueiden sektoreita, kuten kriittiset operaatiot.

Monet julkisuudessa esitetyt 6G-hankkeet ennakoivat merki,äväs7 uuden sukupolven kehi,yneitä ominaisuuksia. Näitä ovat muun muassa terahertsi-spektri, joka mahdollistaa äärimmäisen suuren kapasitee7n mesh-linkitetyillä taisteluken7llä, integroitu sensoridata ja vies7ntä (Integrated Sensing and Communica7on, ISAC), jolla sulautetaan esimerkiksi tutka- ja sensoridata verkkoon, ja kvan<salaus (Quantum Key Distribu7on, QKD), joka parantaa merki,äväs7 linkkivarmuu,a. Voidaan myös ole,aa, e,ä 2030-luvulla so7laalliset mesh-verkot ovat autonomisia, itseparantuvia ja syväs7 tekoälyohja,uja.

Yhteenveto

Monet julkisuudessa esitetyt 6G-hankkeet ennakoivat merkittävästi uuden sukupolven kehittyneitä ominaisuuksia. Näitä ovat muun muassa terahertsi-spektri, joka mahdollistaa äärimmäisen suuren kapasiteetin mesh-linkitetyillä taistelukentillä, integroitu sensoridata ja viestintä (Integrated Sensing and Communication, ISAC), jolla sulautetaan esimerkiksi tutka- ja sensoridata verkkoon, ja kvanttisalaus (Quantum Key Distribution, QKD), joka parantaa merkittävästi linkkivarmuutta. Voidaan myös olettaa, että 2030-luvulla sotilaalliset mesh-verkot ovat autonomisia, itseparantuvia ja syvästi tekoälyohjattuja.

Mesh-verkotus — langallinen, langaton tai hybridi — voi muodostaa tulevaisuuden sotilasviestinnän yhä tärkeämmän osa-alueen. Olipa kyse tukikohdan suojaamisesta, saattueen viestiyhteyden ylläpitämisestä tai sotilaallisista toimista, mesh-arkkitehtuurit mahdollistavat yhteydet, häiriönsiedon ja toimintakyvyn. Mesh-verkkojen täyden potentiaalin hyödyntäminen voi vaatia kuitenkin vielä mesh-kykyisten laitteistojen jatkojalostusta, henkilöstön koulutusta ja kyberturvallisuusstrategioiden päivitystä.

Artikkelin kirjoittaja

TkT, tietokirjailija Jyrki Penttinen on toiminut telealalla vuodesta 1994 Suomessa, Espanjassa, Meksikossa ja Yhdysvalloissa. Penttinen työskentelee nykyään Pohjois-Amerikassa pääaiheenaan 5G ja luennoi televiestintäteknologioista. Penttisen julkaisuihin voi perehtyä blogissaan www.5g-simplified.com

[1] IEEE 802.1 TSN - https://1.ieee802. org/tsn/

[2] IEEE 802.11s Standard - https://standards.ieee.org/standard/802_11s-2011. html

[3] https://openwrt.org/

[4] https://openwrt.org/

[5] 3GPP TR 23.703. Study on architecture enhancements to support Proximity-based Services (ProSe).

[6] ETSI MEC Framework - https:// www.etsi.org/technologies/multi-access-edge-computing

[7] Nokia White Paper on 5G NPNs - https://www.nokia.com

[8] https://wirepas.com/wirepas-5g-mesh/

[9] ETSI TS 103 636 - DECT-2020 NR / standardi

[10] https://www.starlink.com/government

[11] https://www.northropgrumman.com/ space/protected-military-satellite-communications

[12] DARPA OFFSET Program - https://www.darpa.mil/program/offensive-swarm-enabled-tactics

[13] US Marine Corpsin Expeditionary Advanced Base Operations (EABO) -doktriini (2019)

[14] US Armyn Next Generation Combat Vehicle (NGCV) -ohjelma (2021).

Kirjoittaja toimii Viestikiltojen Liiton puheenjohtajana.

TEKSTI: TERO

Viestiaselajin vuosipäivää juhlistettiin Riihimäellä

Viestiaselaji juhli vuosipäiväänsä 7.3.2025 Riihimäellä Puolustusvoimien johtamisjärjestelmäkeskuksen (PVJJK) isännöimänä. Päivä muodostui tällä kertaa juhlapuheista ja -esitelmistä, sotilasmusiikista, tervehdyksistä ja palkitsemisista, sekä tutustumisesta Johtamisjärjestelmäkoulun tiloihin ja toimintaan.

Viestikiltojen Liitto aloitti juhlapäivän ohjelman jo aamupäivällä kevätkokouksella, jossa muun muassa hyväksyttiin vuoden 2024 toimintakertomus ja tilinpäätös sekä myönnettiin vastuuvapaus hallitukselle. Keskeisimmät nostot toimintavuodelta 2024 olivat liiton 2030-strategiatyön käynnistäminen osana toimialan vapaaehtoiskentän laajempaa selvitystyötä sekä MPK:n johtamisjärjestelmä- ja viestikoulutusohjelmien toimeenpanon aktiivinen tukeminen viestikiltojen kouluttajapoolilla. Yksittäisistä tapahtumista esiin nostettakoon valtakunnalliset viestimiespäivät 24.–25.8. Riihimäen-Räyskälän-Hämeenlinnan alueella, HF-varaverkkoharjoitus osana Puolustusvoimien paikallispuolustusharjoitusta 2/2024, valtakunnallinen A.R. Saarmaa -seminaari 20.9. teemalla ”Jalat poterossa, katse avaruudessa”, ajankohtaiswebinaari 16.10. aiheesta ”Avaruus operatiivisena toimintaympäristönä johtamisjärjestelmien näkökulmasta”, sekä liiton perinteiset kotirata-ammunnat ilma-aseilla elo-lokakuussa.

Varsinaiset juhlallisuudet käynnistyivät Riihimäen varuskuntaravintola Liedessä. Juhlan seremoniamestarina toimi jämäkän ammattitaitoisesti Puolustusvoimien johtamisjärjestelmäkeskuksen esikuntapäällikkö, everstiluutnantti Juhapekka Lötjönen. Musiikista tilaisuudessa vastasi ammattitaidolla puolestaan MPK Hämeen soittokunta. Suomen lipun vastaanoton ja ilmoittamisen jäl-

keen PVJJK:n johtaja, insinöörieversti Janne Jokinen valotti tervetulopuheessaan keskuksen toimintaa ja ajankohtaisia kuulumisia. PVJJK on nykyään 17 paikkakunnalla toimiva noin 600 henkilön asiantuntijaorganisaatio, joka tuottaa Puolustusvoimiin, Rajavartiolaitokselle, valtionjohdolle ja keskeisille viranomaiskumppaneille sotilaallisen johtamisen, hallinnon ja yhteistoiminnan edellyttämät johtamisjärjestelmä- ja tietoliikennepalvelut. Jokinen kytki keskuksen 24/7-palvelutuotannon myös nykyiseen turvallisuustilanteeseen. Hänen mukaansa PVJJK joutuu miettimään paljon erilaisia sabotaasitilanteita ja jopa selkeitä poikkeusoloja. Keskuksessa panostetaankin paljon valmiuden kehittämiseen, ja tässä kontekstissa Jokisen mielestä sanaan ”valmius” täytyy aina yhdistää ICT-varautumisen käsite.

Puolustusvoimien tervehdyksen tilaisuuteen toi Pääesikunnan johtamisjärjestelmäpäällikkö, kenraalimajuri Jarmo Vähätiitto. Viestiaselaji on hänen mukaansa

Suomen Puolustusvoimille elintärkeä, sillä se vastaa joukkojen välisestä tiedonvälityksestä ja johtamisjärjestelmistä erityisesti taktisella tasolla. Kenraali tiivisti aselajin merkityksen kuuteen mahdollistajan rooliin, joita ovat johtaminen, tilannekuvan luominen, tulenkäytön tuki, teknologisen kehityksen seuraaminen, yhteistyö eri aselajien välillä ja kansainvälisesti, sekä kouluttajan ja kasvattajan tehtävät. Vähätiitto nosti puheessaan esille myös Puolustusvoimille erittäin tärkeänä suorituskykynä Suomen turvallisuusverkon, ja sen kehittämiseksi eri turvallisuusviranomaisten yhdessä tekemät korjausesitykset. Näistä esityksistä mainittakoon turvallisuusverkkotoiminnan rahoitustilanteen ja hallintamallin selkiyttäminen, palvelutuotannon järjestelyiden uudistaminen, sekä murroksellisten teknologioiden välitön käyttöönotto. Lopuksi Vähätiitto palasi vielä juhlapäivään ja korosti niiden merkitystä muun muassa yhteisöllisyyden ja yhteenkuuluvuuden tunteen vahvistamisessa. Identiteetin ja moraalin vahvistamiselle sekä isänmaallisuuden vaalimiselle on

hänen mukaansa erityisesti nykyisinä aikoina oma keskeinen tarpeensa.

Juhlaesitelmän Suomen kyberturvallisuuden haasteista ja mahdollisuuksista piti tutkimusjohtaja Mikko Hyppönen WithSecuresta. Hyppönen muisteli puheessa omaa isoisäänsä Taunoa, joka joutui aikoinaan Talvisodan syttyessä jättämään talonsa ja osallistumaan isänmaan puolustukseen, hänkin oli koulutukseltaan viestimies. Esitelmöitsijä siteerasi puheessaan RUK:n ROIHU-kurssinsa kurssijulkaisua, todeten samalla sen aikaisten ajatusten ajankohtaisuuden nykypäivänäkin, etenkin Eurooppaa edelleen kurittavan sodan johdosta. Hyppönen muisteli puheessaan pitkää uraansa tietoturvatehtävissä, ensimmäistä haittaohjelmaa hän on purkanut jo vuonna 1991. Esitelmöitsijä nosti esille myös aina uusiin innovaatioihin ja teknologian käyttöönottoon liittyvät huomioitavat uhkat, vaikka lopunperin mahdollisuudet olisivatkin merkityksellisempiä ja siten tavoittelemisen arvoisia. Juhlapuheessa nousi esiin myös juhlaesitelmöitsijän ja internetin samanikäisyys, siis yhtä vanhoja, tai nuoria, se jätettiin kuulijoiden itse arvioitavaksi. Lopuksi Hyppönen kohdisti etenkin kybervarusmiehille terveisensä siitä, että paras tapa muuttaa maailmaa on jatkossakin tehdä se teknologiaa kehittämällä ja muuttamalla.

Viestikiltojen Liiton puheenjohtaja Tero Palokangas toi tilaisuuteen oman tervehdyksensä sekä luovutti liiton 60-vuotisjuhlakirjan ”Kipinä kantaa” Johtamisjärjestelmäkoulun johtajalle everstiluutnantti Juha Tuomiselle. Liiton koulutuspäällikkö eversti Juha Peltomäki valotti vuoden viestikilta -kilpailun kriteereitä sekä julkaisi vuoden 2024 viestikillan. Jälleen kerran voiton vei aktiivisuudellaan Kaakkois-Suomen Viestikilta. Palokangas esitteli juhlaväelle Jatkosodan aikaisen päämajan viestikeskus Lokin nykytilannetta. Viestikeskushan on ollut turvallisuussyistä suljettuna vuodesta 2021 saakka. Vuoden 2024 aikana viestikeskuksen näyttelykäyttöön palauttamiseksi perustettiin erillinen työryhmä, joka parhaillaan laatii selvitystä kunnostamisen edellyttämistä töistä ja tarvittavista resursseista. Jatkotyön osalta oli tärkeää, että Eduskunta jakoi vuoden vaihteessa jo niin sanottua joulurahaansa hankkeelle 100 000 euroa. Kiitoksena avustuksen mahdollistamisesta Palokangas jakoi myönnetyn Viestiristin kansanedustaja Jari Ronkaiselle sekä liiton kultaisen ansiomerkin Juhani Pilpolalle Varsinais-Suomen Viestikillasta.

PVJJK:n johtaja eversti Janne Jokinen palkitsi myönnetyillä viestiristeillä keskuksen paikalla olleesta henkilöstöstä majuri Anne Kohosen sekä toimistosihteeri Tuula Kokon. Viestikiltojen liiton kunniapuheenjohtaja eversti (evp) Seppo Uro luovutti puolestaan kenraalimajuri Jarmo Vähätiitolle toimialan vanhimpana upseerina pienoismallin Riihimäelle aikoinaan pystytetystä viestimuistomerkistä.

Everstiluutnantti Pasi Puhakka Maavoimien esikunnasta toi puolestaan tilaisuuteen Viestitarkastaja eversti Antti Tunkkarin tervehdyksen. Puhakka kiitti tervehdyksessään aselajin henkilöstöä ja joukkoja maanpuolustuksen eteen tehdystä työstä, ja onnitteli viestiristillä palkittuja. Vapaassa sanassa tervehdyksensä juhlivalle aselajille toivat lisäksi muun muassa kenraaliluutnantti Mikko Heiskanen sekä Viestiupseeriyhdistyksen puheenjohtaja Pertti Hyvärinen. Hyvärinen toi puheenvuorossaan esille myös yhdistyksen 80. juhlavuoden ja siihen liittyvät loppuvuoden juhlallisuudet. Lopuksi laulettiin yhdessä seisten soittokunnan säestämänä Maamme-laulu, sekä nautittiin

Leijona Cateringin tarjoilemat maittavat kakkukahvit.

Päiväjuhlan jälkeen siirryttiin Johtamisjärjestelmäkoululle, jossa koulun johtaja everstiluutnantti Juha Tuominen esitteli vuonna 2022 aloittaneen koulun toimintaa ja tehtäviä. PVJJK:n joukkoyksikkönä koulu on toimialan keskeinen osaamiskeskus, jonka täydennyskoulutusosasto ja kokeilu- ja kehittämisosasto pyörittävät sekä johtamisjärjestelmäalan, kyberpuolustuksen ja informaatiopuolustuksen koulutuskokonaisuutta että innovointia ja ketterää kehittämistä. Myös päiväjuhlaan osallistuneet kybervarusmiehet saavat perusoppinsa johtamisjärjestelmäkoululla. Tänä vuonna koulu tulee Tuomisen mukaan aloittamaan myös uudenlaisen ICT-varusmieskoulutuksen. Yleisesittelyn jälkeen päästiin tutustumaan koululla käynnissä oleviin ajankohtaisiin projekteihin. Juhlayleisölle tulivat tutuksi arjen välineiden käyttö tilannekuvan rakentamisessa, johtajan ja taistelijan SOME-ohjeistus, käytössä olevat informaatiopuolustuksen työkalut ja tekniikat, sekä 5G-teknologian hyödyntäminen sotilasjohtamisessa.

TEKSTI: OUTI TUISKU

KUVAT: ASKO INKILÄ, VIESTIMIES-LEHDEN

ARKISTO, VUY ARKISTO

Haastattelussa Viestiupseeriyhdistyksen puheenjohtajat

Viestiupseeriyhdistys juhlii vuonna 2025 80-vuotista taivaltaan. Juhlavuoden kunniaksi Viestimieslehden toimitus haastattelee yhdistyksen puheenjohtajia ja julkaisee haastatteluita tämän vuoden numeroissa. Ensimmäisenä puheenjohtajistosta äänensä antavat kunniajäsenet eversti (evp) Asko Inkilä ja eversti (evp) Pertti Ruotsalainen.

Eversti (evp) Asko Inkilä –Viestiupseeriyhdistyksen puheenjohtaja 1999–2002

Eversti (evp) Asko Inkilä valmistui Kadettikoulusta 1969 (53kadk) ja aloitti palveluksensa Panssariprikaatin Viestikomppaniassa, jossa toimi eri tehtävissä Sotakorkeakoulun alkuun vuoteen 1978. Opintojen jälkeen Inkilä oli Pohjois-Suomen sotilasläänin viestiosaston päällikkönä, josta hän siirtyi Sotakorkeakouluun viestiopin opettajaksi vuonna 1986 ja edelleen Liikenneministeriöön yhteysupseeriksi. Viimeinen tehtävä Puolustusvoimissa oli Pääesikunnassa viestiyhteysosaston vanhempana osastoesiupseerina. Inkilä eläköityi Puolustusvoimista vuonna 1994 ja siirtyi Yleisradio Oy:n turvallisuuspäällikön tehtävään, josta jäi lopullisesti eläkkeelle vuonna 2008.

Inkilän mukaan jo kadettikurssin aselajikaudella heille kerrottiin Viestiupseeriyhdistyksestä ja kannustettiin liittymään jäseneksi. Yhdistykseen liittymisen ajankohtaa hän ei muista tarkasti, mutta Viestimieslehtien vuosikerrat löytyvät kotoa vuodesta 1972 alkaen. Inkilän mukaan kapteenikurssilla, ja muutoinkin työtehtävissä lehdistä oli paljon hyötyä, kun viestitaktiikan ohjesääntöjä ei tuohon aikaan juuri ollut. Nuorena upseerina hän ei muista olleensa mukana yhdistystoiminnassa.

Inkilän ensimmäinen yhdistykseen liittyvä vastuutehtävä oli toimia Viestimieslehden päätoimittajana. Tämä mahdollisuus hänelle tarjoutui, kun hän siirtyi yhteysupseeriksi Liikenneministeriöön 1989. Päätoimittajana hän jatkoi vuoteen 1993 saakka. Inkilä kertoo, että suurin ongelma päätoimittajuuskaudella oli lehden talouden heikko tila, joka johtui maata 1990-luvun alussa ravistelleesta lamasta ja siitä johtuvasta ilmoitusten puutteesta. Hyvän toimituskunnan avulla kokematonkin päätoimittaja selvisi tehtävästä kohtalaisesti.

Asko Inkilä.

le, Tallinnaan sekä Tarttoon ja Riikaan. Matkaan sisältyi sotilaallisia kohteita ja kulttuuria, ooppera- tai konserttikäyntejä. Usein matkaoppaana oli kenraaliluutnantti (evp) Pentti Lehtimäki. Hänellä oli laajat tiedot niin Baltian maiden historiasta kuin nykyoloista. Matkoille osallistui noin kolmisenkymmentä jäsentä.

Vuoden 1998 keväällä yhdistyksen vuosikokouksessa Inkilä valittiin yhdistyksen hallituksen puheenjohtajaksi pitkäaikaisen puheenjohtajan Heikki Nurmen jälkeen. Kauden alussa yhdistyksen toiminta oli muotoihinsa asettunut ja sen talous oli erinomaisessa kunnossa. Siitä oli hyvä aloittaa.

Puheenjohtajakaudellaan tapahtuneista muutoksista Inkilä kertoo, että ensin yhdistyksen hallitus päätti tarkistaa yhdistyksen säännöt ja laatia pitkän aikavälin toimintasuunnitelman. Sääntöjen uudistuksen yhteydessä yhdistykseen tuli kahden vuosikokouksen käytäntö. Kevätkokous oli tilinpäätöskokous ja syyskokous toimintasuunnitelman hyväksymis- ja toimihenkilöiden valintakokous. Jäsenistö laajennettiin koskemaan myös opistoupseereita. Valtuuskunta, jonka tehtävänä oli ollut tarjota hallitukselle arvovaltainen tuki, lakkautettiin.

Toimintasuunnitelmassa oli mainittu yhtenä tavoitteena seminaarien järjestäminen. Joka toinen vuosi järjestettiinkin korkeatasoisia sähköiseen viestintään ja elektroniseen sodankäyntiin keskittyviä seminaareja. Ulkoista ja sisäistä tiedottamista parantamaan aloitettiin Internetkotisivujen ylläpito.

Lisäksi Inkilän puheenjohtajakaudella herätettiin jäsenmatkat uudelleen henkiin. Niitä tehtiin Karjalan Kannaksel-

Puheenjohtajakauden päättyessä Inkilä totesi, että yhdistyksellä on vielä nyky-yhteiskunnassa oma tehtävänsä maanpuolustustahdon lujittajana, ammattitaidon kehittäjänä ja mukavan yhdessäolontilaisuuden tarjoajana.

Asko Inkilän luovutettua puheenjohtajuuden Pertti Ruotsalaiselle oli hän edelleen työelämässä Yleisradio Oy:n palveluksessa. Inkilän mukaan turvallisuuspäällikön tehtävässä ei juuri ollut vapaa-ajan ongelmia. Jäsenyys yhdistyksessä toki jatkui ja Inkilä osallistui vuosikokouksiin sekä vaimonsa Raijan kanssa useimpiin yhdistyksen matkoihin muun muassa Lontoossa 2011 ja Brysselissä 2015. Näitä matkoja Inkilä oli myös suunnittelemassa matkajaoston jäsenenä.

Inkilä kertoo osallistuvansa vuonna 2025 kaikkiin viestiupseeriyhdistyksen järjestämiin juhlavuoden tilaisuuksiin alkaen jo 24.4. pidetystä vuosikokouksesta, joka järjestettiin Elisan vieraana. Juhlaseminaarin ”Yhdessä turvallisuutta 80 vuotta” hän mainitsee olevan upeissa puitteissa Yliopiston juhlasalissa 6.5. ja sitten syksyllä on osallistuminen vielä syyskokoukseen 19.9. Riihimäellä, sekä 24.9. on varsinainen pääjuhla Helsingissä. Onhan tässä juhlia ihan tarpeeksi, hän toteaa.

Haastattelun päätteeksi kysyn, millaisia terveisiä Asko Inkilä haluaisi lähettää yhdistyksen juhlavuotta viettäville jäse-

nille? Inkilä hän toteaa, että elämme levottomia aikoja, jotka eivät rajoitu vain Ukrainan ja Venäjän väliseen sotaan. Myös täällä pohjoisessa Itämerellä on levotonta. Tiedonsiirto- ja sähkökaapeleita katkeilee käsittämättömästi ja todella useasti, GPS-järjestelmää häiritään ja muun muassa raja itään joudutaan pitämään kiinni välineistetyn maahantulon estämiseksi. Edelleen hän muistuttaa, että tänä aikana on jokaisen asevelvollisen hyvä pitää sotilaallinen ammattitaitonsa yllä. Tässä voi Viestiupseeriyhdistys tarjota hyvän tilaisuuden pysyä ajan tasalla viestialan teknisestä kehityksestä ja omaan tehtävään kuuluvan ammattitaidon ylläpidossa. Lopuksi evl Inkilä toivottaa kaikille yhdistyksen jäsenille hyvää juhlavuotta!

Viestimieslehden toimitus kiittää haastattelusta ja toivottaa hyvää juhlavuotta yhdistyksen entiselle puheenjohtajalle henkilökohtaisenkin virstanpylvään saavuttamisesta vuonna 2025!

Eversti (evp) Pertti Ruotsalainen – Viestiupseeriyhdistyksen puheenjohtaja 2003–2006

Eversti (evp) Pertti Ruotsalainen on syntyisin Pohjois-Karjalasta ja suoritti varusmiespalveluksen silloisessa Karjalan Jääkäripataljoonassa kotiutuen vuonna 1970. Hän valmistui upseeriksi kadettikurssilta 57 vuonna 1973. Nuoren viestiupseerin ensimmäiset palvelupaikat olivat Viestirykmentti ja Reserviupseerikoulu. Yleisesikuntaupseeritutkinnon Ruotsalainen suoritti vuonna 1983, minkä jälkeen palveli Pääesikunnan viestiosastolla vuosina 1983–1988.

Vuoden 1988 lopulla Ruotsalainen siirtyi Rajavartiolaitokseen, jossa toimi useissa eri tehtävissä, kuten viestipäällikkönä, Pohjois-Karjalan rajavartioston apulaiskomentajana, Vartiolentolaivueen komentajana ja Rajavartiolaitoksen esikunnan teknillisen osaston päällikkönä. Eläkkeelle hän jäi vuonna 2002.

Heti eläkkeelle siirtymisen jälkeen palvelus maanpuolustussektorilla jatkui vapaaehtoisessa maanpuolustuksessa. Ruotsalainen toimi Maanpuolustuskoulutusyhdistys ry:n (MPK) hallintopäällikkönä vuoteen 2017 saakka. Tämänkin jälkeen työskentely eri maanpuolustuksen tehtävissä on jatkunut. Tällä hetkellä hän työskentelee Jääkäripataljoona 27:n Perinneyhdistys ry:n toiminnanjohtajana. Kaiken kaikkiaan työskentelyä isänmaan hyväksi tulee nyt kesäkuussa täyteen

Pertti Ruotsalainen.

lähes keskeytyksettä 56 vuotta. Varusmiespalvelus alkoi kesäkuussa vuonna 1969 ja suurin piirtein samoihin aikoihin kesällä Ruotsalaisen on tarkoitus sulkea Jääkärikanslian ovi ja ryhtyä miettimään, mitä isona tekisi.

Ruotsalainen kertoo, että aloittaessaan palveluksensa Viestirykmentissä vuonna 1973 oli varsin pian luonnollista liittyä vanhempien upseerien lempeässä ohjauksessa Viestiupseeriyhdistys ry:n jäseneksi. Yhdistyksen vastuutehtävät alkoivat 1900-luvun loppupuolella. Vuosisadan viimeisinä vuosikymmeninä oli sääntö, että yhdistyksen hallituksen sihteerin tehtävät kuuluivat jollekin Pääesikunnan viestiosastossa palvelevalle upseerille. Kun tehtävä vapautui edelliseltä sihteeriltä, se siirtyi Ruotsalaiselle. Hän toimi sihteerinä nelisen vuotta ja kokee, että tämä oli hyvin opettavaista aikaa sekä osaltaan helpotti päätöstä suostua puheenjohtajaksi, kun asiaa tiedusteltiin häneltä vuonna 2001.

Ruotsalaisen neljä vuotta kestänyt puheenjohtajuusaika sisälsi yhdistykselle jo vakioituneita toimintamuotoja, kuten teemaseminaareja, ulkomaanmatkoja (Baltian maat ja Venäjä) sekä perehtymisiä kotimaisiin kohteisiin, kuten viestisotaharjoituksiin. Kaikista näistä hänellä on mielessä hyvin opettavaisia muistoja.

Kun Ruotsalaisen puheenjohtajuus alkoi, hän asetti yhdeksi toimintansa päämääräksi laajentaa mahdollisuutta päästä yhdistyksen jäseneksi, mikä oli rajoit-

tunut melkein pelkästään upseeriuteen ja johtaviin viestialan siviilitehtäviin. Keskeisenä ajatuksena oli, että voidaanko vapaaehtoisen maanpuolustuksen järjestökenttää tarkastella ennakkoluulottomammin ja kokonaisvaltaisemmin riippumatta sotilasarvosta, aselajista ja sukupuolesta sekä siten, että upseerit, aliupseerit, miehistö ja siviilihenkilöt oppisivat toimimaan jo rauhan aikana samassa yhteisessä organisaatiossa. Tositilanteessa toimitaan tiukasti yhdessä, joten keskinäinen yhteistoiminta kannattaa aloittaa jo paikallisesti ja yhdistyksissä tavoitteena on oltava mahdollisimman selkeä rakenne ja yhteinen viesti.

Edellä kuvatun mukaisesti yhdistyksen sääntöjä muutettiin, mikä mahdollisti jäsenistön periaatteellisen laajenemisen, vaikka osassa jäsenkuntaa muutos aiheutti vähintäänkin kulmien kurtistelua. Ajatelma on Ruotsalaisen mielessä vain vuosikymmenien myötä vahvistunut, eikä vähiten siksi, että hänellä oli 2020luvun alussa mahdollisuus olla mukana tekemässä MPK:n aikaisemman puheenjohtajan vakuutusneuvos Harri Kainulaisen kanssa laajaa teosta Tyhjän päältä toimintaan – Vapaaehtoisen maanpuolustuskoulutuksen historia ja tukevaisuus.

Pertti Ruotsalainen kertoo olleensa erittäin otettu, kun hänet puheenjohtajakauden jälkeen kutsuttiin yhdistyksen kunniajäseneksi. Hän on toiminut rivijäsenenä osallistuen ennen muuta yhdistyksen vuosikokouksiin.

Lopuksi Pertti Ruotsalainen kertoo, että hänen aikomuksenansa on osallistua loppuvuonna järjestettäviin 80-vuotisjuhlatilaisuuksiin. Jäsenistölle hän lähettää juhlavuotena terveisensä seuraavasti.

Viestiupseeriyhdistys ry on 80 vuotta kestäneen toimintansa aikana tehnyt erittäin arvokasta työtä meidän kaikkien yhteisen asian, maanpuolustuksen hyväksi. Voimme olla ilman epäilyä ylpeitä saavutuksistamme. Jatkukoon pyyteetön työmme edelleen. Sitä ehdottomasti tarvitaan näinä poikkeuksellisina aikoina ja varmasti vielä enemmän tulevaisuudessa.

Viestimieslehden toimitus kiittää haastattelusta ja toivottaa yhdistyksen entiselle puheenjohtajalle hyvää juhlavuotta!

5.3.2025 myönnetyt viestiristit ja soljet viestiristeihin

Viestiristi soljella

Aalto Mikko Insinöörikapteeniluutnantti

Perälä Mika Vanhempi ohjelmistosuunnittelija

Nummenkylä

Tampere

Munter Tuija Osastosihteeri Muurame

Niemi Pasi Kapteeni Tikkakoski

Hamberg Max Toimialajohtaja

Salonen Leo Teleasentaja

Vantaa

Merimasku

Hurme Taina Toimialapäällikkö Pirkkala

Hokkanen Arto Everstiluutnantti

Solki viestiristiin

Timonen Vesa Kapteeni

Strömberg Timo Insinöörikapteeni

Puhakka Pasi Everstiluutnantti

Niiranen Jukka Majuri

Karjalainen Arto Järjestelmäarkkitehti

Niskanen Antti Ylivääpeli

Mikkeli

Laukaa

Tikkakoski

Mikkeli

Mikkeli

Helsinki

Kouvola

Mieskonen Pauli vanhempi asentaja Vantaa

Peltonen Petri ICT-erityisasiantuntija

Kekkonen Tommi Yliasentaja

Hytönen Tommi Insinöörimajuri

Kokko Tuula Kurssisihteeri

Pesola Veli-Matti kapteeni

Virtanen Jyrki ICT-erityisasiantuntija

Palmu Eero Kapteeni

Nieminen Pekka Mastomestari

Moilanen Vesa Suunnittelija

Hahl Sami yliluutnantti

Tervakangas Johanna Majuri

Katajamäki Anssi Majuri

Lehtimäki Mika Insinöörikomentajakapteeni

Myllyaho Jarkko Sotilasmestari

Laitinen Jani Ylivääpeli

Salminen Mikko Majuri

Kyllönen Mikko Projektipäällikkö

Lamberg Kari Insinöörieverstiluutnantti

Kohonen Anne Majuri

Viestiristi

Ripatti Marko Asentaja

Pitkäranta Jarmo ICT-asiantuntija

Riihimäki

Helsinki

Nurmijärvi

Hämeenlinna

Janakkala

Jyväskylä

Alajärvi

Hausjärvi

Riihimäki

Valkeala

Mikkeli

Mikkeli

Masku

Muurame

Jyväskylä

Hyvinkää

Turku

Oulu

Lahti

Jyväskylä

Kauhava

Westerlund Kim Head of Cyber Security Solutions Espoo

Herranen Tuomas Vanhempi tietoturva-asiantuntija

Huuskonen Katja Vanhempi tietoturva-asiantuntija

Lindfors Timo Johtava tietoturva-asiantuntija

Nyqvist Antti Valmiuspäällikkö

Holopainen Nico Kapteeni

Helsinki

Paimio

Espoo

Espoo

Mikkeli

Lammi Esa Insinööri

Setälä Arto Vanhempi ohjelmistosuunnittelija

Vesamäki Petri Kyberturvallisuusasiantuntija

Helsinki

Tampere

Tampere

Kilpeläinen Lauri Kapteeni Lappeenranta

Simola Heikki Insinööriyliluutnantti

Erkkilä Jani Vääpeli

Ripatti Jukka-Pekka Suunnittelija

Lipsanen Juha Suunnittelija

Kouvola

Laukaa

Mikkeli

Mikkeli

Hakala Jaakko Suunnittelija Jyväskylä

Silmujärvi Eeli Yliasentaja Vantaa

Kiprianoff Marko Suunnittelija Märynummi

Nissinen Topi Kapteeni Helsinki

Putilin Jani Vanhempi asentaja

Naukkarinen Juha ICT-erityisasiantuntija

Somerniemi

Hämeenlinna

Sutinen Markku Kapteeni Jyväskylä

Junninen Ilkka Technical Leader

Kuopio

Ronkainen Jari Kansanedustaja Hollola

Mikkola Timo Vääpeli

Kaarto Miikka Tietoturvallisuuspäällikkö

Kujala Markus Yksikön päällikkö

Jaako Tatu Ryhmäpäällikkö

Sodankylä

Turku

Kouvola

Rovaniemi

Niskanen Markku Suunnittelija Kuopio

Nokkonen Risto Varastonhoitaja Oulu

Saarilahti Joonas Vanhempi asentaja

Kangas Henry Järjestelmäoperaattori

Nykänen Joni Erikoissuunnittelija

Sourander Erkki Teknologia-asiantuntija

Oinasmaa Juuso Kapteeni

Ojala Henri Kapteeni

Hiltunen Petri Yliluutnantti

Behm Jukka Vanhempi rajavartija

Harinen Jussi Vanhempi rajavartija

Tampere

Helsinki

Raisio

Mikkeli

Valkeala

Hämeenlinna

Kontiolahti

Lieksa

Kontiolahti

Nieminen Aki Erityisasiantuntija Lahti

Lukkarila Petri Ylivääpeli Rovaniemi

Nikunlassi Ari Varastomies

Rovaniemi

Tunturila Kim Ylivääpeli Rovaniemi

Sarajärvi Eeva-Leena Vääpeli Rovaniemi

Raatikainen Ari Majuri Ikeroinen

Aro Jori-Petteri Kapteeni

Mynämäki

Linnovaara Ville Vääpeli Ylöjärvi

Mustonen Jari-Pekka Kapteeni Eura

Parttimaa Joonas Kapteeni Turku

Saari Hanna Toimistosihteeri Säkylä

Liukko Jyri Everstiluutnantti Kouvola

Iirola Jani Kapteeni Hyvinkää

Pajari Pia Sektorin johtaja Jyväskylä

Penttinen Matti Vääpeli Jyväskylä

Saikkonen Tarvo Asentaja Laukaa

Korhonen Teemu Insinöörikapteeni Tikkakoski

Heikkeri Joonas Kapteeni Jyväskylä

Kallo Sakari Kapteeni Lohja

Talvensaari Jani Kapteeni Kouvola

Ehramaa Turkka Erityisasiantuntija

Kari Mika Kansanedustaja

Collin Jari Teknologiajohtaja

Mikkeli

Lahti

Espoo

TEKSTI HARRI REINI

KUVAT 1&3: HARRI REINI, KUVA 2: VM-LEHTI

Viestiupseeriyhdistyksen kevätkokous Elisa Oyj:n tiloissa Helsingissä

Viestiupseeriyhdistys ry vietti kevätkokoustaan 24.4.2025 Helsingissä Elisa Oyj:n isännöimänä 35 osallistujan voimin. Kokouksessa vahvistettiin hallituksen valmistelemat toimintasuunnitelma ja tilinpäätös sekä myönnettiin tili- ja vastuuvapaus tilivelvollisille.

Meneillään olevan 80. toimintavuoden keskeisimpiä tapahtumia tulevat olemaan:

6.5.2025 järjestetty Juhlaseminaari Helsingin Yliopiston päärakennuksessa

24.9.2025 80-vuotispääjuhla Katajanokan Kasinolla kutsuvieraille

26.9.2025 järjestettävät syyskokous ja seminaari Riihimäellä A.R. Saarmaa -päivään liittyen.

Hiljainen hetki poisnukkuneiden kunniaksi

Kokouksen aluksi vietettiin hiljainen hetki poisnukkuneiden jäsenten kunniaksi. Poisnukkuneita jäseniä olivat perustajaja kunniajäsen 104-vuotias everstiluutnantti Reijo Kurkela sekä pitkäaikainen jäsen 91-vuotias eversti Olli Tuomola. Eversti Olli Tuomolan muistokirjoitus on tässä lehdessä omana julkaisunaan.

Everstiluutnantti Reijo Kurkela menehtyi 9.3.2025 hoivakodissa. Kurkela syntyi Vihdissä 21.8.1920. Hän osallistui Talvisotaan varusmiehenä ja Jatkosotaan nuorena upseerina. Kurkela kävi Kadettikou-

lun vuosina 1940–1941 ja jatkoi uraansa Puolustusvoimien palveluksessa aina vuoteen 1967 asti. Työelämä jatkui vielä vakuutusyhtiö Pohjolassa vuoteen 1983 asti. Kurkela toimi aktiivisesti Viestiupseeriyhdistyksessä ja onkin yhdistyksen perustaja- ja kunniajäsen. Viestimieslehden toimitussihteerinä hän toimi vuosina 1954–1961. Ollessaan töissä vakuutusyhtiö Pohjolassa hän oli myös Liikenneviesti-lehden päätoimittaja vuosina 1967–1985. Kurkelan harrastuksiin kuului pitkään kuorolaulu, jota Kurkela ak-

Everstiluutnantti Reijo Kurkela.

tiivisesti harrasti. Kurkela siunattiin haudan lepoon Puotilan Kappelissa 3.4.2025 muun muassa Viestiupseeriyhdistyksen edustajien saattamana.

Elisa Oyj:n katsaus: ”Nopeampi kannattava kasvu”.

Kokouksen päätteeksi Elisa Oyj esitteli toimintaansa ja nykyistä strategiaansa. Turvallisuusjohtaja Jaakko Wallenius päivitti tietomme Elisan nykytilasta ja sen haasteista nykyisessä maailman tilanteessa. Hän kertoi muun muassa Elisan tulleen arvioiduksi vastuullisuudessa yhdeksi maailman parhaimmaksi yritykseksi.

Teknologiajohtaja Ville Rautio puolestaan avarsi näkemyksiämme tekoälyn saloihin erittäin konkreettisella, mielenkiintoisella ja selkeällä esittelyllä. Hän kertoi tekoälyn ympärillä käyvästä kovasta kuhinasta ja erityisesti ChatGpt:stä,

VUY:n puheenjohtaja eversti evp Pertti Hyvärinen luovutti standaarin Elisa Oyj:n edustajalle. Standaarin vastaanottajana oli turvallisuusjohtaja Jaakko Wallenius.

joka yleisesti tunnetaan tekoälynä. Toki hän korosti esityksessään sitä, että ChatGpt on vain yksi osa koko tekoälykokonaisuutta – mutta ehkä tunnetuin osa.

Lopuksi

Elisa Oyj:n edustajat Heidi Lammi, Jaakko Wallenius ja Ville Rautio järjestivät erinomaiset puitteet yhdistyksen kevätkokoukselle. Kiitos Elisalle kokouksen isännöinnistä.

Kokousväki Elisan tiloissa.

Kutsu Viestiupseeriyhdistyksen syyskokoukseen

Viestiupseeriyhdistyksen hallitus kutsuu yhdistyksen jäsenet syyskokoukseen ja seminaaripäivään Riihimäelle perjantaina 26.9.2025 kello 08.30 alkaen. Varsinainen syykokous pidetään Riihimäen Varuskunnassa klo 14.30-15.30 rak162:n (entinen SÄHKÖTK) elokuvasalissa. Kokoukseen on mahdollista liittyä myös etänä linkin kautta, joka lähetetään ilmoittautuneille.

Kokouksessa käsitellään sääntöjen 5 §:ssä syyskokouksessa käsiteltäväksi mainitut asiat:

1) Kokouksen puheenjohtajan valinta

2) Kokouksen sihteerin valinta

3) Kahden pöytäkirjan tarkastajan ja ääntenlaskijan valinta

4) Kokouksen laillisuuden ja päätösvaltaisuuden toteaminen

5) Kokouksen työjärjestyksen hyväksyminen

6) Toiminta- ja taloussuunnitelman hyväksyminen vuodelle 2026

7) Jäsenmaksujen suuruuden päättäminen vuodelle 2026

8) Hallituksen puheenjohtajan valinta vuodelle 2026

9) Hallituksen jäsenten lukumäärän päättäminen ja hallituksen jäsenten valinta vuodelle 2026

10) Toiminnantarkastajan ja varahenkilön valinta

11) Muut asiat: kunniajäsenen kutsuminen, sääntömuutos

Päivän ohjelma 26.9.2025

Klo 8.30–9.00 Aamukahvi

Klo 09.00–11.00 ja 12.00–14.00 A.R. Saarmaa -seminaari

Klo 11.00–12.00 Varuskuntaravintola Liesi Lounas

Klo 14.30–15.30 Viestiupseeriyhdistyksen syyskokous

Klo 16.00–18.00 Päivällinen, Riihimäen Upseerikerho tai varuskunta

Kuljetus Helsingistä lähtee Kiasman edestä turistipysäkiltä (Mannerheimin aukio) kello 07.30 ja paluu päivällisen jälkeen samaan paikkaan.

Ilmoittautumiset päivän tilaisuuksiin 12.9.2025 mennessä www.viestiupseeriyhdistys.fi (toivottavin tapa), sähköpostitse toiminnanjohtaja@viestiupseeriyhdistys.fi tai puhelimitse 040 514 2497

Voit ilmoittautua samalla VUY:n syyskokoukseen, kuljetukseen, seminaariin ja päivälliselle.

Tervetuloa!

Viestiupseeriyhdistys ry:n hallitus

A.R. Saarmaa -seminaari

26.9.2025 klo 09.00–14.00

Seminaarin järjestelyt ja tavoitteet

Viestikiltojen liitto järjestää paikallispuolustuksen johtamista ja viestitoimintaa käsittelevän A.R. Saarmaa -seminaarin perjantaina 26.9.2025 klo 09.00–14.00 (omakustanteinen lounastauko 11.00–12.00) yhteistoiminnassa Puolustusvoimien, Viestiupseeriyhdistyksen ja Maanpuolustuskoulutusyhdistyksen kanssa.

Seminaarin teemana on: ”Turvallisuusympäristössä tapahtuu – opiksi ja huomioitavaksi”.

Tilaisuudessa tarkastellaan sotilaallisen toimintaympäristön myllerrysten näkökulmasta johtamisjärjestelmien, kyberpuolustuksen ja koulutuksen nykytilaa ja kehittämistä. Tavoitteena on syventää osallistujien tietoisuutta

- paikallispuolustuksen johtamisesta ja johtamisen tuesta

- kyberpuolustuksesta

- avaruudesta toimintaympäristönä

- mobiiliverkoista

- johtamisjärjestelmäalan koulutuksesta sekä

- työstä Naton komentorakenteissa.

Seminaari on tarkoitettu

- paikallispataljoonaan sijoitetuille johtajille ja viestihenkilöstölle

- paikallispuolustuksen kehittämiseen osallistuville henkilöille

- viesti- ja johtamisjärjestelmäalan vapaaehtoisten maanpuolustusjärjestöjen jäsenille

- Maanpuolustuskoulutusyhdistyksen henkilöstölle ja jäsenjärjestöjen jäsenille

- Johtamisjärjestelmä- ja viestikoulutuksen kouluttajakoulutukseen kutsutuille MPK:n kouluttajille.

Seminaaripaikkakunnat

Seminaarin keskuspaikkana on Riihimäki (ELKA). Seminaarissa hyödynnetään TUVE Meet -palvelua. Seminaariin voi osallistua seuraavilla paikkakunnilla:

- Helsinki, Santahamina, Maanpuolustuskorkeakoulu

- Riihimäki, Riihimäen varuskunta, Panssariprikaati

- Tampere, Tekniikankatu 1, Pirkanmaan aluetoimisto

- Turku, Rykmentintie 15, Lounais-Suomen aluetoimisto

- Kouvola, Kauppalankatu 43 C, Kaakkois-Suomen aluetoimisto

- Mikkeli Tyrjäntie 9, Karkialampi, Rak 3, Etelä-Savon aluetoimisto

- Vaasa, Wolffintie 35, Pohjanmaan aluetoimisto

- Joensuu, Torikatu 36 B, Pohjois-Karjalan aluetoimisto

- Oulu, Hiukanreitti 40, Hiukkavaara, Pohjois-Pohjanmaan ja Kainuun aluetoimisto

- Kajaani, Prikaatintie 97, Kainuun prikaati

- Sodankylä, Kasarmintie 94, Jääkäriprikaati

- Lahti, Kirkkokatu 12, Hämeen aluetoimisto

- Rovaniemi, Someronharjuntie, Rak 21, Lapin aluetoimisto

- Kuopio, Vuorikatu 26B, Pohjois-Savon aluetoimisto

- Jyväskylä, Asekatu 3D, Keski-Suomen aluetoimisto

- Niinisalo, Sairaalatie 6, Porin prikaati

- Lappeenranta, Lavolankatu 1, Maasotakoulu

- Hamina, Kadettikoulunkatu 7, Maasotakoulu (RUK). Ilmoittautuminen

Ilmoittautumisaika päättyy to 18.9.2025 klo 16.00. Ilmoittautuminen tapahtuu ainoastaan sähköisesti osoitteessa: https://ctfinland. com/vkl/

Huom! Viestiupseeriyhdistyksen syyskokoukseen osallistujien osalta ilmoittautuminen A.R. Saarmaa -seminaariin tapahtuu syyskokoukseen ilmoittautumisen yhteydessä. Syyskokous järjestetään A.R. Saarmaa -seminaarin jälkeen. Tarkemmat ohjeet Viestiupseeriyhdistyksen syyskokouksen kutsussa.

Seminaaria koskevat kyselyt ja tiedottaminen

- Juha Peltomäki, 0299 510602, juha.peltomaki@mil.fi

- Facebook: Viestikiltojen liitto ry

Tervetuloa valtakunnallisille viestimiespäiville

Valtakunnalliset viestimiespäivät järjestetään Lahdessa 16.–17.8.2025. Päivät aloitetaan lauantaina kello 09.30 alkaen ilmoittautumisella ja Viestikiltojen liiton tervehdyksellä. Tämän jälkeen Pääesikunnan johtamisjärjestelmäpäällikkö Jarmo Vähätiitto pitää johtamisjärjestelmätoimialan ajankohtaiskatsauksen. Lounaan jälkeen siirrytään Lahden radiomäelle, jossa kuullaan Lasse Vihosen esitelmä ”Yleisradio ja viestiaselaji sodan ja rauhan aikoina” sekä tutustutaan Radio- ja TV-museoon. Loppupäivä vietetään majoittumisen, päivällisen, saunan, leikkimielisen herrashenkilökisan sekä rennon illanvieton ja verkostoitumisen merkeissä.

Sunnuntaina aamupalan ja huoneiden luovutuksen jälkeen siirrytään kello 10.00 yhteiskuljetuksella Hennalan vanhalle kasarmialueelle, jossa tutustutaan Lahden maanpuolustustapahtuman laadukkaaseen tarjontaan. Tämän jälkeen tutustutaan opastetulla kierroksella Sotilaslääketieteen museoon. Lopuksi ruokaillaan sekä palkitaan herrashenkilökisassa parhaiten pärjänneet Lahden upealla upseerikerholla. Viestimiespäivät päättyvät sunnuntaina kello 17.00 mennessä, Hennalasta järjestetään lopuksi vielä yhteiskyyti takaisin Lahden keskustaan.

Katso tarkemmat yksityiskohdat sekä ilmoittaudu mukaan osoitteessa https://ctfinland.com/vkl/. Tervetuloa mukaan johtamisjärjestelmä-, viesti-, ICT- ja kyberalan iloiseen kesätapahtumaan, elokuussa nähdään!

TEKSTI: JYRKI PENTTINEN

Telealan uutisia

5G-tilastoista

GSMA on jälleen julkaissut uuden Mobile Economy -raportin. Vuoden 2025 koosteessa on muun muassa tarkennettuja ennusteita 5G:n markkinoiden kehityksestä. 5G:n ennusteet ovat eläneet aiemmissa vuosijulkaisuissa, ja tällä hetkellä näyttää siltä, että 5G:n käyttöosuus voittaa 4G:n dominanssin vuoden 2028 aikana. 5G:n tilaajia on ollut viime vuoden lopulla jo 2 miljardia. 5G:n käytön kasvuun ovat syynä yhä edullisemmat päätelaitteet sekä laajenevat verkkojen käyttöönotot.

5G:n kiinteä tilaajaliittymätyyppi (Fixed Wireless Access, FWA), eli koti-Internetin langaton korvaaja, on kasvattanut suosiotaan samalla, kun operaattorit tarjoavat yhä laajemmin 5G:n nopeata dataa (evolved Mobile Broadband, eMBB). FWA:n suosituin markkina-alue on tällä hetkellä vielä Yhdysvallat, ja Intia on hyvänä kakkosena, mutta tilanne saattaa muuttua pian muiden maiden ottaessa käyttöön FWA-palveluita.

2G:n ja 3G:n käyttöasteen lasku on ollut selviö jo vuosia, joskin niiden yhteinen osuus markkinoista on tällä hetkellä vielä 20 %. Raportissa on myös ajankohtaisia päivityksiä 5G:n kaupallisista vaikutuksista, energiatehokkuudesta, ja yritysmaailman näkökulmista. Energiatehokkuuden telealan yritykset ovat identifioineet yhdeksi merkittävistä kehityskohteista. Tuore raportti on saatavissa GSMA:n verkkosivuilta.[1]

MWC 2025

GSMA:n luotaama Mobile World Congress (MWC) järjestettiin jälleen tuttuun tapaan Barcelonassa vuoden alussa. Tilaisuus on muodostunut telealan merkkipaaluksi, jossa allekirjoittanutkin on ajoittain tutkaillut alan uutuuksia. Urani alkuvaiheiden ajoista 90-luvun puolivälistä tilaisuuden osallistujamäärät ovat moninkertaistuneet samalla, kun näytillä on uutuuksia, joita ei nuorena diplomi-insinöörinä osannut kuvitellakaan. Esimerkkinä matkaviestinnän päätelaitteista

infrapuna- ja muiden optisten aallonpituuksien laajennuksia on tulossa myös tavallisiin älypuhelimiin. MWC 25:ssä on esitetty esimerkiksi Sonim XP Pro Thermal -päätelaite, joka on sellaisenaan kompakti älypuhelin, johon on integroitu FLIR Lepton radiometrinen lämpökamera. Puhelimen mukana tuleva sovellus tukee kuvankäsittely- ja analytiikkatoimintoja. Voidaan olettaa, että vastaavia puhelimia alkaa olla pikkuhiljaa saatavilla laajemminkin.

Messuilla oli myös joukko muita puhelinmalleja edistyksillä ominaisuuksilla höystettyinä. Keinoälyn integrointi puhelimen normaaleihin toimintoihin on nykyajan trendi ja aiemmat mallit kalpenevat monista muistakin tämän päivän toiminnoista kuten 8K-videotallennuksesta ja 200 megapikselin kuvasensoreista.

Verkkopuolelta Ericsson esitteli uusia ohjelmoitavia ja tekoälypohjaisia verkonratkaisuja. Yhtiö lanseerasi uusia radioita, kuten AIR 3266, joka mahdollistaa 50 % pienemmän hiilijalanjäljen. Nokia puolestaan ilmoitti MWC:ssä yhteistyöstä Nvidian, SoftBankin ja T-Mobilen kanssa AI-pohjaisten radioverkkojen edistämiseksi. Tavoitteena on luoda skaalautuvia ja tehokkaita verkkoja, jotka hyödyntävät tekoälyä suorituskyvyn ja palveluiden optimointiin. Yhteistyö keskittyy myös infrastruktuurin kehittämiseen, joka tukee AI-pohjaisia verkkoja.

Quantum-pohjainen tietoturvallisuus kehittyy

Toshiba Europen tutkijat onnistuivat siirtämään kvanttisalattuja viestejä 254 kilometrin päähän saksalaisessa kaupallisessa televiestintäverkossa, mikä on merkittävä edistysaskel kvanttiturvallisessa viestinnässä. Hyödyntämällä kvanttiavainjakoa (Quantum Key Distribution, QKD), kokeessa saavutettiin turvallinen viestinvaihto tavallisten optisten kuitujen kautta ilman kallista kryogeenistä laitteistoa.

Tämä kehitys viittaa lupaavaan tulevaisuuteen, jossa yksinkertaistettuja kvanttiteknologioita integroidaan olemassa olevaan infrastruktuuriin raivaten tietä kvanttiturvallisten verkkojen laajalle käyttöönotolle.[2]

3GPP-satelliittipuheluista

Vodafone saavutti hiljattain maailman ensimmäisen satelliittivideopuhelun tavallisella älypuhelimella. Vodafone toteutti yhteistyössä AST SpaceMobilen kanssa onnistuneesti maailman ensimmäisen satelliittivideopuhelun käyttäen tavallista 4G/5G-älypuhelinta. Puhelu soitettiin syrjäiseltä alueelta Walesin vuorilta, mikä osoittaa suoran 4G/5G-satelliittipuhelun hyödyn nimenomaan laajentamaan mobiiliverkkojen peittoaluetta vaikeapääsyisissä paikoissa.

Tämän läpimurron tavoitteena on tarjota yleismaailmallinen yhteys ilman tarvetta erikoislaitteille, ja palvelun käyttöönotto on suunnitteilla vielä kuluvan vuoden aikana.[3]

Lähteitä

[1] GSMA Mobile Economy 20205 report. https://www.gsma.com/solutions-and-impact/connectivity-for-good/ mobile-economy/

[2] Financial Times, Secure ‘quantum messages’ sent over telecoms network in breakthrough. https://www.ft.com/ content/51a65e45-302c-45fa-8bd1c828a66b012d

[3] The Times. Vodafone makes satellite video call on an ordinary smartphone. https://www.thetimes.com/uk/technology-uk/article/vodafone-satellite-video-call-ordinary-smartphone-r8nkrctlx

Vakiopalstan kirjoittaja, TkT, tietokirjailija Jyrki Penttinen toimii telealan konsulttitehtävissä Yhdysvalloissa. Voit lähettää Jyrkille kysymyksiä tietoliikennetekniikasta LinkedIn:n kautta www. linkedin.com/in/jypen.

TEKSTI: JUHA

Tuokiokuvia johtamisjärjestelmäalan eilisestä

Helsingin Sotilasläänin sanomalaiteverkko LEIJONA -94 harjoituksessa

Pääkaupunkiseudun puolustamista testannut LEIJONA -94 harjoitus oli merkittävimpiä joint eli puolustushaaroja yhdistäviä harjoituksia 90-luvulla. Se yhdisti kaikki puolustushaarat ja eri aselajit yhteiseen puolustusoperaatioon. Yhteisessä operaatiossa jaettu tilannekuva, yhteinen tulenkäyttö ja koordinoitu liikkuminen ovat edellytyksiä menestykselle.

Harjoitusta valmisteltaessa oli selvää että Sanomalaiteverkko on ainoa kaikilla käytössä oleva järjestelmä jolla joukot ja johtoportaat voidaan yhdistää. Puolustusvoimat oli käyttänyt Sanomalaitejärjestelmää tuolloin jo yli kymmenen vuotta, mutta pienempinä verkkoina, pääasiassa yhtymä tai sitä alemmilla tasoilla. LEIJONA-harjoituksessa Sotilasläänin Keskussanomalaiterunkoon yhdistettiin rannikkopuolustus, Merivoimat, ilmatorjunta, Ilmavoimat, tykistö, tiedustelu, sotilasalueet ja muutama prikaatiyhtymä. Sanomavälityksen avulla toteutettiin operaation kattavasti tilannetietojen

jakaminen, tulenjohdon ja tuliasemien yhdistäminen tykistön, rannikkotykistön ja ilmatorjunnan kesken, sekä paikka- ja liiketiedottaminen joukkojen siirtyessä operaatioalueella.

Keskussanomalaitteet liitettiin toisiinsa käyttäen Puolustusvoimien vaihdeverkon yhteyksiä, virtuaalisia tilaajaliittymiä HPY:n verkossa Ericssonin Centrex-tekniikalla toteuttuna, yleisen televerkon yhteyksiä sekä nelilankayhteyksiä pääkaupunkiseudun paikallisverkossa. Prikaatit käyttivät kenttäjohtamisjärjestelmiään

keskussanomalaitteiden liittämiseen. Jokaisessa keskussanomalaitteessa oli useampia HF- tai VHF-tukiasemia valvonnan, tiedustelun, tulenkäytön ja liikkumisen tukemista sekä varayhteyksiä varten. Tietoliikenteen salauksessa (COMSEC) käytettiin eri avaimistoja runkoyhteyksillä, yhdysväylöissä ja tilaajaliittymissä, jotta yhden avaimiston joutuminen vihollisen haltuun ei vaarantaisi koko Sanomalaiteverkostoa.

Sanomalaitejärjestelmän reititys perustui ns. tulvahakuun, jossa A solmu lähetti sanoman joka toistettiin keskussanomalait-

teissa kaikille kytketyille porteille. Kun vastaanottaja B saavutettiin niin ACK-sanoma ilmaisi lyhyimmän yhteyden A:n ja B:n välille. Se jäi keskussanomalaitteiden muistiin seuraavaa kertaa varten. Sanomien elinikä ja toistojen määrän rajoittaminen esti verkon ylikuormittumisen. Tämä perusreititys ei kuitenkaan toiminut LEIJONA -94 laajuisessa verkossa, vaan keskussanomalaitteiden portteihin piti ohjelmoida sekä estoja että pääsyoikeuksia, jotka rajoittivat joukon sisäisten sanomien leviämisen muille, mutta mahdollisti joint-sanomien välittämisen yli koko verkon.

Suunnittelu- ja konfiguraatiovirheiden mahdollisuus oli normaalia korkeampi näin laajassa ja manuaalisesti hallitussa verkossa. Harjoituksessa todettiin vain yksi konfiguraatiovirhe ja se saatiin nopeasti korjattua järjestelmäkeskuksen toimenpitein. Koko sanomalaiteverkko suunniteltiin ja harjoiteltiin yhden valmistavan kertausharjoituksen aikana. Varsinaisessa harjoituksessa verkko pystytettiin ja operoitiin pääosin reserviläisten osaamiseen perustuen yhteistyössä HPY:n henkilöstön kanssa.

Varmaa toimintaa kaluston koko elinjaksolle.

Millog on Suomen puolustusvoimien strateginen kumppani, joka ylläpitää maa- ja merivoimien kalustoja sekä ilmavoimien valvontajärjestelmiä niin normaali- kuin poikkeusoloissa.

MILLOG.FI

� YOUTUBE LINKEDIN-IN

Viestialan ammattikoulutus Saksan Liittotasavallan puolustusvoimissa

Johdanto

Puolustusvoimat antavat varsinaisen sotilaskoulutuksen ohella varsin monipuolista ja yleisestikin huomionarvoista ammattikoulutusta tai sitä täydentävää taikka siihen valmistavaa koulutusta. Toiminnan tarkoituksena on joko jo saatuun ammatilliseen peruskoulutukseen nojautuen taikka vain tietyntasoista opetusta antamalla kouluttaa teknillistyvien puolustusvoimain tarpeisiin laitteiden ja laitejärjestelmien käyttäjiä sekä huoltajia. Näin tapahtuu mm. meilläkin, vaikkakin tämän ammattikoulutuksen perusteet ovat vielä varsin kapea-alaiset ja yleisluonteiset. Esimerkkinä tässä suhteessa kehittyneemmästä järjestelmästä esitellään seuraavassa Saksan liittotasavallan puolustusvoimien ammattikoulutusjärjestelmä ja erityisesti sen viestialan koulutus.

nro 2/1975

Bundeswehrin ammattikoulutusjärjestelmä

Saksan Liittotasavallan puolustusvoimissa ammattikoulutus on otettu keskeiseksi koulutusaiheeksi kaikilla teknisillä aloilla. Ammattikoulutus sai alkunsa tarpeesta kouluttaa pitkän palvelusajan varusmiehistä riittävän taitavia alojensa ammattimiehiä. Liittotasavallassa vallinneen työvoimapulan takia jouduttiin kiinnittämään tehostettua huomiota vapaaehtoisena palvelukseen tulevan henkilöstön rekrytointiin. Todettiin, että palvelukseen hakeutuvat panivat pääpainon sille, minkälaisen ammatillisen koulutuksen he voisivat saada palvelusaikanaan ja miten tämä hyödyttäisi heitä siviiliammatinvalinnassa ja -saannissa.

Koulutustilaisuudet ammattikouluissa järjestettiin aluksi useina 2–3 kk:n pituisina koko palvelusajalle hajautettuina kursseina. Koska tämä tuotti melkoisia häiriöitä joukkojen omalle toiminnal-

le, niin v 1965 siirryttiin yhtäjaksoiseen palvelusajan loppupuolelle sijoitettuun ammattikoulutuskauteen. Menettelyllä saavutettiin lisäksi se etu, että varusmiesten tiedontaso oli korkeimmillaan juuri kotiuttamishetkellä, joten heillä oli tällöin parhaat edellytykset hakeutua ammatilliseen jatkokoulutukseen siviiliin päästyään.

Kasvatus- ja koulutustoiminnan uudelleenorganisointia käsitellyt toimikunta ehdotti sittemmin sekä vapaaehtoisvärväyksen edistämiseksi että itse asepalveluksen saamiseksi mielekkääksi, että ammattikoulutus siirretäänkin kokonaisuudessaan palvelusajan alkuun. Varusmies saa täten ammatillisen koulutusopetuksen lisäksi tilaisuuden harjaantua alalleen Bundeswehrissä. Tästä on kuitenkin seurauksena, että hän on sotilaallisesti sijoituskelpoinen vain siihen tehtävään, mihin hänet on koulutettu ja mikä siis vastaa yleensä hänen siviiliammattiaan. Kurssien pituus riippuu koulutuksen tavoitteesta vaihdellen 6 kk:sta 3,5 vuoteen.

Viestikoulu ja Maavoimien elektroniikka-ammattikoulu

Bundeswehrin ammattikoulutusjärjestelmän erään osan muodostaa ”Die Fern-

meldeschule und Fachschule des Heeres Für Elektrotechnik”. Koulu sijaitsee Feldafanginíssa lähellä Müncheniä ja se perustettiin 11 vuotta sodan jälkeen v 1956. Koulusta on muodostunut vuosien mittaan jatkuvasti laajentuneen elektroniikka- ja elektroteknillisen koulutuksen keskuspaikka, minkä ohella se antaa koulutusta kaikkien aselajien viestihenkilöstölle kuten upseereille, upseerikokelaille, aliupseereille, miehistölle sekä muulle viestiteknilliselle henkilöstölle. Lisäksi koulu suorittaa laajaa kaikkien viestilaitteiden kokeilu- ja kehittämistyötä. Koulun tehtävänä on myös koota, arvioida ja käyttää hyväkseen kaikki viestitoiminnan taktillista ja teknillistä kehittämistyötä palvelevat kokemukset ja tietomateriaali. Koulu vastaa myös kaikenlaisesta viestijoukkojen ja -henkilöstön koulutus- ja opetusmateriaalin kehittämisestä.

Vuoden 1971 joulukuussa toteutettiin koulussa Bundeswehrin ammattikoulutuksen uudelleenjärjestelyn mukaiset uudistukset mielenkiinnon lisäämiseksi koulutukseen ja tavoitteiden yhdensuuntaamiseksi. Viestikoulun yhteyteen perustettiin 3.10.72 Elektroniikka-ammattikoulu, jossa koulutetaan upseerikokelaista 3-lukukautisella elektroniikan opintosuunnalla yleisen teknikkotutkinnon tasoisia tietoliikennealan teknikoita. V 1974 syksyllä opiskeluaikaa pidennettiin yhdellä lukukaudella tavoitteena myös keskikoulututkinnon suorittaminen.

Ammattikoulun yhdeksänkuukautisella jatkokoulutuskurssilla voidaan suorittaa radio- ja televisiotekniikassa mestaritutkinto ja kolmekuukautisella elektroniikan peruskurssilla elektroniikkatutkinto. V 1974 aloitettiin myös kaikkien aselajien viestimiesten täydennyskoulutus, jonka tavoitteena on radio- ja televisiotekniikan kisällintutkinnon suorittaminen. Kaikilla kursseilla ammattitutkinnot pyritään samaistamaan, yhdensuuntaistamaan tai yhtenäistämään vastaavien siviilitutkintojen kanssa.

Koulun organisaatio

Koulun kokoonpanoon kuuluu esikuntaryhmä ja erikoisesikunta koulutusosastot A, B ja C sekä viestikoulutuspataljoona.

Vakinaista henkilöstöä koulussa on seuraavasti

140 upseeria

180 aliupseeria

80 miehistöön kuuluvaa sekä

265 toimihenkilöä ja työntekijää.

Koulun 80 luentosaliin mahtuu samanaikaisesti 1806 oppilasta ja vuosittain niissä koulutetaan 8300 henkilöä.

Toimintayksiköiden tehtävät

Esikuntaryhmään kuuluvan aineopettajien ryhmän tehtävänä on tukea opetusupseereillaan eri opintosuuntien opetusta. Näitä aloja ovat taktiikka, viestitaktiikka, puhelin-, kaukokirjoitin-, radio- ja viestinsiirtotekniikat, viestiyhteystoiminta, viestiliikenne, elektroninen sodankäynti, Varsovan liiton taktiikka ja tiedustelu, panssaritaktiikka, viestilaitetekniikka, tutka-, siirtojohto-, ja radiolaitetekniikat, yhteistoiminta DBP:n (Deutsche Bundespost) kanssa, lainsäädäntö ja urheilu.

Koulutusosasto A on keskittynyt lähinnä viestiyhteystoiminnan sotilasjohtajien kouluttamiseen. Näitä ovat viestijoukkojen ja joukkojen upseerit, upseerikokelaat ja vääpelit. Koulutus kattaa sekä yleisjoukkojen prikaatien, divisioonien ja armeijakuntien sekä paikallisjoukkojen viestitoiminnan eri koulutushaaroineen. Joukko-osastojen komentajien, ylempien esikuntien upseerien ja yleisesikuntaupseerien erikoiskoulutus tapahtuu johtamisperiaatteiden ja viestitekniikan kursseilla.

Koulutusosasto B vastaa kaikesta elektronisen sodankäynnin viestiteknillisestä koulutuksesta. Tämän lisäksi sille kuuluu ATK-toiminnan ja datasiirron sekä kaukoliikennetekniikan kurssitoiminta. Koulutusosaston puhelaboratoriossa koulutetaan kuuntelutiedustelun tarvitsema vieraankielentaitoinen henkilöstö (slaavilaiset kielet).

Koulutusosasto C on erikoistunut viestitekniikkaan. Siellä annetaan kaikki viestitoimintaan liittyvä järjestelmien ylläpitoon tähtäävä koulutus kuten elektronisten laitteiden hoito ja korjaus sekä materiaalin huolto. Elektroniikka-alan ammattikoulu on alistettu koulutusosasto C:lle.

Kaikkien joukkojen ja viestijoukkojen viestialiupseerit koulutetaan keskitetysti v 1972 muodostetussa viestikoulutuspataljoonassa (Lehr und Unteroffizierausbildungsbatallion der Fernmeldetruppe). Koulun oppilaiden käytännön harjoittelu voi tapahtua Viestikoulutuspataljoona 990:ssa, viestikoulutuskomppania 776:ssa sekä elektronisen sodankäynnin koulutus- ja kokeilukomppaniassa.

Yhteenveto

Viestikoulu on eräs Bundeswehrin suurimmista kouluista. Se pyrkii viestijoukkojen tehtävän mukaisesti – koulutuksessaan johtamistoiminnan tarvitsemien viestiyhteyksien nopeaan ja luotettavaan aikaansaamiseen. Koulun tehtävässä korostetaan sitä, että koulutuksesta ei saa muodostua itsetarkoitusta, vaan että sen tulokset vastaavat johtamistoiminnan asettamia laatuvaatimuksia ja käytännön suoritusmahdollisuuksia. Tämän takia ei riitä, että opetus kohdistuu pelkästään jatkuvasti muuttuvaan ja tulevaan teknilliseen kehitykseen, vaan myös elävä kosketus joukkoihin on säilyttävä. Opetusupseerien osallistumista kaiken tasoisiin harjoituksiin, joukko-osasto-

vierailuihin ja kokeilutoimintaan muissa puolustushaaroissa sekä suunnitelmallista opettajavaihtoa eri sotakoulujen ja toimialojen kesken pidetään ehdottoman tarpeellisena. Vain siten Viestikoululla on edellytyksiä täyttää opetustehtävänsä ja hyödyttää parhaiten johtamistoimintaa sekä joukkoja.

In Memoriam Olli Tuomola

Entinen Viestirykmentin komentaja eversti Olli Tuomola kuoli kaatumisen seurauksena Helsingissä Laakson sairaalassa 23.2.2025. Hän oli 90-vuotias.

Olli Erkki Antero Tuomola syntyi 20.7.1934 Viipurissa. Vuonna 1937 perhe muutti Helsinkiin, josta tuli Tuomolan kotikaupunki lähes koko loppuelämän ajaksi. Hän sai kotoaan isänmaallisen ja maanpuolustushenkisen kasvatuksen, sillä hänen isänsä oli osallistunut sekä Suomen vapaussotaan että myös Viron vapaussotaan Pohjan Poikien riveissä. Tuomola kirjoitti ylioppilaaksi Arkadian yhteislyseossa vuonna 1957 ja suoritti varusmiespalveluksensa Viestirykmentissä Riihimäellä vuonna 1958. Upseerin ura oli varusmiespalvelun jälkeen luonnollinen valinta. Hän valmistui upseeriksi Kadettikoulun 45.Kurssilta vuonna 1960. Muina uraan kuuluneina opintoina hän suoritti kapteenikurssin Viestikoulussa 1965 ja yleisesikuntaupseerikurssin teknillisen linjan Sotakorkeakoulussa 1971. Hän kävi lisäksi mm. ylemmän päällystön kurssin ja valtakunnallisen maanpuolustuskurssin.

Ensimmäisinä palvelusvuosinaan Tuomola palveli muun muassa varusmiesten kouluttajana, komppanianpäällikkönä, komentotoimiston päällikkönä ja varuskunnan komendanttina Viestirykmentissä Riihimäellä. Lyhyen aikaa hän toimi kouluttajana myös Reserviupseerikoulun viestikomppaniassa Haminassa. Vuodesta 1966 lähtien hän toimi viestiupseerina ja komppanianpäällikkönä Rannikkojääkäripataljoonassa Upinniemessä sekä viestiupseerina YK:n Suomen pataljoona 5:ssä Suezilla. Vuosina 1967–73 hän palveli viestimateriaalialan tehtävissä Pääesikunnan viestiosastossa ja Viestirykmentissä, minkä jälkeen hän toimi Pohjois-Suomen Sotilasläänin esikunnan viestitoimiston päällikkönä Oulussa vuosina 1973–77. Vuodesta 1977 lähtien Tuomola palveli pitkään Pääesikunnan viestiosastossa ensin viestivarustetoimiston päällikkönä ja vuosina 1986–89 koko osaston päällikkönä. Vuonna 1989 hänet määrättiin Viestirykmentin komentajaksi Riihimäelle. Hänen komentajakaudellaan

kunnan olosuhteissa saatiin aikaan parannuksia, jotka vaikuttivat myönteisesti rykmentin palvelumotivaatioon ja koulutustuloksiin. Reserviin Tuomola siirtyi vuonna 1993.

Olli Tuomola perehtyi työurallaan perusteellisesti viestimateriaaliin ja viestihuoltoon ja oli yksi alan keskeisistä asiantuntijoista puolustusvoimissa. Vuonna 1988 hän kirjoitti aiheesta Viestihuolto-oppaan alan ohjesäännöksi ja oppimateriaaliksi. Tuomola oli kiinnostunut historiasta ja luki paljon alan kirjallisuutta. Hän oli vuosikymmenten ajan Viestiupseeriyhdistys ry:n jäsen ja toimi yhdistyksen Viestimies-lehden päätoimittajana vuosina 1978–84. Hän oli myös Viestialan neuvottelukunnan jäsen vuosina 1986–89 sekä Viestiupseeriyhdistyksen valtuuskunnan jäsen v 1987. Ansioistaan uransa aikana Tuomola palkittiin muun muassa Suomen Leijonan komentajamerkillä, Suomen Valkoisen Ruusun 1.luokan ritarimerkillä, sotilasansiomitalilla, viestiristillä ja YK-mitalilla.

Olli Tuomola avioitui vuonna 1980 työympäristössään läheiseksi tulleen Kaija Kallosen kanssa, jonka lapset perheineen muodostivat tämän jälkeen oman

kaksoissisaren Marja-Liisan ohessa Ollin tärkeimmän lähipiirin. Pariskunnan yhteisiin harrastuksiin kuuluivat muun muassa lukuisat ulkomaanmatkat eri puolille Eurooppaa. Työuran aikana Ollille syntyi laaja ystäväjoukko, jonka kanssa oli mieluisaa tavata. Muistorikkaita tilaisuuksia olivat muun muassa Pääkaupunkiseudun Iloisen Wiestiväen jokakesäiset illat Suomenlinnassa samoin kuin Sotakorkeakoulun oman teknisen linjan vuosikymmeniä jatkuneet yhteiset tilaisuudet. Suuri ystäväjoukko muistaa Ollia lämmöllä.

Seppo Uro, eversti evp, työtoveri ja ystävä vuosien varrelta

MEDIAKORTTI 2025

ILMOITUSHINNAT

(ALV 0%)

1/1 s 950 €

1/2 s 600 €

1/4 s 400 €

Takakansi 1200 €

Määräpaikkalisä 20 %.

ILMOITUSTEN KOOT

1/1 s A4 210 x 297 mm bleed 3 mm

1/1 s 180 x 260 mm

1/2 s 180 x 130 mm vaaka

1/2 s 90 x 260 mm pysty

1/4 s 90 x 130 mm pysty

1/4 s 180 x 65 mm vaaka

Viestiupseeriyhdistys ry:n julkaisema viesti-, johtamisjärjestelmä- ja ICT-alojen sekä kyberturvallisuuden päättäjien ja asiantuntijoiden lehti.

Esillä lehdessä –mukana päätöksiä tehtäessä!

AIKATAULU VUONNA 2025

Valmiin materiaalin toimitus

N:o Aineistot Ilmestyy

1: 31.1. 7.3.

2: 25.4. 30.5.

3: 15.8. 19.9.

4: 31.10. 5.12.

Aineistot: PDF, CMYK Fogra Coated 27 Kuvien resoluutio: 300 dpi

AINEISTO-OSOITE: juha.halminen@mediaosasto.fi

ILMOITUSMYYNTI

Juha Halminen

Gsm 050 592 2722

Sähköposti: juha.halminen@mediaosasto.fi

PAINOPAIKKA

Newprint Oy

Tuijussuontie 1 21280 RAISIO

Puhelin 010 231 2600 www.newprint.fi

PÄÄTOIMITTAJA

Kimmo Kaipainen Gsm 040 722 2646

Sähköposti: viestimies@ viestiupseeriyhdistys.fi

JULKAISIJA

Viestiupseeriyhdistys ry HELSINKI

Y-tunnus 0223897-9 ISSN 0357-2153

Yhteydet maastoon

Yhteydet maastoon

Nestorin tuotteilla

Nestorin tuotteilla

Nestor Cablesin valikoimasta löytyvät vaativaan kenttäkäyttöön soveltuvat valokaapelit väliaikaisten verkkojen rakentamiseen. Kaapelit ovat saatavilla erilaisilla liitinvaihtoehdoilla, ja niiden lisäksi valikoimassa ovat myös asennuslaitteistot sekä huoltotarvikkeet. Kenttäkaapelituotteita voidaan hyödyntää myös erilaisissa siviilitapahtumissa.

www.nestorcables.fi info@nestorcables.fi Puh. 020 791 2770

Mittarikuja 5, 90620 Oulu

PL 276, 90101 Oulu

Turn static files into dynamic content formats.

Create a flipbook
Issuu converts static files into: digital portfolios, online yearbooks, online catalogs, digital photo albums and more. Sign up and create your flipbook.