

Network Governance for Sustainable Tourism: the case of the Mountaineering Villages Initiative
by ChiaraAmici
Supervisor: Machiel Lamers
Chair Group: Environmental Policy
MSc Environmental Sciences Course code: ENP80436
Acknowledgements
Anyone who has ever written a thesis knows that it can be many, many things, but it is never a solo effort. So, before starting with definitions, frameworks, and data, I would like to express my gratitude to all the people who came along for the ride.
First and foremost, to my supervisor Machiel Thank you for your patience, understanding and incredible support throughout the whole process. Your pointers and corrections helped me turning what were slippery ideas into coherent thoughts and, eventually, into this whole thesis.
To all the participants of the interviews, thank you for giving me your time and your enthusiasm.Amongst these,I wouldliketo givea specialthanks to thetown ofLozio, to Natale and Costantina, for so strongly believing in my project, for helping me in so many different ways, and for showing me around when I visited.
To the friends I made along the way of the whole master, especially to Raji. Thank you for not letting me walk this walk by myself and thank you for all the dinners. If there is anything Wageningen really taught me is that it really does take a village.
To the friends at home, because the kilometres dividing us were never an obstacle.
To the friends around the world, may the stars align often enough for us to meet again and again.
To my family and their infinite patience in letting me pursue my dreams, no matter how far they may take me.
To Carlotta, light of all my days and my biggest strength, and to Giulia and Aurora. I cannot wait to see what wonderful people you will all grow up to be
To Laurynas and his unwavering support and love. So much to be said, but all the words fall short in front of all that you give me every day.
To myself, for finding the courage to take leap after leap and to persevere.
Abstract
Sustainable tourism has been at the forefront of the tourism debates and research of the last few decades, as the negative effects of overtourism have started to show, exacerbated by the effects of climate change. These impacts are more visible and worrying in fragile ecosystems, such as the Alps Many residents and destinations have called for a change in the way tourism is presented and lived, towards one that benefits the local communities, offers a quality experience, and protects the environment. An example of this shift is represented by the MountaineeringVillages Initiative, a network-based touristic label of small rural villages in the Alps, often overlooked and forgotten by national authorities and research, that wants to be pioneers in embodying the principles of a true sustainable tourism.
This thesis sets out to analyse the network-based approach in relation to its efficacy in implementing sustainable tourism strategies using the Initiative as a case study, and through the use of the Network Governance Theory as a theoretical framework. The research is based on qualitative data gathered from the actors of the Initiative about their perceptions of the implications of the network-based approach in their experiences as members.
Theresults showthatthe Initiativehas apositiveimpact ontheimplementation ofthestrategies and goals of sustainable tourism of the members, and the network structure is seen as crucial for the creation of a shared identity and for knowledge sharing. Nonetheless, the findings produced some limitations and critical points regarding the limits for its growth, lack of data, and lack of translation of sustainable tourism values into concrete, reachable goals.
Finally, the research provides insight and suggestions for future research aimed at better understanding and evaluating the Mountaineering Villages Initiative, as well as policy recommendations for a successful implementation of sustainable tourism strategies.
Statement on the use of AI
During the writing of this thesis, noAI language models were used to create new content, nor assist with grammar or spelling checks.
1- INTRODUCTION
1.1- Global tourism: state & trends
Tourism is a global phenomenon that has accompanied humanity throughout its history and exponentially grown alongside it especially over the last few decades (Battiliani, 2009) In today’s world, tourism represents one of the biggest industries with its revenues reaching 3.4 trillionUSdollarsin2023(24%increaseina15-yearwindowsince2008),withitscontribution to economic growth and development reflected in a share of over ten percent of the global GDP and employment numbers (UNWTO, 2025). These figures are accompanied and explained by the largest number of recorded tourists of 1.4 billion (UNWTO, 2025). The statistics are foreseen to continue in their growth, with the total number of tourists forecasted to reach two billion by 2030.

Figure 1 helps in illustrating the exponential growth that international tourism experienced in the span of just a few decades. Although this graph does not include internal travel, it is still useful in terms of the general growth of tourism worldwide. An increase of this magnitude is often followed by challenges and limitations. For the purposes of the thesis, these assume the form of overtourism, meaning the concentration of tourists in a specific area that surpasses the capacity of the local infrastructures, and negatively impacts the life of the local population, the touristic offer, and the natural and cultural heritage (UNWTO, 2008). These effects can also be exacerbated by the size of the target area and by the type of tourism. In the case of rural mountain villages that experience high seasonality in tourism, the weight of overtourism practices is higher (Tamme, 2023). At the same time, tourism is a profitable industry, able to
Figure 1: Number of international tourist arrivals throughout the years (UNWTO, 2025)
create wealth, development, and employment opportunities, especially in rural areas (Calderwood & Soshkin, 2019)
1.1.2-
Tourism in mountain areas
People living in mountain regions all over the world represent about 15% of the global population, and host a share of total international tourists between 195 and 375 million (UNWTO, 2023). Studies also show that the fate of the mountains can affect more than half of the world’s population (UN, 1992). Although having always represented a prime destination for mountain sports enthusiasts, these areas went through a revival with the aftermath of the COVID-19 pandemic, as people looked for less crowded destinations and outdoor activities (Romeo et al., 2021). Tourism activities in the mountains can take different forms, with some carrying higher impacts than others: winter sports tourism, walking/hiking tourism, adventure and sports activities, rural tourism, natural and cultural heritage tourism, spiritual tourism, and wellness tourism. Not all of these activities can be found in every mountain area, but they represent the most common ones and the backbone of the attractiveness for tourists to these locations. For example,Asia’s mountain ranges are known for spiritual tourism, with over 40% of the visitors in Vietnam being spiritual tourists (UNWTO, 2013). South America is popular for natural and cultural heritage, thanks to the many archaeological sites present in its territory On the other hand, Europe is largely renowned for its ski resorts and infrastructure, and winter sport tourism makes up for a big share of its tourist offer (Romeo et al., 2021).
Mountains are extremely fragile, yet crucial, ecosystems that are already suffering the effects of climate change, and an unregulated increase in tourism could permanently damage their environment. The dangers that these areas face in their tourism offer mainly lie in its seasonality, intensity, dependency, and environmental damage (UNWTO, 2023). Nonetheless, tourism can be instrumental in the conservation and revival of the mountains, if implemented correctly. Following the directions of the UNWTO (2021) centred around the shift from highimpact tourism to a low-impact one built around the community, a few trends have emerged in global mountain tourism:community-based approach to maximise the involvement of the local population; eco-tourism and slow tourism as main focus for the marketed activities; promotion of low-impact mountain sports; combination of mountain farmland management with slow tourism concepts; involvement of local and regional authorities with development and poverty alleviation goals, rather than purely touristic ones (Dax & Tamme, 2022).
1.2- Tourism in theAlps
1.2
1- History of alpine tourism
Tourism in the Alps is not an exception to its long history, as we can date its golden age to 1786, when the Monte Bianco was first summited. This gave space to the “Conquest era” of mountains, during which explorers and hikers were challenging each other and themselves in summiting the highest and harshest peaks (Motti, 2016). With better and easier access to the mountains, leisure tourism also grew in the Alps, although it was mainly concentrated in the summer months. This remained true until the late 19th century, when skiing became popular, and people, still exclusively of higher classes, started to approach the mountains in winter as well. The creation of the Winter Olympics also helped increase the interest of people towards
the mountains and, especially, towards mountain sports, opening the region to winter tourism as well. Following the same trend of general tourism, theAlps had their boom with the end of World War II, when more and bigger slopes opened and became affordable to all the classes, turning these region in mass tourism destinations in winter, as well as in summer, with their numbers growing every year, but with their resources and capacities sharply decreasing (Motti, 2016).
1.2.2-
Alpine characteristics
Whilethetouristicdevelopment oftheEuropeanAlpineregion seems at first glanceto coincide with tourism activity in other destinations, a closer look reveals the peculiarities that characterise it (Alpine Convention, 2013). The first noticeable difference is in the topography. Mountains make it hard for locations to be reached both by tourists and by crucial infrastructure, thus altering the possibilities and expansion of touristic structures: locations closer to urban centres generally benefit from a higher number of tourists. At the same time, the region offers a wide range of activities: from winter sports to hiking, climbing and water sports activities in the many lakes and rivers. Natural resources also become cultural heritage and touristic destinations, such as glaciers, waterfalls, springs, as well as native plants and animals.
Most destinations also suffer from a very strong seasonality, which adds stress to the local economy: the labour market also becomes seasonal, with only short employment periods, infrastructures need to be able to support the high demand peaks, as well as adapt during the low season, touristic facilities need to be able to support the high peaks as well as survive during the low season.
Climate change and global warming are critical issues all over the world, but in theAlps, their effects can be amplified more than in other areas. Snowfall has sharply declined, as well as the area of glaciers, causing very severe issues of water shortages in the summer, both in theAlps and in the valleys connected to them. Because winter skiing tourism is also completely reliant on snowfalls and lower temperatures, these changes have a big impact on it, and these impacts have led to adaptation measures that are less than ideal for the environment. The addition of fake snow on slopes is a daily practice used everywhere today that causes high spikes in energy consumption and water consumption. Moreover, the maintaining of slopes causes severe damages to the underneath vegetation, as well as to the health of the whole mountainside.
TheAlps share all of these characteristics, but their territory is large and can also be subdivided into four different types according to the tourist offer (Alpine Convention, 2013):
- Summer destinations in the foothills of theAlps: these destinations are located around higher peaks and close to otherAlpine attractions, making them a nice stop for tourists going to either one and summer is considered the high season, as their most popular stays are in camping or farm holidays.
- Year-round destinations in the inner mountain regions: these destinations are the most remote ones. Because of their remoteness, guests usually spend at least one night there, and seasonality is not as big here. Cable cars and ski lifts give easy and reliable access to the destinations.
- Year-round destinations on the edge of the Alps: these destinations are located on the edge of the Alps, making them quite popular for day and weekend trips, as they are close and reachable from urban centres. Overtourism and traffic congestion play a big role in these destinations.
- Nature experience destinations: these destinations are located in protected natural areas such as national parks, biospheres, and traditional cultural landscapes. These are generally summer destinations, as it is when nature can be enjoyed the most, and it is a growing market segment. Despitederiving its attraction its natural heritage,tourism can be a cause of conflicts with the protection and survival of the ecosystem.
According to the geographical position, topography, and development of the region in which the locations are, the tourism intensity varies greatly in theAlps, as we can see in Fig. 2. This factor is crucial for the possibilities and resources each location can have to manage their touristic offer. Some destinations will benefit from “side tourism” because of their proximity to large tourist hotspots, whereas others will struggle to attract tourism because of their remoteness. These big differences in tourism intensity also add stress to the environment and create an imbalance between the regions, both on the economic, environmental, and social side (Tamme, 2023).

Figure 2: Tourism intensity: beds in hotels and accommodation facilities in relation to the population (EURAC, 2010)
1.2.3- Sustainable tourism for the Alps
A sustainable tourism approach, however, needs to be adapted to the Alpine context, because by itself it cannot guarantee the liveability and future of the territories. One often cited negative example is the case of Valle Maira, a valley nested in the Italian Alps of the Piemonte region. About twenty years ago, the valley started a project of requalification of tourism, betting on exquisite natural contexts, valorisation of historical and cultural resources, and low-impact sports tourism (hiking, ski-mountaineering, snowshoes walks) to revive their offer and territories. This model was praised because of its results on the touristic side: in fact, by 2023 the town counted fifty-five inhabitants, twenty-two accommodation facilities, and 21,000 tourists. However, in that same year, there was only one registered school aged child. This is a very severe and grave factor for remote communities, signalling that the income brought by tourism is not being redistributed in the community in a way that serves the community itself and that guarantees its future, such as welfare services, local commercial structures, schools, and infrastructures. The data indicates that the touristic operators are only staying in the town duringthepeaks, to thengobackin moreurbanisedareas whereservices are present (Lacasella, 2025).
These behaviours do bring wealth, but de facto do not create the demand and the requisites for regional authorities to invest in necessary services and infrastructure for the local population, thus not helping to resolve the urgent and widespread issue of depopulation of mountain areas. This issue of liveability, however, has been prioritised in the most recent years, as well as being one of the central themes of the Mountaineering Villages Initiative. This push has not come only from the failed experiences of touristic promotions in the past, but it is also led by both a crisis of the big cities, and a changed view and perception of mountain territories and, more in general, of marginalised areas. These places are changing from being seen as hard and isolated terrains, underdeveloped compared to urban areas, to places of new opportunities, where to implementnewsustainableeconomies.Pureandtraditionalconservationpracticesareputaside to give space to new ways of thinking the interaction and synergy between men, economy, and nature. With this perspective, many new projects have started all around the Alps, as well as the world, giving new life to previously dying and marginalised areas, and they are already showing their successes (De Rossi & Maschino, 2025).
In more general examples, the solution of agritourism inAustria seems to bring a lot of positive aspects to the hosts and their communities. By agritourism we mean a farm accommodation where the guest can stay and consume meals in a working farm, usually situated in rural areas. The guests can enjoy the gorgeous scenery given by the location and, at the same time, be fully and authentically immersed in the local culture. From the hosts’ side, they can increase and diversify their income that now is not only dependent on farm activities but is also composed of the rent from the rooms and the direct sale and use of their products for their guests. This also helps the wider local regional economy and the promotion of the local culture. For many businesses of this kind, this addition of also offering accommodation was key for their own survival (Joanneum Research, 2021). In other places, such as Italy, the communities took it more on themselves to take back the life in their towns through different forms and projects. Regardless of the specific ways used to reach the goals, all the success stories do have some
common characteristics: the involvement of the local administration and population wanting to change the fate of their town, the establishment of networks with other communities and with urban cities, the involvement of private actors and of the third sector, the adoption of a hybrid approach of promotion in which tourism valorisation is only one of the aspects in play, the building of a public local heritage based on welfare and social infrastructures, and the creation of new models of development proposing new relations between economy, environment and social aspects (De Rossi & Mascino, 2025).
1.3- Problem description
Tourism is a growing phenomenon, the effects of which can seriously disrupt the environment and the well-being of the residents of the destinations (Dodds & Butler, 2019). Fragile ecosystems, such as theAlps, and underdeveloped areas are even more sensitive to the impacts of overtourism or unregulated tourism (Tamme, 2023). The solution that has been pushed for the last few decades is a shift to sustainable tourism. Sustainable tourism allows for the promotion of low-impact activities, less dependency, less seasonality, and a focus on the local community’s needs (UNWTO 1995).
Although thegoals and valuesofsustainabletourism represent abetterpath, ableto solvemany of the problems the world is currently facing in the tourism industry, one of the main issues preventing from reaching its full potential is the uncertainty in its implementation (Farmaki, 2015) Tourism presents itself as a complex phenomenon, with its drivers, limitations, and effects touching many different sectors, actors, and aspects of society (Burns & Cleverdon, 1999) Because of these reasons, tourism, and more particularly overtourism is often defined as a wicked problem (Weaver et al., 2022). Despite wicked problems cannot be solved by definition(Rittel&Webber,1973),studies foundthatnetworkgovernancecanrepresent agood instrument to manage them (Koliba & Koppenjan, 2023). We can already see this concept in action, through networks such as C40 or ICLEI. They both represent transboundary networks of actors (in this case cities and local governments) united with the common goals of sustainable living.
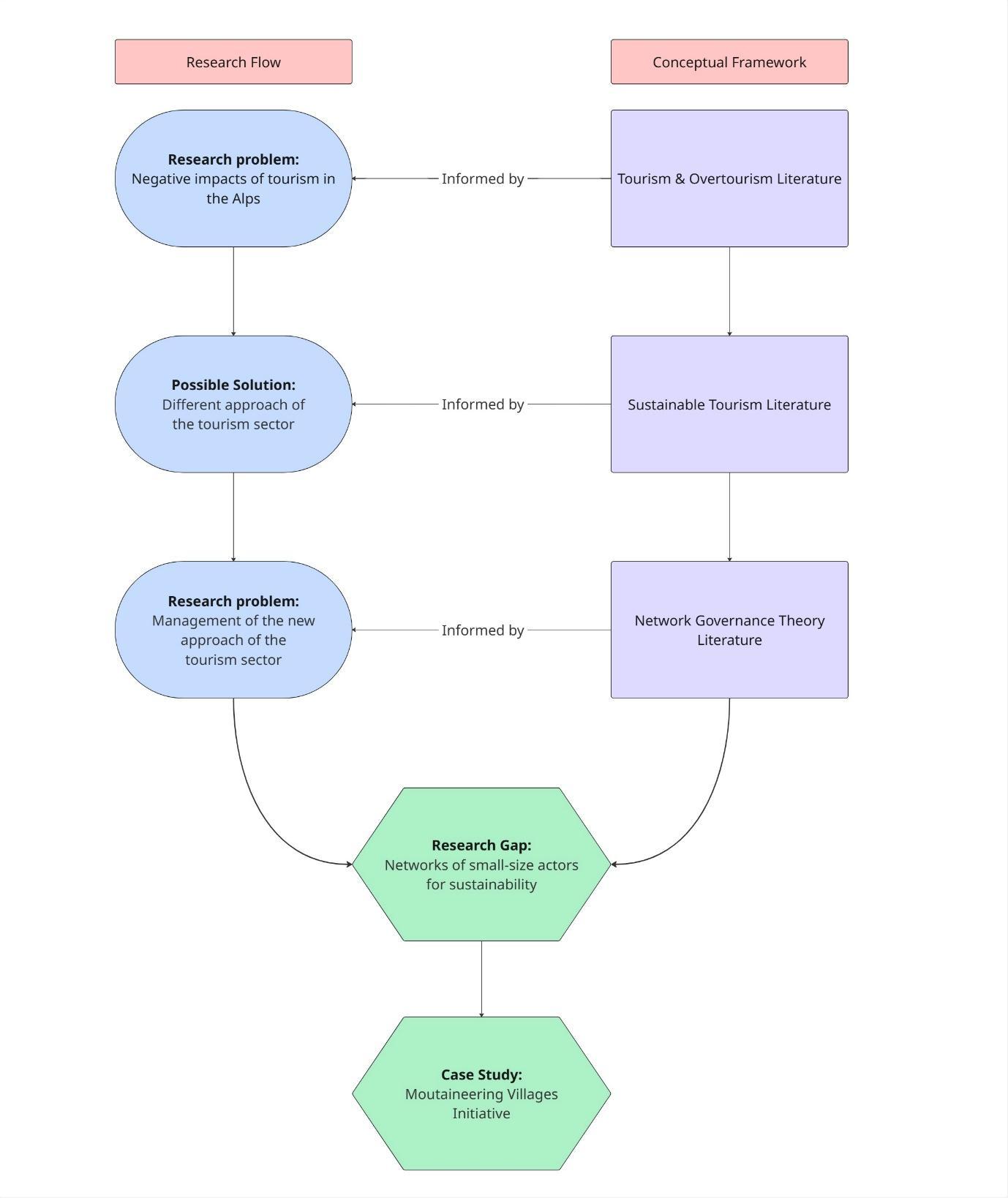
This thesis wants to develop these theories further but studying an under-researched aspect of it: networks of small-scale actors in rural mountainous areas. It does so by taking the case of the Mountaineering Villages Initiative, a network-based touristic label with the goal of implementing and promoting sustainable tourism strategies in small rural villages throughout theAlps by fostering collaboration and knowledge sharing amongst peers and creating a shared identity. Research on networkgovernance forsustainability is generallymorefocused on largescale networks, such as public policy networks (Koliba & Koppenjan, 2023). Similarly, research on the Mountaineering Villages Initiative is limited (Dax & Tamme, 2023; Bassi et al., 2021), and it has never been centred on the network structure. These characteristics led to the development of the research question, making it primarily a knowledge gap.
1.4- Research problem & research gap
The issue that emerged in the literature is that overtourism in the Alps is creating irreversible damages both to the environment and to the local communities, and the numbers are projected to rise, rather than decrease. In order to preserve and protect this invaluable territory, the
international community calls for a switch to a sustainable tourism, able to give the tourists quality experiences, and ensurethefutureofthe natural environment as well as of the residents However, this switch is not as easy as hoped, especially for a varied, peculiar, and vital region such as the Alps. A one size fit all in case of sustainable tourism is not possible, so guidelines tend to be over-generalised advice that can be hard to translate in the reality of each territory. The lack of shared measurements to evaluate the efficacy of sustainable tourism also contributed to an uneven and scarce implementation of its practices.
The shortcomings are not only coming from the implementation and definition side, research on it is also not large, especially regarding the Alpine region. The question of networks being effective in promoting sustainable tourism remains unanswered outside the few examples of C40 or ICLEI, but these are composed of bigger cities with a considerable amount of resources and power, and from many different sides of the world. These constitute a quite different context and type of network compared to the Mountaineering Villages Initiative.
The research problem, then, wants to highlight how the current approach to sustainable tourism ispreventingtheexpansionandimplementationofsustainabletourismitself,andmoreresearch is needed that takes into account context-specifics. This is sustained by the research gap this thesis wants to fill regarding sustainable tourism on the Alps, and the results of the Mountaineering Villages Initiative as a solution.
1.5- Research objective & research questions
The research objective of the thesis is to better delineate and understand the network created by the Mountaineering Villages Initiative both in its internal processes and in its external outputs in the form of promoting sustainable tourism. Internal processes focus on the way that the Initiative is structured and works, how decisions are made, how the different actors are involved in the decision and implementation process, how the members communicate and cooperate. External outputs focus on the value of the trade-off proposed by the initiative and are based on the perceptions and experiences of the members in regard to the topic of sustainable tourism practices.
To reach the objective then, the research aims to answer the following research questions:
Main RQ: How does the Mountaineering Villages Initiative as a network promote sustainable tourism outcomes?
SubRQ1: How has the network evolved throughout the years?
This sub-question helps to understand the context in which the network was born into and in which it grew. It discloses the reasoning behind the choices, and the adjustments (or lack of) throughout its evolution.
SubRQ2: How does the MVI work as a network in terms of structure, power and actors involved?
This sub-question aims at understanding the internal structures and interactions of the network. Being a network composed of different level actors, the question gives insights about the way the network works.
SubRQ3: What is the output produced by the MVI network?
This sub-question identifies the more tangible aspects of the MVI. It helps evaluating the work of the network and its attractiveness for the external actors.
SubRQ4: What are the benefits and drawbacks of being a member of MVI?
This sub-question identifies the attractiveness for the internal actors. It is based on the perception of the members and their declinations of the network within their own territories.
1.5- Structure
The thesis is structured as follows. After an introduction in which the research problem and objective are presented, a theoretical framework is developed (Chapter 2). Within it, the main concepts used in the analysis are explained, as well as the introduction of the network governance theory. Chapter 3 lays out the methodology used in the research and in the interviews, and the reasoning behind them. In Chapter 4, the results of the research and of the interviewsarepresentedandstructuredfollowingthesub-researchquestions.Chapter5focuses on thediscussion,bringing togetherthetheorypresentedin Chapter2 andtheresults ofChapter 3, analysing and explaining the meaning of the results found. Lastly, Chapter 6 collects everything together in the conclusion, trying to answer the main research question and proposing some recommendations for future research and for policy.
2- CONCEPTUALFRAMEWORK
2.1- Tourism
Tourism is an old phenomenon, which characterised the whole human history, and it is also a complex one with its drivers, limitations, and effects touching many different sectors, actors, and aspects of society (Dodds & Butler, 2019). By tourism we encompass all the “activities carried out throughout voyages and stays outside one’s area of residence, lasting at least 24 hours and no more than 12 months, and for non-work-related reasons” (UNWTO, 2008). These movements and activities have huge impacts on the economic, political, ecological, and social spheres of the destinations. The need for fulfilling the requirements of tourists attracts considerable investments, creating new job opportunities, and sparking a spillover effect for all the other sectors as well. Tourism can bring such levels of income that the sector makes up for considerable portions of the GDP of many nations, as well as the main source of wealth of single cities or areas (Martini, 2017). With that goes that there can also be many drawbacks in all the spheres when it gets out of control, but that will be mentioned in the next paragraph. As it has been mentioned multiple times already, tourism has existed almost as long as humans have, and its history can be summarised through four main stages according to Battiliani (2009):
1- Proto-tourism: at first voyages were motivated by conquests, religion, discovery, or commerce, and when movements “without a reason” started, the only people able to take trips were part of the highest elite. Voyages were generally long and extremely expensive, way outside the possibilities of the majority of people. This view of tourism stayed unchanged until the 18th century with the radical changes brought by the Enlightenment. Here the need of discovering and experiencing new knowledge created the Grand Tours. These were multiple years voyages during which young aristocrats travelled all across Europe to acquire new scientific knowledge from all the different cultures, and in each city, different masters accompanied them
2- The Industrial revolution and the invention of the engine by Watt in 1769 also marked a new era for tourism: distances became shorter and faster, allowing people to travel more often and further. Another crucial invention was the railway and the train in the 19th century. Now even more people were able to move even further, and mountain and sea tourism started to become popular destinations. The first recorded travel agencies were created not long after, in 1840 by Bernardo Abreau in Portugal to aid the emigration from Portugal to Brazil, and in 1841 by Thomas Cook in the UK, giving the start to one of the biggest industries in the world.
3- What is referred to as mass tourism, though, only started after World War II. Many social and economic factors played a role into creating this exponential growth of people being able to travel. Firstly, in many of the Western countries the economy boomed, increasing the salaries of the workers and giving them more buying power. Then the wave of protests and unions battles brought more rights for the workers including higher salaries, shorter workdays, and the right to rest and holidays. These were also the golden years for private mobility, with cars and other motorised modes of transport becoming available for everyone. Seaside holidays steadily grew, and events
like the Winter Olympics promoted winter tourism and mountain holidays as well. By now tourism is accessible to the majority of people and is seen as a common part of life. The industry grew, revealing its economic potential to the destinations and quickly turning into a true mass product.
4- With the turn of the millennia, tourism became a global phenomenon and a crucial good of everyone’s life. New technologies pushed its development with the promotion of the destinations and, more importantly, the possibilities for everyone to self-organise and manage their own trips both to make sure to fill one’s bucket list and to avoid the massive fluxes of tourists. The duration of trips shortens, but their number increases, and distance is almost always not considered anymore. What we experience is an amount of people moving, as the world had not seen before, and popular destinations are starting to show the cracks of an industry that grew unchecked and out ofthe control of the local authorities.
2.2- The phenomenon of overtourism
In time, what started with a few privileged people became bigger and bigger, until the 1.4 billion tourists in 2024 (UNWTO, 2025) and the phenomenon took a new name: overtourism. However, mass tourism and its negative impacts on the environment and on the community involved is not as recent of a problem as many may think. Throughout the 19th century, it is already possible to find sources of people complaining about the large influxes of tourists in many areas, such as the art critic John Ruskin (1819-1900) who complained of the impacts of thepresenceoftourists inVenice (Butler, 2006).In the20th century,thesecomplaints increased, alongside the environmental impacts of touristic practices. With the 21st century, the phenomenon kept growing, and what was a long-existing problem regarding mainly major cities, spread to many other destinations (Dodds & Butler, 2019) By the term overtourism, we mean “the impact of tourism on a destination, or parts thereof, that excessively influences perceived quality of life of citizens and/or quality of visitors experiences in a negative way.” (UNWTO, 2018). In other words, it refers to destinations in which the locals and the visitors feel that the number of tourists is too high, and that has lead to a deterioration both of the quality of life in the territory, and of the quality of the touristic offer and experience.
The causes of overtourism are diverse and resulting from a different number of factors which “together have created a ‘perfect storm’” (Dodds & Butler, 2019). Some of these causes are long-existing in society and their effects grew over time, others are more recent and born out of new technologies and new trends.Amongst these last ones we can register the convergence between the fall of travelling costs and the rise of global average incomes, vastly widening the amount of people with access to travelling. The dissemination of different, more efficient, and cheaper modes of transportation facilitated the access and reach to more destinations and also allowed for short-period trips, but multiple ones during the year. The internet played a crucial role in the travelling sector for as we know it today as well. Knowledge of previously relatively unknownlocations has nowbeenmade accessible to all,andbooking websites allowforamore autonomous, faster, and cheaper process. Social media also intervened, showing curated sights and itineraries of the most, as well as the least visited destinations, and creating a sense of urgency through “must see” and “must do” lists (Dodds & Butler, 2019).
At the same time, destinations and governments increasingly found themselves unprepared for managing and potentially limiting the ever-growing fluxes of tourists, as well as managing the tourism agencies. Locations generally have always favoured tourism, increasing their services and facilities to cater for a greater demand, but they have overlooked the expanding damages bothtotheculturalandenvironmentalheritage,as wellasthevocaloppositionoftheirresidents (Smith et al., 2017). One of the most glaring examples of a lack of inadequate intervention by the authorities is the Airbnb case: what started as a private initiative for people to rent their holiday houses or extra rooms, has now been taken over by real estate companies and by holiday let owners, driving the prices up and, most importantly, depriving the local house market of available affordable properties for residents who are rapidly pushed more and more outside of their own cities. Only in the recent years, some local authorities have started to draw up some legislation to deescalate the situation after repetitive and stronger push by the population, but the damages are already extensive, and the reparation path will be long and tortuous (Celata & Romano, 2022).
Itisimportanttonotethatovertourismcanimpactlargeandsmallcitiesdifferently.Theprocess behind this phenomenon is the same: the overload of visitors, resulting in the overexploitation of the destination’s natural resources and public spaces and services (Gossling et al. 2020; Mihalic, 2020). However, the threshold to be reached for this to happen is much smaller in smaller cities compared to bigger ones, where infrastructure is more developed and the territories have more resilience towards it. There is also a research gap in the studies on this difference and threshold, as data tends to be collected and aggregated on a large-scale, such as regional or national tourism density, missing the localised pressure (Burlando et al., 2025).
To sum up, overtourism is not necessarily a new phenomenon, but the latest development in transportation and new technologies allowed it to exponentially grow more than the capacities of the destinations and of society itself could adapt to it. Despite these new fast advancements can be addressed as important factors, the main one that allowed overtourism to grow out of proportion should be recognised as the inability from the authorities of all levels, to recognise its threats as serious and to foresee the damages that an excessive number of tourists can bring.
2.3- Sustainable tourism
To try and make tourism once more liveable and positive both for the travellers and the residents, the world seems to be trying to make the switch to what has been labelled as sustainable tourism. The first time this term was used and made official was during the UNWTO World Conference on Sustainable Tourism held in Lanzarote in 1995, giving life to the Charter for Sustainable Tourism. This document lays out eighteen points to delineate the principles and values that sustainable tourism should possess. In brief, these characteristics can be summarised as sustainable tourism being ecologically sustainable, economically favourable and ethically and socially equitable for local communities; it needs to include and manage all the available resources so that they can positively interact and be able to maintain and preserve the cultural and natural heritage; it needs to fulfil tourists’and locals’needs and requirements, protecting and improving future perspectives (UNWTO, 1995).
From this point, the concept of sustainable tourism evolved in the UN documents from targeting the sector itself, to be included in the broader spectrum of sustainable development. So, as of today, the definition is not agreed upon, and it is more about the principles of sustainable development being implemented in the tourism sector. Nonetheless, tourism is playing an important role in this broader spectrum, and we can find the proof in three articles of the UNAgenda 2030:
- Objective 8: Decent work and economic growth. Promotes sustained, inclusive, and sustainable economic growth, full and productive employment, and decent work for all.
- Objective 12: Responsible consumption and production. Ensure sustainable consumption and production patterns.
- Objective 14: Life below water. Conserve and sustainably use the oceans, seas, and marine resources.
Tourism is then not only the target of policies, but it is also used as a tool to teach about sustainability to the general public, so that the principles are not only imposed, but assimilated and spread by the people themselves. Sustainability concepts are highlighted and remarked in the touristic facilities and services, so that individuals are faced with new knowledge and a new reality, and they are able to change their own perspective and vision. One of the main changes that the Charter for Sustainable Tourism and then the Agenda 2030 brought to the perception and concept of tourism is that not only individual tourists are put in the centre of attention, but, and maybe more importantly, so are the local communities. The local population needs to actively participate within the processes of development, so that the synergy of the different sectors interacting can proceed positively and bring benefits. Without the participation and the consensus of the local population, tourism cannot thrive and it is not functional to the destination, nor to the tourists. To define it in the words of the Italian Association for a Responsible Tourism (AITR): “Sustainable tourism does not mean condemning mass tourism, but it means bringing awareness that even the tourist needs to have limits and boundaries, beyond which we would not be able to leave our grandchildren the resources we reply upon today.” (AITR, 2005)
One of the main issues with the definition of sustainable tourism, and with its implementation is the difficulty in its evaluation. Measuring the sustainability of a location or a touristic offer is not as easy and straightforward as one may think. Since the UN Charter, authorities at the international, national, and local levels have developed countless lists of indicators and measurements to track tourism, but all of these lists have two major issues. The first is that each list was developed independently, resulting in different definitions, different conceptualisations and different items that make it impossible to compare them one with another. Moreover, a lot of this data is not measured in many areas for a lack of resources. The second issue is that the main focus of the items was the economic impacts of tourism, mainly disregarding the environmental and social impacts, which are the most important characteristics of sustainable tourism (Miller, 2023). Steps have been taken in the recent years, especially with the Statistical Framework for Measuring the Sustainability of Tourism (SFMST), presented by the UNWTO in 2024 with the goal of achieving international consensus
on the production of reliable and comparable data on the economic, environmental, and social aspects of tourism.
2.4- Governance of sustainable tourism
Sustainable tourism is not implemented or governed in a single way, but there are a few trends emerging in the sector. There is a tendency to approach the sector from a social network and stakeholder analysis and governance point of view. According to Hall (2005), tourism is “an arrangement of inter-organisational cooperation and collaboration.”, thus showing the network structure. Lynch (2000) showed that organising tourism in networks can improve learning, exchanges, business activities, and community involvement. Similarly, Zach (2011) recognised the benefits of the network-based structure for tourism businesses, tourism performances, and visits’quality. In the lenses of the destination system, the local stakeholders have always organised themselves in networks to manage collaboration and competition (Baggio & Cooper, 2010). Finally, for the tourism policy point of view, “theeffectsofnetworks are focused on policy-making and understanding public-private relations with the of how network concepts can be used as an organising method of cooperation amongst multiple actors.” (Dredge, 2006).
These researches highlight how the nature of tourism already leans towards clusters of networks, thus using these existing networks and creating new ones on these models can prove beneficial for an efficient implementation of sustainable tourism goals.
Nonetheless, not all networks are the same or composed of the same type of actors. They exist on different planes of authority and borders. For example, they can be made of cities or local governments, such as C40 or ICLEI; they can be composed of business, such as the local networks in the destinations; they can be composed of different actors from different sectors, such as the Global Ecotourism Network. Specifically on sustainable tourism we can find the Network of European Regions for Competitive and Sustainable Tourism (NECSTouR) that brings together European regional tourism authorities, research institutes, representative of tourism enterprises and sustainable tourism associations; and the Global Community Tourism Network, which supports community tourism enterprises all over the world to achieve their social and environmental goals. Closer, both in scope and geographically to the MVI, we can find the Alpine Pearls. They are a network of mountain towns in Italy, Austria and Slovenia committed to offering car-free holidays in theAlps in a comfortable manner through the use of public transport and environmentally friendly mobility. Similarly, but outside of the Alps, Kosovo, Albania, and Montenegro created the Peaks of the Balkans, a collaboration between local and international stakeholders and partners within the public and private sector to incorporate the three national parks on their borders, creating and implementing best practices and knowledge. Lastly, networks are also used by private actors such as TranStat, a network of mountain resorts in transition to share knowledge and experience about the best possible path to a sustainable future.
2.5- Network Governance Theory
The research and the nature of the Mountaineering Villages Initiative intersect different theories, amongst which the most relevant for the project is the network governance theory.
Within the network governance theory, the aspect that this research is more interested in is the way in which the networks allow and call for cooperation and coordination beyond the traditional systems. In particular, it allows us to have a theoretical basis that shows the dynamics within the network, especially regarding the actors involved and how power forms and is distributed within said network.
Withtheriseofnewtechnologies andglobalisation,thewaysocietyis organised, andthescales of influence started to shift. Issues that once may have been restricted to a defined area, now are affected by (and affect) actors and areas well beyond that, oftentimes turning global. Every aspect of our lives is now connected to a bigger web with ramifications exceeding one’s understanding and one’s ability to resolve such issues.These webs are more commonly defined as networks and this new societal organisation is best explained by the Network Governance Theory (NGT). Because these networks emerge and exist in different contexts and environments, there is no shared model or definition of network governance, nonetheless, they share ideological assumptions and principles based on a continuous social exchange amongst the members (Powell, 1990). Based on this and for the sake of clarity, we can simplify and generalise transnational networks as “as formal, collaborative arrangements working to achieve management or policy goals that a lone organization could not” (Agranoff & McGuire, 2001) and as “a governance structure that differs from traditional bureaucratic hierarchy, as networks involve non-state stakeholders in policymaking and implementation.” (Koliba et al., 2010), and Network Governance as “the use of formal and informal institutions to allocate resources and coordinate joint action in a network of organizations” (Kapucu & Hu, 2020). However, it must be highlighted that, because of the many sectors from which NGT emerged, a general and shared definition has not been adopted. These definitions were chosen for this project because they best reflect the nature and the characteristics of the Mountaineering Villages Initiative.
Despite still being fragmented and shared between many disciplines, today the network governance theory is emerging as a more solidified unit, with a few core concepts:
- Autonomous but interdependent actors: interdependency is the characteristic that initiatesandsustains networks (Agranoff& McGuire,2001; Koppenjan & Klijn, 2004). Despite the actors remaining autonomous within and outside the network, their goals lie outside their individual reach.
- The collaboration amongst actors takes place within a self-constructed structure: the web of continuous interactions results in an institutionalisation of the relationships between actors. As the interactions intensify and the structure of the network emerges, patterns of social relations and rules regulating the behaviour of the actors also develop (Provan et al., 2009; Koppenjan & Klijn, 2004).
- Actors come together around a common concern: actors come from different backgrounds and complex interactions andnegotiations takeplaceto reachthecommon goal. The outcomes are a result of these complex interactions, rather than the work of a single actor (Sorensens & Torfing, 2007; Mandell, 2001; Kickert et al. 1997).
2.5.1-
Management of the network
Because of their peculiar structure of different actors, it is easy to imagine that the management of networks has its own set of challenges and must be dealt with carefully to maintain its efficiency.Accordingto MilwardandProvan (2006),there arefive essential characteristicsthat need to be achieved:
- Accountability: responsibilities, rules compliance and rewards within the network need to be clearly stated and put in place if the situation requires it.
- Legitimacy: the legitimacy of the network is built through achieving concrete successes, and it is instrumental to attract new members and new resources.
- Conflicts: mechanisms and processes aimed at dealing with arising conflicts need to be in place from the start.
- Design: an efficient network is one that owns a clear, well-built structure, and in which the decision-making process is established.
- Commitment: to gain commitment from the members, the managers need to gain their trust by allowing a fluent exchange of information between the core and the nodes of the network and aligning the goals and the direction.
Different scholars developed several other characteristics, but they all gravitate towards these five points of identifying members, developing trust, and mobilising resources, establishing rules, aligning organizational and network-level goals, addressing differences, and managing potential conflicts (Kapucu & Hu, 2020).
An additional, but essential characteristic that is central to the well-functioning of a network is information and knowledge management and sharing. By this, we mean all the processes of creating,capturing, retrieving, integrating, distributing, andtranslating knowledgeintopractice toenhance networklearning(Huang,2014).Thiscanbedoneinmanydifferentwaysaccording to the nature of the different networks, such as creating databases, fostering moments of discussion, periodic publications, etc.
2.5.2-
Power in the network
Power is a central topic in any type of structure and governance, and it is an important part of networks as well. When talking about power within networks, it can be defined as “ a node’s relations with others and position in network.” (Kapucu & Hu, 2020), but it can manifest itself in different ways, and boundaries amongst actors and types of power are not always clear. The position of an actor within the network
According to Manuel Castells (2011), power through networks can manifest in three different ways:
- Networking power: the power of the members of the network over actors outside of the network (power by exclusion).
- Network power: power exercised through standards and norms in the network (power by rules of inclusion).
- Networked power: power of members of the network over other members of the same network.
Apart from these three forms of power deriving from the network, every successful and efficient network must also include one more type of power, the network-making power. This power functions on two fundamental mechanisms: “the ability to constitute networks and to program/reprogram the networks in terms of the goals assigned to the network, and the ability to connect and ensure the cooperation of different networks by sharing common goals and combining resources.” (Castells, 2011). These two mechanisms are assigned, respectively, to the so-called programmers and switchers. Programmers have the task of combining the shared ideas, principles, and visions of the actors to shape the network and re-shape it when the goals are reached for its survival. Switchers, on the other hand, hold the control of the connecting points between strategic nodes of the networks as well as with other networks.
2.6- From theory to research
The conceptual framework presented in this chapter builds the context and the environment in which the thesis can exist, and this paragraph will now piece it together, to highlight better how each part interacts with the others to form the research topic.
The literature from the tourism (and overtourism) sector, and especially the Alpine tourism, shapes the problem: there has been an exponential increase in global tourism that has reflected in the Alps as well, aiding the already present effects of climate change in the region through an increased pollution and use of resources. Because of the conformation of the territory, tourism is mostly concentrated in a few focal points, worsening the living conditions of the residents of these hotspots, as well as of the less-visited locations. Funds and infrastructures are given to the more popular places, increasing the risks of depopulation and impoverishment of the others. Tourism in the Alps also tend to take the form of intensive tourism, with steep seasonal highs in winter and summer, creating strong dependency of the local economy and work force to it. These factors and characteristics are at the base of the reasoning for the creation of the Mountaineering Villages Initiative, they were looking for a way to mitigate the effects brought by the phenomenon of overtourism and, at the same time, develop the regions cut off from the main touristic fluxes.
A solution to the problem is given by the sustainable tourism approach: limiting the numbers of tourists or limiting the areas accessible to them is not a realistic or positive solution to ease thestress on the region, insteadthe approach to thetourism industry as a wholeneeds to change in a way that is softer on the environment and on the society. Its attention on the inclusion of local communities and the preservation of the cultural along with the natural heritage is particularly important for the MVI. The Initiative’s biggest focus is the promotion of tourism through the towns’ authenticity and character, and the active involvement and growth of their community.
If sustainable tourism shows a different way through which the negative effects of tourism can be mitigated, the main issue remaining is how to manage and implement it. This is where the network governance theory inserts itself and aids the MVI’s approach: according to it, wicked problems such as overtourism cannot be successfully faced by the traditional hierarchies of power because their effects, drivers and root causes go beyond their boundaries and their range of action, hence new structures need to be created. These new structures can take the form of
networks. Networks can be more flexible, adaptable, and can include (or exclude) the stakeholders and actors that are involved in the issue at hand in different capacities. Their structure can allow for more interaction and more agency, making actions easier to roll out, as well as create more specialised and focused knowledge. These assumptions are at the base of the Initiative’s approach: it creates a forum for these small villages to confront themselves with their peers and have an information exchange starting from similar conditions of resources and similar needs.
These interactions between the theories and knowledge of the conceptual framework and the case study at hand of the Mountaineering Villages Initiative are visualised in the chart below (Fig. 3):

3: Interactions between the conceptual frameworks’ theories and the research topic
Figure
3- METHODOLOGY
3.1-
General methodology
The thesis is based on qualitative data from literature and interviews. The method used for the literature review of the conceptual framework was a compromise between the use of newer and up to date sources (within a 10 year window) and known ones to increase the validity of the research. Especially for the tourism and overtourism sources, the preference is on more recent works: as the phenomenon is constantly evolving and changing, older sources might fail to include or predict key features of today’s landscape crucial for its understanding. On the other hand, the network governance theory’s literature includes older references to better frame its context and its key characteristics as outlined by its main authors and exponents.
The research is based on a case study of the Mountaineering Villages Initiative network. This specific case was selected because it includes several and often under-researched features for the study. Firstly, it is located in the Alps, one of the top destinations for tourism worldwide Secondly, theAlps are also an extremely fragile ecosystem which is suffering greatly from the effects of climate change and intensive tourism. Thirdly, the Initiative is a transboundary network, bypassing the traditional hierarchic structures of power and policies. Lastly, the main actors of the network are small size villages with vastly different resources, capabilities, and needs from other networks’actors, such as the metropolis making up ICLEI. Because of these reasons,MVIpresents itselfas aremarkably interestingcase,withtheopportunitytogivemany insights into a niche topic.
3.2- Interviews methodology
The interviews form the biggest and central part of the data used in the thesis These were carried out as semi-structured online interviews of roughly one hour, through the Microsoft Teams software to allow for easy recording and transcription. The choice to opt for online interviews rather than in person ones was made to favour a bigger amount of interviews. The locations of the topic of this thesis, in fact, are small, rural villages spread across the whole Alpine mountain range, and visiting each one would require a considerable amount of time and resources. As the scope of the thesis was more focused on the efficiency and the perception of the Initiative, the priority was given to reaching a higher number of respondents. Despite in this case online interviews were the preferred method, they do have their limitations and downsides.Apersonal connection is harder to establish, and a screen can make people feel less comfortable, and prevent, in some cases, a natural flow in the conversation that is sought after in semi-structured interviews. Moreover, the location and the strong cultural characteristics of these towns are central themes for the Initiative, and not being able to conduct the interviews immersed in that environment did not allow me to fully imagine some of the topics we discussed. However, after the data collection period, I was able to visit one of the villages that took part in the interviews, helping me put some images to the words. Nonetheless, online calls allow people more flexibility, thus being more inclined to accept it and fit it in their schedules, ratherthan ausually lengthierin-personinterview,andit also bypassestheneed for anadequate space. After carrying out all the interviews and reflecting back on the choice, I am more inclined to confirm it as the better choice in this case. The interviewees were all eager and
enthusiastic to share their experiences, so the limitations of the online modality were reduced to the minimum.
3.2.2- Sampling
The selection of interviewees candidates was made through a purposive sampling at first, and then, after the first few interviews, it was aided by a snowball sampling. By purposive sampling, we mean a type of non-probability sampling involving a deliberate selection of specific units of the population that can representatively characterise the whole said population (Etikan et al., 2016). It is often used in qualitative or mixed research, when the aim of the study is to gain an in-depth understanding of a specific system, because it “allows the researchers to focus on specific characteristics of the population, which can yield detailed insights into the phenomenonbeingstudied” (Patton, 2015).The ideas behind the purposive sampling, then, are to cover the majority of the actors playing key roles in the Initiative and from all the countries involved. So, the targeted actors were representatives from the main MVI offices, representatives from National Alpine Clubs, and representatives from the member towns, constituting the biggest focus of the research. Snowball sampling is another type of nonprobability sampling in which initial participants contact directly or refer to other potential participants from the target population, producing a chain-referral data (Noy, 2008). It is particularly effective in accessing small and hard to reach populations, as well as gaining an entry point when researching confidential topics, as it leverages trust within social connections to encourage participation (Ting et al., 2025). The snowball sampling was planned for beforehand and executed by scheduling as first interview Marion Hetzenauer from the MVI central office, and it was needed because after the first round of contact, I had not received a sufficient amount of responses. Because of her focal role within the network, she was able to share with me several contact details of the specific representatives of the Initiative within the towns.Asecond snowball sampling was madeafterthe first roundofinterviewswith thetowns, and it gave me good results throughout all the countries involved, but it was significant particularly in Italy, where it allowed me to reach almost all the member towns, as well as the responsible for the MVI within the Italian National Alpine Club This second snowball sampling was made because, despite having reached the minimum amount of participants, I felt the need to gather more data on some specific issues, as well as granting the results more validity and more representation.
Once the participants agreed to take part in the interview, they would receive an informed consent to sign, where the scope and modalities of the research were explained, as well as their rights for the whole process. Up until the publishing of the thesis, they are able to retract any statement they made, as well as their whole participation in the research. Anonymity was offered both in the informed consent and upon the start of the interview, however, it was not requested by anyone, and for this reason the names of the participants are visible in the table at the end of the thesis Once the date was set, they also received a list of preliminary questions to discuss during the interview. As mentioned earlier, the interview was made through MicrosoftTeams and recorded.The consent for the recording was specified in the form, as well as through verbal confirmation at the start of the interview. The video files and the transcripts are stored by the University for at least 5 years after the publication of the thesis
At the end of the collection period, the sample consisted of as follows.
Member towns: out of 42 members, 10 of them were interviewed. Amongst these 10, 2 were carried out as open-ended written questions. The participants also covered all of the countries part of the Initiative (Fig. 4 below).
The towns who participated in the interviews were: Lozio, Val di Zoldo, Crissolo, and Balme (Italy); Ginzling, Mauthen and Weissbach (Austria), Ramsau (Germany), St. Antönien (Switzerland); Jezersko (Slovenia).
Location
Other actors: outside of the member towns, other levels of actors were also interviewed, and these were Marion Hautzenauer from the MVI central office,Alberto Ghedina from the Italian Alpine Club, and Julia Isler as Swiss national coordinator. During the interview with the town of Balme, Guido Ricci as representative of the touristic structures of the town was also present and he brought yet another layer to the research.
In total, 13 interviews were carried out throughout the data collection process.
3.2.3-
Data analysis
The analysis was carried out at the end of the data collection with the softwareAtlas.ti, chosen for its code functionalities. The analysis level was focused solely on the content, as non- or para-verbal expressions were uncommon and not deemed relevant during the interviews. Initially, the questions asked in the interviews formed a basis for the coding scheme. Codes were developed through an iterative process, starting with open coding where each segment of data was assigned a label representing its content.As patterns and categories began to emerge, an axial coding process was employed to refine and relate these codes, organizing them into themes aligned with the research sub-questions. This method involved merging similar codes, discarding redundant ones, and ensuring the coding structure directly informed the subsequent analysis.The codes and their content were then systematically compared and related to the subresearch questions to be presented in the thesis.
Figure 3: Geographical Location of Interviewed Member Towns Figure 4: Geographical Location of Interviewed Member Towns
3.3- Identity and positionality
My identity and positionality played a big part both before and during the thesis. Originally, I am from a small town in the Po Valley, and despite not living in the mountains, they are not very far from there, and I ended up spending most summers of my life in the Alps. So, the reasons behind the choice of the topic itself were partly motivated by my emotional attachment to these places. Growing up in a hyper-touristic country such as Italy also allowed me to have a more heightened sensitivity to tourism and the damages it can bring both to the environment and to the local community when it grows beyond its limitations.
During the thesis, my identity also played an important role both (and mostly) positively, as well as negatively. Regarding the negative aspects, I felt that in some cases with the Austrian and German villages I could have gathered a few more participants if I had been able to speak German. The towns member of the Initiative are very small towns, and the Initiative itself was a project of theAustrianAlpine Club and Ministry, and all the material is available in German. It is reasonable to presume that not all the town representatives felt comfortable enough to hold an interview in English. At the same time, being Italian allowed me to connect more deeply with the Italian participants. That also possibly allowed a very participated snowball effect where almost all the Italian villages offered their availability for the interviews, as well as the vice-president of the ItalianAlpine Club.
4- RESULTS
This chapter lays out the results and the knowledge obtained through the research and the interviews during the data collection period. It is divided in two main blocks. Paragraph 4.1 and 4.2 set the context in which the MVI exists and of the MVI itself, respectively. It is important to present the Alpine Convention, as it represents both the ideological and the legal standpoint of the Initiative. The second part of the chapter (paragraph 4.3 to 4.6) represents the four sub-research questions, as well as the leading points for the interviews’questions.
4.1- TheAlpine Convention and sustainable tourism
4.1.1- The Alpine Convention1
The first efforts to create anAlpine-wide treaty to protect the whole length of theAlps in an unanimous manner beyond the singular states efforts started in 1952 with the creation of the International Commission for the Protection of the Alps (CIPRA), but it was only in 1991 that the Alpine Convention Treaty (AC or Convention hereinafter) was signed by Austria, France, Germany, Italy, Liechtenstein, Switzerland and the European Economic Community, thenjoinedbySloveniain1993andMonacoin1994.TheConventionwasahistoricalmoment, as it constituted the first international treaty having as its object a mountain range in its completeness. This characteristic is crucial to understanding the uniqueness of the AC: the Alps, despite being a border between all the parties and within their own territories as well, are now recognised as a single reality with shared needs, disadvantages, and advantages. The contracting parties, thus, share a common vision for the Alps and realise that a transnational cooperation is necessary for the successful resolution of common challenges. The primary objective of the Convention is the preservation and sustainable development of the Alps, turning it into a “pioneer region for sustainable living in the heart of Europe” (Alpine Convention, Framework Convention, 1991)
To reach these objectives, the Convention poses itself as a legal framework for its parties and adopts a multidisciplinary, transnational, and cooperative approach, able to tap into the most efficient resources while preserving the needs and characteristics of both the natural environment and of the population living within its borders. The multidisciplinary approach takes the form of the Protocols of the Convention that, as of today, are divided into eight categories, covering a wide array of thematic areas and topics. These Protocols are: Spatial Planning and Sustainable Development, Mountain Farming, Nature Protection and Landscape Conservation, Mountain Forests, Tourism, Energy, Soil Conservation, and Trasport. Within these Protocols, then, Thematic Working Bodies are established with (generally) two-year mandatesandchaired by individualContractingParties to develop andfurtherinvestigatesome specific topic, often with an active participation of Observer organisations.
With the effects of climate change worsening and the international action getting stronger, the Convention also strongly joined in and adopted an Action Plan in 2009, that triggered widespread monitoring of the conditions of the Alpine territories and water resources, developing plans of sustainable tourism and of a more efficient use of resources.
1 The information in this section is taken from theAlpine Convention website www.alpconv.org
4 1
2- The Alpine Convention’s Tourism Protocol
As it has been mentioned in the presentation of the Convention, it is clear how tourism constitutes one of the main topics and interests, and how it is essential to be adopted for a sustainable future of the region. The Tourism Protocol (2005) was amongst the first ones to be discussedandintroduced intheConventionin1998andit was createdwiththegoal ofbreaking the tourism pattern in the Alps: because of terrain conformation, in fact, tourists are focused only on specific points, in high numbers, and with high peaks of seasonality. It strived for a balance between the economic and the environmental interests and it pushed for an extensive form of tourism, rather than intensive, and for a higher quality offer, especially for those areas already subjected to heavy tourist use (Art. 6). It suggested the creation of ecological quiet zones in which tourism development should be avoided (Art. 10), the management of flows in protected areas, and the construction of new lifts (cable cars, ski lifts) must respect ecological and landscape requirements, as well as safety and economic efficiency (Art. 12).
Despite many of these principles lined out in the Protocol delineate a sustainable approach to tourism and despite many of these have been successfully integrated in the national and regional policies, it has been noted that they were not enough to prevent the uncontrolled expansion of tourism in the area. Both summer, and especially, winter tourism grew exponentially over the years, causing a spiral of investments and of new markets that greatly increased thepressureontheenvironment, onthebiodiversityandontheresourceconsumption of the region (Kuncio, 2021). At the same time, the Convention and its Tourism Protocol, sparked several projects and propositions that allowed sustainable tourism practices to be successfully implemented in many areas of theAlps.This is possible because of a few elements that are highlighted in the Convention, and that proved to be crucial for the achievement of the projects. Some of these are: the accountability of the local authorities that have the task to start the action, the adoption of concrete and valid principles within their frameworks, the emphasis on transnationality and on the unity of the Alps as a region, the involvement of the local community in their different roles and characteristics, and the legal and international relevance of the Convention itself able to equip the projects with a strong and reliable foundation (Kuncio, 2021).
4.2- The Mountaineering Villages Initiative (Bergsteigerdoerfer)
4 2.1- The Mountaineering Villages Initiative
The Mountaineering Villages Initiative is a network of small Alpine towns born in Austria in 2008, as a project by the AustrianAlpineAssociation and the Federal Ministry ofAgriculture, Forestry, Environment and Water Management, and it has its legal foundations in the framework of the Alpine Convention from which it takes its core values and principles. The Initiative started with a selection of sixteen villages in Austria united by their small size, their minimally developed touristic offer, and by their intact cultural landscape. The goal was to create a network and a label of quality tourism that synergically integrates the tourists with the local population, that promotes the local culture and the local products, and that preserves the environmental and cultural heritage. From 2014, the Initiative expanded outside the border of Austria, in accordance also with the transnational nature of the Alpine Convention. Italy, Switzerland, Germany, and Slovenia adhered and, as of today, there are thirty-nine towns that
are part of this network. In its now almost 20 years of history, all the original villages are still part of the Initiative, and there were only two cases of members who decided to leave: Kals and Reichenau. The first was due to the decision of the municipality to build skiing infrastructure and a holiday village. For the second case, the town decided it wanted to shift its focus on health and cultural tourism, but it declared they did not recognise themselves with the values of the Initiative and did not see the added value for their touristic offer (MVIC01).
Despite the project was created in 2008, its roots and its approach can be traced far longer in the past, to the 1980s. Already during those years, a switch could be seen in Alpine tourists: they weren’t looking for more or bigger ski resorts, but for a more authentic experience and for an untouched nature. This was brought by the worldwide rise and growth of the environmentalism movements, such as the conservation wave that allowed the creation and establishment of many nature parks and reserves all over Austria and the Alps. However, the ideas behind the MVI deviated from the conservationism branch, as they believed in the possibility of synergy between nature and humans, and in a more active part of the local population. These beliefs were also shared by the founders and members of the Alpine Clubs, who encouraged the tourists to “Bring a positive impact for the inhabitants of the mountain region: hire local tour guides, spend the night there, bring some positive monetary impact on the region.” (MVIC01) Following this timeline and the development of the legal basis in the form of the Alpine Convention, it is easy to understand how the Initiative then came to be a few years later.
4 2.2- Philosophy and approach
The members town do not only share physical characteristics, but are also united in a shared identity that set them apart from other towns in their own countries, in similar struggles, similar requirements and similar instruments. The label, then, assures to the tourists a unique experience where they can live first-hand the local culture and a pristine environment, where humans and nature coexist in a harmonious way without disrupting their values. Their philosophy can be summarised with their slogan “Less is More” and they promote places “whose potential lies in their originality, tradition and culture.” The Initiative does not want to simply present itself as a label like many others, but it wants its members to be pioneers in achieving the goals of sustainable development in the Alpine region. They value and promote personal responsibility, ability and sovereignty and environmentally aware behaviours of the tourists on themountains.This mindset is, andneeds to be,present already beforetheaccession to the Initiative. All the towns called for a return to a simpler and more authentic approach to Alpine tourism, and for something different than the intensive winter sport tourism (MVIC01; TMG01; TMI02; TMA02).
This approach from the members was developed and radicalised because of two phenomena that they had to face. On one side, they had to face the steep decline in tourism of the late 90s and early 2000s, as people started to be able to travel further and “abandoned” the traditional holiday destinations, or as they were not able anymore to deal with the upkeep costs of their holiday home in these towns (TMA02; TMI02; TMI01). This experience was more common for the villages in Italy, Austria, Germany, and Switzerland. As an example, the town of Mauthen in Austria used to register 300,000 nights per year spent by guests between the 70s
and the 90s, whereas today it is about 120,000 nights per year (TMA02). These towns remain in fairly remote and underdeveloped locations, meaning that this sharp decrease of tourism income hindered their ability to grow. Meanwhile, as explained in Chapter 1, tourism increased but of a different kind: now it is more fast-paced and many tourists do not spend the night in these towns, thus not producing income and feeding a vicious cycle for these areas where they cannot keep up with the touristic demand both for the numbers of tourists as well as for the maintenance of the essential infrastructures (TMI04, TMI01) Slovenia had a slightly different path, but that brought to thesame needs requiring tobemet and dealt with. ThetownofJezerko used to have a very underdeveloped touristic offer and demand: summer season was short, and winter tourism was basically inexistent. In 2015, the yearly overnight stays were around 4,000, making up for barely 6% of the occupancy rate. This situation allowed for a pristine and basically untouched nature which in turn, together with the development of the touristic efforts from the town, brought the number of overnight stays to 36,000 (TMSL01). Regardless of how themembersarrived at theircurrent touristicsituation, theyall wereconscious that theywanted to takeadifferent path thanthat ofmassintensivetourism.Theystriveforthatsynergy between man and nature, and to create an “equilibrium between local population and tourism. We try to find a way that is good for us, for our children, and good for our guests, that they can truly appreciate. It is not an artificial offer.” (MTA02). The offer they propose is, then, aimed at a specific niche of people, and the numbers of stays are not the goal of joining the MVI. The goal is elevating the quality of their touristic offer based on elements and characteristics of their territories, putting the local community at the heart of it (TMI01; TMI03; TMA01; TMA02; TMSL01).
Tourism is then offered centred on alpinism, in the broad and holistic meaning of the term and its different components: physical exertion, overcoming alpine difficulties, expertise and knowledge of the mountain, enjoyment of the natural environment. Alpinism teaches you all of these, and the Initiative has the goal of turning this experience into the touristic offer of its members. Doing so can be challenging as it limits some sides of technological development and expansion on theterritory,but it ensures theauthenticity oftheenvironment andits chances for survival. Another sign of this holistic approach is the attention to mountain farming and mountain forestry which must be maintained. So, modern farming techniques should be introduced but in a balance with sensible yields and with an eye for the cultural landscape that must be preserved in harmony between men and nature. To preserve this, the towns need to put in place a strategy of promotion of the local products both at the municipal level, as well as at the regional one.All of these values are the core of the Initiative and make sure to display it as niche label, as well as active and in the front-lines regarding the creation and promotion of sustainable tourism practices. The principles are all based on theAlpine Convention Protocols, highlighting and strengthening the link between the twos, and the validity and reliability of the Initiative.
4.2.3-
Accession criteria
To maintain this high quality in the touristic offer and to ensure that the members embody the philosophy of the Initiative, there are a set of stringent requirements that the prospective towns need to satisfy to be accepted into the network, and that need to be maintained under penalty
of exclusion. All the criteria can be summarised within their goals as such: intimacy but with respect, enjoyment with no worries, independent mobility, stimulation without all the hustle and bustle, a lively atmosphere but without the noise. To reach these goals then, the requirements are divided into three categories: exclusion criteria, mandatory criteria, and target criteria.
Box 1: Exclusion Criteria
Inadequate tourism infrastructure
Lack of alpine landscape character, landscape damage, dominance of technology
Lack of town character
Existence of high-capacity infrastructure
Lack of accommodation facilities of sufficient quality and with an offer of local products.
A height difference of less than 1,000 metres within the municipality, damage to the landscape because of human intervention even outside the municipality boundaries if in view, presence of intensive winter tourism sports facilities, facilities for energy generations such as hydropower, photovoltaic and wind power plants on a supra-local scale.
More than 2,500 residents, large business with more than 50 employees, urban sprawl causing a loss of settlement pattern, presence of para-hotel industry facilities such as large-scale holiday parks and apartment complexes.
Presence of high-capacity transport routes such as motorways or airports.
The exclusion criteria presented in the Box 1 above represent unchangeable characteristics of the town or the environment surrounding it that, if present, constitute an automatic rejection by the network. These are established to protect the high-quality character of the label, and its promise of authentic and unique experiences for the tourists. They touch upon the areas of ability to host guests, of landscape health and characteristics, and of town characteristics. For example, there should be accommodations available to host guests, but they should not be large-scale hotels Similarly, the presence of landscape damage or of energy generation facilities even outside the town’s borders are not accepted as they would negatively affect the touristic experience.
Box 2: Mandatory Criteria
Tourism quality
Alpine expertise
Good range of accommodation types and of restaurants, good promotion strategy of local products also supported by partners in the valley, Alpine Clubs refugees and mountain peaks accessible only by foot, mobility options available for guests.
Competent local Alpine information point in close cooperation with local Alpine Clubs, maintenance of trails, paths and signposts, possibility for tourists to rent mountaineering equipment, tour programmes available.
Townscape quality
Landscape quality
Cooperation quality
Strategies in place for the preservation and development of the townscape in accordance with the Initiative guidelines, presence of banners/signs showing the membership of the Initiative.
No new development or large-scale expansion of ski areas, no take-offs and landing posts for motorised aircrafts (with the exception of rescue vehicles), no motorsport tracks, no construction of new energy production plants and /or no support to their construction outside the municipality boundaries, sufficient availability ofwaterthroughoutthewholeyear,nomotorised private transports in high alpine pastures and forests, presence of at least 20% of municipal areas as protected areas.
Good cooperation amongst the different stakeholders involved in the Initiative actions, close cooperation with local Alpine Clubs, promotion of the MVI membership, active participation in the various events and at the various levels of the MVI.
Box2reportsthemandatorycriteria,meaningthecriteriarequiredfromeachtownbeforebeing able to become a member of the Initiative. They follow closely the exclusion criteria of Box 1, and they are focused on ensuring the high quality of the offer and of the label itself, such as the presence of different types of touristic accommodations and local products, or the implementation ofstrategies andpoliciesto preserveand develop thelandscapein asustainable manner Unlike the exclusion criteria, however, these are characteristics that can be changed and improved in ordertobeconsideredforthemembership.Theinvolvement andcollaboration with the localAlpine Clubs are also introduced, highlighting their primary role as actors of the network.
Box 3: Target Criteria
Touristic quality
Cultural and regional characteristics
Alpine expertise
Landscape quality
Sufficientlocalfacilitieswithdailyneedsarticles (e.g. department stores), wider public transport availability, options for car-free stays with well displayed information.
Promotion of local products, local initiatives, local culture.
Update of maps and guides both paper-form and online, information point able to give a wide range of knowledge related to the Initiative, Alpine courses, and training programmes onsite.
Careful use of the protected areas to enrich the local touristic offers throughout guided tours,
workshops to promote the sensitivity and knowledge of the tourists to the environment.
Finally,Box 3 shows the last set of criteria of MVI, defined as target criteria. One of the biggest dangers for a network or label such as the MVI is the lack of action from its own members The definition and standards of quality of touristic offers are constantly evolving, and keeping up with the changes is crucial to remain relevant and attract tourists. For these reasons, the target criteria were created. They cover different aspects from the infrastructure to the availability of information, and to the protection of the environment. Once they are accepted, the members should continue working to improve all or some of these aspects throughout the time, so to elevate the quality of the network, as well as create new solutions and ways to overcome limitations that can result useful to the other and to new members. The areas of improvement that the target criteria specify should be used as guidelines or suggestions, but each town is able to set their own targets to better suit its specific needs, as long as they are within the scope of the Initiative.
4.3- The evolution of the MVI network throughout the years
Asalreadyintroducedinthepreviousparagraphs,themostnoticeableevolutionoftheInitiative is in its size and in its borders. From the first sixteen villages chosen in 2008, the project went international in 2014, gradually tracing and adopting the borders of theAlps as specified in the Alpine Convention. Apart from the physical evolution, the MVI underwent a true process of growth, especially in the broadening of its scope and understanding of sustainable tourism. The founders of the Initiative had a strong background in tourism, so the initial focus was strictly a touristic one. However, as the project continued, and more towns joined, they realised that they needed a more comprehensive understanding of the situation to implement any significant change. So, the objective shifted to follow a sustainable development path. It was also recognised that shared values, a shared identity, and a shared philosophy need to be given primaryimportant andneedto represent thebiggest attractionforthe Initiative(MVIC01).This shift is mainly visible during the Annual Conference, where the themes are now broader and spread out on many different topics that are not strictly related to tourism, but tackling other common issues that the towns are faced with such as depopulation, lack of infrastructure, lack of essential services, etc (TMA01; TMA02).
Because of the priority given to the values and philosophy of the Initiative, the members became more conscious and confident of their identity, their strengths, and weaknesses, and learnt with time how to use all of their characteristics to their own advantage (TMA03; TMA02) This was possiblealso becauseofaprofessionalisationoftheMVIcentral office with people focusing only on the Initiative, and thus offering more support (MVIC01).
The MVI is not the only network-based project in the area, and the most prominent one are the Nature or National Parks Their nature and functioning are not similar to the MVI, however there are some overlaps in the themes promoted and in the members. In fact, some of the towns that are part of the Initiative, are located in the proximity of National Parks and this has brought some difficulties both in gaining new partners amongst the commercial activities, and in the communication side. Because National Parks are older, more known, and more established
institutions, businesses prefer to partner with them, and prefer to avoid having too many labels to not confuse or overwhelm tourists (TMI04; TMA01). Similarly, the towns member of both Nature Parks and the MVI sometimes prefer to be more active and rely more on the network established by the former ones, as it is older, bigger in size, and relationships can be already well-rooted (TMA03). However, these other institutions or labels such as the UNESCO ones are contradicting in some of the values transmitted and the population target. The tourists they generally attract are more often than not outside of the niche of the Initiative, less prepared for the type of touristic offer the members have, and less interested in the authentic experience of the towns (TMI02).
A particular kind of new challenge with other networks is the one rising right now in Italy. Because the MVI accepts applications only for towns within the borders of theAlps delineated by the Alpine Convention, countries like Italy find themselves in a situation where many villages would virtually fit all the criteria, but are located in the Apennines and hence not eligible. To remedy this problem, the Italian Alpine Club recently launched Villaggi Montani, a network based on similar assumptions and values as the MVI, but with criteria that are able to includetowns from all themountain regions ofItaly.Thecreation ofthis newproject sparked some discussions with the Italian members of the MVI, as well as with the central office regarding the compatibility, synergy and functioning together of the two projects (NCI01).
The creation of new networks such as Villaggi Montani pushes the Initiative to reflect more on which road to take for its future. The strict criteria, although vouchers of quality, entail that only a fairly small number of prospective members will be available to grow, and this limit has already been reached in Austria (MVIC01). Not modifying the admission rules assures exclusivity, but it could come at the cost of remaining less known amongst potential tourists and being overshadowed by new labels.
4.4- The MVI network: structure, power, and actors
The structure of the Initiative shows the variety of the stakeholders involved and the different levels on which it works, and it is shown in Fig. 5.
The most important and major body decisional-wise of the MVI is the International Steering Group (ISG), which is selected by theAlpine Clubs (NAC) and is informed by the International Project Team (IPT) and the International Working Groups (IWG). It meets twice a year and is responsible for the big decisions of the Initiative, such as new admissions or exclusions, new joint projects, future steps, etc.At the same international level there is also the central office of the MVI, which is responsible for the maintenance of the website and newsletters, as well as providing some support to the members.
However, since the internationalisation the most active and main responsible actors are the national Alpine Clubs. They are the ones responsible for the management of the members within their own territories, for national events, for a national focus. They also receive and evaluate the new candidatures before being approved by the ISG. They are always the first line of contact between the members and the central office, and they are tasked with providing all the practical and local support. This was made clear also in the criteria, where tight and fluent collaboration between the towns and the Alpine Clubs was highlighted multiple times.
Generally, they do not interfere strongly with the directions and works of the towns, however it is interesting to note that in Switzerland, their role is slightly more proactive than in the other countries, and they are more involved in coordinating a common direction for the development of the towns, as well as other instruments (NCSW01).
Then at the local level there are two main actors: the contact person and the Working Group (WG). The contact person is simply the person of reference for each town, responsible to convey information to the different stakeholders involved. The Working Group is a group in each town formed by the mayor and other representatives of stakeholders, tasked with the development of local strategies, events and ideas to implement the MVI principles. All the representatives also have the opportunity to meet once a year during the Annual Convention, where they can discuss with each other, establish closer relations, and propose new directions or focus that the Initiative should take

According to Milward and Provan (2006), one of the core features for an efficient network is to have a clear and well-organised structure, in which responsibilities are well-defined. The MVI’s structure is rather opaque from the point of view of non-members, and even for the members themselves, there is sometimes confusion on which actor has what responsibility.The structure, in fact, is not publicly visible on the website, and responsibilities are sometimes shared amongst actors. For example, the member towns in Austria have more direct and more often contacts with the Central Office, as it is more involved in the daily activities being a branch of theAustrianAlpine Club. However, member towns of the other countries have their national Alpine clubs as first line of contact, and they do not interact much with the Central Office.Thiscancauseaskewedperceptionoftheresponsibilitiesandrolesinamongstdifferent members.
Figure 5: Structure of the Mountaineering Villages Initiative
Similarly, if we try to follow the Castells’ definition given earlier in the thesis, we could see the International Steering Group as the main programmer, and the NationalAlpine Clubs as the main switchers. However, these roles are not fixed, and they are distributed and flow amongst the different actors in different capacities. Because of the heavy community-based approach, members are heavily encouraged to participate in the decision-making process. Some of the actors in the structures also share the same members, thus blurring further the lines of powers, responsibilities, and actors.
Regarding the functioning and the financing of the network, initially the fees were covered by the INTERREG funds and by the ministries, however in the recent years these funds were cut and the Initiative decided to introduce an annual fee for the town, as well as for each commercial activity interested in receiving the status and label of partner (MVIC01) This switch has and is causing some difficulties, especially for the newest members in Italy and Slovenia, where the lack of funds from the national government threatens the possibility of retaining the membership (NCI01; TMSL01).
4.5- Output produced by the MVI network
IntermsoftangibleoutputproducedbytheMVInetwork,themainonisthemarketingmaterial produced by the central office. This takes various forms such as the website containing a dedicated page for each of the towns, physical leaflets and booklets, and a newsletter reaching a very wide audience within the target group. It also is intra-network, allowing the members to be updated on new activities and new projects (MVIC01)
The biggest and most important output of the MVI, however, is not tangible, but is what Castells (2011) defines as the network power (or power by inclusion), meaning the values and norms shared amongst the members. Once the towns become members, they acquire a shared identity A lot of these towns faces severe cases of depopulation, and with the residents decreasing in numbers and increasing in age, it is easy to lose sight of the future. The network proposes itselfas a way toinvert this trend,byconnecting similarvillages in similarconditions, but that may be distant in locations.
The creation of this shared identity and values is not something imposed on the members, but it is an approach to tourism that needs to be already present in the local mentality before the accession. More importantly, the towns are encouraged to “translate the big picture and the big ideals in the daily life of your community” (TMA01), therefore leaving the space for them to act in a way that is coherent with their natural and cultural resources. This shared identity plays on the “shortcomings” of these towns, as it is represented by their motto “less is more”, and this also gives more strength and confidence to the members (TMI01; TMSL01).
Together with the shared identity, another essential output of the network is the knowledge sharing: “Once you enter, you realise that there are others with the same exact problems you thought you only had, and it allows you to see and learn how they have dealt with them.” (TMI02; TMA03).
4.6- Benefits and drawbacks of being a member of MVI
Being a member of the network brings many benefits, starting from the creation of a common and shared identity that was explained already in the previous sub-research question. The network structure takes this feature to the next step by creating a space where members can meet with each other, see each other’s work and share ideas. It is of particular importance the possibility to share the knowledge. As it was mentioned previously, many of the members are facing the same issues, despite being located in different countries. MVI creates the structure to be able for those who already successfully faced the issues to share their solutions with the others. These solutions are not only tested, but also put into practice by towns of roughly the same size, with generally similar resources, thus proving to be more effective than other roads takenbyneighbouringtownswithinone’sregion(TMI02;TMA02).Becauseofthisknowledge sharing, the annual conference is highly regarded amongst the members (TMSL01), although the timing, location and language can sometimes prevent some from participating or engaging in a meaningful way (TMI06; TMI04).
Being recognised as part of the MVI helps in shaping the ideal target tourist the towns aim to attract.Thesamewaytheirofferisfocusedonquality,theyarenotlookingtoattractbignumber of visitors, but, instead, to attract the “fitting” ones (TMA02; TMSW01) These ideal tourists are people who are looking for authentic experiences, immersed in well-preserved nature, and lived at the same pace as the locals. The channels used to market the Initiative are already majorly aimed and seen by people who fit the description, thus helping the towns in their specialisation and fidelization of this niche target (MVIC01). This specialisation and fidelization also happens intra-network: once a tourist learns about the Initiative after visiting one member, they are incentivised and curious to visit some of the others (TMA01).
For this virtuous cycle to happen, standards of quality need to be upheld by all the members, and there are three characteristics of the project that make this possible:
- The involvement and of the NationalAlpine Clubs as main promoters and managers for their own territories allows for higher levels of reliability and validity, as well as a stronger assurance of continuity in time. TheAlpine Clubs are established entities, with a long history, well rooted in the territory, and highly professional Their engagement can vouch forthe project’s quality,andit canensureits coherence throughout member’s local political changes (MVIC01; NCI01; NCSW01;).
- The admission criteria are strict, but clear and well-evaluated. This prevents the “polluting” of the label by members that do not share the same core values, or that are not willing to uphold the standards.As it was explained just now, a visitor’s experience in one of the towns can have significant impacts on the whole network, therefore clear boundaries are essential (TMA01).
- The criteria to be part the network are not exclusively admission criteria. There is a third tier called target criteria that delineates medium-long term objectives that the towns need to strive towards. These are made for the towns to have a clear direction to follow for their future, but also to ensure that the network and the label maintain their standards of quality. The towns are constantly pushed to better themselves, to not remain stagnant, but to be active and dynamic, and with them the network as well
(TMA02). This is particularly important for the survival of the network itself, because if the activity level stops, there is no push and no attraction for tourists to visit these places (MVIC01).
Lastly, being partofanetworkallowedthetowns to exercisemorepowerwithintheirterritories and successfully winning grants, projects, and visibility. Their sizes are very small, so it is easy to imagine that for them it is hard to have their voices heard in the regional or even national context. However, being part of an international network changed this, and their voice and weight is not representing the single town alone, but all the members. This brought the development of research projects with universities (TMI01), of reports (TMA02; TMI04), events (TMI03), and many other new initiatives all across their territories.
Despite the majority of the answers were mostly positive and enthusiast about the project, there are still some drawbacks and difficulties within MVI.
The first aspect is directly related to the size criteria. As it was repeated many times, the members are small, but the amount of work that needs to be done to fully enjoy the benefits of the Initiative is significant. Often the towns need to rely on volunteering work from the residents, but this can be subject to personal availability, lack of professional knowledge, and disruptions or abandonment. The same reasoning is valid for resources as well (TMI01; TMI04). The problem of size limitation is also present at the central office level, where it prevents the implementation of important work such as the collection and analysis of data from thetownsontheoutcomesofMVI(MVIC01).This lackofavailabledatacansometimeshinder the process of onboarding of new stakeholders such as local activities because it can be hard to explain the benefits in investing (TMI04).
If the freedom to adapt the message in one’s territory is generally seen as a positive trait, it also has a downside because it can sometimes feel as an “empty box”. Especially for members with less resources or with a weaker touristic infrastructure, the goals and targets can feel daunting and thepath to reach them not truly clear.Changes in thelocal governments canalso exacerbate these feelings. To ensure more continuity and to turn the objectives in more concrete plans, some common projects that all members of the same region should work towards could help (TMI01; TMI03)
As we saw at the start of the chapter, the Initiative was initially created for Austrian villages, and only after a few years it expanded beyond its borders. Despite the criteria and rules have been changed to adapt this growth, some feel these changes are not enough to fully include the characteristics of the other countries. For example, the requirements in terms of “untouched scenery” are very restrictive and hardly flexible, even in the case of environmentally friendly constructions or renewable energies productions (TMI04; NCI01).
Another difficulty of the Initiative after it expanded outside ofAustria is the language barrier, but with two different connotations:
- The first is a more traditional language barrier, in the sense that most of the members even today have German as their native language, hence the working language of the network has remained German. However, not all the members speak it. This brings
difficulties in the communication and in the establishment of relationships on the members level, as well as feelings of isolation anda decreased level of activity (TMI03; TMI04;)
- The second connotation takes the form of a different interpretation, rather than a barrier per se, and it is mostly present in Switzerland. The Austrian German has, of course, some differences from the Swiss German, and one of these is the understanding of the word Bergsteigerdorf itself. In Swiss German, this word is much more connected to the world of high Alpine mountain sports, whereas in Austrian German it is related to the moregeneralmeaningof hiking So,themarketingtherealsohastoconveythedifferent meaning in order to avoid putting off a part of possible targets (NCSW01).
5- DISCUSSION
This chapter serves as a discussion and reflection on the theoretical and conceptual framework used, on the methods and on the results obtained by this thesis. The first paragraph shares the main results and offers some reflections on the main points. The second paragraph discusses the research objective and the theoretical framework chosen. Lastly, a limitation section is included
5.1- Reflection on the results
The results show a positive outcome for the network-based structure of the Initiative regarding their goals and strategies of sustainable tourism. They show an improved knowledge sharing amongst the members, creating best practices and the construction of a shared identity. The flexible structure offers for a more active and interested participation, bringing a change from the experiences with traditional authorities. The transboundary nature of the network allows for a stronger foothold and representation within national borders by creating critical mass that the members can use in their negotiations with local governments.
The findings, then, point to conclude that a network-based approach for the implementation of sustainable tourism practices by small actors reaps positive results, however, some points deserve an ulterior reflection.
5.1.1- Structure and characteristics of the MVI
A network arguably is primarily defined by the characteristics of its structure. By following Milward and Provan (2006) five core features for an efficient network, we can identify the first critical points. According to them a well-functioning network should have, amongst others, a good design, meaning a well-built and clear structure. The structure of the MVI is not as clear (see paragraph 4.3.2 and Fig. 5), and not visible by individuals outside the network. This can create confusion amongst the prospective members as they can struggle in finding the right point of contact for them, but it also has some impacts on the members. An unclear structure can prevent the active participation of some actors that might be unsure about the distribution of power and the decision-making processes Nonetheless, because of the relatively small size of the network, these negative impacts are reduced to the minimum. The other core features, in particular the accountability and conflicts, are well managed and visible in the network and highlighted by the interviewees as strong points.
Another important characteristic that defines a network is which actors and territories it covers. In the case of MVI, we have seen it spans across five different countries along theAlps, giving it a transboundary nature. This transboundary aspect of the Initiative seems to have a double impact on the members. On one side, they welcome it, recognising the value in of gaining a bigger target audience. On the other, they face problems linked to language barriers, geographical barriers, and different topographical conformations. The latter is especially interesting because it finds itself on the bigger dilemma of inclusivity versus exclusivity. According to Castells (2011), one of the types of power of the network is the ability to create a close-knit and exclusive group of actors that share the same values and norms. However, this comes at the cost of expandability; the more the criteria are strict, the less are able to join. During the years, some perspective members were rejected by the Initiative because of specific
conformations of their territory or the territory around them, mainly due to the fact that the criteria are traced over the model of the Austrian Alpine village, and less for other contexts outside ofAustria. For a touristic label, being known and having a lot of members is vital, but it can compromise the quality of said label. As of today, the MVI is choosing quality and less flexiblecriteria,overthe possibilityofgainingnew members.This choiceis supportedbysome components, but criticised in some of its aspects by others, and it will remain a point of contention in the future, and possibly determine its survivability.
5.1.2- Synergy of MVI & sustainable mountain tourism approaches
It is important to highlight how the results proved how the Initiative embodies the principles of sustainable mountain tourism on the different levels as delineated by Tamme (2023) Firstly, the MVI itself started its journey with a strict touristic focus, but quickly broadened the spectrum to sustainable development. This reiterate the narrative showed by the literature (Lacasella, 2025; De Rossi & Maschino, 2025; Dax & Tamme, 2022) that sustainable tourism for mountain areas needs to be a comprehensive and holistic action, rather than separate and independent traditional touristic strategies. Secondly, the shift from high-impact tourism to low-impact tourism is not exclusively interpreted on the type of activities promoted by the members, but also in the prevention of the concentration of tourists in one area. The members encourage the tourists to visit the other components of the network, thus improving the distributionofpresences alongthewholemountainrange.Lastly,agricultureandlocalproducts take one of the central stages in the offers of the members, pushing the community to be involved and participating in the activities. On the other hand, sometimes there is an inadequacy of guidance felt by the members regarding more concrete goals or paths to reach them. Because of their size, members do not have large financial means, and the people working for the MVI at the local level do so on a voluntary basis, thus not professional figures. These two factors, combined with the freedom given by the Initiative to its members to develop projects that most fit the individual contexts, hinder the process of implementation of strategies or goals of sustainable tourism. This then partly confirms the statement of Farmaki (2015), in which they highlight the lack of a stable and proven bridge between sustainable tourism goals and their implementation.
5.1.3-
Collaboration and competition with other networks
The network structure is today widely used in the sector of sustainable tourism and, more in general, sustainability, confirming the role of MVI as pioneers. Paragraph 2.4 shared some examples of networks similar in scope to depict the wide variety of network-based initiatives that are evolving in the recent years, bringing validity to the hypothesis of network governance being efficient for wicked problem, such as tourism (Hall, 2005; Lynch, 2000; Zach, 2011). AlthoughsomeoftheseexamplesareclosetotheMVI(suchastheAlpine Pearls),theInitiative distinguish itself from them for the ability to create a narrative and a shared identity that brings the members much closer, as well as spilling outside the tourism sector into a wider understanding of sustainable development lead by tourism. If the presence of other networks in the same sector increases the validity of the method as an efficient solution, it can also create problems of competition and survivability. The MVI presents itself as quite unique in matters of actors, scopes, and modalities, however, because of
its limitations in terms of range, it leaves space for the creation of similar initiatives.This is the case of Villaggi Montani in Italy, created with the idea of fulfilling the need to include towns outside of theAlps. Because theAlps are not the only mountain range in Europe, a proliferation of similar networks to cover the various territories could undermine the credibility of the MVI itself, and bring confusion in the eyes of the tourists, especially if towns are allowed to join more than one network of this nature. This directly links to the survival of MVI and in the strategies to implement to grant that. Decisions on how to approach and collaborate these new networks need to be established as soon as possible, to avoid being overshadowed by them.
Withmorecompeting networks, thereis also lessresources and fundingsavailable,thus staying relevant and securing a stable funding stream is crucial. Not only resources will decrease, but also the attention of strategic political actors. The members are able to use their affiliation with the Initiative to gain influence and weight in their national and regional contexts, however, the presence of similar networks can hinder this process and push away some members, strain the relationship and, ultimately, the network itself. Survival and relevance for MVI must not be only related to tourists’interests, but it needs to be aware of the presence of similar initiatives, and strategize how to interact with them.
5.1.4- Networks for sustainable mountain tourism
As seen in chapter 1, mountain tourism presents itself with many and different layers of complexity given by the types of tourism possible, the geographical and topographical challenges, the social impacts derived from tourism, etc.As highlighted by the UNWTO report (2023), tourism in the mountains cannot be managed as tourism in cities, especially when it comes to goals and strategies of sustainable tourism. The Initiative and the results of this research show that the use of network for sustainable mountain tourism can be beneficial over other methods. The main reason for this lay with the fact that mountain villages can have more in common with other mountain villages geographically far, than what they have with cities within their own country. The formation of a network of similar actors can create meaningful knowledge exchanges that are ready to be implemented without needing to be adapted from vastly different contexts. Challenges, resources, opportunities, and limitations are also shared amongst peers, thus the solutions sought converge in many points Lastly, a network can help represent the value of each single member in fora that are usually out of reach.
5.2-
Reflection on the research objective and the theoretical framework
The aim of this research is to assess the efficacy of the network structure in the Mountaineering Villages Initiative for the successful implementation of sustainable tourism practices amongst its members.Theresults arealso instrumentalforthecreation ofnewknowledgeand casestudy for the Network Governance Theory, especially in its use within the tourism sector discourse, as well as for Sustainable Tourism, both from the point of view of small-scale actors. It does so by analysing, througha qualitative analysis of the actors involved in the Initiative, when and how the network structure intervenes in the formulation and execution of their strategies and goals of sustainable tourism.
The results point to the existence of strong correlations amongst the theories chosen for the theoretical framework, but for each of them some points can be reflected upon in the context of the MVI.
5.2.1-
Network Governance Theory
The Network Governance Theory was born out of and is informed by many different sectors and, despite being flexible and able to encompass a lot of cases, it can fail to provide clear boundaries and metrics to base evaluations on. This can be seen in the Milward and Provan (2006) explanation of the characteristics of a network. Similarly, Castell’s (2011) distinction between programmers and switchers can find limitations in its applicability to real world’s networks. These limitations have direct feedback in the research subject: programmers and switchers are identified in different and some of the same actors, and the structure of the Initiative is not always clear.
As it has been mentioned in different parts of the thesis, the creation of a shared identity is one of the biggest strengths of the MVI, however, the literature fails to highlight this aspect as a possible beneficial consequence of a network. Research focuses on how actors with similar goals or similar identities gravitate together to create a network, and how the being part of a network can give them power over actors outside the network (Castell, 2011), but not how these identities can change and be reshaped. The members of the MVI shared a predisposition for sustainable tourism and for implementing them at various degrees, but the creation of the real identity happens once they join the Initiative. The MVI, then, presents itself as an interesting case study to gather data on the way a network can change and shape the identity of its members, and not strictly vice versa.
5.2.2- Sustainable tourism & sustainable mountain tourism
As we have seen multiple times in this research, sustainable tourism includes many guidelines (UNWTO, 2023) that are relevant also for sustainable mountain tourism, especially the community-based approach. The MVI case shows that involving and empowering the local population is effective in reducing the frictions between residents and tourists, in creating a solid touristic offer, and in contrasting the risk of depopulation by shaping an identity and a vision of the future that goes beyond the traditional view of tourism-dependent towns.
Regarding Sustainable tourism the main point of doubt comes from the lack of available shared measurements, as already discussed in paragraph 2.3. Researches are emerging on which indicators to use and how to use them, but consensus in the scientific and political communities on them is still missing. This limitation not only reduces the reliability of the works on the evaluation of sustainable tourism goals and strategies, but also hinders the process of their implementation by increasing the uncertainty for policy makers and other actors involved in the process. This is visible in the MVI as well. The lack of data and the difficulty in gathering this data is creating resistance in finding new partner, especially amongst the businesses. Stakeholders can be reluctant to invest in a project that cannot produce hard data on its effectiveness.
5.2.3- Overtourism
In the paragraph 2.2, points were raised by Gossling et al. (2020), Mihalic (2020) and Burlando et al., (2025) regarding the different ways in which overtourism is developed and affecting the areas for larger or more developed cities and smaller rural areas. They pointed out that the number of tourists needed to overload the system in these contexts largely differs in size, and
that there is a lack of data and studies on the phenomenon in smaller towns. Projects like the MVI and, more in general, developing sustainable tourism strategies throughout the whole territory helps overtourism in different ways. Firstly, it diverts the fluxes of visitors from the most popular destinations towards other areas, relieving the pressure. Secondly, they help “specialise” the tourist. In fact, many of the members of the Initiative are not suffering from an inability to manage the number of tourists they receive, but from the incompatibility of their offer and the tourist profile. A bad fit for these types of towns does not only mean the loss of one visitor, but it could lead to bad publicity that can lead to bigger consequences that have large impacts, unlike the impacts that a larger and known destination would feel for a similar situation. On the other hand, a good fit could create loyalty of the visitor and a more stable touristic income. Sustainable tourism in the mountains, then, means being able to diversify the offer according to the natural and cultural resources available, without feeling the need to cater to an audience that is not fitting for them. This also diversify the choices for the tourists and the destinations in which they can experience them, preventing the concentration of large number of visitors in few hot spots.
5.3- Limitations
The research and, consequently, the results are subjected to some constraints and limitations.
Being a MSc thesis, the time available was limited, and the data collection period through interviews available was of three months, from the start of May until the end of July. Summer is the busiest season for the members of MVI, thus potentially hindering the participation of some.Alonger data collection period may have allowed for a higher rate of participation, also through a stronger snowball effect. To contain the impacts on the results, a purposive sampling was selected and successfully reached. All the countries were represented by at least one participant, covering the geographical boundaries of the Initiative; interviewees also included members who joined in different years, from the original selection in 2008 up until the most recent members in 2024, covering the temporal boundaries. This targeted selection allowed to cover the different characteristics of the members to gain the most representative data, bypassing the limitation of not having interviewed all the members.
As mentioned earlier, online interviews have inherent limitations regarding mainly the establishing of a strong and personal connection and trust between the interviewer and interviewee, as well as the intervention of the surrounding context. The participants were all very well-disposed to contribute to the research, making the establishing of a personal connection and trust easy, despite the screen. The reaching out and interview process was smooth, without any issues throughout it. Because of the nature of the MVI, experiencing firsthand the context in which these towns live is relevant and the use of online tools did not allow for it. To have a more comprehensive understanding of this, one of the questions asked during the interviews placed emphasis on the history of the town and its territory.At the end of the data collection period, I was also able to visit one of the participant towns, allowing me to live and see the context.
Although one of the Initiative’s goals for the near future is to start the collection of some data, as of today this has not been done yet. The network’s aims and values are focus more on
intangible results, rather than quantitative ones (e.g. number of tourists, number of stays, etc.), thus making it harder to collect hard data to base evaluations of its performance.Another layer of difficulty for this is given by the different characteristics and paths that each town hold, meaning that agreeing on a standard could result to be tricky, and possibly lead to skewed data. This lack of data led to the choice of developing a qualitative research and an interview-based one (gathering new data), so that the impacts of this limitation are minimised in the results.
Despite the number and variety of actors reached is representative of the whole network, not all the members, as well as the only two towns who are former members, were interviewed. Moreover, interviews were aimed at the representatives; no widespread survey was conducted on the residents of the villages, hence the perception and the evaluation of the efficacy of the Initiative is only from the point of view of the actors directly involved in its implementation. It is important to acknowledge that including the perspectives of local residents would provide a more comprehensive view of the Initiative's impact and effectiveness. Their input would likely highlight different facets of the program’s influence on daily life, offering a deeper understanding of both successes and areas for improvement. This addition could significantly strengthen the findings by incorporating a broader scope of voices from within these communities.
6- CONCLUSION
The thesis brought together the theory of network governance with the results from the interviews with the actors involved in the Mountaineering Villages Initiative to understand its effectiveness in reaching its goals and to answer the main research question: How does the Mountaineering Villages Initiative as a network promote sustainable tourism outcomes?
After analysing the results and the data, we can say that The MVI helps its members in promoting sustainable tourism outcomes primarily by allowing them to see themselves in a different light and with a structured and shared identity.Acollective identity helps build a way forward that is more stable and continuous, and tied to the core values that it represents.All of the members already shared the philosophy before the admission, but some were struggling to put it into practice by themselves. The transboundary nature of the network also allows the circulation of new and different ideas, bypassing in some degree the more rigid and national structures. At the same time, being part of an international recognised label, also allows the members to have more strength within their national border for the access to funds and grants, or simply recognition. All of these characteristics make it possible for its members to develop strategies, events, and frameworks towards a sustainable tourism within their areas and to be successful examples for the others.
6.1-
Recommendations for future research
The research done within the chosen parameters and context has shown interesting results and discussion points, but it also has some limitations. Therefore, this chapter includes some recommendations for future research:
- A big part of both sustainable tourism theories and of the Initiative itself is the involvement of the local community, however, because of time constraints, surveys or interviews with the residents were not carried out. To better understand the reaching of this goal, it would be needed to assess the level of participation and appreciation of the population.
- A collection of quantitative data is needed to have a more comprehensive view of the results of the Initiative, alongside the qualitative data gathered through this research. Having this will help the various actors and stakeholders in developing better strategies to reach their goals. This could include collecting visitor numbers to assess the scale and changes in tourism activity, economic indicators such as revenue generated and the impact on local businesses, and environmental indicators like carbon footprint or biodiversity levels.
6.2- Policy recommendations
This thesis aims also at mapping the state of sustainable, highlighting the critical points that prevent its successful implementation by providing policy recommendations. These recommendations emphasise empowering the local community and active actors in the territory, knowledge sharing and communication.
- To ensure that the needs of the residents are addressed correctly when developing touristic strategies, it is crucial that the central governments empower the local authorities, the local communities, and the civil society actors active on the territory.
They hold the knowledge, the connections, and the trust to better understand the requirements of the population.
- Knowledge and best practices sharing is vital for a faster and more successful development, especially of rural and underdeveloped areas. Access to information created by peers and based on real life scenarios can be the key in implementing longlasting sustainable tourism projects.
- Data on tourism especially in rural areas is still very fragmented and heterogeneous, leading to miscalculations. There is a strong need for complete and transferable data to correctly inform future strategies.
Code Name
TMI01 Costantina Magri
Natale Gemmi
TMI02 Laura De Rocco
TMI03 Massimo Ombrello
TMI04 Maria Giangioia
Guido Ricci
TMA01 Willi Seifert
TMA02 Ingo Ortner
TMA03 Sandra Uschnig
TMG01 Cristiana Guidobaldi-Pretzsch
Martha Suhrer
Town, country Interview date
Lozio, Italy 11/06/2025
Val di Zoldo, Italy 09/07/2025
Crissolo, Italy 11/07/2025
Balme, Italy 10/07/2025
Ginzling,Austria 25/06/2025
Mauthen,Austria 11/06/2025
Weissbach,Austria 23/07/2025
Ramsau, Germany 10/07/2025
TMSL01 Marko Mesko Jezersko, Slovenia 02/07/2025
TMSW01 Julia Isler St. Antonien, Switzerland 23/06/2025
MVIC01 Marion Hetzenauer - 06/06/2025
NCI01 Alberto Ghedina Italy 15/07/2025
NCSW01 Julia Isler Switzerland 23/06/2025
References
Agranoff,R., & McGuire, M. (2001). Big Questions in PublicNetwork ManagementResearch. Journal of Public Administration Research and Theory, 11, 295–326. https://doi.org/10.1093/oxfordjournals.jpart.a003504
Alpine Convention. (2005). Tourism Protocol.
Alpine Convention. (2013). SUSTAINABLE TOURISM IN THE ALPS Report on the State of the Alps ALPINE CONVENTION Alpine Signals-Special Edition 4. www.alpconv.org
Alpine Convention. (2022). 9 TH REPORT ON THE STATE OF THE ALPS ALPINE TOWNS Key to sustainable development in the Alpine region
Alpine Convention. (2023). MULTI-ANNUAL WORK PROGRAMME OF THE ALPINE CONFERENCE. www.alpconv.org
Ansell, C. K.., & Torfing, Jacob. (2017a). Handbook on theories of governance. Edward Elgar Publishing Ltd.
Ansell, C. K.., & Torfing, Jacob. (2017b). Handbook on theories of governance. Edward Elgar Publishing Ltd.
Assens, C. (2016). Network Governance: The Theory https://doi.org/10.1057/9781137566638.0005
Baggio, R., Scott, N., & Cooper, C. (2010). Network science. A review focused on tourism. Annals of Tourism Research, 37, 802–827. https://doi.org/10.1016/j.annals.2010.02.008
Bassi, I.,Carzedda, M., Iseppi, L.,& Nassivera,F. (2021).Sustainabledevelopmentin the alps: Themountaineeringvillages(Bergsteigerdörfer)initiative. SmartInnovation,Systemsand Technologies, 178 SIST, 21–30. https://doi.org/10.1007/978-3-030-48279-4_3
Battilani, P. (2009). Vacanze di pochi vacanze di tutti: l’evoluzione del turismo europeo. Https://Scholar.Google.Com/Citations?View_op=view_citation&hl=it&user=pqaMY0AAAAJ&citation_for_view=pqaM-Y0AAAAJ:U5HHmVD_uO8C.
Burlando, A., Kuhn, M. A., & Prina, S. (2025). Too fast, too furious? Digital credit delivery speed and repayment rates. Journal of Development Economics, 174. https://doi.org/10.1016/j.jdeveco.2024.103427
Burlando, C., Musso, E., Pavanini, T., & Traversa, S. (2025). A proposal for an overtourism index. Annals of Tourism Research, 115. https://doi.org/10.1016/j.annals.2025.104042
Butler, R. W. (2006). The TourismArea Life Cycle. Clevedon: Channel View.
Butler, R. W., & Dodds, R. (2022). Overcoming overtourism: a review of failure. In Tourism Review (Vol. 77, Issue 1, pp. 35–53). Emerald Group Holdings Ltd. https://doi.org/10.1108/TR-04-2021-0215
Calderwood, L., & Soshkin, M. (2019). The Travel & Tourism Competitiveness Report 2019 Travel and Tourism at a Tipping Point
Castells, M. (2011a).ANetwork Theory of Power. In International Journal of Communication (Vol. 5). http://ijoc.org.
Castells, M. (2011b).ANetwork Theory of Power. In International Journal of Communication (Vol. 5). http://ijoc.org.
Celata, F., & Romano,A. (2020). Overtourism and online short-term rental platforms in Italian cities. Journal of Sustainable Tourism, 1–20. https://doi.org/10.1080/09669582.2020.1788568
Cristofaro, M., Leoni, L., & Baiocco, S. (2020). Promoting Co-evolutionary Adaptations for Sustainable Tourism: The “Alpine Convention” Case. Tourism Planning and Development, 17(3), 275–294. https://doi.org/10.1080/21568316.2019.1600162
Dax,T., &Tamme, O. (2022). SustainablemountaintourismintheAlps:The“Mountaineering Villages”concept,alocalmodelforsustainablemountaintourismintheAlps. 48(2),106–126.
De Pellegrin, A. (2022). Corso di Laurea magistrale in Sviluppo Interculturale dei Sistemi Turistici Equilibrio tra protezione delle zone montane e sviluppo economico sostenibile, l’iniziativa Bergsteigerdörfer.
Dodds, R., & Butler, R. (2019a). The phenomena of overtourism: a review. International Journal of Tourism Cities, 5(4), 519–528. https://doi.org/10.1108/IJTC-06-2019-0090
Dodds, R., & Butler, R. (2019b). The phenomena of overtourism: a review. In International Journal of Tourism Cities (Vol. 5, Issue 4, pp. 519–528). Emerald Group Holdings Ltd. https://doi.org/10.1108/IJTC-06-2019-0090
Dredge, D. (2006). Policy networks and the local organisation of tourism. Tourism Management, 27, 269–280. https://doi.org/10.1016/j.tourman.2004.10.003
Farmaki, A. (2015). Regional network governance and sustainable tourism. Tourism Geographies, 17, 385–407. https://doi.org/10.1080/14616688.2015.1036915
Gössling, S., Scott, D., & Hall, C. M. (2020). Pandemics, tourism, and global change: a rapid assessment of COVID-19. Journal of Sustainable Tourism, 1–20. https://doi.org/10.1080/09669582.2020.1758708
Hall, C. M. (2005). Reconsidering the geography of tourism and contemporary mobility. In Geographical Research (Vol. 43, pp. 125–139). https://doi.org/10.1111/j.17455871.2005.00308.x
Holsti, K. J. (1964). The Concept of Power in the Study of International Relations. In Source: Background (Vol. 7, Issue 4).
Huang, Y. H. (2014). A Study of Tourists’ Social Network Behaviors from a Postmodern Perspective. Tourism Tribune.
Kapucu, N., & Hu, Q. (2020a). Network Governance: concepts, theories, and applications Routledge. https://doi.org/10.4324/9781351056540
Kapucu, N., & Hu, Q. (2020b). Network Governance: concepts, theories, and applications. Routledge. https://doi.org/10.4324/9781351056540
Kickert, W., Klijn, E.-H., & Koppenjan, J. (2012). Managing Complex Networks: Strategies for the Public Sector. In Managing Complex Networks: Strategies for the Public Sector. SAGE Publications Ltd. https://doi.org/10.4135/9781446217658
Klijn, E. H., & Koppenjan, J. (2012). Governance network theory: Past, present, and future. Policy and Politics, 40(4), 587–606. https://doi.org/10.1332/030557312X655431
Koliba, C. J., Mills, R. M., & Zia, A. (2010). Accountability in Governance Networks: An Assessment of Public, Private, and Nonprofit Emergency Management Practices Following Hurricane Katrina. Public Administration Review, 71, 210–220. https://doi.org/10.1111/j.1540-6210.2011.02332.x
Koliba, C., & Koppenjan, J. (2023). Managing ‘wicked problems’ through complex adaptive governance networks. In Public Management and Governance: Fourth Edition (pp. 232–244). Taylor and Francis. https://doi.org/10.4324/9781003282839-21
Koppenjan, J. F. Maria., & Klijn, E.-Hans. (2002). Managing uncertainties and risks in policy networks: public private controversies. Routledge.
Koppenjan, J. F. Maria., & Klijn, E.-Hans. (2004). Managing uncertainties and risks in policy networks: public private controversies. Routledge.
Lynch, P. (2000). Tinsley, R. and LYNCH, P.A. (2001) Small Tourism Business Networks and Destination Development, International Journal of Hospitality Management, Vol. 20, No. 4, pp. 367-378. | Request PDF Https://Www.Researchgate.Net/Publication/285055966_Tinsley_R_and_LYNCH_PA_2 001_Small_Tourism_Business_Networks_and_Destination_Development_International _Journal_of_Hospitality_Management_Vol_20_No_4_pp_367-378.
Mandell, M. P. (2001). Collaboration Through Network Structures for Community Building Efforts. National Civic Review, 90, 279–288. https://doi.org/10.1002/ncr.90308
Martini, U. (2017). Management e marketing delle destinazioni turistiche territoriali. Metodi, approcci e strumenti - Martini, Umberto - Libri
Mihalic, T. (2020). Conceptualising overtourism:Asustainability approach. Annals of Tourism Research, 84. https://doi.org/10.1016/j.annals.2020.103025
Miller, G., & Torres-Delgado, A. (2023). Measuring sustainable tourism: a state of the art review of sustainable tourism indicators. Journal of Sustainable Tourism, 31, 1483–1496. https://doi.org/10.1080/09669582.2023.2213859
Motti, G. P. (2016). La storia dell’alpinismo Https://Books.Google.It/Books/about/La_storia_dell_alpinismo.Html?Id=fN2inQEACA AJ&source=kp_book_description&redir_esc=y.
Powell, W. (1990, January). Neither Market Nor Hierarchy: Network Forms of Organization Research in Organizational Behavior.
Provan, K. G., & Kenis, P. (2008). Modes of network governance: Structure, management, and effectiveness. Journal of Public Administration Research and Theory, 18(2), 229–252. https://doi.org/10.1093/jopart/mum015
Rittel, H. W. J., & Webber, M. M. (1973). Dilemmas in a general theory of planning. Policy Sciences, 4, 155–169. https://doi.org/10.1007/BF01405730
Romeo, R., Russo, L., Parisi, F., Notarianni, M., Manuelli, S., & Carvao, S. (2021). Mountain Tourism - towards a more sustainable path. In UNWTO.
Sørensen, E., & Torfing, J. (2007). Theoretical Approaches to Democratic Network Governance. In Theories of Democratic Network Governance (pp. 233–246). Palgrave Macmillan UK. https://doi.org/10.1057/9780230625006_14
Tamme, O. (2022). Eine Einrichtung des Bundesministeriums für Landwirtschaft-und Forstwirtschaft, Regionen und Wasserwirtschaft. https://bab.gv.at/index.php?option=com_r_content&view=category&catid=139&cfid=41 &Itemid=567&lang=de
UNWTO. (1995). Charter for Sustainable Tourism | Charte du tourisme durable | Carta del turismo sostenible. UNWTODeclarations|Déclarationsdel’OMT|DeclaracionesdeLa OMT, 5(4), 1–12. https://doi.org/10.18111/unwtodeclarations.1995.05.04
UNWTO. (2008). UNWTOTourism Highlights, 2008Edition.In UNWTOTourismHighlights, 2008 Edition. World Tourism Organization (UNWTO). https://doi.org/10.18111/9789284413560
UNWTO. (2013). UNWTO Annual Report 2013 Https://Www.Untourism.Int/Archive/Global/Publication/Unwto-Annual-Report-2013.
UNWTO. (2021). UNWTO 2021:A Year in Review. Https://Www.Untourism.Int/2021-a-Yearin-Review.
UNWTO. (2023). Understanding and Quantifying Mountain Tourism. In Understanding and Quantifying Mountain Tourism. World Tourism Organization (UNWTO). https://doi.org/10.18111/9789284424023
UNWTO. (2024). Statistical Commission Background document Fifty-fifth session Item 4 (a) of the provisional agenda Item for decision: tourism statistics.
UNWTO. (2025a). 50 Years of Tourism. UN Tourism. https://doi.org/10.18111/9789284427451
UNWTO. (2025b). 50 Years of Tourism: Global Trends and Future Scenarios. Briefing Paper for the 26th UN Tourism General Assembly, Riyadh, Saudi Arabia | World Tourism Organization. In https://www.e-unwto.org/doi/epdf/10.18111/9789284427215?role=tab.
UNWTO. (2025c, January 21). International tourism recovers pre-pandemic levels in 2024 Https://Www.Unwto.Org/News/International-Tourism-Recovers-Pre-Pandemic-Levelsin-2024.
Weaver, D., Moyle, B. D., Casali, L., & McLennan, C. lee. (2022). Pragmatic engagement with the wicked tourism problem of climate change through ‘soft’transformative governance. Tourism Management, 93. https://doi.org/10.1016/j.tourman.2022.104573
Zach, F., & Racherla, P. (2011). Assessing the value of collaborations in tourism networks: A case study of Elkhart County, Indiana. Journal of Travel and Tourism Marketing, 28, 97–110. https://doi.org/10.1080/10548408.2011.535446
Zhu, H., & Liu, J. (2022). Network Structure Influence on Tourism Industrial Performance: A Network Perspective to Explain the Global Tourism Development. Applied Sciences (Switzerland), 12. https://doi.org/10.3390/app12126226
