ELMO - Career Training Pathways 2025 Information

Page 1


Career & Training Pathways

Welcome to the world of hospitality at The Epping Club, where every day presents new opportunities for growth and development. In this dynamic industry, the progression from frontline employee to manager is not just a possibility; it is a well-defined journey that can be both fulfilling and rewarding. The club, with its vibrant atmosphere and commitment to Delivering a 5 Star Experience, serves as an excellent platform for individuals looking to hone their skills and/or advance their careers.

Whether you start as a frontline employee, your journey can see you rise through the ranks to become a team leader, then a supervisor followed by a duty supervisor and ultimately reaching management.

With dedicated training programs and support from experienced professionals, your career in hospitality and at the club can flourish, turning your career aspirations into reality.

General Pathway

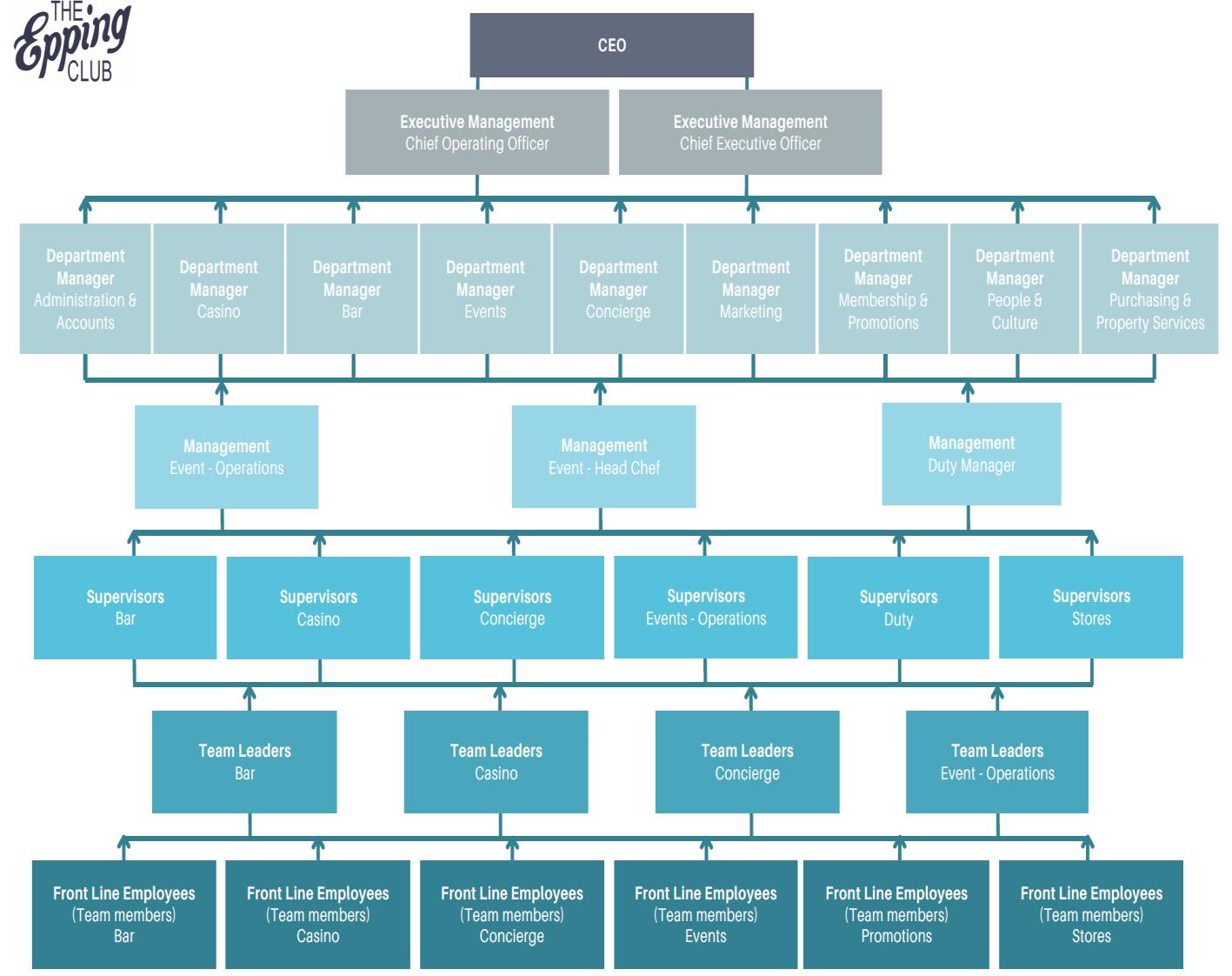
Career Pathways

Organisation Chart in Positions and Job Roles

Positions and applicable job roles

A Frontline Employee Role consists of

A frontline club employee works directly with guests or members in a hospitality-focused club environment:

Their main role is to ensure a positive guest/member experience by Delivering a 5 Star Experience in various areas. Responsibilities can vary depending on the style of club, but typically include:

Responsibilities:

1. Guest/Member Interaction:

o Greet and welcome guests or members upon arrival.

o Check guests in and out if they are working at concierge

o Provide information about club facilities, services, or events.

o Handle inquiries, bookings, or reservations

2. Service Delivery:

o Serve food and drinks in club restaurants, gaming areas or events

o Maintain cleanliness and presentation in guest/members areas.

o Assist with setup and support for events or meetings.

3. Sales & Promotion:

o Promote club services or amenities

o Upsell memberships, events, or premium services where appropriate.

4. Problem Solving & Conflict Resolution:

o Handle guest complaints professionally and escalate when necessary.

o Ensure members' and guests’ concerns are addressed quickly and effectively.

5. Administrative Support:

o Use booking/reservation software or POS systems.

o Process payments, maintain records, or issue receipts.

Qualities and Skills:

• Strong communication and interpersonal skills

• Customer Service Orientation

• Professional appearance and demeanour

• Ability to multitask and work under pressure

• Basic knowledge of safety and hygiene protocols

Examples of Roles:

Depending on the club’s size and offerings, frontline roles might include:

• Concierge, front desk receptionist

• Waitstaff or bartender

• Event staff or host

• Kitchen steward

• Health Club attendant

A Supervisors Role consists of

A supervisor in a club oversees daily operations and staff to ensure high-quality service for guests or members. This role blends team leadership, operational coordination, and customer service management They typically report to a club manager or department head and supervise frontline staff like waitstaff, receptionists, attendants, or bartenders.

Responsibilities:

1. Team Leadership:

o Supervise, train, and support frontline staff.

o Schedule shifts and manage staff coverage.

o Ensure employees follow service standards and protocols.

o Coach staff and provide feedback to improve performance.

2. Operational Oversight:

o Oversee daily operations in a specific area (e.g., dining room, front desk, fitness centre).

o Ensure all areas are clean, set up, and functioning properly.

o Coordinate with other departments (kitchen, maintenance, events, etc.).

3. Guest/Member Experience:

o Handle escalated guest/member issues or complaints.

o Monitor service quality and ensure guest satisfaction.

o Greet and interact with members to build rapport and loyalty.

4. Administrative Duties:

o Monitor inventory and place supply orders if needed.

o Track staff attendance, breaks, and performance.

o Prepare basic reports (e.g., daily shift logs, issue reports, service feedback).

5. Compliance & Safety:

o Enforce club policies, health and safety regulations, and hygiene standards.

o Ensure all employees follow legal and club-specific guidelines. Skills and Qualities:

• Leadership and team management

• Strong problem-solving skills

• Excellent communication and interpersonal abilities

• Customer service expertise

• Ability to multitask under pressure

• Familiarity with POS and booking systems

• Attention to detail and standards

Example Areas a Supervisor Might Oversee:

• Club restaurant or bar

• Front desk or concierge services

• Spa or fitness facilities

• Pool or recreational areas

• Event or banquet services

Example Job Title Variations:

• Hospitality Supervisor

• Club Operations Supervisor

• Food & Beverage Supervisor

• Guest Services Supervisor

• Front Desk Supervisor

A Duty Supervisor Role consists

of

A Duty Supervisor in a club is responsible for overseeing the entire club’s operations during a specific shift typically when higher-level managers (like the Operations Manager or Department Heads) are off-duty or unavailable. This role is critical for maintaining smooth day-to-day operations, ensuring guest/member satisfaction, and coordinating between various departments.

Responsibilities of a Duty Supervisor in a Hospitality Club:

1. Operational Oversight:

• Monitor and support all active departments (e.g., front desk, food & beverage, housekeeping, spa, recreation).

• Conduct regular walk-throughs of the property to ensure everything is clean, safe, and operating smoothly.

• Ensure club amenities (gym, pool, dining, courts, etc.) are functioning and properly staffed.

2. Team Supervision & Support:

• Act as the main point of contact for frontline staff during the shift.

• Support staff with on-the-spot decisions or problem-solving.

• Step in to assist during busy periods or staff shortages.

3. Guest & Member Relations:

• Serve as the senior representative to address and resolve member or guest complaints.

• Follow up on VIP guests or special requests.

• Ensure high standards of service across all guest/member touchpoints.

4. Crisis & Incident Management:

• Handle emergencies or unexpected situations (medical issues, facility breakdowns, unruly guests, etc.).

• Write incident reports and escalate major issues to management.

5. Administrative Duties:

• Prepare handover or shift reports for management.

• Log any major events, guest feedback, staff performance issues, or maintenance needs.

• Monitor inventory or supplies if needed (e.g., linen, towels, menus).

Skills & Qualities Required:

• Strong leadership and decision-making skills

• Calm under pressure and able to manage conflicts

• Excellent communication and interpersonal abilities

• Solid understanding of club operations

• Time management and multitasking skills

• Professional presence and problem-solving mindset

Typical Schedule:

Duty Supervisors often work evenings, weekends, holidays, or "closing shifts" when senior management is away hence the name "Duty Supervisor."

Summary Line:

A Duty Supervisor ensures smooth operations across all departments of the hospitality club during their shift, handles guest/member concerns, supports staff, and maintains service standards in the absence of senior management.

A Duty Manager Role consists of

A Duty Manager in a club is a mid-level leadership role responsible for overseeing the entire club’s daily operations during their assigned shifts. They act as the manager-on-duty, ensuring that guest & members experience, staff performance, and facility operations run smoothly, especially in the absence of senior management.

Responsibilities of a Duty Manager in a Club:

1. Club-Wide Operational Oversight:

• Supervise all departments during their shift (e.g., reception, food & beverage, housekeeping, recreation, fitness).

• Conduct walk-arounds to monitor cleanliness, service standards, and readiness.

• Ensure all facilities are operating efficiently (restaurants, bar, events, etc.).

2. Guest/Member Relations:

• Act as the main point of contact for guests and members during the shift.

• Handle complaints, service recovery, and any urgent guest/member concerns.

• Build rapport with regular members and ensure VIP treatment is delivered as needed.

3. Team Management & Leadership:

• Oversee and support frontline staff and supervisors.

• Ensure staff are properly allocated, breaks are taken, and standards are followed.

• Provide guidance, solve on-the-spot problems, and keep morale high.

4. Health, Safety & Emergency Response:

• Enforce safety, hygiene, and club policies.

• Respond to incidents, emergencies, or first-aid situations.

• Complete incident or accident reports and communicate with senior leadership as needed.

5. Administration & Communication:

• Maintain a detailed Duty Manager logbook or shift report.

• Handover important information to incoming managers or department heads.

• Monitor reservations, bookings, or events to ensure everything is on track.

Required Skills & Qualities:

• Strong leadership and decision-making abilities

• Excellent problem-solving and communication skills

• High emotional intelligence and customer service mindset

• Broad understanding of club departments and operations

• Professional demeanor, confident under pressure

Common Job Titles Related:

• Duty Manager

• Club Operations Manager (on shift)

• Shift Manager

A Manager Role consists of

A Manager (Operations based) in a club is responsible for overseeing the overall operation and performance of the club, ensuring it delivers a high-quality experience for members and guests while maintaining operational efficiency, staff productivity, and profitability. This role may involve managing one specific department (e.g., Restaurant & Bars Manager, Events Manager, Head Chef, Gaming Manager, Customer Experience Manager, Purchasing & Members Services Manager) or the entire club operation (e.g., General Manager or Club Manager), depending on the club’s size and structure.

Responsibilities of a Manager (General) in a club:

1. Operational Management

• Oversee day-to-day operations of the club or assigned department (front desk, F&B, spa, golf, events, etc.).

• Ensure all services and amenities run smoothly and meet the club’s standards.

• Monitor cleanliness, maintenance, and readiness of facilities.

2. Team Leadership

• Recruit, train, schedule, and manage staff (frontline, supervisors, and sometimes junior managers).

• Conduct performance evaluations and staff development.

• Lead team meetings and maintain morale and motivation

3. Guest & Member Experience

• Maintain high levels of customer service and member satisfaction.

• Resolve escalated complaints or service issues.

• Build relationships with members to encourage retention and engagement.

4. Financial & Business Management

• Manage budgets, control costs, and meet revenue targets.

• Analyse financial performance and prepare reports for senior leadership or owners.

• Oversee purchasing, inventory, and supplier/vendor relationships

5. Event & Activity Coordination

• Plan, promote, and manage club events, activities, and member programs.

• Coordinate logistics across departments for weddings, events, etc.

6. Policy, Compliance & Safety

• Enforce health, safety, and hygiene regulations.

• Ensure compliance with licensing laws and employment regulations.

• Implement and maintain standard operating procedures (SOPs).

Core Skills and Qualities:

• Strong leadership and team management

• Excellent communication and interpersonal skills

• Strategic thinking and business acumen

• Financial literacy (budgets, forecasts, reporting)

• Problem-solving and decision-making under pressure

• Knowledge of hospitality systems (POS, reservations, CRM)

A Manager Role consists of (continued)

In a club, the administration side ensures the behind-the-scenes functions run smoothly to support frontline operations and enhance the overall member/guest experience, business performance, and staff wellbeing. These departments don’t serve guests directly, but their work is essential for the club’s long-term success.

Key Administrative Departments

1. Administration & Accounts

What they do:

• Financial management: Budgeting, forecasting, and financial planning.

• Bookkeeping: Processing invoices, expenses, payroll, and payments.

• Membership billing: Handling member subscriptions, dues, and renewals.

• Compliance: Ensuring adherence to financial laws, taxes, and audits.

• General admin: Office management, document control, and reporting.

Example Tasks:

• Issue monthly member statements

• Process staff payroll and vendor payments

• Prepare profit & loss reports for management

• Maintain filing systems and club records

2. Marketing

What they do:

• Promote the club to prospective members and the public.

• Coordinate events and campaigns to engage existing members.

• Brand management: Ensuring a consistent, professional image across materials and platforms.

• Digital marketing: Managing social media, newsletters, email campaigns, and website content.

• Sales support: Creating promotions, packages, and helping with membership drives.

Example Tasks:

• Run social media ads for a summer membership offer

• Organise promotional events like open days or themed dinners

• Design flyers, banners, and newsletters

• Track marketing performance (ROI, engagement, reach)

3. People & Culture (Human Resources)

What they do:

• Recruitment and onboarding: Hiring staff and ensuring smooth integration.

• Staff wellbeing and retention: Promoting a healthy workplace culture.

• Training & development: Identifying skills gaps and providing learning opportunities.

• Employee relations: Handling grievances, disputes, or disciplinary actions.

• Workplace compliance: Managing contracts, policies, safety, and legal obligations.

Example Tasks:

• Organize induction for new staff

• Conduct staff satisfaction surveys

• Develop policies on conduct, uniforms, or performance

• Plan team-building events or training sessions

Why It Matters:

Even though these roles are “back office,” they directly impact the club's ability to:

• Run efficiently

• Attract and retain quality staff

• Keep members engaged

• Grow revenue and remain compliant

The administration side of a club includes functions like Accounts, Marketing, and People & Culture, all working behind the scenes to support club operations, enhance the member experience, drive business performance, and build a positive, compliant workplace.

An Executive Manager Role consists of

In a club, the Executive Manager(s) such as the Chief Operating Officer (COO) or Chief Executive Officer (CEO) holds the highest-level leadership roles, responsible for the strategic direction, financial health, and overall success of the club.

Chief Executive Officer (CEO) – Top Executive

What they do:

• Lead the club’s long-term vision and strategic growth

• Represent the club at the highest level with members, stakeholders, and partners

• Work with the board or ownership to set goals and direction

• Oversee financial health and risk management

• Ensure all departments align with the club’s mission, values, and goals

Example Responsibilities:

• Approve annual budgets and strategic plans

• Develop and maintain relationships with high-profile members

• Lead club expansion, renovations, or new programs

• Represent the club in legal, public, or industry matters

• Evaluate performance of executive team (e.g., COO, CFO, department heads)

Chief Operating Officer (COO) – Head of Operations

What they do:

• Manage day-to-day operations of the entire club

• Translate the CEO’s vision into action across departments

• Supervise department heads (e.g., F&B, HR, Marketing, Facilities)

• Optimise service delivery, efficiency, and member satisfaction

• Ensure policies, standards, and goals are followed across the club

Example Responsibilities:

• Monitor operational KPIs (member retention, staff productivity, cost control)

• Lead major staff meetings and department check-ins

• Ensure smooth execution of events, activities, and services

• Identify and fix operational inefficiencies

• Support budgeting and business planning processes

Key Differences Between CEO & COO:

Focus Strategic & visionary

Reports To Board of Directors or Owners

Scope Big-picture leadership

Primary Concern Growth, reputation, overall success

Operational & executional

CEO

Internal management

Daily operations, service delivery

Skills Required:

• High-level leadership and people management

• Strategic planning and financial oversight

• Deep understanding of hospitality operations

• Relationship building with key members and stakeholders

• Crisis management and problem-solving

• Clear and persuasive communication

In a club, the CEO drives the long-term vision and external relationships, while the COO manages daily operations, ensuring all departments deliver an exceptional, efficient, and member-focused experience.

Career Development Pathway Club Leadership Framework

This framework provides a structured career development pathway from Frontline Employee through to Manager. It includes training checklists and training plans for each stage, ensuring employees are equipped with the skills, knowledge, and experience to progress in their careers while delivering on the Club’s Business Purpose, Core Values, and Service Culture.

1. Frontline Employee → Team Leader Training Plan

2. Team Leader → Supervisor Training Plan

3. Supervisor → Duty Supervisor Training Plan

4. Duty Supervisor → Manager Training Plan

Turn static files into dynamic content formats.

Create a flipbook
Issuu converts static files into: digital portfolios, online yearbooks, online catalogs, digital photo albums and more. Sign up and create your flipbook.