TAMS Edición 02 / Febrero 2024

Page 1

4...

7...

8...

10...

12...

14...

15...

16...

18...

19...

20...

22...

Seguridad
Calidad
6...
NotiTAM
Be Human Ganadores
Valores One Team
KAIZEN TAM 1
Copa y Estrella SOS TAM 3
Ceremonia Inicial TAM 6 & 7
KAIZEN TAM 3
People on the move
People on the move
People on the move
Welcome Aboard
Welcome Aboard
Salud Física
Salud Mental
Catálogo de Descuentos
Copa y Estrella SOS TAM 1 & 2
Ceremonia Inicial TAM 8
KAIZEN TAM 5
Seguridad Patrimonial 33... One Team Ser Confiable
KAIZEN TAM 6 & 7 36... Ceremonia 90 días
Ceremonia Inicial TAM 8
KAIZEN TAM 4
Final Fútbol Femenil
KAIZEN TAM 8
2024
23...
24...
25...
26...
28...
29...
30...
32...
34...
37...
38...
40...
42...
Ín dice TAM 3

COMISIÓN DE SEGURIDAD E HIGIENE

NOM-019-STPS

Es un organismo bipartito conformado por igual número de representantes de los trabajadores y del patrón, que tiene por objeto investigar las causas de los accidentes y enfermedades, proponer medidas para prevenirlos y vigilar que se cumplan, así como realizar recorridos trimestrales en las áreas de trabajo para detectar actos inseguros o condiciones inseguras.

INTEGRACIÓN:

La Comisión de seguridad e higiene debe estar integrada por un Coordinador, un secretario y los vocales. Tomando en consideración el total de trabajadores y las actividades de los centros de trabajo.

RESPONSABILIDADES:

VOCALES POR PARTE DE LA EMPRESA

Detectar y recabar información del área a auditar

Promover la participación de de actividades en seguridad (brigadas, campañas)

COORDINADOR

Dirigir y coordinar a la comisión de seguridad e higiene

Asesorar a los vocales

Preparar información para la comisión de seguridad e Higiene

• Accesibles

SECRETARIO

Integrar el acta de recorridos

Convocar a recorridos

Ser participe en los recorridos

¿CÓMO DEBEN DE SER LOS DISPOSITIVOS DE SEGURIDAD?

• Deben de estar integrados a la máquina

• Deben de impedir fallas

• Deben de proporcionar seguridad al trabajador

VOCALES POR PARTE DE LOS TRABAJADORES

Detectar y recabar información del área a auditar

Promover la participación de actividades en seguridad (brigadas, campañas)

ALCANCE DE LOS RECORRIDOS

Las Comisiones de Seguridad e Higiene deberán vigilar:

I. Que el equipo sea facilitado siempre que se requiera.

II. Que el equipo se mantenga en óptimas condiciones higiénicas y de funcionamiento; y

III. Que sea utilizado por los trabajadores en forma adecuada y correcta.

IV. Detección de ACTOS INSEGUROS

4
Seguridad

SERVICIOS PREVENTIVOS DE SEGURIDAD Y SALUD EN EL TRABAJO

NOM-030-STPS

Son aquellos prestados por personal capacitado -interno, externo o mixto-, cuyo propósito principal es prevenir los accidentes y enfermedades de trabajo, mediante el cumplimiento de la normatividad en materia de seguridad y salud en el trabajo.

La empresa cuenta con un responsable de seguridad y salud en el trabajo el cual llevar a cabo las funciones y actividades preventivas de seguridad y salud.

LAS FUNCIONES Y ACTIVIDADES DEL RESPONSABLE DE SEGURIDAD Y SALUD

son:

Elaborar un diagnóstico en el cual se identifican condiciones físicas peligrosa, agentes peligrosos, peligros circundantes y requerimientos normativos.

Elaborar un programa, de seguridad y salud en el trabajo, que incluya además temas para la prevención de las adicciones y acciones para la atención de emergencias y contingencias sanitarias.

Establecer los mecanismos de respuesta inmediata cuando se detecte un riesgo grave e inminente.

PELIGRO:

Son las características o propiedades de los agentes o condiciones presentes en el ambiente laboral, su grado de peligrosidad se obtiene al evaluar la potencialidad del efecto que pueden generar o provocar dichas características o propiedades de los agentes o condiciones.

RIESGO:

Es la correlación de la peligrosidad de un agente o condición física y la exposición de los trabajadores con la posibilidad de causar efectos adversos para su salud o vida, o dañar al centro de trabajo.

5 20 TA M
Se aproximan las auditorias por lo tanto NO OLVIDES NUESTRA POLÍTICA DE CALIDAD

Y recuerda: ¡La Calidad es RESPONSABILIDAD de todos… y en todo lo que hacemos!

Calidad

PROSPERAN AL CREAR UN PRODUCTO QUE SUPERA LAS EXPECTATIVAS DEL CLIENTE

Como técnica eléctrica, Imelda Bennett desempeña un papel crucial en el montaje final del avión de la línea Cessna Citation CJ3 Gen2. Su experiencia garantiza que cada componente eléctrico esté perfectamente integrado, garantizando los más altos estándares para nuestros clientes. Es un compromiso que ha compartido con los miembros de su equipo a lo largo de sus casi 20 años en la empresa.

Los clientes también han notado ese compromiso. El avión de la serie CJ3 ha sido uno de los aviones más populares de la gama Citation desde su creación hace 20 años. Cuando se presentó el nuevo CJ3 Gen2 en la NBAA en octubre de 2023, muchos clientes atribuyeron la calidad a su avión preferido. Bennett dice que ese tipo de retroalimentación mantiene motivado a su equipo.

“Significa mucho escuchar a los clientes decir cuánto les gusta este avión”, dijo.

“Trabajamos muy bien juntos como equipo y creo que eso se nota en el producto terminado”.

Para Imelda, construir un avión de calidad va más allá de cumplir con los estándares de la industria. “Significa que la calidad es importante para nosotros”, afirmó. “Todos estamos dispuestos a ayudarnos unos a otros para construir un gran avión. Hacemos lo que sea necesario”.

“Realmente disfruto de la gente, todos hemos trabajado juntos durante mucho tiempo y nos conocemos muy bien. Es lindo decir que me gusta estar aquí”.

7
Da click para ver la nota completa NotiTAM
Imelda Bennett Técnica Eléctrica Cessna Citation CJ3 Gen2

GANADORES

Te presentamos a nuestros compañeros

quienes día a día nos ponen el ejemplo de como dejar huella, quienes encarnan perfectamente la escencia del valor de Ser Humano, siempre colaborativos, dispuestos a apoyarnos y que toman acción confiando en todo lo que nos pueden aportar:

TAM 4

Francisco Sarmiento

“Es trabajador fue mi líder y desde que entré a trabajar fue muy paciente y comprensivo.”

Entrenamiento (SOJT)

Tener sentido humano significa ayudar al necesitado, no somos máquinas hay ponernos en los zapatos del otro para apoyarnos todos juntos.

TAM 5

Joel Armendáriz

Producción (VSL)

“Se preocupa por crear un buen entorno de trabajo, es dedicado al bienestar de su personal.”

8
Be Human Ganadores

TAM 6

Maria Trinidad

Miranda Muruato

Calidad

TAM 7

“Siempre dando una mano y apoyo a todos sin importar a quén, es una personita que te brinda su confianza y su apoyo de manera incondicional.”

“Es muy allegada a sus compañeros, es amable, atenta, audaz y amigable.”

Maria Fernanda

Alanis Arvizu

Lower

Trato de apoyar a mis compañeros, dandoles consejos, hacer sentir a los nuevos que pueden confiar con sus compañeros, incluyendolos en todo lo referente al área de trabajo.

“Es muy allegada a sus compañeros, es amable, atenta, audaz y amigable.”

TAM 8

Sara Berenice

Regalado Martinez

Jefe de línea paneles lower

Ser humano son las cualidades y acciones que demostramos ante la gente para conectar con los demás. Es una mezcla de respeto, tolerancia y empatía las cuales aplican siempre en casa y trabajo, esto nos ayuda a formar equipos de trabajo exitosos.

¿QUÉ ES SER CONFIABLE?

Vamos más allá de las palabras para cumplir siempre con acciones. Entendemos que la confianza se gana con años de confiabilidad y compromiso. Nuestros clientes pueden contar con nosotros para cumplir.

3

Te presentamos al equipo de CORTE, quienes al igual que cientos de colaboradores son orgullosamente Textron Aviation México y viven cada día el valor de Ser Confiable.

#SomosTAM #SerConfiable

10 Valores One Team

Pilar Torres

11 años en TAM

Tener responsabilidad, integridad y seguridad de las habilidades que tiene uno mismo son los pilares fundamentales para ser confiable.

Alejandro Olivares

7 meses en TAM

Ser Confiable es cumplir con mis actividades y propósitos diarios de una manera segura, también es estar disponible para ayudar a mis compañeros si tienen alguna duda o problema en el procedimiento.

SER CONFIABLE

2 años en TAM

Para ti que es el valor de Es un valor muy importante, es sinónimo de alguien que no necesita estar siendo supervisado para realizar su trabajo correctamente, que es integro haciendo siempre lo correcto, aunque no haya nadie para observar.

Una empresa es tan buena como la gente que trabaja en ella
~ Mary Kay Ash Fundadora de Mary Kay Cosmetics
11
Enrique García Jaqués

2 Y

ABRAHAM MONTES PALLARES

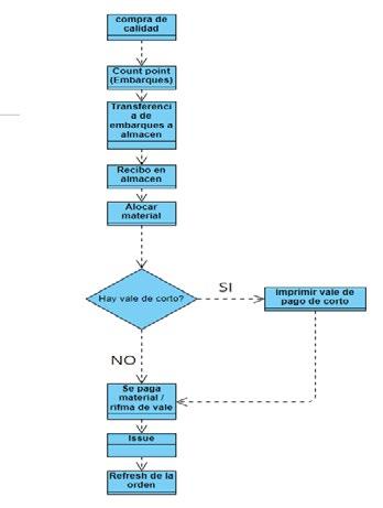
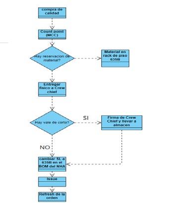
La solucíón esta más fácil de lo que pensamos, invertimos unos minutos en implementar la mejora y nos ahorramos minutos en nuestras tareas diarias.

ANTES DESPUÉS

El tiempo de recorrido de un sub ensamble para poderse pagar al NHA era de medio turno aproximadamente. Esto debido a que tenia que pasar a embarques para su compra y posteriormente se transferia a almacen para proceder a su pago en produccion.

Con la localidad virtual se puede entregar de manera inmediata el subensamble a produccion mejorando el control en el pago de cortos y tambien mejorando la respuesta al cliente en los embarques.

12
KAIZEN TAM 1
Mejora co ntinua -Sentid o d e aicnelecxe
1

Abraham Montes Pallares

Alejandro Hernández

Miriam Jiménez

Fernanda Zarate

Guadalupe Vázquez

Denisse Medina Pérez

13 20 TA M
Copa y Estrella SOS TAM 3
Ceremonia Inicial TAM 6 & 7

3

JESUS MANUEL DE SANTIAGO

En las operaciones que realizamos día a día siempre hay una oportunidad para mejorar.

ANTES DESPUÉS

En el ensamble 2658021-1 se tiene que marcar con medida donde va a quedar el rubber S-1055-1 lo cual tiene area de oportunidad para que la pieza se localice mal ya que las medidas se toman a partir de un radio.

Se implementa una plantilla que asegure la correcta instalacion del rubber eliminando la posible variacion de la medida y con ello eliminando tambien el retrabajo y posible scrap de $339.94 por pieza, 1 pieza al mes.

16 KAIZEN TAM 3
Mejora co ntinua -Sentid o d e aicnelecxe

Diana Laura Corral Santacruz

Carlos Chavez Carrillo

Jesus De Santiago Frías

Manuel Teran Saenz

Juan Manuel López

17 20 TA M
People on the move
People on the move
People on the move

ENFERMEDADES RELACIONADAS A UNA MALA ALIMENTACIÓN:

DIABETES, DISLIPIDEMIA E HIPERTENSIÓN ARTERIAL

La mala nutrición es uno de los grandes problemas de la vida moderna. Con las prisas y los horarios complicados la comida chatarra ha ido ganado terreno y su exceso en grasas saturadas, sal y calorías pueden dañar nuestra salud.

La nutrición es la ingesta de alimentos en relación con las necesidades dietéticas del organismo, según la Organización Mundial de la Salud (OMS).

Una mala nutrición puede reducir la respuesta del sistema inmune, aumentar la vulnerabilidad a las enfermedades, alterar el desarrollo físico y mental, y reducir la productividad.

DIABETES

La diabetes es una enfermedad que afecta la forma en que el cuerpo utiliza la glucosa sanguínea. La glucosa es vital para la salud dado que es una importante fuente de energía para las células que forman los músculos y tejidos. También es la principal fuente de combustible del cerebro. Pero, independientemente del tipo de diabetes que tengas, puede provocar un exceso de glucosa en la sangre.

HIPERTENSIÓN ARTERIAL

El exceso de grasas en la alimentación también puede aumentar la presión arterial que impide la correcta circulación de la sangre dando paso a accidentes cardiovasculares con fatales consecuencias, como infartos o embolias. Una de las principales causas de la hipertensión es el consumo de alimentos muy condimentados, principalmente con sal.

DISLIPIDEMIA

La dislipidemia (o dislipemia) es una concentración elevada de lípidos ( colesterol, triglicéridos o ambos ) o una concentración baja de colesterol rico en lipoproteínas (HDL) en la sangre. Un estilo de vida sedentario con una ingesta excesiva de calorías totales, grasas saturadas, colesterol y grasas trans, es la principal causa de desarrollar este padecimiento.

COMO PREVENIR ESTAS ENFERMEDADES

Llevar una dieta balanceada

Realizar alguna actividad física

Limitar los alimentos con altos contenidos de azúcar

Comer porciones pequeñas

Consumir alimentos integrales, frutas y vegetales

Ingerir menos grasas

Usar menos sal

Reducir el consumo de alcohol

24
Salud Física

¿QUÉ ESTÁ DETRÁS DE CONSTRUYE LA DEPRESIÓN?

La depresión y la ansiedad son diferentes maneras de manifestar el sufrimiento humano, sin embargo una persona puede estar o no deprimida, y estar sufriendo.

Puedes sentir miedo por perder mi trabajo, la tristeza por terminar una relación, dolor por una pérdida o por no entender lo complicado que es tu entorno familiar, mas eso no es una enfermedad, es la vida, que duele.

Por ello, hoy queremos compartirte que es aquello que esta detrás de la depresión.

La depresión es una de las enfermedades que más causan muertes a nivel mundial, debido a su gran condición incapacitante que puede llevar al suicidio, malos hábitos de vida, aumenta la probabilidad de sufrir accidentes y de tener consecuencias en la salud.

10 Síntomas de la depresión:

1. Sentirse con poca energía o con “las pilas bajas”.

2. Pérdida de interés por las cosas que resultaban agradables.

3. Pérdida de la confianza en uno mismo.

4. Sentimientos de desesperanza.

5. Dificultades para concentrarse

6. Pérdida o aumento de peso (mucho o poco apetito).

7. Problemas para conciliar el sueño o dormir demasiado.

8. Sentirse desmotivado y falto de ánimo.

9. Aislamiento de las demás personas (amigos y familia).

10. Pensamientos suicidas

¿Que NO debes hacer si estás deprimido?

- No ignores la situación que estás viviendo, reconócela y trabaja en ella.

- Sufrir de depresión no es un motivo para sentirse avergonzado, no te desanimes, es más común de lo que crees.

. No subestimes esta enfermedad, no pienses que no tiene importancia ¡tu salud mental está en juego!

- No es un échale ganas tu puedes.

¿Que SI debes hacer si estás deprimido?

- Resuelve aquello que te resuelve o daña.

- Dormir bien.

- Comer bien.

- Tener relaciones sociales sanas.

- Disfrutar de novedades y salir de la rutina.

- Estar atentos y concentrados, cuida la calidad de tus pensamientos.

- Aprender a estar contigo.

- Fomentar el sentido del humor.

- Practicar un deporte aeróbico.

- Busca formas mas sanas de regular tus emociones.

¡PIDE AYUDA A UN PROFESIONAL!

Claves para ayudar a un familiar con depresión:

Psicoeducación: Entiende que es la depresión. Potencia la comunicación. Escuchar sin juzgar Muestra empatía, paciencia y comprensión

Reconoce sus logros

Anímale a buscar ayuda profesional

Ayuda a establecer rutinas y metas alcanzables

Evita la sobreprotección potenciando la autonomía

Fomenta la participación en actividades sociales

Mantente alerta ante signos de crisis

Evita decirle palabras como “échale ganas, tu puedes”, Recuerda que una personas que pasa por una depresión, ya lo intento todo para salir de ahí, pero solo o sola, no puede.

25 20 TA M
Salud Mental
Copa y Estrella SOS TAM 1 & 2
Ceremonia Inicial TAM 8

VÍCTOR RAMÓN BELTRAN

Invito a mis compañeros a unirse a la implementación de ideas Kaizen, aprovechando nuestra experiencia diaria y expertise individual en nuestra área de trabajo. Es una oportunidad sencilla y valiosa, destacada por el reconocimiento que hace TAM a nuestro esfuerzo hacia la mejora continua.

ANTES DESPUÉS

El uso de vidrio reloj en el pesaje de materiales, aunque esencial, presenta desafios, su manipulacion inadecuada puede causar errores en las mediciones y el consecuente desperdicio de reactivos.

Se implementan embudos pesareactivos de diferentes capacidades para permitir la manipulacion, reduciendo el desperdicio y evitando repeticion de pesajes. facilita la transferencia de sustancias, mejora la eficiencia y la exactitud ahorrando aproximadamente el 10% de los reactivos lo que se calcula en 27.28 USD de ahorro al mes.

30
KAIZEN TAM 5
5 Mejora co ntinua -Sentid o d e aicnelecxe

Sergio Guadalupe Aguilar

Nora Villalobos

Victor Ramón Beltrán

Carlos Hiram Gutiérrez Lozano

Marcelo Arturo Tarango Ruíz

Vanessa Hernández Hurtado

Marcelo Arturo Tarango Ruíz

Luis Gerardo Acosta Espinoza

Jesús Adrián Pérez

Luis Gerardo Acosta Espinoza

Carlos Gustavo Chávira Gómez

Gabriel Vidal

31 20 TA M
Seguridad Patrimonial
One Team Ser Confiable

MARÍA GUADALUPE BLANCO

Tenemos que estar muy atentos porque en cualquier parte del proceso está la mejora.

ANTES DESPUÉS

Las pieles generaban QNs recurrentes debido a orificios mal posicionados ocasionando scrap y retrabajos.

Se creó una plantilla para posicionar los orificios en la skin evitando generar la condición y se evitan retrabajos.

34
KAIZEN TAM 6 & 7
Mejora co ntinua -Sentid o d e aicnelecxe 7
6
y

Irvin Daniel Leal Ayala

Angel Duarte Castillo

Bryan Lorenzo Ochoa

Bryan Mendoza

Guadalupe Puga

Enrique Linares

Maria Blanco

Fernando Arzola

Ana Paola Villalba

Mario Alberto Corral

Claudia Alvarez

Sergio Raul Lujan

Evelia Vega Martínez

Rosario Moreno

Lorena Amaro Guzman

Jonathan Falcon

35 20 TA M
Ceremonia 90 días
Ceremonia Inicial TAM 8

MARIBEL IBARRA ORDUÑO

Invito a todos nuestros compañeros a seguir buscando la mejora en nuestras áreas.

ANTES DESPUÉS

Se almacenaban las piezas en un solo contenedor lo que generaba que se estuvieran apilando una encima de otra por lo que se generaba scrap.

Se implementó un sistema de almacenaje tipo celdas para meter las piezas de una en una, además se implementaron tubos para el kiteo y transporte para proteger la pieza en todo momento.

38
KAIZEN TAM 4
4 Mejora co ntinua -Sentid o d e aicnelecxe

Tepatzín Hidalgo

Tania Rocha Pastrana

Jesús Alberto Velázquez Lorenzo

Galindo Torres

Elder Adriel Soto Alderete

Luz María Pérez Cobos

Héctor Armando Granados Víctor Manuel Sáenz

Sandra Guadalupe Reyes

Armando Prieto Chávez

Brayan Iván Carmona

Carlos Elhier Tarín Ibarra

Juan Carlos Esparza

Antonio Acosta Villanueva Fátima Jessica Batista

Gilberto Lugo Almaraz

José Alejandro Holguín

Susana Portillo Quiñonez

Manuel Alejandro Carrera

Elisa Baez Puerta

Jessica Arely Vázquez

Javier Madrid Olivas

Cynthia Ruvalcaba Flores

Víctor Hugo Ruiz López

José Luis Reyes

Luis Acosta

Mario Estrada

Edgar Olivas

Maribel Ibarra Orduña

39
Final Fútbol Femenil

LAURA ISELA REYNOSO

Las mejoras nos ayudan a ahorrar tiempos, costos y a realizar nuestro trabajo con más facilidad.

ANTES DESPUÉS

No se contaba con una computadora para la compra de ensambles, había perdida de tiempo en confirmar las ordenes.

Se equipó el área con una segunda computadora, escritorio e impresoras para deliveries y etiquetas.

42 KAIZEN TAM 8
8 Mejora co ntinua -Sentid o d e aicnelecxe

Zulema García

Janet Ponce

David Acosta

Jose Eduardo Caballero

Ramiro Pizarro

Daniela Juárez

Laura Reynoso

Alex Ubaldo Rubio

43 20 TA M

EDICIÓN

Dudas y/o sugerencias:

Pamela Zapien

hzapien@txtav.com

Daniel Escorcia

descorcia@txtav.com

Ext: 1113 6

#02 TAM 3

Turn static files into dynamic content formats.

Create a flipbook
Issuu converts static files into: digital portfolios, online yearbooks, online catalogs, digital photo albums and more. Sign up and create your flipbook.