Grade 4 - Resource Series

Page 1


The projects in the STEM Resource Book reinforce the following concepts using Early Electronics Kit:

Energy

Electricity

Measurement & Data

Numbers & Operations

Engineering Design

Operations & Algebraic Thinking

Waves and their Applications

Matter and Its Interactions

The workbook belongs to:

STEM Resource Book - Grade 4

Copyright © 2025

Author: Susan Walters

Editors: Rebecca McDowell and Lindsey Own

ISBN: 9786277527051

Edition: 4th Edition

Published by:

SKOOL21 PTE. LTD. - Singapore

DUO Tower, Level 8 #831

3 Fraser Street, 189352, Singapore

All rights reserved, first edition 2025. No part of this book may be reproduced, distributed, or transmitted in any form or by any means, including photocopying, recording, or other electronic or mechanical methods, without the prior written permission of the publisher, except in the case of brief quotations embodied in critical reviews and certain other non-commercial uses permitted by copyright law.

For permissions or inquiries, please contact:

Email: info@skool21.org

Website: https://skool21.org

Education has always existed since the inception of the human race. However, it was informal in the beginning but took a more formal and structured shape later. The objective remained the same: to prepare the inquisitive learners of today for the challenges of tomorrow. Now, we are in the 21st century, where dynamic curriculum, engaging pedagogy, and performance-based assessments are the essential elements for an impactful education system, where integration of technology is indispensable and inseparable due to the extensive exposure of learners to media and information. These circumstances make the establishment of engaging and relevant education a true challenge for educators.

It is an open fact that the challenges of the 4th industrial revolution cannot be encountered through conventional educational approaches. Our STEM education model, based on STEM Resource books and makerspace, is developed according to the Science, Technology, Engineering, Mathematics (STEM) approach, inter-disciplinary and integrated learning that engages learners in learning, inculcates skills development and enhances problem-solving abilities.

STEM challenges in this book are developed by STEM-certified educators, based on Next Generation Science Standards, The National Curriculum of England and the Common Core for Mathematics. These challenges were then reviewed by international STEM experts & organizations, including STEM.org, an eminent research & accrediting body in the United States. These challenges and pedagogy were put to the test in a long & robust process of prototyping on students & their teachers for their feedback on learning attainment and experience.

Expert teachers appreciate and endorse the systematic initiative of STEM programs in schools, through which learners are challenged to solve problems of real-world situations and emerge as innovators and inventors. Apart from developing collaboration and communication skills, students choose their career paths and achieve their goals in life.

STEM.org Reviewed™

The STEM.org Reviewed™ trustmark streamlines consumer’s ability to identify that content conforms to the organization’s vetted standards, thus assisting with quick decision-making in favor of quality. When parents and educators observe the STEM.org Authenticated™ Seal, they know products will:

• Integrate seamlessly into STEM-friendly homes and programs

• Align to Science, Technology, Engineering, and/or Math standards

• Support the development of student’s 21st Century Skills

• Engage students through hands-on learning and collaboration

• Ensure a secure, third-party review and evaluation process

STEM.org is the leading and exclusive third-party validator of STEM books, video and other print / digital learning resources. Each content credential is now cryptographically-secured and publishers are using the terminology STEM.org Reviewed™ on their websites. Retailers and distributors are also utilizing STEM.org’s unique STEM ID#’s to organize and classify STEM products. STEM.org Educational Research™ has reviewed over 900 hours of video and 400,000+ pages of STEM content, issuing its seal to a select group of publishers.

Introduction to the Kit

Detect that Stone

Project 1 : STEM Challenge

Magnets are materials that create an invisible magnetic field. This field pulls on metals like iron, steel, nickel, and cobalt. Magnets are used in many everyday items, such as souvenirs, earphones, and computers. Their force helps things stick together or move in certain ways.

At the end of this activity the learner will be able to demonstrate an understanding of the following: Objectives

This project features tasks that resemble people working in the Problem

A city is facing a problem with thieves stealing natural lodestones and selling them illegally. The police are asking citizens for ideas to detect lodestones during security checks. How can a simple device be designed to identify lodestones on a person?

Detect that Stone

Project 1 : STEM Challenge

Challenge

Act as an electric engineer, who designs or manages electricity systems. Design a magnet detection device for helping the police during the body inquiry. After making a thorough inquiry on your project, build your circuit, draw your prototype, and present your solution to your friends.

Requirements

1. Electronics Kit: (Circuit Kit: Magnetically Activated Lamp)

2. Pencil Design Requirements

The circuit must use a light bulb as a signal. The circuit must be placed inside the body inquiry device. The process of how the circuit detects the magnetic field must be shown in the prototype.

Team Roles

a) Create a team with your friends and list down their names & roles.

Name Role

Detect that Stone

Build A Flower

Project 2: A Flower

Project 1 : STEM Challenge

Vocabulary

Read the following vocabulary words and definitions that you will learn throughout this challenge.

Lodestone A piece of iron that acts as a magnet. Detect To discover or notice something, especially something that is not easy to see, hear, etc.

Think about the body research process and give a name to your device. Describe the outer design and properties of the device of your choice. Plan

Think about your magnet detection device. What does it look like? How does the electric circuit detect the magnetic field? Explain your understanding with an illustration. Brainstorm

Detect that Stone

Notes of Caution:

Be careful not to short-circuit the battery in the circuit. Do not damage the components of the circuit kit while placing the circuit into your model.

Try to build the circuit yourself. If you are having trouble, view the following directions. Build the Circuit

Build A Flower

Detect that Stone

Circuit Building Instructions:

1) Replace switch 15 with a reed switch 13.

2) Use the magnet to activate the lamp.

3) When the magnet is placed next to the reed switch 13, the lamp will light up.

4) When the magnet is removed, the lamp will go out.

Evaluation

Student’s Record Sheet Own

Instructions (Colour the correct option)

1) Were you able to make your own circuit or did you use the instructions?

2) Try it. Does your circuit work well?

Yes No

3) Does the circuit use a light bulb as a signal?

Yes No

4) Is the circuit placed inside the body inquiry device?

Yes No

5) The Light-bulb used in this project is 2.5V. The volts are written in decimal notation. Write the voltage in fraction form.

6) How do reed switches and light bulbs detect magnets? Make a group discussion and take notes.

Detect that Stone

Project 1 : STEM Challenge

Communication

Communicate your ideas and present your work to the class. Collect feedback from the class about your model for further improvement. Fill in the table based on their feedback.

Share and Improve

a) Based on your new learning, how can you practice sustainable consumption?

b) Reflect on your model's performance. Are there any changes that can be made to improve its performance?

Build A Flower

Project 2: A Flower

c) How might people in the career fields listed for this project also help contribute to the SDG?

d) Self-reflect on your work on this project.

I can break down a problem.

I can develop a working prototype.

I can code my prototypes to do what i want.

Emergency Switch

Project 2 : STEM Challenge

Introduction

Emergency alert systems help keep people safe in crowded places. Airports, bus stations, hospitals, and stadiums need emergency plans. These plans help people respond quickly in dangerous situations. Having a system in place can save lives.

STEM Careers Connection

This project features tasks that resemble people working in the following careers: Firefighter, Emergency Management, and Electrical Engineer.

Problem

A design team is working on the emergency switch system for a sports hall. They need to test both series and parallel connections for a lamp and a motor before choosing the best option. How can they compare these connections to decide which one works best?

At the end of this activity the learner will be able to demonstrate an understanding of the following: Objectives

Emergency Switch

Challenge

Act as an electric engineer, who designs or manages electricity systems. Design an emergency switch for helping the police during the body inquiry. After thoroughly inquiring about your project, build your circuit, draw your prototype, and present your solution to your friends.

Requirements

1. Electronics Kit:

2. Pencil

3. Ruler or Tape Measure

Design Requirements

The circuit must continue working even if the lamp or the motor stops working. The circuit must be placed inside the sports hall walls in the prototype. The process of how the lamp or the motor functions as emergency alerts must be shown in the prototype.

Team Roles

a) Create a team with your friends and list down their names & roles.

Name Role

Emergency Switch

Build A Flower

Project 2 : STEM Challenge

Project 2: A Flower

Write the circuit connection type of your choice to design your project based on your tests. Explain why you choose this type of connection based on your tests. Plan

Brainstorm

Think about the structure of the emergency switch in the sports hall building. What does it look like? How do the lamp and the motor function? Explain your understanding with an illustration.

Notes of Caution:

Be careful not to short-circuit the battery in the circuit. Do not damage the components of the circuit kit while placing the circuit into your model.

Try to build the circuit yourself. If you are having trouble, view the following directions.

Connecting the Lamp and Motor in Series

Build A Flower

Circuit Building Instructions:

1) Assemble the circuit. Turn on the switch 15. The fan will start to rotate. The light bulb 18 will light up, then will go out. Motor 24 will continue rotating.

2) Turn off the switch 15. The motor will completely stop and the lamp will go out.

Build the Circuit (2nd)

Connecting the Lamp and Motor in Parallel

1) Turn on the switch 15. The fan will start to rotate. The light bulb 18 will light up.

2) When the switch is turned off the fan stops and the light bulb goes out.

Evaluation

Student’s Record Sheet Own

(Colour the correct option)

1) Were you able to make your own circuits or did you use the instructions?

Emergency Switch

2) Try it. Does your circuits work well?

4) Would the circuit you created be able to be placed inside a sports hall wall?

3) Does the circuit continue working even if the lamp or the motor stops working? Yes No

5) Use a ruler or tape measure to measure the area of one of the circuits to see how much room will be needed on the sports hall wall to place the circuit.

6) How do the lamp and the motor help alert? Make a group discussion and take notes.

7) Suggest other purposes in real life that series and parallel circuits to be used.

Communication

Communicate your ideas and present your work to the class. Collect feedback from the class about your model for further improvement. Fill in the table based on their feedback.

Design Strengths Suggested Improvements

Share and Improve

a) Based on your new learning, how can you practice sustainable consumption?

b) Reflect on your model's performance. Are there any changes that can be made to improve its performance?

Build A Flower

Project 2: A Flower

2 : STEM Challenge

c) How might people in the career fields listed for this project also help contribute to the SDG?

d) Self-reflect on your work on this project.

I can break down a problem.

I can develop a working prototype.

I can code my prototypes to do what i want.

Power up the Toys

Project 3 : STEM Challenge

Introduction

Toys help children learn and grow while having fun. There are many types, like science kits, stuffed animals, modeling clay, and electronic toys. Some toys teach new skills, while others encourage creativity. Playing with different toys helps children develop in many ways.

STEM Careers Connection

This project features tasks that resemble people working in the following careers: Mining or Logistics Engineer, Materials Scientist, and Inorganic Chemist.

Problem

A toy company needs to decide how to connect batteries in their toys. The team must test both series and parallel connections to see which works best. How can they compare these connections to choose the best option?

Power up the Toys

Challenge

Act as an electric engineer, who designs or manages electricity systems. Test series and parallel connection of batteries and design an electronic toy. After making a thorough inquiry on your project, build your circuit, draw your prototype, and present your solution to your friends.

Requirements

1. Electronics Kit: (Circuit Kits: Connecting the Batteries in Series ,Connecting the Batteries in

3. Timer or phone with a timer

4. Voltmeter

Design Requirements

The circuit must use the batteries as long as possible. The circuit must be placed inside the toy in the prototype. The type of how the batteries are connected must be shown in the prototype.

Team Roles

a) Create a team with your friends and list down their names & roles.

Name

Power up the Toys

Build A Flower

Project 2: A Flower

Project 3 : STEM Challenge

Vocabulary

Read the following vocabulary words and definitions that you will learn throughout this challenge. Company A business organization that makes money by producing or selling goods or services. Electronic Having or using many small parts that control and direct a small amount of electric flow.

Write the circuit connection types of your choice to design your project based on your tests. Explain why you choose these types of connections based on your tests. Plan

Think about the structure of the batteries in the toy. What does it look like? Explain your understanding with an illustration. Brainstorm

Notes

Be careful not to short-circuit the battery in the circuit. Do not damage the components of the circuit kit while placing the circuit into your model.

Build A Flower

Build the Circuit

Try to build the circuit yourself. If you are having trouble, view the following directions.

Connecting

the Batteries in Series

Circuit Building Instructions:

1) In this circuit, the voltage of the two batteries are combined.

2) Use a voltmeter to measure the voltage.

Build the Circuit (2nd)

Connecting the Batteries in Parallel

Circuit Building Instructions:

1) In this circuit, the total voltage does not change but the battery life increases.

2) Use a voltmeter to measure the voltage.

Power up the Toys

Evaluation

Student’s Record Sheet

1) Were you able to make your own circuits or did you use the instructions?

Instructions (Colour the correct option)

Own

2) Try it. Does your circuits work well?

3) Would the circuit you created be able to be placed inside a toy?

4) What is the voltage of the 16. Connecting the Batteries in Series circuit. Write it as a decimal and a fraction.

5) What is the voltage of the 17. Connecting the Batteries in Parallel Write it as a decimal and a fraction.

6) What is the difference between series and parallel-connected batteries? Make a group discussion and take notes.

7) Suggest other purposes in real life that series and parallel circuits to be used.

Communicate your ideas and present your work to the class. Collect feedback from the class about your model for further improvement. Fill in the table based on their feedback.

Share and Improve

a) How can you help work towards this goal with what you have learned in this lesson?

b) Reflect on your model's performance. Are there any changes that can be made to improve its performance?

Build A Flower

the Toys

c) How might people in the career fields listed for this project also help contribute to the SDG?

d) Self-reflect on your work on this project.

I can break down a problem.

I can develop a working prototype.

I can code my prototypes to do what i want.

Ring the Bell

Project

4 : STEM Challenge

Introduction

Doorbells use electric current to make a sound when pressed. Pressing the button completes a circuit, allowing the current to flow. Some doorbells are simple, while others have cameras for video chats with visitors. These advanced doorbells help improve home security.

STEM Careers Connection

This project features tasks that resemble people working in the following careers: Electrical Engineer, CCTV Security Camera Technician, and Corporate Security Officer.

Problem

Your house’s doorbell system is not working. You need a simple solution until it gets fixed. How can you design a basic doorbell system to use in the meantime?

At the end of this activity the learner will be able to demonstrate an understanding of the following: Objectives

Ring the Bell

Challenge

Act as an electric engineer, who designs or manages electricity systems. Design a simple doorbell system for your house. After making a thorough inquiry on your project, build your circuit, draw your prototype, and present your solution to your friends.

Requirements

1. Electronics Kit: (Circuit Kits: Manually Activated Musical Doorbell)

2. Pencil

3. Timer or phone with timer.

Design Requirements

The doorbell must be manually activated. The doorbell must be placed on the wall of your house in the prototype. The process of how the bell rings must be shown in the prototype.

Team Roles

a) Create a team with your friends and list down their names & roles.

Name Role

Build A Flower

Project 4 : STEM Challenge

Project 2: A Flower

Think about the door of your house and write the place of your choice to place your doorbell system. Describe why the place of your choice is appropriate for the doorbell system. Plan

Think about the place and structure of the doorbell system in your house. What does it look like? How is the sound produced? Explain your understanding with an illustration. Brainstorm

Notes of Caution:

Be careful not to short-circuit the battery in the

Do not damage the components of the circuit kit while placing the circuit into your model.

Build A Flower

Try to build the circuit yourself. If you are having trouble, view the following directions.

Manually Activated Musical Doorbell

Circuit Building Instructions:

1) Turn on the switch 15.

2) You will hear music coming from the loudspeaker.

3) When the music stops, you can use the button to activate the doorbell.

Build the Circuit Evaluation

Student’s Record Sheet

1) Were you able to make your own circuits or did you use the instructions?

Instructions (Colour the correct option)

Own

2) Try it. Does your circuits work well?

Ring the Bell

3) Would the circuit you created be able to be placed on the wall of your house?

4) Listen to the music. Estimate how long you think it plays.

5) Turn on the timer and see how long the music actually plays. Write it down.

7) How does the simple doorbell work? Make a group discussion and take notes. Yes

6) Write down the difference between the actual amount of time and your estimate.

Build A Flower

Communicate your ideas and present your work to the class. Collect feedback from the class about your model for further improvement. Fill in the table based on their feedback.

Design Strengths Suggested Improvements

a) Based on your new learning, what can you do to make cities and human settlements safe? Communication

Share and Improve

b) Reflect on your model's performance. Are there any changes that can be made to improve its performance?

Build A Flower

Project 2: A Flower

Project 4 : STEM Challenge

c) How might people in the career fields listed for this project also help contribute to the SDG?

d) Self-reflect on your work on this project.

I can break down a problem.

I can develop a working prototype.

I can code my prototypes to do what i want.

Night Fishing

Project 5 : STEM Challenge

Introduction

Fishing is catching fish or other water animals. There are different ways to fish, including using a fishing rod with bait. The bait can be real or fake to attract fish. People fish for food, sport, or fun.

STEM Careers Connection

This project features tasks that resemble people working in the following careers: Fisheries Restoration Biologist, Environmental Specialist and Fish Hatchery Owner.

Problem

A company that makes fishing gear wants to design a glowing bait for night fishing. The bait should light up only in the water to attract fish but stay dark outside. How can your team create a design that meets this requirement?

At the end of this activity the learner will be able to demonstrate an understanding of the following: Objectives

Night Fishing

Challenge

Act as an electric engineer, who designs or manages electricity systems. Design a fish-shaped fake bait that gives the light in the water. After making a thorough inquiry on your project, build your circuit, draw your prototype, and present your solution to your friends.

Requirements

1. Electronics Kit: (Circuit Kit: Water Activated LED )

2. Pencil

3. Timer or phone with timer

Design Requirements

The circuit must give light only when there is water. The circuit must be placed inside the fish-shaped prototype. The process of how the circuit works with water must be shown in the prototype.

Team Roles

a) Create a team with your friends and list down their names & roles.

Name

Night Fishing

Build A Flower

Project 2: A Flower

Project 5 : STEM Challenge

Vocabulary

Read the following vocabulary words and definitions that you will learn throughout this challenge.

Fake Imitation, something that is made to look like something else.

Fishing Rod A long wooden or plastic stick with a fishing line and hook, used for catching fish. Bait Food is put on a hook to catch fish or in nets, traps, etc. to catch animals.

Think about the process of fishing at night and write the fish of your choice to design your project. Describe the characteristics that the fish of your choice has. Plan

Brainstorm

Think about the water activated LED and the fish of your choice.What does it look like when they are combined? How does the circuit work as a fake bait? Explain your understanding with an illustration.

It works as a switch using human skin to conduct electric current. So, when you touch it, the circuit begins to work

Notes of Caution:

Be careful not to short-circuit the battery in the circuit.

Do not damage the components of the circuit kit while placing the circuit into your model.

Try to build the circuit yourself. If you are having trouble, view the following directions.

Build A Flower

Circuit Building Instructions:

1) Connect the touch plate to terminals C-D.

2) Turn on the switch 15.

Evaluation

Student’s Record Sheet

Own Instructions (Colour the correct option)

2) Try it. Does your circuits work well?

1) Were you able to make your own circuits or did you use the instructions? Yes

3) If your LED fish bait could catch a fish that is 16.5 feet away, How many yards is that?

4) How does LED give light with water? Make a group discussion and take notes.

5) Suggest other purposes in real life that the water-activated LED circuit to be used.

Project 5 : STEM Challenge

Communication

Communicate your ideas and present your work to the class. Collect feedback from the class about your model for further improvement. Fill in the table based on their feedback.

Design Strengths Suggested Improvements

Share and Improve

a) Based on your new learning, what do you suggest be done towards ending hunger, food insecurities, improving nutrition and promoting sustainable agriculture?

b) Reflect on your model's performance. Are there any changes that can be made to improve its performance?

Build A Flower

Fishing

Project 5 : STEM Challenge

Project 2: A Flower

c) How might people in the career fields listed for this project also help contribute to the SDG?

d) Self-reflect on your work on this project.

I can break down a problem.

I can develop a working prototype.

I can code my prototypes to do what i want.

Wet Diaper Alarm

Project 6 : STEM Challenge

Introduction

A baby diaper is a type of underwear that absorbs urine and keeps clothes clean. It needs to be changed when wet to keep the baby comfortable. If not changed, it can cause skin problems. Diapers help keep babies dry and healthy.

STEM Careers Connection

This project features tasks that resemble people working in the following careers: Astronaut and Fighter Pilot.

Problem

A wearable technology company wants to create baby diapers with tiny electric circuits. The circuits should give an alarm when the diaper is wet, helping caregivers change it quickly to keep the baby’s skin healthy. How can your team design a simple and effective circuit for this smart diaper?

the end of this activity the learner will be able to demonstrate an understanding Objectives

Wet Diaper Alarm

Project 6 : STEM Challenge

Challenge

Act as an electric engineer, who designs or manages electricity systems. Design a baby diaper that gives an alarm when it becomes wet. After making a thorough inquiry on your project, build your circuit, draw your prototype and present your solution to your friends.

Requirements

1. Electronics Kit: (Circuit Kit: Wet Diaper Alarm )

2. Pencil

3. Timer or phone with timer

Design Requirements

The circuit must give both light and sound alarm. The circuit must be placed inside the baby diaper in the prototype. The process of how the alarm works when it is wet must be shown in the prototype.

Team Roles

a) Create a team with your friends and list down their names & roles.

Name Role

Wet Diaper Alarm

Build A Flower

Project 2: A Flower

Project 6 : STEM Challenge

Vocabulary

Read the following vocabulary words and definitions that you will learn throughout this challenge.

Urinate To get rid of urine from the body.

Skin The layer of tissue that covers the body.

Describe the texture of the diaper for a more healthy option for the skin of the babies. Plan

Give a creative name to your project that reflects the function of the diaper with an alarm.

Brainstorm

Think about the texture of the diaper and wet diaper alarm circuit. What do they look like together? How does the electric circuit give an alarm? Explain your understanding with an illustration.

Wet Diaper Alarm

Be

Notes of Caution:

Build A Flower

Build the Circuit

Try to build the circuit yourself. If you are having trouble, view the following directions.

Circuit Building Instructions:

1) Replace the button 14 with the touch plate 12.

2) When a drop of water or urine hits the plate, music will start to sound and the lamp will light up.

Evaluation

1) Were you able to make your own circuits or did you use the instructions?

Student’s Record Sheet Own Instructions (Colour the correct option)

2) Try it. Does your circuits work well?

Yes No

3) Use the timer to record how long the lampl stays lit. Record your answer.

4) How do light and sound alarms work when the diaper is wet? Make a group discussion and take notes.

Wet Diaper Alarm

Project 6 : STEM Challenge

5) Suggest other purposes in real life that the wet diaper alarm circuit be used.

Communication

Communicate your ideas and present your work to the class. Collect feedback from the class about your model for further improvement. Fill in the table based on their feedback.

Share and Improve

a) Based on your new learning, how can we work together to ensure healthy lives and promote well-being for all at all ages?

b) Reflect on your model's performance. Are there any changes that can be made to improve its performance?

Build A Flower

Alarm

Project 6 : STEM Challenge

Project 2: A Flower

c) How might people in the career fields listed for this project also help contribute to the SDG?

d) Self-reflect on your work on this project.

I can break down a problem.

I can develop a working prototype.

I can code my prototypes to do what i want.

Safety First

Project 7 : STEM Challenge

Occupational safety and health focus on keeping workers safe and healthy. Experts check workplaces for hazards that could affect safety and well-being. They help create a safe environment to improve comfort and performance. Their work protects employees from injuries and health risks.

STEM Careers Connection

This project features tasks that resemble people working in the following careers: Occupational Safety Manager and Human Resources Manager.

Problem

An occupational health and safety expert in a factory checks electric systems to prevent accidents. They measure the current to ensure everything is safe. How can they design a reliable method to monitor and maintain electrical safety in the factory?

At the end of this activity

learner will be able to demonstrate an understanding Objectives

Project 7 : STEM Challenge

Challenge

Act as an electric engineer, who designs or manages electricity systems. Design a circuit that measures the current. After making a thorough inquiry on your project, build your circuit, draw your prototype, and present your solution to your friends.

Requirements

1. Electronics Kit: (Circuit Kit: The Role of Ammeter )

2. Pencil

3. Timer or phone with timer

Design Requirements

The circuit must use a component to measure current. The circuit must be placed inside a tool in the prototype. The process of how the circuit measures the electric flow must be shown in the prototype

Build A Flower

Project 2: A Flower

Team Roles

Head Architect Team Captain

Material Manager

a) Create a team with your friends and list down their names & roles.

Name Role

Vocabulary

Read the following vocabulary words and definitions that you will learn throughout this challenge.

Occupational Connected with a person’s job or profession.

Welfare The general health, happiness and safety of a person or a group.

Describe the outer design and characteristics of your tool to measure current. Plan

Think about the function of your circuit and give a creative name to your project.

Think about the structure of the tool to measure electric current. What does it look like? How does the tool measure the electric flow? Explain your understanding with an illustration. Brainstorm

Notes of Caution:

Be careful not to short-circuit the battery in the circuit.

Do not damage the components of the circuit kit while placing the circuit into your model.

Circuit Building Instructions:

1) Turn on the switch 15.

2) The arrow of the microammeter will be deflected and start moving, indicating the value of the current. A current is measured in Amperes (A).

234. The Role of Ammeter Evaluation

Student’s Record Sheet

Instructions (Colour the correct option)

2) Try it. Does your circuits work well?

1) Were you able to make your own circuits or did you use the instructions? Yes No

3) Record the current

4) How does your circuit measure the flow of electricity? Make a group discussion and take notes.

5) Suggest other purposes in real life that the ammeter can be used

Communication

Communicate your ideas and present your work to the class. Collect feedback from the class about your model for further improvement. Fill in the table based on their feedback.

Share and Improve

a) How can you help work towards this goal with what you have learned in this lesson?

b) Reflect on your model's performance. Are there any changes that can be made to improve its performance?

Design Strengths
Suggested Improvements

c) How might people in the career fields listed for this project also help contribute to the SDG?

d) Self-reflect on your work on this project.

I can break down a problem.

I can develop a working prototype.

I can code my prototypes to do what i want.

Don’t Lie

Project 8 : STEM Challenge

Introduction

Lie detectors are machines that help identify when someone may be lying. They measure changes in blood pressure, pulse, and breathing. These changes are recorded while a person answers questions. The results help experts analyze truthfulness.

STEM Careers Connection

This project features tasks that resemble people working in the following careers: Police Officer, Military, and University President.

Problem

A university’s psychology department is researching how to detect lies. They are looking for a project that can measure different factors at the same time to identify lying. How can a lie detector be designed to collect and analyze multiple signals?

At the end of this activity the learner will be able to demonstrate an understanding of the following: Objectives

Don’t Lie

Project 8 : STEM Challenge

Challenge

Act as an electric engineer, who designs or manages electricity systems. Design a lie detector project for the university. After making a thorough inquiry on your project, build your circuit, draw your prototype and present your solution to your friends.

Requirements

1. Electronics Kit: (Circuit Kit: Lie Detector with an Indicator )

2. Pencil

3. Timer or phone with timer

Design Requirements

1 The circuit must use components to make different measurements.

2 The circuit must be placed inside a machine in the prototype.

3 The process of how the circuit detects that a person lies must be shown in the prototype.

Team Roles

a) Create a team with your friends and list down their names & roles.

Name

Build A Flower

Project 2: A Flower

Project 8 : STEM Challenge

Vocabulary

Read the following vocabulary words and definitions that you will learn throughout this challenge.

Blood pressure The pressure of blood as it travels around the body.

Respiration The act of breathing.

Pulse The number of times the heart beats in a minute.

Describe the outer design and characteristics of your lie detector Plan

Think about the function of the lie detector and give a creative name to your project.

Think about the structure and function of the lie detection project. What does it look like? How does the electric system make measurements? Explain your understanding with an illustration. Brainstorm

Notes of Caution:

Be careful not to short-circuit the battery in the circuit.

Do not damage the components of the circuit kit while placing the circuit into your model.

Try to build the circuit yourself. If you are having trouble, view the following directions.

Build A Flower

Lie Detector with an Indicator

Circuit Building Instructions:

1) Replace the button 14 with the touch plate 12.

2) Turn on the switch 15.

Evaluation

Student’s Record Sheet

3) When someone puts his/her nger on the touch plate 12, the microammeter will react if there is a change in his or her.

Own

2) Try it. Does your circuits work well?

3) Record the different measurements you observe

Instructions (Colour the correct option)

1) Were you able to make your own circuits or did you use the instructions?

4) How do measurements help detect when people lie? Make a group discussion and take notes.

Communication

Communicate your ideas and present your work to the class. Collect feedback from the class about your model for further improvement. Fill in the table based on their feedback.

Design Strengths

Suggested Improvements

Share and Improve

a) Based on your new learning, how can you promote peaceful and inclusive societies for sustainable development?

b) Reflect on your model's performance. Are there any changes that can be made to improve its performance?

Build A Flower

Project 2: A Flower

c) How might people in the career fields listed for this project also help contribute to the SDG?

d) Self-reflect on your work on this project.

I can break down a problem.

I can develop a working prototype.

I can code my prototypes to do what i want.

Turn on the Radio

Project 9 : STEM Challenge

Radio is an old communication technology that began in the 1880s. It lets people listen to music, news, and even theatre plays. Unlike television or computers, radios only use sound. They are still used today for entertainment and information.

At the end of this activity the learner will be able to demonstrate an understanding of the following:

Electrical Engineer, Communication Specialist,

The Internet and television broadcasts have stopped working in your country, but radio signals still work. To stay informed, you need to design a radio receiver. How can you build a simple and effective radio to receive news and updates?

Challenge

Act as an electric engineer, who designs or manages electricity systems. Design a simple radio project for communication. After making a thorough inquiry on your project, build your circuit, draw your prototype and present your solution to your friends.

Turn on the Radio

Project 9 : STEM Challenge

Requirements

1. Electronics Kit: (Circuit Kit: Simple Radio Receiver)

2. Pencil

3. Timer or phone with timer

Design Requirements

1 The circuit must act as a radio receiver.

2 The circuit must be placed inside the outer cover in the prototype.

3 The process of how the circuit works as a radio must be shown in the prototype

Team Roles

a) Create a team with your friends and list down their names & roles.

Name

Vocabulary

Read the following vocabulary words and definitions that you will learn throughout this challenge.

Communication The process of expressing ideas and feelings or giving people information.

Receiver A piece of radio equipment that changes signals into sound or pictures.

Build A Flower

Project 9 : STEM Challenge

Project 2: A Flower

Think about the radio receiver and select a shape of your choice to design your project. Describe the outer design and characteristics that your radio has. Plan

Think about the structure and outer design of the radio you design. What does it look like? How does the radio receiver work? Explain your understanding with an illustration. Brainstorm

Notes of Caution:

Be careful not to short-circuit the battery in the circuit. Do not damage the components of the circuit kit while placing the circuit into your model.

Build A Flower

Try to build the circuit yourself. If you are having trouble, view the following directions.

Simple Radio Receiver

Circuit Building Instructions:

1) Turn on the switch 15 (ON).

Build the Circuit Evaluation

Student’s Record Sheet (Colour the correct option)

2) Try it. Does your circuits work well?

2) Adjust the variable capacitor. You can catch the signals of a radio station.

3) If you attach a flexible conductor to function as an antenna to the spot indicated by the arrow in the diagram, you will get better reception from the radio station Own Instructions

1) Were you able to make your own circuits or did you use the instructions? Yes

Turn on the Radio

Project 9 : STEM Challenge

3) Measure and record the perimeter of the circuit you built.

4) How does the radio receiver work? Make a group discussion and take notes.

Communication

Communicate your ideas and present your work to the class. Collect feedback from the class about your model for further improvement. Fill in the table based on their feedback.

Design Strengths

Suggested Improvements

Share and Improve

a) Based on your new learning, how can your challenge solution be implemented in the real world?

Build A Flower

b) Reflect on your model's performance. Are there any changes that can be made to improve its performance?

c) How might people in the career fields listed for this project also help contribute to the SDG?

d) Self-reflect on your work on this project.

I can break down a problem.

I can develop a working prototype.

I can code my prototypes to do what i want.

How Telegraph Works

Project 10 : STEM Challenge

Introduction

The telegraph was the first technology for long-distance communication. It used Morse code, a system of dots and dashes for each letter. Though not common today, it was once very important. The telegraph helped people send messages quickly over long distances.

STEM Careers Connection

This project features tasks that resemble people working in the following careers: Electrical Engineer, Communications Specialist, and Telecommunications Operator.

Problem

A company is making a documentary about the history of telecommunication. They need a demonstration to show how a telegraph works. How can you design a simple model to explain the telegraph’s working principle?

Challenge

Act as an electric engineer, who designs or manages electricity systems. Design an electric circuit that shows how a telegraph works. After making a thorough inquiry on your project, build your circuit, draw your prototype and present your solution to your friends.

At the end of this activity the learner will be able to demonstrate an understanding of the following: Objectives

How Telegraph Works

Requirements

1. Electronics Kit: (Circuit Kit: Simple Telegraph for Learning )

2. Pencil

3. Timer or phone with timer

Design Requirements

1 The circuit must work similarly to how a telegraph works.

2 The circuit must be placed inside a model in the prototype.

3 The process of how the Morse code functions must be shown in the prototype.

Team Roles

a) Create a team with your friends and list down their names & roles.

Vocabulary

Read the following vocabulary words and definitions that you will learn throughout this challenge.

Long distance Between places that are far apart.

Morse code A system for sending messages, using combinations of long and short sounds or flashes of light to represent letters of the alphabet and numbers.

How Telegraph Works

Build A Flower

Project 10 : STEM Challenge

Project 2: A Flower

Think that your project will be shown in the documentary and give it a name that is attention-taking. Describe your project in a way that modern people who watch the documentary can understand how it works. Plan

Brainstorm

Think about the mechanism of how a telegraph works. Explain your understanding with an illustration.

Notes of Caution:

Be careful not to short-circuit the battery in the circuit. Do not damage the components of the circuit kit while placing the circuit into your model.

Build the Circuit

Try to build the circuit yourself. If you are having trouble, view the following directions.

Simple Telegraph for Learning

Circuit Building Instructions:

1) Press the button in a rhythmic pattern.

2) The LED will light up in response to the rhythm.

3) You can use this circuit to practice Morse code.

Build A Flower

Student’s Record Sheet (Colour the correct option)

1) Were you able to make your own circuits or did you use the instructions?

2) Try it. Does your circuits work well?

3) The following is a Morse Code Chart. List as many different math patterns or sequences of 6 symbols that you can find.

4) How does the telegraph make long-distance communication possible? Make a group discussion and take notes.

5) Suggest other purposes in real life that the telegraph mechanism can be used. Evaluation

Communication

Communicate your ideas and present your work to the class. Collect feedback from the class about your model for further improvement. Fill in the table based on their feedback.

Design Strengths

Suggested Improvements

Share and Improve

a) Based on your new learning, how can your challenge solution be implemented in the real world?

b) Reflect on your model's performance. Are there any changes that can be made to improve its performance?

Build A Flower

Project 10 : STEM Challenge

Project 2: A Flower

c) How might people in the career fields listed for this project also help contribute to the SDG?

d) Self-reflect on your work on this project.

I can break down a problem.

I can develop a working prototype.

I can code my prototypes to do what i want.

Light up the Museum

Project 11 : STEM Challenge

Introduction

Museums display and protect art, history, and science artifacts. Lighting is important for highlighting exhibits. It should match the museum’s environment and enhance visibility. Good lighting helps visitors see and appreciate the artifacts.

STEM Careers Connection

This project features tasks that resemble people working in the following careers: Electrical Engineer, Museum Curator, and Lighting Specialist.

Problem

A museum in your city is renewing its lighting system and seeking ideas from local citizens. The directors want an energy-saving system that highlights artifacts in the best way. How can you design a lighting system that meets these needs?

Challenge

Act as an electric engineer, who designs or manages electricity systems. Design a lighting project for the museum in your city. After making a thorough inquiry on your project, build your circuit, draw your prototype and present your solution to your friends.

At the end of this activity the learner will be able to demonstrate an understanding of the following: Objectives

Light up the Museum

Project 11 : STEM Challenge

Requirements

1. Electronics Kit: (Circuit Kit: Night-activated LED)

2. Pencil

3. Timer or phone with timer

Design Requirements

1 The circuit must use LED bulbs and photo-resistors to be energy saving.

2 The circuit must be placed inside the museum in the prototype.

3 The process of how the circuit enlightens the artifacts in the museum must be shown in the prototype.

Team Roles

a) Create a team with your friends and list down their names & roles.

Name

Vocabulary

Read the following vocabulary words and definitions that you will learn throughout this challenge.

Artifact An object that is made by a person, especially something of historical or cultural interest.

LED Light Bulb Light-emitting diode

Incandescent Light Bulb turns electricity into light by sending the electric current through a thin wire called a filament.

Light up the Museum

Build A Flower

Project 11 : STEM Challenge

Project 2: A Flower

Think about the museums in your city and write the museum of your choice to design your project. Describe the interior design and artifacts of the museum of your choice. Plan

Brainstorm

Think about the structure of the lighting system in the museum building. What does it look like? How does the electric system light the museum up? Explain your understanding with an illustration.

Light up the Museum

Notes of Caution:

Be careful not to short-circuit the battery in the circuit.

Do not damage the components of the circuit kit while placing the circuit into your model.

Try to build the circuit yourself. If you are having trouble, view the following directions. Build the Circuit

Build A Flower

Project 11 : STEM Challenge

Project 2: A Flower

Night-activated LED

Circuit Building Instructions:

1) Turn on the switch 15 (ON).

2) When a light hits the photoresistor 16, the LED is o .

3) If you close the photoresistor 16, the LED will light up.

Student’s Record Sheet (Colour the correct option)

2) Try it. Does your circuits work well?

1) Were you able to make your own circuits or did you use the instructions? Yes

3) The following chart shows how much it costs (in dollars) to buy and use each kind of light for 3 hours a day for a year. Fill in the totals, then choose which kind of light is cheaper to use in your model.

Totals

Circle which bulb is cheaper to use Evaluation

Light up the Museum

Project 11 : STEM Challenge

4) How do LED bulbs and photoresistors help save energy? Make a group discussion and take notes.

Communication

Communicate your ideas and present your work to the class. Collect feedback from the class about your model for further improvement. Fill in the table based on their feedback.

Design Strengths

Suggested Improvements

Share and Improve

a) Based on your new learning, why is it important to provide access to affordable, reliable, sustainable, and modern energy for all?

Build A Flower

Light up the Museum

Project 11 : STEM Challenge

Project 2: A Flower

b) Reflect on your model's performance. Are there any changes that can be made to improve its performance?

c) How might people in the career fields listed for this project also help contribute to the SDG?

d) Self-reflect on your work on this project.

I can break down a problem.

I can develop a working prototype.

I can code my prototypes to do what i want.

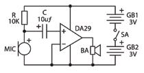
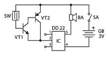
Backstage Laughter

Project 12 : STEM Challenge

Many people work behind the scenes to make television shows. Viewers only see presenters and guests on screen. Others manage lights, cameras, and sound to create the show. Both on-stage and backstage roles are important for a successful production.

This project features tasks that resemble people working in the following careers: Sound Engineer, Electrical Engineer, Television Producer, Television and Movie Director.

Problem

You are working in a television studio during a live show. The producers need a system to create a laughter sound effect at the right moments. How can you design a simple and reliable system to play the laughter sound during the show?

Challenge

Act as an electric engineer, who designs or manages electricity systems. Design a laughter effect project for the television show. After making a thorough inquiry on your project, build your circuit, draw your prototype and present your solution to your friends.

At the end of this activity the learner will be able to demonstrate an understanding of the following: Objectives

Backstage Laughter

Requirements

1. Electronics Kit: (Circuit Kit: Night-activated LED)

2. Pencil

3. Timer or phone with timer

Design Requirements

1 The circuit must use a laughter sound effect.

2 The circuit must be placed inside a big button to be more useful in the prototype.

3 The process of how the circuit in the button creates a laughter effect must be shown in the prototype.

Team Roles

a) Create a team with your friends and list down their names & roles.

Name

Vocabulary

Role

Read the following vocabulary words and definitions that you will learn throughout this challenge.

Stage A raised area, usually in a theatre, television studio etc. where actors, dancers, etc. perform.

Television studio A room in which video productions take place, either for the production of live television and its recording onto video tape or other.

Backstage Laughter

Build A Flower

Project 12 : STEM Challenge

Project 2: A Flower

Think about the laughter effect process in a television show and give a name to your button. Describe the outer design of the laughter button to be more useful. Plan

Think about the structure and function of the laughter effect button. What does it look like? How does the electric circuit work inside? Explain your understanding with an illustration. Brainstorm

Backstage Laughter

Loudspeaker

Signal IC

Transistor PNP

Transistor NPN

Notes of Caution:

Be careful not to short-circuit the battery in the circuit.

Do not damage the components of the circuit kit while placing the circuit into your model.

Try to build the circuit yourself. If you are having trouble, view the following directions. Build the Circuit

Build A Flower

Challenge: Backstage Laughter

Project 2: A Flower

Touch Activated Laughter Sound Effect

Circuit Building Instructions:

1) Connect terminals A-C.

2) Turn on the switch 15.

3) When you touch the touch plate 12, you will hear the laughter sound e ect from the loudspeaker 20.

Evaluation

Student’s Record Sheet (Colour the correct option)

1) Were you able to make your own circuits or did you use the instructions?

Own

2) Try it. Does your circuits work well?

Instructions

Yes No

3) A survey of television shows with laugh tracks found that 80 of 320 people thought that shows with laugh tracks were funnier than shows without. What fraction of people thought the shows with laugh tracks were funnier?

STEM Challenge: Backstage Laughter

Project 12 : STEM Challenge

4) How does the touch plate create a laughter effect in the circuit? Make a discussion and take notes.

Communication

Communicate your ideas and present your work to the class. Collect feedback from the class about your model for further improvement. Fill in the table based on their feedback.

Design Strengths

Suggested Improvements

Share and Improve

a) Based on your new learning, how can STEM professionals promote inclusive work for all?

b) Reflect on your model's performance. Are there any changes that can be made to improve its performance?

Build A Flower

STEM Challenge: Backstage Laughter

Project 12 : STEM Challenge

Project 2: A Flower

c) How might people in the career fields listed for this project also help contribute to the SDG?

d) Self-reflect on your work on this project.

I can break down a problem.

I can develop a working prototype.

I can code my prototypes to do what i want.

Help the Tourist Guide

Project 13 : STEM Challenge

A tourist guide shares information about cultural and historical places. They lead groups on guided trips in towns and cities. Speaking loudly can be difficult in large groups. Some guides use microphones or headsets to help everyone hear.

STEM Careers Connection

This project features tasks that resemble people working in the following careers: Tourist Office Manager, Electrical Engineer, Police Officer and Crowd Controller.

Problem

You work for your city's municipality, and the tourism office needs help. They need a megaphone to help the tour guide speak louder. How can you design a simple and effective megaphone for them?

Challenge

Act as an electric engineer, who designs or manages electricity systems. Design a megaphone for the tourist guide to have a louder voice. After making a thorough inquiry on your project, build your circuit, draw your prototype and present your solution to your friends.

At the end of this activity the learner will be able to demonstrate an understanding of the following: Objectives

Help the Tourist Guide

Project 13 : STEM Challenge

Requirements

1. Electronics Kit: (Circuit Kit: Megaphone)

2. Pencil

3. Timer or phone with timer

Design Requirements

1 The circuit must make the sounds louder.

2 The circuit must be placed inside a megaphone shape in the prototype.

3 The process of how the circuit makes the sound louder must be shown in the prototype.

Captain

Team Roles Name

a) Create a team with your friends and list down their names & roles.

Vocabulary

Read the following vocabulary words and definitions that you will learn throughout this challenge.

Contemporary Following modern ideas in style or design.

Municipality The group of officials who govern a town, city or district with its own local government.

Help the Tourist Guide

Build A Flower

Project 13 : STEM Challenge

Project 2: A Flower

Think about the purpose of the megaphone you design and give a creative name to your project. Describe the important characteristics of the megaphone for better performance. Plan

Think about the structure of the megaphone to help the tourist guide. What does it look like? How does the circuit help the tourist guide? Explain your understanding with an illustration. Brainstorm

Notes of Caution:

Be careful not to short-circuit the battery in the circuit. Do not damage the components of the circuit kit while placing the circuit into your model.

Help the Tourist Guide

Try to build the circuit yourself. If you are having trouble, view the following directions. Build the Circuit

Megaphone

Circuit Building Instructions:

1) Turn on the switch 15 (ON).

2) If you blow or speak to the microphone 28, the sound will be ampli ed.

3) If the microphone is located next to the loudspeaker 20, you may hear a whistling noise.

4) In order for the loudspeaker to work properly, you must move it away from the microphone using exible wires.

Build A Flower

Project 2: A Flower

Evaluation

Student’s Record Sheet (Colour the correct option)

Own Instructions

2) Try it. Does your circuits work well ?

1) Were you able to make your own circuits or did you use the instructions? Yes No

3) Electric megaphones can amplify the voice to a higher level by about 90 dB. (Decibels). If a normal voice level is 60 dB. What is the fraction that the megaphone can increase the sound?

4) How does the megaphone make the sound louder? Make a group discussion and take notes.

5) Suggest other purposes in real life that the power amplifier component of the circuit can be used.

Help the Tourist Guide

Project 13 : STEM Challenge

Communication

Communicate your ideas and present your work to the class. Collect feedback from the class about your model for further improvement. Fill in the table based on their feedback.

Design Strengths

Suggested Improvements

Share and Improve

a) Based on your new learning, how can you promote peaceful and inclusive societies for sustainable development?

b) Reflect on your model's performance. Are there any changes that can be made to improve its performance?

Build A Flower

Project 13 : STEM Challenge

Project 2: A Flower

c) How might people in the career fields listed for this project also help contribute to the SDG?

d) Self-reflect on your work on this project.

I can break down a problem.

I can develop a working prototype.

I can code my prototypes to do what i want.

Hotel Room Air Conditioning

Project 14 : STEM Challenge

Introduction

Air conditioning brings fresh air inside to create a comfortable environment. It helps people breathe better, especially in closed spaces. This is important in places where people stay for long periods. Air conditioning improves air quality and comfort.

STEM Careers Connection

This project features tasks that resemble people working in the following careers: Hotel Manager, Electrical Engineer, Heating and Air Conditioning Technician, Construction Engineer.

Problem

You are working on a hotel construction project and need to set up the air conditioning system. To decide how to connect the LED and motor, you must test the "OR" and "AND" logic elements. How can you compare these connections to choose the best option for the hotel rooms?

Challenge

Act as an electric engineer, who designs or manages electricity systems. Design an air conditioning project for the hotel room. After making a thorough inquiry on your project, build your circuit, draw your prototype and present your solution to your friends.

At the end of this activity the learner will be able to demonstrate an understanding of the following: Objectives

Hotel Room Air Conditioning

Requirements

1. Electronics Kit: (Circuit Kit: Logical Element “and” Logical Element “or” )

2. Pencil

3. Timer or phone with timer

Design Requirements

1 The circuit must use a logical element “and” or “or”.

2 The circuit must be placed inside the hotel room in the prototype.

3 The process of how the circuit makes air conditioning in the room must be shown in the prototype.

Team Roles

a) Create a team with your friends and list down their names & roles.

Name Role

Vocabulary

Read the following vocabulary words and definitions that you will learn throughout this challenge.

Fresh air The air outside as opposed to that within a room or other enclosed space.

Breath The action of taking air into our body and sending it out again.

Build A Flower

Project 14 : STEM Challenge

Project 2: A Flower

Describe the interior design of the hotel room in your mind. Think about the hotel room in your mind and find a spot for the air conditioning system to perform in the best way. Plan

Think about the structure of the air conditioning system in the hotel room. What does it look like? How does the circuit move the air? Explain your understanding with an illustration. Brainstorm

Build A Flower

Hotel Room Air Conditioning

Project 2: A Flower

Project 14 : STEM Challenge

Notes of Caution:

Be careful not to short-circuit the battery in the circuit.

Do not damage the components of the circuit kit while placing the circuit into your model.

Build the Circuit

Try to build the circuit yourself. If you are having trouble, view the following directions.

Logical Element “and”

Circuit Building Instructions:

1) Assemble the circuit. To make the LED light up, you have to simultaneously close the switch 15 and the button. This is the logical element “AND”

Build the Circuit (2nd)

Try to build the circuit yourself. If you are having trouble, view the following directions.

Logical Element “or”

Circuit Building Instructions:

1) The LED will light up, if you turn on the switch 15 or the button. This is the logical element “OR”.

Evaluation

Student’s Record Sheet (Colour the correct option)

1) Were you able to make your own circuits or did you use the instructions?

Own Instructions

2) Try it. Does your circuits work well?

Yes

No

4) ¼ of the hotel rooms will have a switch on them that will help with energy consumption. If there are 2,504 hotel rooms that will be built in all the hotels. How many rooms will have the special switch?

4) How does the logical element you used in the circuit work?Make a group discussion and take notes.

5) Suggest other purposes in real life that the logical elements “and” and “or” can be used.

Build A Flower

Room Air Conditioning

Project 2: A Flower

Project 14 : STEM Challenge

Communication

Communicate your ideas and present your work to the class. Collect feedback from the class about your model for further improvement. Fill in the table based on their feedback.

Design Strengths

Suggested Improvements

Share and Improve

a) Based on your new learning, why is it important to provide access to affordable, reliable, sustainable, and modern energy for all?

b) Reflect on your model's performance. Are there any changes that can be made to improve its performance?

Build A Flower

Hotel Room Air Conditioning

Project 14 : STEM Challenge

Project 2: A Flower

c) How might people in the career fields listed for this project also help contribute to the SDG?

d) Self-reflect on your work on this project.

I can break down a problem.

I can develop a working prototype.

I can code my prototypes to do what i want.

Plant Watcher

Project 15 : STEM Challenge

Botanical gardens have many trees, flowers, and plants. Each plant needs enough sunlight and water to grow well. It is important to use water wisely and avoid waste. Proper care helps keep the garden healthy and beautiful.

STEM Careers Connection

This project features tasks that resemble people working in the following careers: Botantist and Electrical Engineer.

Problem

You are working in a botanical garden and need to design a system to detect soil moisture. This system will help monitor plants and use water efficiently. How can you create a device to measure soil moisture and support plant care?

Challenge

Act as an electric engineer, who designs or manages electricity systems. Design a moisture detection system for the soil of the plants. After making a thorough inquiry on your project, build your circuit, draw your prototype and present your solution to your friends.

At the end of this activity the learner will be able to demonstrate an understanding of the following: Objectives

Project 15 : STEM Challenge

Requirements

1. Electronics Kit: (Circuit Kit: Flower Pot Soil Moisture Detector)

2. Pencil

3. Timer or phone with timer

Design Requirements

1 The circuit must use an electrolytic capacitor.

2 The circuit must be placed inside a tool in the prototype.

3 The process of how the circuit detects moisture in the soil must be shown in the prototype.

Team Roles

a) Create a team with your friends and list down their names & roles.

Vocabulary

Read the following vocabulary words and definitions that you will learn throughout this challenge.

Botanical garden A park where plants, trees and flowers are grown for scientific study.

Moisture Very small drops of water that are present inside something.

Project 2: A Flower Plant Watcher

Build A Flower

Project 15 : STEM Challenge

Think about the local plants and write the plant of your choice to design your project. Describe the needs and characteristics of the flower of your choice. Plan

Brainstorm

Think about the flower of your choice and the moisture detection system. What does it look like? How does the system detect the moisture in the soil? Explain your understanding with an illustration.

Notes of Caution:

Be careful not to short-circuit the battery in the circuit. Do not damage the components of the circuit kit while placing the circuit into your model.

Build A Flower

Build the Circuit

Try to build the circuit yourself. If you are having trouble, view the following directions.

Circuit Building Instructions:

1) Take the two wires and remove the insulation jacket from both ends.

2) Attach one end of each wire to a rust-free pin and rmly fasten the other ends to the metal terminals A-B. Stick the two pins into the ground of the ower pot some distance apart from each other.

3) Evenly water the soil in the pot. When the soil is wet, the lamp starts to light up. Continue watering the pot. The greater the moisture, the brighter the lamp.

4) The brightness of the lamp lets us assess how moist the soil is and add water when needed.

Flower Pot Soil Moisture Detector

Project 15 : STEM Challenge

Evaluation

Student’s Record Sheet (Colour the correct option)

Own Instructions

2) Try it. Does your circuits work well?

1) Were you able to make your own circuits or did you use the instructions? Yes No

3) The botanist planted 11 rose bushes in the botanical garden and her assistant planted 4 times as many rose bushes as the botanist. How many rose bushes did the assistant plant?

4) How does the electrolytic capacitor detect moisture in the soil? Make a group discussion and take notes.

5) Suggest other purposes in real life that the electrolytic capacitor can be used.

Build A Flower

Project 2: A Flower

Project 15 : STEM Challenge

Communication

Communicate your ideas and present your work to the class. Collect feedback from the class about your model for further improvement. Fill in the table based on their feedback.

Design Strengths

Suggested Improvements

Share and Improve

a) Based on your new learning, how can you protect, restore, and promote sustainable use of terrestrial ecosystems?

b) Reflect on your model's performance. Are there any changes that can be made to improve its performance?

Build A Flower

Project 2: A Flower

Project 15 : STEM Challenge

c) How might people in the career fields listed for this project also help contribute to the SDG?

d) Self-reflect on your work on this project.

I can break down a problem.

I can develop a working prototype.

Turn static files into dynamic content formats.

Create a flipbook
Issuu converts static files into: digital portfolios, online yearbooks, online catalogs, digital photo albums and more. Sign up and create your flipbook.