
Posters werkpakketten
1 jaar DESTRESS




![]()





Werkpakket 1: Onderzoek naar de randvoorwaarden van DESTRESS oplossing MIND: Expert-by-experience panel (EEP)
Wat draagt dit werkpakket concreet bij aan de DESTRESS-oplossing?
- WP1: Randvoorwaarden voor de DESTRESS oplossing vanuit perspectief werkenden, leidinggevenden, arboprofessionals en arbopsychologen; Organiseren van pilottesten voor randvoorwaarden DESTRESS oplossing
- MIND: Advies vanuit ervaringsdeskundigen panel
Welke resultaten zijn in jaar 1 bereikt?
WP1: Dataverzameling afgerond
- 1 op 1 interviews met werkenden;
- 4 Focusgroepen met werkenden, leidinggevenden, arboprofessionals en arbopsychologen
MIND: EEP heeft 3 sessies gehouden
- WP1 interviews, focusgroepen;
- WP3 onderzoek naar ethische en morele implicaties;
- WP4 gebruik van wearables & vragenlijsten in de cohortstudie .

Wat zijn de activiteiten voor jaar 2?
WP1: Data analyse interviewstudie; data analyse focusgroepen; opstarten Theory of Change met stakeholders; opstarten onderzoek bij zelfstandigen met MOVIR.
MIND: Het EEP zal vevolgsessies plannen met WP1, WP3 en met nieuwe opstartende WP’s


Betrokken partners: NIP, POH-GGZ, HTC, Paradigma Groep, Nationale Nederlanden, Movir, UWV



Werkvloerverschillen en implementatievoorwaarden voor een effectieve
DESTRESS-aanpak: hoe werkt stress vanuit een organisatieperspectief?

Wat draagt dit werkpakket concreet bij aan de DESTRESS-oplossing?
WP2 onderzoekt hoe werkstress en welzijn per organisatiecontext een andere betekenis en functie kunnen krijgen, door in te zoomen op dagelijkse praktijken en uit te zoomen naar organisatiecontext en beleid. Zo wordt zichtbaar hoe stress verweven is met sociale dynamiek, wat wel en niet werkt tegen de problematische kant van stress, en hoe de DESTRESS-oplossing hier strategisch op kan inspelen.
Welke resultaten zijn in jaar 1 bereikt?
We hebben de focus van het onderzoek zorgvuldig geselecteerd door diverse manieren van organiseren te verkennen en eerste interviews af te nemen. Op basis van literatuuronderzoek zijn twee uitgebreide onderzoeksvoorstellen opgesteld, die duidelijk richting geven aan het veldwerk dat volgt.


Wat zijn de activiteiten voor jaar 2?
Jaar 2 staat in het teken van veldwerk, denk hierbij aan meelopen en observeren op de werkvloer, diepteinterviews etc.
Aan de slag met data-analyse: patronen zoeken & het onderzoek iteratief aanscherpen.
Doorlopend: afstemming, vervolgstappen & terugkoppeling
DESTRESS (cluster, panel, project).
Betrokken partners:
Patrizia Hoyer, Duco Bannink, Sierk Ybema, Megan van der Vorst & Elisabet Doodeman Vrije Universiteit Amsterdam, BPSW



Juridische, Ethische en Sociale voorwaarden voor digitale stressmonitoring
Wat draagt dit werkpakket concreet bij aan de DESTRESS-oplossing?
Kennis over (heersende opvattingen over) de toelaatbaarheid en wenselijkheid van verschillende vormen van stressmonitoring in verschillende contexten. Omdat digitale stressmonitoring een onderdeel zal zijn van de DESTRESS -oplossing, moeten we weten wat er binnen de wet past, wat wenselijk is en wat geadresseerd moet worden.
Welke resultaten zijn in jaar 1 bereikt?
- Arbeidsrechtelijke zorgplicht werkgever bij stressmonitoring ingediend bij
Tijdschrift voor Gezondheidsrecht (Artikel 1)
- Ontwerp en eerste interviews Expertstudie (Artikel 2)
- Niet WMO-verklaring Expert Interviewstudie (Artikel 2)
- Verschillende interacties met medeonderzoekers en stakeholders (Deliverable 3.3)
Wat zijn de activiteiten voor jaar 2?
- Afnemen en analyseren interviews expertstudie (Artikel 2)
- Afnemen en analyseren interviews gebruikersstudie (Artikel 3)
- Rapport over ethisch-juridisch kader schrijven (Deliverable 3.1)
- Verdere inkadering belangrijkste ELSIaspecten ;
- Nadere juridische analyses informatierecht en gezondheidsrecht.
Betrokken partners:
MIND, NVvA, NVAB, HTC, paraDIGMA , CNV, FNV, VNO-NCW, AWVN, MKB Nederland




Een jaar lang wearable metingen en vragenlijsten, met eenmalig biologische monsters en hersenscans: een integratieve benadering voor het voorspellen van werkstress
De rol van WP4 in de DESTRESS-oplossing?


Stress detectie (neuro, psycho-, fysiologisch)
Validatie van meting uit het dagelijks leven
Identificatie van voorspellende markers van mentale gezondheid en stress-gerelateerde symptomen
Resultaten jaar 1 (Nov 2024-2025) Activiteiten jaar 2

METC goedkeuring onderweg
o Eerste METC reactie overwegend positief
o Amendement ingediend 17 -11 -2025

CTA opgesteld

Lokale uitvoerbaarheid ingediend (Nijmegen)

Horloge → Garmin Vivosmart 5

Interne try-out: EMA (vragenlijsten op telefoon), questionnaires, horloge
Protocol definitief maken + Herindiening METC
Pilots MRI, bloedafname, EMA, vragenlijsten, wearable
Beoogde METC goedkeuring
Start dataverzameling
Inclusie door Hanze voor 1000 cohort
Inclusie door Donders van 250 cohort
Sophie Bögemann, Caroline Coppens, Fleur Heling, Erno Hermans, Koen Hogenelst, Hilbrand Oldenhuis, Carmen Peters, Mark Siertsema, Fleur Smilde

Betrokken partners:







Het meten van werkgerelateerde stressoren: welke stressoren voorspellen het ‘tipping point’ en wat is de meest geschikte methode om deze stressoren te meten?
De rol van WP5 in de DESTRESS-oplossing?
Detectie van stressoren in DESTRESS cohort
(Vragenlijsten)

Detectie van stressoren op de werkplek in substudie cohort

(Observaties, Expert Reviews, Sensoren, Vragenlijsten)



Resultaten jaar 1 (Nov 2024-2025)

METC goedkeuring onderweg
o Eerste METC reactie overwegend positief
o Amendement ingediend 17 -11-2025

Lokale uitvoerbaarheid ingediend

Werkstressoren vragenlijst → Danish
Psychosocial Questionnaire (DPQ)
• + Extra items ontwikkeld

Scoping Review: Meetinstrumenten voor het meten van stressoren
Identified Screened Full-text Included
→ >200 Unieke Meetinstrumenten
NOV
JAN
FEB
MRT
MEI
JUN
AUG
Identificatie van voorspellende stressoren van mentale gezondheid en stress -gerelateerde symptomen
Evaluatie van verschillende meetmethoden voor stressoren
Activiteiten jaar 2
Herindiening METC
Validatiestudie extra vragen DPQ
Beoogde METC goedkeuring
Start dataverzameling
• Inclusie door AmsterdamUMC voor 100 cohort
Start Substudie Cohort door WP5
• Inclusief haalbaarheidsanalyse
Eind Substudie Cohort door WP5
Verwerken Resultaten
Carlijn Vrins, Sietske Tamminga, Noortje Wiezer, Frederieke Schaafsma, Henk van der Molen & Irene Niks








Bouwen van voorspellende modellen voor stress met behulp van AI
Wat draagt dit werkpakket concreet bij aan de DESTRESS-oplossing?
• Maken van modellen op basis van data die stress voorspellen, is een signaal voor interventies
• Inzichten in de modellen: welke factoren voorspellen stress?

Welke resultaten zijn in jaar 1 bereikt?
Ervoor zorgen dat we “AI -ready” zijn:
• Input voor Metc protocol
• Input voor data infrastructuur
• Eerste inventarisatie van bestaande data

Wat zijn de activiteiten voor jaar 2?
• Bestaande data gebruiken voor eerste modellen/inzichten
• Methodologische inventarisatie en vernieuwing
• Inzichten in keuzes en overleg met stakeholders
Betrokken partners:





























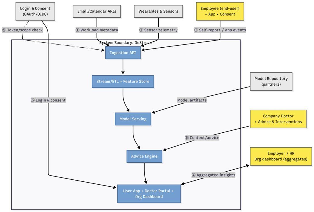
Our goal is to create the DESTRESS platform that satisfies stakeholder demands, based on the knowledge and data collected in the other workpackages.
We are looking for enthusiastic consortium partners to build the solution with us. We need you to provide requirements, designs, test users, so that we can do the rest. How will you enable us?
What we offer is a platform, compliance, and engineering power.

Achievements
Reference Architecture has been created that supports thinking about how the DESTRESS solution can be designed, evaluated, and adopted.
Utrecht University has been added as a partner and the first staff has been hired there.
Activities
Over the next months, we will start the research into Platform Design, Compliance, and Privacy Sensitive LLMs.
Contact slinger.jansen@uu.nl if you have the killer-app for DESTRESS!


One can extend the DESTRESS Platform with:
- Applications
- Data and Models
- AI and LLMs


Associated partners:




Hoe vertalen we alle (wetenschappelijke) inzichten in een praktijkoplossing?
En hoe laten we de DESTRESS Solution vervolgens “landen” in de praktijk?


Cluster 1 & 2
Partners

Vraag 1 - 6


Vraag 13 - 14



Vraag 7 - 9
Vraag 10 - 12





