ŽČ
IZRADAMONTANESHEMEISPRAVLJAA ŽČ IZRADAMONTANESHEMEISPRAVLJAA
Nakon odabiranja predmeta rada (ispravljač) potrebno je Nakon odabiranja predmeta rada (ispravljač) potrebno je prikupiti materijal (otpornike, diode, tranzistore i ostale prikupiti materijal (otpornike, diode, tranzistore i ostale elemente) jer njegove dimenzije utječu na veličinu i oblik tiskane elemente) jer njegove dimenzije utječu na veličinu i oblik tiskane pločice. pločice.

MONTANU Ž MONTANU Ž
Pretvaranje električne sheme u montažnu dosta je
Pretvaranje električne sheme u montažnu dosta je složeno; ne može se, a niti je dobro uvijek preslikavati složeno; ne može se, a niti je dobro uvijek preslikavati isti raspored elemenata. isti raspored elemenata.
Osobito valja paziti na veličinu elemenata, raspored i Osobito valja paziti na veličinu elemenata, raspored i razmak među izvodima, zatim vodove koji bi se morali razmak među izvodima, zatim vodove koji bi se morali križati. križati.
Uz sve to valja nastojati da dimenzije pločice budu što Uz sve to valja nastojati da dimenzije pločice budu što manje manje Ukratko, postupak je ovakav: Ukratko, postupak je ovakav:
NAPOMENA NAPOMENA
Prikazani postupak pretvaranja električne
Prikazani postupak pretvaranja električne sheme u montažnu jedno je od sheme u montažnu jedno je od mnogobrojnih mogućih rješenja. Svako mnogobrojnih mogućih rješenja. Svako rješenje ovisi o domišljatosti onoga tko rješenje ovisi o domišljatosti onoga tko izrađuje pločicu, nema jednog rješenja, a izrađuje pločicu, nema jednog rješenja, a nema ni nekih pravila za izradu montažne nema ni nekih pravila za izradu montažne sheme. sheme.
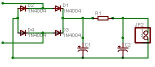
Prema odabranoj električnoj shemi odabiremo
Prema odabranoj električnoj shemi odabiremo elemente i uočavamo spojne vodove (elementi: elemente i uočavamo spojne vodove (elementi: diode D1-D4, otpornik R1, elektrolitski kondenzatori diode D1-D4, otpornik R1, elektrolitski kondenzatori
C1 i C2, te izlaz sklopa JP2. Vodovi su označeni
C1 i C2, te izlaz sklopa JP2. Vodovi su označeni zelenom bojom) zelenom bojom)

Elemente složimo prema odabranoj shemi na površinu
Elemente složimo prema odabranoj shemi na površinu na kojoj želimo izraditi spojne vodove (obično se na kojoj želimo izraditi spojne vodove (obično se elementi poredaju na papiru u mjerilu 1:1). Ovo je elementi poredaju na papiru u mjerilu 1:1). Ovo je shema prijelaznog rješenja štampane pločice i donja shema prijelaznog rješenja štampane pločice i donja slika (slika 2) prikazuje tiskane vodove gledane sa slika (slika 2) prikazuje tiskane vodove gledane sa strane na kojoj su elementi. Važno je uočiti da se vodovi strane na kojoj su elementi. Važno je uočiti da se vodovi nigdje ne križaju, a elementi imaju identičan raspored nigdje ne križaju, a elementi imaju identičan raspored kao na električnoj shemi. kao na električnoj shemi.

Za praktičnu upotrebu potrebna je zrcalna slika te sheme Za praktičnu upotrebu potrebna je zrcalna slika te sheme
a vidimo je ispod ovog teksta (slika 3). Na ovoj slici ne a vidimo je ispod ovog teksta (slika 3). Na ovoj slici ne
crtaju se elementi nego samo vodovi koji se prenose na crtaju se elementi nego samo vodovi koji se prenose na bakreni sloj pločice. Nakon jetkanja na pločici će ostati bakreni sloj pločice. Nakon jetkanja na pločici će ostati samo vodovi (bijele boje), a sve ostalo (bakar=naranđasta samo vodovi (bijele boje), a sve ostalo (bakar=naranđasta boja), znači, sav nezaštićeni bakar će se skinuti s pločice. boja), znači, sav nezaštićeni bakar će se skinuti s pločice.

Ovim je izrada montažne sheme gotova
Ovim je izrada montažne sheme gotova
Iduća faza rada je nanošenje zaštitnog sloja na Iduća faza rada je nanošenje zaštitnog sloja na pertinaks i to na stranu na kojoj je bakrena folija. Za pertinaks i to na stranu na kojoj je bakrena folija. Za predloženi ispravljač zaštitni sloj se nanosi prema slici predloženi ispravljač zaštitni sloj se nanosi prema slici
3. 3.
Zaštitnim slojem prekrivamo samo onaj dio bakra koji
Zaštitnim slojem prekrivamo samo onaj dio bakra koji
želimo da nam ostane nakon jetkanja, a to su vodovi želimo da nam ostane nakon jetkanja, a to su vodovi
Takav se postupak stručno naziva ‘maskiranje’ i
Takav se postupak stručno naziva ‘maskiranje’ i
najčešće ga izvodimo vodootpornim flomasterom najčešće ga izvodimo vodootpornim flomasterom
Prije nego pristupimo maskiranju potrebno je s
Prije nego pristupimo maskiranju potrebno je s
bakrenog sloja ukloniti nečistoće i masnoće pomoću bakrenog sloja ukloniti nečistoće i masnoće pomoću
alkohola, acetona i sl. alkohola, acetona i sl.
Po uklanjanju nečistoča pločica se mora osušiti
Po uklanjanju nečistoča pločica se mora osušiti
Nakon sušenja bakreni sloj se ne smije dirati rukama
Nakon sušenja bakreni sloj se ne smije dirati rukama