Indian Languages, Arts & Culture

Page 1

Group Inquiry

(Promotion of Indian Languages, Arts & Culture)

India is a treasure trove of culture, developed over thousands of years and manifested in the form of arts, works of literature, customs, traditions, linguistic expressions, artefacts, heritage sites, and more. In NEP 2020, there is major focus given to promoting Indian Languages, Arts and Culture by incorporating all forms of Indian Arts and Languages at all levels of education. Cultural awareness and expression are considered important contributors for individual, societal and national well-being. Though currently, there aren’t many platforms that bring the data of all the policies, bills, acts or reports related to it together. These documents are not drawn, only for the reason of promotion and preservation of Indian Languages, Arts and Culture but are also to bring changes in the ways it is accessed and practiced. Thus, the overall idea that the group is proposing is to bring all this information together and disseminating it in a way to bring out various delicacies that lie hidden in these documents. The group visions this platform to be collaborative and will look at the historical framework of policies to paint this vision. The platform will be untexting the following four aspects through various documents:

1. Policies that display the hidden aspects of relationship between art education and the notion of development, and the way “art education” has been articulated by developing or developed nation.

2. Policies that ponder to integrate art education into the main curriculum under the major sections of: Teacher & Administrator.

3. Policies that look at integrating local content and local languages in educational materials and curriculum.

4. Policies that talk of “Books” as a medium of education and affects the content that goes inside these educational materials.

Divyarajsinh Rana Bhavitraa Thilagar Purav Raval Kulvardhan Ranawat

Line of Inquiry (Proposal)

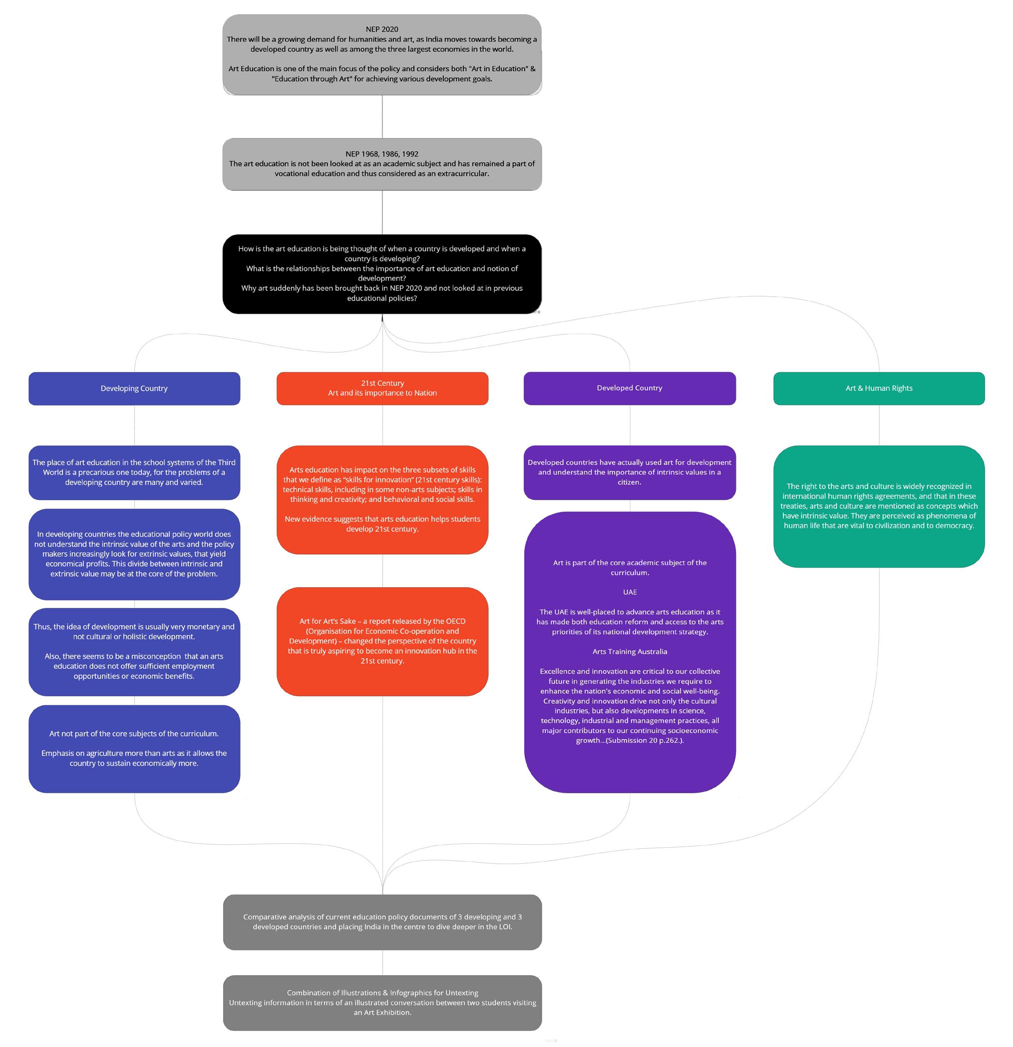
If we look at the history of India’s National Education Policies, the art education has always been a part of vocational stream and was never a focus. It has been considered as an extra-curricular throughout the history. But, in NEP 2020 suddenly it has gained its place as one of the major goals in and for education. The disciplinary silos, that existed between academic and vocational subjects is discarded in the new policy. It defines the standards, as well as both individual and national goals for imparting arts into curriculum. But why suddenly bring art into focus? It is stated in the policy that “there will be a growing demand for humanities and art, as India moves towards becoming a developed country as well as among the three largest economies in the world”. That might be one of the reasons for including arts in education, but does this mean that when we were developing nation, we didn’t need to focus upon art? What is this relationship between the notion of development and art education and how does it gets reflected in education policies? This is exactly where I place my inquiry at. The art education policies and the way they are framed, directly or indirectly exhibits these relationships, which I have inquired and untexted through my study.

Transdisciplinary Research- Assignment 1 Divyarajsinh Rana (205367001)
Transdisciplinary Research- Assignment 1 Divyarajsinh Rana (205367001) Zoom 1
Zoom 2
Transdisciplinary Research- Assignment 1 Divyarajsinh Rana (205367001) Zoom 3
Zoom 4

Wireframes Iteration 1

(Promotion of Indian Languages, Arts & Culture)

Process work (Divyarajsinh Rana)

Arts & Culture Group
Transdisciplinary Research- Assignment 2- Process Wireframes

Since realizing the major options for sorting to be User, Genre and Age Group, it was easy to place them at the crux around which the first iteration of the web portal was to be built. Each of us were aiming to work on 8 genres within the scope of our line of inquiry under which various nodes of engagement would go. Instead of keeping it just a close-ended browsing site, we wanted the people to be able to post, comment and contribute as well. The experiences were a mix of solo or class activities, videos, news articles and even personal stories related to each genre. In addition to these, a provision was given to recommend relevant policies or books for extended research and reading.

Arts & Culture Group
of Indian Languages,
Culture) Transdisciplinary Research- Assignment 2- Process Wireframes
Wireframes Iteration 1 (Promotion
Arts &

Wireframes Iteration 1

(Promotion of Indian Languages, Arts & Culture)

Arts & Culture Group
Transdisciplinary Research- Assignment 2- Process Wireframes

Wireframes Iteration 1

(Promotion of Indian Languages, Arts & Culture)

Arts & Culture Group
Transdisciplinary Research- Assignment 2- Process Wireframes

Turn static files into dynamic content formats.

Create a flipbook
Issuu converts static files into: digital portfolios, online yearbooks, online catalogs, digital photo albums and more. Sign up and create your flipbook.