Skip to main content

BOCC Annual Report 2025_HIGH RES

Page 1


Constitutional

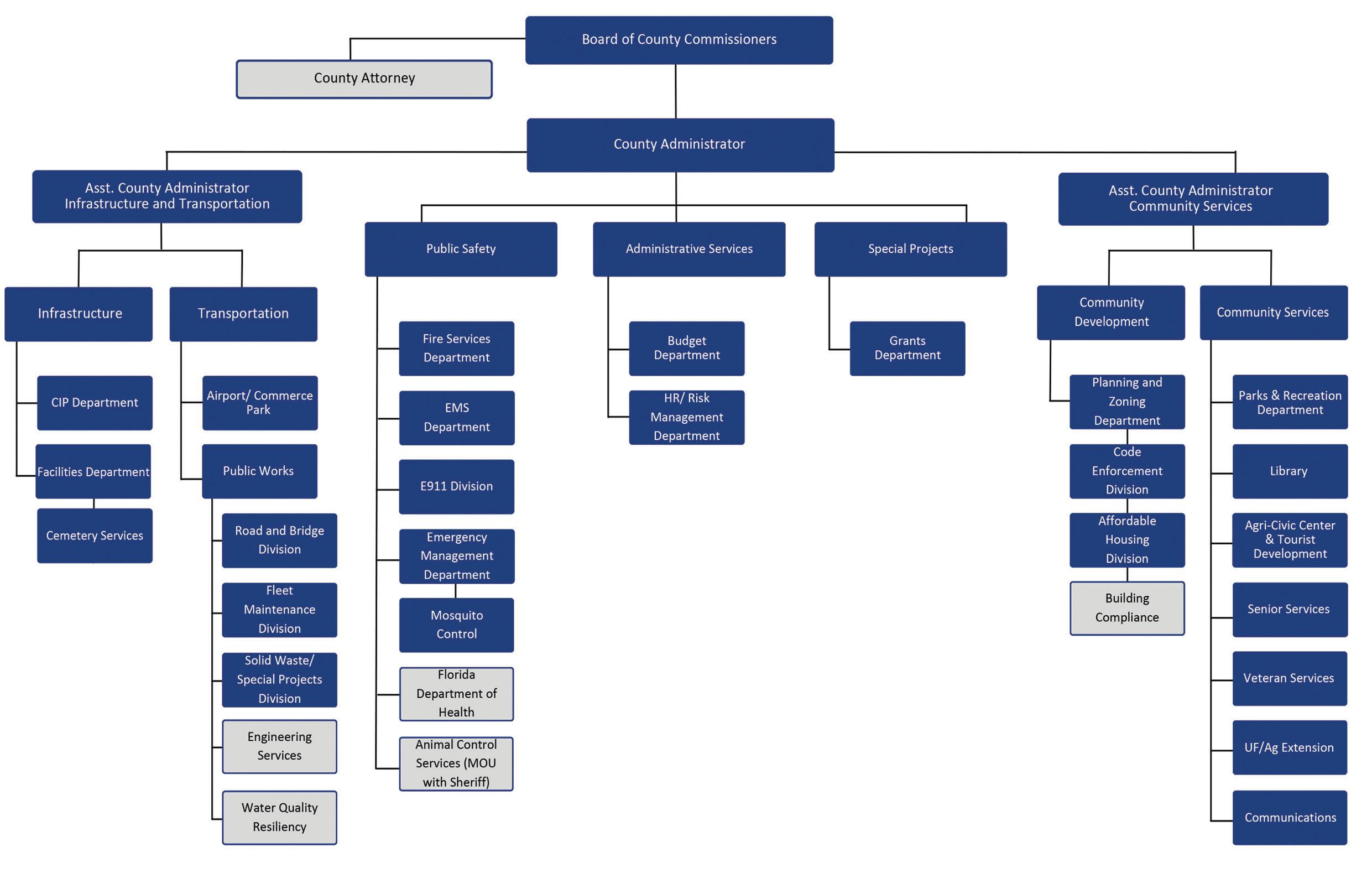
Organizational Structure

FY 2025 Budget Overview

FY 2025 Grants at a Glance

Human Resources and Risk Management

Airport and Commerce Park

Capital Improvement Projects

Road and Bridge

Engineering Services

Solid Waste and Fleet Maintenance

Facilities Maintenance and Cemetery Services

Planning and Zoning

Code Enforcement and Building/ Permitting

Affordable

Parks and Recreation

Agri-Civic Center

Tourist

Veteran

UF/Ag

Dear Residents of Okeechobee County,

It is my honor to present the Okeechobee County Board of County Commissioners’ Annual Report for FY2025, prepared in accordance with Florida Statute 125.74(f). This report is a reflection of the shared spirit, resilience, and determination that define our community.

This past year, we have continued to build on a foundation of service and stewardship. Our focus has remained on priorities that touch everyday life - supporting public safety, expanding transportation and mobility, enhancing recreation and cultural opportunities, and protecting the resources that sustain us. At the same time, we have carefully managed growth and invested in infrastructure to ensure Okeechobee remains a place of opportunity for families, businesses, and future generations.

What makes Okeechobee truly exceptional is, not only the services we provide, but the spirit of the people who live here. The dedication of our employees, the leadership of our elected officials, and the strong partnerships we share with local organizations and businesses all contribute to the progress highlighted in this report. Most importantly, the trust and engagement of our residents remain the foundation of everything we do.

As we look ahead, we remain focused on building a thriving and connected community - one that honors its heritage, embraces innovation, and creates opportunities for all. Together, we will continue to protect what makes Okeechobee special while shaping a future filled with promise and pride.

Thank you for the privilege of serving you and for the trust you place in your County government.

Incorporated

May 8, 1917

County Seat: Okeechobee

Median Income: $52,288 as of 2023

Districting: 5 Districts

700 miles is Land 123 miles is Lake Okeechobee 823 Square Miles

42,369

Population Estimate as of 2024

Source: U.S. Census Bureau

Okeechobee County, located in South-Central Florida, is known for its rich agricultural heritage and vibrant community spirit. With a population of approximately 42,000 residents, the County combines the charm of rural living with modern conveniences. Okeechobee serves as a central hub for outdoor recreation and conservation, centered around the largest freshwater lake in Florida and the second largest in the United States - Lake Okeechobee. The lake covers nearly half a million acres and provides abundant fishing, boating, and wildlife observation opportunities.

Okeechobee County is dedicated to providing quality services to its residents, fostering a safe and welcoming environment. As we move forward, Okeechobee County remains committed to sustainable development while preserving its unique cultural and natural heritage. Together, we strive for a flourishing future for our community.

Fun Fact

One County - One City - One Lake ALL “OKEECHOBEE” The Seminole word meaning “Big Water”

BOARD OF COUNTY

District 1

David Hazellief Chairman

District 3

Bradley Goodbread 1st Vice Chair

District 4

Terry Burroughs

The Board of County Commissioners governs Okeechobee County, as established by the Florida Constitution, and acts as the County’s legislative branch. Okeechobee County follows an administrative form of government. Voters elect the five Commissioners in County-wide elections held in two-year cycles. Districts 1, 3, and 5 elect Commissioners during presidential election years, while Districts 2 and 4 hold elections in the intervening years. The Board is responsible for adopting ordinances and resolutions that set public policy, levying authorized taxes and fees, adopting the annual budget, and providing policy decisions on essential County services.

County,

District 2

Frank DeCarlo 2nd Vice Chair

District 5

Michael Sumner

Okeechobee County Commission Districts 2022

CONSTITUTIONAL

Okeechobee County is served by five dedicated Constitutional Officers, each entrusted with essential public duties: the Tax Collector, Property Appraiser, Sheriff, Supervisor of Elections, and Clerk of the Circuit Court and Comptroller. While these offices receive partial funding from the County’s General Fund, they maintain independent operations and are governed by their own legal frameworks, separate from the direct oversight of the Board of County Commissioners.

David May Supervisor of Elections
Celeste Watford Tax Collector
Mickey Bandi Property Appraiser
Noel Stephen Sheriff
Jerald Bryant, Esq. Clerk of the Circuit Court & Comptroller

ARE

VISION

MISSION

STRATEGIC PLAN

Okeechobee County is a community with a small town environment that fosters a desirable place to live, work and play.

Okeechobee County will provide responsive government services to its citizens in a well-managed, cost effective, fiscally sound, policy driven manner. All services provided shall benefit the health, safety and welfare of the community.

Okeechobee County’s 2025–2030 Strategic Plan prioritizes quality of life, tourism, fiscal resiliency, infrastructure and transportation, a strong economy and community, effective communication, and a supported and high-performing County workforce.

Okeechobee County Board of County Commissioners

ORGANIZATIONAL

STRUCTURE

Funds Departments and Units 73 230 Budget Transfers Budget Amendments Processed 40

Intergovernmental Fund Balance

Current Property Taxes

Sales & Use Taxes

Okeechobee County Revenues (In Millions)

Licenses, Permits & Other Misc. Revenue Charges for Services

Interfund Transfers

Franchise Fees Fines & Forfeitures

TOTAL

$ 35,649,748

$ 52,958,994

$ 28,654,981

$ 19,377,650

$ 10,176,488

$ 5,606,516

$ 1,054,139

$ 504,000

$ 202,863

$ 154,185,379

$ 54,515,617

$ 45,398,390 $ 31,501,280

$ 26,661,858 $ 25,600,803

$ 6,216,304

$ 2,999,811 $ 684,934 $ 282,077

$ 193,861,074

Okeechobee County Expenditures (In Millions)

Public Safety Reserves

Transportation

General Government

Physical Environment

Culture and Recreation

Transfers Out

Human Services

Debt Service

Economic Environment Other Uses

TOTAL

$ 53,021,981

$ 44,236,239

$ 16,759,565

$ 21,243,405

$ 6,254,299

$ 4,954,034 $ 418,316 $ 3,880,554

$ 882,061

$ 2,129,702

$ 405,223

$ 154,185,379

$ 70,814,067

$ 44,367,617

$ 35,348,338

$ 20,051,726

$ 6,033,430

$ 5,071,666

$ 4,629,975 $ 3,552,175 $ 1,832,857

$ 1,690,026 $ 469,197

$ 193,861,074

DID YOU KNOW?

Property taxes are based on millage, which simply means “dollars per thousand”. 1 mil = $1 of tax for every $1,000 of taxable value

For example, a levy of 10 mils generates $10 in tax for each $1,000 of taxable property

The average Single-Family Homeowner in Okeechobee County pays approximately $1,132 in Ad Valorem Taxes for FY25, which is distributed across a wide range of essential Public Services. The largest portions support Reserves (29%), Law Enforcement (24%), and Jail Operations (12%), with the remainder funding services such as Facilities Maintenance, Courts, Parks, Libraries, Elections, and Public Health. This distribution ensures that core public safety, community services, and operational needs across the County are sustainably funded.

Property Tax Distribution for Tax Bill Amount of $1,132

The above example represents the Ad Valorem tax bill of an average Single-Family Home with an assessed value of $193,450 less $50,000 for Homestead Exemption.

More than 70 active grants managed Countywide, representing $38.48 Million in funded projects.

41 grant applications prepared and submitted, totaling over $12.93 Million in requested funding.

$5.3 million in new grant awards secured to support County programs, infrastructure, and public safety initiatives.

The Grants Department continued to support all County operations by coordinating research, application development, and compliance for a growing portfolio of local, state, and federal grants. This year, the County implemented a new grant software system designed to streamline research, improve application tracking, and enhance overall grant management. With this added capability, the Department is positioned to increase application submissions and seek additional funding to advance County priorities. $

TOTAL AWARDED BY DEPARTMENT

26 GRANTS AWARDED, TOTALING $5.3 MILLION

Florida Department of Transportation 120th Street Improvements (aka Dark Hammock Road)

$2,260,764 FEMA Disaster Grants – Public Assistance DR 4834 Hurricane Milton $670,746

$501,642

$202,825

$200,000

$172,430

$167,110

U.S. Department of Health & Human Services 2025 Older Americans Act (OAA) Program, Title III B - Support Services

Federal Aviation Administration Airport Apron Rehabilitation/Reconstruction

Florida Department of Transportation NE 56th Avenue Improvements (Dark Hammock)

Area Agency on Agency of Palm Beach/Treasure Coast FY2025-26 Community Care for the Elderly (CCE)

Area Agency on Agency of Palm Beach/Treasure Coast FY2025-26 Alzheimer’s Disease Initiative (ADI)

U.S. Department of Transportation Wildlife Hazard Assessment Project $128,250

Florida Department of Management Services Spring 2025 Rural County Grant Program, Maintenance of PSAP $122,997

Florida Division of Emergency Management FY2025 Emergency Management Preparedness and Assistance (EMPA) $105,806

U.S. Department of Health & Human Services 2025 Older Americans Act (OAA) Program, Title III C2 - Home Delivered Meals $100,200

Florida Department of Environmental Protection FY2025 Small County Consolidated Solid Waste Management $95,666

U.S. Department of Homeland Security FY2024 Emergency Management Performance Agreement (EMPG)

U.S.

Florida Department of Management Services Fall 2024 Rural County Grant Program, 911 Recorder & UPS Maintenance

U.S. Department of Health & Human Services FY2025-26 Emergency Home Energy Assistance for the Elderly Program (EHEAP) $27,974

U.S. Department of Health & Human Services 2025 Older Americans Act (OAA) Nutrition Services Incentive Program (NSIP)

U.S. Department of Health and Human Services 2025 Older Americans Act (OAA) Program, Title III - Caregiver Support Services

U.S. Department of Transportation Fuel Farm Expansion - Design $94,285 Area Agency on Agency of Palm Beach/Treasure Coast FY2025-26 Home Care for the Elderly (HCE)

Amounts are rounded to the nearest dollar.

The Human Resources and Risk Management Department is dedicated to supporting County employees and helping them succeed in serving the community. The Department provides assistance to approximately 200 employees of the Board of County Commissioners (BOCC) while also extending benefit services to five (5) Constitutional Offices.

This team manages a wide range of employee programs, including health, dental, and vision coverage; life and disability insurance; retirement and supplemental plans; and family medical leave. Human Resources plays an important role in creating a positive workplace by offering guidance to staff and supervisors, supporting professional growth, and helping departments with recruitment and hiring.

Risk Management responsibilities include coordinating property and casualty claims, workers’ compensation, and liability claims to ensure protection for both employees and County resources. The Department also conducts salary and benefits reviews, maintains the County’s pay and classification system, and assists with job postings and applicant tracking.

By combining employee support with careful management of resources, Human Resources and Risk Management works every day to strengthen County services and uphold the commitment to excellence in public service.

202 County Employees Promotions 19 23 Hires

Seasonal Hires 21

EVENTS & TRAININGS

Annual Employee Luncheon

Annual Employee Benefits Expo

Florida Retirement System (FRS) Workshops

Heat Exhaustion Presentations

Okeechobee County Airport remains a vital regional asset, supporting corporate, business, and recreational aviation with two intersecting runways, including a 5,000-foot primary runway. The terminal provides essential services for residents and visitors, while key tenants enhance the airport’s capabilities. The airport continues to serve as an active hub for business and leisure flights, with strong activity from visiting aircraft.

Covers 863 Acres 2 Runways 1 Aviation

28 Hangar Leases 6 Tie-down Leases

1 Leased Restaurant 18 Business Land Leases in Commerce Park

PROJECTS

All projects are grant funded, totaling over $3.9 Million in grants awarded. School

 HVAC Replacement and Upgrade, Project Completed

 East Security Gate Upgrade

 Two 6-Bay Box Hangars and Two 10-Bay T-Hangars (Design)

 Master Drainage Plan SWMP

 Apron Rehabilitation

 Parking Lot Expansion and Access Road

 Wildlife Hazard Assessment

 Fuel Farm Expansion

 Airport Security System Upgrade

A 20.8% increase in FY2025 as compared to FY2024.

Agri-Civic Center

 Roof Extensions

 Chickee Replacement, Project Completed

 New Storage Building, Project Completed Fire Rescue/Emergency Management

 EOC Chiller & Controls Replacement, Project Completed

 Fire Station No.1 Kitchen Remodel, Project Completed

 Fire Station No. 1 and No. 2 Building Hardening

Parks and Recreation

 Picnic Facility at Sports Complex, Project Completed

 Airboat Launch at Clif Betts Jr., Lakeside Recreation Area (Lock 7), Design Completed

 Douglas Brown Community Center (DBCC) Restroom Improvements

Jail Expansion - Phase 2

The most significant capital improvement in Okeechobee County this year is the $60 million Jail & Expansion Project, representing a major commitment to public safety and community services.

Phase 1B resulted in the completion of Unit D, a new kitchen and laundry facility, at a cost of $7.5 million. Construction began in December 2023 and was completed in February 2025, with funding provided by ARP, General Funds, and County reserves.

The next phases, 2A and 2B, began in April 2024 and are currently in progress. These phases include the construction of Housing Unit C and require an additional $24.5 million investment, supported by state grants, host fees, general fund reserves, legislative appropriations, bonds, and opioid settlement funds.

284,793 231,568 20,429,183 449,191 595,163

The totals shown reflect the expenses incurred in FY24/25 for the project categories listed above.

Other Capital Improvement Projects

 DOH Special Needs Shelter Generator & Building Hardening, Design Completed

 Health Department Storage Building, Project Completed

 New Storage Building & Parking Lot at Evergreen Cemetery, Project Completed

 Animal Control Kennel Phase II, Project Completed

 Waterway Marker Ordinance Revision, Re-Permitting, Relocation/Installation, Project Completed

 New Medical Examiner Building

 HRS Building HVAC and Chiller Replacement

 Broadband Expansion

 Sheriff’s Office Roof Wind Retrofit & Hardening

 Historic Courthouse Chiller & Controls Replacement

A total of $2.51 Million in GRANT FUNDING was secured in FY24/25 to support the County’s Capital Improvement Projects.

The County’s commitment to public safety extends beyond the correctional system. Community infrastructure improvements also progressed, including the completion of the Evergreen Cemetery Storage Building - a $59,271 project finalized in August 2025 - and the HRS Storage Building, which was finished in February 2025 at a cost of $161,133. Both projects were funded through the County’s general funds.

Evergreen Cemetery Storage Building

Road and Bridge manages the operation and maintenance of all County roadway and stormwater infrastructure including mowing, pavement, canals/ ditches, and grading of dirt roads.

BY THE NUMBERS

 12 miles of large canal systems cleaned

 21.3 miles of small canal systems cleaned

 38,100 LF of residential swales were regraded

 4,427 ft of culvert pipe replaced

 5,160 ft of culvert pipe cleaned

 646 signs and posts replaced and/or repaired

 7 storm drain grates replaced

 2,970 tons of shell rock placed on driveways, road cuts, erosion areas, etc.

 1,378 loads of dirt/vegetation removed from canals, swales, and other drainage areas

 82 pallets of sod placed on culvert ends and driveway slopes after pipe

COUNTY MAINTAINS

3,700 Roadway Signs (Approximately)

677 Paved Lane Miles

31 Unpaved Lane Miles

600 Miles of Tree Maintenance

677 Miles of Right-of-Way Maintenance

450 Miles of Roadside Right-of-Way Mowing

Road and Bridge invested in a new Mower Max and Sandbagger to improve operations.

These additions reduced manpower needs and shortened work time for mowing projects and emergency response, resulting in more efficient service delivery across Okeechobee County.

PROJECTS

 Ditch cleaning, grading and pipe replacements in Four seasons subdivision

 Repairing potholes and drop-offs across the County

 Tree trimming in various locations across the County

 Canal cleaning on the Basswood main drainage ditch, the Airport ditch, and the ditch around R-bar subdivision Project Completed

 2025 Annual Road Resurfacing, Project Completed

PROJECTS

TRANSPORTATION

ROADWAYS

 Sports Complex Entry Roadway

 Dark Hammock - R.O.W. and Ditch Relocation

 NE 144th Street

 NW 56th Avenue

 NE 120th Street

 Lofton Road Reconstruction

SIDEWALKS

 NW 18th Street

 NW 20th Lane

 NW 22nd Lane

BRIDGE REPAIRS

 NE 39th Blvd Bridge over Creek

 NE 39th Blvd (Cemetery Road) Bridge over L-63N Canal

 NW 144th Ave (Lamb Island Road) over SFWMD L-62 Canal

 NW 176th Ave Bridge over Gore Branch

 NW 240th Street Bridge over Fish Slough

GENERAL STUDIES

 Stormwater Master Plan Update

 Vulnerability Study

STORMWATER/DRAINAGE IMPROVEMENTS

 Berman Road, SE 128th Avenue – Outfall Ditch/Nubbin Slough

 Lake Montaza Estates, NE 342nd Trail

 Spot in the Sun

 Four Seasons

SOLID

Okeechobee County partners with Waste Management (WM) for Countywide solid-waste collection, a service the company has provided locally for several decades through long-standing franchise agreements. WM continues to support the community with reliable curbside collection and environmentally responsible waste management practices.

Served

13,183 Curbside Collections

Over 180 Years of combined mechanical experience with 10 specialized types of certifications including EVT, ASE, GM, Cummins, Detroit, Meritor, and more!

546 Labor Hours Services

6,860 TOTALING

Fleet achieved a 30% increase in productivity by using eight portable lifts to service and repair two pieces of equipment at the same time.

MAJOR PROJECTS COMPLETED

 Renovation of Alderman Building for Supervisor of Election Relocation

 Restoration of Historical Courthouse for BOCC Staff Relocation

 Remodel of Agri-Civic Center South Concession Stand

 Re-Roof of Historical Society

30,000 Total Labor Hours

1,800 Work Orders

Maintains over 700 Acres 95 Buildings Maintains Team of 25 Staff Members

BASINGER, EVERGREEN, AND FORT DRUM

131 Total Interments Mark-Outs 203 150 Consultations 3

Okeechobee County proudly manages three (3) cemeteries ensuring they remain well maintained and respectful spaces for our residents. The Cemetery Department oversees daily operations, guiding families through the purchase of burial sites, managing the cemetery budget, and planning future improvements and expansions.

GOING DIGITAL

Okeechobee County launched its new cemetery digitization project, converting physical and handwritten records into Chronicle, the County’s digital system. Visitors can search for loved ones at Basinger and Evergreen Cemeteries with geotagged plots and GPS guidance directing them directly to the gravesite by using the QR codes or visiting the designated website.

ELEVATING OPERATIONS

Okeechobee County introduced a new, comprehensive permitting system to improve the way contractors and residents manage permit applications online. The County’s implementation of the Enterprise Permitting and Licensing suite by Tyler Technologies, replaces the existing TRAKiT and eTRAKiT systems. This upgraded platform will provide enhanced features including real-time application tracking, streamlined submission processes, and improved communication between applicants and the Department. The system aims to reduce processing times, increase transparency, and support a more efficient and userfriendly experience for all permit applicants.

COMPREHENSIVE PLAN UPDATES UNDERWAY

Okeechobee County is undertaking a thorough update to its Comprehensive Plan, with proposed amendments affecting several key elements and maps. Changes include updates to land use classifications, allowing for new growth opportunities and more flexible development options, as well as revisions to industrial and economic designations.

The County is also making updates to transportation, infrastructure, and other plan elements to modernize policies and ensure alignment with current requirements. The updated plan will be submitted for review by state and regional agencies.

Code Enforcement works to protect public safety and preserve community standards by administering and enforcing the Okeechobee County Code of Ordinances. Through complaint response, site inspections, and investigations, the department promotes compliance and supports a safe, orderly, and economically stable community, utilizing voluntary cooperation or the Special Magistrate process when necessary.

777Cases Opened

757 Cases Closed (98.3%)

258 Cases went before the Special Magistrate

Revenues Collected:

Lien searches: $ 34,684

Collected from fines & liens: $ 149,075

Building and Permitting ensures that all construction activity within Okeechobee County complies with the Florida Building Code. The County’s building services are provided through a private provider, SAFEbuilt Florida, LLC, which supplies experienced technical staff to support permitting, plan review, inspections, and code compliance.

SAFEbuilt Florida provides a Building Official, inspectors, plans examiner, and administrative personnel who guide projects from application intake through final inspection and issuance of Certificates of Occupancy. The department also oversees contractor licensing, investigates contractor-related complaints, supports the Construction Licensing Board, and assists applicants, contractors, owner-builders, and the public throughout the permitting process.

Operated by

2 Permit Technicians

2 Permit Technicians/Contractor Licensing

1 Permitting Coordinator/Administrative Assistant

4 Building Inspectors

Maintain records for more than 3,036 active contractors

10,437 Inspections Performed

2,261 Permits Issued, including 109 New Homes and 76 New Manufactured Homes

HOUSING | SHIP

The State Housing Initiative Partnership (SHIP) Program, administered by Okeechobee County, provides eligible residents with a variety of housing support services, including home purchase assistance, emergency repairs, rental support, and home rehabilitation. The program helps with down payments and closing costs for home buyers, offers grants up to $17,500 to address urgent home repairs such as electrical, plumbing, roofing, or HVAC issues, and provides rental or mortgage assistance up to $4,500 to prevent displacement or foreclosure. Additionally, homeowners facing health and safety hazards may receive up to $30,000 in rehabilitation funding. The division manages the full grant process from application through loan closing and ensures accurate reporting and reconciliation of funds to the Board of County Commissioners and the Affordable Housing Committee, helping residents achieve safe, stable, and affordable housing.

The Okeechobee County Library provides a wide range of informational, educational, cultural, and recreational resources to meet the needs of the community and enhance quality of life. Services include books, DVDs, audio-books, e-books, digital resources, Wi-Fi, computers, hotspots, and tax forms, as well as story times, craft and hobby clubs, summer reading programs, STEM and craft tutorials, concerts, lectures, author visits, and other cultural events. The Library also offers curbside pickup, a mobile library van, meeting spaces for homeschool groups, and supervised visit locations. Partially funded through the Heartland Library Cooperative, Florida State Aid, and federal grants from the Institute of Museum and Library Services, the Library ensures broad access to resources and programs that enrich the community.

TOTAL PROGRAMS

795 with 26,398 participants

35 STEAM programs

5 Concerts

5 Performances

3 children’s performers, 2 lectures

6 Community Events Partnerships with Parks & Rec Education Foundation, Sheriff’s Office, Friends of the Okeechobee Library, Fire Department, Healthy Start, Okeechobee Schools, Camelot, Lake Okeechobee Rural Health Network

16,479 Lunch & Afternoon Snack Meals Served

FEATURED SERVICES

 Hobby and Craft Clubs

 Test Prep Resources (Print & Digital)

 Tax Forms

 Printing Services

 Curbside Pick-up Service

133,876 In Person Visits Items Checked Out 85,881

17,000 Free Items Shared with Patrons

Users Accessed Internet 9,000 $165,000 In Grant Donations

COLOR YOUR WORLD

This year’s Summer Reading theme, “Color Your World,” inspired children to read a remarkable 199,830 minutes and adults to complete 1,734 books. In partnership with the Boys & Girls Club of Martin County and Kidsville Newspaper, the Library also helped provide 14,000 meals to students throughout the summer.

Okeechobee County Parks & Recreation delivered a wide range of engaging programs and maintained high-quality facilities. The division introduced several new recreational activities, fostering a vibrant and inclusive atmosphere that brought residents together and promoted community wellness.

New programs were launched, including cornhole tournaments, women’s adult basketball, family fun days, and an Easter Egg Hunt.

MORE THAN

2,500

RESIDENTS PARTICIPATED in youth and adult recreational programs.

The County’s facilities were in high demand, with over

8,000

RENTALS

across sports fields, indoor venues, and boat ramps.

The County also completed significant capital improvements to enhance recreational opportunities. A $350,000 pump track was installed at Kiwanis Park and was made possible through donations from the Attobello Family and grants funded by the Land and Water Conservation Fund.

DID YOU KNOW?

The PUMP TRACK ATTRACTS VISITORS STATEWIDE

PROJECTS

 Pool Resurfacing

 Kiwanis Park

 Baseball Field Renovation

 New Bocce Ball Court

 Sports Complex

 Playground Renovations

 Security Lighting Improvements

 Landscaping Improvements

The competition-level pump track, designed by Velosolutions and installed by American Ramp Company, remains a premier recreational and tourism destination. Originally one of only four in Florida, it continues to attract visitors from across the state, even as new facilities have opened throughout the region.

The Okeechobee County Agri-Civic Center and Fairgrounds continued to be a vibrant hub of community life, reflecting the spirit of Okeechobee.

Over the year, the facility hosted a wide range of activities, including rodeos, livestock and equine shows, the County Fair, holiday celebrations, food distributions, and high school graduations.

With a 20% increase in rentals, the center held 70 events over 150 event days, providing diverse opportunities for residents to gather and celebrate local culture.

PROJECTS

 Arena Sound System Upgrades, Project Completed

 New Storage Building, Project Completed

 Landscaping Improvements

 Horse Barn Painting

New Storage Building

Tourist Development promotes Okeechobee County as a desirable destination by supporting marketing campaigns and local events that boost the economy while preserving the County’s natural resources and quality of life. Tourist Development funds are restricted under Florida Statute 125.0104. Through grant funding, the Department encourages overnight stays, stimulates local businesses, and generates a significant economic impact for the community.

PARK STREET PERKS CHALLENGE

The Park Street Perks Challenge ran from July through September, encouraging visitors to shop at five or more participating downtown businesses and earn prizes from the Visitor Center. Over 20 local businesses participated, offering shoppers the chance to collect codes, win Visit Okeechobee County merchandise, and receive VIP swag bags with special perks. The event successfully highlighted downtown commerce while providing a fun, interactive experience for residents and tourists alike.

PARK STREET IN Action!

Visits rose 12.7% to 44,300, with guests staying an average of 41 Minutes

$550,000+ Tourism Revenue Tax

8.5+ Million Visits

Average stay: 1.9 days

72.2% in-state

27.8% out-of-state

Peak Visitation Month March 2025 with 1 Million Visits

Most Popular Visitors Are From Miami-Fort Lauderdale Accounting for 24.3%

In Okeechobee County, we deeply value and honor the service of our Veterans. Veteran Services is dedicated to supporting the men and women who have served our Nation, along with their families, by helping them access the benefits they have earned under Federal and State laws - including financial assistance and medical care. The Department also serves as a trusted advocate, ensuring that veterans receive the respect, care, and recognition they deserve.

Florida Power & Light (FPL) partnered with the Okeechobee County Young at Heart Senior Center to deliver three-day emergency shelf-stable food supplies and hurricane safety booklets for senior residents.

SPRING FLING

The Spring Fling brought together 60 seniors, BOCC staff, and visitors for Boho Cowboy, dancing, and refreshments - an unforgettable celebration of fun and community!

More than 3,000 Veterans call Okeechobee County “home”, with additional regional and seasonal residents also relying on services.

Met with 1,981 Veterans

457 Claims Submitted

289 Veterans transported to the VAMC in Palm Beach

145+ Outreach Events/Contacts

600 shelf stable meals provided to clients

6,000+ meals served at the Young at Heart Center

13,800 hours of in-home services provided

20,000 meals delivered to home-based clients

$29,500 in grant funding assisted over 140 EHEAP clients towards their electric bills

$41,400+ in monthly stipends provided to 250 caregivers through HCE grant funding

43,000+ monitoring hours provided for Emergency Alert systems

SERVICES OFFERED

 Livestock Agent

 Dairy Agent

 Horticulture Program Assistant

 4-H Agent

 Summer Camps

 Local Producer

 Educational Events

 AgVenture

 Soil Testing

 Pesticide Exams

 Site Visits

 Volunteer Training

The 4-H Extension Services Department focuses on youth development, dairy, and livestock production, driven by a passion for agriculture, community, and the environment. Its mission is guided by the 4-H principles of Head, Heart, Hands, and Health. Extension services provide essential support, expert guidance, and innovative solutions to farmers and rural communities, promoting resilience and sustainable growth.

4-H Clubs: 25 Clubs 689 Members 450 + Volunteers

$56,000 Awarded in Children Services Council Grants

4,500+ Youth enrolled in Summer Camps

4-H Achievements 2024-2025

Okeechobee AgVenture

Okeechobee AgVenture gave 4th graders a hands-on day of agriculture— making butter, squeezing juice, meeting a cowboy, and learning about farming, careers, and local produce!

Okeechobee County established its fire department in 1977 with volunteers and only 3 paid firefighters. Station 1 moved to its current location in 1999. In 1980, the department merged with the county hospital ambulance service, increasing paid staff to 9. Stations 2 and 3 opened in the mid-1980s, with Station 3 later becoming a volunteer station, and Station 4 opened in 2007 following staffing expansions. Due to anticipated growth, plans are underway for a new Station 5 to further enhance coverage and emergency response.

NEW FIRE ENGINE 4 AND RE-CHASSIS RESCUE 4 WERE PLACED IN SERVICE

2025 BY THE NUMBERS

Busiest Month: March 2025 with 722 Calls

CRITICAL MEDICAL INCIDENTS

911 Call Volume:

Total 911 calls: 16,375

Text-to-911: 92 DD: 5

EMS Activity

 Total EMS Calls: 5,542

 Trauma Calls: 1,005

 Shortness of Breath: 423

 Chest Pain: 324

 Stroke Calls: 94

MOST FREQUENT DISPATCH TYPES

Fire Responses

 Building fires: 33

 Total Transports: 4,796 (4% increase)

 Ground Transports to Raulerson Hospital: 4,704 (6% increase)

 Ground Transports Out-of-County: 22

 Air Medical Transports: 71

 Brush fires: 103 (12% increase)

 Vehicle fires: 45

 Trash fires: 87

OVERALL RESPONSES

 Resulting Alerts:

- Trauma Alerts: 92

- Cardiac Arrests: 49

- Cardiac Alerts: 23 - Stroke Alerts: 82

Other Emergency Responses

 Motor Vehicle Crashes

460 (5% increase)

 Standbys / Public Assists / Canceled

Enroute: 900

Total Responses: 7,480 (2% increase) Emergency Responses: 7,166 (8% increase)

Emergency Management is responsible for coordinating disaster planning, training, and response across government and community agencies. While hurricanes remain a primary concern, the department also addresses wildfires, severe weather, hazardous materials incidents, and other emergencies, focusing on resident education and preparedness. Additionally, Emergency Management oversees the County’s Mosquito Control program, providing information and services to reduce mosquito populations and protect public health.

MOSQUITO CONTROL

Mosquito Control experienced a productive year, marked by increased engagement under new Emergency Management leadership. Collaboration with Public Safety and the County’s vendor strengthened coordination, clarified operational guidelines, addressed minor deficiencies, and improved decisionmaking and spraying operations.

 16 applications of ULV road treatment approximately 954 road miles or 34,686 acres.

 Highest individual site total of mosquitos in trap: 6,528 - September 22nd

 Highest week total of mosquitos in all traps: 13,912 - September 22nd

EMERGENCY OPERATIONS CENTER (EOC) ACTIVATIONS

Hurricane Milton occurred in October 2024 during Fiscal Year 2025 and required 7 days of EOC activation, representing the County’s most significant emergency response of the year with recovery efforts continuing throughout FY2025. While no other major incidents required EOC activation, 2 minor weather events, including an EF0 tornado, affected fewer than 5 households and required limited County response.

HURRICANE MILTON STATISTICS

 Funds disbursed for recovery efforts:

$2.67+ Million

 Damage assessments completed: 109

 Value of damages reported

(e.g., property, infrastructure): $3.2 Million

OCRA FLORIDA STATE CHAMPIONS, 6U SWEETEES ALL STAR TEAM

The Board of County Commissioners recognized the Okeechobee Citizens Recreational Association’s achievement as the Florida State Champion for the 6U Sweetees All-Star Team, 6U T-Ball All-Star Team, and the 8U Darlings All-Star Team.

NACo ACHIEVEMENT AWARD - CRIMINAL JUSTICE AND PUBLIC SAFETY

Okeechobee County received ‘Best in Criminal Justice and Public Safety’ at the National Association of Counties (NACo) Annual Conference for its initiative, “Okeechobee County Launching High School Heroes into Public Safety Careers.” In partnership with the Education Foundation of Okeechobee, the Okeechobee County Sheriff’s Office, and the Okeechobee County School District, the County developed a comprehensive set of Public Safety Career Programs to address workforce shortages in Fire Rescue, Dispatch, and Law Enforcement. The programs offer state and industry-recognized certifications and real-world simulationbased training, expanding local talent, strengthening recruitment, and equipping students for immediate employment in high-demand fields.

PUBLIC WORKS WEEK

Public Works Director Darren Brown and his team were honored with a proclamation during National Public Works Week. This recognition highlights their dedicated efforts in maintaining essential services like road maintenance, culvert cleaning, and right-of-way mowing, all of which play a crucial role in enhancing the quality of life in our community.

 Florida Department of Transportation Mobility Week (10/25-11/02/2024): Okeechobee County Engineer and Public Works

 Support of Amendment 2 of the Florida Constitution protecting Fishing and Hunting rights in the State of Florida: Mr. Mike Elfenbein

 National Disability Employment Awareness Month (October 2024): Helping People Succeed

 Domestic Violence Awareness Month (October 2024): Martha’s House

 Breast Cancer Awareness Month (October 2024): Okeechobee Professionals for the Cure, Inc.

 Recognition of achievements during the Special Olympics Florida State and National Games for Bowling, Swimming, and Tennis: Ms. Carol Marker

 Recognition of achievements during the Special Olympics Florida State Games for Freestyle Swimming: Ms. Samantha Johnson

 Operation Green Light Week for Veterans (11/4-11/11/2024): Okeechobee County Veteran Services

 National Hospice and Palliative Care Month (November 2024): Treasure Coast Hospice

 Farm City Week (11/20-11/27/2024): Farm Bureau

 2024 14U Chobee Bulls Senior Traveling Football Team District Champions: Okeechobee Citizens Recreational Association (OCRA)

 60th Anniversary of Helping People Succeed (December): Helping People Succeed

 2024 12U Chobee Bulls Traveling Football Team Eastern Divisional and Regional Champions: Okeechobee Citizens Recreational Association (OCRA)

 Engineer’s Week (2/16-2/22/2025): Okeechobee County Engineer and Florida Engineering Society – Treasure Coast Chapter

 211 Helpline Awareness Month (February 2025): 211 Palm Beach/ Treasure Coast

 National Child Abuse Prevention Month (April 2025): Helping People Succeed and Hibiscus Children’s Center

 National Library Week (4/6-4/12/2025): Okeechobee County Library

 National Nurses Week (5/6-5/12/2025): Southeast Regional Director on behalf of Florida Nurses Association and Chief Nursing Officer on behalf of HCA Florida Raulerson Hospital

 Mental Health Awareness Month (May 2025): Our Village Okeechobee

 National Public Works Week (5/18-5/24/2025): Okeechobee County Public Works

 Emergency Medical Services Week (5/18-5/24/2025): Okeechobee County Public Safety

 Recognition of NACo Criminal Justice and Public Safety Achievement Award: Okeechobee County Launching High School Heroes into Public Safety: Okeechobee County Public Safety

 Recognition for representation of Okeechobee County and all Florida Counties as the 2024/2025 President of the Florida Association of Counties: Commissioner Terry Burroughs

 2025 12U Ozone All Star Team’s representation in the World Series: Okeechobee Citizens Recreational Association (OCRA)

 2025 8U Darlings All Star Team and Florida State Champions: Okeechobee Citizens Recreational Association (OCRA)

 2025 6U T-Ball All Star Team and Florida State Champions: Okeechobee Citizens Recreational Association (OCRA)

 2025 6U Sweetees All Star Team and Florida State Champions: Okeechobee Citizens Recreational Association (OCRA)

 Name Placement of Gold Star Veteran’s Mr. Charles Sellers and Mr. Lonnie White: Veteran’s Memorial in Veterans Park

 Hunger Action Month (September 2025): Treasure Coast Food Bank

 National Suicide Prevention Awareness Month (September 2025): 211 Palm Beach/Treasure Coast, Our Village Okeechobee, and Helping People Succeed

 U.S. Constitution Week (9/17-9/23/2025): Okeechobee Chapter of The National Society Daughters of The American Revolution

Annually, the Okeechobee County Board of County Commissioners (BOCC) reviews and adopts legislative priorities to guide lobbying efforts at the State and Federal levels. These priorities address the County’s most pressing needs, align with the Florida Association of Counties and Small County Coalition initiatives, and are informed by trends and issues impacting County programs and services. The 2024/2025 priorities include continued advocacy for water quality, roadway improvements, and septic-to-sewer projects, along with new initiatives arising from recent legislation and emerging community needs.

2024/2025 APPROPRIATIONS

$1.5 MILLION AWARDED

FIRE STATION NO. 5

$1 MILLION was awarded to support the design of a new 10,000 sq. ft., three-bay Fire-Rescue Station #5. This critically needed facility will enhance fire and medical safety and help reduce emergency response times throughout the community.

SPECIAL NEEDS SHELTER

$500,000 was awarded to support the design of a new Special Needs Shelter. This essential facility will provide a safe environment for medically vulnerable residents who require assistance during emergency events, ensuring their health and safety when they cannot remain in their homes.

2024/2025 PRESIDENT OF THE FLORIDA ASSOCIATION OF COUNTIES

Commissioner Terry Burroughs served as President of the Florida Association of Counties (FAC) from July 2024 through June 2025, representing and advocating for all Florida counties at the state and national levels. During his tenure, he led the Florida delegation at the National Association of Counties conference, hosted a Technology Summit on AI, cybersecurity, and broadband, and guided FAC policy through complex legislative sessions. He also established key committees on property taxes and leadership, defeated statewide term limits, and strengthened FAC governance in alignment with the 2025–2035 Strategic Plan.

Okeechobee County continues to plan for a strong and sustainable future through strategic collaboration, thoughtful infrastructure investment, and responsible growth. Road expansions and utility upgrades are being developed to meet future needs while preserving the county’s unique character and natural resources.

Economic development remains a priority, with efforts focused on attracting new businesses, supporting local entrepreneurs, and strengthening workforce training. Through continued partnerships among government, residents, and businesses, the County is building a resilient foundation for long-term prosperity.

33 Active Projects

8

Keeping You Connected

Okeechobee County brings the community closer through Facebook and Instagram, sharing exciting updates, upcoming events, and essential County news. These social media channels make it simple and engaging for residents to stay connected, get involved, and experience everything our County has to offer.

facebook.com/ OkeechobeeLibrary

facebook.com/ OkeechobeeCountyGovernment

facebook.com/ OkeechobeeAirport Airport Fire Rescue facebook.com/ OkeechobeeCountyFireRescue

Agri-Civic Center & Fairgrounds Emergency Management

facebook.com/ OkeechobeeAgriCivicCenter

Senior Services Young at Heart Center

facebook.com/ OkeechobeeSeniorServices

Parks and Recreation Library County Government

Tourism (TDC)

facebook.com/ VisitOkeechobeeCounty instagram.com/ okeechobeetourism

Keeping You Informed

Residents receive critical updates via local news outlets, the County alert system, public meetings, and the official County website. This ensures timely, accurate information on government decisions, road closures, weather events, and other matters that impact daily life.

Sign up for ALERT OKEECHOBEE to receive urgent updates on weather, road closures, emergencies, and more via phone, text, or email.

facebook.com/ OkeechobeeEmergency Management

facebook.com/ OkeechobeeParksandRec

Okeechobee

Administration (863) 763-6441

304 NW 2nd Street

Animal Control (863) 357-3225

1480 NW 25th Drive

Airport (863) 467-5505

2800 NW 20th Trail

Capital Improvement Projects (863) 763-0805

304 NW 2nd Street, #163

Cemetery (863) 763-2420

464 Highway 98 North

Basinger Cemetery Hwy 98 N to NW178th Ave

Evergreen Cemetery 1116 NE 39th Boulevard

Fort Drum Cemetery 2055 NE 304th Street

Community Services (863) 763-6950

1700 NW 9th Ave, Suite C

Parks & Recreation, Veteran Services, and Tourist Development

4-H Extension (863) 763-6469

458 Highway 98 North Library (863) 763-3536

206 SW 16th Street

Public Safety (863) 763-3212

707 NW 6th Street

Emergency Management, Fire Rescue/EMS (non-emergency), and Mosquito Control

Senior Services (863) 462-5180

1700 NW 9th Ave

Other Sources

CONSTITUTIONAL OFFICES

Clerk of the Circuit Court & Comptroller (863) 763-2131

312 NW 3rd Street

Property Appraiser (863) 763-4422

409 NW 2nd Ave, Suite B

Sheriff’s Office (863) 763-3117

307 NW 5th Avenue

Supervisor of Elections (863) 763-4014

307 NW 5th Avenue

Tax Collector (863) 763-3421

409 NW 2nd Ave, Suite B

PARKS, RECREATION AREAS & PUBLIC LANDS

Darrell Enfinger Sports Complex

640 NW 27th Lane

Swimming pool, sports fields, tennis, basketball, and playground

Kiwanis Park

350 NW 6th Avenue

Picnic pavilion, playground, tennis courts, skate park, and pump track

Willie Alderman Field

424 NE 15th Avenue

Adult softball and youth baseball fields

OK Softball Fields

950 NW 23rd Lane

Lighted softball fields, sand volleyball court and fenced playground

Practice Fields

3001 NW 10th Terrace

Fields for baseball, softball, football, and soccer

Taylor Creek Storm

Water Treatment Area & Trail 7201 Highway 441 North

Scenic trail and wildlife viewing

Economic Development Corporation

Tourist Development Council

Graphic Design: Bridgette Waldau

BOAT LANDINGS/LAKE ACCESS

C. Scott Driver Recreation Area

10101 State Road 78 West

Boat ramps, fishing tournament HQ, and pavilion/meeting rooms

Okee-Tantie Recreation Area

10430 State Road 78 West

Day-use recreation area, boat ramps, and lake access

Clif Betts, Jr. Lakeside Recreation Area

200 State Road 78 West,

Observation/fishing pier, boat ramps, and lake access

Henry Creek Boat Ramp

10654 Highway 98 South

Boat ramp with floating dock

Nubbins Slough / Rim Canal Boat Ramp

6206 Highway 441 Southeast

Water-access, boat ramp, and canal launch area

COMMUNITY CENTERS, PAVILION & RENTAL FACILITIES

Agri-Civic Center & Fairgrounds (863) 763-1666

4601 Highway 710

Alton Chandler Civic Center

a.k.a. Basinger Community Center

20350 Highway 98 North

Picnic pavilion, playground, kitchen, and rentals for events

Douglas Brown Community Center

826 NE 16th Avenue

Picnic pavilion, stage, kitchen, basketball courts, and community events

Okeechobee County Civic Center

1750 Highway 98 North

Dining hall, serving kitchen, pavilion, and County events

Turn static files into dynamic content formats.

Create a flipbook