

ILUMINACIÓN
EXTERIOR E INTERIOR

Nicole Castañeda Cueva

PRIMER CRITERIO


Criterio funcionales

Propósito
Crear un ambiente acogedor y atractivo para los clientes, resaltando los productos y mejorando la percepción del espacio. Proporcionar una iluminación funcional y uniforme

Tipo de fuente
Alta eficiencia energética, larga vida útil
Excelente reproducción cromática
Baja emisión de calor y mantenimiento mínimo.


Nivel de iluminación
La iluminación en áreas de trabajo debe ser más intensa y uniforme, generalmente entre 500 y 1000 lux, especialmente en estaciones donde se realicen tareas detalladas.


Tipo de luminaria
Adecuadas para áreas que requieren diseño estético. Diseñadas para soportar condiciones industriales.


Área de cobertura
Se necesitan luminarias industriales con ópticas específicas para garantizar una cobertura uniforme a todo el local.

Conclusión:
Las luminarias diseñadas para locales y talleres comerciales ofrecen una solución integral que combina funcionalidad, estética y eficiencia energética.


Criterio estético

Estilo
La luminaria tiene un estilo funcional y versátil, con diseño minimalista para la área comercial. Estas luminaria buscan equilibrar estética y funcionalidad, adaptándose a diferentes entornos.

Color
Se utilizan tonos neutros como blanco o negro, que complementan la decoración y destacan los productos sin distraer la atención. Ofrecen una apariencia limpia y profesional.

Forma y diseño



Influencia
Reducción costos.
Mejoramiento en la distribución de la luz.
Garantiza calidad y seguridad.

Formas más funcional y práctica, como luminaria lineales alargadas con ópticas diseñadas para maximizar la distribución de la luz.

Material
Los materiales empleados, como aluminio anodizado y vidrio, aportan una sensación de calidad y refinamiento.



Conclusión:
Los materiales de alta calidad y la tecnología avanzada aseguran eficiencia energética, larga vida útil y un diseño que se integra perfectamente en cualquier espacio.

Sostenibilidad

Tecnología LED
Integran disipadores de calor para mantener una temperatura óptima y prolongar su durabilidad.


Materiales eficientes
Aluminio anodizado: Favorece la disipación del calor, mejorando la eficiencia del LED.
Policarbonato de alta transmisión: En difusores para maximizar la salida de luz.


Sostenibilidad
Diseño modular que facilita el reemplazo de componentes, alargando la vida útil total del producto.


Sensores
Ajustan la intensidad de la luminaria según la cantidad de luz natural disponible, optimizando el uso de energía.


Conectividad y sistemas
Integración con tecnologías que optimizan el rendimiento energético y permiten el monitoreo remoto.

Conclusión:
Las tecnologías eficientes aplicadas a una luminaria moderna, como la iluminación LED, la integración de sensores y sistemas de control inteligentes.


SEGUNDO CRITERIO


Características de la
DIMENSIONES DE LA LUMINARIA LUMINARIA
El estilo es moderno de acuerdo al diseño de empotramiento en techo.
Estará ubicada en el local y taller comercial.
Material de aluminio acabado brilloso.
Dentro de la luminaria tenemos Luz LED de luz fría de 4000k.
Tiene una altura de 1.20 m desde el techo hasta la luminaria.
La dirección de la luz dará directamente a los espacios de donde estarán los productos.

Vista luminaria


Vista en planta




Materiales
Y TECNOLOGIA

Aluminio Anodizado (Cuerpo de la Luminaria)


Vidrio Opalizado Templado (Difusor)


Cables de Acero Inoxidable (S. Suspensión)


Plásticos de Alto Desempeño (Conectores y Cubiertas)


Desarrollo de la LUMINARIA EN SKP


1 Elegimos plantilla
Abrimos el programa Skp


2 Trazar líneas guías
Trazamos y levantamos la base donde se soportara la luminaria



5 Unión a la base

Le damos formar uniendo la base mas los soportes que estaran sujetando a la luminaria


7 Intersección de luminaria
Una vez creada la base y luminaria procedemos a juntar y asegurar la luminara con los soportes de aluminio



3 Soporte
Creamos el soporte de la uminaria.


4 Creación de luminaria
Dibujamos una figua rectangular





8 7
Creación de la lampara al techo
Finalmente obtenemos una lampara de pared, la cual ambientara nuestra sala comedor como una iluminacion de decoración.

LUMINARIA




Desarrollo de la


ELEVACION DE LA LUMINARIA:
LUMINARIA EN 2D
Materiales:


Aluminio Anodizado (Cuerpo de la Luminaria)

ÁREA: 48.9m2

Cables de Acero Inoxidable (S. Suspensión)



Vidrio Opalizado Templado (Difusor)


Plásticos de Alto Desempeño (Conectores y Cubiertas)





Desarrollo de la LUMINARIA
EN 2D

TALLER LOCAL-COMERCIAL
Luminaria tiene como función proporcionar una luz directa a los productos que se van a vender.






Desarrollo de la LUMINARIA EN 2D
5 Dibujaremos una nueva sala
1 1 Seleccionar el plan de importación.


Abrimos el archivo cad de nuestro proyecto.
2 Configuraremos el plano.



E plano debe estar l mpio para que sea fác l e traba o en Dai uxevo

6 Creación de ventanas.


3 Iremos a la barra superior y seleccionamos proyecto.

4 Primero dibujaremos el piso

Lo mejor es que e plano este cenca a origen

Rel enamos datos como e nombre del proyecto y quien lo esta realizando También si deseamos pondremos una breve descripc ón del proyecto




Pondremos su nombre del proyecto y luego pondremos a que a tura queremos que este nuestros muros.
Elegiremos el tipo de ventanas a nuestro proyecto.


Luego pondremos a las ventanas las medidas correspond entes a nuestro proyecto
6 Creación de puertas.


Configuramos las medidas de la puerta según nuestro proyecto


VISTA EN PLANTA
VISTA EN 3D

7 1 Insertaremos mobiliarios.
Insertaremos el mobiliarios de las repisas



Ponemos seleccionar y luego nos vamos a pestaña que dice mas objetos y buscaremos los mobiliarios necesarios para nuestro proyecto en el catalogo de Dialux.


Si apretamos dob e c ick en el mob l rio nos aparece la herram enta de escalar



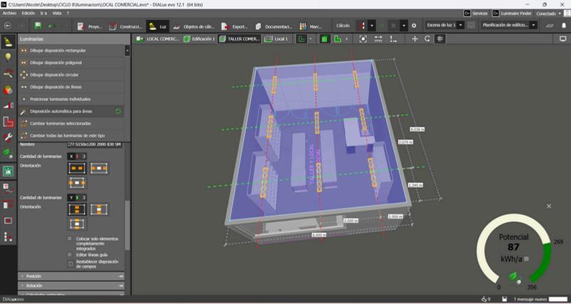
8 Insertar luminarias.
Iremos a la pestaña Luz y ah trabajaremos las luminarias

9 Búsqueda de luminarias
Iremos a la pestaña Luz y ahí trabajaremos las luminarias.




Nos l evara a la pagina web en donde podemos co ocar especif caciones para encon rar las um nar as adecuadas

Buscaremos a luminaria para inter ores, luego pondremos se eccionaremos empotrado de techo.

Seleccionamos abrir LISTA DE LUMINARIAS, luego IR A LA BUSQUEDA DE DIALUX LUMINAIRE FINDER
Insertaremos el mob liarios de las mesas de d bujo.
As estaremos colocando todos los mobi iar os necesarios
Luego de acabar de poner todos os mob liarios pondremos las uminarias

Colocamos las luminar as y sacamos el calculo correspondiene










TERCER CRITERIO


Conclusiones Manifiesto
El estilo es moderno de acuerdo al diseño de empotramiento en techo.
Estará ubicada en el local y taller comercial.
Material de aluminio acabado brilloso.
Dentro de la luminaria tenemos Luz LED de luz fría de 4000k.
Tiene una altura de 1.20 m desde el techo hasta la luminaria.
La dirección de la luz dará directamente a los espacios de donde estarán los productos.
Crear soluciones de iluminación que equilibren funcionalidad, estética y sostenibilidad. Priorizamos la eficiencia energética mediante tecnologías LED y materiales de alta calidad, como aluminio anodizado y vidrio opalizado. Diseñamos luminarias modernas que optimizan la luz natural y reducen el impacto ambiental. Nuestra misión es transformar espacios comerciales en entornos atractivos y eficientes. Creemos que la luz es clave para potenciar experiencias y preservar el medio ambiente.


