Skip to main content

Nathan Smith Portfolio

Page 1

Nathan Glen Smith architectural portfolio

WORK

aug 2021 - present

aug 2022 - present feb 2022 - jun 2022 charlotte.edu

jun - aug 2022 rjarchitects.com

oct 2018 - jun 2020 novusarchitects.com

University of North Carolina, Charlotte

Fabrication Assistant, assisting students/faculty in model making and fabrication while maintaining equipment and facilities. Teaching Assistant, structures courses for David Thaddeus. Research Assistant, prototyping of gypsum acoustic panel for Rachel Dicky.

may - aug 2017 4fortyfour.com

EDUCATION

aug 2020 - may 2023 charlotte.edu

aug 2014 - may 2018 appstate.edu

aug 2017 - may 2018

PROFICIENCIES

Platforms Graphics

2D & 3D Modeling Fabrication

Summer Intern, schematic designer of projects including a shell office building, site plan for a Target, and an interior upfit for Red Rocks Cafe in Birkdale Village.

Robert Johnson Architects Novus Architects

Project Coordinator, designer/coordinator of interior upfits and build-tosuits for CSL Plasma. Involved in all phases of projects from surveying to construction administration in at least eight states.

4 Forty Four

Summer Intern, schematic designer and construction laborer.

University of North Carolina, Charlotte

Masters of Architecture and Design

Appalachian State University

Bachelors of Building Science with a concentration in Architectural Technology and Design and a Minor in Community & Regional Planning IDEX Lab, the Integrative Design Experience Laboratory

Windows, Microsoft Office, Google Drive Hand Drafting, Adobe Creative Suite Autodesk AutoCAD and Revit, ArcGIS, SketchUp, Rhino Woodworking, 3D Printing, Laser Cutting, CNC

2
Nathan Smith
9524 Robert Burns Ct Charlotte, NC 28213 email nsmit117@uncc.edu phone 336-837-7389 Portfolio 3
Smith 4
Nathan

Education

Commercial

Residential

Hospitality

Professional

Pavilion
Professional
Portfolio 5
TABLE OF CONTENTS

GRADIENTS University Research Facility

Fall 2022

Rhino. Revit. Adobe Suite. Grasshopper.

In Cooperation with Josef Gordon
6
Nathan Smith

Gradients is a facility that will serve the research needs of the UNC Charlotte School of Arts and Architecture community, and that of the city more broadly. Located on campus this site that has long been given to the person automobile. Maximum conservation of trees and a minimal impact to the natural processes of the site respects the agrarian legacy of the site pre-university and pre-commuter. The building will maintain as its core objective to ensure the minimum carbon footprint. It shall be constructed of reused and recycled materials, which will eventually be disassembled and re-used. Respecting the natural context and the human experience of the site.

Portfolio 7
Buildable Area to maximize tree conservation. Curve to wrap the wooded area and integrate with the existing parking deck.
SITE
Split massing to maximize daylighting and cross
PLAN
8
Nathan Smith

maximize natural cross ventilation.

Lift off of ground to lighten impact on site. Minimizes concrete, impact on root balls, and impact on water flow.

CONCEPT

While exploring the site, my partner and I were struck by the gradients that existed. The ripeness of tomatoes at the community garden, rubble from a previous parking lot, and the location in relationship to the university.

We used this idea of Gradients as a design tool to frame the goals that we wanted for our project. The diagram seen left shows those goals and the gradients that we highlighted in the project.

Portfolio 9
Peel creates connection between the university and surrounding community.
LEVEL ZERO
10
Nathan Smith
Portfolio 11
LEVEL ONE LEVEL TWO

ELEVATION WEST

Smith 12
Nathan
ELEVATION EAST Portfolio 13
Smith 14
Nathan
SECTION AA SECTION BB
Portfolio 15
SECTION CC

MATERIAL REUSE

That materials used in Gradients have been repurposed from waste from demolished buildings. We have envisioned possible lifetimes for each of the main materials used in our project; manufactured timber, structural steel, copper panels, and brick. Repurposing materials removes the need to extract new resources, reduces construction waste, and the amount manufacturing needed. These same materials were used to make our massing model.

16
Nathan Smith
Portfolio 17

BETWEEN the FOLDS

Exposition Space

Fall 2020 Rhino. Adobe Suite. Folding

18
Nathan Smith
Portfolio 19
Located in between Bella Adzug Park and the northern most part of the Highline. Between the Folds integrates with its context to create an exposition space inspired by and dedicated to the folding arts. This raised exposition space extends the adjacent park while creating circulation paths through and inside of the site.
Smith 20
Nathan
FLOOR PLAN - PUBLIC SPACE Portfolio 21

FLOOR PLAN - EVENT SPACE

SECTION LONG

22
Nathan Smith

FLOOR PLAN - MEZZANINE

Portfolio 23

SECTION AA

24
Nathan Smith

SECTION BB

Portfolio 25

VENTURI HOUSE

Fall 2021

Residential Prototype
Rhino. Adobe Suite. Fabrication
26
Nathan Smith

The Venturi House is a housing prototype that responds to the need for malaria prevention in sub-Saharan Africa. Developed from experimentations at the scale of a brick module, this prototype utilizes the venturi effect to increase air movement in the dwelling preventing mosquitoes and providing thermal comfort in hot and humid climates.

Portfolio 27

VENTURI BLOCK

The venturi effect is a principle of fluid dynamics which states that constrictions result in a decrease of pressure and an increase in velocity. The tapered, hollow cores in the Venturi Block creates many constrictions for air that passes through it. Meaning that the velocity of air after the constrictions will be increased.

WALL SECTION

28
Nathan Smith

BUILDING SECTION

COOKING
GATHERING SLEEPING
FLOOR
Portfolio 29
PLAN

HOTEL HORIGOME

Modular Hotel

Summer 2021

Rhino. Adobe Suite. Enscape

30
Nathan Smith

Yuto Horigome is a Japanese skateboarder who won gold at the sports 2021 Olympic debut in Tokyo, the city of his birth. Hotel Horigome is a hotel in Tokyo honoring his contribution to the sport. Deploying precast concrete modules for the rooms, skateboarders can skate from inside of there room down a series of ramps through the building to an outdoor skatepark connecting the hotel to the surrounding streets. Along with the regular rooms the hotel also offers capsule stays and an onsen.

Portfolio 31

SKATEBOARDING KINETICS

Inital studies break down the movements of different skateboarding tricks. The way that the skater’s feet movements affects the way the the board flips and how the overall body moves throughout the duration of a trick. These studies as well as park obstacles were the bases for the design of the precast module.

TRE FLIP (360 FLIP)
32
Nathan Smith
OVERLAP DIAGRAMS Portfolio 33

Precast Concrete Module

MODULE PLAN
34
Nathan Smith

SECTION AXON

SECTION AA

SECTION BB

Portfolio 35

LEVEL ONE

LEVEL ZERO

Onsen Park Mech Skateshop DN Lobby Capsules Izakaya DN DN DN Terrace Storage DN DN
UPPER LEVELS
Smith 36
Nathan
Portfolio 37

THE CRYSTAL[LINE]

Parametric Pavilion

Spring 2022

Revit. Grasshopper. Enscape

38
Nathan Smith

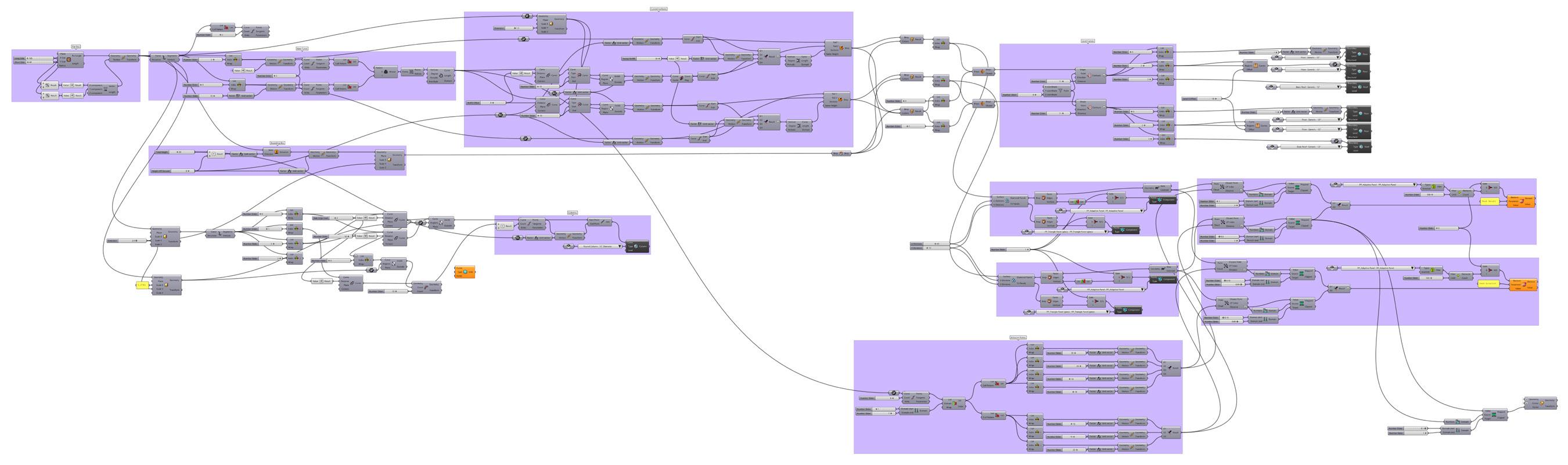
The Crystal[line] employs as open piloti design divided with a curve that holds a crystalline glass structure. The whole project, modeled in Revit, was scripted using Rhino.Inside which allows elements to be created and manipulated using Grasshopper. This was used to apply different parameter values to the custom curtain wall panel family using attractor points.

Portfolio 39

SECTION LONGITUDINAL

FLOOR PLAN - LEVEL TWO

SCRIPT
40
Nathan Smith
Portfolio 41

RED ROCKS

Restaurant Renovation
Summer 2022
AutoCAD. Photoshop
42
Nathan Smith

Red Rocks Birkdale is an American style restaurant that has been a long time tenant in Birkdale Village. Along with improvements being made to the mixed use community by new developers, all of the tenant have had to update their facilities. The majority of this renovation focuses on the interior space. The use of framed arches and vaults as an organizing motif is enhanced by various uses of raw materials including brick, steel, and wood.

Portfolio 43

INTERIOR ELEVATION 1

INTERIOR ELEVATION 2

EXTERIOR ELEVATION - LINDHOLM DR

44
Nathan Smith

INTERIOR ELEVATION 3

Portfolio 45

CSL PROTOTYPE

Plasma Donation Center

Summer 2020 Revit. Enscape

46
Nathan Smith

While the majority of CSL projects are interior upfits, I worked to create a standard design for build-to-suit projects. This prototype is the culmination of the work that I did with CSL Plasma. It employs efficient space planning and functional facade design to best meet the needs of the client.

Portfolio 47
FLOOR PLAN
Smith 48
Nathan

ELEVATION WEST

ELEVATION EAST

ELEVATION NORTH

Portfolio 49

Turn static files into dynamic content formats.

Create a flipbook
Nathan Smith Portfolio by Nathan Smith - Issuu