Movable Stationery, vol 32, no 1

Page 1

In this issue: Full Circle: Kees Moerbeek The Legacy of Julian Wehr Formulas for Push Out Pops VOLUME 32, NUMBER 1

IN THIS ISSUE

When Kees Moerbeek told us that he had recreated his legendary, but rarely seen The Table, I knew this was the perfect opportunity to revisit not only that ground-breaking piece but a chance to celebrate the incredible career of one the undisputed masters of the last five decades. Join us as we marvel at his works.

Alan Boehm also reached out to us with an announcement that the biography of Julian Wehr that he and Roy Ziegler wrote (and presented at a past MBS conference) is going to have a permanent home online even after he also imminently retires from his tenure at Middle Tennessee State University. Thank you, Alan and Roy, for this deep dive and permanent post for us all to enjoy.

We all know that David A. Carter and Jim Diaz's instructional books on paper engineering, The Elements

FAVORITE SELECTIONS OF MOERBEEK BY MOERBEEK THE LEGACY OF JULIAN WEHR FULL CIRCLE: KEES MOERBEEK PUSH-OUT POP FORMULAS

RECENT AND UPCOMING RELEASES

POPPITS BY ELLEN G. K. RUBIN

2 / MOVABLE STATIONERY Volume 32, Number 1 / March 2024 ©2024 The Movable Book Society All rights reserved. No content from this publication may be reproduced or shared without the expressly written permission of the editor or the board of The Movable Book Society. Art Direction and Design by Bruce Foster. Copyediting by Beth Anna Stockdell Send questions, articles, or suggestions to editor@movablebooksociety.org CONTENTS TABLE
4 16 22 24 26 31
OF
Left: An example of a simple Push-Out pop-up. NO glue spots allowed!

of Pop-Up and The Complexities of Pop-Up are practically required reference books for aspiring paper engineers. But there is another form of paper engineering not covered in their books: the Push-Out. Looking back at my earliest years as a paper engineer, I offer to you formulas I developed back then for this often maligned and overlooked form of paper craft. It's actually more difficult than it looks!

While the complexity of paperengineered books can be more mind-boggling than ever (looking at you, Reinhart Pop-Up Studio!) we are still dealing overwhelmingly with publishers playing it safe by restricting the great majority of current and upcoming pop-up books to simpler mechanics, lower price points, and leaner content that often target younger audiences, but definitely challenge designers to be more creative with limited resources.

Of course we are grateful that Ellen G.K. Rubin continues to alert us to movable book events, posts, exhibitions, and workshops. Finally, do not forget to submit entries into the Survey of Women Paper Engineers being conducted by Jacqueline Reid-Walsh and Rebecca Rouse. As soon as they have completed their research, we will publish their findings here.

Table Talk?

Nostalgia reigns supreme in this issue's exclusive Kees Moerbeek feature about his early masterpiece, The Table. So much so that I had to grab my own copy of his inspiration, Jan Pieńkowski's Haunted House from a shelf in my office at the Newberry Library. I remembered in the process that it was engineered by none other than one of the MBS 2023 Lifetime Achievement Award winners, Tor Lokvig! While Kees reminisced about the very effective gorilla jump scare and other monsters, on this viewing I found myself drawn to the Mona Lisa portrait (aka La Gioconda) with her cat and their eerie pull-tabbed eyes (left), (published well before A&M Provensen’s pop-up take on Leonardo)...

Kees's moving narrative also touches on his initial meeting in 1983 at the Frankfurt Book Fair with Waldo Hunt, chairman of Intervisual Communications Inc, and our first Lifetime Achievement Award winner (2000). Their interaction, effectively the same type of show and tell that happens organically for many hours at every MBS conference, turned out to be both instructive and life changing. When Kees unfolded The Table, Waldo offered Kees valuable concept advice, which led to a paper engineering job! Kees's recent recreation of this first pop-up and his willingness to tell us the full story suggests we've only scratched the surface of the oral histories of the so-called Golden Age of paper engineering. Who's next?

Suzanne Karr Schmidt, Director

P. S. Please email me with comments, questions, and suggestions. info@movablebooksociety.org

P. S. Our next Zoom Show and Tell will be in the afternoon of May 25, please join us!

Cover: The decidedly strange fish on The Table. This page: Detail from the recently recreated The Table.

Full Circle: Revisiting "The Table", the very first

Kees Moerbeek

In his own words

Editor's Note:

In the early 1990s, when I first became aware of this thing called paper-engineering, the very first NEW pop-up book I discovered and purchased was Hot Pursuit, A Forward-and-Backward Pop-Up Book by Kees Moerbeek and Carla Dijs, his wife and frequent collaborator.

Hot Pursuit is still to this day, even after all the works I have seen, a deceptively understated masterpiece. Kees imaginatively employed the simple v-fold to incredible effect. Not only did he transform these pyramidal forms into EIGHT individual characters, but placed them back-to-back as just four forms in the process. An absolutely stunning piece and one of my favorites that along with his many works has left me a fanboy of this inventive and accomplished artist. Imagine my surprise when at the 1996 MBS conference in Brooklyn, I met Kees and Carla and discovered that he and I were remarkably close in age. (Full disclosure: He is actually a year younger than me!). But Kees, in addition to being naturally imbued with paper engineering genius, also had discovered this art form a full ten years before I did. (I comfort myself with that late start excuse, LOL). Nevertheless, Kees and I hit it off and have grown to be great friends.

Later I heard tales of an amazing, but sadly, unpublished piece he had done, one that I was told was called The Picnic, but had never, ever seen.

Until now.

I am so happy that we all are finally able to revisit and/ or discover for the first time this seminal work by an undisputed paper engineering master.

the original 1979 files: The Table.
Newly recreated from
Movable Stationery would like to thank PaperPaul and Denice of BestPopUpBooks.com for stepping up on short notice to produce a beautiful video of this incredible recreation!

first (but still AMAZING) work by

This year, 2024, is exactly 45 years ago I built my very first pop-up project. One day in 1979 when I was studying graphic design at the art school in Arnhem, the Netherlands, one of the teachers showed us the recently published Dutch version of Jan Pieńkowski’s Haunted House. He thought it would be a very grand idea for us students, to create a six-spread book inspired by Pieńkowski's masterpiece... just to get familiar with the technique of pop-ups. In 1979 I had never heard of Jan Pienkowski nor had I seen any of his work. I hadn’t even seen any elaborate pop-up books at all.

5 / MOVABLE STATIONERY

All I remembered from my youth were those rather simple fold-out books from Eastern Europe, in the style of Vojtěch Kubašta, but not as good as Kubašta’s. They were rather cheap, tacky books that hardly deserved to be called a pop-up book. Nothing popping up in those books, just simple straightforward folds and counterfolds. As dull as a doornail.

No wonder that Haunted House made such an immediate and great impression. I thought the mechanics were impressive and very effective. Especially the big gorilla jumping out of the chair and the weird insect-like monster breaking through the bathroom wall. But what I most liked about the book was the domestic setting of those scenes: all events took place in a very recognizable environment, in a kitchen, in a bathroom, a bedroom, and in the attic. This very recognizable domestic and comforting setting in combination with those weird monsters popping up increased the absurdism drastically. For me, the combination of those two elements was the brilliance of this book. After all those years and after seeing lots and lots of far more complicated pop-up books, I still consider Jan Pienkowski’s Haunted House as the best pop-up book ever made.

But, back to 1979. As an art student, I had no idea what to create. Without a clue and with no paper engineering experience at all, anything was possible…

I decided to stick as close as possible to the domestic aspect. I thought it would be an interesting idea to use the complexity of paper folding to create something that was utterly common and very recognizable. Something that no one pays any attention to and that wasn’t worthwhile recreating in the pop-up technique at all. No monsters or spectacular paper explosions, but simple reflections of every day dull objects.

A breakfast table scene seemed the best starting point for me then: a cup of coffee, a newspaper, a piece of cheese with a cheese slicer, a tin of biscuits, and anything else that’s part of the daily morning routine. All foldable and all in paper. But as it should represent a real tabletop a regular six-spread book wasn’t an option. The

6 / MOVABLE STATIONERY
The original version from 1979, cello tape and cheap gouache on cardboard as it looks today.
I

used a cheap, inadequate blueish cardboard that I painted with inexpensive gouache paint. The same stuff that preschoolers use when they make their first drawings for dad and mum. " "

In this 1996 photo, the little girl is our youngest daughter Anna, then 10 years old. We’re on our way to Los Angeles. The photo was taken by our oldest daughter Liza.

six spreads had to be connected to each other in a way that could be unfolded into one big unit. As the size of the pages was A4 (8,3 by 11,7 inches) my paper tabletop would end up as one big piece of 33 by 35 inches, showing six or seven objects plus some knives and spoons. To introduce a certain absurdism I added an opened can of crab meat and a big red fish. The can of crab meat, for those of you unfamiliar, is an homage to Hergé’s Tintin (The Crab with the Golden Claws). As a great admirer of Tintin, I simply had to put that Crab Extra on this table.

The big red fish is an even weirder element on a breakfast table, I must admit. The fish is displayed on a plate with lettuce but doesn’t give the impression of being food at all. It’s not even cooked or prepared but is very vivid. It looks like the fish swam straight from the sea onto this table. Rather obscure, I must agree. In combination with the rest of the everyday objects, it’s a very strange element, to say the least… But that’s the way I built it back then. Cannot help or change it anymore.

In 1979 this "breakfast table" made a mixed impression. The teacher who had to assess it thought the idea of a foldable tabletop was very cute, but he disliked my choice of objects (clearly the big fish and the crab meat), and being a very aesthetic and sophisticated man, he absolutely hated the way I stylized the objects. And he was right: it was bold and clumsy. Having no experience with pop-ups nor with paper as a foldable medium, or with painting cardboard

I used a cheap, inadequate blueish cardboard that I painted with inexpensive gouache paint. The same stuff that preschoolers use when they make their first drawings for dad and mum. For some, now totally unclear, reason I also used cellotape for some of the gluepoints. That worked quite well back then but doesn’t work at all in the long term. It’s amazing to see what time does to cello tape in forty-five years. The tape turned completely brown and lost all of its original qualities. When opening this pop-up scene the bits of cellotape popped out spontaneously as totally dried tiny autumn leaves, leaving ugly dark brown marks on the not-anymoreworking popups. Too sad for words.

But in 1982, when I had left art school, the cellotape was still performing fine. Having certain confidence in this project I then decided to show this popup tabletop to the Dutch publisher Ploegsma. The same publisher that had published Jan Pienkowski’s Haunted House in the Netherlands. Being a poor ex-art student with unclear prospects I had a world to gain and absolutely nothing to lose. So what could go wrong? But Ploegsma didn’t show any interest at all. Did not even react to my letter with photos of the prototype that I sent them. So, I went to Unieboek, another major publisher in the Netherlands, who had some minor pop-up books in their fund. They liked the concept but told me that they didn’t produce any pop-up books themselves and advised me to get in touch with a packager located in the USA. That packager, obviously, was Intervisual Communications Inc.

9 / MOVABLE STATIONERY

(ICI) in Los Angeles and their chairman was Waldo (Wally) Hunt.

Having no money at all Los Angeles was an unreachable destination for me. But Uniebook told me that ICI would be present at the annual book fair in Frankfurt. Living close to Germany a train trip to Frankfurt was (when I saved enough money) affordable. So, in October 1983, I took the train to Frankfurt and without any appointment or any idea how to get in touch with ICI I went to this huge bookfair, the pop-up table under my arm.

It wasn’t very difficult to find their booth. White-haired Wally Hunt resided behind a little table stacked with pop-up books. The entire booth was packed with pop-up books. More than I ever had seen in my entire life. Because Wally Hunt was in conversation with some clients I had to wait for the right moment to approach. Until then I took, with one eye, a close look at all those wonderful pop-up books presented there. My other eye, of course, fixed on Mr. Hunt. But when his visitors had left and Wally thought he could take a short break I jumped forward and asked him " if he would be interested in seeing a pop-up project I had made?’ "Yeah, sure!" he said and removed some books from the table to create room for my contribution. I still consider that spontaneous and kind gesture as one of the most unforgettable moments in my life.

But this tiny table was far too small to unfold my table pop-up, so we decided to unfold it in the aisle in front of the ICI booth. Of course, this created a small traffic jam in the overcrowded aisle, but it also turned into an involuntary (and totally unprepared) pop-up

performance. Two men, old and young, sitting on their knees unfolding some kind of weird pop-up construction. Many of the people passing by stopped and watched this little show. An unexpected performance at an unusual place.

Wally Hunt instantly liked the concept. He even was extremely excited about it, although he had some problems understanding most of the items on this table. Being an American he didn’t recognize most of the typical Dutch elements. Not the large tin of biscuits, not the box of Muisjes with the black cat, and not the box of margarine. And of course, he immediately mentioned the illogical fish and ditto the can of crabmeat which neither belongs on a

breakfast table.

Also, he thought the unfolding of the six spreads into a flat tabletop was slightly too complicated. Wally asked me if I could build a new prototype, with better internationallyrecognizable objects and a simpler way of unfolding. And he suggested I add some mice too, to make it more vivid. Possibly a deserted picnic scene where the mice had fun exploring all the festivities and goodies. In other words: he invited me to translate this table into a more universal and possibly more commercial product.

He was kind enough to overlook the questionable quality of the paper constructions. And he didn’t even mention the cello tape nor

10 / MOVABLE STATIONERY
The original concept, just a simple picnic scene without words or storyline, clearly was unpublishable.

the clumsy artwork. He must have seen some potential in it. What a great and gentle person Wally Hunt was.

In the next months, I reworked the concept, together with my wife, Carla Dijs, and added the mice. I replaced the can of crabmeat, margarine, and cheese. I simplified the unfolding— but I left the big red fish in... just because I liked the construction and the absurdism, I recall. This time I used much better white cardboard and banned the cellotape. I renamed the project and called it simply The Picnic.

In March 1984 I sent it to ICI and two months later in May, I was invited for a short visit

to Los Angeles at the expense of ICI, to discuss the concept. I wasn’t aware that Wally Hunt would offer me a one-year contract working as a freelance paper engineer exclusively for ICI. All based on this sole impractical, non-commercial project. This contract offer came as a complete surprise to me. On my way back home, three days later, it felt as if I had stepped into a dream… But for the picnic project itself, unfortunately, it wasn’t a dream at all. The original concept, just a simple picnic scene without words or storyline, clearly was unpublishable. So, it needed to be seriously reworked. The flat table concept had to be changed into a regular six-spread book with a solid storyline. The rest of

11 / MOVABLE STATIONERY
"
"
Clockwise from left: Picnic (cover). Picnic complete. Mouse and spilled milk. All from 1984.

the picnic/table concept was abandoned. Even the big fish. Most certainly the big fish… Only the mice survived. (And the mice were Wally’s idea, not mine!) My entire concept dissolved into thin air.

In the new book, the text was written by Peter Seymour. The mice (there were four of them: Matthew, Madcap, Maraschino, and Mozart) now worked in Morley Mole’s Cookie Factory. While producing a large order for Patty Pig’s PigOut Market the cookie-making machine broke down and the four mice had to make the cookies by hand now. Morley Mole tried to fix the machine while the mice made a big mess producing the cookies. At the very end, of course, the messy handmade cookies had weird shapes but tasted delicious. All’s well that ends well. Everybody happy. To increase the market for this book ICI asked the very popular British illustrator Tony Ross to illustrate the story. Of course, I still did the paper engineering. Initially, the title was Morley Mole and the Cookie Surprise but was later changed to The Craaazzyy Cookie Factory. A pop-up book by Tony Ross.

But that craaazzzyy book never made it to the publishers. There’s only one single fully colored copy made. And I still have that book on my bookshelf. Every time I look at it, I realize how high a price I had to pay to be assured of a regular income from this commercial pop-up business. Not everyone was happy, evidently…

On the same book shelf I still keep the original pop-up table. I recently picked it up again to see where it all started. But after 45 years this poor table is in an extremely poor condition. Most of the constructions do not work anymore, are broken down, and lay flat on the pages. They rest in peace forever. The bits and pieces of cellotape all flew away over the years. Only the brown marks they left behind show where they once used to be.

And yet I still consider this table as one of my dearest and most personal pop-up projects I ever made. Probably because it’s such an extremely anti-commercial product. Naive too, pure and without any concessions. Or probably because it’s just as impractical and useless as any other piece of art. But most certainly I like it so much because it’s my very first paper engineering product and because it was the cause that lead me to my career as a paper engineer.

Too bad this pop-up table is in such a bad condition now... But what’s the worry? As long as I’m not too old or too dead to pick up an X-Acto knife I can rebuild the original concept. Just to keep it alive…!

So, that’s what I did. I made a brand new copy, with exactly the same elements as the original one and with the original art. (At least,

The rest of the picnic/table concept was abandoned. Even the big fish. Most certainly the big fish...
12 / MOVABLE STATIONERY
" "
Moerbeek's pencil sketch for the working model.

as close as possible). Only this time I didn’t use the preschool gouache, but printed everything out on my laser printer. Not only does this look much better, but it’s also reproducible in case I want to build an extra copy.

I didn’t use any cello tape this time, but I did keep the can of crab and the big red fish. And of course, I used the correct paper and added adequate gluepoints. Good quality paper is the basis of a good pop-up. That’s one of the many lessons I learned during my 45-year career as a paper engineer.

By now I have to admit that my career as a paper engineer is definitely over. But the fact that I finally can present you with my very first pop-up project, here at the end of my career, brings great joy. The circle is now complete.

I can’t tell you how proud I am.

Kees Moerbeek, January 25, 2024

13 / MOVABLE STATIONERY
Final illustration by Tony Ross.
14 / MOVABLE STATIONERY
"
15 / MOVABLE STATIONERY
The mouse and the glass of spilled milk were actually the only details that survived into the final draft of the book.

Ihave to admit that I’m not a big fan of complicated pop-up books. I sincerely believe that simplicity is the true magic of a pop-up book. For me, as a paper engineer, the great challenge is to create the most unexpected result with the simplest mechanics. Therefore, all my simple books are high on my favorite list and the most complicated books end up very low or don’t reach the list at all.

The three triangular books: Six Brave Explorers, When the Wild Pirates Go Sailing and Four Courageous Climbers possibly are my number one favorites. Especially Four Courageous Climbers... not for the mechanics but for the unwritten message in it. The basis for this book was George Bernard Shaw's quote: “There are two tragedies in life. One is not to get your heart’s desire, the other is to get it”. For me climbing up the mountain on one side and falling off the other side is the essence of life. That I could carry out this hidden message in a commercial product as a pop-up book I always have considered as a personal achievement. That’s the reason I like this book so much.

The second one on my list is Hot Pursuit. Again paper engineering-wise a very simple book. But the effect of the two-sided visions works surprisingly well here as an unusual

construction, where the reader has no idea what to expect, because it is not a recognizable book shape. I’m very happy with RolyPoly. Again, this is based on a quote. This time Arthur Schopenhauer: “We live in the expectations for the better. At the same time with regret to the past. The present is the way to the goal. That’s why most people, at the end of their life, discover that they’ve lived all the time ‘ad interim’ and that they will see that what they’ve carelessly and without joy let pass was their life. That was the exact thing they have been waiting for their entire life. As a rule this counts for mankind. Fooled by hope they dance Death into the arms.” Not a very optimistic view of life, especially for a children’s book, but as a basis, very useful. The unfolding of this box, encouraged by a mixture of hope and curiosity, creates at the very end a long "snake" of paper. That’s the main attraction of this book. Pop-up brought back to the essence. The unfolding itself is the way to the goal. The pop-ups and the story come second. Another book that works well for me is The Spooky Scrapbook. Because it’s a box in the shape of a book it made it possible to contain

MY OWN

16 / MOVABLE STATIONERY

OWN FAVORITE BOOKS

In Hot Pursuit, the book opens for four scenes each with a character. Once at the end, the book is rotated around and one sees that there are NEW characters on the backsides of the original four. The book goes round and round, never ending! Here we have the dragon and on its back side, a frog.

17 / MOVABLE STATIONERY

real dimensional objects combined with pop-ups; a dimensional mouse/rat and a dimensional box with a drawer containing dimensional bugs. It was a great joy to work on this book because it provided so much freedom, not to be limited to the regular six spreads and the traditional pop-up surprises.

Very high on my list is The Diary of Hansel and Gretel. I’ve always liked the tone of storytelling in this book: the little girl Gretel who tells this overly-well-known story in her own words. Clearly, she’s convinced of her own intelligence. Her comments are very bold and straightforward, but on the other hand, her illustrations are very child-like and sweet (flowers, fairies, bunnies). This in combination with the intensely cruel plans of the witch (to put brother Hansel into the oven) and the extremely complicated instructions on how to operate the Inferno oven makes this book one of my favorites.

While working on The Girl Who Loved Tom Gordon (not on my list of favorite books) I sent this diary to Stephen King. He wrote to me that he laughed out loud reading the instructions for the Inferno oven. I’ve always considered that as a great compliment.

Some years later I extended this project with six other fairytales: Cinderella, Red Riding Hood, Jack and the Beanstalk, Puss in Boots, Three Little Pigs, and The Ugly Duckling. Although none of these books were a big commercial success, I like them a lot.

Raggedy Ann and Andy and The Camel With the Wrinkled Knees is another book that I like very much. Again, it’s a fairly simple pop-up book. With the layout and atmosphere of this book, I tried to stay as close as possible to the original book that Johnny Gruelle wrote and illustrated in 1924. I especially like the small side constructions on each page, which work quite well, I think. At least, most of them do.

For this book Simon and Schuster, the publisher, invited me as paper engineer only. They would hire an illustrator for the art. But, as I liked the original Johnny Gruelle art so much I told Simon and Schuster I probably could do a

better job on this specific art than anybody else… Rather bold (I learned it from Gretel in her Diary). To convince them of my qualities as a “Johnny Gruelle” illustrator, I made one proof spread in full color. Because all Raggedy Ann products have to be judged and approved by the Johnny Gruelle heirs, Simon and Schuster showed this proof page to them. They were absolutely satisfied with the result. I was told that the heirs couldn’t see what illustrations were mine and what were the original ones.

The trick was that I didn’t make any new illustrations at all. I just picked bits and pieces of the original illustrations and cut and pasted them digitally. An intensely time-consuming job, but very satisfying to do. Clearly, I was very happy when I got the illustration job for this book as well. I’ve always disliked working with external illustrators.

18 / MOVABLE STATIONERY
The whimsical mix-and-match Have You Seen a Pog? Hansel and Gretel
19 / MOVABLE STATIONERY
Roly Poly, unfolded, only half way! When completely opened, it measures a full thirty-eight inches... Raggedy Ann and Andy and the Camel With the Wrinkled Knees, has six spreads, but each then has two gatefolds with pop-ups themselves on both sides. The Spooky Scrapbook is a box form that allows not only for pop-up pages, but fully and permanently three dimensional elements. The bugs in the slide out box never collapse.

Here and there are some of my books that turned out well. I have some sympathy for the mix-and-match titles Have You Seen a Pog, New at the Zoo, Boo Whoo, and All Mixed Up. I don’t like the art too much and also there’s no hidden or unwritten message in these books. They are just simple and plain fun books. These books were mainly moneymakers. But thanks to those “easy” books I gained some freedom at Intervisual Communications Inc. (ICI) to create more personal and less commercial books. So they served a certain goal.

During my contract years with ICI, I had to produce six projects/books per year. Four of them had to be what I call easy moneymakers and two of them could be more personal or what they called sophisticated books.

Most of my personal/sophisticated projects never made it to any publisher. Too bad, because I liked those books the most.

Learn more at KeesMoerbeek.com

21 / MOVABLE STATIONERY
The Neiman Marcus POP Up Book. While Kees did not select this for his favorites list, your editor humbly disagrees and finds this one a tour de force included here as a personal selection. This book is a huge 12 x 14 inch joy with amazing paper engineering!.
"
...Wehr's patented method relied on a lightweight piece of paper that was diecut to form a "rocker" with movable pictorial elements and a pull-tab."
A

lengthy article presenting a biography of Julian Wehr is now available in electronic format via JEWL Scholar, the digital institutional repository at Middle Tennessee University. The article was written by former MTSU Walker Library faculty members Alan Boehm and Roy Ziegler, who have previously published essays on Wehr in Movable Stationery. The article is based on interviews conducted in the early 2000s with Wehr’s three adult children (all of whom have now passed away) as well as other sources. These interviews are currently on cassette tapes and are part of an unprocessed archival collection on the Wehr Project but could be made available to researchers. Walker Library’s Special Collections department holds a nearly complete set of Wehr’s movable books in its Dimensional and Artists’ Books Collection.

The article is available here: https://jewlscholar. mtsu.edu/handle/mtsu/7168. Click on the link under the rubric “Files” on the left side of the screen.

“Unless otherwise attributed, Image[s] provided by courtesy of Special Collections, James E. Walker Library, Middle Tennessee State University.”

Biography of Julian now available online.
22 / MOVABLE STATIONERY
Even with all the changes visible in the final art, right, vestiges of his pre-planning are still intact.

Julian Wehr online.

The Walker Special Library Collections has created animated gifs of a selection of Wehr's work:

https://walker.mtsu.edu/specialcollections/catimages/507860/507860.html

https://walker.mtsu.edu/specialcollections/catimages/516310/516310.html

https://walker.mtsu.edu/specialcollections/catimages/518480/518480.html

https://walker.mtsu.edu/specialcollections/catimages/518456/518456.htm

Also, Ellen G.K. Rubin (aka The Popup Lady) has a couple of animated GIFS of Wehr's work on her site as well.

https://popuplady.com/multimedia/julian-wehrs-the-animated-circus-book-acrobats/ https://popuplady.com/multimedia/julian-wehrs-the-animated-circus-book-clowns/

Wehr's sketch for the swimmer, seen below, shows the use of the paper rocker, an invention of his that has become the standard mechanical technique of today's movable books. Left and above: Photos ©Ellen G.K. Rubin from her collection of pop-up and movable books.

The Mechanical

Formulas

90 for "Push-Out"

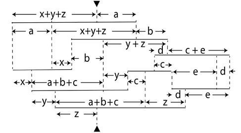
When I first began paper engineering, I was fortunate enough to receive a steady stream of freelance assignments from a pop-up book publisher based in Baltimore, Ottenheimer Publishing. However, the price points on their books were placed on the lower end. So, I was instructed to design books that had NO glue spots. In other words, ALL cuts and folds had to come out of a single sheet. This led to quite a few challenges and the increasingly complex solutions I call PUSH-OUT pops. Here are my formulas. Have fun!

Assign a measure to each letter, widen the strips, multiply them, change the shapes, just stay consistent with those values and see what you can create!

See one example of a push-out on page 2.

Pop-Ups. Degree

One hint: Make sure a strut from every mountain fold reaches the base in both directions, otherwise, one might create zigzags with no support.

24 / MOVABLE STATIONERY
1.
4. 2. 5. 6. 3.

1. Balanced Symmetrically

2Central foldc

2.

4.

5.

6.

Asymmetric 3. Reverse Valley within Mountain Step within a Step One Direction Overlap Two Direction Complex Overlap

EDVARD MUNCH POP-UPS

PE: Courtney Watson McCarthy Munch

January 1, 2024

978-8293560357

AMAZING POP-UP SERIES

PE: David Hawcock

Nuinui Jeunesse

January 24, 2024

HUMAN BODY 978-2889754113 $21.66

FIREFIGHTERS 978-2889754137 $17.60

RECENT AND UPCOMING POP-UP BOOKS

26 / MOVABLE STATIONERY
$28.49

POP-UP BIBLE STORIES

PE: ?

February 6, 2024

Broadstreet Publishing Group LLC

978-1424568390 $14.99

ANCIENT POMPEII

978-2889754151 $18.80

ANCIENT ROME

978-2889754083 $19.82

HISTORY POP-UP SERIES

PE: David Hawcock

Nuinui Jeunesse

January 24, 2024

ALSO IN THIS SERIES:

ANCIENT EGYPT

978-2889754069 $19.76

ANCIENT GREECE

978-2889754144 $19.76

UNICORN MAGIC: A PICNIC IN SPRING POP-UP BOOK

PE: Penny Bell Lake Press

February 6, 2024

978-0655230687 $8.00

27 / MOVABLE STATIONERY

POP-UP SPACE

PE: Jenny Hilborne

Usborne

March 5, 2024

978-1805071792

CHARLIE BROWN! A PEANUTS POP-UP

PE: Gene Kannenberg Jr

Abrams ComicArts

March 26, 2024

978-1419757785 $16.99

28 / MOVABLE STATIONERY
$14.99 HERE COMES

POP-UP PEEKABOO! SERIES

PE: Maike Biederstädt

DK

POP-UP PEEKABOO! MONKEY

May 7, 2024

978-0744098235

POP-UP PEEKABOO! YOUNG JEDI ADVENTURES

June 4, 2024

978-0744099645

POP-UP PEEKABOO! DISNEY WINNIE-THE-POOH

June 4, 2024

978-0744094671 $12.99

29 / MOVABLE STATIONERY
$12.99 $12.99

PECULIAR POP-UPS: GET THAT MONSTER OUT OF HERE!

PE:Jenny Hilborne Usborne

978-1805075059

June 6 2024

6 PHARES

PE: Dominique Ehrhard

Les Grandes Personnes

June 6, 2024

978-2361937539

LOUVRE

PE: Dominique Ehrhard

Les Grandes Personnes

June 6, 2024

978-2361937492

30 / MOVABLE STATIONERY
€24,50 €24,50 $16.99

POPPITS POPPITS

BOOK FAIRS 2024

Don’t forget the New York Antiquarian Book Fair, will be held Thursday, April 4-Sunday, April 7. Traditionally, there are “Shadow Shows” elsewhere during those dates. These shows always have more affordable treasures of movable books and paper. Use a visit as a learning experience. Ask vendors for movable books or ephemera and have them talk to you about them.

VIRTUAL BOOK FAIRS

More and more organizations are offering virtual book fairs. I have found them safe, easy, and rewarding. Check Getman’s to see which fairs he is sponsoring. https://getmansvirtual.com

EXHIBITIONS

The Thomas Fisher Rare Book Library at the Toronto University Library has mounted an exhibit until April 26, 2024, The Immersive Movable Object: Contemporary Pop-up Books. The exhibition highlights newer interpretations of classic stories in pop-up and movable form. The curator, Joan Links, is interviewed speaking about the history of pop-ups on Metro Morning with David Cameron

Also, at the Thomas Fisher Rare Book Library but finished is an online tour of A World of Fancies: The Toy Theatre and the Living Image. The Popuplady includes paper dolls and theaters in her collection. “If you have to move the paper to understand the idea or image, it belongs in my collection.” In yours?

Our own Emily Martin, along with Eric Ensley, have curated an exhibition, Making the Book, Past and Present, Jan 17-June 28, 2024, Main Library Gallery, University of Iowa. From medieval manuscripts and early modern works to recent book sculptures, pop-ups, and books that move, these Special Collections & Archives materials shown together make a visual feast representing the strong connection between books and makers past and present.

Repeat: Women’s artist books are a specialty of The National Museum of Women in the Arts in Washington, DC. On until October 20, 2024, is Holding Ground: Artists’ Books for the National Museum of Women in the Arts. Among the women artists are Colette Fu and Julie Chen.

MBS members: If you are planning an exhibition or know of one, please alert

The PopUpLady or Bruce Foster. We all want to see these exhibitions. Think about approaching your local library or museum about mounting an exhibit from your pop-up book collection.

Salon du Livre Animé has announced that the annual 2024 event will be held the weekend BEFORE Thanksgiving on November 23. Of course, it helps that Thanksgiving falls late this year on the last Thursday of November, the 28th. That should allow a few motivated MBS members to plan a trip to Paris for this. Its a great chance to meet and greet with the leaders of French and European paper engineers. Isabel Uria found it enlightening last year.

MULTIMEDIA

the neighborhood, the prisons (opening, showing sculptural pop-up illustrations), 1992, Beth Thielen. Getty Research Institute, 95-B116. © Beth Thielen.

The University of North Texas has combined two pre-existing digital pop-up book exhibits into this one: https://exhibits.library.unt. edu/pop-ups/ with a brief history as well: https:// exhibits.library.unt.edu/pop-ups/tour/. The main page has a clickable list of publishers, illustrators, and paper engineers. The site is also in Spanish.

Georgia Tech's Robert C. Williams Museum of Papermaking has posted an incredible resource of paper engineering links called Kinetic Joy Bookmark this one now! https://paper.gatech.edu/ kinetic-joy/more-explore

Enjoy these pop-up, movable, and just surprising Kamikara paper toys by Japanese artist Haruki Nakamura.

Four weeks after the world premiere of the children's opera ‘Saltice – a Fairy Tale of Salt and Ice’ composed by Ruben Zahra, Peter Dahman has announced that

The Library of Congress Blog featured the history of pop-up and movable books and their conservation in a blog by Beatriz Haspro. Also, from the Library of Congress is this, Inspiring the E(ngineering) in STEM by Exploring the Construction of Pop-up Books by Peter DeCraene. Basically, suggestions for having students look at pop-ups critically. Maybe you’ll get ideas for your students.

John Railing is a long-time and major collector of pop-up books. He was MBS’ keynote speaker in Chicago in 2006. Here he is interviewed in 2021 about his collection and the paper engineers.

McGill University with Suzanne KarrSchmidt, Movable History! Talking Pop-up Books through the Ages. Suzanne is MBS’ new director. Aren’t we lucky?

Pop Up/Stand Up: Artists Books and Social Justice, Getty Center. Colette Fu, Beth Thielen with Rachel Rivenc. April 11, 4-6 pm

a video of the full performance is now available online. A shorter three-minute trailer for it can be seen here.

WORKSHOPS

Erin Mathewson will be conducting a PE workshop at Coney Island on March 31 (Easter Sunday). There will be several sideshow performers there as inspiration for pop-up banners.

Doměstika, Pop-up Book Creation with Silvia Hijano Coullant; online series of paper engineering courses.

OTHER

Emiko Ogasawara started a Discord account for pop-book fans. Contact Suzanne or Bruce for an invite to join!

View a video of Ellen G.K. Rubin presenting to the Ephemera Society Conference in Connecticut, March 2024, speaking about Interactive Political Ephemera: Making a Statement with Mechanical Paper.

Museum Lecture Hall. Why the revolving door:
31 / MOVABLE STATIONERY
An image projected on stage that is a transition between Peter's work and a young actress.

Women Paper Engineers Survey

Hi! We are Jacqui and Rebecca (see bios below), two researchers working together to trace the history of women in paper engineering. By women paper engineers, we mean women who design movable and or 3D structures for commercially produced movable and pop-up books.

We are aware of the strong tradition of women in artist books, but this is beyond the scope of our project. We are focused on commercially produced movable books, and particularly interested in uncovering invisible labor of women in this context. We are also particularly interested in examples from around the world in other languages, beyond English-speaking countries.

We would be very grateful for your help in answering a few questions as we develop this research project!

Jacqueline Reid-Walsh ( jxr67@psu.edu) is Professor of Education and Liberal Arts at The Pennsylvania State University. Cross-appointed between the Departments of Curriculum and Instruction and Women’s, Gender and Sexuality Studies, she teaches courses on children’s books and girl cultures. She is a specialist in children’s and girl’s literature, culture and media past and present. She has published on a range of topics from 17th century turn-up books to contemporary children’s popular culture. Her latest book is Interactive Books: Playful media before Pop-ups (Routledge: 2018). Also, she has a digital archive and blog project housed with Penn State University Libraries. The url is http://sites.psu.edu/play/

Rebecca Rouse (Rebecca.Rouse@his.se) is an Associate Professor in Media Arts, Aesthetics, and Narration in the Division of Game Development at University of Skövde, Sweden. Rouse’s research spans artistic creation, design with XR technologies, media history, and critical pedagogy. Her focus is the development of new forms of storytelling with new technologies in media theater, games, and interactive narrative. Rouse teaches courses in Game Writing, Interactive Storytelling, Worldbuilding, XR Media Theater, Design, and Games User Experience at both the undergraduate and graduate levels. See www.rebeccarouse.com for more information.

Go here to take the survey. The questions posed in the survey are previewed below.

Do you know of any women paper engineers, past or contemporary?

Can you direct us to any examples of their work?

Is there a female "Meggendorfer," meaning a woman paper engineer who was or is prolific, innovative, and commercially successful on a mass scale?

It is not required, but if you are willing for us to follow up with you, can you please share your contact info with us?

VOLUME 32, NUMBER 1
2010 Meggendorfer Award winner Marion Bataille for her book, ABC3D. Photo ©mamoru sakamoto

Turn static files into dynamic content formats.

Create a flipbook
Issuu converts static files into: digital portfolios, online yearbooks, online catalogs, digital photo albums and more. Sign up and create your flipbook.