

![]()





Índice:






1.Introducción:
En un entorno laboral en constante evolución, la integración efectiva de nuevos talentos es fundamental para el éxito tanto del individuo como de la organización. Esta guía ha sido diseñada con el objetivo general de facilitar la integración y el desarrollo profesional de los nuevos colaboradores, promoviendo la transferencia de conocimientos, el fortalecimiento de habilidades y la adaptación a nuestra cultura organizacional.
La llegada a un nuevo empleo puede ser un momento emocionante, pero también puede generar incertidumbre y desafíos. Derivado de esto se ha implementado un programa de mentoría que no solo busca acompañar a los nuevos colaboradores en su proceso de adaptación, sino también potenciar su crecimiento personal y profesional desde el primer día.
A través de relaciones significativas con mentores experimentados, los colaboradores tendrán la oportunidad de aprender, hacer preguntas y recibir orientación práctica que les permitirá tomar confianza en su nuevo entorno.
Esta guía proporciona un marco claro para el proceso de mentoría, delineando las expectativas, roles y responsabilidades tanto para mentores como para mentees.
Además, incluye herramientas y recursos que facilitarán el desarrollo de habilidades clave y la comprensión profunda de la cultura organizacional, asegurando así que cada nuevo colaborador se sienta apoyado y valorado.
Eve Personal esta comprometida con el crecimiento y bienestar de todos los colaboradores, y cree firmemente que una experiencia positiva desde el inicio es crucial para fomentar un ambiente laboral productivo y motivador.


2.1 Objetivo general:
Proporcionar por medio de la guía una claridad sobre los objetivos y procesos, que permita incorporar y crear un entorno propicio para el desarrollo continuo, el aprendizaje compartido y el fortalecimiento del capital humano dentro de la empresa.
2.2 Objetivos específicos:
• Proporcionar a los nuevos colaboradores una orientación clara sobre la estructura organizacional, políticas internas y procedimientos clave para facilitar su adaptación al nuevo entorno laboral.
• Implementar un sistema de seguimiento y evaluación del progreso de la mentoría que incluya reuniones periódicas para discutir logros, desafíos y áreas de mejora.
La guía está dirigida a todos los colaboradores de primer ingreso, así como a mentores designados dentro de la organización, asegurando que tanto nuevos colaboradores como mentores tengan acceso a recursos y herramientas que faciliten el proceso de mentoría.


Eve Personal,S.A., es una empresa especializada en servicios de outsourcing que ha estado en funcionamiento desde el año 2,021. Durante su historia la empresa ha estado en constante crecimiento con sólida reputación en el mercado. La historia de Eve personal se acredita a la fundadora Evelin Castillo, quien identificó la oportunidad para ofrecer servicios de outsourcing a empresas que buscan sus competencias principales, es entonces cuando la empresa ganó experiencia y reconocimiento en el mercado, generando crecimiento en la cartera de clientes por servicios que incluyen áreas como recursos humanos, finanzas y gestión de proyectos.
Es importante hacer mención que el crecimiento se debe a la combinación de factores por búsqueda de nuevos clientes que incluye desde pequeñas empresas hasta corporaciones multinacionales, ofreciendo soluciones personalizadas y flexibles con eficiente ajuste a las necesidades salariales.
4.1Filosofía organizacional:
Eve Personal, S.A, no solo es un Outsourcing, es un aliado comercial, ya que cuenta con un Staffing para establecer estrategias claves de toda organización. Enfocados en el giro del negocio de cada uno de sus clientes con la finalidad de potencializar las operaciones a nivel empresarial con personal debidamente calificado.

4.2 Clientes actuales:
• Aceros Arquitectónicos
• Aceros de Guatemala
• Guamolsa
• Steelmax
• Bioren
• Somosagro
• Tecnología Marítima
• GTA (distribuidor tiendas Suma)
• Grupo UMA

4.3 Objetivo general de la organización:
• Aportar a las empresas contratantes el capital humano necesario para la realización de sus actividades reduciendo sus costos y aumentando la productividad por medio de la asertividad de sus procesos en la implementación de personal posicionado.
4.4 Objetivos específicos de la organización:
• Optimizar y adecuar los costos relacionados con la gestión, en función de las necesidades reales.
• Realizar un análisis detallado de todas y cada una de las áreas de la empresa para hallar las falencias y así mismo darle la solución adecuada e indicada.
• Ofrecer recursos humanos calificados para un servicio diferenciado a cada usuario.
•


4.5 Misión
Proporcionar gestión de talento humano a un mercado creciente de empresas con clase mundial, por medio de asesorías y consultorías estratégicas que aportan al desarrollo y cumplimiento de los objetivos, con el fin de innovar en los procesos de rendimiento en sus operaciones.
4.6 Visión
Constituirnos como una empresa líder que pueda ofrecer a nuestros clientes servicios personalizados que se ajusten a sus necesidades, seleccionando al candidato idóneo por medio de procesos de evaluación y valoración, que mejoren a su vez las oportunidades laborales que garanticen el crecimiento profesional y personal.












1.1¿Qué es mentoring?
Es una práctica de enseñanza y aprendizaje, que se lleva a cabo con la asesoría y guía de una figura conocida como “mentor”. Se trata de una práctica en la que una persona con más experiencia y conocimientos orienta a otra con menor experiencia, con el objetivo que esta última pueda desarrollarse y mejorar sus habilidades.
1.2El mentor:
1.3
Es la persona que transmite los conocimientos adquiridos durante años de experiencia a un mentee o aprendiz. Hace de consejero, inspirador y motivador. Los grandes objetivos del mentor son guiar, desafiar, estimular y potenciar el talento de su mentee a nivel profesional y personal.






5.3 ¿Qué no es una mentoría?



1.4 Beneficios de la mentoría:
Con ayuda de los recursos existentes y el personal clave de la organización, los programas de mentoría brindan diferentes beneficios a cada parte participante.

• Los integrantes de este programa se encuentran dentro de la misma empresa, esto facilita el cumplimiento de los objetivos organizacionales.
• Se fortalecen e impulsan las capacidades del talento interno sin invertir en capacitación externa.
• Un proceso de mentoring en empresas permite traspasar fácilmente la experiencia de los seniors a los juniors o mandos medios.
• Se crean relaciones laborales y de conocimientos que se vuelven sustentables y duraderas.

• Fortalece sus habilidades de liderazgo, así como las de comunicación y organización

• Contribuye de manera activa al desarrollo del talento interno en diferentes escalas
• Un Reafirma la seguridad y consistencia de sus capacidades al verlas aplicadas en otros

• Ayuda a desarrollar las habilidades de liderazgo que puede llegar a tener.

• Promueve y enriquece el desarrollo personal y profesional con ayuda del entorno, y de manera autónoma.
• Un Llegar a los objetivos personales y profesionales de manera más sencilla.
• Recibir, aprender y adquirir prácticas y conocimientos de mayor utilidad para la empresa, industria y vida profesional.

6.1 Definición y objetivo:
2.1.1 Objetivo:


• Facilitar por medio del programa de mentoring la integración y el desarrollo profesional de los colaboradores de primer ingreso que promueva la transferencia de conocimientos, el fortalecimiento de habilidades y la adaptación a la cultura organizacional, asegurando así una experiencia positiva y productiva desde el inicio de su trayectoria dentro de la empresa.
El programa de mentoring representa una oportunidad valiosa para el crecimiento y desarrollo de los colaboradores. Al invertir en estas relaciones, no solo se fortalece las habilidades individuales, sino que también cultivamos una cultura de colaboración y aprendizaje continuo que beneficia a toda la organización.
La identificación de los nuevos colaboradores con la empresa los hará sentirse bienvenidos y especiales desde el primer día, en un ambiente de amistad y compañerismo entre las diferentes áreas. Esto aportará significativamente en la longevidad y retención del personal


2.2 ¿Por qué es útil un programa de mentoría en la empresa?
Un programa de mentoría permite a los participantes tener espacios de diálogos reservados y confidencialidad, para discutir casos, resolver dudas y compartir experiencias que no pueden ser abordadas por medio de otras metodologías de capacitación, asesoramiento y/o aprendizaje.
La mentoría es una experiencia basada en la relación de confianza que se construye entre el mentor y el nuevo colaborador Esta confianza es la que permitirá un diálogo abierto y constructivo durante las sesiones y el análisis de los casos, estrategias e inquietudes. Si la relación de confianza no logra construirse, la mentoría podría no llegar a cumplir con los objetivos que se han establecido. La naturaleza de la mentoría genera orgánicamente esta participación dado el número reducido de personas debido a que, en cada sesión o acercamiento, la relación es individualizada y permite la interacción, sin embargo, es importante la actitud del mentor para crear confianza y establecer desde el inicio que se trata de una dinámica horizontal.



2.3 Reglas del programa:
• Las discusiones entre el mentor y el nuevo colaborador son consideradas confidenciales, este debe ser cuidadoso acerca de temas personales sensibles.
• La vida personal o familiar del nuevo colaborador puede ser difícil de discutir, es importante no medir el éxito de la relación por la cantidad de cosas que le cuente el nuevo colaborador al mentor, solo se discutirán temas laborales.
• Si el mentor se enfrenta a una situación que le expone el nuevo colaborador y que considera está más allá de su capacidad para poder ayudarle, este debe de comunicarse inmediatamente con el coordinador del programa para exponerle el caso y así buscar una solución pronta.
• El mentor trabajará con el nuevo colaborar asignado para establecer un respeto mutuo, amistad, motivación y metas comprobables.
• El coordinador del proyecto está disponible para ayudar en cualquiermomento.
• Todo mentor activo en el programa y con mentoría asignada, debe de ingresar un reporte de seguimiento semanal por medio de un forms habilitado y compartido desde el inicio de la mentoría por parte del coordinador del proyecto.


3.1 Rol del mentor:
El mentor es un aliado estratégico que contribuye no solo al desarrollo de los nuevos colaboradores, sino también al fortalecimiento de la cultura y el rendimiento general de la organización. Su papel es fundamental para fomentar un entorno de aprendizaje y crecimiento continuo, este debe de cumplir con lo siguiente:
• Acompañar y guiar al nuevo colaborador a su integración y adaptación a la cultura de la empresa, creando una relación de apoyo y confianza.
• Los nuevos necesitan conocer la cultura de la empresa, asi como las funciones de su nuevo puesto, empezar a demostrar su potencial, aportar sus conocimientos y hacer un trabajo provechoso y significativo.
3.2 Criterios de selección:

El mentor que se seleccionará para la participación en el proyecto debe ser referente de la cultura, los valores y conducta ética dentro de la empresa.
Este debe tener minino un año laborando continuamente en la empresa. Su participación en el programa es de manera voluntaria, es decir el mentor debe tener el interés de formar parte del equipo de mentores seleccionados y tener la actitud y las aptitudes para el desarrollo de este

3.3 Perfil del mentor:
El mentor debe de contar con las competencias necesarias, ya que son esenciales para garantizar un proceso de mentoría efectivo y enriquecedor.
Este debe tener un nivel de autoconciencia sobre sus propias fortalezas y oportunidades de mejora, este está llamado a la autocrítica, estableciendo y reconociendo aquellos ámbitos temáticos que son parte de la mentoría, pero donde tiene menor experiencia.




3.4 Requisitos y exigencias que se le solicitan al mentor
➢ Motivación y compromiso:
El programa de mentoría es un proceso de desarrollo constante y es imprescindible que el mentor tenga clara su motivación para participar del mismo. El tiempo invertido en el proceso es fundamental para que la mentoría sea una experiencia exitosa. Por tanto, uno de los requisitos que definen a un buen mentor es estar comprometido con el programa, tanto durante las sesiones establecidas como durante el tiempo que duré la mentoría en su totalidad.
➢ Confidencialidad y ética profesional:
Si bien la mentoría es (y debe ser) un espacio de relación y comunicación con el nuevo colaborador es imprescindible que sea llevada a cabo de manera profesional y se mantenga así a lo largo de toda la mentoría. Esto implica exigir y cumplir con un ambiente de respeto mutuo y confidencialidad entre los participantes. En ese sentido, el comportamiento ético del mentor asociado al de confidencialidad es una exigencia imprescindible del programa de mentoría
➢ Reportar y/o exponer eventos poco usuales:
Si durante el proceso de mentoría el mentor detecta algún caso inusual o que se lo haya comentado el nuevo colaborador, y este caso este afectando el clima laboral, estabilidad del nuevo colaborador, el mentor inmediatamente debe de notificarlo al coordinador del programa, para que se pueda intervenir de manera oportuna.

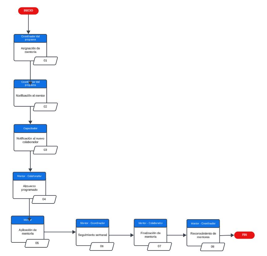
3.5 Proceso de asignación de mentoría
El programa de mentoring forma parte del proceso general de onboarding organizacional, el cual es asignado a todo colaborador de primer ingreso, esto incluye que a cada colaborador nuevo luego de finalizar su inducción se le asigne un mentor el cual lo acompañará por un periodo de 2 meses. El mentor se encargará de facilitarle todo lo necesario que le permita al nuevo colaborador su fácil adaptación e integración a la empresa y su cultura.
Para asegurar el éxito en cada mentoría, es indispensable que se establezca un compromiso profesional entre el mentor y el nuevo colaborador. Este compromiso incluye, además, una organización que permita la plena participación de todas las personas involucradas. Para lograrlo se recomienda seguir los siguientes pasos.

4.Pasos a seguir para iniciar el proceso de una mentoría


Luego de que el área de Reclutamiento y Selección procede a notificar al Departamento de Capacitación y Desarrollo el ingreso de los nuevos colaboradores a la empresa, se inician los preparativos para recibir al colaborador en su proceso de inducción, mismo que incluye la asignación de un mentor idóneo al puesto que cubrirá el nuevo colaborador.
En la selección del mentor es importante tomar en cuenta lo siguiente:
• El mentor asignado que sea del mismo género (Hombre – hombre), (Mujer – mujer


• El mentor asignado no debe pertenecer a la misma área hacia donde va el colaborador nuevo.
• Si el colaborador de nuevo ingreso pertenece a un mando alto, el mentor debe pertenecer a ese mismo mando, o similar (Gerente – Gerente).
• La asignación de mentoría debe ser realizada a más tardar el día de la inducción.

Notificación al mentor:

Al mentor se le notificará la asignación de la mentoría por medio de un correo electrónico por parte del coordinador del proyecto. Dentro del correo se le estará enviando los datos del nuevo colaborador asignado, por ejemplo:
• Número de mentoría asignada
• Nombre del nuevo colaborador asignado
• Puesto a ocupar
• Área de ubicación
• Correo electrónico
• Número de teléfono
Estos datos le servirán para contactar al nuevo colaborador al término de la inducción, así mismo el coordinador del proyecto procederá a realizar la transferencia de Q100 (establecido en la política) a la cuenta del mentor, dinero que se utilizará con el fin de pagar el almuerzo el cual se debe de programar un día después de la inducción, dentro del mismo correo se le indicará al mentor los datos de la facturación para declarar la misma.




En la inducción el capacitador le dará a conocer el proyecto de mentores al nuevo colaborador, y este le indicará que recibirá un mensaje a su celular o vía correo electrónico en caso de no contar con celular, donde el mentor se presentará con él, y le notificará el día y la hora citada para el almuerzo contemplado dentro del programa.


Al siguiente día el mentor procede a pasar por el nuevo colaborador a su área de labores, se presenta y proceden a cumplir con la actividad del almuerzo donde el mentor asume los costos de ambos almuerzos con el dinero asignado anteriormente.
El objetivo de propiciar este espacio es para que se realice la presentación y se puedan conocer el mentor – nuevo colaborador.
Al termino del almuerzo el mentor debe de entregar la factura de lo consumido con los datos proporcionados previamente al coordinador del proyecto, esta debe de estar justificada con firma y nombre del mentor al reverso del documento.




El mentor debe de estar al pendiente del nuevo colaborador, se le deja la libertad de la aplicación de la mentoría, cada mentor elige si lo realizará vía mensajes de texto o red social, de manera presencial, llamadas etc. Lo importante es estar al pendiente orientarlo y apoyarlo en diversos aspectos laborales en tiempo ante cualquier duda que presente durante los primeros días


Al termino de cada semana el mentor debe llenar el forms mismo que es compartido por medio de un QR, descrito en el trifoliar que se adjunta en el correo de notificación, aquí debe reportar la aplicación de la mentoría que llevo a cabo durante la semana que está cerrando.
Este procedimiento lo realizará semanalmente durante los dos meses asignados de la mentoría sin falta.
Seguimiento semanal





Al cumplimiento de los dos meses establecidos para la aplicación de la mentoría, se procede a enviarle al nuevo colaborador una encuesta (Google Forms) por medio de correo electrónico, invitándolo a darnos sus comentarios sobre cómo califica el programa en general, así como también al mentor y el seguimiento que se le brindó.
Encuesta a mentor



El coordinador del proyecto revisará los resultados de la encuesta contestada por el nuevo colaborador, revisará los comentarios proporcionados, así como también la nota que ha recibido el mentor, si esta se encuentra dentro del rango aceptado para la aprobación de la mentoría (ver política), se procede a invitar al mentor a la reunión de mentores del mes que aplica (según meses de mentoría aplicada), donde se le reconocerá por medio de un bono establecido de Q100 (ver política).
La reunión es un espacio que el coordinador del programa utiliza para dar retroalimentación al mentor de los comentarios recibidos por parte del nuevo colaborador en la encuesta, así como de la nota, y asi cubrir aspectos que llegará a necesitar el mentor, dando con esto por culminado el proceso de la mentoría.



25/09/2024

Fecha de revisión: Fecha de aprobación:

FECHA DE EMISIÓN:
FECHA DE VIGENCIA:
CÓDIGO:

VERSIÓN: 01
Esta política establece un marco estructurado y consistente para dar seguimiento a un proceso correcto de contratación de personal para la empresa de Eve Personal, S.A.
Esta busca definir los pasos, criterios y roles asi como responsabilidades de los involucrados, ayudando a garantizar que el proceso se realice de manera eficiente evitando errores o decisiones basadas en preferencias personales.
Es importante mencionar, que a fin de que la política sea una herramienta eficaz, es necesario que la misma sea revisada y actualizada conforme lo determine el comité evaluador y la alta gerencia; en todo proceso de renovación es importante que dichos cambios sean comunicados oportunamente al personal.

OBJETIVO GENERAL:
Garantizar que se cumplan con los lineamientos brindados al momento de inscribirse al programa.
OBJETIVOS ESPECÍFICOS:
• Establecer una estructura clara que incluya roles y responsabilidades de mentores y nuevos colaboradores, así como duración y frecuencia de las sesiones de mentoría
• Proporcionar una comunicación clara y transparente con los mentores durante todo el proceso de mentoría.
APLICACIÓN:
La presente política aplica para todos los mentores involucrados en el programa de mentores dentro de la organización, incluyendo a los responsables de Recursos Humanos, jefes inmediatos y cualquier otra persona encargada de llevar a cabo actividades relacionadas con el proyecto.

a) Únicamente pueden inscribirse y participar en el programa los colaboradores que tengan un año o más de antigüedad en la empres
b) El cumplimiento de los dos meses de seguimiento de mentoría, si la misma es efectiva, se procederá con el pago de Q100.00 correspondiente a la bonificación acordada.
c) Al cumplirse la fase del almuerzo con el colaborador de nuevo ingreso, el mentor debe presentar la factura física con los datos de facturación que se le proporcionaron por parte del coordinador del programa, la misma debe estar endosada (firma, nombre del mentor y nombre del nuevo colaborador), caso contrario el mentor debe asumir el costo total consumido.
d) Es considerada mentoría efectiva, aquella que cumple con el proceso de seguimiento por dos meses por parte del mentor.
e) Es considerada mentoría no efectiva, aquella donde su proceso es interrumpido por diversas causas como renuncia, despido o decisión de no continuar con el proceso tanto del mentor como del colaborador de primer ingreso de trabajo sin previa autorización expresa del Gerente General o jefe de área.
f) Al cierre del proceso de seguimiento por dos meses, al colaborador de primer ingreso se le enviará una encuesta donde evaluará el seguimiento brindado por parte del mentor, asignándole una nota con escala de 1 a 10 siendo 10 el puntaje mayor.

g) En la encuesta que realiza el nuevo colaborador donde evalúa al mentor, es considerada nota baja aquella que es igual o menor a 5.
h) Para efectos del pago de la bonificación de los Q100.00, es necesario tomar en cuenta los casos descritos en la tabla 1.1
Tabla 1.1 No.
1
2
Mentoría asignada, pero durante el proceso el mentor renuncia o es dado de baja
Asignación de mentoría ya en Proceso, por caso anterior (1), y se da continuidad y cierre a la misma, obteniendo nota igual o mayor a 6.
3
4
El mentor renuncia o es despedido y el mismo tiempo cierra mentoría y su nota es menor o igual a 5.
El mentor es despedido y al mismo tiempo cerró mentoría y su nota es mayor o igual a 6.
No efectiva
Efectiva
No procede con el pago de bonificación por no concluirla, y la mentoría es asignada a otro mentor para su continuidad
Se procede con el pago del 50% de la bonificación (100.00)
5
Mentor desiste de la mentoría antes del cumplimiento de los dos meses
Efectiva
No se procede con el pago de la bonificación por nota baja
Efectiva
No efectiva
Pasará el caso por proceso de revisión y entrevista con el coordinador del proyecto, para evaluar el posible pago en caso aplique.
No procede con el pago de bonificación por no concluirla, y la mentoría es asignada a otro mentor para su continuidad.

Todos los casos o puntos no previstos dentro de esta política deben de ser consultados y revisados por la Gerencia General y comunicados por el Departamento de Recursos Humanos de Eve Personal, S.A.
Esta política entrará en vigor a partir del XX de XX de 2024, Comuníquese y cúmplase.
Evelin Castillo
Gerente General Coordinador Recursos Humanos






Para concluir, una guía de mentoring organizacional proporciona un marco esencial para fomentar el desarrollo profesional y personal dentro de la empresa. A través de relaciones de mentoría bien estructuradas, se facilita la transmisión de conocimientos, habilidades y valores corporativos, contribuyendo al crecimiento tanto de los colaboradores como de los mentores. Este proceso no solo mejora la retención de talento, sino que también impulsa una cultura de aprendizaje continuo y colaboración, promoviendo un entorno de trabajo más cohesionado y comprometido. Implementar un programa de mentoring sólido garantiza que la organización no solo esté invirtiendo en su gente, sino también en su futuro éxito y sostenibilidad.


Es importante que para asegurar el éxito del programa es necesario tomar en cuenta las siguientes recomendaciones:
• Antes de implementar el programa hay que asegurarse de que tanto los mentores como los nuevos colaboradores deben comprender los objetivos del mentoring y cómo se alinean con las metas organizacionales. Esto garantiza que las expectativas estén bien establecidas desde el inicio.
• La elección de mentores debe basarse en competencias, experiencia y disposición para participar, cumpliendo con la política establecida para el programa. Un buen mentor debe ser un modelo para seguir, mientras que los nuevos colaboradores deben mostrar interés en aprender y crecer.
• Hay que brindar constante formación a los mentores sobre cómo guiar a sus nuevos colaboradores asignados, junto con recursos adicionales (manuales, guías, herramientas) para apoyar la relación de mentoring, esto asegurará una experiencia más productiva.
• El seguimiento y evaluación del programa son importantes, ya que esto garantiza que se esté cumpliendo con los objetivos establecidos. Esto puede incluye la encuesta de satisfacción por parte del nuevo colaborador, así como el reporte de seguimiento que llena el mentor.
Siguiendo estas recomendaciones, el programa de mentoring no solo contribuirá al crecimiento individual, sino que también potenciará el desempeño organizacional, alineando el desarrollo de talento con los objetivos estratégicos de la empresa.


Mentoring: ¿qué es y cómo puede ayudarte a conseguir tus metas? (2024). Santander Open Academy. recuperado de https://www.santanderopenacademy.com/es/blog/mentoring.html
Romero, M. (2015). El mentor: ¿Quién es?, ¿Cómo es?, ¿Qué hace? Felicidad En el Trabajo. Recuperado de https://www.felicidadeneltrabajo.es/ideas-para-empresarios/elmentor/


• Trifoliar de bienvenida a mentores:

Escanear QR para tener acceso al documento



• Seguimiento semanal (mentores):

Escanear QR para tener acceso al documento





Encuesta a mentores:

Escanear QR para tener acceso al documento




Escanear QR para tener acceso al documento




