Product Life Cycle of the CRM Product

Page 1

GENERIC CRM - PLC

Businesses can’t survive without customers, regardless of industry. Therefore, companies that want to be successful have to find an effective way to build and maintain their customer relationships. One of the best ways to improve your customer relationships is to implement CRM software.

Mithvin Kousthub C M
Source : WebBlogs & Articles

THE PRODUCT LIFE CYCLE MANAGEMENT STAGES

• Beginning of Life (BOL): The beginning of life phase includes all of the design and manufacturing, which consists of the initial conceptualization and development, and any prototypes built. Initial development has multiple sub-actions that identify all the requirements, concepts, and necessary testing. Regardless of the structure of production, the company must maintain the BOL stage. BOL is your product coming to life, along with its specifications, production process, and supply needs.

• Middle of Life (MOL): The middle of life phase is post-manufacturing, when your product is distributed, used, and serviced. At this point, your product is in the hands of the end user. You can collect data on any failures, maintenance rates, and user experience to get information for immediate fixes and future development.

• End of Life (EOL): The end of life phase is the retiring, recycling, or disposing of your product. At this point, the reverse logistics happen for the company. EOL starts when users no longer have a need for the product. At this stage, companies collect information about what parts and materials are still valuable.

Mithvin Kousthub C M
2

WHAT IS CRM SOFTWARE?

• Customer Relationship Manager (CRM), by the most straightforward definition, is a process of managing customer relations in your business. But it can also stand for a mindset, an approach, or a software solution.

• CRM software was developed to make the process of customer management easier and less timeconsuming. It helps businesses track and manage customer interactions, and record interactions between a business, its prospects, and existing customers.

Mithvin Kousthub C M
3

WHAT ARE THE DRAWBACKS OF NOT USING A CRM?

CRM Software makes your work organized, simple, and effortless. When your business does not employ a CRM solution, you might face many challenges in your workflow management.

•Managing the customer database and retrieving customer data

•Migrating data from one application to another

•Employees working in repetitive tasks

•Requiring more manual work

•Difficulty in managing internal communication and customer collaboration

Mithvin Kousthub C M
4

THE CRM PROCESS

Before we deep dive, let’s know how it can be applied

Who all use it?

1. Financial custodian of the customer base

2. Production, logistics, and Service Delivery

3. Market communication, Customer Service

4. Sales Distribution and Channel Management

And the following steps are involved in the CRM process and will therefore be used in conceptualizing.

1. Knowledge Discovery

4. Analysis & Refinement

Mithvin Kousthub C M
5
2. Market Planning 3. Customer Interaction 1. Sales Agents 2. Direct Mail 3. Kiosk 4. Call Center 5. E-mail/fax
1/2
Kousthub C M 6 2/2
Mithvin

A FEW IMPORTANT PRODUCT BACKLOGS

Lead Source Salesperson Model (Kiosks)

Landing page name PO/IO Number

Customer/User’s Operating System

Customer Accounting ID PO/IO Amount Browser/App Version

Type (Prospect/User, Custo mer) Past Due Balance Employee Role

Customer SubType

(Optional) Amount Past Due Priority

Status (Active/Inactive) Contact Details Lead History (L1, L2 & ED)

Mithvin Kousthub C M
7

q MORE:

• Contact Book

• Email Marketing

• Lead Gen Automation

• Analytics

• Customization

• Storage

• Ecosystem

Kousthub C M
8
Mithvin
CRM
Kousthub C M 9
Mithvin

COMPARISON

CRM is not effective when used as a strategy or software; it needs to be adopted as a company philosophy for the best results.

Company Name

• InfusionSoft CRM : Great for companies of all sizes.

Competitive Service

• Contact Management, Company Insights, Company Records, Gmail + Outlook Integrations, Facebook/Instagram Integrations & More

• Freshsales CRM : Flexible, robust, and competitively priced CRM with call recording

• 360 Lead Tracking, drag and drop navigation, built in web tracking and analytics, Sales forecasting, Customizable email campaigns, & More

• Pipedrive CRM : Most user friendly CRM available on the market today

• Pipeline Management, Email Integration, Built-in Reporting and Analytics, Sales Forcasting, Customizable Email Campaigns, & More

• Zoho CRM : Affordable, Simple Cost Structure

• Pipeline Management, Email Integration, Built-in Reporting and Analytics, Sales Forcasting, Customizable Email Campaigns, & More

Mithvin Kousthub C M
10

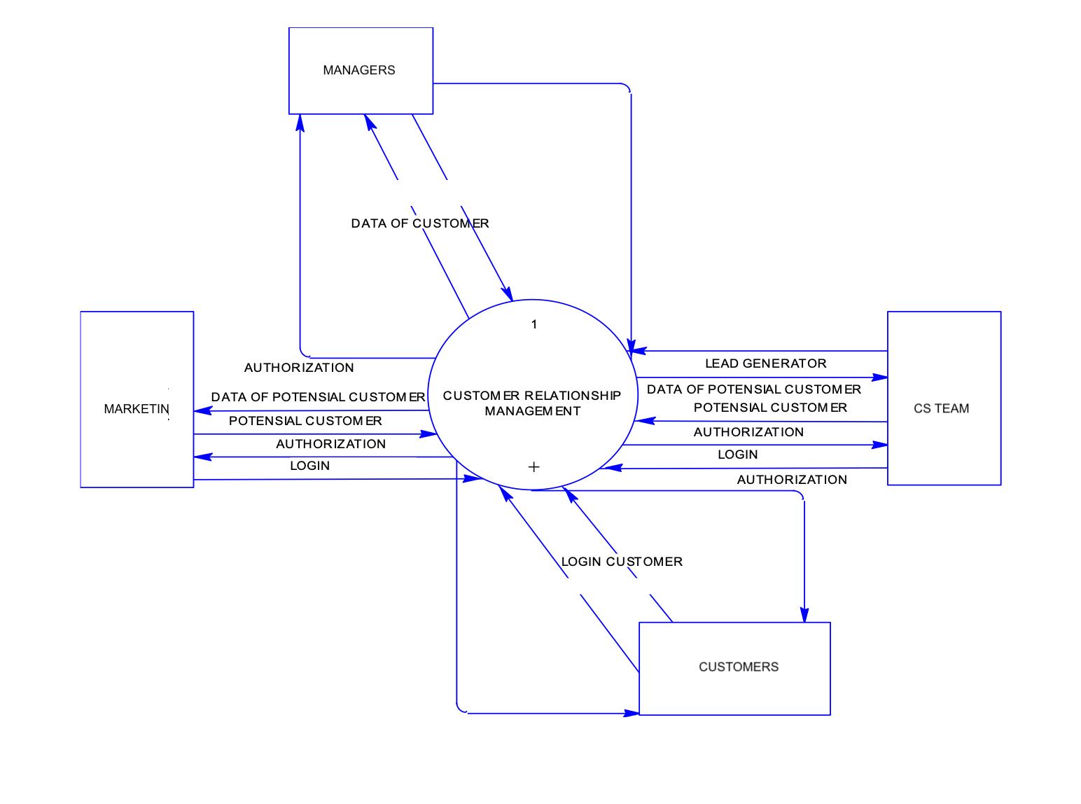
FLOWCHART

Kousthub C M 11
Mithvin

LAUNCH > DISTRIBUTION > USAGE

In terms of the actual organizational change process that a company goes trough when shifting their focus, organization, goal or vision, McDermott’s theory in Peppers & Rogers (1998) will be used. This theory is well known within the field and brings to the surface five important issues a company or management teams much deal with when for instance introducing a customer-focused view within the company, i.e. CRM. These variables have been used successfully in numerous companies. Therefore, based on the above-mentioned reasons, the following variables will be used in order to study this phenomenon:

1. Automation

2. Attrition

3. Reorganization

4. Training and education

5. Empowerment

Mithvin Kousthub C M
12

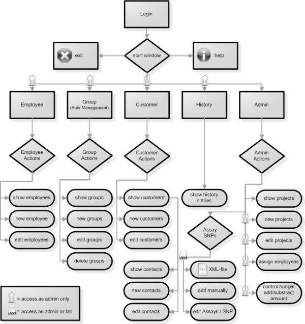
Basic system design

Mithvin Kousthub C M
13
THANK YOU Mithvin Kousthub C M +91 953 555 1251 mithvinkous@gmail.com http://mithvinkousthub.renderforestsites.com

Turn static files into dynamic content formats.

Create a flipbook
Issuu converts static files into: digital portfolios, online yearbooks, online catalogs, digital photo albums and more. Sign up and create your flipbook.