HOMEBUYER’S


GUIDE
PREPARED FOR
HEIDI SHAFFER & MICAH WALLIS



![]()










• Multi million-dollar producers
• 25+ years in real estate
• Affiliated with Dave Perry-Miller Real Estate, an Ebby Halliday Company
• 30+ years in sales and marketing
• 4th generation Dallasite – in-depth market knowledge
• Understanding of the nuances of the community
• The Power of Two – Focused on your success
• Domestic and International relocation experience
• Members of Great Minds Realtor Network
• Texas Monthly 5 Star Professional – Real Estate Agent
• “D” Best Realtors



Raised in Preston Hollow and now living in Uptown, Peggy Millheiser knows the Metroplex and all of its nuances.
A career in service-oriented fields spanning 30 years and a sense of detail refined through university studies in fine arts, combine to enable Peggy to work well with people and focus on their residential needs.
Peggy has particular empathy for the relocating family, having lived in various cities in the United States and overseas. She understands her customers’ needs and strives to make the home selection process efficient and satisfying.
Because of her involvement as a civic volunteer in areas of the community, arts, and education she is an informed Dallasite. Peggy Millheiser is in touch with the pulse of the city. Her association with Dave Perry-Miller & Associates assures clients of the expertise of an award-winning agent, a multi-million dollar top producer, and access to a network of exclusive listings.
REALTOR AFFILIATIONS: EBBY HALLIDAY COMPANIES RECOGNITION:
METROTEX ASSOCIATION OF REALTORS PLATINUM ACHIEVER
TEXAS ASSOCIATION OF REALTORS DIAMOND ACHIEVER
NATIONAL ASSOCIATION OF REALTORS STAR (TOP 10% OF ALL EBBY HALLIDAY COMPANIES AGENTS)
WOMEN’S COUNCIL OF REALTORS MULTI-MILLION DOLLAR PRODUCER
REALTORS SUPPORTING RICHARDSON SCHOOLS
PRESERVATION DALLAS – HISTORIC HOUSE SPECIALIST
GRI – GRADUATE REALTOR INSTITUTE
SRES – SENIORS REAL ESTATE SPECIALIST
LEADERSHIP METROTEX
BOARD MEMBER OF LEADERSHIP ACADEMY
CHAIR OF COMMUNICATIONS FOR METROTEX LEADERSHIP ACADEMY
GREAT MINDS REALTOR NETWORK
CERTIFIED HOME MARKETING SPECIALIST
TEXAS MONTHLY 5 STAR PROFESSIONAL
CERTIFIED RELOCATION SPECIALIST
D M



Dave Millheiser’s skills, honed over 30+ years of marketing products and services for Nestlé, Citibank, Dr Pepper and TXU give you a competitive advantage.
Dave’s aim is to provide complete information, thoughtful advice and expert counsel to help you make the best decision. As your advocate in the marketplace, he can guide you through home sale or purchase, as well as financing, inspections and negotiations. His strict attention to detail, to what is important to you and to the intricacies of your transaction, will ensure a positive and successful outcome.
You want to work with a realtor who’s on top of what’s going on in the community. Dave has Board experience with Friends of Fair Park, Girl Scouts of Northeast Texas, the Dallas Business Club, local schools, religious institutions, business groups and social welfare organizations. Coupled with the honor of being chosen for Leadership Dallas Dave has great perspective on our area, and the connections to get your questions answered.
You will find that Dave takes the time to listen, to respond to your needs and is accessible to you throughout the transaction.
REALTOR AFFILIATIONS:
METROTEX ASSOCIATION OF REALTORS
METROTEX PROFESSIONAL DEVELOPMENT COMMITTEE
TEXAS ASSOCIATION OF REALTORS
NATIONAL ASSOCIATION OF REALTORS
PRESERVATION DALLAS – ADVANCED HISTORIC HOUSE SPECIALIST – AND BOARD MEMBER, TREASURER
SHORT SALE SPECIALIST
GREAT MINDS REALTOR NETWORK
D MAGAZINE – BEST REALTOR
CERTIFIED INTERNATIONAL PROPERTY SPECIALIST
MEMBER - ASOCIACIÓN MEXICANA DE PROFESIONALES INMOBILIARIOS, A.C. (A.M.P.I.)
METROTEX GLOBAL BUSINESS COUNCIL –CHAIR MBA



To produce the lists of best residential real estate agents we began by reaching out to almost 8,000 people. We mailed nomination ballots to 323 previous Best Real Estate Agent winners, 80 mortgage and title companies, and 5,200 D Magazine subscribers. In addition to that, we hired a call center that made 2,300 calls to recent home buyers. To determine the Best Real Estate Agents, we asked recent home buyers and subscribers to evaluate up to two agents they have worked with. We asked them to rate the agents based on customer service, integrity, market knowledge, communication, negotiation, post-sale service, and overall satisfaction. We asked mortgage and title companies to nominate up to three real estate agents they work with closely. We asked previous Best Real Estate Agents to nominate up to three real estate agents, one with their firms, and two outside their firms. We put all that data into an algorithm placing emphasis on feedback we received from consumers, our subscribers, and the recent home buyers. The resulting list represents slightly less than 2 percent of licensed real estate agents in the Dallas area.

The Five Star Real Estate Agent Program is designed to identify real estate agents in a given market who satisfy objective criteria that are associated with providing quality services to clients. Award candidates are identified through nominations received by consumers. To receive the Five Star Real Estate Agent award, a real estate agent must satisfy five objective eligibility and evaluation criteria that are associated with real estate agents who provide quality services to their clients. The award process is conducted annually in each market.
Recent homebuyers (all area residents who purchased a home over pre‐defined minimum ($100,000‐$200,000) within an eight to 36-month period, depending on the market size) are asked to evaluate real estate agents with whom they have worked and evaluate them based upon ten criteria. Recent homebuyers may evaluate up to two real estate agents in order to measure the experience associated with the purchase and sale side of a move. Self-nominations are not accepted.




A designation of a professional in real estate who subscribes to the Code Of Ethics and is a member of the local and state boards of the National Association of Realtors. Less than 40% of real estate agents are Realtors®
Graduate REALTOR® Institute designees have made the commitment to provide a high level of professional services to their clients. The GRI curriculum incorporates a common body of knowledge for progressive real estate professionals. A REALTOR® who possesses the GRI designation has not only completed a course of study required by the program, but also subscribes to the Code of Ethics of the NATIONAL ASSOCIATION OF REALTORS®.

Seniors Real Estate Specialists® are REALTORS® qualified to address the needs of home buyers and sellers age 50+. The SRES® Council awards the SRES® Designation to those members who have successfully completed its education program.


Through the Historic House Specialist designation, Preservation Dallas assists realtors in their efforts to promote intown Dallas neighborhoods. Participants undergo intensive education in architectural styles, preservation policy and techniques through lecture and field work.
Texas Monthly 5 Star Professional
An annual honor bestowed upon the top % of agents.



Leadership MetroTex, a program of the local affiliate of the National Association of Realtors, is an invitation-only program for experienced, high-potential REALTORS. A year-long program familiarizes participants with the attributes and issues pertaining to North Texas. This prestigious leadership program is open to only 30 participants each year.

Like Leadership MetroTex, Leadership Dallas is an invitation-only program under the auspices of the Greater Dallas Chamber. Graduates of the program are leaders serving on civic commissions and boards throughout the region.

This group promotes the excellent reputation of Schools in the Richardson Independent School District.

As a member of the TREPAC Government Affairs Committee, participants closely track legislation and regulation potentially impacting the real estate industry, paying particular attention to strengthening transparency in business dealings, consumer rights and upholding stringent licensing requirements.

A Certified Home Marketing Specialist is an accreditation awarded only to those REALTORS who take additional courses in home staging and design. Keeping up-to-date on contemporary design is a value-add when it comes to proper presentation of a home for sale. 9



CIPS Designees are well-informed and prepared to work with international clients, so you can be sure they will provide a smooth and seamless experience for foreign buyers. They have access to a wide network of professionals to assist you with inbound or outbound transactions around the globe.



The mission of the MetroTex Global Business Council is to provide a collaborative system of information, resources, networking and skills training for all members. These services will enhance legal, diverse cultural and business protocol awareness of the global real estate environment.
A.M.P.I – Asociacion Mexicana de Profesionales Inmobiliarios
Member of this affiliate of the National Association of Realtors (NAR) in Mexico – (Mexican Association of Real Estate Professionals.)
Certified Condominium Specialist®


Peggy demonstrated professionalism, market knowledge, and compassion in every step of the way. She made herself available to me at all hours (early morning and late night). I always felt connected and in the loop. She met and surpassed all of my real estate needs… Eric G., Uptown Dallas
Danielle and I wanted to thank you for the time you took last night, to educate us on the local Real Estate market while making an evaluation of our home. As stated yesterday evening, your research prior to this visit had aided us greatly…As we anticipate the continuation of this process, we want to let you know how comfortable we are with the level of expertise you have demonstrated…we are encouraged by the many creative ideas that you had expressed for marketing our home… Dave and Danielle M., Far North Dallas
From the moment we began working with Peggy, we were amazed as to how diligent and resilient she was. She always made herself available to us regardless of where she was. Her attention to detail was marvelous…
Ken and Kathy T., Plano
About my experience with Peggy Millheiser – it was a pleasure in every way. She was available when I needed her, ready with helpful suggestions – and best of all, managed a sale the first day on the job! I certainly would recommend her. I’m just sorry, in a way, that it was over so quickly!
Evelyn E., North Dallas
Peggy Millheiser was the realtor I chose to help me sell my father’s house. The house had been previously listed with another company and did not sell. That experience gave me a lot to compare what Ebby Halliday and Peggy did to market the house. What she did may be standard for Ebby Halliday, but went far beyond my expectations. I should have chosen Peggy in the first place. I’ll certainly recommend her to my friends.
Jean R., Far North Dallas
After 25 years in the business I do not believe I can say I have worked with another agent that has been as professional and hands-on as Peggy. In my opinion she really went beyond the call of duty and her customers were extremely lucky to have her in their court. She truly was a pleasure to work with and I surely wish our industry had more agents like her.
Phyllis G.,



GREAT MINDS was developed as a network of leading REALTORS® to, as the name implies, use some great minds to help promote client homes and find homes for clients using the collective expertise of the group.
Using the Great Minds Realtor Network, we expand our market knowledge by ten-fold. This extensive coverage of the market also gives us in-depth insights into market trends – pricing, days on market, etc. – and allows us to represent our clients effectively and efficiently.
In addition, our Network gives us the inside track on homes soon to be on the market but not yet listed in the Multiple Listing Service. Knowledge of these “hip-pocket” properties allows us to be there first and ensure that a potentially perfect opportunity is not missed.
The Network meets formally twice a month. One of those meetings is devoted to touring our clients’ properties. During these sessions, the group evaluates the listing price, drive-up appeal, interior staging and marketing approaches. Having immediate access to ten professional opinions is particularly helpful with properties which are not moving for one reason or another. We diagnose the problems and recommend solutions.
Of the two scheduled meetings we hold each month, one is informational. In addition to the state-mandated training we receive, the training we receive from our brokers and the additional education we seek out through pursuit of a variety of designations, we host leading experts in areas such as: mortgage banking, appraisal, inspection, landscape and interior design, new construction and contracts to ensure we are on the cutting edge of all trends in real estate.


Throughout the life of the transaction, we provide a variety of services, tailored to your needs.
• Dallas InSites – area orientation and introduction to resources
• Contract Management
• Property Valuation
• Process Management – Contract to Keys
• Professional Marketing
• Property Concierge Services
• Ongoing Support


Dallas is a big place. Where do you start?
• We provide orientation services to educate you on the different neighborhoods, school options and other lifestyle needs.
• In-depth interview to assess needs and interests.
• Develop a customized tour of the Metroplex based on those needs and interests.
• Provide printed and electronic resources, both public and proprietary to facilitate an educated decision.



• We take the time to explain all the documents you will be exposed to throughout the process, including the nuances of agency (buyer representation and intermediary status).
• Each step of the negotiation is handled in writing.
• You will receive copies of each document, and with your permission, counsel can be copied too. An online portal is provided as a document repository and record of activities.


• We will carefully compare comparable properties which have recently sold as well as those currently for sale and competing with the subject property.
• For the properties currently on the market, we will do a walk-through and review of any available disclosures to fine-tune the valuation based on differences in amenities – location, updating, etc.
• We will propose pricing, offer and negotiating strategies.


We prepare and manage a calendar of events based on contract details.
• Working closely with you, the other broker, title company, lenders and others, we ensure that the transaction is kept on track – or sound alarms if we see some problems.
• We will recommend service providers throughout the process who are known for their quality and attentive customer service.
• After a final walk-through with you to ensure all repairs have been made and you are satisfied and ready to take possession, we will attend the closing to make sure all goes smoothly.



• Vendor Recommendations - licensed and insured, for assistance in inspections, repairs, improvements, estate sales, sorting, organizing and staging for maximum marketing.
• Vendor Management - Procurement of repair quotes and vendor supervision at the house.
• Moving - Recommendations for local and state-to-state moving companies offering substantial discounts on the packing and moving of household goods.
• Temporary housing – fully furnished or unfurnished apartments to fill in any timing gaps between home sale and purchase.
• Property Management – Customized home service for vacant homes.
• Utility Connections – 24/7 online tool to quickly and efficiently select utility vendors.
• Mortgage and Insurance - assistance and consultation.
• Out-of-area Broker search - Selection of leading agents across the country with our network of recognized brokers in The Leading Real Estate Companies of the World.


• Guidance on applying for a homestead exemption
• Appraisal protests
• Home improvement resources and discounts
• Guidance on which improvements are most likely to recoup their cost
• Comparative Market Analyses (CMAs) as needed to stay apprised of estimated market value
• We retain all closing documents for client ready-reference




When selecting Dave Perry-Miller Real Estate to assist with the purchase of your home, you are choosing the pinnacle of real estate companies and the finest associates in the Dallas market.
We have the most productive and trained professionals in the industry who are adept and discreet fiduciaries.
“Our performance is unmatched in the residential real estate industry.”
Dave Perry-Miller Real Estate specialize in the most desirable neighborhoods in the region. Our production is one of the highest in Dallas:
• Our firm sells many of its listings in-house.
• The firm’s agents are the most productive in the market, with the highest average listing and selling volume in this region.
• Our private and confidential counsel in strategizing and negotiation will achieve the optimum results that you seek.







The process begins with a meeting to gather information about home purchasing criteria and timeline.
• Establish fiduciary, agency relationship and sign Buyer Representation Agreement.
• Preview existing homes to learn about living style and furniture and decorating preferences.
• Obtain credit authorization/eligibility letter from bank or mortgage company.
• Customizable on-line searches with real time email notification updates.
• Narrow a list of homes with matching criteria and preview the best possibilities.
• Submit an offer contract on the chosen home, based on comparable sales data.
• Negotiate the terms of the offer and execute a written contract.
• Arrange financing and schedule a professional home inspection.
• Help negotiate and come to agreement with seller on repair items or credits in lieu of repairs.


In order to find the home that best matches your desires and lifestyles we will do a few things along the way to make things easier:
• We will go through an expedient search and purchase process for efficient results.
• Find a price range based on financial ability.
• Discuss style, floorplan, amenities and location We hope to offer a pleasant experience through knowledgeable guidance and collaborative communication.
• Comprehensive inventory of private offerings or “hip pocket” listings exclusive to clients of Dave Perry-Miller and Associates.
• Learn about new listings through Ebby Halliday companies, 1500 agents and 30 offices.
• Networking groups of expert neighborhood realtors sharing and locating properties.
• Most Expansive international offerings of residential and destination homes through Luxury Portfolio.



• Information and boundary maps for public and private schools
• Provide information on shopping destinations, places of worship, commercial business corridors and neighborhood parks and recreation areas.
• Focus on the importance of location for resale.
• Knowledge of city services and amenities
• Data and trends available for home listings and sales, days on market and average price ranges and square foot pricing.
• Expert professionals serving your market area and keeping your best interests at heart.
• “Best home at best price” philosophy. The most important factor in procuring a wise investment and excellent venue.
• Thorough analysis of area listings and sales, comparing recent trends and the emerging markets.
• Confidential collaboration for pricing strategy and outcome.



• Be open with us about what you like and don’t like about each house – don’t be shy!
• If you visit open houses or talk with home builders, and we encourage you to do so, please sign our names to the register so the builder’s representative or other agent will be aware that we are working together. They’ll keep in touch with us and let us know about price changes or other homes that might work for you.
• Continue visiting your chosen neighborhoods looking for specific homes which you like from the outside. It doesn’t matter if they are listed with another Realtor or if they are For Sale by Owner. As your Buyer’s Representative, we can represent you in the negotiations on any property. Call us with the addresses and phone numbers and we can provide you with additional information on those homes and arrange for us to see them.


• Go see the house a second time and scrutinize it a second time
• As your agent, we will provide you with a comparative market analysis of other homes which have sold in the immediate area. This will help you decide on a reasonable price to offer. If your first offer is too low, you may offend the sellers and they may think that you are not a serious buyer. This could not only prolong the negotiations, but it could actually make the sellers less willing to negotiate.
• Once we’re prepared, we will make an appointment to sit down together and go through the paperwork to write the offer. Don’t forget to bring your checkbook! You will need to write a check for the earnest money –approximately 1% of the sales price, rounded up to the nearest $500. You will also prepare a check $100 to $300 to “buy” an option period.
• Unless you offer full price, your first offer will probably be countered by the Seller. In fact, the offer may go back and forth several times before all the terms are agreed upon. Don’t be discourages, and don’t get angry at the Seller!





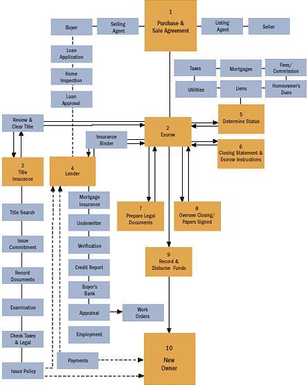
• The paperwork is delivered to the Title Company.
• You should immediately take a copy of the contract to your loan officer or financial advisor so they can begin the loan approval process or make arrangements for the cash to be available.
• Arrange for both your general inspection and wooddestroying insect inspection. When you have made the appointments, call us and we will make arrangements for the property to be available. To help you know more about the property and how things work, you should plan on attending the inspection. Please allow about 1 to 1 ½ hours for each thousand square feet of the home. When the inspector is finished, you will be given a report and any explanations necessary for you to understand it.
• In some cases, the inspection report will identify issues which require further examination. We will identify those issues of most concern to you and arrange further inspections. In a busy market, it can take some time to get all the service people out, so we need to jump on this immediately in order to get everything examined during the option period.
• After the inspections, we will make an appointment to prepare the Repair Request This is a prioritized list of repairs that you request. This will be given to the Seller who will usually determine the costs of repairs (as we have done). The agreed upon repairs need to be done prior to closing. This is a second negotiation, just like agreeing to the price and terms.
continued


• Occasionally, a Buyer may request a credit at closing in lieu of having the Sellers do the repairs. This is especially common if you are planning to remodel the home. If you would like to do the repairs yourself, or if you are very particular about how the repairs will be made. However, remember that you cannot go back to the Sellers for more repair money after the option period is over.
• Some time prior to closing, your mortgage company will be making arrangements for the appraisal and the survey. Generally the listing agent will meet the appraiser and let him or her in. The appraisal is a back-up measure to help you keep from paying more for a house than it is worth at that particular time.
• Also, during this period of time, the Title Company will be preparing the title insurance policy by checking on liens on the property, encroachments, easements, and other encumbrances. You should receive a title commitment letter within 20 days after the title company receives the contract. Look it over carefully to make sure there are no deed restrictions, encroachments or utility easements which would make it impossible for you to fulfill your plans for the property – for example, building a pool, adding a second story, or operating a home office. Remember, you will still need city approval and a building permit for your specific plans, should you decide to make improvements. The title policy does not protect you against city ordinances.
• We will provide a complete list of actions you need to take during this time period such as arranging movers, switching utilities, etc.


Find a real estate professional who’s simpatico. Homebuying is not only a big financial commitment, but also an emotional one. It’s critical that the practitioner you choose is both skilled and a good fit with your personality.
Remember, there’s no “right” time to buy, any more than there’s a right time to sell. If you find a home now, don’t try to second-guess the interest rates or the housing market by waiting. Changes don’t usually occur fast enough to make that much difference in price, and a good home won’t stay on the market long.
Don’t ask for too many opinions. It’s natural to want reassurance for such a big decision, but too many ideas will make it much harder to make a decision.
Accept that no house is ever perfect. Focus in on the things that are most important to you and let the minor ones go.
Don’t try to be a killer negotiator. Negotiation is definitely a part of the real estate process, but trying to “win” by getting an extra-low price may lose you the home you love.
Remember your home doesn’t exist in a vacuum. Don’t get so caught up in the physical aspects of the house itself room size, kitchen that you forget such issues as amenities, noise level, etc., that have a big impact on what it’s like to live in your new home.
Don’t wait until you’ve found a home and made an offer to get approved for a mortgage, investigate insurance availability, and consider a schedule for moving. Presenting an offer contingent on a lot of unresolved issues will make your bid much less attractive to sellers.
Factor in maintenance and repair costs in your post-homebuying budget. Even if you buy a new home, there will be some costs. Don’t leave yourself short and let your home deteriorate.
Accept that a little buyer’s remorse is inevitable and will probably pass. Buying a home, especially for the first time, is a big commitment, but it also yields big benefits.
Choose a home first because you love it; then think about appreciation. While U.S. homes have appreciated an average of 5.4 percent annually from 1998 to 2002, a home’s most important role is as a comfortable, safe place to live.


Making an offer on a house in a hot market can be challenging, anxious and frustrating. Prices are rising, buyers are circling houses and, with a short supply of homes, many buyers are chasing fewer homes. These tips will increase your success in being the winner buyer for the house that you want!
Be qualified. Pre-plan your financing by meeting with a mortgage lender ahead of time and receive a pre-approval letter that can be submitted later, when you make a written offer. The more assurance of your creditworthiness and ability to close that you can offer the seller, the better for you!
Choose one house. It’s important to find one home that works best for you, and pursue it. Some buyers think that by making offers on several homes at once, they will be able to pick one. This is a recipe for buyer’s remorse; and moreover, if the seller gets wind that you are pursuing multiple homes simultaneously, they won’t take your offer seriously, compared to other offers that they have received.
Collect information. Your agent will speak personally with the listing agent to find out as much as possible about the seller’s desires and timetable. This exploratory mission will reveal when the seller would like to close, their preferred title company, if they would like to temporarily lease back, etc. Crafting an offer that is palatable to a seller’s expectations will increase your likelihood of serious consideration by them.
Act quickly. In a hot market, taking time to see the house a second time or “sleeping on it” will likely cost you the opportunity to buy it. When you see the house, even if your spouse or partner hasn’t had a chance to see it yet, and if it feels like “the one”, go ahead and submit an offer, because other buyers will be doing the same.
Offer favorable terms. Sellers will look at price most importantly, but they will also consider many other facets of your offer. Important considerations will be option and financing contingencies, the reputations of the lender and your agent, your creditworthiness and if you have a house to sell. Clean offers with meaningful option fees and earnest money and fewer contingencies or seller obligations will make your offer most appealing.


Offer a compelling price. In a strong market where prices are rising quickly, sellers often price their homes based on sold comparables or appraisals, which reflect historical and often outdated information. Study the sold comps, but also compare the house you want to other homes that are available, and ask yourself, “what price am I willing to pay, and at what price am I willing to lose the house.” Many homes are selling for more than the asking price, and if you plan to live in and enjoy the house for many years, you will never look back.
Include a personal touch. If a seller can identify with your personal story, they might develop an emotional interest in wanting to convey their home to you. Many buyers include a cover letter or email with their offer which expresses how much they love the house and why the house fits their needs.
Be flexible. A successful negotiation involves a meeting of the minds and compromise from each party – especially from the buyer in a seller’s market. Try not to begrudge what the seller is getting, but focus on the terms of the purchase which fit your needs and criteria, and be flexible with the terms of a counter offer if it can work for you.
You have options. It is normal to feel a bit uneasy when you have made a quick decision to purchase a home. But in most cases, you can feel assured that you have time during the option period to make inspections, secure financing and confirm your decision to buy your dream home!
Go back-up. In a fast paced market, buyers make quick decisions so that they can win over competing offers. Sometimes, the buyer that signs the winning contract second guesses their decision and quickly terminates the contract during their option period. You have little to lose and much to gain by executing a back-up contract. You even have the flexibility to continue to look for homes while in the back-up position.


▪ Option Fee: $200 +
▪ This gives you the unrestricted right to terminate for any reason during the option period. Credited to the purchase price
▪ Earnest Money: ~ 1- 2% of offer price
▪ Shows that you are serious about purchasing the home. Your check is cashed and held at the title company. Returned to you if you don’t buy the home under very specific circumstances (including opting out during the option period.) Credited to the purchase price.
▪ Inspection Fees:
▪ $350 to $600 or more for general inspection, depending upon the size of the house.
▪ $60 to $100 for wood-destroying insect inspection.
▪ Other inspections by plumbers, electricians, structural engineers are charged at their hourly rates.
▪ Survey:
▪ $350 to $600 + depending upon size of house
▪ Appraisal Fee:
▪ Charged by your lender.
▪ Typically $450 to $500 or more depending upon the size of the house
▪ Homeowner’s Insurance:
▪ One year in advance, plus a few months escrow
▪ Closing Costs: $400 to $1,000
▪ Depends upon title insurance products desired
▪ Higher if lender charges points to buy-down the interest rate

