CENTRO CIVICO CULTURAL "SAYAY JATUN" - UCV

Page 1

CENTRO CIVICO CULTURA "SUYAY JATUN"

PRESENTACION DE PROYECTO GRUPO 4

• • • • • • • • • •
UNIVERSIDAD CESAR VALLEJO
DATOS: Ingeniera y Arquitectura Tarapoto Arquitectura y Habilitación Urbana V DOCENTE: ARQ. VASQUEZ CANALES TULIO ANIBAL FACULTAD: SEDE: CURSO : CICLO:

INTEGRANTES:

LIMA MOROTE GENESIS WIESLAWA MEL RENGIIFO DELGADO DOLIBETH LUJAN FLORES DANIELA ALEXANDRA

GENERALIDADES:

UBICACION:

Departamento: San Martin

Provincia: Mariscal Cáceres Distrito: Campanilla

ZONA ESPECIFICA:

Localidad de Campanilla: Coordenadas: 7°29′04″S 76°39′16″O Población: 3090 hab. Altitud: 313 m s. n. m. Datos:

RAZONES DEL PROYECTO

Estadísticas

RESULTADO:

El centro cultural cívico tiene como finalidad la fomentación de la cultura pero también es un símbolo de recreación y oportunidades de desarrollo para personas vulnerables.

En ella encontraremos un lugar de refugio para las mujeres maltratadas y zonas de desarrollo para talleres tantos artísticos como técnico.

Según las estadísticas que se realizo el día 15 de setiembre en a cuidad de Campanilla podemos deducir que un 51.16% si esta de acuerdo con una defensoría de la mujer, dando resultado de una problemática de violencia en esa zona.

• • • • • • • • • •

ANTEPROYECTO

CONCEPTO DEL DISEÑO

CONCEPTUALIZACION:

Como parte de identidad cultural tendremos como pilar principal al GRAN PAJATEN.

Nos servirá para el diseño, distribución e identidad para nuestros centro. También como concientización a esa cultura.

ELEMENTOS

FORMALES:

Utilizaremos los patrones y líneas rectas de la figura, para ser intersecadas en ellas, y los patrones que se encuentran en las chozas

DISTRIBUCCION:

La distribución de nuestro centro, al albergar diferentes diciplinas, dándonos que cada una tiene diferentes necesidades. En el diseño tratamos de darle sus espacios respectivos a cada uno, pero juntándolos al mismo tiempo, con ella dándonos un núcleo en forma de atrio que distribuye a todo nuestro centro cultural uniformemente dejando que cada zona no sea interferida con otra.

¿Porque Suyay Jatun?

El gran Pajatén pertenece a la cultura de Chachapoyas, tomando como su lengua originaria el Quechua, Teniendo en encuentra lo siguiente que nuestro centro cívico cultural tiene un trasfondo para el bienestar de la comunidad, dando refugio y nuevas oportunidades para quienes mas lo necesitan. utilizamos las palabras de este idioma que significa lo siguiente:

nucleo

nucleo

Esperanza Grande

PROGRAMACIÓN ARQUITECTONICA CENTRO CIVICO CULTURAL

CON LAS RESPECTIVAS NORMATIVAS Y CUADROS DE AREAS

• • • • • • • • • •
• • • • • • • • • •
• • • • • • • • • •
• • • • • • • • • •
• • • • • • • • • •
• • • • • • • • • •
• • • • • • • • • •
• • • • • • • • • •
• • • • • • • • • •
• • • • • • • • • •

SISTEMAS CONSTRUTIVOS:

SISTEMA TUBULARES

un sistema constructivo innovador compuesto por una serie de perfiles tubulares rectangulares para uso en pilares y vigas en la construcción de naves industriales y comerciales que requieren grandes luces libres. El diseño de la sección tubular permite una mejor eficiencia estructural y gran estética logrando estructuras más livianas y de valor arquitectónico.

MATERIALES

Estrutura metalica en vigas y columnas: Tableros de osb Yeso Espuma termo arcustica.

ELABORACION GRAFICA:

Estructura metálica en vigas y columnas:

NORMATIVA:

Según la normativa del Reglamento nacional de edificaciones (RNE )en E.090

ESTRUCTURAS

METALICAS, que nos permite el uso de esta estructura para un edificación publica.

Espuma termo arcustica.

OSB

El sistema tubular estará presente en toda la edificación, siendo esta el armazón de nuestro proyecto, en la siguientes imágenes podemos la proyección de estas.

IMAGENES RENDER:

Interior Exterior

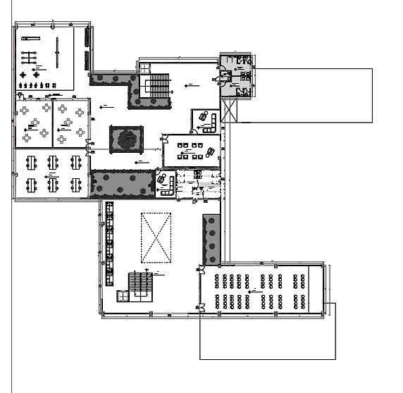
ZONFICACION

PRIMERPISO

FLUJOGRAMA
PRIMER PISO

ZONFICACION

SEGUNDO PISO

FLUJOGRAMA
segundo piso

ZONFICACION

TERCER PISO

FLUJOGRAMA TERCER PISO

INVESTIGACION FORMATIVA ANTEPROYECTO

• • • • • • • • • •

APORTES

VIALES:

CAPITULO II DISEÑO DE VIAS

Artículo 5.- El diseño de las vías de una habilitación urbana deberá integrarse al sistema vial establecido en el Plan de Desarrollo Urbano de la ciudad, respetando la continuidad de las vías existentes. El sistema vial está constituido por vías expresas, vías arteriales, vías colectoras, vías locales y pasajes.

Artículo 8. Las secciones de las vías locales principales y secundarias, se diseñarán de acuerdo al tipo de habilitación urbana, en base a los siguientes módulos:

FERNANDO BELAUDE DE TERRY

IMAGEN GOOGLE EARTH Jr. Mariscal Castilla

LEYENDA

VIAS PRINCIPAL (NACIONAL)

CARRETERA: FERNANDO BELAUDE DE TERRY CONEXION - CUIDAD DE LIMA

VIAS SECUNDARIAS

CALLE: Jr. Mariscal Castilla y Jr Julio Romero Castro CONEXION PLAZA CENTRAL DE CAMPANILLA

VIAS PRIMARIAS

CALLE: Jr. Sargento Lores, CONEXION - DESPLACIAMIENTO DEL LA PROVINICA

II DISEÑO DE VIAS

CAPITULO

Artículo 9.- Las Vías Locales Principales de todas las habilitaciones Urbanas tendrán como mínimo, veredas y estacionamientos en cada frente que habilite lotes y dos módulos de calzada.

Artículo 10.- Las vías locales secundarias tendrán como mínimo, dos módulos de veredas en cada frente que habilite lotes, dos módulos de calzada y por lo menos un módulo de estacionamiento.

Artículo 11.- Las Vías Locales Secundarias de las Habilitaciones Residenciales que constituyan acceso exclusivo a las viviendas, con tránsito vehicular y peatonal, tendrán como mínimo 7.20 ml. de sección de circulación

APORTES EQUIPAMIENTO URBANO

CAPITULO IV APORTES DE HABILITACION URBANA

Artículo 27.- Las habilitaciones urbanas, según su tipo, deberán efectuar aportes obligatorios para recreación pública y para servicios públicos complementarios para educación y otros fines, en lotes regulares edificables.

Estos aportes serán cedidos a título gratuito a la entidad beneficiaria que corresponda.

El área del aporte se calcula como porcentaje del área bruta deducida la cesión para vías expresas, arteriales y colectoras, así como las reservas para obras de carácter regional o provincial

Los aportes para cada entidad se ubicaran de manera concentrada, siendo el àrea mìnima la siguiente:

Para Recreación Pública 800 mt2 Ministerio de Educación Lote normativo Otros fines Lote normativo Parques zonales Lote normativo

Artículo 28. Las áreas para recreación pública constituirán un aporte obligatorio a la comunidad y en esa condición deberán quedar inscritos en los Registros Públicos.

Estarán ubicados dentro de la habilitación de manera que no haya ningún lote cuya distancia al área de recreación pública, sea mayor de 300 ml. Pueden estar distribuidos en varias zonas y deberán ser accesibles desde vías públicas

• • • • • • • • • •

PLANEAMIENTO SEGUN RNE

CAPITULO

Artículo 37.- En los casos que el área por habilitar se desarrolle en etapas o esta no colinde con zonas habilitadas o se plantee la parcelación del predio rústico, se deberá elaborar un «Planeamiento Integral» que comprenda la red de vías y los usos de la totalidad del predio, así como una propuesta de integración a la trama urbana mas cercana, en función de los lineamientos establecidos en el Plan de Desarrollo Urbano correspondiente. En las localidades que carezcan de Plan de Desarrollo Urbano, el Planeamiento Integral deberá proponer la zonificación y vías. Artículo 38.- Para el planeamiento integral de predios que no colinden con áreas habilitadas o con proyecto de habilitación urbana aprobado, el planeamiento comprenderá la integración al sector urbano más próximo.

Artículo 39.- El Planeamiento Integral aprobado tendrá una vigencia de 10 años. Las modificaciones al Plan de Desarrollo Urbano deberán tomar en cuenta los planeamientos integrales vigentes.

Artículo 40.- Una vez aprobado, el Planeamiento Integral tendrá carácter obligatorio para las habilitaciones futuras, debiendo ser inscrito obligatoriamente en los Registros Públicos. Artículo 41. En los casos en que el Plan de Desarrollo Urbano haya sido desarrollado hasta el nivel de unidades de barrio, no será exigible la presentación del Planeamiento Integral.

Artículo 42. El Planeamiento Integral podrá establecer servidumbres de paso a través de propiedad de terceros para permitir la provisión de servicios públicos de saneamiento y energía eléctrica al predio por habilitar . Cuando los terrenos rústicos materia de habilitación se encuentren cruzados por cursos de agua de regadío, éstos deben ser canalizados por vías públicas.

CAPITULO VII

OBRAS DE CARÁCTER REGIONAL O PROVINCIAL

Artículo 48.- En el caso que dentro del área por habilitar, el Plan de Desarrollo Urbano haya previsto obras de carácter regional o provincial, tales como vías expresas, arteriales, intercambios viales o equipamientos urbanos, los propietarios de los terrenos están obligados a reservar las áreas necesarias para dichos fines.

Artículo 50.- En todos los casos, las áreas de las reservas para obras de carácter regional o provincial, se descontarán de las áreas brutas materia de la habilitación, para los efectos de cómputo de aportes, así como para el pago de tasas y derechos.

NORMA TH.020

HABILILITACIONES PARA USO COMERCIAL

CAPITULO I GENERALIDADES

Artículo 1.- Son Habilitaciones para uso Comercial, aquellas destinadas predominantemente a la edificación de locales donde se comercializan bienes y/o servicios y que se realizan sobre terrenos calificados con una Zonificación afín o compatible.

NORMA TH.030

HABILITACIONES PARA USO INDUSTRIAL CAPITULO I GENERALIDADES

Artículo 1.- Son Habilitaciones para uso Industrial aquellas destinadas predominantemente a la edificación de locales industriales y que se realizan sobre terrenos calificados con una Zonificación afín o compatible.

NORMA TH.040

HABILITACIONES PARA USOS ESPECIALES

CAPITULO I GENERALIDADES

Artículo 1.- Constituyen Habilitaciones para Usos Especiales aquellos procesos de habilitación urbana que están destinados a la edificación de locales educativos, religiosos, de salud, institucionales, deportivos, recreacionales y campos feriales.

NORMA TH.050

Según los tipos de habilitaciones para poder eficaz una planeación concreta y eficaz tenemos que tener en cuenta lo siguiente:

NORMA TH.010

HABILITACIONES RESIDENCIALES

CAPITULO I GENERALIDADES

Artículo 1.- Constituyen Habilitaciones Residenciales aquellos procesos de habilitación urbana que están destinados predominantemente a la edificación de viviendas y que se realizan sobre terrenos calificados con una Zonificación afín.

HABILITACIONES EN RIBERAS Y LADERAS CAPITULO I GENERALIDADES

Artículo 1.- Son Habilitaciones en Riberas aquellas que se realizan en terrenos colindantes a las franjas reservadas de los ríos, playas o lagos, las cuáles se regirán por las normas técnicas correspondientes a la naturaleza de la habilitación urbana a realizarse, las disposiciones contenidas en la presente norma técnica y a las normas emitidas por los organismos competentes.

NORMA TH.060

REURBANIZACION

CAPITULO I GENERALIDADES

Artículo 1.- La Reurbanización constituye el proceso de recomposición de la trama urbana existente mediante la reubicación o redimensionamiento de las vías, y que puede incluir la acumulación y nueva subdivisión de lotes, la demolición de edificaciones y cambios en la infraestructura de servicios.

• • • • • • • • • •

PLANEAMIENTO

URBANO:

El día 15 de setiembre del año 2022 los alumnos de la universidad Cesar Vallejo realizaron un viaje de levantamiento de suelo, para ver la necesidades y carencias de la localidad de Campanilla lo que pudimos deducir lo siguiente.

Encontramos un nivel de cultural alarmante, con el mediano porcentaje en su totalidad.

Estos gráficos nos muestran que ni el 50 porciento de la población acude al centro de salud de campanilla.

En la localidad tenemos una solvencia de menor flujo económico.

Con ingresos promedio de los 1000 soles mensuales por familia

En ambas estadísticas cuentan con flujo eléctrico y agua.

Existe un porcentaje que si acepta las camaras de seguridad.

Lo alarmante es que no cuentan con un desagüe siendo peligro para la salud publica.

PLANEAMIENTO

URBANO:

Con lo siguiente encuesta realizada podemos deducir lo siguiente: CAMPANILLA NECESITA LOS SIGUIENTES EQUIPAMIENTOS

POLIDEPORTIVO DE ALTO RENDIMIENTO

nos cuenta que una gran porcentaje si posee celulares para su comunicación.

La población es consciente de lo que falta su localidad.

MERCADO DE ABASTO

CENTRO CIVICO CULTURAL

PUERTO FLUVIAL

HOSPITAL

CALCULO DE EQUIPAMIENTOS NECESARIOS.

PLANEAMIENTO URBANO INTEGRAL PROYECTO

• • • • • • • • • •
• • • • • • • • • •
• •
• •
• • • • • •
GEOREFERENCIA B A F D E C Coordenadas UTM A:18M 317853 9172643 B:18M 317884 9172673 C:18M 317938 9172626 D:18M 317922 9172609 E:18M 317887 9172640 F:18M 317874 9172626

CONDICIONES URBANAS SEGURIDAD

NORMA A.130

Artículo 37.- La cantidad de señales, los tamaños, deben tener una proporción lógica con el tipo de riesgo que protegen y la arquitectura de la misma. Las dimensiones de las señales deberán estar acordes con la NTP 399.010-1 y estar en función de la distancia de observación

Artículo 38.- No son necesarios que cuenten con señales ni letreros, siempre y cuando no se encuentren ocultos, ya que de por si constituyen equipos de forma reconocida mundialmente, y su ubicación no requierede señalización adicional.

a) Extintores portátiles b) Estaciones manuales de alarma de incendios c) Detectores de incendio d) Gabinetes de agua contra incendios e) Válvulas de uso de Bomberos ubicadas en montantes f) Puertas cortafuego de escaleras de evacuación g) Dispositivos de alarma de incendios

Artículo 39.- Todos los locales de reunión, edificios de oficinas, hoteles, industrias, áreas comunes en edificios de vivienda deberán estar provistos obligatoriamente de señalización a lo largo del recorrido así como en cada medio de evacuación, de acuerdo con la NTP 399-010-1

Artículo 40.- Todos los medios de evacuación deberán ser provistos de iluminación de emergencia que garanticen un periodo de 1 ½ hora

Artículo 41.- Las salidas de evacuación en establecimientos con concurrencia de público deberán contar con señales luminosas colocadas sobre el dintel de del vano.

REQUISITOS DE SEGURIDAD

CAPITULOII SEÑALIZACIÓNDESEGURIDAD

CAPITULO III PROTECCION DE BARRERAS CONTRA EL FUEGO

CAPITULO IV SISTEMAS DE DETECCIÓN Y ALARMA DE INCENDIOS

CONDICIONES URBANAS SEGURIDAD

SEGURIDADYEVACUACIÓN

Artículo 45.- La estructura de las construcciones con elementos de madera del “tipo combustible de construcción pesada” se reputara que tiene duración bajo la acción del fuego de una hora.

NORMA A.130 REQUISITOS DE SEGURIDAD

Artículo 46.- Estructuras clasificadas por su Resistencia al fuego

a) Construcciones de muros portantes.

b) Construcciones aporticadas de concreto.

c) Construcciones especiales de concreto. d) Construcciones con elementos de acero,

Artículo 47.- Estructuras no clasificadas por su resistencia al fuego

a) Construcciones con elementos de madera de la clasificación combustible de la construcción ordinaria.

b) Construcciones con elementos de acero, de la clasificación sin protección. c) Las construcciones de adobe o suelo estabilizado con parámetros y techos ligeros.

Artículo 48.- Clasificación de los pisos o techos por su resistencia al fuego.

Artículo 49.- Clasificación de las paredes y tabiques por su resistencia al fuego

CAPITULO II SEÑALIZACIÓN DE SEGURIDAD

CAPITULOIII PROTECCIONDEBARRERASCONTRAELFUEGO

CAPITULO IV SISTEMAS DE DETECCIÓN Y ALARMA DE INCENDIOS

CONDICIONES URBANAS SEGURIDAD

SEGURIDADYEVACUACIÓN

Artículo 52.- La instalación de dispositivos de Detección y Alarma de incendios tiene como finalidad principal, indicar y advertir las condiciones anormales, convocar el

Artículo 53.- Todas las edificaciones que deban ser protegidas con un sistema de detección y alarma de incendios, deberán cumplir con lo indicado en esta Norma y en el estándar NFPA 72 en lo referente a diseño, instalación, pruebas y mantenimiento.

Artículo 54.- Los equipos que se estandarizan en esta norma no pueden ser variados, en ninguna otra regulación

Artículo 55.- Todo sistema de detección y alarma de incendios, deberá contar con dos fuentes de suministro de energía, de acuerdo con el CNE Tomo V, Capítulo 7.

Artículo 56.- Los sistemas de detección y alarma de incendios, deberán interconectarse de manera de controlar, monitorear o supervisar a otros sistemas de protección contra incendios o protección a la vida como son:

a) Dispositivos de detección de incendios b) Dispositivos de alarma de incendios c) Detectores de funcionamiento de sistemas de extinción de incendios. d) Monitoreo de funcionamiento de sistemas de extinción de incendios.

e) Válvulas de la red de agua contra incendios.

f) Bomba de agua contra incendios.

g) Control de ascensores para uso de bomberos h) Desactivación de ascensores

i) Sistemas de presurización de escaleras.

j) Sistemas de administración de humos k) Liberación de puertas de evacuación l) Activación de sistemas de extinción de incendios.

NORMA A.130 REQUISITOS DE SEGURIDAD

CAPITULO II SEÑALIZACIÓN DE SEGURIDAD

CAPITULO III PROTECCION DE BARRERAS CONTRA EL FUEGO

CAPITULOIV SISTEMASDEDETECCIÓNYALARMADEINCENDIOS

CONDICIONES URBANAS SEGURIDAD

SEGURIDADYEVACUACIÓN

Artículo 57.- Los dispositivos de alarmas acústicas deben ser audibles en la totalidad del local, y podrán ser accionados en forma automática por los detectores, puesto de control o desde los pulsadores distribuidos en la edificación.

Artículo 58.- Los dispositivos de detección de incendios automáticos y manuales, deberán ser seleccionados e instalados de manera de minimizar las falsas alarmas.

Artículo 59.- Los dispositivos de detección de incendios deberán estar instalados de forma tal que se encuentren sostenidos de forma independiente de su fijación a los conductores de los circuitos.

NORMA A.130

REQUISITOS DE SEGURIDAD

CAPITULO II SEÑALIZACIÓN DE SEGURIDAD

CAPITULO III PROTECCION DE BARRERAS CONTRA EL FUEGO

Artículo 61.- Para la selección y ubicación de los dispositivos de detección de incendios deberá tomarse en cuenta los siguientes condiciones:

a) Forma y superficie del techo.

b) Altura del techo.

c) Configuración y contenido del área a proteger.

d) Características de la combustión de los materiales presentes en el área protegida.

e) Ventilación y movimiento de aire.

f) Condiciones medio ambientales

CAPITULOIV SISTEMASDEDETECCIÓNYALARMADEINCENDIOS

CONDICIONES URBANAS EVACUACION

NORMA A.130

REQUISITOS DE SEGURIDAD

CAPITULO

El presente capitulo desarrollará todos los conceptos y cálculos necesarios para asegurar un adecuado sistema de evacuación dependiendo del tipo y uso de la edificación.

I

SISTEMAS DE EVACUACIÓN

SUB-CAPITULOI

PUERTASDEEVACUACIÓN

SUB-CAPITULO II MEDIOS DE EVACUACIÓN

SUB-CAPITULO III CALCULO DE CAPACIDAD DE MEDIOS DE EVACUACIÓN

SUB-CAPITULO IV

REQUISITOS DE LOS SISTEMAS DE PRESURIZACIÓN DE ESCALERAS

Artículo 5. - Las salidas de emergencia deberán contar con puertas de evacuación de apertura desde el interior accionadas por simple empuje.

Artículo 6. - Las puertas de evacuación pueden o no ser de tipo cortafuego, dependiendo su ubicación dentro del sistema de evacuación.

Artículo 7.- La fuerza necesaria para destrabar el pestillo de una manija (cerradura) o barra antipánico será de 15 libras.

Artículo 10.- Las Puertas Cortafuego tendrán una resistencia equivalente a ¾ de la resistencia al fuego de la pared, corredor o escalera a la que sirve y deberán ser a prueba de humo.

SEGURIDADYEVACUACIÓN

CONDICIONES URBANAS EVACUACION

SEGURIDADYEVACUACIÓN

NORMA A.130

REQUISITOS DE SEGURIDAD

CAPITULO I

SISTEMAS DE EVACUACIÓN

SUB-CAPITULO I PUERTAS DE EVACUACIÓN

SUB-CAPITULOII

MEDIOSDEEVACUACIÓN

SUB-CAPITULO III

CALCULO DE CAPACIDAD DE MEDIOS DE EVACUACIÓN

SUB-CAPITULO IV

REQUISITOS DE LOS SISTEMAS DE PRESURIZACIÓN DE ESCALERAS

Artículo 12.- Los medios de evacuación son componentes de una edificación, destinados a canalizar el flujo de ocupantes de manera segura hacia la vía pública o a áreas seguras para su salida durante un siniestro o estado de pánico colectivo.

Artículo 13. - En los pasajes de circulación, escaleras integradas, escaleras de evacuación, accesos de uso general y salidas de evacuación, no deberá existir ninguna obstrucción que dificulte el paso de las personas, debiendo permanecer libres de obstáculos.

Artículo 14. - Deberán considerarse de forma primaria las evacuaciones horizontales en, Hospitales, clínicas, albergues, cárceles, industrias y para proporcionar protección a discapacitados en cualquier tipo de edificación.

Artículo 15. - Se considerará medios de evacuación, a todas aquellas partes de una edificación proyectadas para canalizar el flujo de personas ocupantes de la edificación hacia la vía pública o hacia áreas seguras, como pasajes de circulación, escaleras integradas, escaleras de evacuación, accesos de uso general y salidas de evacuación

Artículo 16.- Las rampas serán consideradas como medios de evacuación siempre y cuando la pendiente no sea mayor a 12%.

CONDICIONES URBANAS EVACUACION

SEGURIDADYEVACUACIÓN

NORMA A.130

REQUISITOS DE SEGURIDAD

CAPITULO I

SISTEMAS DE EVACUACIÓN

SUB-CAPITULO I PUERTAS DE EVACUACIÓN

Artículo 20.- Para calcular el número de personas que puede estar dentro de una edificación en cada piso y área de uso, se emplearán las tablas de número de ocupantes que se encuentran en las normas A.20 a la A.110 según cada tipología. La carga de ocupantes permitida por piso no puede ser menor que la división del área del piso entre el coeficiente de densidad, salvo en el caso de ambientes con mobiliario fijo o sustento expreso o estadístico de acuerdo a usos similares.

Artículo 21. - Se debe calcular la máxima capacidad total de edificio sumando las cantidades obtenidas por cada piso, nivel o área

Artículo 22.- Determinación del ancho libre de los componentes de evacuación

-Ancho libre de puertas y rampas peatonales.

SUB-CAPITULO II MEDIOS DE EVACUACIÓN

SUB-CAPITULO III

CALCULO DE CAPACIDAD DE MEDIOS DE EVACUACIÓN

SUB-CAPITULO IV REQUISITOS DE LOS SISTEMAS DE PRESURIZACIÓN DE ESCALERAS

-Ancho libre de pasajes de circulación.

-Ancho libre de escaleras.

Artículo 23.- En todos los casos las escaleras de evacuación no podrán tener un ancho menor a 1.20 m.

Artículo 26.- La cantidad de puertas de evacuación, pasillos, escaleras está directamente relacionado con la necesidad de evacuar la carga total de ocupantes del edificio y teniendo adicionalmente que utilizarse el criterio de distancia de recorrido horizontal de 45.0 m para edificaciones sin rociadores y de 60.0 m para edificaciones con rociadores

Artículo 27.- Para calcular la distancia de recorrido del evacuante deberá ser medida desde el punto más alejado del recinto hasta el ingreso a un medio seguro de evacuación. (Puerta, pasillo, o escalera de evacuación protegidos contra fuego y humos)

CONDICIONES URBANAS EVACUACION

SEGURIDADYEVACUACIÓN

NORMA A.130

REQUISITOS DE SEGURIDAD

CAPITULO I SISTEMAS DE EVACUACIÓN

SUB-CAPITULO I PUERTAS DE EVACUACIÓN

Artículo 29.- El ventilador y el punto de toma de aire deben ubicarse en un área libre de riesgo de contaminación por humos, preferentemente en el exterior o azotea de la edificación.

Artículo 30.- No es permitida la instalación del ventilador en sótanos o lugares cerrados, donde un incendio adyacente pueda poner en riesgo la extracción de aire, cargando la escalera de humo

SUB-CAPITULO II MEDIOS DE EVACUACIÓN

SUB-CAPITULO III CALCULO DE CAPACIDAD DE MEDIOS DE EVACUACIÓN

SUB-CAPITULOIV

REQUISITOSDELOSSISTEMASDE

PRESURIZACIÓNDEESCALERAS

Artículo 31.- El cálculo para el diseño de la escalera se debe realizar teniendo en cuenta como mínimo la puerta de salida en el nivel de evacuación y puertas adicionales dependiendo del numero de pisos, cantidad de personas evacuando, u otra condición que obligue a considerar una puerta abierta por un tiempo prolongado.

Artículo 32.- La succión y descarga de aire de los sopladores o ventiladores debe estar dotada de detectores de humo interconectados con el sistema de detección y alarmas del edificio de tal manera que se detenga automáticamente en caso de que ingrese humo por el rodete.

Artículo 33.- La interconexión con el sistema de alarmas y detección (cables) debe tener una protección cortafuego para mínimo 2 horas.

Artículo 34.- La alimentación de energía para los motores del ventilador debe contar con dos fuentes independientes, de transferencia automática.

PROYECTO

PLANOS:

PLANOS:

• • • • • • • • • •

PLANOS:

MAQUETA SKETCHUP

vistas FRONTAL vistas LATERAL

• • • • • • • • • •

VISYA FRONTAL

MAQUETA RENDER

EXTERIORES

EXTERIORES

REFUGIO:

El refugio tiene un ingreso independiente del centro cívico, puesto que necesita su propia seguridad y necesidades básicas. El refugio cuenta con áreas de rehabilitación, tópico, habitaciones, comedores, cocinas y zonas de asesoramiento.

VESTIBULO

HABITACIONES

INGRESO RECEPCION COCINA TOPICO AMBIENTES DE ASESORAMIENTO
COMEDOR TERAPIAS GRUPALES TERAPIAS INFANTES TERAPIAS ADOLESENTES ATRIO ZONA DE JUEGOS

RECEPCION

RECEPCION

El centro cultural tiene 3 salidas por las tres calles que colindan nuestro centro, los ambientes que poseen son, Anfiteatro, sala zum, biblioteca virtual y zona de comercio

CULTURAL
ANFITEATRO
ATRIO 3ER PISO
SALA
ATRIO
SUM

TALELRES

Los tallares están para el desarrollo cognitivo de una persona, para poder desarrollarse laboralmente en diferentes ámbitos, en los talleres tenemos a lo siguientes: Taller de electricidad, carpintería, mecánica, cosmetología, costura y cocina.

COSTURA CARPINTERIA COCINA ELECTRICIDAD

ADMINISTRACION

Este ambiente, son las áreas de administrativas del centro cívico

RECEPCION

SERVICIOS GENERALES

SALA DE JUNTAS OFICIONAS

En este zona esta toda el area pesada del centro.

CUARTO DE MAQUINAS

VESSTIDORES TRABAJADORES

ALMACEN

Turn static files into dynamic content formats.

Create a flipbook
Issuu converts static files into: digital portfolios, online yearbooks, online catalogs, digital photo albums and more. Sign up and create your flipbook.