

![]()








Project I- Silence: Time and Space
Mentor - E. Kleuters
In earlier times, the Dolhain Preventorium was a clinic where people, mainly children, were treated with open TB. When the disease was initially eradicated in Western Europe, the clinic closed its doors in the 1970s. When medicines against tuberculosis (TB) improved, the sanatorium closed its doors. The lung hospital was sold in 1991. For a short time in the 1990s, the abandoned hospital housed a rehabilitation center for weakened children.The clinic was sold to an art collective and used as a living space and studio for a number of artists. After they also left the former clinic, the furnishings and inventory fell prey to metal thieves and other scum. There are plans to give the clinic a new purpose, but the financial resources required for this are still lacking.







This project is dedicated to the Armenian people who have been forcefully displaced from their homes and to the Armenian heritage, painstakingly built over centuries, now facing destruction in Artsakh. The extensive research and thesis writing process have guided the design decisions for this project, integrating symbolic elements throughout the structure.
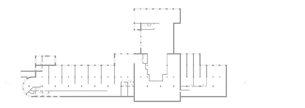
Upon entering the ground floor, visitors encounter a small basin filled with holy water, accompanied by a curtain symbolizing the fragility of silence and peace. The first floor serves as the residential area, housing logistical rooms and guest accommodations.
The second floor is dedicated to the church, situated in the eastern part of the building in accordance with traditional Christian architectural principles. The altar’s significance is accentuated by an opening in the ceiling above it, allowing natural light to illuminate this sacred space.
The windows, partially covered with wooden panels, are designed to block both auditory and visual distractions, fostering an environment conducive to contemplation and focus. All the furniture has been crafted to embody the concept of silence, enhancing the overall atmosphere of tranquility and reverence.











Project II- Luyser Apartment Partner - A. Saroyan
The Luyser Apartment is a thoughtfully designed space tailored for a young family with a child, located in Yerevan. The primary goal of the design was to create a cozy and comfortable living environment that balances functionality with elegance. Every detail, from material selection to spatial arrangement, has been carefully considered to enhance the family’s daily life, resulting in a modern yet inviting residence.

























Recording the interior of a grocery store / 01:11 /
Recording the interior of a clothing store / 01:30 /
the interior of a pharmacy / 01:14 /
the interior of a supermarket / 03:46 /













