PORTAFOLIO_LYNETHE.BAUTISTA

Page 1

PORTAFOLIO
Bautista Domínguez Lynethe
CONTACTO 5538503116 lynethe.bautista.d@gmail.com 316001771@fa.unam.mx

Universidad Nacional Autonoma de Mexico

Proyectos Universitarios 2019-2022

El presente portafolio reúne algunos de los proyectos realizados durante mi formación académica en la carrera de Arquitectura. Losproyectosacontinuaciónson unamuestrademiaprendizaje.

CONTENIDO

01. ViviendaunifamiliarCasaMichoacán

02. EstanciainfantilVELYC

03. TorrededepartamentosVELYC

04. ConcursoIntertalleres

Viviendaunifamiliar “CasaMichoacán” 1

Ubicación

AvMichoacán35,Hipódromo,Cuauhtémoc,06100CiudaddeMéxico,CDMX

Concepto

LacasaMichoacántienecomoprincipiodediseñocentralizarelusodejardinesinternos.Estossoneleje rector del proyecto, donde se busca dar luz y acondicionamiento adecuado a su habitador, provocando quehayaunapermanenciainternahaciaquienlahabita,yaquelosjardinessoncapacesdeconectarun espacioconelotro.

Estancia Infantil VELYC 2

Concepto

Estaestanciainfantilpretendedejardeseruncontenedordeniñosaserpartedeunentornoquecuide eldesarrollodelosniñosysusnecesidadesdurantesusprimerosañosdevidaypartedesuinfanciaen unespacioquelespermitadesarrollardistintasactividadeslúdicasyrecreativasenunentornoseguroy conectado, a la vista de los docentes encargados de sus cuidados, respondiendo no solo a sus necesidadesfísicas,sinotambiénasusnecesidadesemocionales,conentornosamigables,unambiente interesanteyatractivo,ydeestamanerapermitirqueelniñoseaprotagonistadesupropioespacio.

Elproyectosedesarrollaentornoaunacomposiciónortogonaldondelaobtencióndeluznaturalespor medio de dientes de sierra que da por resultado una iluminación cenital y cálida durante todo el dia, donde los muros blancos con pisos de duela crean una atmósfera distinta para cada zona debido al tratamientodecristal,quevaríaensustonalidadesdependiendodelespacioenelqueseencuentre.

PLANTA ALTA
PLANTA BAJA
VISTAS EXTERIORES
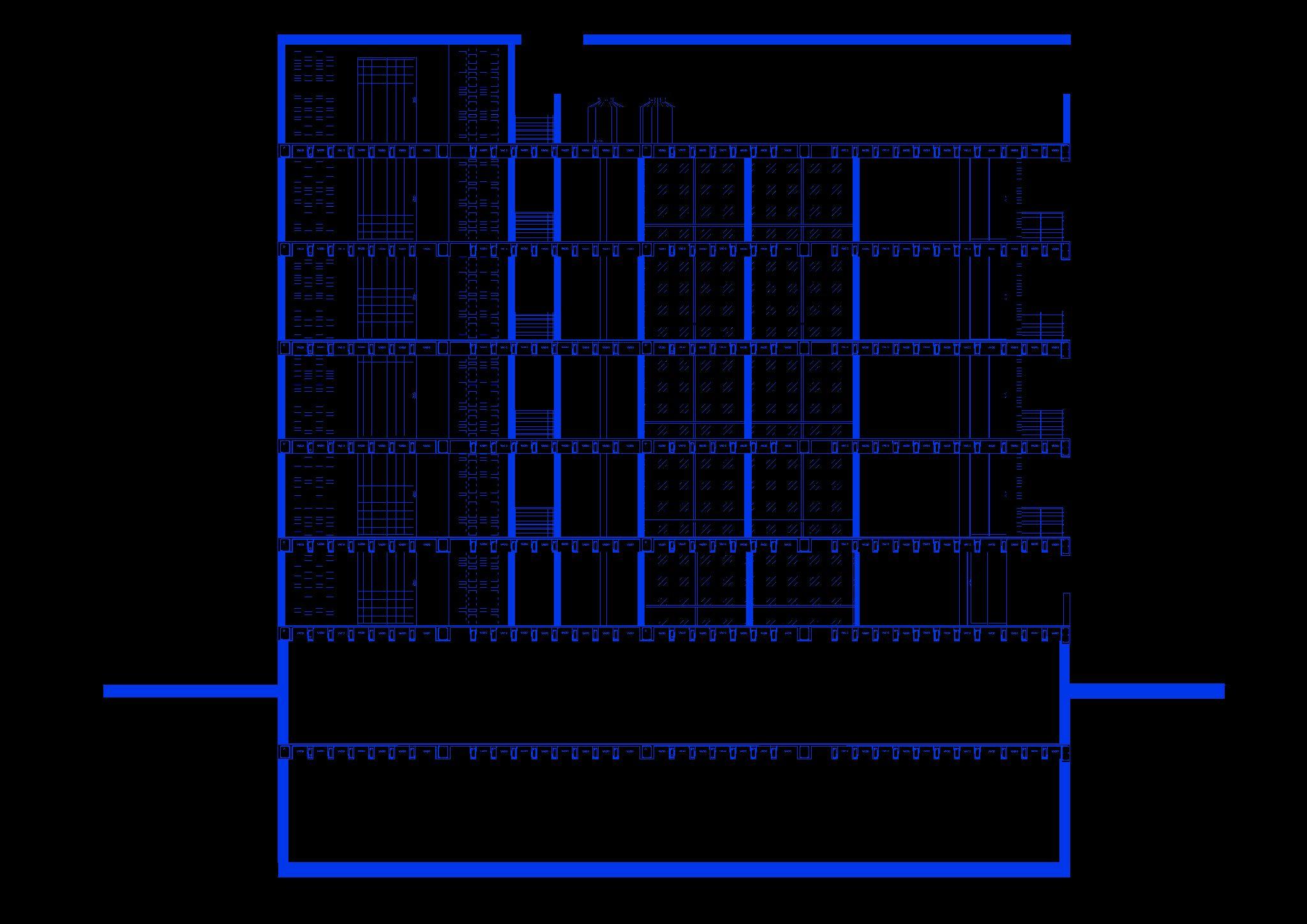
Torre de departamentos VELYC 3

Concepto

Elproyectosedesarrollaapartirdeunaideadeatenciónalasviviendas,relacionándolasenmayorparte del interior al exterior, por medio de grandes ventanales y celosías que complementan el espacio. Transformandodeinmediatolaatmósferageneralenunasensacióncálida.

Tomando como concepto la armonía y secuencia de espacios que rematan en una vista exterior, convergiendo con los materiales empleados, conservando su carácter y maximizando en el proyecto a ello.

PLANTA BAJA
PLANTA TIPO NIVEL 2 A 5
PLANTA ROOF GARDEN Y PENTHOUSE
PLANTA DE TECHOS
CORTE A-A’
CORTE B-B’
ISOMÉTRICO
Concurso Intertalleres 4 Re-significando los espacios de aprendizaje

Concepto

Esta propuesta se desenvuelve en torno a uno de los principales problemas dentro de la Faculta de ArquitecturadelaUNAM,entreellaslademandadeespaciosdeocio,concentraciónydetrabajoenun recinto,dondelacapacidaddealumnossobrepasalascapacidadesdelamisma,cerrandoposibilidades dealtasjornadasdetrabajoenlasinmediacionesdelaescuela.

Para ello se optó por intervenir un total de 3850 m2, donde se incorporan 3095 m2 de nuevas edificacionesubicadasen “El patio de los huesitos” yenla azotea del edificio principal comorespuestaa unprogramadeterminado.

di/sección - re/interpretación

El proyecto se enfoca en la re-interpretación de espacios dentro de la facultad, re-ordenando zonas de escasez que son de alto interés para el alumnado, proporcionando nuevos espacios dirigidosalsectoracadémico,interpretandoestas necesidadesparaotorgarlesunnuevosignificado desdeloformalyabstracto.

Estese diseccionó comolasumadedosintereses: el académico y un espacio digno a toda la comunidadestudiantilycomerciantes.

Elproyectosedivideendosenfoques:comercioy académicos, destinando a cada uno una intervención arquitectónica: cafetería y salas de estudiantes con espacios de usos varios.

Cafetería programa arquitectonico

Vestíbulo

Filtro de acceso/zona de sanitización y control de temperatura

Zonadealimentos

Zonadecomercios

Áreaderecepciónyespera

Cuartodeservicios

Terraza

Áreadecomensales

Bodegadealimentosygeneral

Cuartodemáquinas

Cocina

Despachoyentregadealimentos

Cajadecobro

Almacén

Sanitariospúblicos

Sanitarios/vestíbuloparapersonal

sala de recreación programa arquitectonico

Vestíbulo

Filtrodeacceso/zonadesanitizaciónycontrolde

temperatura

Aulasysalasdeestudiantes Salonmultiusos/espaciodeexhibiciónde proyectos

Sanitarios

Cuartodeservicios Terraza

Cafetería y papelería

Sitio recuperado, emplazado en el patio de los huesitos.

En esta edificación se concentran los locales comerciales de papelería y comida (anteriormente ambulantes) en la planta alta ademásdeintegrarzonasdeusocomúnparalos usuarios aunado a ello la cafetería cafediseño tendrá lugar en la planta baja aumentando la capacidad para comensales y la distancia entre ellos.

A A’ B’ B
PLANTA

CORTE A-A’

CORTE B-B’

A A’ B B’ PLANTA
BAJA CORTE A-A’

CORTE B-B’

Salas estudiantiles y salon de usos varios

Esta parte de la propuesta está conectada directamente con el antiguo espacio correspondiente a las salas estudiantiles. La escasez de las mismas crea una necesidad latente dentro de la facultad, por lo que este espacio pretende solucionareseproblema además de tener posibilidades de apertura de mayor horario y una presentacióndeeventos como entregas finales o muestraspersé.

A A’ B B’
PLANTA ALTA

Turn static files into dynamic content formats.

Create a flipbook
Issuu converts static files into: digital portfolios, online yearbooks, online catalogs, digital photo albums and more. Sign up and create your flipbook.