

LUENTHAI TRACEABILITY/ COMPLIANCE PROGRAM
MANUAL





Version 1.0
Effective: May 2025
Prepared by: Luenthai Traceability, Compliance & Sustainability Division
Classification: CONFIDENTIAL - For Internal, Brand, and Regulatory Use Only






























































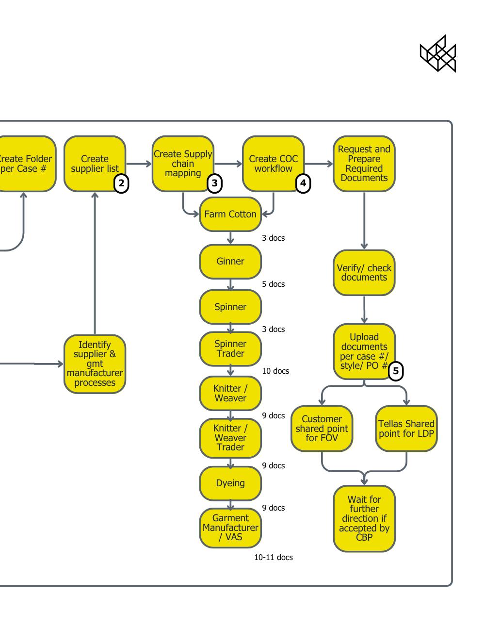
Compile documents within 2 weeks



All traceability and supplier verification records are retained for a minimum of 3 years














GRIEVANCE CHANNELS


















Version 1.0
Effective: May 2025
Prepared by: Luenthai Traceability, Compliance & Sustainability Division



Classification: CONFIDENTIAL - For Internal, Brand, and Regulatory Use O