

SERRA DO FEITICEIRO E OS PARQUES EÓLICOS
RISCOS

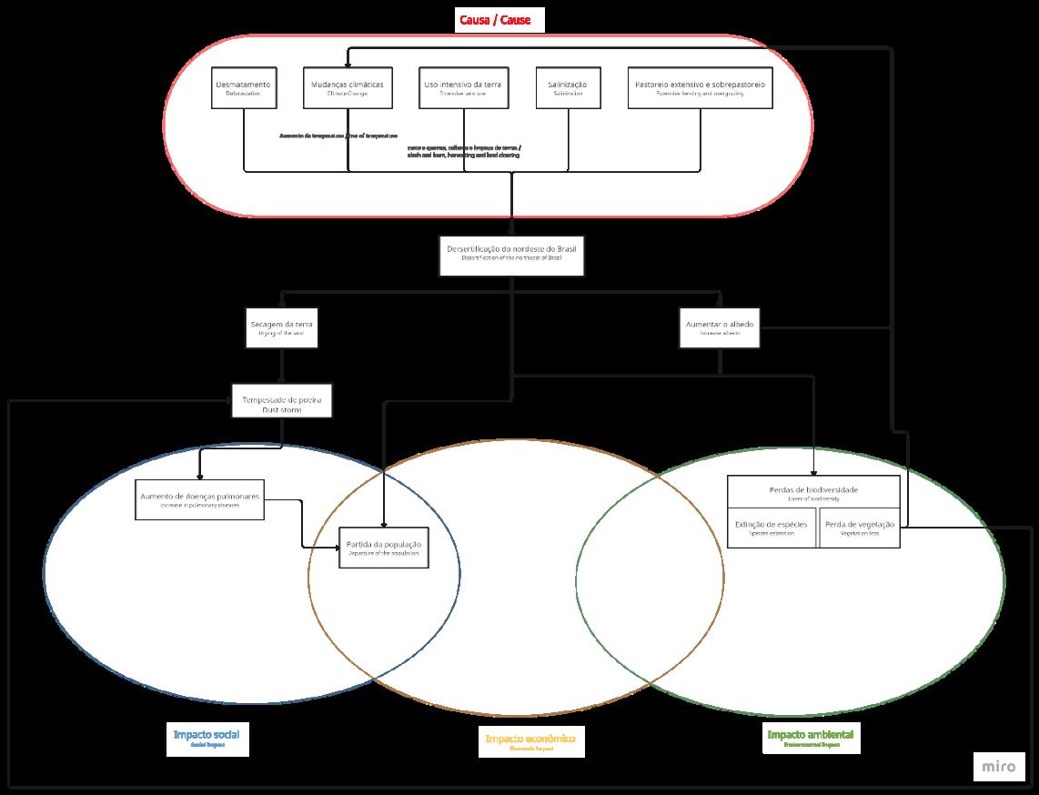
Tema inicial do Estudo Vertical
Inicio da pesquisa
Desenvolvimento do material de pesquisa
em um diagrama físico
Cada cor de linha representando uma linha
de raciocínio diferente
Midiático
Lobby
Estatísticas
Espécies
Cultural

A partir das linhas que mais foram esticadas pudemos definir frentes para guiar o trabalho.
Foram elas: Midiático e Lobby.
Diagrama
parte II
Produção de um diagrama digital a partir da pesquisa
Investigação
Refinando nossa abordagem, exploramos diversas causas em que as mídias e o lobby influenciam na Caatinga, com especial atenção para práticas de greenwashing.

Desertificação Mudanças
Climáticas
Perda da vegetação
Falta de recursos para plantação
Partida da população local
Perda econômica
Necessidade de soluções
Fonte de renda
Energia eólica/ energia limpa
População permanecendo = cedendo terras em troca de aluguel
Produção de um site informativo/ investigativo
Criação do site para que as informações fossem espalhadas de forma rápida e acessível.
W e b s
Energia Eólica
Locais onde são frequentemente instalados, custos para produção/instalação, territórios de escolha, relação entre pessoa-empresa para o processo de arrendamento de terras.
Energia Eólica no Brasil
Desde a assinatura do Acordo de Paris em 2015, o Brasil tem se destacado como um bom exemplo na integração de energias renováveis em sua matriz energética. Rico em recursos naturais e beneficiado por condições climáticas e geográficas favoráveis, o país soube explorar seu potencial eólico, que viu um crescimento espetacular incentivado por investimentos significativos na área.
No Brasil, os objetivos em relação à energia eólica são ambiciosos, tendo em vista que o país visa aumentar sua capacidade instalada para alcançar cerca de 28GW até 2029, de acordo com o Plano Decenal de Energia. Nos últimos anos, o Brasil também iniciou investimentos na energia eólica offshore e aspira a ser o principal produtor desse tipo de energia.
Energia Eólica no Rio Grande do Norte
ENGIE Rio Grande do Norte avança na produção de energia eólica Dispon vel em: https://www alemdaenergia eng e com br/riogrande-do-norte-avanca-na-producao-de-energia-eolica/. Acesso em 20 un. 2024.

UNIDADE DE MEDIDA DESCRIÇÃO
Watt (W) Unidade básica de potência
Kilowatt (kW) 1 kW = 1000 watts
Megawatt (MW)
Gigawatt (GW)
Kilowatt-hora (kWh) Unidade de energia equivalente a 1 kW por 1 hora
O Rio Grande do Norte é o estado líder em produção de energia eólica no Brasil. Segundo a Secretaria de Desenvolvimento Econômico estadual, há 224 empreendimentos em operação na região, com capacidade de produzir até 6,8 GW. Há ainda 63 parques eólicos em construção e 85 já contratados. A previsão nos próximos anos é de produzir 12,2 GW em 372 parques. Para se ter ideia do que isso representa, 1 GW é o suficiente para fornecer energia para cerca de 500 mil residências.
Segundo dados do Operador Nacional do Sistema Elétrico (ONS)
e da Companhia Energética de São Paulo (CESP), o consumo de energia elétrica da cidade de São Paulo em um dia típico é de aproximadamente 5.000 megawatts-hora (MWh).
Esta quantidade de energia é suficiente para abastecer uma cidade grande como São Paulo por um dia.
Ex.: Com o consumo médio diário de 5.000 MW-hora, isso equivale a aproximadamente o consumo diário de energia de cerca de 5 milhões de residências (considerando um consumo médio de 1 kWh por residência por dia).
O Brasil tem, atualmente, capacidade de produzir 22.000 MW de energia eólica e somente a região Nordeste é responsável por 20.000 MW, ou seja, mais de 90% da produção nacional. São 828 parques eólicos em operação no país, sendo 725 parques no Nordeste. Além do RN, os estados brasileiros que mais geraram energia eólica nos últimos 12 meses foram Bahia, Piauí e Ceará. Somados, esses estados representaram aproximadamente 84% da energia total gerada por essa fonte no período.
Houve então a necessidade de nos aprofundar em um caso específico, no qual alguma cidade esteja sofrendo com a implantação de novos Parques Eólicos, para entender essa situação em uma totalidade e em menor escala.
Por conta de um sistema de alta pressão que se forma sobre o oceano, há uma intensificação das correntes de ar durante o dia, fazendo com que os ventos entrem com maior facilidade em direção ao continente, tornando a região muito atraente para essa indústria.
Lajes tornou-se um dos três maiores municípios de parques eólicos no RN, e mesmo criando uma Unidade de Conservação de Proteção Integral na área da Serra dos Feiticeiros houve um grande desmatamento da Caatinga, com mais de 326 hectares derrubados para instalação dos empreendimentos.
Caso Lajes
Lajes - RN
Altitude: 199 m
Área total: 676,625 km2
CEP: 59535-000
Clima: Semiárido
Fundação: 3 de dezembro de 1923 (100 anos)
Fuso horário: Hora de Brasília (UTC−3) IDH (PNUD/2010): 0,624 médio
Ultimamente tem estado nos holofotes por conta da aprovação da construção de um dos maiores parques eólicos do Brasil dentro da Serra do Feiticeiro, uma área de preservação e proteção de exemplares da fauna e flora sertaneja.
O empreendimento, que já está em fase de construção terá 102 aero geradores, com capacidade de 632,4 MW e ocupará 1.879 hectares sendo que grande parte será dentro da Serra do Feiticeiro.

Se a energia for ultilizada em outro estado, o Município que gera essa energia não recebe nada deste ICMS - imposto sobre circulação de mercadorias e serviço - além do problema com os contratos sigilosos, que possuem uma falta de transparência e incluem restrições de circulação e de atividade que podem ser desenvolvidas no local.
Desmatamento no Rio Grande do Norte
O Ministério Publico do RN entrou com um pedido de cancelamento desta licença, pois pode levar a extinção de espécie já ameaçadas além de desmatar área de preservação permanente da Caatinga
Serra do Feiticeiro e serras adjacentes, que deve ser uma
“área prioritária para conservação da biodiversidade do bioma Caatinga, na categoria importância biológica extremamente alta”.
326 hectares de Caatinga foram derrubados para instalação dos empreendimentos, sendo metade no Seridó. Do lado da Paraíba, a região concentrou 95,6% dos 901 hectares desmatados na Caatinga pelo avanço das duas fontes de energia renovável.
Preservação
Green Washing & Racismo
Ambiental
É conhecido que, embora as turbinas eólicas produzam eletricidade verde, sua produção e manutenção também são poluentes. A fabricação dos componentes das turbinas eólicas, como as pás, as torres e os geradores, exige materiais e processos industriais que geram emissões de CO2 e outros poluentes.
Além disso, o transporte, a instalação e a manutenção das turbinas implicam um consumo de energia e recursos que também contribuem para a sua pegada de carbono*.
Esses projetos muitas vezes resultam em deslocamentos forçados de comunidades locais, incluindo populações indígenas e rurais. As terras expropriadas, cruciais para a subsistência e a cultura dessas comunidades, são usadas para a instalação das turbinas eólicas, causando grandes perturbações no seu modo de vida, espécies de animais e no ambiente natural como um todo.
*A pegada de carbono refere-se à quantidade total de gases de efeito estufa, especialmente dióxido de carbono (CO2), liberados direta ou indiretamente por uma pessoa, organização, evento ou produto ao longo de seu ciclo de vida, indicando seu impacto ambiental em termos de mudança climática.
“Com torres eólicas a 220 metros de sua casa, Severina Rodrigues da Silva é impedida de plantar feijão em seu quinta.”
Mais da metade das terras arrendadas são operadas por empresas estrangeiras e não oferecem nenhum emprego.
Além disso, as promessas de emprego e desenvolvimento econômico para as populações locais raramente são cumpridas. Muitas vezes, os empregos criados são temporários e pouco qualificados, não beneficiando as comunidades afetadas a longo prazo.

“A gente plantou feijão carioca no pé daquela torre mais fininha, e eles pegaram o trator e passaram por cima.”
Rodrigues da Silva.
Severina
Imagem: Mariana Greif/Repórter Brasil
Freitas, H Energia eólica: a frustração de quem sonhava viver dos ventos no RN UOL Notíc as, 06 dez 2023 Acesso em: 17 jun 2024
Paralelamente, esses projetos têm favorecido a ascensão de forças extremistas e antiambientais desde 2014. Esses grupos exploram o descontentamento das comunidades locais para promover agendas racistas, misóginas e contrárias aos direitos humanos. Essa dinâmica acentua as divisões sociais e políticas, comprometendo a coesão e a estabilidade das regiões afetadas. Assim, a transição energética, em vez de reforçar a justiça social e ambiental, pode às vezes agravar as desigualdades e injustiças.
*O racismo ambiental aqui se manifesta na forma como políticas públicas falham em reconhecer e remediar as injustiças ambientais enfrentadas por populações historicamente marginalizadas, reforçando assim disparidades socioambientais profundamente enraizadas na história do Brasil.

Os impactos ambientais não se limitam aos deslocamentos humanos.
A construção de parques eólicos também afeta a biodiversidade local. Os habitats naturais são fragmentados, o que perturba os ecossistemas e coloca em risco espécies animais e vegetais. A
Drumond F. Caatinga: 10 animais do bioma exclusivamente bras leiro. Ve a, 25 abr. 2023. D sponível em: <https://www.veja.com.br/caat nga-10-anima s-do-bioma-exclusivamente-brasileiro/>. Acesso em: 17 jun. 2024.


Desertificação & Legislação
No Brasil, a implantação de parques eólicos é regulada por diversas leis e normas ambientais importantes, como por exemplo, a Lei nº 6.938/81, que estabelece a Política Nacional do Meio Ambiente, exigindo o licenciamento ambiental para atividades com potencial de impacto ambiental significativo; a Lei Complementar nº 140/2011 que define as competências entre União, Estados e Municípios quanto ao licenciamento ambiental e a Resolução CONAMA nº 462/2014 regula especificamente o licenciamento para empreendimentos de energia eólica, exigindo estudos ambientais detalhados.
Segundo a pesquisadoras Mariana Torres, as principais normas regulatórias de licenciamento ambiental são a Resolução CONAMA n° 001/1986 e a Resolução CONAMA n° 237/1997. As duas definem diretrizes gerais de aprovação desses licenciamentos. Todos eles tem etapas de licenças ambientais específicas, são elas a prévia (LP, instalação (LI) e operação (LO); a primeira é concedida em fase preliminar do planejamento do empreendimento contemplando sua localização e concepção, viabilidade ambiental e futuras fases de implantação; a segunda autoriza instalação do empreendimentos, levando em os planos, projetos aprovados, medidas de controle ambiental e outras condicionantes, já a terceira autoriza a operação do empreendimento em si, todas as três são dependentes, ou seja, todas devem ser aprovadas, para que os parques eólicos sejam implantados. Porém, essas licenças não são definitivas, são sujeitas a prazos de validade e vão sendo ajustadas conforme a atualização das Resoluções.
Apesar da existência dessas leis, muitos parques eólicos têm sido instalados de maneira contestável no Brasil, como é o do nosso recorte de estudo, o complexo da Serra do Feiticeiro, que está localizado em uma área essencial para a conservação da flora e fauna da Caatinga. Cremos que muitos licenciamentos são concedidos sem a devida atenção, além disso, muitas vezes não se tem uma fiscalização efetiva do Estado sobre a implementação efetiva dos estudos de impacto ambiental feitos pelas empresas responsáveis. Isso levanta preocupações sobre o cumprimento adequado das normas ambientais e os potenciais impactos negativos desses empreendimentos, especialmente quando falamos de um bioma tão exclusivo.
Além das questões ambientais, como já dito anteriormente, segundo o INESC, uma instituição não governamental que visa fortalcer o movimento popular em detrimento da opressão, desigualde e preconceite; após estudo em parceria com o Plano Nordeste Potência, apontou que as relações contratuais abusivas por empresas responsáveis pela implantação de parques eólicos no Brasil, deixando a população local à mercê dessas grandes corporações, o que tem gerado descontentamento e aflição. Além disso, nossa pesquisa também constatou que a proximidade desses parques eólicos a vilarejos tem causado malefícios significativos às comunidades locais, colocando em cheque não apenas a efetividade e aplicação das leis vigentes no meio ambiente, mas também o impacto social causado.
Instalação do primeiro aerogerador em Fernando de Noronha, colaboração entre o Centro Brasileiro de Energia Eólica (CBEE) e a Companhia Energética de Pernambuco (CELPE), financiada pelo Folkecenter dinamarquês. Por conta de seu alto custo de produção, o projeto não foi para frente.

Criação do programa Proeólica, desenvolvido pelo Ministério de Minas e Energia , com o objetivo de desenvolver a criação de energia através de fontes renováveis, nesse caso, os ventos. Por se tratar de algo que ainda não era comum no Brasil e precisar de grande tecnologia e investimento, o programa também não foi para frente.
Para dar conta da crise energética que acontecia Brasil e fomentar o desenvolvimento de um mercado de energia visando fontes renováveis e alternativas, é criado o Programa de Incentivo às Fontes Alternativas de Energia Elétrica - PROINFA. O Objetivo era criar segurança energética, para não depender de fontes não renováveis como carvão e pretóleo e tornar esse tipo de energia acessível (modicidade energética).
Por conta do alto custo de prdução de aerogeradores e falta de tecnologia nacional, esse mercado passou a ser liderado por transnacionais. Como uma tentativa de impulsionar esse mercado, ele passou a fazer parte de vendas em leilões, criado pela Lei n° 10848/2004. O sistema de leilões assrgurava a modicidade tarifária e segurança energética, porém isso incentivava que as grandes transnacionais não investissem em tecnologia para máximo aproveitamento de nossa capacidade eólica.
Com a crise mundial e conhecimento de que o Brasil tinha um grande potencial energético, principalmente no Sul e Nordeste do país, por conta de seu tamanho continental e o favorecimento da entrada de ventos do oceano Atlântico, o mundo passou a voltar seus olhos para o território e passo a investis nesse setor. Porém, ainda assim, o que era trazido para cá, era a sucata dos países desenvolvidos, não aproveitamento todo o potencial energético Brasileiro e o não desevolvimento da tecnoligia nacional.

O setor chegou a um alto nível de competitividade. E o sistema de vendas a partir de Leilões criado pela Lei n° 10848/2004 passou a funcionar a partir do sistema ACR - Ambiente de contratação regulada - o que significa que a ANEEL tem total influência sobre a venda. O sistema de leilões assrgurava a modicidade tarifária e segurança energética, ainda assim as transnacionais não investiam o suficiente em tecnologia e o aproveitamento energético não tinha alcançado a sua máxima capacidade.
Após apoio do BNDES, novos critérios foram definidos, no intuito de incentivar o desenvolvimento da tecologia nacional e fomentando o desenvolvimanto de mão de obra especializada, além de incentivar que empresas brasileiras ganhassem espaço nesse setor, tanho na produção de aerogeradores, quanto na produção de energia. Nesse ano foi escrita a primeira resolução específica para implantação de parques eólicos, a Resolução CONAMA nº 462/2014.
Pelo o que entendemos, as vendas continuam acontecendo por meio dos leilões, mas ao contrário do que acontecia antigamente, por conta das novas regras estipuladas pelo BNDES em 2014, o mercado está mais uniforme e tecnológico, integrando empresas nacionais e transnacionais, mas ainda assim, as transnacionais tem maior espaço em nosso território. As tecnologias foram se adaptando e hoje, os aerogeradores são de alta tecnologia, adaptadas para o sistema de ventos brasileiros. Ainda assim, é
um setor que ainda tem muito a se desenvolver, principalmente quando pensando na forma como tem sido implantado no território, pois mesmo sendo uma fonte de energia renovável, não é totalmente limpa, implicando danos a fauna, flora e seres humanos que estão próximos a esses parques.
O que concluímos?
Atualmente o Brasil está entre os maiores produtores de energia eólica do mundo e esse setor tende a crescer ainda mais em nosso país, visto o grande potencial energético do território.
A partir desse contexto e em vista de tudo o que foi pesquisado e apresentado neste site, temos o dever de dizer que em nenhum momento o nosso intuito foi desqualificar a eficiência energética dos parques eólicos e de sua eficácia quanto uma energia renovável.
Nosso objetivo aqui é destacar que, apesar de ser uma forma de energia renovável e benéfica na busca por fontes mais limpas, isso não exclui o fato de que a maneira como é produzida pela indústria contribui para os impactos das turbinas no ambiente ao seu redor.
Além disso, queremos evidenciar como esse setor vem sendo implantado de forma predatória em nosso território, afetando não só os seres humanos, como também animais e a flora local; e que por conta disso, pode ser um dos fatores que influenciam na desertificação do bioma exclusivamente brasileiro, a Caatinga.
Alguns
Coletivos que incentivam e ensinam:

"Conheça o CIRCA, o Centro Imburana de Recuperação da Caatinga! ��
O método de produção de mudas citado no vídeo foi desenvolvido pelo Laboratório de Ecologia da Restauração da URFN @lerufrn coordenado pela Dra Gislene Ganade. ����
O Projeto "Restauração Da Caatinga: Técnicas
Inovadoras, Capacitação de Pessoal e fortalecimento de Rede de Sementes" é financiado pelo Fundo Global para o Meio Ambiente (GEF) no âmbito do Projeto Estratégias de Conservação, Restauração e Manejo para a biodiversidade da Caatinga, Pampa e Pantanal (GEF Terrestre), que é coordenado pelo Ministério do Meio Ambiente (MMA) e tem o Banco Interamericano de Desenvolvimento (BID) como agência implementadora e o Fundo Brasileiro para a Biodiversidade - @funbio brasil como agência executora. ����
#caatinga #funbio #natureza #açu "


“Encerrando a 3ª SEMANA RN DA COMPOSTAGEM na Comunidade das Formigas, em Nísia Floresta/RN. A visita aberta bimestral à Comunidade foi dedicada ao REAPROVEITAMENTO DOS RESIDUOS ORGÂNICOS com a compostagem e a vermicompostagem com minhocas.��
Falamos também sobre regenerar o solo, e de preservar e promover a biodiversidade em uma vida possível de mais impacto positivo mesmo em meio às áreas urbanas. ��
Mostramos ainda bioconstruções, saneamento ecológico, escolhas mais conscientes, e sobre respeito a todos os seres e seus ciclos. Lembrando, orgânicos são parte do CICLO DA NATUREZA, não do CICLO DO LIXO ��
Por mais sustentabilidade espalhada pelo RN.
Próxima visita aberta 13 DE JULHO DE 2024. Marca ai na agenda.
emanadacompostagem #residuosorganicos
#menoslixo #geraçãoregeneração
#generationregeneration #icawusa #ilzb “


Obrigada
grupo 06