Liang Xiaoxuan's Portfolio 2023

Page 1

PORTFOLIO

Name: Liang Xiaoxuan

Email: e0954507@u.nus.edu

Tel: 90167481

Selected Works 2018-2023

2 3 04 Up the Stairs for Art Handan City Planning Exhibition Hall Design P30- P39 Water Fresh Comes from Its Source Riverbank Reconstruction Planning & Design P50- P59 06 The Meditation Field Future Urban Neighbourhoods Design P04- P15 01 CONTENTS Minding the Body, Mending the Mind Eating Disorder Sanatorium Design P40- P49 05 From a Time Orientation Perspective Reconstruction of Ruins in Getaria, Spain P20- P29 03 Above the Vision Urban Public Space Design P16- P19 02

The Meditation Field

Future Urban Neighbourhoods Design

Aug. 2022 Nov. 2022

Location: Queenstown, Singapore

In 2050, people pay more attention to the power of spirit, and schools pay more attention to spiritual and psychological education--will set up “mindfulness space” in various places, and people are more inclined to communicate with each other with their thinking.

Also, people are better at overlapping with nature but keeping a distance, and have more flexible working hours and space. Transportation design is more convenient in future neighbouhood as well. These are all design points we will notice in our project.

The design solution begins with an analysis of people’s needs for mindfulness thinking, and by optimising the functional structure of the community, changing the traditional residential form and shaping a comfortable and beautiful environment, it will lead people to mindfulness thinking, self-awareness and self-benefit, to achieve a mindfulness way of life and a mindfulness state of life.

The energy of the various small meditation spaces forms a positive cycle throughout the community, making the community form a “meditation field “ full of mindfulness energy.

natureand

intimacybetween beingsand

The central orientation is formed in the building block, and the line of sight of the pocket green is directed to the central green, thereby introducing nature and forming a natural immersive meditation space. The introduction of animals and plants from the natural landscape space forms an interesting small ecological ring unique to the 2050 future community, which increases the intimacy between human beings and the world, and it is easier for human beings to enter a state of meditation in such an environment.

01
6 7 IMPACT
Regional Context Green Corridor Elevation Site Interior Greenery Water Resources Regional Connectivity Sound Smell 1000 800 1200 Positive Negative school MRT temple Green Corridor Road Play Ground School MRT Temple Green Corridor Play Ground Zone architectural preservation Functional Reserved Part Residential area Central activity area Strolling area--green Parking area (vertical point) not enter the interior Traffic Condition of Building Building function & activity connection Surrounded by water Positive Negative Tansition of the inner center Interior roadway Exterior roadway Public transport point 3m 3m 3m 3m Topographic location Highest point Terrain low to high trend Vision Residential Center Residential GROUND EXPERIENE 1997 1994 1991 1989 1986 SLUSTIONS SITE ANALYSIS Site Exterior Building Church Meditation connection-Prayer Apartment Meditation connection-Quiet interior space Taoist temple Meditation connection--pray HDB Residential Building Meditation connection-Traffic--stairs Meditation connection-Height difference trail guide Traffic -- Bus and Subway Traffic--green corridor Meditation connection-trail guide quiet view Mood Comfort Mood Comfort Mood Comfort Mood Comfort Mood Comfort Mood Comfort Mood Comfort 0 24 12 0 24 12 24 12 0 24 12 0 24 12 0 24 12 0 24 12 2000 300 Positive Negative Positive Negative Positive Negative Positive Related to Mindfulness Roof Plan Facade Floors Buildings Trees LIGHT & SHADOW
OF EXTERNAL BUILDINGS

Why focus on psychic influences: People are the sum total of the influences of everything around them. By analyzing the impact of demand on residents' emotions, the negative impact can be filtered out and the positive impact can be retained.

The design of the future community will change the function to make the living environment continue to have a positive impact on people.

1. Basic Needs (Eat, Sleep, etc.)

2. Personal Safety Requirements

3. Work-Life Balance

4. Family Group Sociel Belonging

5. Sense of Social Value

6. Medical Security

7. Self-Development

Family Group Sociel Belonging

8. Activity and Sports Needs

1. Basic Needs (Eat, Sleep, etc.)

2. Personal Safety Requirements

3. Entertainment Activity Needs

4. Family / Group Sociel Belonging

5. Sense of Social Value

6. Medical Security

1. Basic Needs (Eat, Sleep, etc.)

2. Personal Safety Requirements

3. Companionship, Group Belonging

Why focus on psychic influences: People are the sum total of the influences of everything around them. By analyzing the impact of demand on residents' emotions, the negative impact can be filtered out and the positive impact can be retained.

The design of the future community will change the function to make the living environment continue to have a positive impact on people.

9 1. 2 3
Basic Behaviour2. Domestic Behaviour 3. Cultural Behaviour (Pursue spiritual life enjoyment)
Social Behaviour1. Buying and Selling Behavior 1. Commuting Behavior 2. Educational Behavior of Community Internal Institutions 3. Home Office Behavior 4. Community Work ACTIVITIES IN THE SITE RESIDENTIAL BEHAVIOUR CONSUMPTIONWORK BEHAVIOR PEDESTRIAN VOLUME (Comparison between weekdays and weekends) LOCATION of ACTIVITIES (Pictures) LOCATION DISTRIBUTION of ACTIVITIES PERFORMANCE of POPULATION (Residents' profile and thoughts) MeiLing Vista 17H (07:00--24:00) 7.5H (07:00--09:00 11:30--14:00 18:30--21:30) 5H (10:30--14:30 18:30--21:30) 5H (10:30--14:30 18:30--21:30) 7H (09:30--12:30 14:30--18:30) 6.5H (07:00--10:00 19:00--22:30) 6.5H (07:00--10:00 19:00--22:30) 17H (6:30--23:30) 16.5H (7:00--23:30) 17.5H (6:00--23:30) Corridors and Canopies Queenstown Multi-Service Centre Zone RC Neighbourhood Centre Mei Ling Market & Food Centre Seniors Activity Centre Lions Befrienders (Mei Ling) Block 152-157 HDB Mei Ling Block 143-151 HDB Mei Ling Parking BuildingQueenstown MRT Station Parking Building SPECIFIC BEHAVIOURAL MANIFESTATIONS DURATION of ACTIVITIES (The main activity time when the flow of people reaches 1/3 of the usual time) 1. Chat 2. Play games 3. Organize Volunteer activities 4. Community vote 1. Reading 2. Recreation 3. Exercise 4. Sacrifice 5. Watching TV 1. Buying 2. Selling 3. Organize goods 4. Purchase goods 1. Living 2. Storage 3. Take bath 4. Sleep and rest 5. Eat and drink 1. Wash clothes 2. Clean the window 3. Sweep the floor 4. Prepare breakfast 5. Wash dishes WEEKEND WEEKDAY WEEKDAY WEEKEND Provide timely feedback on the requirements of residents. Working from home very convenient, but also makes me have no private time. Doing housework well requires skill and wisdom. A sincere heart can work wonders. met most of my neighbors when was walking my dog. The cost limited, only can purchase the best selled ones. can find most things need here. Although it's very convenient to live here, commuting still very tiring... Upstairs is my home! There are too many children in the community, but not enough teachers... Woof! Everyday go downstairs and chat with old friends. Mom always works hard! East, west, home's best 1. Residents go to work 2. Residents go to school 3. Vendors in the community purchase goods 4. Community workers come to work ... 1. Early childhood enlightenment education 2. Tutoring 3. Seniors' interest class 4. Housework course 1. Isolation requirements 2. Writer Painter... 3. Freelance 4. Nursing staff 1. Statistics of community situation 2. Maintenance ofcommunity facilities 3. Maintain community order Fully-met needs in the community Unmet needs in the community Meditation Meditation Original New buildings' Community-affiliated Interest Classes, Playground Ground natrual Modern cities with the same functional buildings are concentrated, people's daily life is often limited to the "home-work-home", monotonous lifestyle, trapped in the city, no leisure and natural get together... often lead to stress and psychological problems. 1. Basic Needs (Eat, Sleep, etc.) 2. Personal Safety Requirements
Parents' Companionship, Group Belonging
Curiosity and Desire to Explore 5. Activity Needs 6. Enlightenment Education 1. Basic Needs (Eat, Sleep, etc.)
Personal Safety Requirements 3. Expansion of Social Circle 4. Personality and Ability Cultivation and Education 5. Fresh Information 6. Out of Electronics 7. Family and Group Belonging 8. Activity and Sports Needs 1. Basic Needs (Eat, Sleep, etc.)
Personal Safety Requirements
Expansion of Social Circle
Work-Life Balance
Self-Development
Sense of Social Value
1.
4.
3.
4.
2.
2.
3.
4.
5.
6.
7.
4. Recreational Activity Needs 5. Sense of Social Proof 6. Medical Security, Mental Health Help, Professional Chaperone YOUTH (20%) MIDAGE (25%) ELDERLY (40%) CHILD (13%) TEENAGER (12%) 2 3 5 SEGMENTATION of DIFFERENT GROUPS' NEEDS Elements that Generate Needs LIVE —— HEAL —— PLAY /NATURE LEARN Analysis of the Impact of Elements on Human Spirit LEARNPLAY HEAL LIVE WORK SOCIETYNATURE Capable (25%)Incapacitated (15%)

The residential area has 5-6 floors overhead, so that people can avoid the interference of the bottom environment, update the residential form, increase greening,and improve ventilation efficiency.Each residential area has supporting facilities and an independent greening system that can be reached directly.

LEARN / WORK —— School, Museum, Library, Co-Work Space Analysis of the Impact of Elements on Human Spirit

Analysis of the Impact of Elements on Human Spirit

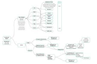
NEIGHBOURHOOD FUNCTION LAYOUT

Modern cities with the same functional buildings are concentrated, people's daily life is often limited to the "home-work-home", monotonous lifestyle, trapped in the city, no leisure and natural get together... often lead to stress and psychological problems.

Why focus on psychic influences: People arethe sum total of the influences of everything around them. By analyzing the impact of demand on residents' emotions, the negative impact can be filtered out and the positive impact can be retained.

Modern cities with the same functional buildings are concentrated, people's daily life is often limited to the "home-work-home", monotonous lifestyle, trapped in the city, no leisure and natural get together... often lead to stress and psychological problems.

Community-affiliated kindergarten/primary schools Interest Classes, Museum, Community-Library, Co-Work spaces...

Ranked According to the Level of Needs of Residents' Mindfulness

Mindfulness meditation directly helps to improve personal mindfulness level. Each residential building has a separate meditation space, and the community center has a public meditation area available to all residents, which is arranged on the upper floor for emptying thoughts and increasing meditation energy.

Central forest greening is also an excellent place for residents to meditate.

Comfortable home can ease people's fatigue, and adequate rest enables people to have the power of mindfulness.

PLAY /NATURE /HEAL —— Playground

Playground Inside buildings (pocket greening, roof garden, greenhouse...) Ground natrual landscape (central forest)

The residential area has 5-6 floors overhead, so that people can avoid the interference of the bottom environment, update the residential form, increase greening, and improve ventilation efficiency. Each residential area has supporting facilities and an independent greening system that can be reached directly.

People interact with others and create value in their work and study, which affects their recognition of themselves.

Increase the function of the community, increase the richness of people's activities, so that people can avoid wasting energy due to long commutes to work and study, which is also conducive to the balance of life and work.

People interact with others and create value in their work and study, which affects their recognition of themselves. Increase the function of the community, increase the richness of people's activities, so that people can avoid wasting energy due to long commutes to work and study, which is also conducive to the balance of life and work.

The design of the future community will change the function to make the living environment continue to have a positive impact on people.

Strengtheningpersonalparticipation innature canimprove the psychological benefits of naturalexperience. Restricted natural experience,such as busy and noisy urban environment - may weaken the ability of individuals to contact with nature Add greening types in the design, make the ground all natural, and set up central forest in the central area of the community, Various pocket forests are introduced into the building.

SOCIETY /LIVE —— Commercial, Traffic core

Car park Neighbourhood centre (market /grocery /food centre)

Strengthening personal participation in nature can improve the psychological benefits of natural experience. Restricted natural experience, such as busy and noisy urban environment - may weaken the ability of individuals to contact with nature. Add greening types in the design, make the ground all natural, and set up central forest in the central area of the community, Various pocket forests are introduced into the building.

Business and transportation systems facilitate people's lives, but also easily cause interference, distractions and fatigue

In the design, the business district is located in the community center to meet people's basic purchase needs. Parking and roadways are underground, so pedestrians and vehicles are separated.

Business and transportation systems facilitate people's lives, but also easily cause interference, distractions and fatigue. In the design, the business district is located in the community center to meetpeople's basic purchase needs.Parking and roadways are underground, so pedestrians and vehicles are separated.

12 11 Meditation spaces in landscape Meditation spaces in buildings Original buildings' residential area New buildings' residential area Community-affiliated kindergarten/primary schools Interest Classes, Museum, Community-Library, Co-Work spaces... Playground Inside buildings (pocket greening, roof garden, greenhouse...) Ground natrual landscape (central forest) Car park Neighbourhood centre (market /grocery /food centre) LIVE —— Residence HEAL —— Meditation Place PLAY /NATURE /HEAL —— Playground SOCIETY /LIVE —— Commercial, Traffic core
/ WORK —— School, Museum,
Co-Work Space SatisfactionLifeAgreeablenessConscientiousness Vitality Self Esteem Empathy Sense Of Autonomy CompetenceOptimismPleasantAffect
LEARN
Library,
1 2 3 4 6 5 7 PressureWorkload ResponsibilityFatigue Rest RelaxationConsume Replenish Accompany Freedom Bondage Mental Strength Lifestyle Rigid Flexible SpontaneousForce SkilledUnknown FocusNumbness Interest Enthusiasm

Single-unit Residential Complexes

This single building is the largest residential complex of new residential buildings since the regeneration of the Queenstown community. By influencing the positive state of mind of people in all types of residential buildings, new architectural forms will be designed that are integrated with the natural and community environment. The function of a single house will not only be limited to ‘living’, but the daily needs of people will be met within the complex. The functions will include: living, meditation, socialising, relaxation, gardening, etc.

The residential function will have a wider range of house types to meet the needs of different family structures. The functions are interlinked but relatively independent and do not interfere with each other.

People are the sum total of the influences of everything around them. By analyzing the impact of demand on residents’ emotions, the negative impact can be filtered out and the positive impact can be retained.

The design of the future community will change the function to make the living environment continue to have apositive impact on people.

Architecture Form Generation

According to Different Forms of Architecture Influence Residents' Mindfulness

Changes in Residential Form

Traditional dwellings

Bearing memories and feelings, the neighborhood has a strong sense of belonging, distinctive personal family characteristics, and the functions gradually do not meet people's needs.

Slab type housing (old HDB) Relieves housing needs, retains neighbourliness, gives a sense of monotony and congestion. Crowed for large families.

Different Forms of Bionic Architecture

Centralized high-rise residence

More individual privacy, more modern and comfortable, larger rooms.Weaker bond of neighbourliness.

Round shape residence Modern and aesthetically pleasingbuilding form,fluid behavioura dynamics. Easy to form a centripetal cohesive neighbourhood.

The hexagonal hive structure allows the most spacious building to be constructed with the least amount of material. The three vectors of the building produce more facets to give the building more turnsand more richness.There will be a grey surface between light and dark.

Design Form Generation

Wavy buildings give an intuitive impression of lightness and grace, and the combination of multiple buildings can create a sense of rhythm. It can be well integrated into the natural topography.

Cladding buildings can achieve a more complex form, a diverse relationship with the ground plane and the surrounding environment, energy efficiency and comfort, and uniqueness.

As one of the earliest architectural combinations with nature, the treehouse is environmentally friendly, ecological, integrated with nature and sustainable.

Banyan tree shaped community, with the flats forming a cluster of buildings in the form of a tree canopy.

Building deformation, increasing different living experiences.

Sunshine and ventilation unique to Singapore

Three units to cor-respond to the climate. Create a comfortable sensory state suitable for meditation.

Natural Elements in Neighbourhood

Remove some floors, expand the view and increase the ventilation Add corridor between units to increased neighbourhood communication.

Combinations of Building and Nature

Roof Garden / Facade Greening bring greenery and nature indoors.

One third of the building space is dedicated to resident planting/ mini-greenery/ pocket forest areas to increase the level of visible views for residents.

Removing the part of the building facing the central forest opens up the maximum possible landscape aspect, allowing residents to enjoy the natural environment without having to leave their homes.

There will also be a more direct line of sight connect-ion between the residential units, enhancing community connectedness.

12 13

The design monolith is the largest residential monolith area and contains four house types.

Type A is 2b2b

Type B is 3b2b

Type C is 2b1b

Type D is 2b2b at the end of the corridor

The design is to meet the needs of different family structures.

14 15
Greenry Unit Central Landscape Residential Dwellings Parking Unit Public Space
Public

Above the Vision

Urban Public Space Design

Jan. 2023 Apr. 2023

A large number of art works revolve around vision and the eye, such as the use of visual power in film and television works by Hitchcock and Kubrick, all illustrate the desire for power within vision and people, and it can be said that to see is to use power and to be seen is to resist power. By analyzing the embodiment of visual power, design intends to echo people’s latent desire for power through the design of public spaces.

The design theory also comes from Bakhtin’s carnival theory, The essence of Bakhtin’s carnival theory lies in its unique “carnival spirit”, which believes that “carnival spirit” is mainly Nationwide is the most basic characteristics of carnival theory, and expression package as a kind of multi-modal discourse, with its strong narrative and visual sense become the most popular language, can be seen as the concentrated expression of mass culture, regardless of age class can participate in the universal is in line with the carnival theory of “universal”, has the characteristics of universal carnival.

The design will be erected above the existing building, and the relationship with the existing building will be handled through flexible forms and openwork architecture, with a lot of greenery.

The concept is to create a multifunctional public open space from the relative desire of people to see and be seen. The functions include a gym, a hotel, a plaza with a stage and bar, two terrace theaters and an art gallery.

16
02
17
Location: Robinson Rd, Singapore WongChongThai,Bobby Studio

Research of Voyeurism & Exhibitionism

Both voyeurism and exhibitionism are considered a form of mental illness, but the truth is that we all have a subconscious desire to voyeurize and expose.

The eyes have long been considered a symbol of power and influence in many cultures and societies. One reason for this is that eye contact is a powerful form of nonverbal communication that can convey a wide range of emotions, intentions, and social cues. Studies have shown that people who make strong eye contact are perceived as more confident, trustworthy, and dominant than those who avoid eye contact.

Furthermore, the eyes are often associated with the ability to see and perceive the world around us, which can be seen as a symbol of knowledge, awareness, and intelligence. In some cultures, the eyes are even believed to possess mystical or spiritual powers, such as the ability to ward off evil or cast spells.

The idea that the eyes reflect power is deeply rooted in human psychology and cultural beliefs. However, it’s important to note that true power and influence come from a range of factors, such as knowledge, skills, experience, and social networks, rather than just the ability to make eye contact or possess certain physical features.

The power of vision and the visual language of film have been explored by many filmmakers and film theorists throughout history.

For example, both Kubrick and Hitchcock were masters of using visual language to explore power dynamics and social hierarchies in their films, often critiquing systems of authority and exposing their flaws through the use of symbolism and metaphor.

In Kubrick’s films, the use of visual motifs and symbolism often serves to critique systems of power and authority. In A Clockwork Orange, for instance, Kubrick uses the color orange as a symbol of both state authority (as in the orange jumpsuits worn by prisoners) and youth rebellion (as in the protagonist’s iconic orange attire). This creates a visual contrast between the oppressive state and the rebellious youth, highlighting the struggle between the two.

Similarly, in Dr. Strangelove, Kubrick uses a variety of visual cues (such as the phallic imagery of the missiles) to critique the military-industrial complex and the madness of nuclear war. By exaggerating and parodying the symbols of power, Kubrick exposes their absurdity and encourages the audience to question their authority.

Hitchcock, as well, was known for his use of visual symbolism to explore power dynamics. In films like Rear Window and Psycho, Hitchcock uses the camera’s perspective to create a sense of voyeurism and surveillance, highlighting the power dynamic between the observer and the observed.

In Rear Window, he protagonist’s voyeuristic gaze is contrasted with the gaze of the killer, who watches the protagonist from across the courtyard. This creates a sense of unease and tension, as the audience is forced to confront the power dynamics at play in the act of looking.

The basic theory of the design also comes from Bakhtin’s carnival theory, the modern people’s mental repression and class barriers make people need to release the primitive tmpulse of carnival rituals, the reality of many parades is also largely derived from the form of carnival.

According to Bakhtin, the carnival serves as a release valve for societal tensions and a means for individuals to express themselves and challenge established hierarchies. He believed that the carnival represents a moment of utopia, where social norms are temporarily suspended and individuals are free to engage in a spirit of creative and communal play.

19 18

From a Time Orientation Perspective

Reconstruction of Ruins in Getaria, Spain

Sep. 2018

Dec. 2018

Location: Getaria, Spain

Supervisor: Li Fang (instructor of HUE)

The site of the project is located on the northern coast of Spain in the city of Getaria, 20 miles west of San Bastian. The site has a unique historical and cultural significance, and the terrain is changeable. Getaria is famous for its rich food culture and beautiful coastal landscape.

Overlooking the Bay, the site contains the remains of a nearly destroyed and vacated palace close to the side wall of a 14th century Gothic church. The existing stone walls and the foundations of ancient palaces date back

to Roman Emperors, so they need to be preserved and protected.

The function of the building also includes food club, resident activity room and a small tourist reception center. The whole space is open to the community and tourists. The design needs to make people feel the evolution of regional culture and architecture over time in this architectural space.

03

Site Analysis Design Generation

Analysis and Improvement of Small Town Roads within the Base

Historical remains

Overall situation of the town

Historical remains

The ruins are adjacent to the ancient church of the town Port

Through road analysis, it can be seen that the main road and branch road of the town adjacent to the base are lack of connection.

Road Distribution of Town

Historical remains and church

The situation of main and branch road around the base.

1. 2. 3.

The main road through the Branch road access to ports

Main road in front of remains

The Main Roads and Scenic Spots of Town

The base will be opened up to connect the two town roads, making the tour route more convenient and consummating town road network.

People's feedback from Getaria

The roads in the town are getting more and more congested.

The old house should have been repaired!

Hope to exchange cooking skills with neighbors and tourists.

There are beautiful mountains, beaches and ocean scenery.

If there is a reception center, the trip will be much more convenient

1.Site status

Remove the site's dilapidated modern architecture.

Set up steps to connect roads with elevation difference.

Resident activity room

Food club

1 2

3

Building Design Generation 3. 2. 5.

The two-story building on the stairs provides public space for the town residents. 4.

Visual analysis of visitors in the historical remains

1. 2. 3.

Seaside Historical remains

Church and bell tower

22 23
N 0 5m 15m 25m 50m 100m
of Getaria
Site Site Site
Seaside Mountain Port Platform
Architectural Distribution of Town
2 3 1 Site Site Site

From a Time Orientation Perspective

The Formation of the Status Quo

The building on the base is one of the earliest buildings in the town. It was originally a residence in which the Romans lived. The remains of arches and walls are still visible

Other buildings were gradually added around the base. The original residential function was abandoned and developed into a fish can processing factory distributed along the coast. Later, due to the changes of the times, the buildings were reduced to ruins.

With the development of tourism, the beautiful scenery and long-standing culture of Getaria attract people to come. The government realizes the importance of the development of the heritage.

Most of the relics are preserved, and the visiting function is improved through temporary structure. It becomes a formal tourist reception center and increases the service space for the residents of the town.

Gradually, the function of the current design is no longer in line with the needs of people to visit the research, can completely remove the damaged temporary structure, and update again.

We don't know what kind of vitality the future technology can give this site, but the current design can provide some convenience.

24 25
1309 1760 1954
Residence Factory to Ruins Historical Remains and Inn Historical Remains ? Visitor Reception, Food Club and Residential Activity Center
Unknown Changes Roman Period Industrial Period Modern and Contemporary Future and Development 2020 2079 2100

Design Ideas

The design is divided into two parts, the part for tourists to visit and the part for residents' public activity space. The temporary steel plate structure is used in the design for the visit, including the corridor, platform, stairs, outdoor tourist reception area and observation platform. Perfect the vision to the greatest extent. It is expected that the buildings with living space can be preserved for a long time. The functions include indoor dining room, kitchen and activity room, which are made of concrete building materials. The two parts are interconnected, and residents and tourists can interact well. Interim

Plans

1.Entrance

2.Height

4.Church

5.Restaurant

6.Kitchen

Third floor plan

7.Residential activity room

8.Viewing platform

26 27
Part Long Term Retention Temporary framework for enriching remains functions Original ruins New buildings with new functions
Material Selection Simple / Easy to disassemble Light steel plate Light wood finish Material Selection Long service life Concrete Double glazing
floor plan
Ground
to the remains
difference
remains
step 3.The
and bell tower 1 2 3 4 N 6 5 8 7 9 Second floor plan
9.Sea view viewing platform 0 1m 3m 5m 10m 15m

Scene Rendering

Sealant

Foam strip

Laminated insulating glass

Section Perspective Analysis

Aluminum alloy glass sub frame

Aluminum alloy block

Elastic tape

Stainless steel screw

Main purlin

Stainless steel stud welded to beam bottom

Steel connector plate

Grout solid

Stainless steel through bolts or tension

Original relic stone

28 29
Pre Construction Site Inside the Historical Remains Magnifying Detail Drawing Food Club Visitor Reception Height Difference Step Residential Activity Center

Up the Stairs for Art

Handan City Planning Exhibition Hall Design

Mar. 2020 Jun. 2020

Location: Handan

Graduation Project

Supervisor: Wang Xiaodong (instructor of HUE) (wixidi@hebeu.edu.cn)

This design content is Handan city planning exhibition hall design, including exhibition hall architectural design and exhibition hall site planning.

The contemporary society is in a period of rapid development, and the process of urban transformation and renewal is also accelerating.

People gradually find that a coordinated urban planning needs the collaborative participation of government departments, building planners, urban construction and regional investors, especially citizens, the most extensive

users of the city Related professional academic exchanges provide a good platform, which is more and more common in modern urban construction.

In the design, starting from the current situation of the base, comprehensively considering the fwunction of the exhibition hall and the needs of users, the building itself combines with the urban characteristics, adds modern structure and energy-saving facilities as auxiliary, which can be used as a landmark building to show the cultural heritage, urban style and construction level.

04

Site Investigation

The site is located in the starting area of Handan development zone. Handan city is located in the southern end of Hebei Province. It belongs to warm temperate continental monsoon climate. Also located in Taihang Mountains, 114 ° E and 36 ° N.

The new area of the development zone is located in the northeast of Handan City, with flat terrain. The layout is bounded by Handan road. The south of the road is the public built living area, and the north of the road is the industrial area. It is a relatively independent new urban area.

Urban planning exhibition hall is based on urban construction.

Urban Culture

Handan urban planning exhibition hall is built in the new economic development zone and will become a landmark building in this area. The architectural design should integrate the elements of urban characteristics. It not only integrates the buildings into the city, but also emphasizes the impression of the city.

King Wuling of Zhao

High platform

Gaotai of Zhao

ruined city site Congtai building

In China's 3000 year history, high-rise buildings have become the mainstream building type for at least 1000 years. "Gaotai Pavilion, beautiful palace" is the architectural fashion from the spring and Autumn period to the Wei and Jin Dynasties. Among them, Zhao,a state in the Zhou Dynasty,Handan Congtai is the most famous. Today, zhaocongtai is still well preserved and has become a symbol of Handan city and a provincial cultural relics protection unit.

In this design, the form of high platform building is considered to reflect the characteristic culture of Handan.

32 33 N Site City-round road Central city Expressway
Location Surrounding Crowd flow
altitude is 53m, there is no elevation difference. Central city Residential quarters Park It is suitable to set up a reading area in
exhibition hall, which can
cultural
to the new urban area. Classification: 1.Residents of Handan City 2.Residents of surrounding cities 3 Tourists of passenger station. Central city Station 1 3 2 Educational facilities around (Within 1 kilometer of the base) City-round road Expressway Century Ave Huaze road Handan No.4 Sec. schl INT. schl Vocational Education Center 2Prim. schls Prim. schl
The
the
add
flavor
Residential quarters Office complex Hotel District government office Farmland Industry park (including light industrial plant and supporting office building) Site CenturyAve Huaze Road
Congtai

High Platform Architecture

High platform architecture in the world

Design Concept

The origin of high platform

From Shang and Zhou Dynasties to the Warring States period, Chinese art gradually got rid of practicability and gradually showed more independent aesthetic value.

The majestic and powerful sculpture texture of high-rise building is the soul of the building. Comparing with the early buildings in China and the west, it is not difficult to find that the concept of "high platform" has been produced.

Although the context belongs to the "virtual" environment, it is an objective existence. "The emergence of any building has a certain cultural background and reflects a certain mode.".

The evolution of Chinese high platform

Different types of high platform

Different from museums or memorials, focuses on the history of urban planning, urban planning and construction, and future development of the city.

Congtai high platform morphology extraction

Congtai is the culture of the Warring States period, historical events and people's footprints, as well as some of the customs and characteristics, as a historical stage.

It also publishes the results of urban planning, displays important spatial nodes and core building groups and buildings.

Enterfromthehigh platformsteps Watchthiscity

Maybeyoucan changethiscity

Fromthepast topresent

Feel this city

34 35
Daming Palace Babylon Hanging Garden Pyramid of Kukulkan Japanese Tianshou Pavilion Mountain Worship Celestial Worship Immortal Worship Royalty Worship Expectations for the unknown Go high to get perspective Easier to gain people's look up Build shelters to stay longer Platform Hierarchical levels Buildings on the top Platform became steps Square shape, mostly for viewing Round shape, mostly for sacrifice Congtai, Handan Zhao State Capital site , Handan
Buliding Platform Buliding Platform First step Second step } } First step More formats Add second step Through platform into the building
Knowthiscity
The history and development of the city
Nowaday and future planning of the city Viewing platform Walk-in city sand table Urban planning policy announcement and suggestions collection

Function Index

Exploded View

36 37
library Outer plaza Exhibition Hall Public Leisure Workplace Municipal Conference (urban planning related) Temporary exhibition hall Cinema Urban exhibition halls Interactive exhibition halls Walk-in city sand table Other displays Cinema Souvenir / Cafe Policy review Seminar on arch and urban planning Tourist reception Renewal preservation of exhibits Exhibition hall management Civic library management Civic Library Connection Platform 4D Cinema First Floor Gate Office Area Gate Including study ,book and communication area Connecting the staircase of the office area and the third floor of the hall Office area Courtyard Entrance / Exit of the Hall Deposit VIP Reception Urban Planning and Development Urban Historical Change Preface Hall Roof Garden PV Solar Panels Urban Recent Planning Exchange of Views Planning Publicity Hall Sales/Duty Area Viewing platform Light meal Area Main Exhibition Hall (built-in city sand table) Exhibition Hall Office Area Roof F3 F2 F1 -F1 Mezz Washroom Washroom Washroom Washroom Washroom Civic Library Warehouse Workspace Warehouse Workspace Lecture Hall Workspace VIP Reception Duty Room Duty Room Equipment Room Underground Garage Evacuation Square Outdoor Exhibition Hall Parking Interactive Exhibition Hall Temporary Exhibition Hall 4D Camera
Civic

Scene Rendering

Exhibition of city's past planning information, and the city model at that time.

While entering the main exhibition hall, it's like overlooking the city

Publicize the future policy of the city and simulate the impact.

38 39
Urban History Exhibition Hall Main Exhibition Hall Urban Planning Policy Exhibition Hall
Common vertical external enclosure Inner filling layer Plant vine and other suitable herbs in northern China Building envelope Ecological outer skin Dry hanging stone facade Glass curtain wall facade Structural
Facade Enclosure Light Meal Civic Library Rooftop Garden Duty Room
Section

v

05

Minding the Body, Mending the Mind

Eating Disorder Sanatorium Design

Mar. 2019 Jun. 2019

Location: Chongqing

Supervisor: Li Zhijun (instructor of HUE)

This project is a sanatorium design includes basic medical functions and treatment space for eating disorders. The base is located in the natural mountainous area of Chongqing, China.

Eating disorder is a psychological disorder that leads to the alienation of the relationship with food.

Sanatorium is equipped with shared kitchen, planting and breeding space. While convalescing, patients can find the sense of control over food

and life again by planting and cooking food, reshape the morbid relationship with eating, so as to further explore the psychological problems. At the same time, the sense of achievement brought by simple labor can better recover the body and mi nd. The three storey building is superimposed with the mountain terrain, surrounded by mountains, forests and streams. The natural environment far away from the human is suitable for patients to recover.

Study on Eating Disorders

Eating disorders are described in the DSM-5 They are a range of psychological conditions that cause unhealthy eating habits to develop.

They might start with an obsession with food, body weight, or body shape, and cause serious health consequences and may even result in death if left untreated.

Numbers of People with Eating Disorters

More than

18 Million people suffered from eating disorders

83 % of them were bulimia and anorexia

6 Main Types of Eating Disorders

They limit their food intake or compensate for it through various purging behaviors and have an intense fear of gaining weight, even when severely underweight.

They eat large amounts of food in short periods of time, then purge. They fear gaining weight despite being at a

Binge Eating Disorder

They uncontrollably and regularly consume large amounts of food in short periods of time. Unlike people with other eating disorders, they do not purge.

They tend to crave and eat non-food substances. This disorder may particularly affect children, pregnant women, and individuals with mental disabilities.

Rumination Disorder

Site Introduction

The site selection is located in a strip of land between hills in Jiangjin District of Chongqing, China, called Liangfengya.

Based on the hill at the back and overlooking the river, and sparsely populated. Natural and beautiful environment is suitable for spiritual recuperation.

Distribution of Patients

Gender Ratio

They regurgitate the food they’ve recently swallowed. Then, they chew it again and either swallow it or spit it out. It can affect people at all stages of life.

Avoidant/ Restrictive Food Intake Disorder

They experience disturbed eating either due to a lack of interest in eating or distaste for certain smells, tastes, colors, textures, or temperatures.

Etiological Statistics

The cause of the first symptom of eating disorder

1.5% of Male

Treatments

Therapy: Psychotherapy and Hospitalization

• Psychotherapy is based on professional psychological counseling and behavioral cognitive therapy to enable patients to treat stress and eating habits correctly.

12.9% 50.3% 23.6% 7.7% 5.3%

Prevalence of Age Groups

Girls in their teens are most likely to develop an eating disorder, but boys and men are also affected. The age of the patients is concentrated in young adults and adolescents., accounting for about 20%.

And about 8.8% of All ages.

3.8% of Female

A frustrated relationship Lose weight, Diet Family factors Campus, Interpersonal pressure

Who is prone to have eating disorders?

• Being obese as a child

• Dieting

• Focus on being lean or muscular ( wrestlers...)

• Requires to look a certain way( model, dancer...)

It is shocking that about 1/12 of young people and adolescents suffer from this disease. Most of them will not be treated as seriously as like overweight or skinny critically ill patients.

• If the patient is underweight or has serious health problems, he/she needs full-time or regular hospitalization.

Nutrition Education

Working pressure

• Provide knowledge about healthy diet and help patients make a diet plan to achieve a healthy weight and develop healthy eating habits.

Medication

• Because depression and anxiety are closely related to eating disorders, these psychological states can be alleviated by taking antidepressant and anti anxiety drugs.

42 43
Anorexia Nervosa Bulimia Nervosa
Pica
(years old ) 21.8% of 30-34 20.2% of 25-29 18.9% of 20-24 15.1% of 15-19 8.8% of All ages 8.8% of Standardized 4.2% of 10-14 2.1% of 5-10
Villages
750m 900m 600m 600m 550m Site 550m 500m 450m The
Mountain lake Farmland
intermountain
river at the foot of the mountain
reclaimed locally on the mountain

Treatment Ideas in Architectural Design

Hi, I'm Jane.

Eat more, my baby.

I grew up in a beautiful village with my grandma. One of her favorite things is to cook food for me and let me eat it all.

When I was , I needed to go to high school in the city and live with my parents.

Do you want to meet her?

Really rustic and fat ......

I didn't fit in well with my classmates In adolescence, I began to pay attention to appearance. Soon my body became a source of insecurity.

Things started to get out of control. I became obsessed with dieting and I could not bear anything eat. I was in a cycle of vomiting and overeating, and no longer able to socialize and concentrate on study.

It's OK.You are just sick.

SORTOUT AND STORAGE

studied the nutrition cooking course arranged by sanatorium.

Our food materials here were mainly the crops and livestock in the sanatorium.

Taking care of them was one of our daily activity.

PSYCHOLOGICAL COUNSELING

Enjoy life and food. feel free

GROUP COUNSELING

The sanatorium was built in the mountains. People in the building were taking care of plants and animals. If there were no doctors , would think this is a very modern ecological garden.

The psychiatrist recommended a sanatorium for eating disorders

Then, my family noticed.

I applied for a short suspension and came to the hospital for treatment .

Design Idea

Traumatic Experience

Personal

Fall Sick

Nutrition

Everything here made me feel more easy on myself.

did psychological counseling regularly here.

Psychotherapy Nature

Recovery

Treatment

44 45
case
DININGTOGETHE R NUTRITION EDUCATION ANDSHARED KITCH E N MOUNTAIN PLANTING
PROFESSIONAL MED
15 The protagonist of the treatment
Others
BREEDING
CALTREATMENT
F O OD
Character & Social Environment
Medical Care
Labour
Processed Food Simple
Communication
46 47
11. Planting space 12. Coffee 13. Food exhibition area 14. Shared kitchen 15. Cold dishes 16. Restaurant 17. Disinfection tool room 18. Duty room 19. Storage space 20. Backyard 21. Breeding space 22. Fishpond 1. Foyer 2. Reception 3. Waiting area 4. Psychiatrist's Office 5. Pharmacy 6. Staff Lounge 7. Treatment / Meditation space 8. Cinema 9. Tool / Monitoring room 10. Restroom 23. Dormitory 24.Tool room /Laundry 25. Function room 26. Outdoor platform Mountain Mountain Soild Layer Mountain Second Floor Plan Ground Foor Plan Ⅰ Ⅱ Three Floor Plan 0 1m 3m 5m 10m 15m N Cold Dishes Kitchen and Breeding Space Planting Space Treatment / Meditation Space Scene Rendering
Plans

Section Perspective Analysis

48 49
Sharing Kitchen Space Storage Space Magnifying Detail Drawing Breeding Space Effects of these spaces on treatment Ⅰ Ⅲ Ⅱ Ⅳ Ⅴ Ⅰ Ⅲ Ⅱ Ⅳ Ⅴ Treat food with the right attitude Exchange views on food with others Enjoy a better life with food Treatment / Meditation space Planting space Restroom Dormitory Food exhibition area Cinema Communication space Sharing kitchen/ Restaurant Storage space Outdoor platform Breeding space

Water Fresh Comes from Its Source

Riverbank Reconstruction Planning & Design

This design topic studies how the public space in the city should be used. In modern cities, public space is constantly compressed, and land is used for real estate development to the maximum extent. Based on this situation, can we have some new ideas? The base is located in

Gaobeidian reservoir area, Chaoyang District, Beijing. The base has rich natural and geographical environment, so the design focuses on increasing the communication between people and rivers, and setting landscape nodes in the site to increase the richness Sep. 2019

2019

Location: Beijing

Supervisor: Lian Haitao (instructor of HUE) (lianhaitao@hebeu.edu.cn)

06
Dec.

Site Introduction

The base is located in Gaobeidian reservoir area, Chaoyang District, Beijing.

Gaobeidian has 19 residential communities and four villages under its administration.

Design should be combined with the natural conditions and the needs of the surrounding social environment, retain the characteristics of the base itself, and improve the facilities.

Site Analysis

4.

3.

5. Irrigation Canal Sluice Station

4.

Survey of Water Culture in Beijing

The distribution of water in Beijing indicates that the city's life and material transportation cannot do without water.

The famous Beijing Hangzhou the Grande Canale is from here.

the site of the canal

Beijing-Hangzhou Grand Canal Route

Current Situation & Demand Analysis Research Scope

Lack of landscape design and greening

Ancient temples are beautiful !.

Nanhai(Pool)

Goods transported from Tonghui River to inner city.

Opposite Bank Tonghui River

Lack of opportunity to show.

Many independent studios and shops are depressed due to lack of publicity.

Design exhibition can be held near the base of transportation hub.

Wanna open up the market

Products are good but hard to find.

The old

new residential areas interweave with a large population.

Residents need a multi-functional and more pleasant natu ral leisure place.

There's no natural place to enjoy a walk.

Parks are far away from here.. Hope there is an outdoor sports ground.

The construction is complete here.

On the other side of the base is both modern commercial center and residential area.

Landscape is mainly natural greening.

There's not much to see on the north bank

Tonghui river is a clear water quality and a calm water area, which is suitable for increasing facilities for hydrophilicity .

The water quality is good. Wish we could swim here. Away from the gates, the waters are safe.

52 53
Chaoyang District 4
5
thRingRoad
thRingRoad
Site Site Site Central District of Beijing N Buildings Distribution Greening Facilities Around Road Distribution 1 2 3 4 5 1 2 3 4 5 1 2 3 4 5 6 1. Gaobeidian
Residential and Commercial Areas
Folk Village 2. Middle/High-rise
3 Ancient Temples
Gaobeidian Classical Furniture Streets
1. West Street South Road Viaduct
2 Jingtong Expressway / Subway
Hui River South Street Access Rd
Hui River South Street Pedestrian Carriageway
5. Gaobeidian Strsst Highway Bridge
1. Gaobeidian Folk Village
2. Middle School 3 Floating Island
4. Floating Island
5. Golf Club
6. Xinglong Country Park
Forbidden City
River around Beijing second ring
Moat Zhonghai(Pool) Houhai(Pool)
Tonghui River Current Canal Situation Ancient Canal Situation The base is also
Site Residential
Classical Furniture Streets
District The
Furniture D. Interior D. Upholsters Design studios Riparian status Floating island and Ancient temple Riverside residence A view of the banks
canal Ancient temple Shops on streets Situation in district Business zone Gaobeidian gate station Gaily-painted pleasure-boat Streets Crowded streets Landscape . Gate station managers Tourist
across the river Irrigation
and
Landscape D. Elderly residents Residents on the other side Office worker Residents Managers Young residents Student Purchasers

Design Ideas

In the scheme design, I categorized and summarized the humanistic needs and social needs around the base.

Combined with the current situation of the environment, and made suitable designs in different sections of the site.

Public Performance Stage / Viewing Platform

Reservoir / Cruise Tour / Cruise Terminal / Fishing...

54 55
Ancient Architecture / Tourist Distribution Community Park Furniture Design Exhibition Walking Take a walk Sketching Take a rest Social interaction Walking dogs Children's Playground
Fauna and Flora Protection
Public Swimming Pool / Viewing Platform
Maunal Model

The base is a long strip of contact water. In the renewal design, the greening area and the hydrophilic area were increased. The ground is flat and the area is uniform, so in this design, using module segmentation and insert new "activation points" at every distance to enrich the user experience.

Node Design / Function

56 57
Updated Plan & Landscape Node Settings
Sightseeing Tower Rest seat Guidepost Gallery Stage Ancillary Building of Swimming Pool 1 Ancillary Building 2 Sightseeing Tree House Framework 1 Framework 2 Framework 3 Air Trail Pavilion 1 Pavilion 2 Pavilion 3 Shop Management Office Furniture fabric and Design Exhibition
0 2m 10m 20m 50m 100m N

Furniture Fabric Exhibition

This exhibition is used to show new furniture fabrics / materials, and clothing design, to promote new products of classical furniture streets.

Perspective on the Air Trail

On the air trail and sightseeing tree house, visitors can not only watch the stage performances on the floating island, but also experience different sightseeing spaces.

In the middle of the site, natural plants are mainly used, and more abstract architecture landscape sketches are added to add fun.

Frameworks Swimming Pools

Set up several outdoor pools in areas where waters are calm and close to residential areas. Increasing entertainment types and surface interaction.

58 59 Scene Rendering Scene Rendering

Liang Xiaoxuan

Birthday: Dec. 25 1997

Tel: + 65 90167481

Email: E 0954507 @u.nus.edu

Address: 4 Architecture

School of Design

EDUCATION BACKGROUND

Major: Architecture

Degree:

Second

PROFESSIONAL

NUS,117566

PROFESSIONAL SKILL

Expertise of Design: Architecture/ Landscape/ Urban/ Interior/ Graphic Design , Sketch , Illustration Software: Auto CAD , SketchUp , Rhino , Lumion , V-ary , Adobe Suite ( Photoshop, lllustrator, InDesign, Premiere)

LANGUAGES

Mandarin Chinese (Native) , English

60 61
Dr,
and Environment,
National University of Singapore (NUS) 08/2022-Present College of Design and E ngineering Hebei University of Engineering (HUE) 09/2015-06/2020 School of Architecture and
Art
Bachelor of Architecture
year of
graduate studying
Architecture
Young Achiever Award of Asia Young Designer Awards 2022 Singapore 02/2023 Outstanding Graduate of the University 01/2020 Second-class College Scholarship/ Third-class College Scholarship [Twice] 09/2016-06/2018 Excellent Cadre of Students [Twice] 09/2017-06/2018
Honors & Awards
EXPERIENCE Assistant Architect | Chongqing Architectural Design Institute Co., Ltd., China 04/2021-04/2022 Intern Architect | Hebei Daao City Planning and Design Co., Ltd., China 07/2019-12/2019 Ancient Architecture Surveying and Mapping | Zhangjialou Art Commune Reconstruction Project, Peng Town, Hebei, China 03/2017-05/2017

Turn static files into dynamic content formats.

Create a flipbook
Issuu converts static files into: digital portfolios, online yearbooks, online catalogs, digital photo albums and more. Sign up and create your flipbook.