Studio Journal 2A

Page 1

LEE XIN G20210068YIUNIT6:DESIGNSTUDIO2ALECTURERS:TANNYWONG&WILKOLEN

one1week

1WEEK 1 INSIGHTS

I’ve outlined a few points below after reading on this macro trend:

the chance to build a space where humanity may reconnect with one another in a technologically advanced and closed environment. In order to achieve this, they use neo-collectivism to create a sympathetic and immersive retail experience that combines the metaverse and the physical world. Additionally, raising the level of interaction with people to improve the customer experience.

2. Urban Mindset (convenience)

1. Accelerating Technologies (spending more time on digital platforms)

Global Drivers:

3. Dislocated World (bias politics)

Brands#immersiveareutilizing

LSNGLOBAL

Keywords: #hyperphysical #e-commerce #metaverse #sensory stimuli #human interaction #digital touchpoints #hyper convenience

4. Evolving Demographics (used to be isolated, now looking for a sense of connection)

ETHEREALENRICHINGEMOTIONALEXCLUSIVERetailofEs4

HYPERPHYSICAL STORES

PROJECT BRIEF

FROM PRODUCT TO SERVICE

WEEK 1 NOTES

For this project, we’ll have to convert one of our past projects from a product to a service. We have to come up with a service using the design thinking process.

Design Thinking: 1. The User 2. Iteration 3. Validation A non-linear process / framework.

WEEK 1 IDEAS PAST INDIVIDUALPROJECTSSKILLS

IDEA CHILDREN’S#1BOOK

The idea derived from a children’s book design that Jodi had done before. We were thinking of how we can create a book exhibition that creates an interactive experience through immersive storytelling.

WEEK 1 IDEAS

CASE WONDERLANDSTUDY

WEEK 1 CASE STUDIES

Wonderland is an immersive, playful and interactive exhibition for all ages, celebrating Lewis Carroll’s timeless tale of Alice’s adventures.

SERVICE: Invites you to take a trip through the looking glass into an enchanted world where here expectations are upended and curiosity is rewarded.

PRODUCT: Alice in the wonderland by Lewis Carroll.

THE ARKHAM ASYLUM FILES

We thought of using this idea to make an immersive AR experience out of the book that Jodi done previously.

CASE STUDY

It is a next generation AR Board game which allows one to be a detective in the world of Batman. The puzzle allows users to unravel the stories step by step and is able to interact with the puzzle through their phone as well as physically.

With cafe branding that Jodi done previously, we had this idea of making a portable AI coffee/ matcha machine for offices and homes. Also from watching the Mcdonalds Founder movie, with its innovation and change towards F&B, on how they made fast food accessible etc.

CAFE

User could get barista made coffee/matcha anywhere in their kitchens or office pantry in a few minutes with zero interaction. It is like bringing the cafe experience to them at home and in the office.

• Cafe (a past project)

WEEK 1 IDEAS

Our deliverables can be:

IDEA #2

• The AI “machine” prototype

• Mobile App to “order/make” the drinks

CASE STUDY

• Only a few options of coffee available

• Have to also stand by the machine to press buttons to make the coffee

OUR SERVICE [Strengths we can argue on]

• Requires no touching or equipment

7-11

NESCAFE & 7-11 COFFEE MACHINE

WEEK 1 CASE STUDIES

• Hassle free coffee/matcha making experience

Ella is an AI-powered robot barista, who can work four times faster than a human. She is contactless with low to no touchpoint. She is transforming the retail landscape one coffee at a time.

Their brand focuses on transforming retail spaces and fast making barista level coffee for train stations, targeted primarily for rush hours and office workers.

• No human interaction involved

NESCAFE

• Fast and easy ordering system

CASE STUDY

We looked into existing brands and competitions around us and noted down some key points.

• Have to go to the store to purchase an iced cup to place it on the machine to make the coffee (have to press buttons)

ELLA, AI-POWERED ROBOTIC BARISTA

• Very bulky and often have to check/buy the refills and capsules

My group talked about our previous projects to determine whether there was anything we could turn into a service. We didn’t really have a product because my group’s members had backgrounds in communication and spatial. Tanny proposed that we take a look at the designs we’ve already created, such as our space and app designs, as these can also be transformed into services.

TUTOR’S FEEDBACK

WIL

TUTOR’S FEEDBACK

WEEK 1 FEEDBACK

When we pitched our idea of the cafe machine to Wil, he mentioned that our product is not fairly new in the market. We used the ‘cafe’ as our product which is already an existing service. Cafe itself is already a service in the market. Furthermore, the AI coffee machine is not entirely our own design, and it could be considered copied and not original.

TANNY

RESPONSE TO FEEDBACK

SELF REFLECTION

We will be looking into the different tools in service design that we can use for our project, from personas to service blueprint. We also have to quickly decide on a topic that we want to work on.

WEEK 1 REFLECTION

END OF WEEK 1

It was challenging to find a project that is only a product because the majority of the projects that my teammate had completed also included a service. She had primarily created branding and posters, whereas I had created applications and posters. We decided to look into another teammate’s work, he did mostly on interior spaces. Hence we decided to look into each other’s expertise to see how we can combine all the skills

WHAT’S NEXT?

on our cafe idea was fairly true, even though we did case studies and found out that a similar kind of service already exists, but we thought that ours could be different just by adding an app to it. Therefore, we had to start over and think of something else. Both ideas that we had previously do not have a very strong problem as to why we are doing it, we were just trying to force an idea out of the products that we’ve done before.

Wil’stogether.feedback

two2week

2 WEEK 2 NOTES

PRODUCT VS SERVICE DESIGN THINKING

Design Thinking is a process that is more strategic in nature. Product and Service design are some outcomes of Design Thinking.

SERVICE-DOMINANT

Service Design is a method for method for designing experiences that reach people through many different touch-points, and that happen over time.

• Improving the quality

• Organisations have made product efficiencies their highest priority.

• Ensure consistency in quality, how we can present the quality.

HOW DOES DESIGN THINKING FIT IN?

SERVICE DESIGN

• Unique mindset that provides a unified understanding of the purpose and nature of firms.

• Occurs in an eco-system of the different engagement points of the customers and product.

• Includes planning and organising people, infrastructure, communication and material components.

PRODUCT-DOMINANT

WEEK 2 NOTES SERVICE DESIGN APPROACH KEY EXPERIENCEPRINCIPLESOFTHESTAFFS AND HOLISTICEND-TO-ENDTANGIBLEPHYSICALORCHESTRATEDHOWCO-CREATIVESTAKEHOLDERSHUMAN-CENTREDBUSINESSANDCUSTOMERSTHEPROCESSESANDELEMENTSSHOULDALIGNANDDIGITALTOUCHPOINTSEXPERIENCE

WEEK 2 NOTES SERVICE DESIGN USER EXPERIENCE VS SERVICE DOMINANT User Experience includes all aspects of users’ interaction with a company, anything that the end user com across. It is “what” the users Serviceencounter.Design includes the planning and organising business resources to deliver customer experience. It is “how” the user experience gets created. FRONT STAGE VS BACK STAGE Service components are broken down into frontstage and backstage, depending on whether the customers see them or not. Frontstage: Channels (What user sees) Backstage: Policies, ,Technology, Infrastructures (What user don’t see but it plays a critical part in shaping the audience’s experience)

TOOLSPERSONAS

Persona is an user archetype to help guide decisions about product features, navigation, interactions, and visual design.

There are many elements of a persona, the persona profile can go from extreme to common/general ones.

PERSONASOFELEMENTS

Personas can be created by collecting information about users using same set of questions to identify patterns, we can create more than one but we should prioritise one persona.

WEEK 2 NOTES

WEEK 2 NOTES

A storyboard that helps to visualise our concept to our stakeholders.

Scenario: Certain circumstances or narrative.

Visuals: A set of pictures, visualizing that narrative. Captions: The text that accompanies each visual.

It helps to describe the problem and pain points our user faces. We find our how can service help to solve their problem, and how do our user feels after using our service by visualising it.

STORYBOARDTOOLS

Every storyboard features:

Service blueprint is a diagram that connects and visualises the connection/relationship between tangible interactions. It consists on the different touchpoints that users will interact with. Evidence: People, objects, environment, messages, services Customer Journey: Actions Frontstage: What is happening that can be seen Backstage: What is happening that cannot be seen Support Processes: Any support outside of the service that is required

WEEK 2 NOTES

TOOLSSERVICEBLUEPRINT

THE FOUNDER MOVIE

WEEK 2 CASE STUDIES

We made use of the service design tools and tried to apply to Mcdonald’s The Founder Movie, identifying the issues, the design solutions and opportunities.

CASE STUDY

CASE PERSONASINGAPORESTUDYAIRLINES

Across similar industries such as rental car companies or boutique hotels, a customer subconscious mind would share the same expectations across airlines.

Ability to interconnect their associated teams and companies to improve overall quality of plane-rides and customer services. This was done with digital platform to offer needs and experiences from end to end. (Eg. Krisconnect to enhance overall customer experience).

AKrislab.customer-centric

FOUNDOPPORTUNITIES

Aetc.)chance to enhance customer service.

WEEK 2 CASE STUDIES

Hence it is identified that such great experiences are to be expected as a global airline. (Eg, booking tickets to boarding the plane and deplaning

By monitoring customers consistently over the years, SIA is able to collect a dataset which is able to help them make their services more meaningful to their customers.

WEEK 2

CASE STUDIES

JOURNEYUSER

WEEK 2 CASE STUDIES BLUEPRINTSERVICE

RECYCLING RATES IN SINGAPORE 2021

WEEK 2 IDEAS

Through the research, we have found that Singapore’s waste disposed had increased seven-fold over the last 40 years and only 55% of waste are recycled in 2021. Remaining wastes are incinerated and are transported into landfills.

From that, the problem we have identified was Singaporeans do not have a daily habit of recycling despite current efforts of education. They see recycling as an additional effort rather than a need and some still feel inconvenienced despite NEA’s efforts to prepare specific bins for recycling as shown below.

IDEA RECYCLING#3

I had a previous project 4 years ago on recycling and I did an app for polytechnic students in Singapore to encourage them to conserve the environment by trading their old stuffs instead of throwing it away.

With that, we decided to look into recycling, but this topic is really wide so we did new research to see which area we can focus on.

RECYCLING ETHOS

Recycling companies and environmental activists have also been fairly active in promoting initiatives and providing public education about the benefits of recycling. Despite these efforts, why has the nation not yet formed a strong recycling ethos?

The country is currently experiencing a waste “epidemic”. Singapore’s recycling rate has sat at a constant low. According to the National Environment Agency (NEA), the domestic recycling rate fell from 22 per cent in 2018 to 17 per cent in 2019.

INITIATIVES IN SG

This is despite proactive attempts by regulatory authorities to increase the numbers. These attempts have included a “Zero Waste” scheme which improves collection services of recyclable waste as well as incentive structures to encourage recycling.

The blue recycling bins are the “most common channel” for recycling, with 56 per cent of those who recycle regularly using the blue bins at least once a week, said the National Environment Agency (NEA) in response to queries. Currently, about 40 per cent of what is placed in our blue recycling bins/recycling chutes cannot be recycled and/or are contaminated by food waste.

WEEK 2 RESEARCH

It is not that we don’t recycle – NEA figures show that over half of Singaporeans engage in recycling practices regularly but they do not have an exhaustive knowledge of what can be recycled or how to dispose of the recyclables properly.

To raise awareness among the public on materials that can be recycled and how to prevent contamination, NEA has placed new labels on all blue recycling bins, stating clearly objects that can or cannot be recycled. All recycling trucks operated by the four public waste collectors have been standardised to make them easily identifiable.

One of the biggest challenges for improving recycling rates in Singapore is still the mindset and behaviour of the public. More needs to be done to increase personal acceptance and responsibility for recycling in Singapore. Public education, raising consciousness and awareness that eventually lead to mindset changes and actions are key.

From May 2011 to Apr 2012, a HDB survey found that three times more recyclable waste was collected, compared to other housing estates of similar size that used conventional recyclable collection methods, including door-to-door collection and a centralised recyclables depository.

WEEK 2 CASE STUDIES

RECYCLING CHUTE

The convenience of having waste chutes in high-rise HDB and apartment blocks is another factor in the low recycling rate. However, studies have found that households living in apartments with dual chute systems recycle up to three times more than those living in apartments without Sincethem.

2014, all new public housing developments have dual chutes, where residents can throw refuse and recyclables separately. This was later extended from April 2018 to all new non-landed private residential developments with buildings taller than four storeys.

CASE STUDY

WEEK 2 DESIGNMETAMODELSOLUTION

DONATION, RESELL AND REPAIR CHANNEL

There is also the Cash-for-Trash, which is an incentive programme by Public Waste Collectors, where residents may bring their recyclables to the Cash-for-Trash stations and cash is given in exchange for recyclables.

To promote the repair trade, NEA has also allocated space in some hawker centres for businesses which repair small household appliances or clothing. The full list of hawker stalls offering repair services can be found in the attachment listed above, in the section ‘In Need of Repair’. There are also repair workshops and courses organised for the community, such as by Repair Kopitiam.

WEEK 2 CASE STUDIES

Many people in Singapore are unfamiliar with what they can do with their old clothing, shoes, bags and other household items. Some discard them or even place them in blue recycling bins, which are meant for recyclables. There are actually many avenues for donating, reselling or repairing these items.

CASE STUDY

WEEK 2 CASE STUDIES CASE STUDY LET’S RECYCLE TOGETHER Let’s Recycle Together is a campaign by Zero Waste SG. We aim to encourage more HDB residents to recycle using the existing blue recycling bins in their estates, and to educate them on recycling Thiscorrectly.ground-up campaign complements the National Recycling Programme by the National Environment Agency (NEA), where the Public Waste Collectors licensed by NEA are required to provide the blue recycling bins and recycling collection for all HDB estates and landed properties in Singapore. 1.Steps:Understand Why We Need To Recycle 2. Learn How To Recycle At Home 3. Find Out What Items Can Or Cannot Be Recycled 4. Learn What Happens To The Recyclables After Collection Zero Waste SG started as a website in 2008 providing tips and resources on waste minimisation and recycling. In 2015, Zero Waste SG was formally established as a not-for-profit and non-governmental organisation leading the drive towards zero waste in Singapore through education and advocacy. Today, Zero Waste SG has grown to become a recognised charity that has reached over 55,000 people and engaged more than 220 companies through its campaigns and services. Milestone of Zero Waste SG:

RECYCLINGSURVEYINITIATIVES

However, they do not know the procedure before recycling an item.

We did a survey to learn about the recycling habits of people around us. We asked them on their type of housing to understand the surrounding around them and whether if there are recycling bins or chutes around.

Based on a survey we have done, only 51.2% will recycle if they see if recycling bin around and only 26.8% will recycle sometimes.

WEEK 2 INSIGHTS

By introducing such initiatives, it allows users to be more engaged and willing to participate in recycling, inducing a mentality to form a habit within their daily lives. “Recycling while earning”.

One of the opportunities that we have found was a chance to roll out loyalty/ reward systems.

Having more viable and convenient options on throwing out recyclables. This will allow more flexibility in consumers to do recycling at their own timing and schedules without the feeling of hassle.

It was identified that the lack of recycling habits within communities is on a concerning level with the additional rise of delivery wastage from parcels to food.

WEEK 2

INSIGHTS

A study by the Singapore Environment Council found that in 2018 Singaporeans use at least 1.76 billion plastic bottles, bags and other disposable items yearly, of which only less than 20 per cent are recycled. The rest becomes discarded trash, left to burn or be put in landfills. A number which probably exceeded since the start of Covid-19.

WEEK 2 INSIGHTS

WEEK 2 INSIGHTS SERVICE IDEAS WHY IT HELPS / JUSTIFICATION

WEEK 2 DEVELOPMENT

OPPORTUNITIESPERSONA

WEEK 2 DEVELOPMENT

A mean for users to collect their recyclables. A bag/box with compartments made out of eco-friendly materials for them to sort their recyclables.

An app that can encourage users to be more active in recycling. Users can submit their efforts via QR and accumulate points can they can use to redeem rewards. This app can also provide information like • How to recycle • Location of nearest bins

SERVICE:

PRODUCT:MINDMAPRECYCLING

WEEK 2 DEVELOPMENT

WEEK 2 FEEDBACK

She thought our topic of the recycling collection system to be quite vague. What sort of habitual change are we encouraging people to make? There are many recycling initiatives in place, but why don’t they succeed despite government efforts? If we wish to look into old estates, we should consider the potential benefits and the underlying issues, talking to stakeholders including the town council, recycling companies, and trash collectors. We wanted to create an incentive system to motivate people to recycle, however this strategy is not viable over the long term. It was remarked that since we didn’t dig into the specific type of waste we were aiming at, our issue is still fairly broad in general. Since we brought up old estates, we should also observe the types of waste generated in these kinds of neighborhoods in order to target a more focused audience.

WIL

TANNY

TUTOR’S FEEDBACK

TUTOR’S FEEDBACK

What critical aspects are there that we can change? We need to know what challenges people face when it comes to recycling. Beyond only recycling, there should be an education about it or clear instructions on the bins to help people understand how to recycle in a way that is environmentally friendly. Building relationships between an individual and the outside world is something we can do from a micro to a macro level. How can we motivate people to not only recycle but also put a thought process into it?

We are going to look into a more specifically defined waste type. Perhaps we could begin by researching about the more severe and concerned waste type before moving on to the service and solution once more. Also, we should focus on how a problem that is causing a direct impact on humans rather than the environment.

WHAT’S NEXT?

We never properly research on the current initiatives that have failed and why they haven’t been successful despite the government’s best efforts. Additionally, I consult with my friends for feedback and they mentioned that the issue we are working on right now is an environmental one that has no immediate impact on people. Since it is difficult to see changes right away, we should focus on how different types of waste affect people.

SELF REFLECTION

It is true that we did not research the waste we wanted to focus on because recycling is a very broad topic. Even though we did a survey, it came out as hurried, and we lacked specificity in our questions. We felt so lost, in my opinion, because we didn’t approach this problem step by step and hurried to find a solution right away. Based on the feedback, we made the decision to identify a specific waste we can emphasis on as well as to focus on a more specific target audience since the current one is the general public, which is rather broad.

END OF WEEK 2

WEEK 2 REFLECTION

RESPONSE TO FEEDBACK

three3week

Design research is an art of observing responses, actions, listening to dive-deep to observe needs and it partly needs intuition to reasonably perceive what they think.

Some questions we can consider when doing design research will be:

The process designers use to better understand their target audience from their needs, challenges to hidden desires. It is a study to assess the cause and effect relationship between dependent and independent.

WHATDEFINITIONISDESIGN

DESIGN RESEARCH

• Who are they?

DESIGN RESEARCH

MARKET RESEARCH

• How do they interact with your service?

RESEARCH?

Design = Why? Qualitative data that focuses on how the customer experience/use it.

Who? What? Quantitative data that focuses on the purchase and sales of product/service.

3 WEEK 3 NOTES

• What do they value?

MARKET VS DESIGN

However, both uses data to inform better decisions. Both are important as they inform and guide each other.

• What are their pain points?

Using empathy map while standing in their perspective to help us note the reactions of our target audience to a certain service or experience.

RESEARCH METHODS

Following a user going about his/her daily routine to understand what a typical day in life looks like.

FLY-ON-THE-WALL OBSERVATION

USERQUALITATIVEINTERVIEWS

Observe and record, without interference, the behaviors of people and their interactions with each other and objects within the environment.

SHADOWING

Having an in-depth dialogue session with a user to understand his/her values, motivations, needs and pain points.

Stepping into the shoes of our stakeholders to understand their daily jobs/tasks.

EMPATHY MAP

WEEK 3 NOTES

ROLE PLAYING

WEEK 3 CASE STUDIES CASE STUDY AIRBNB Airbnb allows their users to rent short-term accommodation through an online platform. Their brand mission is creating a world where anyone can belong anywhere. PRODUCT: An online platform for accommodations/homes . SERVICE: Connects hosts renting out spaces with guests directly online. TARGET AUDIENCE: All ages, primarily from ages 18-45. CUSTOMER JOURNEY

a third of the consumers surveyed indicated they would generally throw away 10 per cent or more of uncooked and unconsumed food items per week.

WEEK 3 RESEARCH

We looked into the many types of waste in Singapore and discovered that food waste is one area we can focus on because food waste touchpoints are easily identifiable. Since food is something that humans come into contact with on a regular basis, we believed that providing a service for this issue would directly benefit the users.

TYPE OF WASTE

FOOD WASTE

Data collected from 1,002 respondents through an online survey found that 26,000 tonnes of unconsumed food are thrown away from households in Singapore annually. The study said that this is largely a result of improper storage, purchasing patterns and food handling

Abouthabits.

Close to 1.3 billion tonnes of food is wasted every year, even as more than 800 million people worldwide go to bed hungry every night.This case study takes a close look at supermarkets, which have been singled out as a major culprit globally for throwing out perfectly edible food. Since 2015, supermarket chain FairPrice has been working with food charity Food from the Heart (FFTH) to redirect items from its 140-odd outlets to families and individuals who need them. The supermarket chain has since 2015 been selling slightly blemished fruits and vegetables at lower prices under its “Great Taste, Less Waste” initiative. Last year, it saved about 778,000kg of fruits and vegetables under this

CASE SUPERMARKETSSTUDY

in 2017 found that each week, about 2.5kg of avoidable food waste is thrown away by an average Singapore home. Bread, alongside rice and noodles, made up the most commonly wasted food items. A handful of bakeries are reluctant to donate unsold bread because of liability issues. The challenge would be ensuring food safety standards for different types of food donated,

Aninitiative.NEAstudy

WEEK 3 CASE STUDIES

IDEATIONFOODWASTE

And from here, we overlooked the problem and kept thinking straight into the service again. We tried to narrow down on what kind of food waste and how it is generated.

WEEK 3 DEVELOPMENT

We thought of an idea of collaborating with supermarkets to get the food that they doesn’t want and making a affordable “food place” for people in the HDB area by using a food truck where they can dine at their own convenience. However, this idea may not be feasible due to the laws and regulations of food hygiene purposes in Singapore,

FUTURE FORECAST 2022

We scraped away the food truck idea and we looked into other alternatives on how we can create an immersive dining experience.

CHEFS ON DEMAND

An insight my team has gained from this was the ‘Chefs on Demand’ idea. In a bid to amplify food’s ability to bring people together, membership platforms and subscription formats are connecting restaurants and chefs with food enthusiasts, digitising, democratising and diversifying the reach of food and drink.

Conceived by Empirical Spirits alumnus Ian Moore, DEMICommunitiesis a platform where subscribers can text chefs around the world for food recommendations, recipes and cooking tips, as well as chat with other eager foodies.

Combining the growth of livestreams with the revival of dinner parties, the Bright app allows users to be part of live video conversations with tastemakers around cookery, tablescaping and Elsewhere,hosting. platforms such as Masterclass are producing educational food and drink content delivered by global chefs like Massimo Bottura and YouTube stars such as Stove’sKitchen, which is engaging younger generations with on-demand culinary content.

I happened to come across the future forecast 2022 where there are articles on chefs finding ways to directly engage consumers, while grocers and restaurants create immersive experiences.

WEEK 3 INSIGHTS

We considered how we could bring private chefs to users’ homes so that they could fine dine in their own homes with simplicity and comfort. However, we did some research and it revealed that such services already exist, and there is no wow factor for us in offering something comparable but distinct.

WEEK 3 DEVELOPMENT

IDEATIONPRIVATECHEFS

We then narrowed our target group and happened to think about those with dietary restrictions. They may require such services because it is difficult for them to eat out. But at this point, we chose not to focus on the service immediately. Instead, we did more research on this topic to find a suitable problem that we can focus on.

Also, I felt that our target audience was too broad.

Target Audience: Families and Friends

WHAT IS IT? OF DIETARY

1. Food allergies 2. Intolerances 3. Vegetarian/Vegan 4. Medical Nutrition 5. Religious Dietary Practices

TYPES

COMMON

There are many reasons for dietary constraints and they differ from person to person. Some of the more common ones include dietary restrictions based on a medical condition such as a food allergy, sensitivity or disease management. Other restrictions are based on religious practice while some are based on personal lifestyle choices.

RESTRICTIONS

A dietary restriction is a limitation on what a person can eat. While some are spurred by allergies, others are based on social choices, lifestyle changes, and health crazes.

DIETARY RESTRICTION

WEEK 3 RESEARCH

Food allergies can be more common than one may think. Over 3 million Canadians are affected by food allergy, that’s 7.5% of the population. Allergic reactions involve the body’s immune system and can happen very quickly and in the worst cases cause anaphylactic shock or death. There are symptoms such as changes to skin, shortness of breath, nausea, cramps, vomiting, diarrhea, dizziness and anxiety. Right now, there is no cure for food allergies so the only way to prevent allergic reactions is to completely avoid the specific foods responsible.

WEEK 3 RESEARCH

DIETARY RESTRICTION

FOOD ALLERGIES

Food intolerance is an unpleasant reaction to food but it is not a food allergy. It does not involve the immune system and is not lifethreatening. Symptoms of food intolerance can be inconvenient and painful and often involve the gastrointestinal system. For example, nausea, pain or cramps, vomiting and diarrhea are just a few of the typical symptoms. Some chemicals may cause reactions such as headaches. Food intolerance occurs when the body has difficulty digesting or absorbing certain foods or components of those foods. For example, intolerance to lactose, which is found in milk and other dairy products, is the one of the most common food intolerances. Food sensitivities can also be related to ingredients such as sulphites, gluten and some simple carbohydrate containing foods (FODMAPS).

Ovo Vegetarian: eats only eggs and plant foods

Semi-vegetarian or flexitarian: eats mostly vegetarian but occasionally consumes meat, meat products, poultry, and fish

VEGETERIAN/VEGANDIETARYRESTRICTION

WEEK 3 RESEARCH

DIETARYINTOLERANCESRESTRICTION

Lacto Vegetarian: eats dairy and plant foods

Lacto-ovo Vegetarian: eats dairy, eggs and plant foods

Vegetarian diet varies widely depending on the person’s choice. These choices may be based on ethical restrictions or sustainability. A combination of plant and animal foods may be included, such as dairy and eggs, or only plant foods. Here is a list of restrictions for your reference:

Vegan: eats only plant foods and avoids all animal products

WEEK 3 RESEARCH MEDICAL NUTRITION DIETARY RESTRICTION Medical nutrition therapy is a nutrition-based treatment provided by a registered dietitian or doctor. It includes a nutrition diagnosis as well as therapeutic and counseling services to help manage common medical conditions such as: • IBS • Fatty liver • High blood pressure • PCOS • Heart health • Diabetes • GERD • Hypothyroidism • Overweight/obesity • High cholesterol • Menopause • Inflammation • Arthritis

Many religions have special dietary laws or practices. While not an exhaustive list, here are a few religions and their dietary practices to keep in mind when hosting an event.

FOODS AVOIDS BY DIFFERENT RELIGIONS

WEEK 3 RESEARCH

Buddhist: follows a primarily a vegetarian approach

Hindu: Eating beef is prohibited

DIETARY RESTRICTION

RELIGIOUS DIETARY PRACTICES

Christian: Some may not eat meat on Fridays during lent.

Judaism (Kosher): Kosher meat products need to be butchered in a certain manner and cannot include shellfish and pork. Guests keeping kosher will also refrain from eating dairy and meat at the same time.

Muslim (Halal): Halal meat is prepared in a specific manner.

WEEK 3 CASE STUDIES

STATISTICS

In the United States, about 32 million people report having a food allergy, and each year around 200,000 people seek emergency medical care due to food allergies. Food allergies are particularly common in youth, with about one in every 13 children being diagnosed with a food allergy in the United States (and around 40% of children with food allergies being allergic to more than one food).

The biggest reason for Singaporeans in considering a plant-based diet is for health reasons (46%).

Food allergies are a major health concern worldwide responsible for sending someone to emergency medical care every three minutes. Recent data estimate that between 1.1 and 10.8% of the global population has a food allergy, and the rates of food allergies appear to be increasing.

CASE STUDY

For example, if Japanese cuisine is being served to someone who is allergic to soy, how can the chef stay true to the style? The dish will taste different from what is expected. Will the guest then blame the chef for not serving the quality of food that was expected?

This article was written based on restaurant’s POV.

Another problem arises if the kitchen staff is unaware of a restriction or allergy until service. An unexpected dietary restriction can throw off an entire kitchen because one cook must spend extra time creating that dish. That lost time can affect the dishes we prepare for our other diners.

Chefs receive requests reflecting these limitations daily and must modify their cuisine to accommodate. The risk they take is overmodification, where the cuisine that they are known and respected for, is no longer apparent on the plate.

WEEK 3 DEVELOPMENT

DIETARYPROBLEMRESTRICTIONS AT RESTAURANTS

Social Impacts on consumers who have dietary restrictions:

EATING OUT WITH DIETARY RESTRICTIONS

1. Alienation, discouragement and embarrassment as some waiters/servers will be unwilling to serve dietary needs as it is not common and create troubles to both parties when such dietary conversations inside the restaurant are met.

2. Even when waiters/servers do “try” to accommodate to their dietary needs, they are often met with disappointment and frustration as their order was not adjusted with the changes required (such as removing nuts from their dish) and to factor they actually have to pay for such “service”.3.Limited

ROOT CAUSES

Emotional Impacts on consumers who have dietary restrictions:(1) many individuals with food restrictions may receive fewer invitations to eat out with friends. Others may choose to decline the invitations they receive and avoid the situation altogether. This is related to factors such as a lack of enjoyment from food and feeling stigmatised.

WEEK 3 DEVELOPMENT

menu options aka food insecurity, The options available to them are frequently not the tastiest on the menu. These restrictions can make eating out or ordering takeaway a chore.

• The researchers had 500 US adult participants answer questions about their food restrictions and feelings of isolation.

• Participants with food restrictions agreed with statements such as: “When eating with others, I worry about having to tell others at the table that I don’t eat a certain food.”

WEEK 3

“Those with food restrictions reported greater concerns about taking too long to make a food decision and fear that others avoid them or make negative assumptions about them based on their food choices and preferences, which drove the increase in loneliness,” the researchers write.

• According to FAIR Health, an independent nonprofit, the United States experienced a 377 percent increase in severe food allergic reactions between 2007 and 2016.

• When restricted individuals were unable to bond over a meal (i.e., they ate different vs. the same food as others), they worried. These “food worries” mediated the effect of restrictions on loneliness.

SOCIAL ISOLATION

• Research has shown that food restrictions increased loneliness by limiting the ability to bond with others through similar food consumption

• Having a restriction increased reported loneliness by 19 per cent. People felt lonelier regardless of how severe their restriction was, or whether their restriction was imposed or voluntary, the study said.

DEVELOPMENT

• For their recent study, they postulated that “if eating similar food brings people together and strengthens bonds, food restrictions could limit one’s ability to bond over a meal.”

IMPACTS

• Moving to controlled experiments, manipulating the presence of a food restriction for unrestricted individuals increased reported loneliness.

• The link between food restrictions and feelings of isolation exists because people are concerned about how others perceive their restrictions.

• No dessert

restrictions

Download their app for mobile ordering only (they are pushing for contactless systems). 2. Register an account with them and log in. 3. Register your payment options within your account. 4. Start your order and customise your options and add to cart. 5. Once payment goes through, collect your food at their collection point which is also contact free. 6. Enjoy your food in their open concept seating area.

a menu

WEEK 3 CASE STUDIES

options.

options

card

• Still quite limited in terms of menu? It does somehow cater mostly to people who have dietary restrictions but what about their friends/ family who wants something more?

options

app

BAMBOO BOWLS

CASE STUDY

eight bowls, representing

It’s of the of

• Too expensive? One average bowl already costs almost $10 and any add ons or will be even

• Able to customise carbohydrates on (quinoa or noodles/ brown rice)

• A variety of meat free

changes

1.

your

break.

flavours

• Able to state on the app if you need anything to be removed/stating dietary

more.

CURRENT INITIATIVES

app

charged

Pros:

Singapore, Sichuan, Saigon, Bangkok, Bali, Tokyo, Mumbai, and Seoul. Our easy favourite? Thevar’s Bombay Bowl, hands down. This plant-based, organic bowl draws inspiration from Indian street snacks like chana dal and pumpkin vada. Add on spiced lamb kofta ($5), and you’ve got a nutritious meal without an impending food coma. Their rough user journey as a new customer:

adding

section

• For new customers, registering on the and payment with is a little of a hassle especially if you only have a short amount of time/lunch

Cons:

WEEK 3 CASE STUDIES

They cater to any individuals at any stage of their life towards healthy eating/living. Their mission of is to improve your health and lifestyle through a recipe of awareness and great food. They cater dietary needs from Vegan, Vegetarian, Gluten free, Nut free and diary free.

• A variety of dishes/cuisines from breakfast to dinner meals.

• Able to cater to quite a few dietary restrictions.

Cons:

• According to reviews, ordering process takes very long as the waiter tends to take her own sweet time?

CASE STUDY

CURRENT INITIATIVES

Pros:

• And apparently taste is quite bad? Lots of reviews stating it’s poor taste and miscommunication of dietary needs of each customer ( 3.9/5 stars in google reviews).

• Store design feels kinda run down/messy and hard to process? can get quite overwhelming as a new customer.

• Too expensive? Most of their dishes portions are not that big either.

KITCHEN BY FOOD REBEL

• It is both a bar/restaurant.

think it’s important for restaurants/eateries to cater to your dietary needs?

Rating from 1-10, how comfortable and satisfied are you with restaurants and services in Singapore for someone with dietary restrictions?

WEEK 3 DEVELOPMENT

Secondary: Friends and family of people with dietary restrictions

FOR PEOPLE WITH DIETARY RESTRICTIONS

Which restaurants/eateries have you encountered that caters to your (makeneeds?adjustments to your meal or cater specific menu items for you)

Lactose

How do you settle your meals on a daily basis? Elaborate more on your choice/habits.

2) Gluten

F&B Peoplemanagementworkingin

Primary: People with dietary restrictions

What are the dietary restrictions do you have?

We used 5W1H to craft our questions so that from the survey and interviews, we hope to create our persona and find out the pain points from there.

TargetSURVEYPLANNING&QUESTIONSAudience:

Stakeholders: restaurants/Servers Chefs/Kitchen Operations

1) intolerence intolerence (Please specify under others)

3) Vegetarians 5) Health issues

7) Others, please specify:

What would you love to see/do in a restaurant as a person with dietary Whyrestrictions?doyou

6) Allergies (Please specify under others)

What are the troubles you faced when eating in a restaurant?

Food

Rating from 1-10, how hard is it to look for restaurants that accommodate to people with dietary restrictions?

Which restaurants/eateries have you encountered that caters to such dietary needs?

What are the troubles/challenges you face when you meet customers with dietary restrictions?

Are your kitchens stationed/catered to provide the dietary needs of a Howcustomer?likely will you accept such dietary requests from a customer? (1 to 10, explain further with choice)

If yes, what are the troubles you faced when looking for/eating in a restaurant with them? And why?

FOR SERVICE STAFFS (FRONT STAGE)

Do you find it a hassle eating out with people with dietary restrictions?

What physical measures/system you think will help to prepare/cook recipes better and easier to cater dietary needs in the kitchen? (E.g. Different set of cooking equipments)

Would you love to see/experience a restaurant that accommodates to both parties? (general public and people with dietary restrictions)

If no, how do you overcome such troubles?

What will be the inconvenience factor when facing customers with dietary needs? (Eg. Preparation of ingredients to using a new source of cooking equipments)

FOR FRIENDS AND FAMILY OF PEOPLE WITH DIETARY RESTRICTIONS

WEEK 3 DEVELOPMENT

How do you accommodate/ plan meals with your friends/family with dietary restrictions?

How often do you receive customers with dietary restrictions?

What are the steps/protocol measures taken when serving customers with dietary restrictions?

Do you know anyone with dietary restrictions?

What are the most common dietary restrictions you have encountered?

FOR KITCHEN STAFFS (BACK STAGE)

WEEK 3 DEVELOPMENT

MINDMAP

WHAT’S NEXT?

We sent out the survey form in order to collect responses, and we planned to interview our stakeholders over the weekend. We will then use the insights from the responses to create our personas and begin with the user journey and service blueprint.

END OF WEEK 3

WEEK 3 REFLECTION

We narrowed it down from recycling, which was a broad topic, to food waste, and then we looked into dietary limitations. We changed our minds several times, but in the end, we decided to see how far we could go with recycling. So we looked into waste types to establish a more defined problem, and from there, we looked into individuals with dietary restrictions as a target audience. The focus has shifted significantly, but we now have a clearer picture of which areas to research.

SELF REFLECTION

After learning from our previous mistake, we decided to disregard the service and solution entirely. We began by conducting research to identify the root cause, symptoms, and problem. We could then use the research we have on hand to create survey questions for our next Istages.wasworried

at first since we were behind time and didn’t have time to consult on this new idea since we only thought of it at the end of the week. But we still took the risk of continuing even though the draft pitching presentation is next week.

four4week

The troubles they faced when eating in a restaurant:

RESTRICTIONS

Why do they think it’s important for restaurants/ eateries to cater to their dietary needs:

4 WEEK 4 INSIGHTS

FORRESPONSESSURVEYPEOPLEWITHDIETARY

INSIGHTS

WEEK 4

What they would love to see/do in a restaurant as a person with dietary restrictions:

How they settle their on a

Existing restaurants/eateries that cater to their needs:

meals

daily basis:

WEEK 4

The troubles they faced when looking for/eating in a restaurant with them:

How do they accommodate/plan meals with their friends and family with dietary restrictions:

FOR PEOPLE WITH FRIENDS OR FAMILY WITH DIETARY RESTRICTIONS INSIGHTS

How do they overcome such troubles:

Very hard to look for places that accommodate people with dietary restrictions • Consumers who have dietary restrictions tend to go for high end places (dtf, crystal jade) who has good service that could accommodate to their needs OR places whose ordering user journey is customisable in the beginning(mcdonalds, subway) • Feelings of embarrassments when ordering food at places who do not tend to accommodate to dietary needs PERSONPERSONAWITHDIETARY RESTRICTION

Not convenient

SomeSURVEYINSIGHTSofthepainpointswe

WEEK 4 DEVELOPMENT

Time-consuming

have gathered from our survey: • People spending more time on looking for restaurants to accommodate to people with dietary restrictions

Response: Communicating to the kitchen when you are taking down their orders and proceeding to confirm their changes in the dishes, then proceed to remind the chefs again just in case they miss it on the printed order/paper, and when serving it to them you have to be very careful and make sure that dish/order is theirs and not to be mixed up with other normal orders.

SERVICERESPONSESINTERVIEWSSTAFF(FRONTSTAGE)

Response:encountered?Vegetarians for sure, and sometimes nuts and dairy?

How often do you receive customers with dietary restrictions?

Shake Shack, Gongcha Service Staff

WEEK 4 INSIGHTS

Years of Experience: 2 years

Response: 2/10 people of the times i work during my shifts.

Response: Lesser efficiency and flow of taking down orders, as often you have to walk to the kitchen and ask if the chefs are okay to cater to their dietary needs and those can kill quite abit of time especially during peak hours when everyone wants to get their food asap. And most of the time it’s extra responsibility cuz most often as a waiter you definitely have to do cashering also and I am not paid enough for it.

What are the steps/protocol measures taken when serving customers with dietary restrictions?

What are the troubles/challenges you face when you meet customers with dietary restrictions?

What are the most common dietary restrictions you have

Name: Naz (Female)

Response: Not often but it’s normally people who choose to not drink dairy. For people with specific dietary restrictions (nuts and gluten), they will ask.

Response: For barista, they will have to separate their jug when they foam the milk (fresh, soy, oat milk).

What are the troubles/challenges you face when you meet customers with dietary restrictions?

What are the most common dietary restrictions you have Response:encountered?

Non-dairy, No chocolate (allergy) and gluten-free.

What are the steps/protocol measures taken when serving customers with dietary restrictions?

WEEK 4 INSIGHTS

Response: Not much trouble because the pastries are prepared beforehand, so if a certain pastry has nuts, they will choose something else.

SERVICE STAFF (FRONT STAGE)

Name: Jo (Female)

How often do you receive customers with dietary restrictions?

Years of Experience: 1 year Cafe Service Staff

CHEF (BACK STAGE)

Name: SC (Male)

Own Food Business

Response: 10, there will be people asking everyday but we will still have to accommodate because we still have to make a business out of it.

What physical measures/system you think will help to prepare/cook recipes better and easier to cater dietary needs in the kitchen? (E.g. Different set of cooking equipments)

Response:customer? No, due to space.

Years of Experience: 15 years

Response: Not much inconvenience, if they asks for it we will just do for them. Unless if the soup prepared beforehand already contains ingredient that they can’t eat then we will have to let them know. Most of the time they are understanding about it.

How likely will you accept such dietary requests from a customer? (1 to 10, explain further with choice)

What will be the inconvenience factor when facing customers with dietary needs? (Eg. Preparation of ingredients to using a new source of cooking equipments)

Response: Preparing different space/set of equipments. INSIGHTS

WEEK 4

Are your kitchens stationed/catered to provide the dietary needs of a

PERSONAFRIEND SERVICEPERSONASTAFF

WEEK 4 DEVELOPMENT

WEEK 4 DEVELOPMENT USER JOURNEY

RACHEL

Based on the persona, we created Rachel’s user journey. It includes her actions, the touchpoints she came in contact with, the pains and gains.

WEEK 4 DEVELOPMENT USER JOURNEY BRYAN USER JOURNEY HAKIMI

WEEK 4 EMPATHY MAP

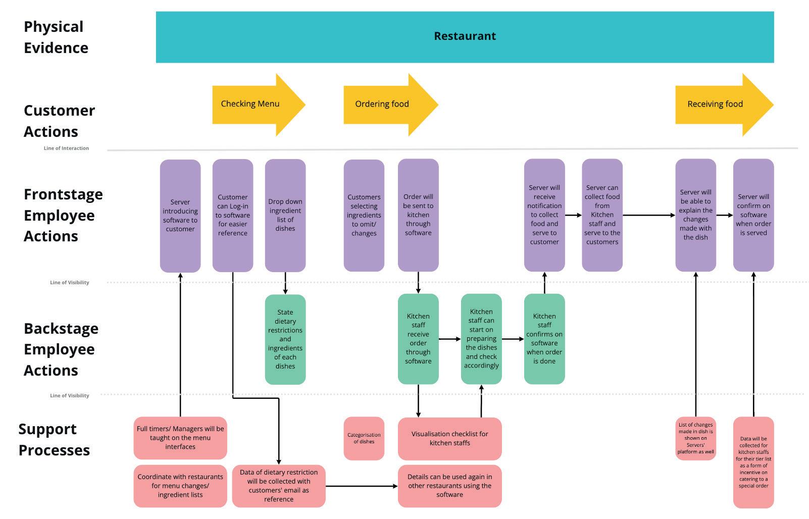
WEEK 4 SERVICE BLUEPRINT BLUEPRINTSERVICE

WEEK 4 DEVELOPMENT

Looking for food at times are difficult and the restaurant found may not be within everyone’s budget/preferences.

Majority have to spend more time looking for restaurants that cater to their dietary needs which can be inconvenient as well. Some have to go for high-end restaurants.

People with dietary restrictions find it hard to explain to restaurant staffs. Some feel embarrassed as they feel that they are causing inconvenience to restaurant staffs.

Users can refer to the app to find restaurants that have options for their dietary needs, through a map or through filtered lists.

PAIN POINTS OF LOOKINGUSERS

ANOPPORTUNITESAPPWHERE

The app also takes note of users’ dietary restrictions and health issues to help filter their options better.

With the app, the user can readily present their dietary needs without having to verbally list out all the ingredients they have to avoid. It also becomes a quick reference when ordering.

ORDERING

INCLUSIVITY

WEEK 4 CONCEPT

APP MINDMAPINTERFACE

WEEK 4 STORYBOARD

The ability to allow users with dietary restrictions to check within the menu for the foods that they cannot eat according to their profile.

Friends/family are able to cross check with the user’s profile and their dietary restrictions to reserve a restaurant that caters to their needs without mundane process.

WEEK 4 DEVELOPMENT

AND CHOPE:

HOWCOMPARISONEXISTINGAPPSISOURAPPDIFFERENTFROMEATIGO

TANNY

WEEK 4 FEEDBACK

TUTOR’S FEEDBACK

There should be a physical element to our service as well; it currently appears to be entirely digital, and we should not limit ourselves to having only an app. We can look at having the restaurants with at least one specific menu for people with dietary requirements or constructing their own dishes. Part of the service we may offer is to raise awareness of specific dishes through education. Our service should also benefit the stakeholders; how does it aim to encourage customers to return, and why would stakeholders want to do such service?

It is good to keep note of those who have different dietary restrictions. Looking at the privacy aspect of personal information, how can we protect such information while yet ensuring restaurants are informed of users’ challenges? Wil suggested that we study how airlines prepare meals for people with dietary restrictions when they book their flights. We had to create something that would distinguish our service apart while also filling a need for convenience without disclosing too much information to strangers. How do we attract consumers who have no restrictions into restaurants that cater to people with restrictions, so that it is not just for users? How can we help our stakeholders by facilitating the process for them to offer so that our users can find it? Making use of today’s technology, how do they know who to serve food to?

WIL

TUTOR’S FEEDBACK

2. How to facilitate the process (restaurant’s part) of preparing the food based on user’s dietary needs and serving to the correct person?

3. How is user going to check if the food meets their dietary needs?

WHAT’S NEXT?

RESPONSE TO FEEDBACK

1.feedback:Howdoes one share their dietary restrictions with the restaurant while protecting their privacy?

We identified three major issues following the tutors’ mid-week

SELF REFLECTION

We also had to consider the physical part of our service, so we thought of providing a welcome pack upon signing up for an account with us. The pack will include a buzzer that users can bring to restaurants to scan, and the eateries will receive their information from there. It will also include an education booklet on dietary restrictions so that friends and family of people with dietary restrictions are informed of the foods to avoid when dining out with them.

MID OF WEEK 4

We will be doing up a new service blueprint, as well as our branding and a rough app interface for our elevator pitch next week.

WEEK 4 REFLECTION

They can pass this personalised prototype to the restaurant when ordering their food so that it could be detected by the waiter’s ordering device and the certain menu that they ordered will indicate to remove which ingredients. So when the kitchen notices the ordering screen it will state automatically without having to communicate, and protect customer’s privacy?

WEEK 4 DEVELOPMENT

The buzzer/prototype will include a QR Code or NFC that connects to the ordering system, so when the food arrives the customer will be able to use the app to scan the buzzer/prototype to check if this dish/menu is what the specifically ordered(eg. pad thai with no peanuts and fish Thesauce).prototype will come with a screen/device where it will be connected together to show the kitchen staffs on ingredients to remove on a certain dish, and also allow each unique customer who has dietary restrictions detect if their order was made right.

IDEA 2:

It will contain a special serial code that was registered with the tourist’s Theyinformation.canbring it around in their bags and use it at certain eateries that are certified with the app.

IDEA 1:

It will be just for the kitchen staffs when making their food.

NFC powered?

PHYSICALIDEATIONASPECT- BUZZER

WEEK 4 DEVELOPMENT

WEEK 4 DEVELOPMENT

They mentioned that the buzzer idea was very redundant and it is very troublesome for them to bring it out because it is similar to the tracetogether token. Given that they download the app today, they still have to wait till they receive the welcome pack to use it. What if they want an impromptu dinner on that day itself?

One major issue they expressed when eating out was that the restaurant menu does not list the ingredients, which could be dangerous for people with dietary restrictions because they do not know what they are eating.

NEWIDEATIONDIRECTION

A menu service that is progressive, it will not change the symptoms immediately, and will target all only at a later time.

• Menu that caters to all type of restrictions

We pitched our idea on the flow of the app + buzzer to our target audiences, one with dietary restriction and one that has friends with dietary restriction.

• Ingredients drop down list

• Calories for health tracking

For the stakeholders, We can have an incentive system or training workshop for them to learn more about the dietary restrictions. And we can implement the ratings of stars through the service menu and when user enters their phone number, they can receive points and it will be recorded.

After hearing the feedbacks, since the transparency of the menu is one of the biggest issue, why not we do a menu service that lists out all the ingredients of the dishes of individual restaurants?

We thought we could not control how the kitchens of individual restaurants work so we decided to focus only on the consumers.

USER TESTING ON OUR SERVICE

• Extra feature for the restaurants who prefer to have their own menu design/branding.

• This service will ease servers and kitchen communication in terms of getting the right customisation of orders during rush hour.

WEEK 4 INSIGHTS

with regards to our service menu, they also gave us some feedbacks on the idea we had in mind.

• Advertising this service can be done through restaurant’s email (EDM) or flyers.

• Have a function/landing page within the ordering system that shows the receipt/the things they order with price GST all.

• Make sure the website is connected to pos system so that once customers pay the system will be notified n the QR code on the table will clear its receipt (for restaurants who choose to have the ordering function).

WeINTERVIEWSTAKEHOLDERSmanagedtotalktothestakeholders

• Having a seller login function so that they can change their menu accordingly on abrupt days/situations (seasonal/special menus).

• Make sure that each QR code is specifically made for each table in the restaurant and that the order page includes their table number (in the sticker QR as well).

• Will probably need a guidebook/step by step (online pdf or brochure) for servers/staffs to learn how to utilise the website when customers ask.

• Would be difficult if customer accidentally press order for dishes they don’t want, server will have to be quick to inform kitchen to not prepare that dish (make sure there is a double confirmation order pop up before it will be sent to kitchen?).

WEEK 4 DEVELOPMENT

WEEK 4 CONCEPT BRANDINGFEASE f Logo Ideas fease #1 #1.5 #2 IDEASLOGO fease Logo Ideas fease fease #1 #1.5 fease Logo Ideas fea #1 #1.5 #2

We’ll be pitching our idea next week, and because we only came up with the service recently, we’ll have to spend the weekend working on interfaces and the new storyboard. If the pitch goes well and is accepted, we can begin working on video production and other deliverables.

TANNY

WEEK 4 FEEDBACK

We have to illustrate the problem storyboard, pain points by demonstrating the processes of the challenges (thinking point and tension of having someone with dietary restrictions) for the pitching next week. We should visualize how they would feel from both the perspectives of individuals with food restrictions and their friends. The next step is to figure out how to turn a pain point into a service. How will the parties present in our service if we propose any collaboration or initiatives?

TUTOR’S FEEDBACK

WHAT’S NEXT?

END OF WEEK 4

five5week

MENU SERVICE

We used toastbox as a reference since this menu service can be accessed from any participating restaurants. When user scans the QR code from the table, they can open up the menu online to view the ingredients of individual dishes and they can also rate their dining experience afterwards.

5 WEEK 5 CONCEPT

USER INTERFACE

CAMPAIGNINCLUSIVEDININGPROGRAM

Advertised by Health Promotion Board’s Instagram through stories or post and their email to promote inclusivity when dining out for people with dietary restrictions.

It allows our target audience to be able to find out about our service and gain trust with health promotion board’s support. Our service is targeted and marketed to be dietary restricted friendly and thus with the usage of our service at any restaurant gains an immediate positive response for action to dine in. A campaign sticker that says ‘Fease Certified’ can be placed at restaurants windows or doors that informs customers about their usage of our service.

WEEK 5 CONCEPT

4. Menu not stating ingredients which can be dangerous for people with certain allergies.

PAINSTORYBOARDPOINTS

The pain points that we’ve identified were:

1. Persona feels bad due to his dietary restrictions.

WEEK 5 DEVELOPMENT

2. It is hard to look for restaurants that caters to different dietary 3.restrictions.Serversgetting troubled with specific orders.

WEEK 5 DEVELOPMENT

JOURNEY

PROBLEM TO SERVICE

The storyboard will show how with the use of our service, the users will feel at ease when dining out with their friends. It will slowly solve all the pain points that the user have in the beginning.

WEEK 5 DEVELOPMENT

SERVICESTORYBOARD

WEEK 5 DEVELOPMENT PITCH DECK FEASE

TUTORS & STUDENTS

WEEK 5 FEEDBACK

TUTOR’S FEEDBACK TANNY

Since one of our pain points touches on transparency, we will have to define what do we mean by that. And in this case, is the stating of ingredients of their dishes in the menu. The service may not be able to satisfy everyone (both stakeholders and target audience), but we can try to look into a solution where it can help ease both groups in their own ways.

The idea of QR code digital menu is pretty common ever since covid started. Just solely targeting restaurants is very niche, and their kitchens are very isolated. We should look into the back-stage (kitchen) operations as they are more important to touch on in terms of hitting our pain points. By solving the issues from the back-stage, we can also solve the Anotherfront-stage.ideathat

one of the tutors mentioned was looking into shared kitchens where they share ingredients for people with dietary restrictions. We can use foodcourts as an example since they have many kitchens in the same place, maybe can inventory to store the Butingredients?wealsohad to think about how are the different stalls willing to do this initiative? Our service will have to benefit them in a way that customers will want to come back again.

FEEDBACK AFTER PITCH

WEEK 5 REFLECTION

After the presentation we got lost for a bit, we thought of many new ideas but we still decided to stick to our menu service. But this time round, we will look into both kitchen and server side to see what kind of service we can add on. So, we went back to our problem to look for loopholes from our root causes. In that way, we can try to redefine our problem statement to narrow it down as it is too vague now.

GROUP REFLECTION

But after discussing, we felt that the idea of sharing ingredients between different stalls may not be feasible as it might result in contamination easily and since foodcourts has different stall owners, they may have different suppliers for their own dishes. We cannot just change the system and ask them to follow ours, by having a shared inventory. It will make it harder for them especially the expenses of ingredients and the process when preparing of the food.

MID OF WEEK 5

WHAT’S NEXT?

RESPONSE TO FEEDBACK

We can focus more on the “kitchen” operations and how we can introduce a new trend/service of cooking methods to cater to people who have dietary restrictions. Rather than looking into restaurant kitchens, maybe go into hawker centers/food courts or we can narrow down the stakeholders? We can think of how to create a space/ community that allows people with dietary restrictions to dine in with ease. Look into the core reason as to why singapore is still not inclusive in terms of food for people with dietary restrictions?

WEEK REDEFINEDIDEATION5PROBLEM

WEEK 5

REFLECTION

everyHavingPAINSTORYBOARDPOINTStochecktheingredientswithkitchentime(duetonotransparencyofmenu) up of

• Software can display out ingredient list of each dishes Mix

WEEK 5 DEVELOPMENT

orders • Taking order using software (Sent straight to kitchen) Miscommunication between server and kitchen • Kitchen can be connected with the software (Backend viewing)

WEEK 5 CONCEPT PLANNING & WIREFRAME USER INTERFACE KITCHEN

WEEK 5 CONCEPT CUSTOMERSERVER

Since

WEEK 5 CONCEPT

software

make it universal and simple. So we chose three main colours with a simple font. FEASEFEASEFEASEMADETommy

BRANDINGFEASE our can want to

be used for all eateries, we

END OF WEEK 5

Since all of us have very different art style, we decided to split the workload and I’ll be working on the software interfaces. Once I’m done with the interface, I can work on the prototype so that we can start with our shoot for the video.

WHAT’S NEXT?

WEEK 5 REFLECTION

SELF REFLECTION

We were able to articulate our problem statement after redefining our problem. Following that, we created a painful journey storyboard to pinpoint our customers ’ pain points from front to backstage. We’ve switched our focus to customers, servers, and the kitchen, but the end goal remains the same: for people with dietary requirements to dine with ease in eateries.

We realized that in for this to happen, we would need to make it easier for the eateries to operate because they are the ones who facilitate the entire process and provide the food for the users. So, in order to make the process easier in the eateries, we will have to implement a service that will relieve their burden from order taking to cooking and serving. At the same time, we want our users to be assured, which is where our service of personalization comes in.

six6week

USER INTERFACE

CUSTOMER

After the consultation with Tanny, she said that the previous interface was nothing special and it seem like any other online menu. So we added other features such as the one-time login for dietary personalisation and nutritional ingredients lists.

She also mentioned about having a human touch so we added a chatbot function where customers can chat with the dietitian (in collab with HPB) when unsure about the dishes.

6 WEEK 6 CONCEPT

Tanny also gave feedback on the server’s interface, on making it sensitive for users with dietary restrictions. So what we’ve thought of was to have special icons to show which table has special orders and what kind of dietary restrictions they have.

WEEK 6 CONCEPT

Not only that, their name will be shown on the order so that when servers bring the food to them, they know who to bring it to and what is the special order. This will allow users to feel assured on what they are

SERVER

Toeating.make them want to do this, we also have an incentive page to show when they’ve achieved a certain number of special orders, they can receive a special tier badge from FEASE which can help with the advertising of their restaurants.

USER INTERFACE

USER INTERFACE

KITCHEN

WEEK 6 CONCEPT

For the kitchen side is very straightforward and easy to understand. They will receive the order straight from customers and we have the checkbox function which allows them to easily check on the ingredients that has been added/removed.

During their free time, they can also read up to learn more about the different diets. And when they are done with their order, they can press completed for it be to sent to the server side.

They support our service with certified dietitians who could assist users on their different dietary needs.

WEEK 6 CONCEPT

HEALTH PROMOTION

HOWCOLLABORATIONBOARDWILLUSERSFINDOUTABOUTOURSERVICE?

Health Promotion Board will be promoting our service through their digital platforms such as instagram ads etc.

PROBLEMVIDEO6

User’s pain points will be shown in the beginning of the video where the friend asks her out for lunch and she feels bad due to her dietary restrictions. Then it will be followed by a flashback of her bad experience in the previous restaurant where there the menu is very vague and user had to verbally say out all the ingredients to avoid. This caused a miscommunication between server and kitchen staff that resulted in mixing up of order. And this experience gave user an unpleasant feeling.

DEVELOPMENT

WEEK

VIDEO6SOLUTION

WEEK

The service started off by user’s friend coming across an advertisement by HPB and she suggested to dine at the place. The video will shows how the process of ordering and dining in the eatery became much easier with the help of FEASE. User can personalise their orders and the kitchen staff will receive it straightaway. Server can also view the special orders to know what user has ordered. He will serve the dish to her while naming out the special order so that user can feel assured.

DEVELOPMENT

Six weeks went by quickly, and my group changed 16 ideas before we arrived at this point. It’s not easy, but after this assignment, I have a better idea of how to develop a service design and what it entails. At first, I assumed it was something like to UI/UX design. I’m not sure if our service will be approved by others, but in my perspective, they solved all of the pain points that we highlighted, which is a good start.

WEEK 6 REFLECTION

It was also quite confusing and difficult to get started at initially because we had the wrong focus in mind since we didn’t follow the flow at first and just jumped right into thinking about the service. That’s probably why we had to scrap so many ideas before settling on this one. Following this project, I’ll learn to start from the beginning: the problem and root cause, rather than rushing into the solution. A great team also helps a lot in this short period of time because we divided our work according to each other’s skills and finished things on time.

SELF REFLECTION

END OF PROJECT

Turn static files into dynamic content formats.

Create a flipbook
Issuu converts static files into: digital portfolios, online yearbooks, online catalogs, digital photo albums and more. Sign up and create your flipbook.