UPN Taller de Arquitectura 4 - Estrategias Proyectuales - La Victoria - Sector 21

Page 1

IDEARECTORA

PICON ACUÑA, KIMBERLY JANITZA (100%)

POLO CAMARGO, DANIELA ALEXANDRA(100%)

QUIÑONES PONCE, ADRIANA NICOL(100%)

ROJAS AGÜERO, ANILU GIANDRA(100%)

VERANO DEL ÁGUILA, KHRYSTALL MERCEDES (100%)

ARQUITECTOS:

WINCHO CHILQUILLO, OMAR ANGELO BRENIS GUTARRA MARICIELO

TALLER 4 GRUPO 7

INTEGRANTES

KIMBERLY PICON

SoyestudiantedearquitecturayUrbansmo decidíestudarestacarreraporquedesde pequeñasiempremellamólaatención as formasyeldiseñoquesepuedenlograrenlos proyectos.

ADRIANA QUIÑONES

Soy estudiante de Arquitectura y urbanismo, decidí cursar esta carrera ya que desde niña me llamaba la atención las maquetas y el diseño.

DANIELA POLO

Soy estudiante de arqu tectura y Urbanismo decidí estud ar esta carrera, ya que me llamo la atención como se llega a componer diferentes edificaciones

ANILU ROJAS

Soy estudiante de Arquitectura y diseño de interiores , dec dí estudiar esta carrera ya que me permite explotar mi creatividad .

KHRYSTALL VERANO

Soy estudiante de arquitectura y diseño de interiores, decidí estudiar esta carrera porque desde chiquita me llamaba la atención las creaciones que realizaban los arquitectos

ÍNDICE

SIGNIFICADODELPROYECTO

IDENTIFICACIÓN DE VARIABLES-ENUNCIADO CONCEPTUAL

IDEARECTORA

IMPLANTACIÓN DE LA IDEA RECTORA EN EL TERRENO

PROPUESTADEMASSINGARCHITECTURE

IDEARECTORAFINAL

11. MASTERPLAN

CODIFICACIÓNDEVARIABLES

TALLER DE ARQUITECTURA 4 INTEGRANTES: Adriana Quiñones - Daniela Polo - Kimberly Picon - Anilú Rojas - Khrystall Verano DOCENTE : ARQ. OMAR WINCHO CHILQUILLO / ARQ. MARICIELO BRENIS GUTARRA FECHA : 31/08/2023 LÁMINA: 1 IDEA RECTORA DISTRITO LA VICTORIA
1. 2. 3. 4.
5. 6. 7. 8. 9.
10. ENUNCIADODELASIDEASPROPIAS
TERRENO USUARIO

ENUNCIADO DE IDEAS PROPIAS

En una vivienda multifamiliar, el espacio no es solamente funcional, sino que estaba destinada a vivir, es decir estaba íntimamente ligado con la forma en que las personas interactúan con esa arquitectura.

Esta edificación es de uso mixto, en el área de comercio planteamos un minimarket, ya que eso es lo que falta en la zona en la que se encuentra la edificación.

PROYECTO DE VIVIENDA

MULTIFAMILIAR

Debido a que es un sector joven lo que se busca con esta edificacion es implementar mas area verde y con la finalidad de fomentar luminosidad natural y alegria al proyecto.

ENUNCIADO DE IDEAS PROPIAS

La propuesta tiene como finalidad dar confort a los habitantes, por lo cual se implementaran zonas verdes, ya que notamos que en el sector donde se ubica nuestro terreno no hay mucha vegetación.

Ya que la Victoria es una zona con regular contaminación, lo que se quiere implementar en la edificación es más área verde, para poder tranmitir más vida a la zona.

I. INTEGRANTES: Adriana Quiñones -
-
Picon - Anilú
- Khrystall Verano DOCENTE : ARQ. OMAR WINCHO CHILQUILLO / ARQ. MARICIELO BRENIS GUTARRA 1.
TALLER DE ARQUITECTURA 4 FECHA : 31/08/2023 LÁMINA: 2 ANÁLISIS DE CASOS DISTRITO LA VICTORIA
Daniela Polo
Kimberly
Rojas
ENUNCIADO DE IDEAS PROPIAS

SIGNIFICADO DEL PROYECTO

IDEA DEL PROYECTO

Se propone que las familias que habiten esta vivienda puedan cumplir sus necesidades básicas, obtengan comodidad y puedan interactuar entre ellos logrando un ambiente de confraternidad.

¿QUÉ BUSCAMOS?

Cubrir las necesidades de las familias.

Buena iluminación en los ambientes Comodidad.

Generar áreas verdes .

Generar la interacción entre familias.

I.
DOCENTE
ARQ. OMAR WINCHO CHILQUILLO / ARQ. MARICIELO BRENIS GUTARRA 2. SIGNIFICADO DEL PROYECTO TALLER DE ARQUITECTURA 4 FECHA : 31/08/2023 LÁMINA: 3 ANÁLISIS DE CASOS DISTRITO LA VICTORIA
INTEGRANTES: Adriana Quiñones - Daniela Polo - Kimberly Picon - Anilú Rojas - Khrystall Verano
:

TERRENO

AV. PARINACOCHAS 1314, LA VICTORIA

VISTAS

VISTAS FRONTALES

ÁREA DEL TERRENO: 704 m2

PERIMETRO DEL TERRENO: 104,07 cm

VISTAS HACIA EL PASAJE QUE DA AL PARQUE

- Khrystall Verano
3. TERRENO TALLER DE ARQUITECTURA 4 FECHA : 31/08/2023 LÁMINA: 4 ANÁLISIS DE CASOS DISTRITO LA VICTORIA

USUARIO

RELACIÓN DE USUARIOS

ACTIVIDADES EN EL HOGAR

USURIOS PERMANENTES

PADRES DE FAMILIA HIJOS

USURIOS TEMPORALES

DISTRIBUIDORES

RUTAS

VEHICULARESPEATONALES

TRANPORTACIÓN DE PRODUCTOS

medcarse

comer ducharse desntoxcar Convvr Vestrse Descansar Socializar medcarse

ducharse desntoxcar cocinar Convvr Vestrse Descansar Socializar Entregar productor Amacenar

comer estudar

PADRES DE FAMIL A H JOS DISTR BUIDORES

VENDEDORES COMPRADORES

Entregar productor VENDER

VENDEDORES Comprar

TIPOS DE VIVIENDAS EN EL DISTRITO

TIPO DE USO

COMPRA Y VENTA DE PRODUCTOS ADMIN STRACIÓN MANTENIMIENTO

PORCENTAJE DE CIUDADANOS

Niños de 0 a 16 años

Jovenes de 17 a 29 años

Adultos de 29 a 65 años

Adultos de 65 años a más

ANÁLISIS DE CASOS DISTRITO LA VICTORIA

DOCENTE :

ARQ. OMAR WINCHO CHILQUILLO / ARQ. MARICIELO BRENIS GUTARRA

INTEGRANTES:

TALLER DE ARQUITECTURA 4 FECHA :

Adriana Quiñones - Daniela Polo - Kimberly Picon - Anilú Rojas - Khrystall Verano

I.
25%
20%
43%
12%
4.
USUARIO
31/08/2023
LÁMINA: 4

USURIOS PERMANENTES

USURIOS TEMPORALES

INTEGRANTES: Adriana Quiñones - Daniela Polo - Kimberly Picon - Anilú Rojas - Khrystall Verano

I.
DOCENTE : ARQ. OMAR WINCHO CHILQUILLO / ARQ. MARICIELO BRENIS GUTARRA PADRES DE FAMILIA HIJOS DISTRIBUIDORES VENDEDORES
EDADES MUJERES HOMBRES 5 - 18 10 15 18 - 45 31 44 4. USUARIO TALLER DE ARQUITECTURA 4 FECHA : 31/08/2023 LÁMINA: 4 ANÁLISIS DE CASOS DISTRITO LA VICTORIA
COMPRADORES

IDENTIFICACIÓN DE LAS VARIABLES

PRIMERA VARIABLE

RITMO

Secuencia de elementos que son constantes.

SEGUNDA VARIABLE

TRAMA

La intersección de líneas o ejes que forman un reticulado.

TERCERA VARIABLE

CONFORT

Generación de áreas verdes en todos los niveles.

CUARTA VARIABLE

JERARQUÍA

Organización de cosas de manera ordenada.

I.
DOCENTE
ARQ. OMAR WINCHO CHILQUILLO / ARQ. MARICIELO BRENIS GUTARRA TALLER DE ARQUITECTURA 4 ANÁLISIS DE CASOS DISTRITO LA VICTORIA FECHA : 31/08/2023 LÁMINA: 4 5. IDENTIFICACIÓN
INTEGRANTES: Adriana Quiñones - Daniela Polo - Kimberly Picon - Anilú Rojas - Khrystall Verano
:
DE LAS VARIABLES

CODIFICACIÓN DE VARIABLES

RITMO

Secuencia de elementos que son constantes.

TRAMA

La intersección de líneas o ejes que forman un reticulado.

CONFORT

Generación de áreas verdes en todos los niveles.

JERARQUÍA

Organización de cosas de manera ordenada.

INTEGRANTES: Adriana Quiñones - Daniela Polo - Kimberly Picon - Anilú Rojas - Khrystall Verano

I.
DOCENTE
ARQ. OMAR WINCHO CHILQUILLO / ARQ. MARICIELO BRENIS GUTARRA 6.
TALLER DE ARQUITECTURA 4 FECHA : 31/08/2023 LÁMINA: 4 ANÁLISIS DE CASOS DISTRITO LA VICTORIA
:
CODIFICACIÓN DE VARIABLES

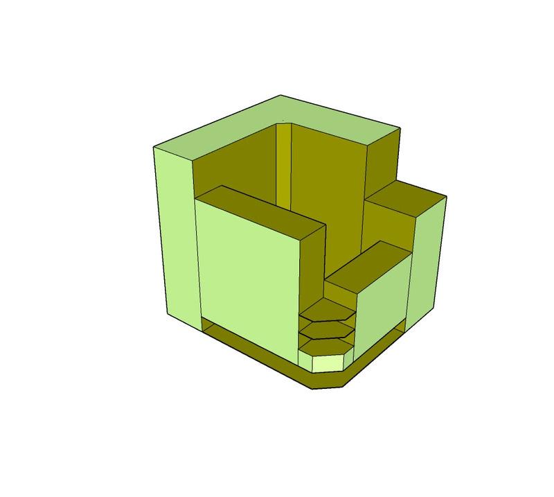
IDEA RECTORA

PROPUESTA DE IDEA RECTORA

JERARQUÍA:

Organizados según la importancia funcional de la funcionlalidad del espacio

RITMO: presenta desniveles que generan ventilación, iluminación y areas verdes.

EJE Y ASIMETRÍA: presenta un eje que pasa por el medio de la área libre

SUSTRACCIÓN: se sustrajeron partes del bloque de terreno construido, y por esto se formo el espacio central y los desniveles. ingreso

I.
DOCENTE : ARQ. OMAR WINCHO CHILQUILLO / ARQ. MARICIELO BRENIS GUTARRA áreas verdes 0
INTEGRANTES: Adriana Quiñones - Daniela Polo - Kimberly Picon - Anilú Rojas - Khrystall Verano
7. TALLER DE ARQUITECTURA 4 FECHA : 31/08/2023 LÁMINA: 4 ANÁLISIS DE CASOS DISTRITO LA VICTORIA
ingreso
ventilación
ingreso buena iluminación de los espacios buena
de los espacios

IMPLANTACIÓN EN EL TERRENO

IMPLANTACIÓN EN EL TERRENO

8.
TALLER DE ARQUITECTURA 4 FECHA : 31/08/2023 LÁMINA: 4 ANÁLISIS DE CASOS DISTRITO LA VICTORIA

PROPUESTA MASSING ARCHITECTURE

delimitar el terreno volumetría creada en base al terreno separar en 4 bloques que se separaran en más.

incorporamos las terrazas volumen base

DOCENTE : ARQ. OMAR WINCHO CHILQUILLO / 9.
TALLER DE ARQUITECTURA 4 FECHA : 31/08/2023 LÁMINA: 4 ANÁLISIS DE CASOS DISTRITO LA VICTORIA
MASSING ARCHITECTURE

IDEA RECTORA FINAL

PROPUESTA CON ESPACIOS LIBRES Y VISUAL HACIA EL LADO FRONTAL E IZQUIERDO

PROPUESTA CON AZOTEAS VERDES, YA QUE FAVORECEN LA BIODIVERSIDAD.

DISMINUYEN LA CONTAMINAACIÓN DEL AIDDE Y GENERAN UN MENOR CONSUMO ENERGÉTICO DE LA VIVIENDA

PARALELEPIPEDOS IRREGULARES UNIDOS

I.
DOCENT ARQ. OMAR WINCHO CHILQUILLO / ARQ. MARICIELO BRENIS GUTARRA 70% Departamentos 10.IDEA RECTORA FINAL TALLER DE ARQUITECTURA 4 31/08/2023 4 ANÁLISIS DE CASOS DISTRITO LA VICTORIA ´Comercio 5% Espacio para ejercitarse
Adriana Quiñones - Daniela Polo - Kimberly Picon - Anilú Rojas - Khrystall Verano
TERENO

MASTER PLAN

Prol. Lucanas

VÍAS de facil acceso

INTEGRANTES: Adriana Quiñones - Daniela Polo - Kimberly Picon - Anilú Rojas - Khrystall Verano

ÁREAS VERDES

Genera confort en los residentes

COMERCIO rodeado de diferentes tipos de comercios que benefician a los residentes.

VIVIENDAS UNIFAMILIAR Y MULTIFAMILIAR

Av. Parinacochas Jr. Bélgica

Prol. Lucanas Entrada principal

I.
DOCENTE : ARQ. OMAR WINCHO CHILQUILLO / ARQ. MARICIELO BRENIS GUTARRA J r . B é l g i c a 11.MASTER PLAN TALLER DE ARQUITECTURA 4 FECHA
31/08/2023 LÁMINA: 4 ANÁLISIS DE CASOS DISTRITO LA VICTORIA
:
Parinacochas
Av.

ENUNCIADO DE IDEAS PROPIAS

PROYECTO DE VIVIENDA MULTIFAMILIAR

En una viv enda mu t am l a e espacio no es so amente unc ona s no que estaba des nada a v v r es dec r es aba n mamen e gado con la fo ma en que as personas in e ac úan con esa arqu ectura

Deb do a que es un sec or oven o que se busca con esta ed f cac on e mp ementar mas area ve de y con a ina dad de fomen ar uminos dad natu a y aleg ia a proyecto

SIGNIFICADO DEL PROYECTO

Se propone que las familias que habiten esta vivienda puedan cumplir sus necesidades básicas, obtengan comodidad y puedan interactuar entre ellos logrando un ambiente de confraternidad.

¿QUÉ BUSCAMOS?

VISTAS

VISTAS

Es a edi ac ón es de uso m xto en el á ea de come cio p anteamos un m n marke ya que eso es o que a ta en a zona en a que se encuen ra a ed cac ón

La p opuesta ene como na dad dar con or a os hab tantes po o cual se mp ementaran onas verdes ya que notamos que en e se o donde se ub a nues ro er eno no hay mucha vegetac ón

Ya que a V ctor a es una ona con egu ar contaminac ón lo que se qu e e imp emen ar en la ed f ca ón es más área verde para pode ranm más v da a a ona

CODIFICACIÓN DE VARIABLES

RITMO Secuenc a de e emen os que on onstan e

de neas o e es que forman un ret cu ado CONFORT Generac ón de áreas verdes en todo os n ve e JERARQU A O ga ac ó de co a de a e a o de ada

TERRENO AV. PARINACOCHAS 1314, LA VICTORIA Sector21 Perú Lima LaVictoria

PROPUESTA

RITMO presenta desnive es que generan venti ac ón lum nac ón y areas verdes

EJE Y AS METRÍA: presenta un e e que pasa por el med o de la área ibre SUSTRACCIÓN se sustra eron partes de b oque de terreno constru do y por esto se formo e espac o centra y los desniveles

PRIMERA VARIABLE

RITMO

Secuencia de elementos que son constantes.

SEGUNDA VARIABLE

TRAMA

La intersección de líneas o ejes que forman un reticulado.

TERCERA VARIABLE

CONFORT

Generación de áreas verdes en todos los niveles.

CUARTA VARIABLE

JERARQUÍA

Organización de cosas de manera ordenada.

IMPLANTACIÓN EN EL TERRENO

C V PADRES DE FAM A HI OS d d Descansar Socializar d DI TR BU DOR S VEND DORES COMPRADORES PAD ES DE AM A H JO D S R BU DOR S V ND DORE COMPRADOR S COM RA Y VENTA D RODU TOS ADM N ST AC ÓN N N N O RUTA VEH U AR SP ATONAL S T AN O TAC ÓN DE RODU TOS C S N OG Jovenes de 17 a 29 años 25% Niños de 0 a 16 años 20% Adultos de 29 a 65 años 43% Adultos de 65 años a más 12% PAD ES DE FAM A TALLER DE ARQUITECTURA 4 6728 LÁMINA: 3 IDEA RECTORA

IDEA
ÁREADELTERRENO: 704m2 PERIMETRODELTERRENO: 104,07cm
DEL PROYECTO
IDENTIFICACIÓN DE LAS VARIABLES DE IDEA RECTORA ár 0
MASSING ARCHITE
IDEA RECTORA
FRONTALES VISTAS HACIA EL PASAJE QUE DA AL PARQUE
Cubrir las necesidades de las familias. Buena iluminación en los ambientes Comodidad. Generar áreas verdes . Generar la interacción entre familias.
USUARIO
de imitar el terreno vo umetría creada en base al terreno separar en 4 b oques que se separaran en más ncorporamos las terrazas volumen base USUR OS PERMANENTES USUR OS TEMPORALES RELACIÓNDE USUARIOS PORCENTAJEDECIUDADANOS T POSDE V V ENDASENEL D STR TO USUROS PERMANENTES USUROS TEMPORALES Mu eres 50 99% Hombres 49 01% FECHA : 07/09/2023
TRAMA La nte secc ón
JERARQUÍA Organ zados según a mportanc a func onal de a funcion a idad del espac o

Turn static files into dynamic content formats.

Create a flipbook
Issuu converts static files into: digital portfolios, online yearbooks, online catalogs, digital photo albums and more. Sign up and create your flipbook.