BITACORA CITY U LA CAMELIA - TALLER 8

Page 1

T A L L E R 8E D I F I C A C I O N E S C O M P L E J A S
COMPLEJO UNIVERSITARIO LA CAMELIA
JUANITA CASTRO RINCON

Campus universitario

Zonas verdes

Conservacion urbanística

POTENCIALIDADES

Frente comercial activo que conecta con el proyecto Potencial para creación plaza publica Conexiones peatonales

DEMANDA POBLACIONAL

DINÁMICA AMBIENTAL

Arte / exposiciones

Zona lectura

Zona estudio

Zona estancia / terraza

Zona teatrino

Enfoque en el espacio publico

CULTURAL : Integrando a los estudiantes a un espacio vital y graticante

ESPACIOS VITALES : Zonas con naturaleza y con un confort climático ideal para el lugar y el usuario

TIPO DE USUARIOS

ESPACIOS IDEALES : Que sea compacto, ergonómico, funcional y vital

DINÁMICA SOCIAL

ADMINISTRATIVO EDUCATIVO COMERCIAL RESIDENCIAL

Carretera principal

Conexiones comerciales

Entre 400 - 600 personas trascurren el lugar durante el día y en la noche, es una población otante durante el día ya que es una zona muy comercial y también en la noche por esta razón hay varias zonas residenciales y se plantea la residencia para los estudiantes

USOS ACTUALES
ANÁLISIS URBANO NORMATIVIDAD

TOPOGRAFÍA

VISUALES CONCEPTO

DETERMINANTES DE IMPLANTACIÓN

Me determina ujos, el cual me determina un acceso principal

EJES VISUALES

Me determina el posicionamiento del volumen para obtener una visual 360

Me determina el confort climático del proyecto según su colocación

VIENTOS

Me determina las aberturas y vacíos en el proyecto para una ventilacion cruzada y constante

EJES
SOL

Se toman los 2 bloques actuales del volumen

2

Se generan retrocesos en los dos volúmenes generando un pasaje como en el volumen actual, acoplando el volumen actual con el nuevo

3

Se rotan los volúmenes para tener un rango visual mas amplio

4

Se articulan planos que nos genera una modulación para distribuir organizadamente los apartamentos, también generando diferentes alturas, en el cual se producen unas terrazas

CRITERIOS DE IMPLANTACIÓN

La aproximación principal es sobre la avenida SANTANDER 1

2

Se generan retrocesos en los dos volúmenes generando un pasaje como en el volumen actu

Se rotan los volúmenes para tener un rango visual mas amplio 3

PARTI DE DISEÑO
1
APROXIMACIÓN ACCESO VACÍOS

ZONIFICACIÓN

Primer piso

Zona administrativa

Zona servicios / Baños

Zona recepción

Zona Cafetería

Zona papelería

Zona farmacia

La forma del proyecto esta compuesta por 2 paralelepípedos en los que se ARTICULAN volúmenes.

Creando una unión, deslazamientos y diferentes alturas en todo el proyecto

Segundo , tercero y cuarto piso

Quinto piso

Zona actividad física

Salida de emergencia Punto jo

Zona ludoteca

Zona auditorio

CAPACIDAD - ÁREA

Sexto y septimo piso

GEOMETRÍA

CIRCULACIÓN

ACCESO HALL DE ACCESO

ACCESO/PUNTO FIJO 1

CUARTO DE ASEO SALIDA DE EMERGENCIA

ACCESO/PUNTO FIJO 2

CIRCULACIÓN

PISO 2 PISO 3 PISO 4 Y 5 PISO -1 PISO -2 PISO -3 PISO 1 PUENTE CONECTOR CIRCULACIÓN ACCESO/PUNTO FIJO 1 ACCESO/PUNTO FIJO 2 CUARTO DE ASEO SALIDA DE EMERGENCIA CIRCULACIÓN RESIDENCIA TIPOLOGÍA B RESIDENCIA TIPOLOGÍA B PUENTE CONECTOR CIRCULACIÓN ACCESO/PUNTO FIJO 1 ACCESO/PUNTO FIJO 2 CUARTO DE ASEO SALIDA DE EMERGENCIA CIRCULACIÓN RESIDENCIA TIPOLOGÍA C RESIDENCIA TIPOLOGÍA C SALA DE INVESTIGACIÓN DIGITAL TALLER DE ARTE/ CREATIVIDAD SALA DE LECTURA SALA DE ESTUDIO TERRAZA GRUPAL INDIVIDUAL PRIVADA ACCESO/PUNTO FIJO CIRCULACIÓN BAÑOS BAÑOS SALA DE VIDEOJUEGOS SALA DE TV ACCESO/PUNTO FIJO CIRCULACIÓN BAÑOS CUARTO DE ASEO LAVANDERIA RECOLECCIÓN DE AGUAS LLUVIAS BODEGA ACCESO/PUNTO FIJO CIRCULACIÓN CIRCULACIÓN ACCESO/PUNTO FIJO 1 ACCESO/PUNTO FIJO 2 CUARTO
CIRCULACIÓN RESIDENCIA TIPOLOGÍA A RESIDENCIA TIPOLOGÍA B PLAZOLETA/
ESTUDIO ACCESO HABITACIÓN COMEDOR ESCRITORIO COCINETA SALA BAÑO ACCESO HABITACIÓN X2 COMEDOR ESCRITORIO COCINETA SALA BAÑO ACCESO HABITACIÓN X3 COMEDOR ESCRITORIO COCINETA SALA BAÑO ORGANIGRAMA
DE ASEO SALIDA DE EMERGENCIA
ZONA
RECEPCIÓN BAÑOS
CIRCULACIÓN CAFETERÍA PAPELERÍA SECRETARIA SALA DE ESPERA OFICINA ADMINISTRADO SALÓN DE JUNTAS BODEGA ADMINISTRACIÓN PISO 6 Y 7
AUDITORIO
GIMNASIO SALÓN DE YOGA LUDOTECA

FORMA : 50%

ESTRUCTURA 50%

CUBIERTA: 0% 3 ANTIGUOS CABLES : 100%

CIMENTACIÓN: 100%

ASPECTOS A RECICLAR ESPACIOTECNICO
PLANT tercer PISO pend. Carrera23B 0.00 0.80 0.42 PLAZA LINEAL piso piedra CAPACIDAD PARQUEADEROS MINUSVALIDOS PARADERO AvenidaLindsay B65Calle Carrera 23A AvenidaSantander SUBESTACION ELECTRICA

Diferentes alturas que permite una visual de 360

Genera movimiento en la fachada creando nuevos espacios y mejor ventilación

Se genera este ritmo para tener un rango visual mas amplio sobre la ciudad de Manizales

Se rotan los volúmenes generando vacíos para una mejor ventilación e iluminación en el interior del edicio

TIPOLOGÍAS

Se pensó en una propuesta que responda a las necesidades habitacionales de los estudiantes, desarrollando tipologías que se ajusten a distintos tipos de usuarios

ESPACIO PUBLICO

TIPOLOGÍA A : para residentes de estadía de corta duración, tipo hostal, usualmente para 1 persona

TIPOLOGÍA B : para usuarios de mediano a largo plazo, donde se busca un ambiente compartido de 2 personas

TIPOLOGÍA C : para usuarios de media a largo plazo, desarrolladas en un ambiente exible donde se comparta hasta 3 personas

ESPACIO INTERIOR

En el espacio publico se presentan diferentes actividades para los estudiantes, generando diferentes ambientes conectandolos a su vez con la naturaleza y visuales que ofrece la ciudad de Manizales. Formando recorridos dinámicos con una experiencia única, asimismo creando un pasaje comercial que relacione el proyecto con su contexto actual

CRITERIOS DE DISEÑO ESCALONAMIENTO ADICIÓN Y ARTICULACIÓN RITMO ROTACIÓN
COCINA KITCHEN SALA - COMEDOR LIVING AND DINING ROOM HABITACIÓN TIPO ROOM

CONVENCIONES

PLANTA URBANA SALIDA DE EMERGENCIA DROGUERÍA RESTAURANTE VESTIER TRABAJADORES HOMBRES VESTIER TRABAJADORES MUJERES
DE ESPERA
SECRETARIO
ADMINISTRADOR
DE JUNTAS PSICOLOGÍA ENFERMERÍA BAÑO BAÑOS HOMBRES BAÑOS MUJERES CAPILLA RESTAURANTE DE CADENA COMIDAS RÁPIDAS CAFÉ PUNTO FIJO PAPELERÍA
RECEPCIÓN SALA
OFICINA
OFICINA
SALÓN
1 2 3 4 5 6 7 8 9 10 11 12 13 14 15 16 17 18 19 20
PLANTA TIPO 1 - TORRE A CONVENCIONES A B C 15 14 Apartamento Tipo A Apartamento Tipo Apartamento Tipo C Punto Fijo Salida de emergencia 1 2 4 Habitación Baño 3 5 6 7 14 15 A B C B B B A B A B A 1 1 1 1 1 1 1 1 1 1 1 1 1 1 1 1 1 1 1 5 2 2 2 2 2 2 2 2 2 2 2 2 3 3 3 4 4 4 4 4 4 4 4 4 4 4 6 7 7 5 6 7 5 6 7 6 5 6 5 6 7 7 5 5 5 5 5 6 6 6 6 6 Estudio Sala Comedor Cocina Balcón
PLANTA TIPO 2 - TORRE B CONVENCIONES A B C 15 14 Apartamento Tipo A Apartamento Tipo Apartamento Tipo C Punto Fijo Salida de emergencia 1 2 4 Habitación Baño 3 5 6 7 Estudio Sala Comedor Cocina Balcón 14 15 A B C 1 1 1 1 1 1 1 1 1 1 1 1 1 2 2 2 2 2 2 2 2 2 2 2 3 3 3 3 3 3 3 4 5 6 4 5 6 4 5 6 6 5 5 4 4 6 5 4 6 5 4 6 7 7 7 7 7 7 7 7 A A A A A A 5 4 6 5 4 6 6 6 4 4 5 5 A A

PLANTA PISO 5 TORRE B

1 2 4 Auditorio

3 5

Baños hombres

Baños mujeres

Ludoteca

Vestier mujeres

6 7 Vestier hombres

Sala audiovisual

Punto Fijo

Salida de emergencia

LUDOTECA AUDITORIO CAMERINO MUJERES MAQUINASSALAAUDIOVISUAL/ W .C MUJERES 14 15
Torre B 15 14
4 7 2 1 1 2 3 1 2 5 6

PLANTA PISO 5 TORRE B

VESTIDORES S.S MUJERES LOCKERS S.S HOMBRES 14 15 1 2 3 4 5 6 Torre A 15 14 Baños hombres Baño mujeres Sala aerobicos Punto Fijo Salida de emergencia 1 2 4 Sala spinning-bicicleta Zona de pesas 3 5 6 Zona de maquinas
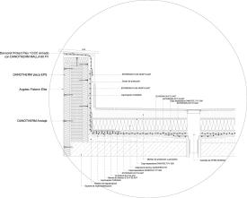
CORTE FACHADA CORTE TRANSVERSAL TORRE A LOSADE ESTRUCTURAL AISLANTEACUSTICO PIEZADE MADERA ARACIERRE PERIMETRAL ANO ARAENTRADADEAIRE ACONDICIONADO PAVIMENTO TIPO MADERA PLACAESTRUCTURAL ASIENTO RETRACTIL TORNILLOAUTO EXPANSIVO BARRACORRUGADA MENSULAGUTTERKEL CONCRETO LIVIANO BASTIDORES QUE PERMITEN UN DESPONTAJE ACIL AGIL ARA ELMANTENIMIENTO DE DUCTOS DETALLEANCLAJE FACHADAEN CONCRETO CON MESULADE REGULACION EN 3 DIMENSIONES DETALLETERRAZA DETALLEAUDITORIO DETALLE UNIÓN VIGA

CRITERIOS SUSTENTABLES

Aplicando estos objetivos de la ODS, se podrá optimizar el proyecto arquitectónico. dando una estancia a todo tipo de población y genero. Al igual que se generan estrategias o para un bajo consumo y sostenible y a partir de esto generar conciencia para que generaciones futuras hagan cambios por el clima y el medio ambiente. Asimismo con este proyecto arquitectónico se generan nuevos empleos que ayudaran a las familias

Luces LED de bajo consumo

Cada baldosa Pavegen produce 12 valtios B

CRITERIOS SUSTENTABLES

Implementación de paneles solares para un ahorro máximo de energía

Vacíos para una ventilación y confort climático, al igual que una iluminación dentro del edicio

Lamina metálica en el punto jo para una ventilación seguida en el proyecto

Estas mismas ocupan el 0,27 mts2 en el espacio publico

baldosas que generan energía limpia con cada pisada

Se puede usar como conductor de corrientes de vientos por su altura, ademas de disminuir la contaminación auditiva

Por la densidad de su follaje es ideal para la implantación y funciona como una barrera para la contaminación auditiva y de olores, ademas de ser un buen conductor de vientos

materialidad, Implementamos unas fachas ventiladas con laminas tipo madera y de concreto liviano el cual permite una ventilación cruzada y también benecia al confort interior, ya que transforma el aire, es un producto sostenible y el cual no implica mantenimiento tan seguido y es de larga vida.

ENERO/AMANECER Ángulodesalidadelsol −89°46′21″ MARZO/AMANECER JUNIO/AMANECER ENERO/ATARDECER 17:48PM Ángulodepuestadelsol +89°47′37″ JUNIO/ATARDECER MARZOATARDECER
EFICIENCIA VIDA ÚTIL RENDIMIENTO CROMÁTICO MADERA
CONCRETO LADRILLO
Arrayan de Manizales
7 cueros Cedro negro
VEGETACIÓN

Turn static files into dynamic content formats.

Create a flipbook
Issuu converts static files into: digital portfolios, online yearbooks, online catalogs, digital photo albums and more. Sign up and create your flipbook.