REVISTA CENTRO COMUNITARIO "PETUA"

Page 1

UNIVERSIDAD LA SALLE NOROESTE ARQUITECTURA TALLER DE DISE—O III INTEGRANTES: JESUS ALBERTO MOLINA MENDOZA JOS… ERNESTO TOLEDO F…LIX

ÕNDICE

CapÌtulo 1

Antecedentes del problema Planteamiento Justificación Objetivo CapÌtulo 2 Ejemplos an·logos Objeto de estudio Sujeto de estudio Localización geográfica Medio natural Temperatura Clima TopografÌa Flora Fauna

Aspectos demográficos Aspectos económicos Medio urbano Referentes urbanos Aspectos urbanos Aspectos arquitectónicos Aspectos constructivos Infraestructura y servicios CapÌtulo 3 Normativa y reglamentos CapÌtulo 4 An·lisis de ·reas Programa arquitectónico Diagramas Concepto

03 03
04 04 05 06 07 10 10 11 12 12 12 13 13 14 15 15 16 17 18 19 19 20 21 21 25 25 28 29 28

INTRODUCCI”N

En el presente documento se presenta la investigación realizada para poder plantear, desarrollar y diseñar una propuesta arquitectonica de un centro comunitario para la comunidad de "El pueblito" Kilometro Nueve, Sonora.

ANTECEDENTES DEL PROBLEMA

Los centros comunitarios surgieron a finales del siglo XIX y comienzos del siglo XX y fueron centros de "reforma social" en la primera mitad del siglo XX.

Son organizaciones basadas en un vecindario las cuales proveen servicios y actividaes que logran identificar y reforzar las fortalezas de las personas, familias o de la comunidad entera. Estas pueden variar dependiendo del vecindario o comunidad en el que esten desarrolladas, entre los programas que se pueden incluir estan:

Este tipo de centros se convirtieron en importantes instituciones de reforma a finales del siglo XIX y comienzos del XX. En Estados Unidos el asentamien to mas conocido de este tipo fue la casa Hull de Chicago. La mayoría de estas edificaciones eran edificios grandes en vecindarios de inmigran tes en ciudades industriales donde los trabajadores de asentamientos pres taban servicios a los vecinos y buscaban remediar la pobreza.

-Capacitación laboral -Empleo -Educación infantil -Programas para jóvenes -Artes -Salas de cómputo
-AsesorÌas
-Alfabetización

PLANTEAMIENTO

¿Cuál es el problema?

Tenemos a la comunidad de Kilometro Nueve, una pequeña ranchería a las afueras de los límites de la ciudad, su crecimiento se ha visto estancado y con el paso de los años su población ha ido disminuyendo y esto genera que no existan muchas oportunidades para sus habitantes, lo que genera que abandonen la comunidad y disminuya aún más su población.

Es debido a esto que se propone la construcción de un centro comunitario, el cual logre generar un impacto positivo en esta misma.

Justificación

La creación de un centro comunitario será de un gran beneficio para la comunidad de Kilómetro Nueve, ya que al ser un pueblo alejado de la mancha urbana principal de Ciudad Obregón, puede llegar a tener cierto nivel de marginación y contar con este tipo de edificación podría brindarles a la comunidad un empujón hacia un mejor desa rrollo, además que mediante los talleres podrán reforzar su identidad e incluso llegar a reducir la delincuencia en jóvenes.

Objetivo general

Justificación

CENTRO DESARROLLO COMUNITARIO LA SALLE CENTRO COMUNITARIO / CELAYA MÈXICO CENTRO COMUNITARIO / SAN IGNACIO 1 2 3
EJEMPLOS AN£LOGOS

CENTRO DESARROLLO COMUNITARIO LA SALLE

CÓCORIT, SONORA

Uso del edificio y función Alberga el centro de desarrollo comunitari o de La Salle, el cual brinda sus servicios a toda la comunidad.

Tipo de usuarios Toda la comunidad del pueblo de Cócorit, Sonora.

Volumen y forma Está compuesto de un volumen rectangular en forma de "L" el cual en su interior alberga los espacios de este edificio.

Contexto

Ubicado en el centro del pueblo de Cócorit, se encuentra la plaza del pueblo y viviendas en sus alrededores.

Conclusión

Es un centro comunitario muy cálido y atractivo, se adapta per fectamente a su entorno y a la vez logra llamar a la comunidad a participar en él.

1

CENTRO COMUNITARIO

CELAYA, MÉXICO

Uso del edificio y función Alberga principalmente actividades culturales y artísticas, pero haciendo lugar también para el esparcimiento y la recreación.

Tipo de usuarios La edificación es para todo tipo de usuarios.

Volumen y forma Está compuesto por una forma irregular donde el eje rector pasa por toda la edificación.

Contexto

En una zona de la ciudad de Celaya que cuenta con una superficie aproximada de 70 hectáreas de suelo público.

Conclusión

El centro comunitario logra ser muy atractivo desde el exterior, brinda una sensación de seguridad y comodidad.

2

CENTRO COMUNITARIO SAN IGNACIO

CORDOBA, ARGENTINA

Uso del edificio y función Tiene como principal propósito activar diversos procesos intangibles y de sociabilización que la comunidad prevé desarrollar.

Tipo de usuarios La edificación es para todo tipo de usuarios.

Volumen y forma Está compuesto por un volumen rectangular, con una forma lineal.

Contexto

La Obra se encuentra dentro de un joven tejido urbano en las afueras de la Ciudad de Córdoba, Argentina. Un sector periférico, donde había actividades del tipo productivas e industriales, tiempo atrás fueron prepon derantes.

Conclusión

Es una propuesta muy interesante como transformaron la idea de un centro comunitario en algo moderno y funcional. Dando una sensa ción de paz y tranquilidad.

3

OBJETO DE ESTUDIO

Se hará la propuesta arquitectónica de un centro comunitario para la comunidad de Kilómetro Nueve, Sonora, la cual deberá poder adaptarse al contexto social de la comunidad y deberá poder brindar una variedad de talleres y servicios que fortalezcan

SUJETO DE ESTUDIO

El centro comunitario, como lo indica el tipo de edificación que es, recibirá a todo tipo de personas de la comunidad en la que está ubicado, desde niños hasta personas mayores, es por esto que se debe tener en cuenta en el proceso de diseño que debe ser atractivo para todos los usuarios y poder tener espacios para todos.

Se debe tener muy en cuenta este último punto a la hora de diseñar y planificar los talleres y tipos de actividades que se impartirán.

ACTVIDADES DE LOS USUARIOS

Cocina Deportes Arte Tejido Música Lectura AsesorÌas

LOCALIZACI”N GEOGR£FICA

Terreno del proyecto Paseo de las liebres 68.5x38.5M

MÉXICO MUNICIPIO DE CAJEME, El Pueblito Kilómetro nueve Escuela primaria

Local de eventos “Rancho la coqueta” Panadería tradicional Tienda de conveniencia “Oxxo”

MEDIO NATURAL

La temporada calurosa dura del 8 de abril al 20 de junio y temperatura máxima promedio diaria es más de 32 °C. El mes más cálido del año en Sonora es mayo, con una máxima de 33 °C y mínima de 21 °C.

La temporada fresca dura del 30 de noviembre al 13 de febrero, y temperatura máxima promedio diaria es menos de 27 °C. y su mes más frío del año es enero, con una mínima de 15 °C y máxima de 26 °C.

TEMPERATURA CLIMA

El clima en Hornos, Sonora es seco a semiseco y sus inviernos son muy frescos y secos.

TOPOGRAFÕA

La comunidad de Kilómetro Nueve se encuentra en lo que se conoce como llanura costera y deltas de Sonora, aquí existe una altitud máxima de 54 metros, una altitud mínima de 36 metros y una altitud promedio de 38 metros.

FLORA

Predominan los matorrales en la planicie costera, al noroeste y región central. Hay selvas en la parte sureste del estado, seguidas por el matorral sub-tropical; los pastizales se ubican al norte y en los límites con Chihuahua se localizan los bosques templados.

Mezquite Palo verde Ciriam Tabachin Ceiba Neem

FAUNA

1
Colibri
Vaca
Gallina Ardilla
Caballo

ASPECTOS DEMOGR£FICOS

La comunidad de Kilómetro Nueve El Pueblito se encuentra en el Municipio de Cajeme y en total cuenta con 323 habitantes. Es una comunidad que aparentemente está disminuyendo en población, ya que según estadísticas en 2010 existían alrededor de 125 viviendas habitadas y en 2020 se registraron un total de 93 viviendas habitadas.

ASPECTOS ECON”MICOS

La estructura económica en la comunidad de Kilómetro Nueve consiste más que nada en actividades agrícolas y de comida, como lo son panaderas tradicionales, siendo esta la actividad económica más caracte rística de la comunidad. Al ser una comunidad que ha ido perdiendo habitantes a lo largo de los años, no existe una gran variedad en cuanto a sus actividades y crecimiento económico.

MEDIO URBANO

USO DEL SUELO

La comunidad de Kilómetro Nueve se encuentra en lo que conocemos como tierras de cultivo y al ser muy pequeña y no estar muy desarrollada, cuenta en su gran mayoría únicamente con casas habitacionales y lugares de servicio para esta misma comunidad.

Escuela primaria Rancho “La coqueta”
Colindancias Grupo “AA”
Capilla de oración OOMAPAS

REFERENTES URBANOS

Tienda de conveniencia Letrero de nombre Panadería tradicional

EQUIPAMIENTO URBANO

En la zona del terreno no se cuenta con banquetas ni amueblado público, únicamente en colindancias se encuentran casas habitación, sin embargo, una cuadra antes del terreno se encuentra una capilla de oración para la comunidad, así como una cancha deportiva con bancas.

Capilla de oración Cancha deportiva

La comunidad de Kilómetro Nueve no cuenta con un estilo arquitectónico como tal, siendo una comunidad rural que no ha visto mucho desarrollo en los últimos años propicia aún más que siga sin desarrollarse un estilo como tal.

Se pueden encontrar desde casas construidas de ladrillo, madera y techos de lámina hasta viviendas sencillas, decoradas con molduras y sin colores característicos.

ASPECTOS ARQUITECT”NICOS ASPECTOS CONSTRUCTIVOS

Se utilizan sistemas de construcción tradicionales como el ladrillo, muro de carga, cimentaciones, aunque al ser una comuni dad agrícola y con muy poco desarrollo económico llegan a existir casos de casas en muy malas condiciones que ni siquiera logran tener muros firmes y seguros.

SERVICIOS
pavimentación
cuenta con todos los servicios básicos necesarios
centro comunitario
drenaje, recolección
basura
transporte
POSTE DE ELECTRICIDAD TOMA DE AGUA POTABLE / INSTALACION DE OOMAPAS CANCHA DEPORTIVA AMUEBLADO PUBLICO CAPILLA DE ORACI”N
INFRAESTRUCTURA Y
El terreno no cuenta con
o banquetas, sin embargo,
para el
como
de
y
público.

NORMATIVAS Y REGLAMENTOS

REGLAMENTO DE CONSTRUCCI”N DE CAJEME CAJONES DE ESTACIONAMIENTO

ANCHO DE LOS PASILLOS DE CIRCULACIÓN

En los estacionamientos se debe dejar pasillos para la circulación de los vehículos de con formidad con lo establecido en la Tabla 1.2 .

NORMATIVAS Y REGLAMENTOS

REGLAMENTO DE CONSTRUCCI”N DE CAJEME

ARTÍCULO 83.

Las circulaciones peatonales deben tener un ancho mínimo de 1.20 m . Los pavimentos serán antiderrapantes, con cambios de textura en cruces o descansos para orientación de ciegos y débiles visuales.

ARTÍCULO 87.

Las rampas se colocarán en los extremos de las calles y deben coincidir con las franjas reser vadas en el arroyo para el cruce de peatones. Tendrán un ancho mínimo de 1.00 m y pendiente máxima central del 10.00 %, así como cambio de textura para facilitar la identi ca ción por personas ciegas y débiles visuales .

ARTÍCULO 118.

Las escaleras de las edi caciones deberán satisfacer los siguientes requerimientos y dimensiones mínimas:

NORMATIVAS Y REGLAMENTOS

REGLAMENTO DE CONSTRUCCI”N DE CAJEME

ARTÍCULO 119

Las rampas peatonales deben cumplir con las siguientes condiciones de diseño:

I. La pendiente máxima no excederá del 10.00 %.

II. El ancho mínimo de las rampas en edi cios par a uso público será de 1.20 m. En interiores de viviendas unifamiliares el ancho mínimo libre de 90 cm sin contemplar el barandal.

III. Deberá tener barandales por lo menos en uno de sus lados.

IV. Deberán construirse de materiales incombustibles con acabado antiderrapante en el piso.

CIRCULACIÓN EN EDIFICACIONES

ARTÍCULO 123.- SALIDAS DE EMERGENCIA

Todo vano que sirva de salida de emergencia a un local, lo mismo que las puertas respecti vas, deberán sujetarse a las disposiciones de este capítulo.

a) Deberán de contar en cada local o nivel del establecimiento dispositivos que permitan su apertura con el simple empuje de los usuarios y siempre serán abatibles hacia el exterior, sin que sus hojas obstruyan pasillos, escaleras o banquetas.

c) Tendrán salida directa a la vía pública, o la harán por medio de pasillos y escaleras con una anchura mínima igual a la de la suma de las circulaciones que desemboquen en ellos. El ancho permisible mínimo es de 1.20 m libres de todo obstáculo.

NORMATIVAS Y REGLAMENTOS

REGLAMENTO DE CONSTRUCCI”N DE CAJEME

ARTÍCULO 94

La capacidad de los depósitos de agua será el equivalente al consumo medio de un día, de acuerdo con las dotaciones diarias de los siguientes incisos:

ARTÍCULO 116

Las gradas en las edi caciones para deportes y teatros al aire libre, deben cumplir con las siguientes disposiciones:

I. El peralte máximo será de 45 cm y la profundidad mínima de 90 cm, excepto cuando se instalen butacas sobre las gradas, en cuyo caso se ajustará a lo dispuesto en las fracciones que anteceden.

II. Debe existir una escalera con anchura mínima de 1.20 m por cada 9.00 m. de desarrollo horizontal de gradería, como máximo.

AN£LISIS DE £REAS

Área CantidadUsuarios ActividadesMobiliriarioM2

Estacionamiento1 25

-Estacionar vehiculos, motocicletas , bicicletas

Aparca bicletas Topes Bolardos Postes para caballos

Acceso principal1 10

-Recibir a personas -Esperar personas -Dar avisos

Recepción1 2

-Atender personas -Inscribir en los talleres -Dar información -Recibir pagos

O cinas administrativas 1 3

Sala de espera 1 10

Aulas de aprendizaje 1 22

Recibir llamadas -Hacer papeleo -Organizar -Administrar -Centro de impresión

-Recibir personas -Esperar turno para talleres / asesorías

-Tomar clase de nivelación academica -Clases de idiomas -Cursos educativos -Exposiciones

Taller de cocina 1 15

-Tomar clases de cocina -Hornear -Cortar alimentos -Aseo de aliementos

60M2

Maceteros Bancas de concreto 20M2

Escritorio Silla Computadora Archivero 6M2

Escritorio Sillas Computadora Cubículos Sillón Portagarrafón

Sillas Sillón Mesa Floreros

Escritorio Sillas Computadora Pizarrón Proyector Librero

Mesas acero inoxidable Mesas de trabajo Hornos Microondas Estufa

22M2

15M2

30M2

13M2

1

Taller de arte1 25

-Clases de pintura -Clases de dibujo -Alfarería -Clases de manualidades -Clases de baile -Zumba -Actividades de acondicionamiento físico

Aparca bicletas Topes Bolardos Postes para caballos

40M2

Aula de usos múltiples 120

-Proyección de videos / exposiciones -Talleres deportivos -Taller de estimulacion -Taller de costura

Taller de o cio1 12

-Clases de carpinteria -Manejo de madera -Clases de herrería -Limpieza de residuos metalicos

Alfombrilla de espuma Estantes Libreros Proyector Equipo de costura

Mesas Cajoneras Repisas Sierra Escuadradora Perfordora Lijadora

30M2

Auditorio1 200

-Realizar conferencias -Dar platicas -Talleres -Asesorías -Exposiciones -Graduaciones

Ludoteca1 25

-Lectura -Actividades -Juegos infatiles -Cursos de aprendizaje

Cancha de deporte 1 20

-Práctica de deportes -Futbol -Basquetball -Voleyball -Presentaciones

Explanada 1 60

-Recibir personas -Esperar turno para talleres / asesorías -Eventos para la comunidad

Escritorio Sillas Computadora Cubículos Mesas Libreros

Sillas Mesas Objetos recreativos

Escritorio Sillas Computadora Pizarrón Proyector Librero

55M2

250M2

60M2

200M2

Bancas Maceteros 200M2

1
Área CantidadUsuarios ActividadesMobiliarioM2

Área CantidadUsuarios ActividadesMobiliarioM2

Bodega 1 2

Cuarto de limpieza 1 1

Bodega de o cios 1 2

-Almacenar equipo Estantes Mesas 35M2

-Lavado de equipo de limpieza .Almacenaje de equipo de limpieza

-Almacenamiento de equipo de herrería -Reparación y cuidado del equipo

Baños generales1 10

Cuarto de seguridad 1 1

-Necesidades personales -Higiene

-Almacenamiento del encargado de seguridad -Control de vigilancia -Contol central de cableado/instalaciones

Estanterias Lavadera 6M2

Estanterias Mesas 10M2

Inodores Mingitorios Lavamanos Espejos 15M2

Silla Mesa Casillero Pantalla Controles de seguridad

Área de basura 12

Enfermería 13

Área de empleados 12

-Almacenar basura -Recolección de basura

-Atender heridas, no graves -Curar lesiones -Dar consultas breves

-Areá de descanso -Cocinar alimentos -Convivencia

6M2

Contenedores 8M2

Camilla de consultorio Silla Mesas 7M2

Sillas Mesas Pizarrón Sillón TV

11M2

1

PROGRAMA ARQUITECT”NICO

Área privadaÁrea públicaÁrea de servicio

-O cinas administrativas -Área de empleados

-Estacionamiento -Acceso principal -Recepción -Sala de espera -Aulas de aprendizaje -Taller de cocina -Taller de arte -Aula de usos múltiples -Taller de o cios -Auditorio -Ludoteca -Explanada

-Bodega -Cuarto de limpieza -Bodega de o cios -Baños generales -Cuarto de seguridad -Area de basura -Enfermería / Psicología -Patio de maniobras

1
SIN RELACIÓN RELACIÓN INDIRECTA RELACIÓN DIRECTA
DIAGRAMA DE RELACIONES
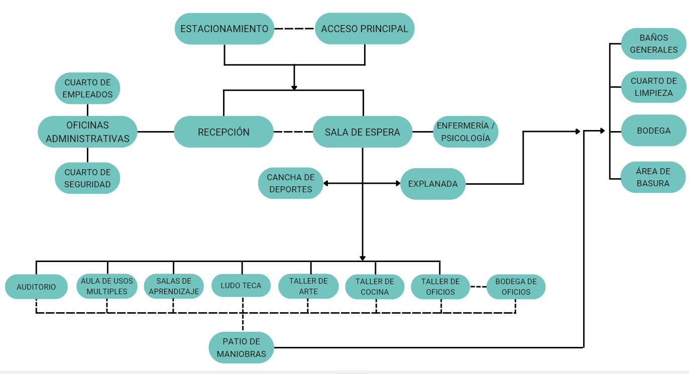
1 ESTACIONAMIENTO ACCESO PRINCIPAL RECEPCIÓN SALA DE ESPERA CUARTO DE SEGURIDAD CUARTO DE SEGURIDAD CANCHA DE DEPORTES EXPLANADA ENFERMERÍA OFICINAS ADMINISTRATIVAS TALLER DE ARTE TALLER DE COCINA TALLER DE OFICIOS BODEGA DE OFICIOS PATIO DE MANIOBRAS LUDOTECA SALAS DE APRENDIZAJE AULA DE USOS MULTIPLES BAÑOS GENERALES CUARTO DE LIMPIEZA BODEGA ÁREA DE BASURA DIAGRAMA DE FUNCIONAMIENTO AUDITORIO FLUJO DIRECTO FLUJO INDIRECTO
1 ESTACIONAMIENTO ACCESO PRINCIPAL RECEPCIÓN SALA DE ESPERA CUARTO DE SEGURIDAD CUARTO DE SEGURIDAD CANCHA DE DEPORTES EXPLANADA ENFERMERÍA OFICINAS ADMINISTRATIVAS TALLER DE ARTE TALLER DE COCINA TALLER DE OFICIOS BODEGA DE OFICIOS PATIO DE MANIOBRAS LUDOTECA SALAS DE APRENDIZAJE AULA DE USOS MULTIPLES BAÑOS GENERALES CUARTO DE LIMPIEZA BODEGA ÁREA DE BASURA AUDITORIO
DE FLUJO FLUJO PUBLICO FLUJO DE SERVICIO
DIAGRAMA

ESTILO ARQUITECT”NICO

Se propondr· para el centro comunitario poder aplicar la arquitectura vern·cula, asÌ se podr· adaptar perfectamente al contexto del terreno y ser m·s funcional en cuanto a aspectos de ventilaciÛn.

TambiÈn poder adaptar elementos de la arquitectura contempor·nea como detalles o acaba dos, buscar el equilibrio entre ambos estilos.

AN£LISIS DE SITIO

Terreno del proyecto

1

CONCLUSI”N

Realizar esta propuesta arquitectÛnica de un centro comunitario fue un reto para el equipo, ya que aparte de ser la primera vez que realizamos un proyecto en equipo, fue un reto lograr dar un funcionamiento adecuado a la gran cantidad de espacios que son propios de un centro comunitario, pero sin duda fue un proceso enriquecedor y gratificante ver los resultados

1

Turn static files into dynamic content formats.

Create a flipbook
Issuu converts static files into: digital portfolios, online yearbooks, online catalogs, digital photo albums and more. Sign up and create your flipbook.