Skip to main content

Portfolio: Jon Rodriguez Fernandez

Page 1


DESIGN, INNOVATION & FUTURES THINKING

KEY CONTENT INCLUDED IN THE PORTFOLIO

I. FORESIGHT & FUTURES THINKING

• The Future of Express Shipping Customer Experience for 2040 (FedEx Express EU)

• Climate Utopia Against Ecoanxiety for 2050 (Parsons School of Design)

II. DESIGN RESEARCH & DATA VISUALIZATION

• Green Shipping Quantitative Research (FedEx Express EU)

• CX Powerhouse Systemic Design (FedEx Express EU)

• Late & Missed Pickup Experience Research (FedEx Express EU)

III. STRATEGIC DESIGN THINKING

• Retail Notifications Experience Design (FedEx Express EU)

• Green Shipping Solutions Portfolio (FedEx Express EU)

• Green Shipping Lab: The Future of City Delivery (FedEx Express EU) IV. INNOVATION FACILITATION & TEACHING

FORESIGHT & FUTURES THINKING

THE FUTURE OF EXPRESS

SHIPPING CX FOR 2040

EXPLORING DIFFERENT SCENARIOS FOR THE FUTURE OF TRANSPORTATION

THE FUTURE OF EXPRESS SHIPPING CX FOR 2040

EXPLORING DIFFERENT SCENARIOS FOR THE FUTURE OF TRANSPORTATION

FedEx Express Foresight Strategist 03/2024 - 06/2024

00. CHALLENGE

The project began as a theoretical exercise for training purposes as part of the Certificate in Futures Studies and Speculative Design (Parsons School of Design – The New School) but soon became an internal FedEx Express EU project as well. As such, I had the chance to apply the knowledge gained through out the studies, combining it with the internal capabilities of the corporation. The topic selected for the project was The Future of Express Shipping Customer Experience for a time horizon of 15 years, therefore, for 2040.

01. SIGNALS & TRENDS RESEARCH

The research began by combining different quantitative and qualitative research methods both from primary and secondary resources. A desk research that clustered signals of change and trends from a wide range of resources (private companies, public administration, supranational bodies, EU Institutions, etc.) as well as internal data sources were included. Additionally, in depth interviews were completed with a wide range of subject matter experts, from all levels of the organization. As a result, a list of 50+ trends were prioritized and classified following the STEEP model.

02. BUILDING SCENARIOS

The trends were then clustered in relevant categories (Government, Law, Technology, AI, City & Urban Planning, Health, Energy, Security & Defense…) assessing, as well, the time horizon in which they could become more impactful: 5, 10 or 15 years. I then continued with the scenarios building by using different methods including the 2x2 Method and the Manoa Archetypes Method. Four different futures were selected to be further explore with two main topics determining the scenarios: Planetary Health Vs Societal Conditions.

THE FUTURE OF EXPRESS SHIPPING CX FOR 2040

EXPLORING DIFFERENT SCENARIOS FOR THE FUTURE OF TRANSPORTATION

FedEx Express Foresight Strategist

03/2024 - 06/2024

With the aim of gaining depth in the scenarios, different foresight tools were combined and put in practice. As such, further interviews with stakeholders were conducted, as well as the creation of Futures Personas and A Day In The Life Of narratives. An open workshop with people from the company interested to participate was also hosted. The combination of the 50+ Trends Radar, the Four Scenarios as well as the feedback from FedEx employees led to the building of the final four worlds: The Cyborg Era, The Beatus Homines Era, the Endless Trench Era and the Greentatorship Era.

At this point, the objective was to ideate around different artefacts that could help to bring the futures narratives to life. Multiple options were considered for each of the four worlds, though finally the decision was made to work with a single idea: the creation of a Futures Game. Taking inspiration from other foresight games or from famous institutions such as the Centre for Strategic Foresight (Singapore Government), three different type of cards were designed. Firstly, a card that would set the world to work on, secondly a trend from the 50+ Radar that could impact on the future of Express Shipping CX and thirdly, a card including a future persona.

The game was used in collaborative design sessions where different teams of participants could work on designing speculative solutions for the four different horizons. The game required participants to immerse themselves completely in these plausible worlds in order to creatively solve the issues for FedEx future customers, helping to unlock interesting conversations about the future. Finally, a report out was also completed highlighting the need for a more mature foresight practice in the organization with a strategy proposal around it.

03. ADDING DEPTH TO SCENARIOS
04. IDEATION & CONCEPT DEVELPMENT
05. CLOSING AND STRATEGY BUILDING

THE FUTURE OF EXPRESS SHIPPING CX FOR 2040

EXPLORING DIFFERENT SCENARIOS FOR THE FUTURE OF TRANSPORTATION

FedEx Express Foresight Strategist 03/2024 - 06/2024

THE FUTURE OF EXPRESS SHIPPING CX FOR 2040

EXPLORING DIFFERENT SCENARIOS FOR THE FUTURE OF TRANSPORTATION

- 06/2024

Scenario I: The Cyborg Era

A version of 2040 where societal conditions have improved against the environmental health.

Humanity has continued evolving with remarkable technological solutions and artefacts making our lives easier. However, this radical technological era has turned its back to nature, and the environmental conditions have worsened beyond limits. The world continues operating in a global connected economy with freedom of trade and movement. However, this is almost no longer needed. Life has entirely moved to a new unexplored territory where, for now, everything is possible: The Omniverse.

At some point in the decade of 2030s, when most of states could not agree on global measures to stop climate change, governments and private organizations started to pursue the colonization of the new digital continent. Consequently, the internet was quickly divided into a multiplicity of internets and with it, new cyber-democracy formulas emerged with new institutions and regulating bodies that aimed to set order in the new world. Although states continue existing as per old models, they are no longer relevant.

In this new era, a human in any part of the world spends an average of 95% of their day connected to an immersive digital reality, only disconnecting from it for covering their most basic needs. Work, commerce, travel and leisure are entirely done online, and friends and families gather with their avatars for any sort of celebration or quality time together. When it comes to the workplace, the same is true.

As such, life in the physical world has become something meaningless and boring. Now, most of the humans have started implanting digital devices in their bodies, evolving into transhuman subjects called cyborgs, and research around the world continues making progress with the hope that one day, humans can have the chance to get rid of their bodies and exist purely in the cloud by uploading their minds to it.

This technophilic society is powered in the majority by nuclear power resources and as for food and water, a simple pill has replaced any human need for eating or drinking.

In the middle of this reality, shipping companies evolved their businesses at some point in the early 30s into metaverses shipping experience providers. Logistic operators and employees offer now their services via their virtual clones with new products or services available for individuals, businesses and companies. In the new landscape of the multiple internets and metaverses, there is still space for almost everyone without a fierce competition.

When it comes to currencies, the list of cryptos goes on and on. The available options are all controlled by the Interdigital Monetary Found, a reinvention of the old IMF, which has also replaced all the old Central Banks of the world. Physical money does not exist anymore.

In this new context, humans have replicated the downsides of our old physical societies in the digital ones as well, leading into issues related to cyber insecurity, cyber terrorism and cyber wars. Despite that, the omniverse is the only possible path forward!

THE FUTURE OF EXPRESS SHIPPING CX FOR 2040

EXPLORING DIFFERENT SCENARIOS FOR THE FUTURE OF TRANSPORTATION

Scenario II: The Beatus Homines Era

A version of 2040 where societal and environmental conditions have improved.

Humanity has successfully found the way to balance human progress with respect for nature. Life has profoundly changed, and with this shift, new healthier living formulas have emerged.

An era of Degrowth is flourishing, with new KPIs and formulas to measure the progress of humanity. Old metrics such as GDP growth are now replaced by Happiness Index, among others. Central Banks have disappeared and there is no longer physical money in circulation. New payment methods and forms of trade have emerged. Circular economy is a must in these days.

The world remains global, but consumption is at a local level, with very rare exceptions for consuming products coming from far away, only in industries such as Healthcare. The only brands that have remained in the marketplaces are those that have been 100% transparent and committed to changing the world. Misleading information and fake news are severely punished both by customers and the governments.

In this new form of green post-capitalism, express shipping has transformed drastically. Green regional and global corridors are the norm and innovations such as hyperloops and drones have completely altered the logistics environment. With the evolution of new urban areas, the industry has also adapted.

Climate change is under control and the global warming has been keep stable for some years already, at a maximum of 1ºC, back to the levels of 1980. Energy resources to inhabit life are 100% clean and renewable. Technology and innovation are at the center of this era, with international networks of research and cooperation were talented individuals from around the world collaborate every day from their own homes.

New jobs have emerged, all coming from the green economy. The upskilling of employees was covered 100% by public funding, not leaving anyone behind. Digital or gender gaps are no longer existence and migration these days is a sustainable and dignified experience. A three-day working week is now the norm most of the globe.

Democracies have evolved into much more participatory forms of government, and citizens enjoy the benefits of a Universal Basic Income globally. New international governance bodies have been created and old ones such as the FMI or OPEC have disappeared.

Humans enjoy healthier longer lives. Sports and activities outdoors are the norm, and nutrition is covered by a mixed in between plant-based and synthetic solutions. Meet is no longer produced.

Achieving happiness and well-being for both humans and non-humans is the key mission of this world.

THE FUTURE OF EXPRESS SHIPPING CX FOR 2040

EXPLORING DIFFERENT SCENARIOS FOR THE FUTURE OF TRANSPORTATION

Scenario III: The Endless Trench Era

A version of 2040 where societal and environmental conditions have declined.

Humanity has failed to find ways to progress while being respectful with nature. Life has profoundly worsened, and in this new environment, chaos is the norm. Survival is the one and only priority for everyone.

By 2040, economy has collapsed multiple times already, accelerating the trend of unexpected crisis initiated back in 2008. Now, these crisis are more frequent and more impactful. Individuals, families and companies do not have the resilience to cope with them any longer. As such, society has become remarkably individualistic. The geo-political picture is now divided into regional silos, hugely disconnected from one another and each one operating with their own currency. Most of the international trade agreements were suspended at some point during the 2030s as well as the closing of most of the international governance bodies. Any sort of collaboration in between regions is simply impossible.

Totalitarian regimes are the norm, and while social protests take place on a weekly basis everywhere in the world, governments have secured their position in power by modifying or abolishing multiple constitutional right. Both streets as well as the internet are now controlled by military forces.

In the Global North, water and food are generally produced at home thanks to some technological advancements developed recently. Despite this improvement, a remarkable decrease in health conditions has taken place, with life expectancy being reduced drastically. In the Global South, the situation is even worst. Ration cards have been put in place to cover the bare minimum of certain sectors of population: children, elderly people or sick individuals.

This situation makes it very difficult for companies to operate. Employees are regularly sick or unable to show up to their jobs, to the point where some brands have now decided to take care of the basic needs both of their employees and their families.

Consumption is strictly local, both for individuals and for businesses. With limited resources to spend, unofficial economy and black markets are now the norm.

As a consequence of the multiple economic crisis and of the evolution of the world, the major logistic integrators agreed back in 2035, in what was called the Grey Times Convention, to divide the world between themselves so that each would have the monopolistic control of a given region. Transportation infrastructure conditions have significantly aggravated, with multiple airports and highways no longer in use. Logistic vehicles experience also the same reality.

Global warming is surpassing the worst predictions made in the past decades. Brands from every industry failed in achieving their 2040 Carbon Neutrality commitments, and the only energy that can currently be used around the world is the nuclear one. Electricity cuts are, though, the norm everywhere. Migration in between regions is no longer an option for anyone and everybody has shifted their attention to scaping this planet. The conquer of the outer space seems the only reasonable option for the survival of humanity.

THE FUTURE OF EXPRESS SHIPPING CX FOR 2040

EXPLORING DIFFERENT SCENARIOS FOR THE FUTURE OF TRANSPORTATION

Scenario IV: The Greentatorship Era

A version of 2040 where Environmental conditions have improved, at the expenses of societal wellbeing.

At some point in the 2030s, the climate issue became so important that humanity agreed on a new order of the world to preserve human and non-human species alive. In 2032, a major Global Environmental Governance Body called the New Earth Alliance was created as a result of the 2031 COP in Maputo , with all the countries and territories agreeing to subscribe to it.

In this new normal, the world was agreed to be divided in separate macro regions. While international mobility and trade was abolished, there is still big cooperation in between siloed regions for research and development on issues such as climate change, healthcare or green technology.

Society is ruled by a techno-totalitarian regime. Advanced technology controls now the life of humans, limiting their consumption or movements within the regions based on their daily CO2 emissions. A Carbon Credit way of living has been imposed, with no option to escape from it. In such an environment, life has become much lonelier and individualistic, something severely impacting mental health conditions around the globe. Pandemics due to the invasion of natural ecosystems have, however, disappeared.

New jobs have been created and industries such as agriculture or AI have flourished and evolved into main drivers for achieving greener forms of living. Consumption is strictly local, and eCommerce is closely monitored by global regulators. In this world, transparency is a must for individuals, families and companies with no space for fake news.

Major shipping players came to an agreement back in 2035 to cooperate and join forces against climate change, something that ultimately resulted in the integration of all of them into a single company: Earth Post Express. This new entity operates with a global mentality but at a regional level and has transformed its operations by deploying sustainable traffic networks where shipping transit time is no longer part of the value proposition. Over the years, they have gotten rid of most of their old polluting fleets and now zeppelins propelled by eco-hydrogen or electric feeders are the norm for the intra-regional shipping needs.

Society survives now thanks to the consumption of 100% renewable energy sources, all produced by every citizen, family or business by their own means. Potable water is also home made for the majority of if. Food industry is though booming, with all diets being fully plant based by imposition of the New Earth Alliance.

Migration has been regulated with global consensus and is only possible in most of the cases intra regions. However, a reformulation of the Geneva Convention includes now the figure of climate refugees, among other new amendments developed.

In this new world, global warming is under control with Earth's temperature below 1ºC. The early 2000s opulence decades seem now too far away, too old fashioned and too irresponsible. A very constrained way of living is now believed to be the path forward.

THE FUTURE OF EXPRESS SHIPPING CX FOR 2040

EXPLORING DIFFERENT SCENARIOS FOR THE FUTURE OF TRANSPORTATION

FedEx Express Foresight Strategist 03/2024 - 06/2024

Visuals showing the Trends and the Futures Personas cards designed for the express shipping foresight game. The trends were included from the 50+ Trends Radar, indicating their main source, and the personas were ideated ad-hoc. Images and icons were all designed with Gen AI tools.

CLIMATE UTOPIA FOR 2050

HOW COULD OUR FUTURE CITIES LOOK LIKE? AN

IMMERSIVE ARTEFACT DESING PROJECT

The New School Foresight Strategist 01/2023 - 04/2023

CLIMATE UTOPIA FOR 2050

HOW COULD OUR FUTURE CITIES LOOK LIKE? AN IMMERSIVE ARTEFACT DESING PROJECT

The New School Foresight Strategist 01/2023 - 04/2023

Climate Utopia for 2050 is the final project from the course “Design Futures 101”, part of the Professional Certificate in Future Studies & Speculative Design from Parsons School of Design – The New School. During a full semester, students were asked to complete an assignment to put in practice some of the tools learned during the studies. As such, I took the decision to build for my final assignment a positive narrative around climate change that specially focused on urban development and the future of cities in 2050.

I kicked-off the project completing a deep Signals Scanning and Trends Analysis combining diverse secondary resources. The trends were clustered and classified following the PESTEL model, before moving on to the scenarios building process. The research was enriched by benchmarking from other similar Foresight Reports around the same topic, both from the private sector (Arup, AXA Group, Accenture, McKinsey & Company…) and the public one (UN Habitat, EU Commission, EU Parliament or WEF).

Four scenarios were built by using the 2X2 Scenarios tool. Combining the variables Social Equality Vs Democratic Political Form, four different speculative horizons for sustainability transitions were explored based on the impact that different political forms could have on this transitions. The four worlds included options for an Egalitarian Democratic Government, a Communist Totalitarian Government, a Neoliberal Totalitarian Government and a Neoliberal Democratic Government.

01. SIGNALS AND TRENDS RESEARCH
02. BUILDING SCENARIOS

CLIMATE UTOPIA FOR 2050

HOW COULD OUR FUTURE CITIES LOOK LIKE? AN IMMERSIVE ARTEFACT DESING PROJECT

The New School Foresight Strategist 01/2023 - 04/2023

The four horizons were enriched by combining other relevant foresight and speculative design tools such as Futures Wheel or Futures Personas. The objective was to explore how the impacts of climate change might transform the way in which urban areas and civil infrastructures are organized in the future, with special attention to impacts that this could have in all the living forms within the city. From the scenarios, one story emerge over the others: a future technototalitarian society organized by polyamorous tribes and communities in a post-capitalistic urban world.

With the aim of bringing this narrative to life, two different ideation exercises were completed: One related to the clustering of visual elements and the creation of a mood board that could help to imagine how the speculative artefact might look like. Another one, a brainstorming exercise where different ideas were places in a mind-mapping approach. After careful consideration of the different assets that I wanted to incorporate to the design of the artefact, I decided to create an immersive Urban Cartography Against Ecoanxiety as the final speculative design.

The artefact tried to challenge the concept that by 2050 humanity might have about what an Urban Cartography could be. With environmental issues placing a huge threat against some of the biggest urban areas of the world, the project explored ideas on how a sustainable transition could look like in big metropolis, showing also a timeline of 30 years where the use of land could transition from the current one to a more responsible and respectful one, placing nature at the center of every city. The project was graded an A+ at the end of the course.

CLIMATE UTOPIA FOR 2050

HOW COULD OUR FUTURE CITIES LOOK LIKE? AN IMMERSIVE ARTEFACT DESING PROJECT

The New School Foresight Strategist 01/2023 - 04/2023

Final Project’s Main Asset: An Urban Cartography against Ecoanxiety

CLIMATE UTOPIA FOR 2050

HOW COULD OUR FUTURE CITIES LOOK LIKE? AN IMMERSIVE ARTEFACT DESING PROJECT

The New School Foresight Strategist 01/2023 - 04/2023

Final Project’s Main Asset: An Urban Cartography against Ecoanxiety

RESEARCH & DATA VISUALIZATION

EU GREEN SHIPPING QUANTITATIVE RESEARCH

RESEARCH COMPLETED WITH EUROPEAN SHIPPERS

EU GREEN SHIPPING QUANTITATIVE RESEARCH

RESEARCH COMPLETED WITH EUROPEAN SHIPPERS

SURVEYS DESIGN AND LAUNCH

In order to support the global design efforts of the company ´ s future Green Shipping Portfolio, I was asked to complete a quantitative design research among European shippers (both SMBs and Large Accounts) that helped to clarify customers painpoints, desires and needs. After putting a detailed research planed together, I designed, piloted and launched multiple surveys during Q1 and Q2 of CY22 among FedEx Express EU customers.

FedEx Express Design Researcher & Information Designer 02/2022 - 06/2022

DATA ANALYSIS

Once the surveys were completed and the data collected, including responses from more than 3.000 shippers in all Europe, I analyzed the results extracting the key insights regarding Sustainable logistics. Aiming to further strengthen the survey results, internal data sources were also used to better build the profile of survey respondents. Tools such as Microsoft Excel were used for this analytical phase.

INSIGHTS VISUALIZATION

Aiming to properly visualize the key insights obtained, I prototyped, tested and defined multiple data design pieces and graphs that could help to properly convey the key messages. Tools such as Adobe Illustrator or Raw Graphs were used for data visualization, while Behance or Pinterest helped as inspirational sources. A full report out including key findings and visualizations was completed and socialized in multiple executive global forums.

EU GREEN SHIPPING QUANTITATIVE RESEARCH

RESEARCH COMPLETED WITH EUROPEAN SHIPPERS

FedEx Express Design Researcher & Information Designer 02/2022 - 06/2022

*Some images have been modified due to confidentiality agreements

CX POWERHOUSE SYSTEMIC DESIGN

A SYSTEMS THINKING APPROACH FOR MAXIMIZING

THE IMPACT OF EU INSIGHTS & DESIGN TEAM

CX POWERHOUSE SYSTEMIC DESIGN

A SYSTEMS THINKING APPROACH FOR MAXIMIZING THE IMPACT OF EU INSIGHTS & DESIGN TEAM

VISUALIZING THE SYSTEM

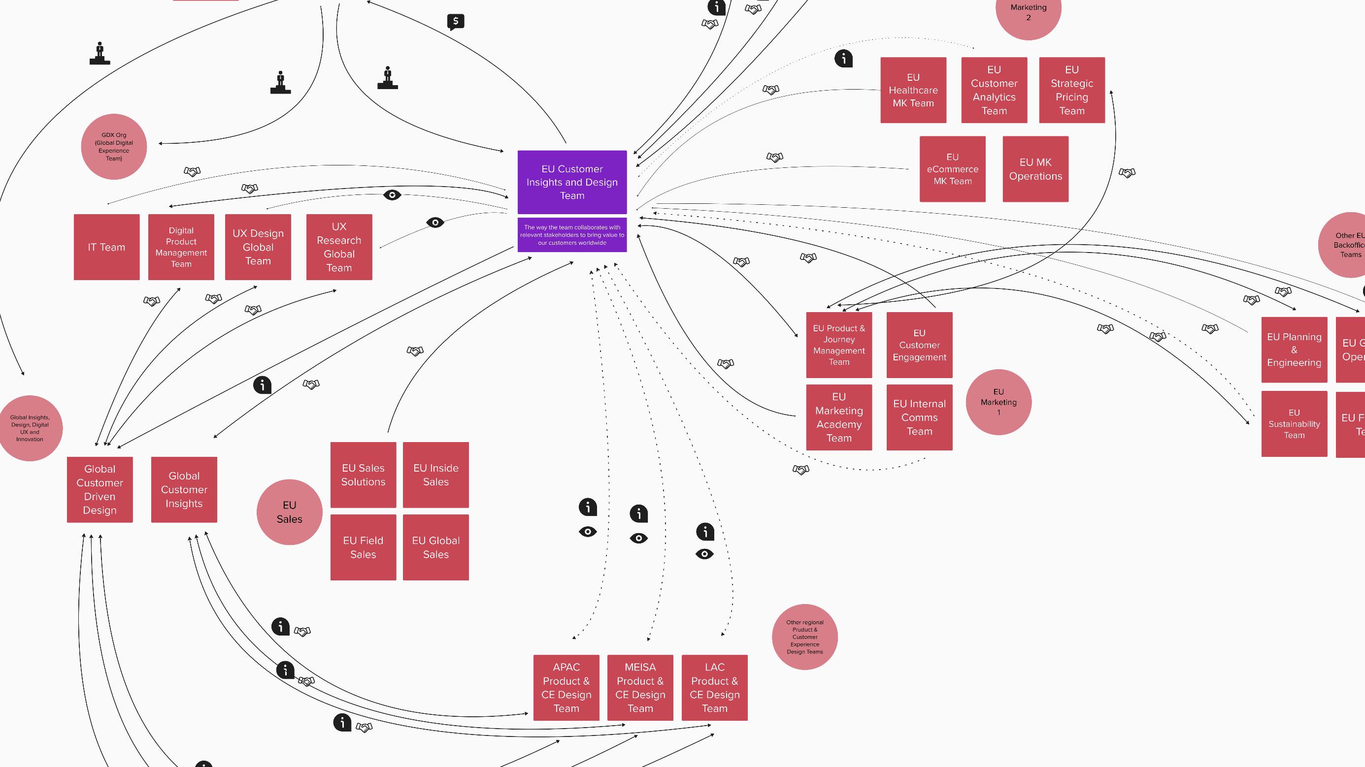
The project began with the request of setting up a new Insights & Design team in FedEx Express EU that could become more impactful while staying better connected to the rest of the organization. As a design researcher, I took the responsibility of designing and visualizing a network map hosting a design workshop with the project’s cross-functional team. The objective was to produce an artefact that could become the starting point for discussing where the design opportunities sat regionally and globally.

FedEx Express Design Researcher & Information Designer 06/2024 - 09/2024

HUMANIZING THE SYSTEM

The ecosystem map included a wide range of regional and global stakeholders and analyzed the nature of the relationships in between all of them: collaboration, information sharing, observation, decision making, etc. As a next step and to humanize the system in preparation for future interventions, indepth interviews with relevant stakeholders were conducted enriching the insights about the system’s current working dynamics. A wide range of qualitative data was collected, clustered and summarized.

REDESIGNING THE SYSTEM

It was soon clear that the intervention point for making the new Insights and Design team thrive was a closer connection with FDX Global and Regional Insights & Design teams across the world. As such, multiple solutions were ideated in brainstorming sessions and the creation of a monthly Insights & Design forum was prototyped and visualized in the form of a storyboard using Generative AI tools. The solution was tested, refined and proposed for implementation.

CX POWERHOUSE SYSTEMIC DESIGN

A SYSTEMS THINKING APPROACH FOR MAXIMIZING THE IMPACT OF EU INSIGHTS & DESIGN TEAM

Self-designed Stakeholders Map created on Mural to work on the project. It was iterated several times and built through close collaboration with subject matter experts from the project’s cross functional team. It included the focal point (EU Insights & Research Team) at the center as well as most relevant actors. The nature of their relationships was also described, including the strength of this connection. The areas where further research was needed was also flagged.

A zoom-in and zoom-out approach was key for the delivery of such a useful and effective system visualization.

LATE AND MISSED PICKUP EXPERIENCE RESEARCH

ETHNOGRAPHIC

RESEARCH WITH INTERNAL TEAMS

LATE AND MISSED PICKUP EXPERIENCE RESEARCH

ETNOGRAPHIC RESEARCH WITH INTERNAL TEAMS

INTERVIEWS AND SHADOWING

After a detailed analysis that identified a decline in customers’ satisfaction with on-time shipments’ collection (based on NPS Scores from our regular shippers' surveys), I designed and deployed a detailed research plan that included one-on-one interviews as well as shadowing techniques with multiple stakeholders from Planning and Engineering, Ground Operations, Customer Service and Digital teams in several EU countries.

08/2023 - 11/2023

DATA ANALYSIS

Having used multiple qualitative data sources and supported along the process by internal dashboards and numeric information, I completed the research triangulation uncovering a great set of insights. These insights were clustered and ranked by importance, leading to the definition of a thorough action plan for improving customer experience, allocating corrective actions and timelines for the functions involved.

INSIGHTS VISUALIZATION

In order to socialize the results of the research in multiple forums, that involved different departments and multiple levels of the organization up to top management, I created different infographics, customer journey maps and service blueprints. This tools allowed both the presenters and the audience to digest complex information in a user-friendly manner, making the research precise and professional yet engaging.

FedEx Express Design Researcher & Information Designer

LATE AND MISSED PICKUP EXPERIENCE RESEARCH

ETNOGRAPHIC RESEARCH WITH INTERNAL TEAMS

FedEx Express Design Researcher & Information Designer 08/2023 - 11/2023

STRATEGIC DESIGN THINKING

RETAIL NOTIFICATIONS EXPERIENCE DESIGN

IMPROVING E-COMMERCE RECIPIENTS JOURNEY

RETAIL NOTIFICATIONS EXPERIENCE DESIGN

IMPROVING E-COMMERCE RECIPIENTS JOURNEY

FedEx Express Design Strategist 10/2022 - 06/2023

While FedEx Express EU continues growing its footprint of retail points across all European markets via partnerships with retail operators such as Mondial Relay, DAO or Collect +, it seems clear that for achieving the company’s ambition of becoming Europe’s most preferred premium express parcels carrier, the deployment of an outstanding and seamless customer experience is required. As such, eCommerce team reached out to the EU Insights & Design team to get support on leading together this initiative forward.

Taking as a departing point the current retail experience offered in our key EU markets, my team and I started exploring some of the main issues encountered by our customers and recipients. We kicked-off the analysis by completing a thorough desk research with internal resources, monitoring customers’ satisfaction within the retail delivery touchpoint and analyzing relevant KPIs such as the NPS (Net Promoter Score) or OSAT (Overall Satisfaction Score) via our internal Customer Journey Analytics tools.

The desk research continued triangulating other research methods, including market and trends analysis. Once the Framing part was completed, we then moved on to completing one-to-one interviews with European users, where some of the preliminary insights uncovered were explored. After defining the key pain points around the current Retail Delivery Experience, the design challenge unfolded in three different layers, with the cross-functional team deciding to move on for this first design loop with issues around digital notifications.

00. CHALLENGE
01. FRAME
02. EMPATHIZE & DEFINE

RETAIL NOTIFICATIONS EXPERIENCE DESIGN

IMPROVING E-COMMERCE RECIPIENTS JOURNEY

FedEx Express Design Strategist 10/2022 - 06/2023

For the ideation phase, the entire cross-functional team jumped on multiple collaborative design sessions that I defined and lead. With stakeholders coming from multiple areas of the organization (eCommerce Marketing team, Ground Operations, IT, etc.) the team and I defined both the Journey As-It-Is today and the Journey-As-It-Should-Be in the future, streamlining and simplifying the number of iterations that our customers have when tracking and collecting a shipment in one of our retail partners’ locations.

An omnichannel experience approach was taken, and therefore, notifications in the Preferred Future State were agreed to be prototyped and tested in three different formats: emails, SMS and WhatsApp. Hand by hand with the project owner’s input and the entire team’s feedback, I designed low and mid fidelity prototypes, consistent with the proposed customer journey defined together. The team was then ready to move on to testing the proposed solution with real users.

TEST & IMPLEMENT

Testing of three different services from the current retail portfolio was completed with European users. The feedback led the team to uncover a great deal of new insights that allowed us to iterate and refine the ideas. In preparation for the implementation of the solution, the results of the project were shared with multiple stakeholders from different levels of the organization both in EU and at a global level (US). Project ownership was then transferred for implementation to EU eCommerce team.

RETAIL NOTIFICATIONS EXPERIENCE DESIGN

IMPROVING E-COMMERCE RECIPIENTS JOURNEY

FedEx Express Design Strategist 10/2022 - 06/2023

*Some images have been modified due to confidentiality agreements

GREEN SHIPPING SOLUTIONS

GREEN SHIPPING SOLUTIONS PORTFOLIO

SUSTAINABILITY BY DESIGN

03/2020 - 09/2022

With climate change being one of the biggest concerns of our contemporary era, FedEx Corporation announced in March 2021 the commitment of becoming Carbon Neutral by 2040. While multiple Operations and Engineering teams were assigned with the task of pivoting the fleet and network into a more efficient and environmentally friendly one, Innovation and Marketing teams were requested to design the upcoming Global Green Solutions portfolio.

One of my main tasks since joining the project in March 2020 was to identify what EU customers were demanding in terms of Sustainability from Logistic Suppliers and support on the definition of the European Green Portfolio, in collaboration with US based Global Design team. By following Design Thinking methodologies, a full green portfolio was proposed based on Competitive Analysis as well as on Quantitative and Qualitative research, that I designed and managed from EU side.

For each of the components of the future portfolio, multiple work streams were defined globally. From EU perspective, I managed the first exploratory design efforts leading a cross-functional international team. The project kicked-off with a first qualitative design research phase that included interviews, focus groups and ethnographic research conducted among multiple EU markets and industry verticals.

00. CHALLENGE
01. FRAME
02. EMPATHIZE & DEFINE
FedEx Express Design Strategist

GREEN SHIPPING SOLUTIONS PORTFOLIO

SUSTAINABILITY BY DESIGN

FedEx Express Design Strategist

03/2020 - 09/2022

Once the first insights were gathered, me and my team engaged in multiple collaborative design sessions where we ideated a wide range of initial solutions. By applying HCD tools such as the Balance Breakthrough Model, the team secured that the ideas moving forward met not only customers’ demands but also business priorities and technical constraints. A number of solutions to be prototyped and tested were selected, while leaving others behind.

Apart from my role of designing and facilitating the collaborative design sessions, I was also responsible for drafting the first solution’s prototypes, as well as leading the testing phase (internal and external). Since some of the concepts were mainly affecting the online experience of our customers and prospects, many of the prototypes of this phase were UI mockups. After testing, the concepts were improved and transferred for implementation to multiple business owners within the company.

Moving forward, my team and I continued as one of the key European stakeholders working on the design efforts while also representing European customers’ voices and demands. Although the ownership of the multiple pieces of the future Green Portfolio was assigned to multiple teams across the world, my team and I stayed as a key stakeholder in the overall FedEx Sustainability Strategy, conducting research, exploratory design and user testing on a regular basis.

TEST & IMPLEMENT

GREEN SHIPPING SOLUTIONS PORTFOLIO

SUSTAINABILITY BY DESIGN

FedEx Express Design Strategist 03/2020 - 09/2022

*Some images have been modified due to confidentiality agreements

Visualizations created at different stages of the design process including Collaborative Design Board tools (Miro & Mural) or Business Design assessment

GREEN SHIPPING LAB: THE FUTURE OF CITY DELIVERY

INTERNAL START-UP IDEAS COMPETITION

GREEN SHIPPING LAB: THE FUTURE CITY STATION IN COPENHAGEN

INTERNAL START-UP IDEAS COMPETITION

FedEx Express Design Strategist 10/2020 - 06/2021

FedEx Express EU executive team requested the creation of an internal start-up competition around Sustainability, that could accelerate the efforts that the company is leading on this front while keeping European employees engaged. A pilot to be launched in Nordic countries during CY21 was approved, with future plans to be escalated to the rest of EU countries in next editions.

My role in the project was to support as a Design Strategist and Facilitator on the design and implementation of the internal competition program, including the selection process definition, in close collaboration with the project owners. More than 300 solutions both for backstage and frontage were submitted. While most of the ideas were classified as quick-wins and transferred for implementation to multiple functions, 25 customer facing solutions were selected to move on to the next stage.

Out of the 25 selected ideas, executive team was asked to select a maximum of three wining concepts that could be suitable for the Design Phase. Three different scenarios were modeled based on three different Design Sprint formats. Finally, a solo winner was selected: The Future City Station in Copenhagen, a concept half-way between a flag-ship store and a sustainable operating hub in the center of the city that would go through a 7-week intense Design Thinking cycle.

00. CHALLENGE
01. FRAME
02. EMPATHIZE & DEFINE

GREEN SHIPPING LAB: THE FUTURE CITY STATION IN COPENHAGEN

Once the winning idea was selected, a crossfunctional team that included the idea submitters, the project owner, a UX researcher, a visual designer as well representatives from the main functions impacted (Marketing, Operations, City Logistics…) was build. My main role at this stage was to design and facilitate both the pre-sprint and the sprint design efforts, managing the relationship with stakeholders and leading them towards a successful output.

CONCEPT’S KEY COMPONENTS

Putting Sustainability at the heart of the user experience.

During the Design Sprint, the team improved the original winning concept and came up with a multilayer solution proposal. The Green Shipping Lab was conceived not only as a key operational element in the Nordics, but specially as a unique touchpoint in the experience of all Copenhagen citizens contributing to make FedEx Express the first green logistic supplier in the world.

A key touchpoint for the growing e-commerce demand.

Securing Diversity and Inclusion and a strong CSR focus.

The multiple components of the solutions were tested both with internal and external stakeholders. After revision by European executive team, the idea was selected to move on to the implementation phase, with plans to be launched before the end of 2022. The concept was socialized at the highest level of the organization, including global executive forums and represents one of the most disruptive solutions put in place in this arena globally.

Sustainable last mile deliveries including electric vehicles, cargo bikes, etc.
Flag-ship store that could create engagement with local community.
Testing Lab dimension that could driving innovative solutions and partnerships.

GREEN SHIPPING LAB: THE FUTURE CITY STATION IN COPENHAGEN

INTERNAL START-UP IDEAS COMPETITION

Concept’s visualization developed by visual designer Wim Bertram for testing purposes The mock-up shows the multiple components that were prioritized for the conception of the Copenhagen Green Lab

FedEx Express Design Strategist 10/2020 - 06/2021

*Some images have been modified due to confidentiality agreements

INNOVATION FACILITATION

LATEST COLLABORATIONS

n MAD, Home of Creators

n+1

FedEx Express EU

Business Design Mentor

MAD, Brussels Fashion & Design Centre (www.mad.brussels ) Brussels. November 2022-June 2023.

n+5

University of Sydney

n+2 United Nations

Design Thinking, Foresight & Data Design Trainer/Facilitator

FedEx Express EU – Central Insights & Design Team

Face to Face & On remote. 2018-Currently.

n+5

ACSE Asssociation

Design Tutor

Bachelor of Architecture( Sydney School of Design) Sydney, Australia. 2017.

n+3

Bridge for Billions

Business Design Mentor

UNASOM University (UN Association in Somalia)

On remote. 2020.

Business Design Mentor

Online Startup Incubator (www.bridgeforbillions.org)

On remote. 2018-2020.

n+6

Tanri Abeng University

Innovative Buildings Design Lecturer

Association of Consulting Structural Engineers of New South Wales (www.acse.org.au) Sydney, Australia. 2017.

n+7

Egibide Polythecni School

Business Design Lecturer

Bachelor of Business (www.tau.ac.id)) Jakarta, Indonesia. 2016.

Mathematics Assistant Teacher

Secondary Education (www.egibide.org)

Vitoria-Gasteiz, Spain. 2014-2015.

PHILOSOPHY ESSAYS & ARTICLES

ESSAYS & ARTICLES

LATEST PHILOSOPHY WRITINGS

ETHICS IN DESIGN AND TECHNOLOGY: RESPONSIBLE AI SYSTEMS

While AI systems evolve and are massively adopted at an unprecedented speed, this master thesis abstract explores how a moral philosophy approach can help engineers, designers and scientist to better design and deploy this radical innovation. Final master thesis under construction.

Key Words: Technology, AI, Ethics, Ethical Design, Ariel Guersenzvaig.

Date: Currently

Original Paper: Spanish Version

PARENTAL CONTROL APPS: HOW TO MAKE INTERNET A SAFE SPACE FOR KIDS?

With multiple governments around the world trying to regulate online crime and sexual abuse against children, the paper explores potential solutions from a SCOT model perspective, with emphasis on the actors that intervene in the social construction of technology.

Key Words: SCOT Model, Technological Determinism, Wiebe Bijker.

Date: June 2024

Original Paper: Spanish Version

BIG DATA AND ALGORITHMIC JUSTICE: DEMOCRACY AND EQUALITY IN TECHNOLOGICAL TIMES

Taking as a departing point Cathy O'Neil book “Weapons of Math Destruction” the paper explores use cases of algorithmic injustice reported in sectors such as healthcare or the penal system. It also reflects on the multiple technophobic and technophilic discourses heard in the academia, the mass media and in the public sphere these days.

Key Words: Algorithmic Injustice, Big Data, Ethical Design.

Date: June 2024

Original Paper: Spanish Version

CITIZENS WITH DISABILITIES: EXPLORING JUSTICE AND EQUALITY FOR EVERYONE

As part of the Justice and Distribution course, the paper explores the concepts of social, environmental, political and economical justice for people with disabilities though the lenses of Nancy Fraser’s and Michael Walzer’s political philosophy theories and frameworks.

Key Words: Equality, Justice, Political Philosophy, N. Fraser, M. Walzer.

Date: January 2024

Original Paper: Spanish Version

PUBLIC URBAN SPACES: CREATING COMMUNITY IN OUR CONTEMPORARY CITIES

With huge transformations taking place in the biggest metropolis of the world, the text reflects on the vital importance that public spaces in general and squares in particular, for an optimal flourishing of the communal life. A use case analysis of Madrid’s city center redesign.

Key Words: Social Justice, Democracy, Equality, Ethical Urban Design. Date: January 2023

Original Paper: Spanish Version

ROBOTS AND POLYAMORY: AN ETHICAL DISCUSSION AROUND CONTEMPORARY SEX, LOVE AND CAREGIVING

Based on the latest technological developments around robots, the paper analyses topics such as contemporary sexual practices, love relationships or the role of robots for taking care of the elderly citizens. It explores arguments both in favor or against the adoption of such artefacts.

Key Words: Sex, Love, Caregiving, Healthcare, Robots, Emilio M. Navarro.

Date: January 2023

Original Paper: Spanish Version

ESSAYS & ARTICLES

LATEST PHILOSOPHY WRITINGS

RESPONSIBLE AI: A POLITICAL ANALYSIS OF CHAT GPT

While the latest Generative AI tools are massively being adopted, experts alert of the potential impacts of these technologies for humans and nonhumans. The paper is an intimate conversation with Chat GPT chatbot that serves as a departing point to analyze the tool from an ethical perspective.

Key Words: Technology, AI, Gen AI, Posthumanism, Transhumanism.

Date: January 2023

Original Paper: Spanish Version

THE METAVERSE: COLONIZING A NEW CONTINENT

With great challenges such as climate change or geopolitical tensions arising in our contemporary era, the Metaverse has emerged as the promised land where everything will be possible. The paper studies some of the potentialities as well as the risks of such an emerging technology.

Key Words: Innovation, Technology, Culture, Climate Change.

Date: November 2022

Original Paper: Spanish Version

A POSTHUMAN DESIGN PROPOSAL: BUILDING TOGETHER A MORE ETHICAL COLLECTIVE SOCIETY

Taking as a departing point Rosi Braidotti’s theories about the Posthuman subject, the essay tries to answer the question “What does it mean to be human today?” by having a deeper look into the evolution of Design as a discipline.

Key Words: Rosi Braidotti, Posthumanism, Design, Speculative Design.

Date: February 2022

Original Paper: Spanish Version

CONTEMPORARY EDUCATION: WELCOMING THE DIFFERENCE

Theorizing about the evolution of Education during the last century from a disciplinary experience towards a more individual one, the paper explores the possibilities of creating multi-dimensional learning journeys where nurturing the difference while building a sense of community.

Key Words: Education, Michel Foucault, Gilles Deleuze.

Date: November 2021

Original Paper: Spanish Version

EMBODING GENDER AND RESISTING VIOLENCE IN 2021

Following the genealogy of the Feminism philosophers, the paper lands on some of Judith Butler’s acclaimed queer studies’ concepts to analyze and understand the origin of the violence that transgender, non-binary and gender-fluid communities face all over the world.

Key Words: Feminism, Gender, Violence, LGTBIQA+, Judith Butler.

Date: November 2021

Original Paper: Spanish Version

THE LGTBIQA+ SUBJECT: SEARCHING FOR PURPUSE

While mental health is becoming one of the greatest concerns of our era and most of the citizens of the developed world reported being exposed to increasing doses of loneliness in the last decade, the essay analysis the effects of self-isolation during Covid-19 outbreak in traditionally vulnerable yet resilient communities such as the LGTBIQA+ one.

Key Words: COVID-19, LGTBIQA+, Alain Ehrenberg, Marina Garcés.

Date: January 2021

Original Paper: Spanish Version

LET’S KEEP IN TOUCH

Chausseé d'Ixelles 115, 2e P.C. 1050 Brussels (Belgium)

+32 0455 149 909

+34 646 246 055

Email: jon.rodriguez.fernandez@gmail.com

LinkedIn: www.linkedin.com/in/jonrodriguezfernandez/ THANK YOU!

Turn static files into dynamic content formats.

Create a flipbook