
Curso: 6°3
![]()

Curso: 6°3
Los aminoácidos son compuestos orgánicos que sirven como los bloques de construcción de las proteínas. Cada aminoácido está compuesto por un grupo amino (-NH₂), un grupo carboxilo (-COOH), un átomo de hidrógeno y una cadena lateral única (R) que varía entre los diferentes aminoácidos. La estructura general de un aminoácido es:
Existen 20 aminoácidos comunes en los seres vivos, cada uno con una cadena lateral única que determina sus propiedades y funciones específicas en las proteínas. Además de formar proteínas, los aminoácidos también participan en otros procesos biológicos como la síntesis de neurotransmisores y la regulación del metabolismo.
Los aminoácidos no solo forman proteínas, sino que también participan en diversas funciones metabólicas y fisiológicas, como la síntesis de neurotransmisores y hormonas, la regulación del sistema inmunológico y el mantenimiento del equilibrio ácido-base en el cuerpo.


1.Segúnlaestructuradelacadenalateral(R)
-Aminoácidosnopolares(hidrofóbicos):Tienencadenaslateralesquenointeractúanbien conelagua.
-Ejemplos:Glicina,Alanina,Valina,Leucina,Isoleucina,Metionina,Fenilalanina,Triptófano, Prolina
-Aminoácidospolaressincarga:Tienencadenaslateralesquepuedenformarenlacesde hidrógeno,peronotienencarganeta.
-Ejemplos:Serina,Treonina,Cisteína,Tirosina,Asparagina,Glutamina
-Aminoácidoscargados: -Ácidos(concarganegativa):Tienencadenaslateralesquepuedendonarprotones(H⁺).
-Ejemplos:Ácidoaspártico,Ácidoglutámico
-Básicos(concargapositiva):Tienencadenaslateralesquepuedenaceptarprotones.
-Ejemplos:Lisina,Arginina,Histidina
2.Segúnlanecesidaddietética
-Aminoácidosesenciales:Nopuedensersintetizadosporelcuerpohumanoydeben obtenerseatravésdeladieta.
-Ejemplos:Histidina,Isoleucina,Leucina,Lisina,Metionina,Fenilalanina,Treonina, Triptófano,Valina
-Aminoácidosnoesenciales:Puedensersintetizadosporelcuerpohumano
-Ejemplos:Alanina,Asparagina,Ácidoaspártico,Ácidoglutámico,Serina
-Aminoácidoscondicionalmenteesenciales:Normalmentenoesenciales,perosevuelven esencialesensituacionesdeenfermedadoestrés.
-Ejemplos:Arginina,Cisteína,Glutamina,Glicina,Prolina,Tirosina
3.Segúnlapropiedadmetabólica
-Aminoácidosglucogénicos:Puedenconvertirseenglucosaatravésdelagluconeogénesis.
-Ejemplos:Alanina,Arginina,Ácidoaspártico,Cisteína,Glicina,Histidina,Metionina,Prolina, Serina,Valina
-Aminoácidoscetogénicos:Puedenconvertirseencuerposcetónicos.
-Ejemplos:Leucina,Lisina
-Aminoácidosglucogénicosycetogénicos:Puedenconvertirsetantoenglucosacomoen cuerposcetónicos
-Ejemplos:Isoleucina,Fenilalanina,Tirosina,Triptófano
1. Componentes de las proteínas: Los aminoácidos son los bloques de construcción de las proteínas, las cuales desempeñan funciones estructurales, enzimáticas y reguladoras en el cuerpo.
2. Síntesis de neurotransmisores: Algunos aminoácidos actúan como precursores de neurotransmisores, que son cruciales para la comunicación entre las neuronas.
3. Síntesis de hormonas: Aminoácidos específicos participan en la producción de hormonas que regulan diversos procesos fisiológicos, como el metabolismo, el crecimiento y el estado de ánimo.
4. Metabolismo energético: Los aminoácidos pueden ser utilizados como fuente de energía cuando los carbohidratos y las grasas son insuficientes.
5. Regulación del equilibrio ácido-base: Ayudan a mantener el pH de la sangre y otros fluidos corporales dentro de un rango óptimo.
6. Detoxificación y metabolismo: Algunos aminoácidos participan en la desintoxicación de compuestos dañinos y en la eliminación de productos de desecho del metabolismo.
7. Soporte del sistema inmunológico: Son necesarios para la síntesis de anticuerpos y otras moléculas involucradas en la respuesta inmune.
8. Transporte y almacenamiento de nutrientes: Ayudan en el transporte y almacenamiento de nutrientes como el oxígeno (a través de la hemoglobina) y el hierro (a través de la ferritina).
Cada uno de los aminoácidos tiene funciones específicas, pero en conjunto, son fundamentales para el correcto funcionamiento y la homeostasis del organismo.
Los aminoácidos esenciales son aquellos que el cuerpo humano no puede sintetizar por sí mismo y, por lo tanto, deben ser obtenidos a través de la dieta. Estos aminoácidos son cruciales para diversas funciones corporales, incluyendo la síntesis de proteínas, la reparación de tejidos y la producción de enzimas y neurotransmisores.
Los nueve aminoácidos esenciales son:
1. Histidina
2. Isoleucina
3. Leucina
4. Lisina
5. Metionina
6. Fenilalanina
7. Treonina
8. Triptófano
9. Valina
Estos aminoácidos se encuentran en alimentos como carnes, pescados, huevos, productos lácteos, y también en algunas fuentes vegetales como legumbres, nueces y semillas. Una dieta equilibrada y variada es fundamental para asegurarse de obtener todos los aminoácidos esenciales necesarios para mantener una buena salud.

El enlace peptídico es un tipo de enlace covalente que une a los aminoácidos en una cadena polipeptídica. Este enlace se forma entre el grupo carboxilo (-COOH) de un aminoácido y el grupo amino (-NH2) de otro aminoácido. El enlace peptídico se representa como -CO-NH- en la cadena polipeptídica.
El enlace peptídico tiene una estructura rígida y planar debido a la resonancia entre el oxígeno del carbonilo y el nitrógeno del amido, lo que limita la rotación y confiere estabilidad a la estructura proteica.
La secuencia de aminoácidos unidos por enlaces peptídicos determina la estructura primaria de una proteína, que posteriormente se pliega y adquiere una estructura tridimensional específica necesaria para su función biológica.

Las proteínas son macromoléculas esenciales para la vida, compuestas por cadenas de aminoácidos. Desempeñan una amplia variedad de funciones en los organismos, tales como:
1. Estructurales: Forman parte de la estructura de las células y tejidos, como en el colágeno y la queratina.
2. Enzimáticas: Actúan como catalizadores en reacciones bioquímicas, acelerando procesos vitales.
3. Reguladoras: Participan en la regulación de procesos biológicos, como las hormonas.
4. Defensivas: Funcionan en el sistema inmunológico, como los anticuerpos.
5. Transporte y almacenamiento: Transportan y almacenan moléculas, como la hemoglobina que transporta oxígeno.
Las proteínas están formadas por 20 tipos diferentes de aminoácidos, cuya secuencia y estructura determinan su función específica. Son fundamentales para el crecimiento, reparación y mantenimiento del cuerpo.


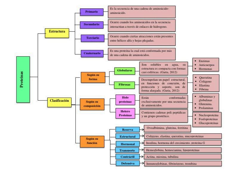
1.Proteínasfibrosas:Tienenunaestructuraalargadaysoninsolublesenagua. Sonprincipalmenteestructurales.Ejemplos:colágeno,queratina.
2.Proteínasglobulares:Tienenunaformaesféricaysonsolublesenagua. Participanenfuncionesmetabólicasyreguladoras.Ejemplos:enzimas, hemoglobina.
3.Proteínasmixtas:Poseencaracterísticastantodeproteínasfibrosascomo globulares.
1.Proteínassimples:Formadasúnicamenteporaminoácidos.Ejemplos: albúmina,globulina.
2.Proteínasconjugadas:Contienenungrupoprostético(unapartenoproteica) ademásdeaminoácidos.Ejemplos:glucoproteínas,lipoproteínas, hemoproteínas.
1.Enzimáticas:Actúancomocatalizadoresenreaccionesbioquímicas. Ejemplos:amilasa,lipasa.
2.Estructurales:Dansoporteyestructuraalascélulasytejidos.Ejemplos: colágeno,elastina.
3.Reguladoras:Incluyenhormonasqueregulanprocesosbiológicos.Ejemplos: insulina,hormonadelcrecimiento.
4.Detransporte:Transportanmoléculasatravésdelcuerpo.Ejemplos: hemoglobina,mioglobina.
5.Defensivas:Participanenladefensadelorganismo.Ejemplos:anticuerpos, trombina.
6.Dealmacenamiento:Almacenanaminoácidosoiones.Ejemplos:ferritina (almacenahierro),caseína(almacenaaminoácidosenlaleche).
7.Contráctiles:Intervienenenelmovimientomuscular.Ejemplos:actina, miosina.
1.Proteínasanimales:Provienendefuentesanimalescomocarne,leche, huevos.
2.Proteínasvegetales:Provienendefuentesvegetalescomolegumbres, cereales,frutossecos.

Las proteínas tienen una estructura jerárquica que determina sus propiedades y funciones. Esta estructura se puede dividir en varios niveles:
1. Estructura primaria: Es la secuencia lineal de aminoácidos en la cadena polipeptídica. La secuencia específica de aminoácidos está determinada por la información genética contenida en el ADN. Esta secuencia primaria es fundamental porque afecta directamente a las estructuras superiores y, por lo tanto, a la función de la proteína.
2. Estructura secundaria: Se refiere a patrones locales de plegamiento de la cadena polipeptídica. Los principales tipos de estructura secundaria son:
- Hélice alfa: Formada por una espiral de aminoácidos estabilizada por puentes de hidrógeno entre grupos amida.
- Hojas beta (láminas beta): Formadas por cadenas extendidas de aminoácidos dispuestas en estructuras plegadas, también estabilizadas por puentes de hidrógeno.
3. Estructura terciaria: Es la disposición tridimensional completa de la cadena polipeptídica. Esta estructura se forma debido a interacciones entre aminoácidos distantes en la secuencia primaria. Las interacciones importantes incluyen puentes de hidrógeno, interacciones hidrofóbicas, interacciones electrostáticas y enlaces disulfuro entre residuos de cisteína. La estructura terciaria define los sitios activos de las enzimas y las superficies de unión en las proteínas receptoras.
4. Estructura cuaternaria: Esta estructura se encuentra solo en proteínas formadas por múltiples subunidades polipeptídicas. Es la disposición tridimensional de estas subunidades y las interacciones entre ellas. Ejemplos de proteínas con estructura cuaternaria incluyen la hemoglobina (que tiene cuatro subunidades) y muchas enzimas y complejos proteicos.
La estructura tridimensional de las proteínas es crucial para entender cómo cumplen sus funciones biológicas específicas. Cada nivel de estructura depende del siguiente y afecta directamente a la función final de la proteína en el organismo.

Las proteínas cumplen diversas funciones biológicas esenciales en el organismo. Algunas de las principales incluyen:
1. Estructural: Las proteínas forman estructuras como el colágeno en la piel, los músculos y los huesos, proporcionando soporte y rigidez.
2. Enzimática: Actúan como enzimas, catalizando reacciones químicas específicas en el metabolismo celular.
3. Transporte: Participan en el transporte de moléculas como el oxígeno (hemoglobina) y lípidos (lipoproteínas) a través del cuerpo.
4. Contráctil: Permiten la contracción muscular (actina y miosina), facilitando el movimiento.
5. Defensiva: Algunas proteínas forman parte del sistema inmunológico, como los anticuerpos que combaten patógenos.
6. Hormonal: Son mensajeros químicos (hormonas) que regulan procesos fisiológicos como el crecimiento y el desarrollo.
7. Reguladora: Controlan la expresión génica y otros procesos biológicos mediante la regulación de actividades celulares.
Estas funciones demuestran la versatilidad y la importancia de las proteínas en el mantenimiento de la vida y el funcionamiento adecuado del organismo.


Una fuente natural de proteínas se refiere a alimentos que contienen proteínas en su forma natural, sin estar procesados en exceso. Algunas fuentes naturales de proteínas incluyen:
1. Carnes magras como pollo, pavo, y carne de res magra.
2. Pescados y mariscos como salmón, atún, camarones y mejillones.
3. Huevos, especialmente claras de huevo que son ricas en proteínas.
4. Productos lácteos como leche, yogur y queso.
5. Legumbres y frijoles como lentejas, garbanzos y frijoles negros.
6. Tofu y otras alternativas vegetales a la carne.
7. Frutos secos y semillas como almendras, nueces, semillas de girasol y chía.
Estas fuentes naturales de proteínas son importantes para una dieta equilibrada y proporcionan los aminoácidos esenciales que nuestro cuerpo necesita para diversas funciones, como el crecimiento y reparación de tejidos.
