BIM PROFESSIONAL PORTFOLIO

Page 1

CAPSTONE PROJECT PORTFOLIO

Jay Kapadia BIM and REVIT Professional Course by Oneistox

Project Infromation

Single Family Residential Project

Plot area: 1246.50 m²

Project Company| Andre Malheiro , AM-Arqstudio, Protugal

Site | R. de Santo Amaro, fr. from Vila Verde and Barbudo, Vila Verde, Portugal

2 Individual Work
Site Plan Key Plan REF. 104.99 110.49 107.18 106.13 106.58 105.98 105.65 101.91 103.06 105.49 105.64 108.33 108.14 UP 399 259 1977 5 9 6 1296 4 90 24 81 878Material Legend Vegetable Space Pavet type coating Deck coating Space Legend Applicant Car Access 1. 2. 3. Requesting pedestrian access Water and electricity infrastructure Site Plan JK 1 1 1 3 2 connection to the wastewater network connection to the public water network TravessaStoAmaro RuadeStoAmaro E.M . 5662 REF. 104.99 110.49 107.18 106.13 106.58 105.98 105.65 103.06 105.49 105.64 108.33 108.14 UP 399 259 1977 5 9 6 1296 4 90 2 1 5 3 878Site Plan JK 1 1 1 3 2 connection to the wastewater connection to the public water TravessaStoAmaro RuadeStoAmaro E.M . 5662 REF. 104.99 106.13 105.65 101.91 105.49 UP 3 2 12 4 90 281 5 Material Legend Vegetable Space Pavet type coating Deck coating Space Legend Applicant Car Access 1. 2. 3. Requesting pedestrian access Water and electricity infrastructure Limits Property Limit-1246.50 m² Deployment Polygon-327.30 m² Waterproofed Area-614.00m² N Key Plan 1 connection to the wastewater network connection to the public water network Trav RuadeStoA 105.98 105.65 Material Legend Vegetable Space Pavet type coating Deck coating Space Legend Applicant Car Access 1. 2. 3. Requesting pedestrian access Water and electricity infrastructure Limits Property Limit-1246.50 m² Deployment Polygon-327.30 m² Waterproofed Area-614.00m² N Key Plan connection to the public water network RuadeStoAmaro REF. 104.99 110.49 107.18 106.13 106.58 105.98 105.65 101.91 103.06 105.49 105.64 108.33 108.14 UP 399 259 1977 5 9 6 2 90 1 78Deployment Polygon-327.30 m² Waterproofed Area-614.00m² N Key Plan Scale Checked by Drawn by Date Project number Site Address: As indicated Site plan 17.03 Issue Date Author Checker G-104-JK R. de Santo Amaro, fr. from Vila Verde and Barbudo, Vila Verde, Portugal Site Plan JK 1 3 2 connection to the wastewater network connection to the public water network TravessaStoAmaro RuadeStoAmaro EM .5662 No.DescriptionDate REF. 104.99 110.49 107.18 105.98 105.65 101.91 103.06 105.49 105.64 108.33 108.14 399 59 1977 1296 4 281Material Legend Vegetable Space Pavet type coating Deck coating Space Legend Applicant Car Access 1. 2. 3. Requesting pedestrian access Water and electricity infrastructure Limits Property Limit-1246.50 m² Deployment Polygon-327.30 m² Waterproofed Area-614.00m² N Key Plan 1 connection to the wastewater network connection to the public water network oAmaro RuadeStoAmaro E.M . 5662 Site Location Project Requirements Coordinates:
Project Duration : 6 months Project Budget: £ 200,000
41.63977627209175, -8.452375082415097
3 3D View

Floor Plans

REF.

UP Desk 01 August Room I.S. 04 I.S. Service 02 I.S. 06 Closet Master Suite 07 I.S. 09 Daisy Room 05 Corridor Wetland 10 A-201-JK A-202-JK 2 C C B B A A E E 10 10 7 7 9 9 8 8 6 6 5 5 D D 2 3 1 4 F F D.2 D.2 D.3 D.3 5.1 5.1 1 A-402-JK 3.30 2.89 0.54 0.87 0.10 1.51 0.83 0.87 0.10 1.90 0.72 0.92 0.99 2.89 1.50 0.92 0.99 3.08 0.16 0.88 8.57 0.87 2.00 3.50 0.71 1.20 3.09 4.99 4.99 0.48 2.90 0.80 5.04 0.80 5.04 0.80 1.81 8.80 13.16 7.06 1.10 1.90 Bloco de Cimento 150mm Reboco Int/Int Etics+ bloco 200mm reboco Bloco de Cimento 150mm xisto+ 110MM+ Reboco 1 A-251-JK 1 A-251-JK 2 A-251-JK 3 A-251-JK 3 A-251-JK A-201-JK 2 0.97 2.21 0.84 0.78 0.84 1.33 1.39 0.68 2.07 0.32 1 A-403-JK 6 A-403-JK 1 A-300-JK 1 A-157 C Piso 01 JK 1 Planta de Cobertura JK
UP Desk 01 August Room 03 I.S. 04 I.S. Service 02 I.S. Closet 08 Master Suite 07 I.S. 09 Daisy Room 05 Corridor 11 Wetland 10 A-201-JK A-202-JK 2 C C B B A A E E 10 10 7 7 9 9 8 8 6 5 5 D D 2 2 3 3 1 1 4 4 F F D.2 D.2 D.3 D.3 5.1 5.1 1 A-402-JK 3.30 2.89 0.54 0.87 0.10 1.51 0.83 0.87 0.10 1.90 0.72 0.92 0.99 2.89 0.92 0.99 3.08 0.71 1.20 3.09 4.99 4.99 0.72 0.87 0.11 2.90 1.81 8.80 13.16 7.06 1.10 1.90 Bloco de Cimento 150mm Reboco Int/Int Etics+ bloco 200mm reboco int Bloco de Cimento 150mm xisto+ 110MM+ Reboco Int 1 A-251-JK 1 A-251-JK 2 A-251-JK 2 A-251-JK 3 A-251-JK 3 A-251-JK A-201-JK 1 A-202-JK 1 2 1 A-403-JK 6 A-403-JK 1 A-300-JK 1 A-157 A-201-JK A-202-JK 2 B B A A E E 10 10 7 7 9 9 8 8 6 6 5 5 D D 2 3 1 4 F F D.2 D.2 D.3 D.3 5.1 5.1 1 A-251-JK 1 A-251-JK 2 A-251-JK 3 A-251-JK 3 A-251-JK A-201-JK 1 2 Piso 01 JK 1 Planta de Cobertura JK 2 REF. UP August Room 03 04 I.S. Service I.S. Master Suite 07 Daisy Room Corridor A-201-JK A-202-JK 2 C C B B A A E E 10 10 7 9 8 6 5 D D 2 2 3 3 1 4 F F D.2 D.2 D.3 D.3 5.1 5.1 A-402-JK 3.30 0.540.870.10 0.830.870.10 2.89 0.920.99 3.08 3.50 0.711.20 3.09 4.99 4.99 2.90 1.81 7.06 1.10 Bloco Cimento 150mm Reboco Etics+ bloco 200mm reboco Bloco Cimento 150mm xisto+ 110MM+ Reboco A-201-JK 1 A-202-JK A-403-JK A-403-JK Material Legend Vegetable Space Pavet type coating Deck coating C C B B A A E E 10 10 7 9 8 6 5 D D 2 3 3 1 4 F F D.2 D.2 D.3 D.3 5.1 5.1 A-251-JK N Key Plan Piso 01 JK 1 Planta de Cobertura JK 2
REF.

Enlarged Plan Edge of Slab Plan

Enlarged Piso

REF. UP August Room 03 04 I.S. Service I.S. Master Suite 07 Daisy Room Corridor A-201-JK A-202-JK 2 C C B B A A E E 10 10 7 9 8 6 5 D D 2 2 3 3 1 4 F F D.2 D.2 D.3 D.3 5.1 5.1 A-402-JK 3.30 0.540.870.10 0.830.870.10 2.89 0.920.99 3.08 3.50 0.711.20 3.09 4.99 4.99 2.90 1.81 7.06 1.10 Bloco Cimento 150mm Reboco Etics+ bloco 200mm reboco Bloco Cimento 150mm xisto+ 110MM+ Reboco A-201-JK 1 A-202-JK A-403-JK A-403-JK Material Legend Vegetable Space Pavet type coating Deck coating C C B B A A E E 10 10 7 9 8 6 5 D D 2 3 3 1 4 F F D.2 D.2 D.3 D.3 5.1 5.1 A-251-JK N Key Plan Piso 01 JK 1 Planta de Cobertura JK 2 UP A A E E 10 10 7 7 9 9 8 8 D D F F D.2 D.2 D.3 D.3 0.16 0.87 0.16 1.20 0.15 5.05 2.37 2.20 0.19 6.24 3.68 6.40 1.20 5.20 0.36 2.91 0.41 4.01 1.90 0.13 0.79 0.80 0.78 D1 144 D1 145 D2 139 D1 143 A-251-JK A-251-JK A-251-JK A-251-JK W 01 W 02 Bloco de Cimento 150mm + Reboco Int/Int Curtain Wall Extrusal Etics+ bloco 200mm + reboco int Bathtub Cubic Wash Basin W.C. Sanitana W 03 1.01 1.14 1.00 2.17 1.00 N
Enlarged Piso 01 JK 1 UP A A E E 10 10 7 7 9 9 8 8 D D F F D.2 D.2 D.3 D.3 0.16 0.87 0.16 1.20 0.15 5.05 2.37 2.20 0.19 6.24 3.68 6.40 1.20 5.20 0.36 2.91 0.41 4.01 1.90 0.13 0.79 0.80 0.78 D1 144 D1 145 D2 139 D1 143 A-251-JK 1 A-251-JK 3 A-251-JK 3 A-251-JK W 01 W 02 Bloco de Cimento 150mm + Reboco Int/Int Curtain Wall Extrusal Etics+ bloco 200mm + reboco int Bathtub Cubic Wash Basin W.C. Sanitana W 03 1.01 1.14 1.00 2.17 1.00
Key Plan
01 JK 1
B A E E 10 10 7 7 9 9 8 8 6 6 5 5 D D 2 3 4 5.38 5.33 2.59 3.89 2.42 1.48 5.27 F D.2 D.2 7.03 0.14 0.62 8.80 13.16 2.00 0.31 D.3 D.3 0.84 1.27 3.16 0.14 0.61 5.1 5.1 0.62 1.71 1.51 3.81 0.15 2.54 20.81 2.90 3.22 1.51 1.70 0.19 0.20 0.10 0.15 0.31 1.55 0.03 3.63 1.50 1.51 1.13 Lvl + 108.40 0.92 0.24 0.30
JK 1
EOS Piso 01
Planta de Cobertura JK East Elevation JK 9 9 Key
East Elevation JK Piso -01 JK -2.40 Cota rua JK 0.55 2.40 Planta de Cobertura JK 3.00 Piso 01 JK 0.00 Piso -01 JK -2.40 Cota rua JK -2.95 E 3.00 2.40 0.55 Bloco de Cimento 150mm + xisto+ 110MM+ Reboco Int Etics+ bloco 200mm reboco int Ve 195 Ve 195 South Elevation JK A E D F D.2 D.3 Planta de Cobertura JK 3.00 Piso 01 JK 0.00 Piso -01 JK -2.40 Cota rua JK -2.95 C C B B 0.55 2.40 3.00 Ve 196 Ve 196 Ve 195 Planta de Cobertura JK 3.00 Piso 01 JK 0.00 Piso -01 JK -2.40 Cota rua JK -2.95 A A E E D D F F D.2 D.2 D.3 D.3 1 1 A-251-JK A-251-JK 3.00 2.40 0.55 Bloco de Cimento 150mm xisto+ 110MM+ Reboco Etics+ bloco 200mm reboco int Ve 195 Ve 195 N Key
North Elevation JK 1 South Elevation JK 2
Plan
Plan
7 Sections -2.95 10 7 9 8 6 5 5.1 A-251-JK Planta de Cobertura JK 3.00 Piso 01 JK 0.00 Piso -01 JK -2.40 Cota rua JK -2.95 10 10 7 7 9 9 8 8 6 6 5 5 5.1 5.1 2 A-251-JK A-251-JK Master Suite 07 Closet 08 Daisy Room 05 August Room 03 Entrance 01 Storage 07 Staircase 08 Storage 07 I.S. 06 Wetland 10 2.36 2.70 2.50 2.40 Desk 01 I.S. 04 2.70 2.36 2.09 2.09 0.60 2.40 0.55 W 01 Etics+ bloco 200mm reboco int W 01 W 02 W 02 W 01 W 02 03 A.F.F. Gesso Cartonado Direto (Omega 30mm) 2100 mm A.F.F. Gesso Cartonado Direto (Omega 30mm) 2500 mm Bloco de Cimento 150mm Reboco Int/Int Wash Basin W.C. Bathtub Cubic 1.34 2.00 Planta de Cobertura JK 3.00 Piso 01 JK 0.00 Piso -01 JK -2.40 Cota rua JK -2.95 A A E E D D F F A-251-JK A-251-JK A-251-JK A-251-JK 0.80 3.00 2.50 August Room 03 Corridor 11 2.70 2.40 2.70 1.73 108.40 0.60 2.40 2.00 2.40 2.95 2.00 1.00 2.20 0.50 3 A-252-JK 2 A-252-JK A.F.F. Gesso Cartonado Direto (Omega 30mm) 2500 mm A.F.F. 2' ACT System 2400 mm W 01 D1 140 W 03 Bloco de Cimento 150mm + Reboco Int/Int No. Description Date Section 1 JK 1 Section 3 JK 3 Section 2 JK 2 Planta de Cobertura JK 3.00 Piso 01 JK 0.00 Piso -01 JK -2.40 Cota rua JK -2.95 10 10 7 7 9 9 8 8 6 6 5 5 5.1 5.1 2 A-251-JK 2 A-251-JK I.S. 09 Master Suite 07 Corridor 11 Entrance 01 Storage 07 Staircase 08 Storage 07 2.50 0.60 1.75 2.22 0.30 0.40 2.00 4.57 3.00 0.55 2.09 4 A-252-JK W 03 W 03 W 03 D2 139 Etics+ bloco 200mm reboco int Bloco de Cimento 150mm + Reboco Int/Int A.F.F. Gesso Cartonado Direto (Omega 30mm) 2500 mm A.F.F. 2' 2' ACT System 2400 mm 2.20 Planta de Cobertura JK A E D F A-251-JK 3 A-251-JK 3 A-252-JK 2 A-252-JK A.F.F. Gesso Cartonado Direto (Omega 30mm) 2500 mm A.F.F. 2' ACT System 2400 mm Section 1 JK 1

2' x 2' ACT System 2500 mm

A.F.F.

Gesso Cartonado - Direto (Omega 30mm) 2500 mm

Gesso Cartonado - Direto (Omega 30mm) 2500 mm

Enlarged Piso 01 Ceiling Plan JK

A.F.F.

8 Ceiling Plan C B A E E 10 7 9 8 6 5 D D 2 3 4 F D.2 D.2 D.3 D.3 5.1 1 A-251-JK 2 A-251-JK 3 A-251-JK August Room 03 Daisy Room 05 I.S. 06 Closet 08 Master Suite 07 I.S. 09 Wetland 10 Corridor 11 I.S. 04 Entrance 01 Staircase 06 Kitchen 04 Dining room 03 Living room 02 A.F.F. 2' x 2' ACT System 2355 mm A.F.F. 2' x 2' ACT System 2500 mm A.F.F. 2' x 2' ACT System 2400 mm A.F.F. Gesso Cartonado Direto (Omega 30mm) 2500 mm A.F.F. Gesso Cartonado Direto (Omega 30mm) 2500 mm A.F.F. 2' x 2' ACT System 2500 mm EQ EQ EQ 1.00 EQ EQ 0.99 0.80 2.08 0.80 0.94 2.15 0.93 EQ EQ 2 A-401-JK A.F.F. 2' x 2' ACT System 2600 mm A.F.F. 2' x 2' ACT System 2500 mm EQ EQ 1.50 EQ EQ EQ EQ EQ EQ 0.80 0.80 A.F.F. 2' x 2' ACT System 2100 mm EQ EQ EQ EQ A.F.F. Gesso Cartonado Direto (Omega 30mm) 2100 mm 0.80 1.53 0.80 0.95 1.40 0.95 0.08 0.20 0.06 0.13 0.07 0.05 E E 6 6 5 5 D D 2 A-251-JK 2 A-251-JK 3 A-251-JK 3 A-251-JK
0.80 1.70 1.70 0.80 1.00 1.50 1.00 EQ EQ EQ EQ 0.84 1.22 0.84 EQ EQ W 01 W 02 August Room 03 I.S. 04 -
2 C C B B A A E E 10 10 7 7 9 9 8 8 6 6 5 5 D D 2 2 3 3 1 1 4 4 F F D.2 D.2 D.3 D.3 5.1 5.1 A-251-JK A-251-JK A-251-JK A-251-JK August Room 03 Daisy Room 05 I.S. 06 Closet Master Suite 07 I.S. 09 Wetland Corridor 11 I.S. 04 Entrance 01 Staircase 06 Kitchen 04 Dining room 03 Laundry 05 Living room A.F.F. 2' x 2' ACT System 2355 mm A.F.F. 2' x 2' ACT System 2500 mm A.F.F. 2' x 2' ACT System 2400 mm A.F.F. Gesso Cartonado Direto (Omega 30mm) 2500 mm A.F.F. Gesso Cartonado Direto (Omega 30mm) 2500 mm A.F.F. 2' x 2' ACT System 2500 mm EQ EQ EQ EQ EQ 1.00 EQ EQ 0.99 0.94 2.15 0.93 EQ EQ 2 A-401-JK A.F.F. 2' x 2' ACT System 2600 mm A.F.F. 2' 2' ACT System 2500 mm EQ EQ EQ EQ 0.80 0.80 0.90 1.60 1.00 A.F.F. 2' x 2' ACT System 2100 mm EQ EQ A.F.F. Gesso Cartonado Direto (Omega 30mm) 2100 mm 0.95 1.40 0.95 0.08 0.20 0.06 0.13 0.07 0.05 E E 6 6 5 5 D D A-251-JK A-251-JK 3 A.F.F.
A.F.F.
0.80 1.70 1.70 0.80 1.00 1.50 1.00 EQ EQ EQ EQ 0.84 1.22 0.84 EQ EQ W 01 W 02 August Room 03 I.S. 04Key Plan Piso 01 JK 1 Enlarged Piso 01 Ceiling Plan JK 2
2' x 2' ACT System 2500 mm
9
7 0.98 0.53 Bath Tub A.F.F. 2' 2' ACT System 2500 mm 1.10 0.06 2.00 2.50 Wash Basin D1 145 A.F.F. ACT System 2500 mm 0.90 1.15 2.10 0.90 1.05 0.10 0.33 2.07 W.C. 0.38 W 02 5 D D 5.1 I.S. 0.42 108.40 0.98 1.23 Nexo Washbasin 2.10 Nexo Washbasin 1.05 0.38 W.C. D1 141 1 06-1 JK 2 06-2 JK 3 06-3 JK 4 06-4 JK 5 Enlarged 6 02-1 JK 7 02-2 JK 8 02-3 JK 9 02-4 JK 10 E E 7 7 A-403-JK 2 4 3 I.S. 06 W 02 D1 145 0.70 0.90 0.40 0.90 108.40 0.98 0.53 Bloco de Cimento 150mm + Reboco Int/Int Etics+ bloco 200mm + reboco int Wash Basin W.C. Bath Tub 1.51 2.90 5 5 D D 5.1 5.1 A-403-JK 7 9 10 8 I.S. Service 02 0.53 0.42 D1 141 Bloco de Cimento 150mm + Reboco Int/Int Nexo Washbasin W.C. 108.40 1.51 1.70 N Key Plan Enlarged Bathroom 06 I.S. JK 1 Enlarged Bathroom 02 I.S. JK 6 E 7 7 A-403-JK 2 5 4 3 I.S. 06 W 02 D1 145 108.40 0.98 Etics+ bloco 200mm + reboco int 1.51 2.90 W 02 5 5 D D 5.1 5.1 A-403-JK 7 9 10 8 I.S. Service 02 0.53 0.42 D1 141 Bloco de Cimento 150mm + Reboco Int/Int Nexo Washbasin W.C. 108.40 1.51 1.70 N
Enlarged Bathroom 06 I.S. JK 1 JK Enlarged Bathroom 02 I.S. JK 6 Bath Tub 1.10 0.06 2.00 2.50 Wash Basin D1 145 0.90 1.15 2.10 0.90 1.05 2.07 W.C. 0.38 W 02 0.98 1.23 Nexo Washbasin 2.10 Nexo Washbasin 1.05 0.38 W.C. D1 141 06-1 JK 2 06-2 JK 3 06-3 JK 4 06-4 JK 5 02-1 JK 7 02-2 JK 8 02-3 JK 9 02-4 JK 10
Bathroom Details
Key Plan

ACOUSTIC INSULATION IN CORK GRANULATES

ACOUSTIC INSULATION IN CORK GRANULATES

Wall Section 2 JK

SCREEN WATERPROOFING IMPERKOTE, BICAPA POLYPLAS 30 and POLYESTER 4

Site Address: R. de Santo Amaro, fr. from Vila Verde and Barbudo, Vila Verde, Portugal

Planta de Cobertura JK Piso 01 JK 0.00 1 A-600-JK A-600-JK
Planta
3.00
2.40
Section JK 1 Piso 01 JK 0.00
de Cobertura JK
0.05
3D Wall
MEMBRANE OF SUPPORT ELEMENT AND FIXATION SILL DECK FLOOR FIXING TAFIFE SCREEN WATERPROOFING IMPERKOTE, BICAPA POLYPLAS 30 and POLYESTER 4 Piso 01 JK 0.00 Planta de Cobertura JK 3.00 Detail 1 JK 1 Detail 2 JK 2 SHALE COATING 4cm INSULATION 11cm BRICK INTERIOR PLASTER OF 2cm BLINDS BOX WITH INSULATION FRAMEWORK WITH THERMAL CUT BLACKOUT ROLLER PLASTERBOARD 15cm BRICK WATERPROOFING SCREEN IMPERKOTE , POLYPLAS TOP 30 and POLYESTER 4 THERMAL INSULATION 6cm GEOTEXTILE BLANKET LAYER OF CORD
SUPPORT
MEMBRANE OF
ELEMENT AND FIXATION SILL DECK FLOOR FIXING TAFIFE

Design Options in Revit for Casework

11

Structural Model

Foundation Pile detail

Staircase Details

12
1 2 3 4 5 6 7 8 9 Piso 01 JK 0.00 E E D.3 D.3 Etics+ bloco 200mm reboco int 0.17 0.17 0.17 0.17 0.17 0.17 0.17 0.17 0.17 0.05 1.57 Staircase Section JK 2 Staircase 3D Section JK 3 1 2 3 4 5 6 7 8 9 Piso 01 JK 0.00 E E D.3 D.3 A-251-JK A-251-JK Etics+ bloco 200mm reboco int 0.17 0.17 0.17 0.17 0.17 0.17 0.17 0.17 0.17 0.05 1.57 Staircase Section JK 2 Staircase 3D Section JK 3 1 2 3 4 5 6 7 8 9 1 2 3 4 5 6 7 8 9 E E 10 10 D.3 D.3 A-300-JK A-300-JK 106.83 1.20 108.35 0.30 0.30 0.30 0.30 0.30 0.30 0.30 0.30 0.30 2.70 0.20 0.66 Piso 01 JK 0.00 E E D.3 D.3 A-251-JK A-251-JK Etics+ bloco 200mm + reboco int 0.17 0.17 0.17 0.17 0.17 0.17 0.17 0.17 0.17 0.05 1.57
Staircase Plan JK 1 Staircase Section JK 2 Staircase 3D Section JK 3
Key Plan

Interference Check in Revit

Interference Check:1

Architectural Floors

Walls

Ceilings

Structural Framings

Structural Columns

Slabs

Interference Check: 2

Door

Windows

Curatin wall/panel

Structural Framings

Structural Columns

Slabs

13

Clash Detection in Navisworks

14
15 Clash Detection Report

4D Scheduling in Navisworks

16
17
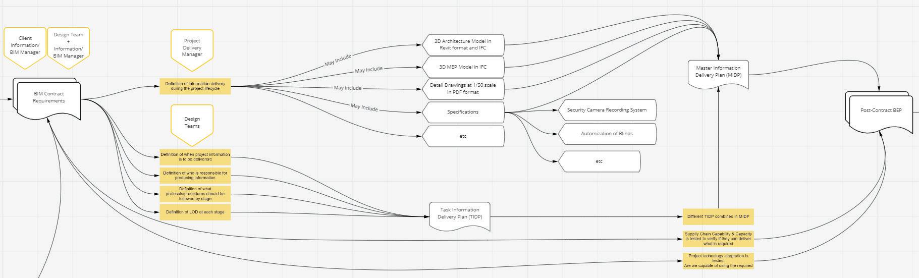
Project Mindmap for BIM Implementation
jaykapadia18.jk@gmail.com +91 8758662915
Jay Kapadia

Turn static files into dynamic content formats.

Create a flipbook
Issuu converts static files into: digital portfolios, online yearbooks, online catalogs, digital photo albums and more. Sign up and create your flipbook.