
International Research Journal of Engineering and Technology (IRJET) e-ISSN: 2395-0056 p-ISSN: 2395-0072

Volume:12Issue:09|Sep2025 www.irjet.net
![]()

International Research Journal of Engineering and Technology (IRJET) e-ISSN: 2395-0056 p-ISSN: 2395-0072

Volume:12Issue:09|Sep2025 www.irjet.net
Jatin Singh1 , Shubham Mallah2 , Atuf Shaikh3 , Krishna Prajapati4
B.E. Students Department of Computer Engineering

G. V. Acharya Institute of Engineering and Technology, Shelu, Dist-Raigad, Maharashtra, India-410201
Abstract - InthecontextofasocietyweretheWebispresent in many aspects, there is a significant amount of visually impaired users whose experience is far from beingsatisfactory. There are technologies aiming this problem but still with no full success. The problem addressed in this project is the existing gap between the visually impaired users and the solutionsbeingofferedtothem.Asasolutiontothisproblem,a middleware prototype is developed. It acts as a web application so the user does not need to install anything. The middleware also offers different adaptations to the user such as amplifying lens, text narrator, and others. The solution was tested by visually impaired users and it received an overall positive result. Some features like the amplifying lens receiveda goodvalue and some ofthem need further improvement.
Key Words: Web accessibility, Visually impaired, prototype,Lowvision,Webadaptation
NowadaysweusetheInternetandwebsitesformultiple typesoftasks,fromsendinganemailtoourfriend,check thebustimetableortheresultofasportsgame.Sincethe uptakeoftheso-calledWeb2.0,termpopularizedonlate 2004[1],newtechnologiesandtechniquesforwebdesign and construction have appeared. This new approach allowsagreatinteractionbetweenthewebsiteandthe user,switchingtheuserfromjustacontentconsumertoa newinteractiverole.
However,thischangeshavenotbenefitedalltheusersby the same weight. As the World Health Organization estimates,infiguresdating2013,inEuropethereare26 million people with visual impairments and 4 million people that suffer from sight-loss. The evolution of the Webhasnotbeenpairedwiththeevolutionofaccessible technologies for visually impaired users [2]. Some approaches have been done to improve this issue like screen readers, Braille output devices, or web design guidelines.However,thosemeansdidnotfullysolvethe problemwhenbeingreleasednorhavesolveitnow. Someofthembecauseofnotincludingalltheproblematic aspectsandsomeofthembecausehavenotbeenupdated overthetime.Tobringupanexample,thelastrevisionof

oneofthemostusedwebdesignaccessibilityguidelines datesDecember2008.
Achangeintheoverviewofwebsitedesignandastronger inclusion of accessibility is needed given that visually impaired users still cannot fully benefit from the advantagesthisnewWeb2.0hasbeenofferingthelast10 years.Thisprojectsaimstocontributetothisissueoffering a middleware prototype to improve visually impaired users’webexperience.
Themanuscriptbeginbyintroducingtheconceptofweb accessibility and their improvement in models. Web accessibilityisdefinedinrelationtoitssignificancefor people with visual, auditory, cognitive, and motor impairments. The survey delves into the historical progressionofawarenessandinitiatives,highlightingkey milestonesliketheWCAGguidelines.
The paper then discusses the various components of a web accessibility system There exists a wide range of disabilities, some are relatively mild, while others are severe enough to affect every aspect of life. It is particularly difficult when designing technology For individualswithdisabilitiesastheyrequireasystemthat isdevelopedfortheirlevelofunderstanding. Webaccessibilityisveryimportantsectionininternetera sotherearegoodnumberofresearchworkorresources are available. All these case studies shows that most website developers follow WCAG 2.0 (web content accessibilityguideline)asstandardinwebaccessibility.As perthisstudiestherearealotofissuesinwebsites.Their evaluationhasbeendonebasedonWAVEautomatedtool andonlyerrorshavebeencountedforanalysisandnot alert.
Theworldwidewebconsortium(w3c)developsstandard foe website development. Web content accessibility guidelines is developed by organizations as well as individualswhoarerelatedtow3c.Accessibilityattribute checkersapproachesrelatedtoaccessibilitytestingfocus oncheckingsyntacticalattributes.Theresearchpapers focusonsyntacticcheckswhichchecksforhigh-level


International Research Journal of Engineering and Technology (IRJET) e-ISSN: 2395-0056 p-ISSN: 2395-0072

Volume:12Issue:09|Sep2025 www.irjet.net
aspectssuchaspagestructureandsemanticlandmarks whicharemostimportantrolesthatuserswithdisabilities relyon.
Thearrivalofthewebenabledmanydisabledpersonsto accomplish new tasks. It still does , but problems have arisen mostly because web developers have begun to include increasingly complex multimedia and design elementsintheirsites.Astechnologycontinuestoevolve thewebisbecomingmoreandmorecomplicated.Unless weconsideruniversaldesignasweconstructsitesgreater numbers of people will find themselves barred from participationandcontribution.
Acomprehensiveliteraturesurveyonwebaccessibility encompassesanexaminationofthelaws,standards,and guidelinesgoverningaccessiblewebdesign,suchasthe Americans with Disabilities Act and the Web Content AccessibilityGuidelines(WCAG).
It explores the diverse needs of individuals with disabilities, including visual, auditory, motor, and cognitive impairments, along with the assistive technologiestheyrelyon.
Thesurveydelvesintotechniquesandbestpracticesfor implementingaccessibilityfeatures,evaluationmethods, and the challenges hindering widespread adoption of accessibledesign.
Itemphasizesthebenefitsofwebaccessibilityforboth users and website owners, citing improved usability, reach,andlegalcompliance.
Case studies and examples illustrate successful implementations,whilediscussionsonfuturedirections highlightemergingtechnologiesandstrategies.
Ultimately, the survey underscores the ongoing importance of web accessibility and the need for continued research and advocacy in this vital area of digitalinclusivity.
Definetheevaluationscope: Inthisphaseitisnecessary toidentifythepagesinvolvedintheevaluation.Besides,we must establish the adequacy level (A, AA, AAA), which dependsonthedomainthestudywillbeevaluated.
Explorethetargetwebsite: Thepurposeofthisphaseis todeterminetheprincipalfeaturesthatareessentialfor the domain. This include style, designs, structures, functionsandprocesses.Inthisphase,theevaluatorneeds tocheckforbrokenlinks.


Select a sample: In this phase, the main page of the websiteisidentifiedandthefuturepagesthatfollowthe navigabilityofthewebsite.
Audit sample selected: Each page is tested by the automatic tool in order to meet the adequacy level establishedinphase1.Theevaluatoralsomustverifyif thedataisintroducedcorrectlyandthenotificationsand interactionsareverifiedandevaluated.
Report the findings: The results are documented. Generally, most of the automatic tools present reports explained the problems they found and the broken guidelines. In some cases, they present a solution to modify.
Analyzetheresults: Theproblemsthatwereidentifiedin the previous phase are discussed in order to decide if theseproblemswillbecorrected

Fig-1:SystemDesign
Web accessibility is about making sure that people with disabilitiescanuseyourwebsiteeasily.Todothis:
•LearntheRules:Startbyunderstandingtherulesfor accessibility.ThemostcommonrulesareintheWeb Content Accessibility Guidelines (WCAG). These guidelinestellyouhowtomakeyourwebsiteusable foreveryone.
• StrongFoundation:Buildastrongstartingpointby usingcleanandorganizedcode(HTML).Thismakesit easier for people with disabilities to understand your site.
• PictureswithWords:Whenyouuseimagesonyour site, addwordsthatdescribethem.This helpspeople who can'tseetheimagesunderstandwhatthey'reabout.


International Research Journal of Engineering and Technology (IRJET) e-ISSN: 2395-0056 p-ISSN: 2395-0072

Volume:12Issue:09|Sep2025 www.irjet.net
• EasyNavigation:Makesurepeoplecaneasilymove aroundyoursiteusingjustthekeyboard.Somepeople can'tuseamouse,sothisisimportant.
• ColorsthatWork:Usecolorsthatareeasytosee.If thetextandbackgroundcolorsaretoosimilar,it'shard forsomepeopletoread.
• FormsthatMakeSense:Whenyouhaveforms(like sign-upforms),makesurethey'reeasytouse.Useclear labelsandmessagesifsomethinggoeswrong.
Intheproposedsystemandimplementationsectionofa literaturesurveyonwebaccessibility,researchersmay outlineinnovativeapproachesandstrategiesaimedat improving accessibility in web design. This could involvethedevelopmentofnewtools,frameworks,or methodologiestoenhancetheaccessibilityofwebsites.
Forinstance,researchersmightdiscusstheintegration of artificial intelligence (AI) and machine learning algorithms to automate accessibility testing and remediationprocesses.
Additionally, advancements in responsive design techniques tailored specifically for accessibility considerationsmaybeexplored.Implementationdetails couldincludecasestudiesorpilotprojectswherethese proposed systems have been deployed and evaluated fortheireffectivenessinenhancingwebaccessibility.
Furthermore, discussions may address practical challengesencounteredduringimplementation,suchas scalability, compatibility with existing systems, and resourceconstraints.
Overall, this section serves to highlight cutting-edge approachesandpracticalconsiderationsintheongoing efforttoadvancewebaccessibility.
• Color Contrast: Ensure sufficient color contrast between text and background elements to make content readableforuserswithlowvisionorcolorblindness.
• AccessibleForms:Designformswithaccessibilityinmind, including labels associated with form controls, clear instructions,andpropererrorhandlingtoassistuserswith disabilitiesincompletingformsaccurately.
• Video and Audio Accessibility: Provide captions for videosandtranscriptsforaudiocontenttomakemultimedia accessibletouserswhoaredeaforhardofhearing
• Keyboard Accessibility:Ensurethatallfunctionalityon thewebsitecanbeoperatedviakeyboardalone.Manyusers with disabilities rely on keyboard navigation instead of a mouse.





International Research Journal of Engineering and Technology (IRJET) e-ISSN: 2395-0056 p-ISSN: 2395-0072

Volume:12Issue:09|Sep2025 www.irjet.net
• EducateYourTeam:Ensurethatyourdevelopment team is aware of web accessibility principles and guidelines.
• Integrate Accessibility into the Development Process: Makeaccessibilityapartofyourdevelopment workflowfromthebeginning.
• AccessibilityWidgetsandPlugins:Considerusingprebuilt accessibility widgets and plugins for common accessibilityfeatures.
• StayInformed:Keepuptodatewithchangesin accessibilitystandardsandbestpractices.
• FeedbackandUserEngagement:Encourageusersto provide feedback on accessibility issues and improvements.
5. Results
• HomePage –
It Contains Motivational Quotes and About Details are Presentinourpage.Italsocontainsavoiceassistantthat readouttotheuserthequotes.Thequotesisupdatedon dailybases

Fig-3:Homepage
• NewsPage-
ItContainsNewsWithDailyupdationwithvoiceassistant readingfordisabledpeople.ThenewsisUpdatedondaily basissothedisabledpersoncanknowtheinformationof theoutsideworld.



Fig-4:NewsPage
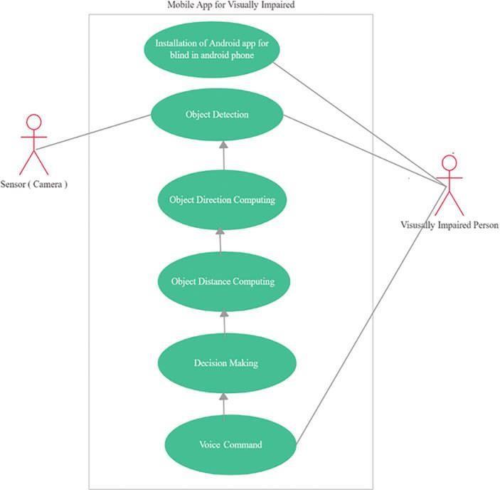
• CurrencyDetectionPage-
Itcontainsthecamerawhichcapturesthecurrencywhilein frontofcamera thecurrencyisshownandvoiceassistant readoutloudthecurrencywhichisdetectedincamera.

6. Current Scope
• GlobalStandardsandGuidelines:TheWebContent AccessibilityGuidelines(WCAG),developedbytheWorld WideWebConsortium(W3C),serveastheinternational standardforwebaccessibility
• TechnologicalAdvances:Advancesintechnology,suchas
the proliferation of mobile devices, voice assistants, and artificialintelligence,haveopenedupnewpossibilitiesfor improvingwebaccessibility


International Research Journal of Engineering and Technology (IRJET) e-ISSN: 2395-0056 p-ISSN: 2395-0072

Volume:12Issue:09|Sep2025 www.irjet.net
• ResponsiveDesignandMobileAccessibility :Withthe increasinguseofsmartphonesandtabletstoaccesstheweb, thereisagrowingemphasisonensuringthatwebsitesare accessibleonmobiledevices.
• Continuous Improvement : Web accessibility is an ongoing process that requires continuous monitoring, evaluation,andimprovement.Organizationsareincreasingly recognizing the need to prioritize accessibility as part of theirdigitalstrategyandareinvestingresourcesinongoing accessibilityinitiativesandremediationefforts.
EmergingTechnologies:Astechnologycontinuestoevolve, new opportunities and challenges will arise for web accessibility.Advancementsinareassuchasvirtualreality (VR),augmentedreality(AR),wearabledevices,andInternet of Things (IoT) may require new approaches to ensure accessibilityforpeoplewithdisabilities.
Artificial Intelligence (AI) and Machine Learning: AI and machinelearningtechnologieshavethepotentialtoenhance web accessibility in various ways, such as improving the accuracy of speech recognition for voice interfaces, providing personalized recommendations and assistance based on user preferences and behavior, and automating accessibilitytestingandremediationprocesses.
Cross-Platform Accessibility: With the proliferation of diverse digital platforms and devices, ensuring consistent andaccessibleuserexperiencesacrossdifferentplatforms (e.g., web, mobile, desktop, smart TVs) will become increasingly important. Cross-platform accessibility standardsandguidelinesmayemergetoaddresstheunique challengesposedbyeachplatform.
This project gave insights of the current state of web accessibilityandvisuallyimpairedusers.Atheoreticalstudy wasmade whichled to a practical partwhich involved an implementation of a middleware and its evaluation As an overallresult,themiddlewareprototype,improvedtheweb experiencetotheparticipantsbutsomeimprovementcan stillbedone.Theusabilitytestprovidedvaluablefeedback fromtheparticipantswhichcanbeusedtokeepimproving themiddlewareprototype.However,theusabilityresultscan notbeextendedtoawiderpopulationandgeneralizedgiven thatonlyfourparticipantstookthetestsanditwouldrequire more participants to generalize the results, and also, websitesweretested.
[1] T. O’Reilly, “What is Web 2.0 - Design Patterns and BusinessModelsfortheNextGenerationofSoftware,”


http://oreilly.com/web2/archive/what-is-web-20.html, 2005,lastaccessed2015-01-30
[2] V.L.Hansonand J.T.Richards,“Progresson website accessibility?”ACMTrans.Web,vol.7,no.1,pp.2:1–2:30, Mar. 2013. [Online]. Available:http://doi.acm.org/10.1145/2435215.243521
[3] W. C. A. W. Group, “WCAG 2.0 Documents,”http://www.w3.org/TR/WCAG20/,2008, lastaccessed2015-01-30
[4] “WCAG 1.0 Documents,” http://www.w3.org/WAI/intro/wcag10docs.php,2006, lastaccessed2015-01-30.
