
International Research Journal of Engineering and Technology (IRJET) e-ISSN: 2395-0056
Volume: 12 Issue: 09 | Sep 2025 www.irjet.net p-ISSN: 2395-0072
![]()

International Research Journal of Engineering and Technology (IRJET) e-ISSN: 2395-0056
Volume: 12 Issue: 09 | Sep 2025 www.irjet.net p-ISSN: 2395-0072
Dr. Addagatla Nagaraju1, * , Akkela Krishnaveni2 , K. Venkatesh3 , Ayesha3 , B. Prakash4 , CH. Anil4
1Lecturer in EEE, Government Polytechnic for Women, Siddipet
2Lecturer in EEE, SRRS Government polytechnic, Sircilla
3Lecturer in CSE, Government Polytechnic for Women, Medek
4Lecturer in CSE, Government Polytechnic for Women, Siddipet
Abstract - This paper presents a management system for smartelectric vehicles,developedusingsoftware engineering models and an integrated Sensor Network (SN). Two distinct software engineering frameworks are applied to design algorithms for both information exchange and resource management, ensuring the vehicle meets its performance requirements. For optimal resource management, a LeNet-5 deep learning model is utilized to select the most suitable driving mode from five available options, based on data generated from a simulated sensor network. The evaluation results indicate effective performance in both data communication and resource handling. A Message Queuing Telemetry Transport (MQTT) broker server is implementedtofacilitateandmonitorcommunicationamong sensors, actuators, and the vehicle's controller. Message transmission delay remains under one second even for 1,000 messages. Additionally, the proposed system demonstrates energy savings ranging from 1 to 8 kWh and a reduction in storage usage between 9 and 95 MB over 100 kilometers.
Key Words: ElectricVehicle,Hardware,Software,System
1.INTRODUCTION
Theglobalshiftfromoil-basedenergysourcestorenewable alternativesiscompellingforautomobilemanufacturersto adoptelectricvehicle(EV)technologies.However,electric cars face various challenges that must be addressed to support the industry's sustainable transition. Key among these challenges are efficient energy consumption and factors that directly influence vehicle performance. To ensure adaptability across diverse conditions, electric vehiclesmustincorporateintelligentmanagementsystems.
SensorNetworks(SNs)playacriticalroleinenhancingthe intelligence of EVs by enabling real-time monitoring of environmental conditions. These networks allow for dynamic interpretation of sensor data and facilitate appropriatesystemresponses.Furthermore,theintegration ofArtificialIntelligence(AI)techniques includingmachine learning and deep learning with SNs has become increasingly prevalent, enabling the development of optimized,data-drivenmanagementsolutions[1]–[5].
Energyconservationisacrucialaspectintheelectricvehicle (EV) industry, largely due to the inherent limitations in battery capacity. To address this constraint, numerous studieshaveexploredvariousstrategiesaimedatreducing energyconsumption.Thesestrategiesoftenconcentrateon limiting the use of certain vehicle features and functions, particularly those involving actuation and auxiliary components[6].
Efficientinformationexchangebetweensensors,actuators, and controllers within the vehicle is also of paramount importance. This communication must be governed by an appropriate protocol, such as the Message Queuing Telemetry Transport (MQTT), which ensures reliable and timely data transfer. In addition to selecting suitable communicationprotocols,dedicatedalgorithmsareneeded to schedule sensor readings and manage data processing effectively[7].
Software engineering models have been increasingly adopted in the development of such systems to enhance reliability,scalability,andmaintainability.Inelectricvehicle systems,itisvitalthatmanagementalgorithmsbedesigned usingthesemodelstomeetoperational requirementsand ensure responsive actuation actions under varying conditions[8]–[10].
Thispaperproposestheuseofsoftwareengineeringmodels to design both data exchange and resource management algorithms in electric vehicles equipped with a Sensor Network(SN).TheSNisintegratedviaawiredsetupacross variousvehiclecomponentsconnectedtothecontroller.The data exchange algorithm coordinates the flow of sensor readings and actuation signals through the SN, while the resource managementalgorithmaimstominimize energy consumption and storage requirements during vehicle operation.
This optimization is achieved by employing a software engineeringmodelthatdynamicallyselectsamongvarious driving modes, ranging from economical to highperformancesettings.Adeeplearningapproach,specifically trainedonsimulatedSNdatausingMATLAB,isappliedto

International Research Journal of Engineering and Technology (IRJET) e-ISSN: 2395-0056
Volume: 12 Issue: 09 | Sep 2025 www.irjet.net p-ISSN: 2395-0072
determinethemostappropriatedrivingmodebasedonrealtimesensorinputs.
Theexperimentalresultsdemonstratetheeffectivenessof the proposed algorithms, highlighting significant improvements in communication efficiency, energy consumption,andmemoryusage.Thesefindingsaffirmthe positive impact of incorporating software engineering principlesintosmartelectricvehiclemanagementsystems.
Giventhegrowingimportanceofadvancingelectricvehicle (EV) technology, numerous researchers have proposed various models aimed at addressing industry-specific challenges.In[11],theauthorsconductedacomprehensive reviewofenergymanagementstrategiesforhybridelectric vehicles, examining a range of optimization techniques developed to resolve prevalent energy-related issues. In [12],areal-timeenergymanagementsystemwasintroduced using an Adaptive Equivalent Consumption Minimization Strategy (A-ECMS). This system utilized trip data to determinethemostefficientenergyconsumptionpathfor future journeys and demonstrated superior performance comparedtotraditionalstrategieslikeChargeDepletingand ChargeSustainingmodes.
Abroadreviewin[13]exploreddiverseenergymanagement solutions for electric vehicles, emphasizing artificial intelligencetoolsandoptimizationtechniques.Thereview focused on two major areas: the current state of energy management systems and optimal strategies designed to addresskeychallenges.Similarly,[14]presentedadetailed study on energy optimization challenges and proposed algorithmsforEVs.
In[15],asimulation-basedenergymanagementprototype usingdynamicprogrammingandrecedinghorizoncontrol was proposed. The controller relied on partial trip informationfromusersandhistoricaltripdatatoestimate required energy and fuel, achieving a 10% reduction in energyconsumption.Thestudyin[16]introducedafuzzy logic-basedcontrollerforhybridvehicles,whichminimized energyusebyadjustingtheDegreeofHybridizationinrealtime,effectivelybalancingthecontributionsofelectricand fuelenginesacrossvariousdrivingmodes. Further,[17]proposedmathematicalandsimulation-based modelsfordesigningcontrollersthatmanageenergyusage in EVs. The analyses confirmed the efficient utilization of availableresources.Atrade-offmodelwasdevelopedin[18] toregulatefuelandenergyconsumptioninhybridvehicles based on specific routes, using multiple optimization algorithmstosupporteconomicdrivingmodes.
Theworkin[19]introducedaconvertergatewaybetween AC and DC systems that controlled battery charging/discharging and maintained a balance between power generation and consumption. Simulation results confirmedthesystem'sefficiencyinmanagingenergyand batteryoperations.In[20],dynamicprogrammingwasused toformulatearule-basedstrategyforminimizingEVpower consumption.Theoptimizationprocesswasguidedbyrealworlddatatoensureenergysavingswithoutcompromising drivingquality.
Multiple real-time optimization techniques were also explored in [21] to reduce energy consumption in hybrid vehicles, effectively overcoming the limitations of conventionalmethods.In[22],asoftwareengineering-based educationalplatformforelectricvehicleswasdevelopedto helpreducepowerusagethroughoptimizedmethods.
The study in [23] addressed key challenges in EV design, particularly related to embedded systems and software. Among the critical issues identified were battery lifespan andcharging capacity,aswell asunforeseenperformance problemsthatcanariseduringvehicleoperation.
In [24], five preconditions were identified for achieving optimaldatamanagementinelectricvehicles.Properdata managementwasfoundtobeessentialforadaptingvehicle behavior to external factors such as terrain and driving modes.Areviewin[25]focusedonanalyzingbothinternal andexternalEVdata.Internaldataencompassedparameters like power, fuel, and engine status, while external data includedinfrastructuredetailssuchaspowerstations,road networks,andtripinformation.
Likewise,[26]applieddatamanagementtechniquesacross different EV applications to meet operational goals more effectivelyandefficiently.
DC-DC converters are essential power electronic componentsinelectricvehicles(EVs)thatensureefficient energy transfer between various subsystems operating at differentvoltagelevels.Theirprimaryfunctionistostepup or step-down DC voltage levels to meet the operational requirementsofelectricdrivesystems,auxiliaryloads,and batterychargingcircuits[28-42]
The proposed resource management system for electric vehicles integrates various techniques, including software engineering models, to design software algorithms responsiblefordatahandlingandresourceoptimization.A Sensor Network (SN) is employed in the system to continuously monitor the vehicle’s components and operationalbehavior.Thisnetworkcomprisessensorsthat measure several parameters such as engine temperature, external weather conditions, acceleration, humidity, air

International Research Journal of Engineering and Technology (IRJET) e-ISSN: 2395-0056
Volume: 12 Issue: 09 | Sep 2025 www.irjet.net p-ISSN: 2395-0072
pressure, energy consumption, ultraviolet (UV) radiation, proximitytosurroundingobjects,andvehiclespeed. The weather-related sensors (temperature and moisture) are specifically used to relay environmental data to the driver.Tohandlethecontrolandprocessingtasksefficiently, aRaspberryPi4isutilizedasthecentralcontroller.Witha core frequency of up to 1.8 GHz, the Raspberry Pi 4 can execute the required algorithms in near real-time. Furthermore,itspowerconsumption,rangingbetween3.8 and 4 watts, makes it a suitable choice for the energyefficientdesignoftheproposedsystem.
As illustrated in Figure 1, the block diagram outlines the architectureofthesystembasedontheSensorNetwork.It demonstrates a centralized control structure with systematicallydistributedsensors.Eachsensor,alongwith itsrespectivefunction,isconnectedtothemaincontroller. Additionally,sensorsareinterconnectedtoformamesh-like structure that enables data forwarding through sensor gateways. This configuration ensures data delivery to the controller, even if a communication failure occurs at any individualsensornode.Eachsensornodeisequippedwith its own processor, memory, battery, and communication unit, enabling autonomous operation and fault tolerance withinthenetwork.

Toeasethereadingflow,thissectionisdivided intotwomainpartsasfollows.
As discussed previously, the Sensor Network (SN) plays a crucial role in detecting changes in the environment surrounding the electric vehicle. The integration of SN necessitatesefficientdataexchangemanagementbetween sensor nodes and the central controller. To facilitate this communication,theMessageQueuingTelemetryTransport (MQTT)protocolisutilizedfordatatransmissionacrossthe network.
In addition to data transmission, the operation of each sensor node must also be effectively managed. This is
illustratedinFigure2throughasoftwareengineeringmodel representedasastatediagram.Thismodelgovernstheflow of data between sensor nodes, the controller, and the actuators.Itincorporatesthefollowingfunctionalelements:
• Sensor Node:
Eachnodewithinthenetworkismodeledtoperiodically prepare and send a data message containing sensor readings to the controller every 30 seconds. This interval is selected based on the assumption that no critical changes will occur within that timeframe. The data is transmitted both to the controller and neighboring nodes, which act as gateways, to ensure redundancy and reliability in message delivery. Communicationoccursinbothdirections,withsensor nodestransmittingdataandreceivingacknowledgments orinstructions(e.g.,toturnON/OFForre-sample).Each node incorporates its own feedback mechanism to validateandcorrectanyerroneousreadings,ensuring messageaccuracy.
• Controller:
Servingasthecentralmanagementunitofthevehicle, the controller collects data from all sensor nodes via MQTTcommunicationpaths.Itoverseestheintegrityof thedataexchangeprocesstopreventanymessageloss. Once data is received, the controller processes it and determinestheappropriateresponses,whicharethen dispatched to the relevant actuators or sensor nodes. Thecontrolleralsofeaturesaself-feedbackmechanism thatallowsittoverifyandadjustitsdecisionsbasedon incoming data, thereby enhancing the reliability and availability of the vehicle’s resource management system.
• Actuators:
Actuators are responsible for executing the decisions made by the controller. A closed-loop communication cyclebetweenthecontrollerandactuatorshelpsensure thatcommandsarecarriedoutaccurately,reducingthe likelihoodofexecutionerrors.
Importantly, the software engineering model contributes morethanthebasicMQTTprotocolbyenhancingthedata exchange algorithm with features such as availability, integrity,andvalidity.Theseattributessignificantlyimprove the reliability of the overall system and minimize the occurrenceoffaultsduringoperation.
In electric vehicle systems, efficient management of key resources such as energy and storage capacity is critical. Reducing energy consumption directly contributes to prolonged battery life and extended driving range. Simultaneously, storage capacity is essential for retaining sensordataoveradefinedperiodforsystemevaluationand diagnostics.
Thispaperproposesasoftwareengineeringmodeldesigned to construct a resource management algorithm that specificallyaddressesenergyusageandstorageefficiency.

Volume: 12 Issue: 09 | Sep 2025 www.irjet.net p-ISSN: 2395-0072
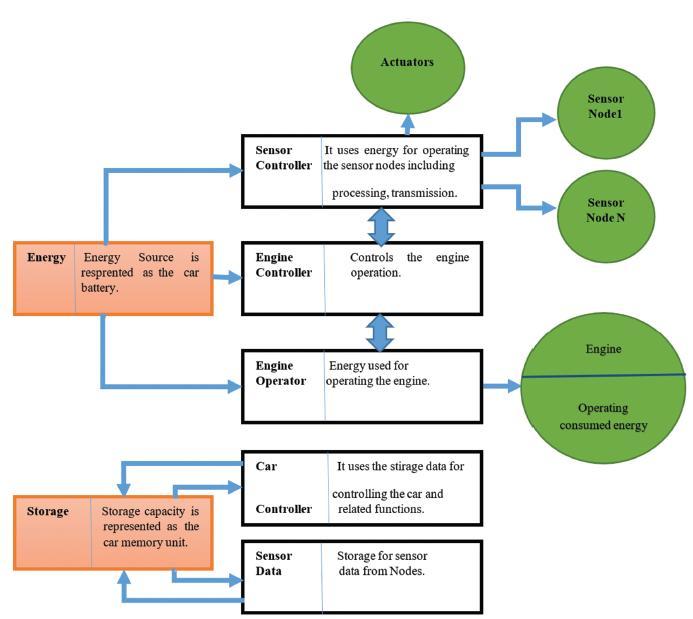
ThemodelisrepresentedthroughastatediagraminFigure 3,whichoutlinestheoperationalworkflowoftheproposed algorithm. The following components summarize its functionality:
• Energy Source:
The electric vehicle’s battery supplies power to all subsystems, including sensor nodes, the engine, and auxiliarycomponentslikelightingsystems.
• Sensor Controller:
Aspartofthe maincontrol unit,thesensorcontroller manages the operations of individual sensor nodes, includingdataprocessing,storage,andtransmission.It helps reduce energy consumption by selectively activatingsensorsonlywhenneeded,basedoncurrent operationalconditions.Forexample,lightsandwipers are deactivated during daytime or dry weather. Similarly, data transmission is event-driven only occurring when sensor readings change thereby avoiding redundant communication and conserving energy. This selective operation model extends to actuators, optimizing system performance based on contextualrequirements.
• Engine Controller:
Also, the component of the main controller, this unit manages engine-related parameters such as driving mode, speed, acceleration, and load distribution. It generatescontrolsignalsthatarethenforwardedtothe engineoperator.
• Engine Operator:
This unit executes engine control commands by generatingappropriatePulseWidthModulation(PWM) signalstodrivetheengine’selectricmotors.
• Storage Capacity:
Eachmodule in the vehicle includesmemory for local datastorage.Collectively,thisformsthesystem'soverall storage capacity, which retains sensor readings and controldecisionsforuptooneweek.Afterthisperiod, olderdataisoverwrittentomakespacefornewrecords.
The vehicle's main controller is responsible for making criticaldecisionsregardingsystemoperations.Todetermine the optimal driving mode, a deep learning model is integratedintothecontroller.Thismodelclassifiessensor inputs into one of several predefined driving modes, each tailored to specific environmental and operational conditions.
The model is based on a modified version of the LeNet-5 architecture [27],adaptedtoacceptone-dimensionalinput compatible with the electric vehicle’s sensor dataset. The training dataset consists of approximately 2.52 million records, gathered through simulations of the vehicle's sensornetwork.
AsdepictedinFigure4,thearchitectureincludesstagessuch asconvolutionallayers,subsampling,fullyconnectedlayers, and Gaussian connections. Six distinct driving modes are definedasoutputclassesofthemodel,describedinTable1.
Each mode corresponds to different levels of sensor and actuatorengagement,influencedbyfactorsliketimeofday, terrain,andweatherconditions.
• Mode A: Vehicle is fully off; no components are active.
• Mode B (Economy): Basicdrivingmodesuitedfor safe daytime operation under mild weather and terrain.
• Mode C: BuildsonModeBbyenablingacceleration featuresforfasterdrivingoruphillconditions.
• Mode D: Represents Mode C with added air conditioning,suitableforhotweather,resultingin higherenergyuse.
• Mode E: Nightdrivingmodewithlightingsystems activated, suitable for rough terrain in good weather.
• Mode F: Highest energy consumption mode, activatedduringpoorweather(rain),lowvisibility, anddifficultterrain,utilizingall available sensors andactuators.

engineeringstatemodel


International Research Journal of Engineering and Technology (IRJET) e-ISSN: 2395-0056
Volume: 12 Issue: 09 | Sep 2025 www.irjet.net p-ISSN: 2395-0072
Eachmodedynamicallyadjuststhebehaviorofthevehicle systems. Sensor inputs are evaluated against upper and lowerthresholdstodeterminetheappropriatemode.These thresholdvalues,definedforeachsensortype,aredetailed inTable2.
Aspreviouslydescribed,thedeeplearningmodelistrained using a specifically prepared dataset. This dataset is compiled by gathering sensor readings from the electric vehicle'sconstructedsensornetwork,asillustratedinFigure 1. The dataset reflects the operational behavior of the system, simulated within the MATLAB environment. To handle communication between components, the MQTT protocol is implemented within the sensor network to manageefficientdataexchange.Eachsensor’sreadingacts asadistinctfeatureforinputintothedeeplearningmodel resultinginsixinputfeaturesintotal.Variouscasestudies havebeenconductedtocaptureawiderangeofoperating conditions, including changes within the vehicle system, environmental factors, and varying energy consumption patterns. A summary of the dataset, including the distribution of records across different driving modes, is providedinTable3.Someofthecollecteddataentrieswere discardedduetoissueslikedatapacketdelays,corruption, orloss,whichcompromisedthestructuralintegrityofthose records.Asaresult,onlyvaliddataentrieswereretainedfor trainingandevaluation.Thefinaldatasetwasdividedinto two parts: 70% for training and 30% for testing. Additionally,thevalidationratiowascalculatedaccordingly.
Itisessentialtonotethateachdrivingmodeistreatedasa distinct class within the deep learning model. This classification helps in identifying and selecting the most energy-efficient and storage-conserving mode, thereby avoidingunnecessarydepletionofsystemresources.
Table 1. Drivingmodespecifications



The proposed resource management system for electric vehicleswassimulatedwithinaMATLABenvironmentand evaluated through various case studies to assess its effectivenessinconserving energyandoptimizingstorage capacity.Thisevaluationwascarriedoutbyimplementing the resource management algorithm, which is based on a software engineering model and incorporates a deep learning approach to determine the most appropriate driving mode. Additionally, data communication between sensorsandthecontrollerwasefficientlyhandledusingthe softwareengineeringmodel-drivendataexchangealgorithm.

Theapplicationofsoftwareengineeringprinciplesensures reliability, accuracy, and adaptability of the proposed algorithms. The MQTT broker was utilized to monitor the performance of the data exchange algorithm, with communicationoccurringbetweensensornodes(asclients) and the broker server. The results demonstrate that the electriccar’ssensornetworkoperatesefficiently,withover 1,000 messages successfully transmitted in under one second,allusingaunifiedQualityofService(QoS)level. On the other hand, the resource management algorithm integrates a deep learning model, which was thoroughly evaluatedforaccuracyinbothtrainingandtestingphases. Figure 5displays the trainingaccuracyprogression, while Figure6illustratesthetestingaccuracy.Bothaccuracyand loss metrics improved as the number of training epochs increased, reflecting the model’s ability to refine weight calculationsandreduceerrorovertime.Thehighesttraining accuracyof99.2%andtestingaccuracyof98.3%wereboth achievedafter100epochs,confirmingtheeffectivenessof theproposeddeeplearningmodelinaccuratelyclassifying andselectingtheappropriatedrivingmode.

International Research Journal of Engineering and Technology (IRJET) e-ISSN: 2395-0056
Volume: 12 Issue: 09 | Sep 2025 www.irjet.net p-ISSN: 2395-0072


6. CONCLUSIONS
Asoftwareengineering-basedresourcemanagementsystem wasintroducedforelectricvehicles,incorporatingtwocore algorithms:onefordataexchangeandanotherforresource optimization.Thedataexchangealgorithmintegratedintoa software engineering model with the MQTT protocol to improve communication efficiency between sensor nodes and the central controller. The resource management algorithmfocusedonminimizingenergyconsumptionand storage usage by selecting the most appropriate driving mode based on sensor input. A deep learning model was employed to make this selection, utilizing sensor data collectedfromthevehicle’ssensornetwork.Themodelwas trained and validated using a custom-built dataset. Performanceevaluationdemonstratedhighefficiencyofthe proposedsystem.MQTTbrokerserversfacilitatedreal-time monitoring and assessment of data exchange processes, while reductions in energy use and storage requirements were confirmed through implementation of the resource management algorithm. Furthermore, deep learning accuracy was evaluated through training and validation phases, with testing on 100 samples per driving mode yieldinganaccuracyrateexceeding98%.
To evaluate the energy savings achieved by the proposed resource management algorithm based on software
engineering principles, the system's driving modes were comparedagainstaconventionalelectricvehiclemodel.The traditionalmodelrequires15kWhtotravel100kilometers. Thefigureclearlydemonstratestheenhancedefficiencyof the proposed system, particularly in Mode A, which saves over8kWh.However,theenergysavingsgraduallydecrease acrosssubsequentmodes,withModeFachievingtheleast savings only 1 kWh. This minimal gain in Mode F is attributedtotheactivationofallvehiclefeatures,makingits performancesimilartothetraditionalmodel.Nonetheless, eveninthismode,theproposedalgorithmstillcontributes to a 1 kWh reduction through effective resource management.
[1] UnionofConcernedScientists,“ElectricVehicleSurvey Findings and Methodology”, www.ucsusa.org/ EVsurvey2019(accessed:2022)
[2] J. Sanguesa, V. Torres-Sanz, P. Garrido, F. Martinez, J. Marquez-Barja, “A Review on Electric Vehicles: TechnologiesandChallenges”,SmartCities,Vol.4,2021, pp.372-404.
[3] X.Sun,Z.Li,X.Wang,C.Li,“TechnologyDevelopmentof ElectricVehicles:AReview”,Energies,Vol.13,No.90, 2020,pp.1-29.
[4] A. Guizani, M. Hammadi, J.-Y. Choley, Th. Soriano, M. Abbes, M. Haddar, “Electric vehicle design, modelling and optimization”, Mechanics & Industry, Vol. 17, No. 405,2016,pp.1-10.
[5] E.Grunditz,“DesignandAssessmentofBatteryElectric Vehicle Powertrain, with Respect to Performance, Energy Consumption and Electric Motor Thermal Capability”,ChalmersUniversityofTechnology,Sweden, PhDThesis,2016.
[6] J. Valladolid, D. Patino, G. Gruosso, C. Correa-Flórez, J. Vuelvas, F. Espinoza, “A Novel Energy-Efficiency OptimizationApproachBasedonDrivingPatternsStyles and Experimental Tests for Electric Vehicles”, Electronics,Vol.10,No.1199,2021,pp.1-23.
[7] M. Yasir, M. Croock, “Cyber DoS attack-based security simulatorforVANET”,InternationalJournalofElectrical and Computer Engineering, Vol. 10, No. 6, 2020, pp. 5832-5843.
[8] J. Schauffele, T. Zurawka, “Automotive Software EngineeringPrinciples,Processes,Methods,andTools”, 1stEdition,SAEPermissions,2003.
[9] Y. Dajsuren, M. Brand, “Automotive Systems and SoftwareEngineering”,1stEdition,Springer,2019.
[10]M.Fahmideh,A.Ahmad,A.Behnaz,J.Grundy,W.Susilo, “Software Engineering for Internet of Things: The

International Research Journal of Engineering and Technology (IRJET) e-ISSN: 2395-0056
Practitioners’ Perspective”, IEEE Transactions on SoftwareEngineering(inpress)
[11] J. Jiang, Q. Jiang, J.Chen, X. Zhou, Sh. Zhu, T.Chen, “AdvancedPowerManagementandControlforHybrid ElectricVehicles:ASurvey”,WirelessCommunications andMobileComputing,Vol.2021,2021,pp.1-12.
[12]M. Vajedi, M. Chehrehsaz, N. Azad, “Intelligent power managementofplug-inhybridelectricvehicles,partII: real-time route-based power management”, International Journal of Electric and Hybrid Vehicles, Vol.6,No.1,2014,pp.68-86.
[13]A.Ali,D.Söffker,“TowardsOptimalPowerManagement ofHybridElectricVehiclesinReal-Time:AReviewon Methods, Challenges, and State-Of-The-Art Solutions”, Energies,Vol.11,No.476,2018,pp.1-12.
[14] M.Yasir,M.Croock,“SoftwareengineeringbasedselfcheckingprocessforcybersecuritysysteminVANET”, International Journal of Electrical and Computer Engineering,Vol.10,No.6,2020,pp.5844-5852.
[15]P. Polverino, I. Arsie, C. Pianese, “Optimal Energy Management for Hybrid Electric Vehicles Based on Dynamic Programming and Receding Horizon”, Energies,Vol.14,No.3502,2021,pp.1-11.
[16]S. Ihmood, H. Abid, H. Radhi, “Management of Energy sources of hybrid electric vehicles using degree of hybridization and Sequential Approximate Optimization”, Journal of Mechanical Engineering Research and Developments, Vol. 44, No. 6, 2021, pp. 305-315.
[17]Z. Lei, D. Sun, Y. Liu, J. Li, P. Zhao, “Simulation and Analysis of Energy Consumption for Plug-in Hybrid ElectricVehiclesBasedonDrivingCycle”,Proceedingsof the 5th IFAC Conference on Engine and Powertrain Control,SimulationandModelingE-COSM,Changchun, China,20–22September2018,pp.394-399.
[18]S.Adhikari,“Real-timePowerManagementof Parallel FullHybridElectricVehicles”,UniversityofMelbourne, Australia,PhDThesis,2010.
[19]S.K.Narayanappa,“HybridEnergyManagementSystem of EV Using Grid to Vehicle System”, International JournalofElectricalEngineering&Technology,Vol.10, No.1,2019,pp.30-38.
[20]D. Zhu, E. Pritchard, S. Dadam, V. Kumar, Y. Xu “Optimization of Rule-Based Energy Management Strategies for Hybrid Vehicles Using Dynamic Programming”, Combustion Engines, Vol. 184, No. 1, 2021,pp.3-10.
[21]B.Zhou, “HybridElectric Vehicle EnergyManagement StrategywithConsiderationofBatteryAging”,Michigan TechnologicalUniversity,USA,MasterThesis,2020.
[22]J.N. Long, “IntegratingElectricVehiclesinto Software EngineeringProjectBasedEducation”,AmericanSociety forEngineeringEducation,2012.
[23]S. Chakraborty, M. Lukasiewycz, C. Buckl, S. Fahmy, “EmbeddedSystemsandSoftwareChallengesinElectric Vehicles”,ProceedingsoftheDesign,Automation&Test inEuropeConference&Exhibition,Dresden,Germany, 12-16March2012,pp.1-6.
[24]S.Maase,R.Hoed,“EVChargingDataManagement,five issuestosolve”,Proceedingsofthe32ndElectricVehicle Symposium, National French Pavilion, France, 19-22 May2019,pp.1-12.
[25]D.Pevec,J.Babic,V.Podobnik,“ElectricVehicles:AData Science Perspective Review”, Electronics, Vol. 8, No. 1190,2019,pp.1-30.
[26]S.Ahmed,R.Al-Hamdani,M.Croock,“Enhancementof Student Performance Prediction Using Modified KnearestNeighbor”,TELKOMNIKA,Vol.18,No.4,2020, pp.1777-1783.
[27]Y.LeCun,L.Bottou,Y.Bengio,P.Haffner,“Gradientbased learningappliedtodocumentrecognition,”Proceedings oftheIEEE,Vol.86,No.11,1998,pp.2278–2324.
[28]Nagaraju,A.,&Boini,R.(2025).TransformerLessNonIsolated High Gain DC/DC Converters for Solar Photovoltaic System Applications. GMSARN InternationalJournal19,pp.199-219.
[29]Krishnaveni, A., Bini, R. & Nagaraju A., (2025). Design andAnalysisofHighVoltageGainDC-DCConverterin Continuous Conduction Mode with Less Components Count for Photovoltaic Application. GMSARN InternationalJournal19,pp.448-458.
[30]Nagaraju A., Rajender B., (2023). A Transformer Less High Gain Multistage Boost Converter Fed H-Bridge Inverter for Photovoltaic Application with Low ComponentCount.J.Eng.Sci.Technol,18(2),2023,pp. 1038-1054.
[31]Addagatla, N., & Boini, R. (2023). A High Gain Single Switch DC-DCConverter withDouble Voltage Booster Switched Inductors. Advances in Science and Technology.ResearchJournal,17(2).pp.1-11.
[32]Nagaraju, A., & Krishnaveni, A. (2017). Modified MultilevelInverterTopologywithMinimumNumberof Switches.IJSTE International Journal of Science Technology&Engineering,3(09).pp.402-412.
[33]Nagaraju, A., & Krishnaveni, A. (2017). Modeling of Direct Torque Control (DTC) of BLDC Motor Drive.International Journal of Science Technology & Engineering,3(09),pp.413-419.
[34]Nagaraju,A.,&Krishnaveni,A.(2017).PSIMSimulation ofVariableDutyCycleControlDCMBoostPFCConverter
Volume: 12 Issue: 09 | Sep 2025 www.irjet.net p-ISSN: 2395-0072 © 2025, IRJET | Impact Factor value: 8.315 | ISO 9001:2008

International Research Journal of Engineering and Technology (IRJET) e-ISSN: 2395-0056
Volume: 12 Issue: 09 | Sep 2025 www.irjet.net p-ISSN: 2395-0072
To Achieve High Input Power Factor. International Research Journal of Engineering and Technology (IRJET),4(3),pp.882-888.
[35]Krishnaveni, A., & Nagaraju, A. (2017). Power Angle Control Scheme for Integration of UPQC in Grid ConnectedPvSystem.InternationalResearchJournalof Engineering and Technology (IRJET), 4(3), pp. 18331839.
[36]RAO, V. M., NAGARAJU, A., KRISHNAVENI, A., & NAGARAJU, S. (2022). “Barriers and challenges of electric vehicles to grid optimization” . International Research Journal of Engineering and Technology (IRJET),9(6),pp.2039-2044.
[37]K. Venkatesh, A. Nagaraju, A. Krishnaveni, B. Prakash, Ayesha, G. Snehalatha, (2025). A Computer Science ApproachtoHardware-SoftwareIntegrationinElectric VehicleTechnologies.InternationalResearchJournalof Engineering and Technology (IRJET), 12(7), pp. 528535.
[38]Krishnaveni,A.,&Boini,R.(2025).ATransformerLess Continuous Input Current High Gain Boost Converter with Lower Voltage Stress and Minimum Component Count for PV Applications. GMSARN International Journal19,pp.189-198.
[39]KrishnaveniA,RajenderB,(2024).ASingleSwitchHigh GainMultilevelBoostConverterwithSwitchedInductor Topology for Photovoltaic Applications”, SciEnggJ 17 (Supplement)pp.008-016.
[40]Krishnaveni,A.,&Kodela,M.(2021).Simulationof6KW variable duty cycle control boost PFC topology in discontinuouscurrentmode.5(7),pp.1-7.
[41]Wasim Mohiuddin Syed, A. Nagaraju, A. Krishnaveni, (2024) “High power multilevel inverters for gridconnected photovoltaic applications” at International Journal of Scientific Research in Engineering and Management(IJSREM)8(5).
[42]V. Madhusudhana rao , A. (2022Nagaraju, A. Krishnaveni, A. Nagaraju, “A Literature Review on Hybrid Electric Vehicles” at International Journal of ResearchinEngineeringandScience(IJRES)10(6),pp 1700-1704.
2025, IRJET | Impact Factor value: 8.315 | ISO 9001:2008