
International Research Journal of Engineering and Technology (IRJET) e-ISSN: 2395-0056
Volume: 12 Issue: 11 | Nov 2025 www.irjet.net p-ISSN: 2395-0072
![]()

International Research Journal of Engineering and Technology (IRJET) e-ISSN: 2395-0056
Volume: 12 Issue: 11 | Nov 2025 www.irjet.net p-ISSN: 2395-0072
Mrs.R.Auxilia
anitha mary1 , Dr.T.Ramaprabha2
1Research Scholar,1Dept of Computer science, 1Nehru Arts and Science College Coimbatore, India.
2Associate Professor, 2Dept of Computer science,2Nehru Arts and Science College Coimbatore, India.
Abstract Enhanced predictive models are necessary for the early identification and intervention of heart disorders, whichcontinuetobea majorglobalhealthconcern. Inordertoanticipatecardiacsickness,thisresearchsuggestsa deep learning-based method based on a sizable patient data set. By employing a deep neural network and a multi-layered neural network to identify intricate patterns in the data, the architecture improves forecast accuracy. The 14-attribute data setusedinthisinvestigation wastakenfrom Kaggle.Thelongshort-termmemory(LSTM)andgatedrecurrentunit (GRU)deeplearningmodelswillbethemainfocusofthisinvestigation. Thesemodelsareputthroughathoroughreview processwithestablishedperformancemeasures,demonstratingtheirabilitytodiscriminatebetweenindividualswithand without cardiac problems. The technique of deep learning outperforms conventional techniques and has encouraging predictionskills,accordingtotheresults.Includinginterpretablecomponentsincreasestheclinicalvalueofthemodeland helpsmedicalpractitionersmakemoreinformeddecisions.
Keywords- Machine learning, GRU, Heart diseases, LSTM.
Preventiveandaccurate prediction modelsarecritical for earlymanagementofcardiovasculardiseases(CVDs),which are a leading cause of death and morbidity worldwide. Given the intricacy of cardiovascular health, using sophisticated deep-learningalgorithms isa thorough methodof examining a variety of patient data,suchasclinical symptoms, medical history,anddemographic data.Theexponential growthofdata overtimelimitstheforecastaccuracyofmachinelearning systems.Togetmoreaccuratedata,theresearcherplanstoimprovethisconventional approach.Thiswork evaluatesand enhancestheaccuracyofcardiovasculardiseasepredictionusingaGRUandanLSTM.GRUandLSTMPwereusedtoassess theeffectivenessofthemodelthataccuratelypredictstheexistenceorlackofheartdisease[1].
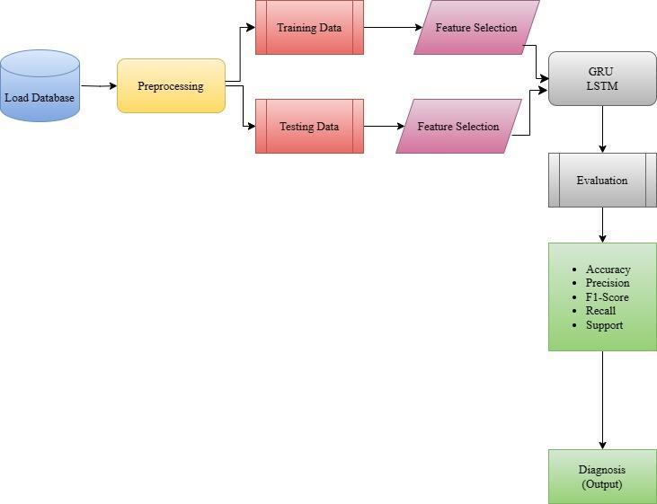
The F1 score, recall, accuracy, and precision of the deep learning models LSTM and GRU are examined in this study. Consequently,itsuggeststhebestmodelamongthemall.ThisstudymakesuseofthecardiovasculardatasetfromKaggle. Thedatasetisthenreadyfordeeplearningmodeltraining.Ultimately,thereviewprocesssuggeststhebestmodelamong allofthem.Tobegintheheartdiseasepredictionprocess,thevariablesarefirsttakenoutofthedatasetandseparatedinto training and testing data sets. The architecture, depicted in Figure 1, enumerates the six fundamental components that makeuptheproposedwork.
Eachhasadistinctfunction.Trainingdatacanbepre-processedusingtheGRUandLSTMalgorithms,andthenthedata can be categorized for analysis of the patient's potential for heart disease. The outcome was generated with remarkable precision. By evaluating how well an LSTM and GRU recognize patterns in the dataset, this work seeks to enhance heart disease prediction models. Through the application of sophisticated deep learning algorithms, this work aims to improve earlydetectionandpreventativetechniquesforcardiovasculardiseasesbyofferinginsightsintotheintricaterelationships and interactions within the data. The results must also be analyzed, and new and enhanced models must be used in upcoming studies to increase accuracy. This study is divided into four sections: related work in Chapter 2, technique and methodologyinChapter3,resultanddiscussioninChapter4,andconclusion

International Research Journal of Engineering and Technology (IRJET) e-ISSN: 2395-0056
Volume: 12 Issue: 11 | Nov 2025 www.irjet.net p-ISSN: 2395-0072

1:Heartdiseasepre-processingflowmethod
Symptomscanvarydependingontheailment.However,thesymptomsofcertainheartandbloodvessel disordersare typicallysimilar.Heartdiseasepredictionisoneofthemanysectorswheredeeplearningtechniquesarewidelyused.Using deeplearningalgorithmsimprovesaccuracywhencomparedtotraditionalmethods.AnensembleclassifierwithaBiLSTM or BiGRU model with a DNN model offers accuracy and F1-score between 91% and 96% for the different types of heart disease,with17%ofrecordshavinghypertensiveheartdisease,16%havingischemicheartdisease,7%havingmixedheart disease,and8%havingvalvularheartdisease,accordingtothestudybyAsmaBaccoucheetal.[2].
IrfanJavidetal.'swork[3]aimstoapplydeeplearningmodels(likeLSTM andGRU),machinelearningalgorithms(like RF,SVM,andKNN),andsuggestedmethodology.TheHardVotingEnsembleModel,whichhasanaccuracyof85.71%and outperformsallothermodelsintermsofpredictionaccuracy,wasusedtomaintainthisensembleapproach.
Fivetraditional machinelearningmodels LR,RF,K-NN,DT,NB,andhybridmodels(i.e.,CNN-LSTMandCNN-GRU) werecomparedbyauthorAhmedAlmulihietal.[4].CNN-LSTMandCNN-GRU,twopre-trainedandoptimizeddeephybrid models, yielded a score of 98.41. A hybrid deep learning model for heart disease prediction employing recurrent neural networks (RNNs) with multiple gated recurrent units (GRU), long short-term memory (LSTM), and Adam optimizer is proposedintheworkofSurenthiranKrishnanetal.[5].RecentRNNmodelshaveachieved98.23%accuracy,whereasdeep neuralnetworks(DNNs)haveachieved98.5%accuracyintheirsuggestedRNNmodel,yielding98.6876%.
Inordertocreatea newhybriddeeplearningmodel forheartdiseaseprediction,Omankwuetal.[6]useda recurrent neural network (RNN) that incorporates several gated recurrent units (GRUs), long short-term memory (LSTM), and the Adamoptimizer.Anoutstandingaccuracyof98.6876%wasobtainedbythissuggestedmodel.ConvolutionNeuralNetwork andGateRecurrentUnit(CNNGRU)offersanovelapproachthatyieldsgreataccuracy,accordingtoAbdelmegeidAminAli etal.[7].EssentialcharacteristicsareextractedfromthedatasetusingthePrincipalComponentAnalysis(PCA)andLinear DiscriminantAnalysis(LDA)featureselectionalgorithms,whichreach94.5percentaccuracy.
The purposeofthis researchistousecomputerized cardiac predictionsystemsto estimatetherisk ofheartdisease. Bothpatientsandhealthcarepractitionerscanbenefitfromtheautomatedtools.Theapproachesandtechniquesutilized for CVD prediction are covered in this area of the research effort. These include the data collection procedure, data preprocessing,classificationstrategy,andmetricsusedtoassesstheapproaches.

International Research Journal of Engineering and Technology (IRJET) e-ISSN: 2395-0056
Volume: 12 Issue: 11 | Nov 2025 www.irjet.net p-ISSN: 2395-0072
ThedatasetusedinthisworkcomesfromtheKaggledatabaseandincludesatotalof14attributes.Thedatasetis furtherdividedinto80-20traintotestsplitisusedhowevernospecificoptimizerisusedforthiswork.
Thelearningrateappliedduringtraining0.001andbatchsizeisusedin64andEpochis50.
Fortheagedistributionattribute,Fig.2representsthepeoplewithCVDsandpeoplewithnoCVDscommonly.It canbeviewedthatmaximummeasurementsexistbetween40-52yearsold.Itisalsorealizedthatifagehasarelationto having CVDs, then people in the age range from 50-52 and 40-41 had a dominant consolidation with heart diseases. Furthermore, to depict the possibility of any relation, Fig. 1 represents the maximal correlated discrete feature (thalach) devised adjacent to age. It is observed that heart rate is commonly higher for people with heart disease as compared to people with no heart disease. Moreover, maximal heart rate decreased noted to a -ve correlated value of -0.3 as age increased.ItisrepresentedpreviouslyinFig.1.

Toperformathoroughstatisticalanalysisanddeterminethemean,max,min,andstandarddeviationforeachattribute in the dataset, this study used Python code[9]. The arithmetic mean was found using the `mean()` technique from the `statistics`module,andthestandarddeviationwascomputedmoreeasilywiththehelpof`numpy`functions.Thestatistical analysisispresentedinFigure3,withafocusonhigh-accuracymeasuresforcertainqualitiessuchasSTDepressionduring Exercise (Oldpeak), Thal, Chest Pain (CP), Resting Blood Pressure (Trestbps), and the Slope of the ST segment (PSlope of ST). With accurate mean, max, and min values included in this study, attribute distributions can be understood in more detail.
The Python Standard Library included modules such as assays that enabled file operations. Boolean data, such as sex (male=1,female=0),ChestPain(CP),andFastingBloodSugar(FBPS),wereanalyzedusingthebuilt-inPythonfunctionsmin and max to find the least and greatest values. In conclusion, the rigorous statistical analysis, which includes mean, maximum, minimum, and standard deviation, provides a thorough examination of the dataset. This method assists in identifyingpatternsandinsightsrelatedtoheartdiseasediagnosis(Target)
This research program aims to create a decision support system that can forecast a person's risk of heart disease. The methodologymakesuseoftwodeep-learningmodelsdesignedspecificallyfordiagnosingcardiovasculardisorders(CVD). GRUs (Gated Recurrent Units) and LSTMs (Long Short-Term Memory networks) outperform conventional RNNs (Recurrent Neural Networks) due to their ability to handle long-term dependencies and avoid the gradient vanishing problem.LSTMscapturingcomplexdependencies,whileGRUs arefasterandusefewerparameters.However,fornatural

International Research Journal of Engineering and Technology (IRJET) e-ISSN: 2395-0056
Volume: 12 Issue: 11 | Nov 2025 www.irjet.net p-ISSN: 2395-0072
language processing (NLP) tasks that require managing parallelization and long-range dependencies, Transformers generallyperformbetter.
For structured data, multilayer perceptron (MLPs) are effective, while convolutional neural networks (CNNs) excel in image tasks. LSTMs and GRUs are still recommended for time-series forecasting and speech recognition, especially with shortdatasetswhereTransformersmaybetooresource-intensive.Inthefollowingsectionofthepaper,weprovideanindepth analysis of the GRU and LSTM models used in CVD classification. The analysis that follows provides light on the nuances of these approaches and how each improves the accuracy and effectiveness of heart disease evaluations in the contextofadecisionsupportsystem.
3.4.1
Atypeofrecurrentneuralnetwork(RNN)calledtheGatedRecurrentUnit(GRU)wascreatedtoeffectivelycapturelongrange dependencies in sequential data and solve the vanishing gradient problem. GRU units are made up of gating mechanisms, such as update and reset gates, which control the retention and updating of information over time and regulatetheflowofinformationwithinthenetwork.GRUnetworksmitigatetheproblemsofvanishinggradientsfoundin classicRNN architecturesand are capable of efficientlycapturing temporal dependencies insequential data by adaptively updatingthehiddenstatebasedoninputandprevioushiddenstates.Becauseofthis,GRUsworkwellinapplicationswhere it's critical to simulate long-term dependencies, like natural language processing, time series analysis, and sequence generation.
HerearethestepsinvolvedintheGRUalgorithm:
Step1:Definetheparametersforthedata.
Step2:Predefinedparametersserveasthefoundationforthemodels.
Step3:Dataaresavedandsubmittedtobeginpre-processing.
Step4:Keyphasesincludeencodingcategoricaldata,scalingfeatures,missingvalues,andcleandata.
Step5:Cross-validationk-foldtodataisconducted.
Step6:Theclassifier'straineddata.
Step7:TheuseofGRUclassifiers
Step8:Repeatstep5tillstep7throughtheendoftrainingdata
3.4.2LSTM
Recurrentneuralnetwork(RNN)architecturewiththeLongShort-TermMemory(LSTM)typewascreatedexpresslyto solve the vanishing gradient issue and capture long-range dependencies in sequential data[11]. Long-term storage memories(LSTMs)aremadeupofmemorycellsthatcanstoredataforalong timeinadditiontoinput,output,andforget gatesthatcontroltheinformationflowinthenetwork.LSTMscanefficientlycapturetemporalpatternsanddependenciesin sequencesbecauseofthesegates,whichallowthemtoselectivelyupdateandretaininformationovernumeroustimesteps. Fortaskslikespeechrecognition,naturallanguageprocessing,andtimeseriesprediction,wherecorrectmodellingdepends onagraspofcontextandlong-terminterdependence,LSTMsarehencewell-suited.
HerearethestepsinvolvedintheLSTMalgorithm:
Step1:GatherdatafromthelengthofthesequenceLSTM,witheachinputprovidedasarespectablevector.
Step2:Initialisethehiddenstateandcellstatetozerosortinyrandomvalues.TheLSTMrequirestheinitializationofa setofweightsandbiases.
Step 3: Determine how much of the earlier cell state to forget by calculating the forget gate. The sigmoid function, the bias,andtheweightmatrixfortheforgetgatearecalculatedassigma.

International Research Journal of Engineering and Technology (IRJET) e-ISSN: 2395-0056
Volume: 12 Issue: 11 | Nov 2025 www.irjet.net p-ISSN: 2395-0072
Step4:Determinetheinputgate'svalue,whichestablishestheamountofnewlyacquireddatathatshouldbestoredin thecellstate.Todeterminethebiasandweightmatrixfortheinputgate.
Step5:Determinethecandidatecellstate,whichisthenewcellstatethatis beingproposed.Theweightmatrixforthe biasandcandidatecellstate.
Step6:Usetheinputandoutputgatestocombinethedesiredcellstatewiththepriorcellstatetoupdatethecellstate. Whereitindicateselement-wisemultiplication,itiscalculated.
Step 7: Determine how much of the cell state to output as the concealed state by calculating the output gate. Sigma is computedalongwiththebiasandtheweightmatrixoftheoutputgate.
Step8:Output:Applytheoutputgatetothecellstatetocalculatethehiddenstate.
Step 9: To obtain the final hidden states, repeat steps 3 through 8 for each time step in the input sequence. The final hiddenstatesoftheneuralnetworkcanbetransferredtoadditionallayersorutilizedforprediction.
Accordingtothedatasettable,metricsareusedtooptimizethedatasettoachievehighdataaccuracy.F1-Score,Recall, Precision,andsupportareusedintheevaluationprocesstomakesurethatthedataisaccuratelyassessedandrefined[12]. The metrics for classification performance that are most frequently employed are accuracy (ACC), precision (PRE), recall (REC),andF1-score(F1).IncontrasttotheTruePositive(TP),whichdenotesthatthepersonisillandthetestispositive, theTrueNegative(TN)showsthatthepersonishealthyandtheresultisnegative.Falsepositivesareteststhatcomeback positiveevenwhenthesubjectishealthy(FP).Whenatestisnegative,butthesubjectisill,itisknownasafalsenegative (FN).
In this study, two classification techniques GRU and LSTM are applied to a dataset of cardiac conditions. This section discussestheexperiment'soutcomeandthestatisticalanalysisandassessmentmetricsusedfordeeplearningalgorithmsin the research work [13]. The collection contains a total of 1025 patient records. The dataset is used to create two sets: a training set and a testing set. The experiment makes use of Python scripts for assessment, categorization, and statistical analysis. Two-dimensional confusion matrices show the results of using neural networks on training datasets. The confusionmatrixmakesiteasytounderstandwhichclassificationsarecorrect.

Figure3depictsthestatisticalanalysismadeonthedatasetusedfortheresearchwork.Theanalyticsincludemean,std, min,max,andcountoftheattributesinvolvedintheresearchwork.

International Research Journal of Engineering and Technology (IRJET) e-ISSN: 2395-0056
Volume: 12 Issue: 11 | Nov 2025 www.irjet.net p-ISSN: 2395-0072

4:StatisticalAnalysisofCVD
Theresultofthedeeplearningalgorithmisdisplayedinthetable4.TheresultshowsthattheaccuracyofGRUis80% whichis12%morecomparedtotheLSTMmodel,whichhas58%accuracy.SimilartotheaccuracytheprecisionofGRUis 92%whereasforLSTMitis54%.Asprecisionisconsideredastheaccuracyofthepositivepredictionsmadebythemodel soforthegivendatasetthetruepositivepredictionovertotalpositivepredictionishighforGRU.
Table2:LSTMClassificationReport
Theprecisionfornoheartdisease(NHD)is0.54%andtherecallis0.99%inTable2,wheretheLSTMaccuracyis0.58%. Similarly, the F1 score is 0.70%. Regarding heart disease (HD), the F1 score is 0.28%, recall is 0.17%, and precision is 0.94%. In a similar vein, the LSTM achieves an overall accuracy that is 0.58% higher than that of the weighted average (0.74%),recall(0.58%),andF1-score(0.49%).

Figure5:LSTMClassificationreport

International Research Journal of Engineering and Technology (IRJET) e-ISSN: 2395-0056
Volume: 12 Issue: 11 | Nov 2025 www.irjet.net p-ISSN: 2395-0072
Table3:GRUclassificationreport

Figure6:GRUclassificationreport
Whenwetaketheheartdisease(HD)theprecisionis0.73%,recallis0.94%,andF1scoreis0.82%;similarly,the overall accuracy achieved by the GRU is 0.80% more over when we take the weighted average, which is 0.82%, recall is 0.80%, and F1-score is 0.79%. In Table 3, when we take the GRU accuracy is 80%, hence precision for No heart disease (NHD)is0.92%andrecallis0.65%,similarly,theF1scoreis0.76%.

7: LSTM AND GRU COMPARISION
WhenwecomparetheGRUandLSTM,GRUaccuracyis80%andLSTMaccuracyis58%,so,weconcludethatthe accuracyofGRUisbetterin thisresearch,similarly,we takethe precision ofclass1LSTMgives0.54andGRUas0.92,so precisionforNHDinGRUis0.92whichishighcompare toLSTM.Whenwetakethe heartdiseaseclasstheprecisionfor LSTMis0.94%and0.73%forGRUsotheLSTMishighcomparedwithGRU.
Table 4: ResultofDeepLearningModel

International Research Journal of Engineering and Technology (IRJET) e-ISSN: 2395-0056
Volume: 12 Issue: 11 | Nov 2025 www.irjet.net p-ISSN: 2395-0072
TheTable4outcomesareplottedonthegraphthatisavailableinFigure6.Accuracyisshownasapercentageon the y-axis, while the x-axis shows the data pre-processing techniques used for prediction. The recall of 58 % for LSTM showsthattheLSTMmodelisgoodinidentifying positiveinstances,however,theGRUlacksinidentifyingthesamewith 80%.TheF1scoreof79%forGRUshowsthatthemodelhasagoodbalancebetweenprecisionandrecall.
As demonstrated in Figure 8 final analysis, our research found that combining GRU and LSTM yields the best classificationapproachforthedatasetonheartdiseasepredictiongeneratedfromthegraphbelowforvariousfeatures.

TheneuralnetworkanalysistechniquegiveninthisresearchworkproducedthebestresultswhencomparingtheGRUand LSTMalgorithms,deliveringthebestresultsofGRUwith80%andLSTMwith58%accuracy,topredictheartdiseaseusing 14features.Asaresult,whereasGRUsurpassesLSTMintermsofaccuracy,precision,andF1score,MNNperformsbetterin recall. According to the study's findings, one of these two models’ hyperparameters may need to be further refined to improveorchangetheperformanceofthemeasures
CONCLUSION
In summary, the use of deep learning and machine learning algorithms for the prediction of heart attacks holds great potentialforthefuture.Medicalcollectionhasbeenthesubjectofagreatdealofresearchlately.Inthis field,alothasbeen agreed upon, but considerable work remains. Since there hasn't been much study on the assessment of heart attack prediction using deep learning techniques, the goal of this work is to boost accuracy through the application of deep learning algorithms. This work can open up new avenues for further accuracy improvement using various deep-learning algorithms,suchasLSTMandGRUalgorithms.Deeplearningtechniqueshavebeencompared.
ThedatasetisprocessedintoF1-Score,Recall,Precision,andSupportvectorsusingthetechniquetoprovidedata correctness.When itcomes tooverall accuracy,theGRUmodel performsexceptionallywell (80%) comparedto 58%for theLSTM.Thesemetricsverifyoursimulation'sstabilityanditscapacitytosuccessfullystrikeabalancebetweenprecision andrecall.Thestudy'sconclusionsshow thatwhen compared totheGRU,theLSTM performswithgreateraccuracyand precision.Nonetheless,intermsofRecall,theGRUoutperformstheLSTM.Consequently,it canbeconcludedthatfurther hyperparameteroptimizationforeitherofthesemodelsmayimproveormodifytheoverallperformancemetrics.Asimilar procedurewillbeusedinthefollowingworkwithattributeoptimization.
[1] Ms. Komal S. Jaisinghani, Dr. Sandeep Malik,” Design of an Augmented Varma GRU & LSTM Based Multimodal Feature Analysis Model for Enhancing Heart Disease Preemption Performance”, `International Journal of INTELLIGENT SYSTEMSANDAPPLICATIONSINENGINEERING.,ISSN:2147679921.pp184-195.
[2] Asma Baccouche,Begonya Garcia-Zapirain,CristianCastilloOleaandAdel Elmaghraby,“EnsembleDeepLearning ModelsforHeartDiseaseClassification:ACaseStudyfromMexico”,Information2020,11,207;doi:10.3390/info11040207.

International Research Journal of Engineering and Technology (IRJET) e-ISSN: 2395-0056 Volume: 12 Issue: 11 | Nov 2025 www.irjet.net p-ISSN: 2395-0072
[3] Irfan Javid, Ahmed Khalaf Zager Alsaedi, Rozaida Ghazali.,” Enhanced Accuracy of Heart Disease Prediction using Machine LearningandRecurrent Neural Networks Ensemble Majority VotingMethod”., International Journal of Advanced ComputerScienceandApplications(IJACSA),Vol.11,No.3,2020.
[4] AhmedAlmulihi,HagerSaleh,AliMohamedHussien,”EnsembleLearningBasedonHybridDeepLearningModel forHeartDiseaseEarlyPrediction”,Diagnostics2022,12,3215.,https://doi.org/10.3390/diagnostics12123215.
[5] Surenthiran Krishnan, Pritheega Magalingam, Roslina Ibrahim,” Hybrid deep learning model using recurrent neural network and gated recurrent unit for heart disease prediction”, International Journal of Electrical and Computer Engineering(IJECE).,Vol.11,No.6,December2021,pp.5467~5476.
[6] Omankwu, Obinnaya Chinecherem & Ubah, Valentine Ifeanyi.,” Hybrid Deep Learning Model for Heart Disease PredictionUsingRecurrentNeuralNetwork(RNN)”.,NIPESJournalofScienceandTechnologyResearch5(2)2023.,pp.184 -194ISSN-2682-5821.
[7] Abdelmegeid Amin Ali, Hassan Shaban Hassan,” Heart Diseases Diagnosis based on a Novel Convolution Neural NetworkandGateRecurrentUnitTechnique”.,978-1-7281-3052-1/2020.,IEEE.
[8] S.Narmadha, S.Gokulan, M.Pavithra,R.Rajmohan, Dr.T.Ananthkumar,” Determination of various Deep Learning ParameterstoPredictHeartDiseaseforDiabetesPatients”,IEEE,ICSCAN,2020.
[9] M.Pavithra, Dr.K.Saruladha,K,Sathyabama,”GRUBasedDeepLearningModel forPrognosisPredictionofDisease Progression”.,ProceedingsoftheThirdInternationalConferenceonComputingMethodologiesandCommunication(ICCMC 2019).,IEEEXplorePartNumber:CFP19K25-ART;ISBN:978-1-5386-7808-4.
[10] ManaSalehAlReshan,SaminaAmin,MuhammadAliZeb.,”ARobustHeartDiseasePredictionSystemUsingHybrid DeepNeuralNetworks”.,DigitalObjectIdentifier.,10.1109/ACCESS.2023.3328909.
[11] CMM. Mansoor, Sarat Kumar Chettria, HMM.Naleer,” Efficient Prediction Model for Cardiovascular Disease Using Deep Learning Techniques”, Migration Letters Volume: 20, No: S13(2023), pp. 449-459 ISSN: 1741-8984 (Print) ISSN: 1741-8992
[12] RandaShakerAbd-Alhussain,HadabKhalidObayes,FarahAl-Shareefi,”UtilizingSyntheticTabularDataMethodto Improve Heart Attack Prediction Accuracy”, Al-Salam Journal for Engineering and Technology Journal Homepage., http://journal.alsalam.edu.iq/index.php/ajest.,e-ISSN:2790-4822p-ISSN:2958-0862.
[13] Pushparaj S, Sanjay N, Sivasankaran M, Thamizh Chem-mal S.,” Prediction of Heart Disease Using Hybrid of CNNLSTMAlgorithm”.,JournalofSurveyinFisheriesSciences.,10(1S)5700-5710.
[14]https://www.kaggle.com/datasets/colewelkins/cardiovascular-disease/data