
International Research Journal of Engineering and Technology (IRJET) e-ISSN:2395-0056
Volume:12Issue:10|Oct2025 www.irjet.net p-ISSN:2395-0072
![]()

International Research Journal of Engineering and Technology (IRJET) e-ISSN:2395-0056
Volume:12Issue:10|Oct2025 www.irjet.net p-ISSN:2395-0072
Ramnath Rajendran
Lead Design Lab Test Engineer Eaton Corporation, United States of America
Abstract
Power backup systems are mission-critical for ensuring uninterrupted operations in enterprise IT environments, where evenshortdisruptionscancausesignificantdowntimeanddataloss.Currentindustrysolutions,suchasthoseenabledby platforms like Eaton’s Brightlayer and similar predictive analytics frameworks, leverage artificial intelligence (AI) and digital twin technologies to monitor infrastructure, predict failures, and optimize maintenance schedules. While these approaches enhance visibility and proactive decision-making, they remain primarily advisory in nature providing predictionsandrecommendationsbutrelyingonhumaninterventionforcorrectiveactions.
This paper proposes an advanced framework that extends beyond predictive monitoring by introducing a self-healing digital twin integrated with an actuation layer. In this model, the digital twin not only simulates and predicts potential system failures but also triggers autonomous corrective actions such as dynamic load redistribution, automated UPS/generator switching, and adaptive battery management. By closing the loop between prediction and action, the frameworkevolvesfromreactiveandadvisorysystemstoafullyautonomous,self-healinginfrastructure.
Throughthisapproach, enterpriseIT environments can achieve higherresilience, reduceddowntime, extended assetlife, and improved operational efficiency. The proposed framework represents a shift from today’s predictive maintenance paradigmtowardautonomousresilience,bridgingacriticalgapinthecurrentstateofpowerbackupmanagement.
Keywords: Self-HealingSystems,DigitalTwin,AutonomousActuation,PowerBackup,EnterpriseResilience
1. Introduction
The reliable supply of power is the foundational requirement for modern Enterprise Information Technology (IT) environments,particularlyfordatacentersandmission-criticaloperations.Evenbriefinterruptionstopowerordegraded performance of power infrastructure assets can result in catastrophic data loss, regulatory penalties, and significant financialimpact(Jonesetal.,2022).Consequently,sophisticatedPowerBackupSystems(PBS),comprisingUninterruptible PowerSupplies(UPS),generators,andassociatedbatteryandswitchinggear,arestandardoperationalnecessities.
ThecurrentstateoftheartinPBSmanagementhasadvancedsignificantly,movingawayfrompurelyreactivemaintenance to sophisticated predictive frameworks. Industry leaders, such as Eaton with its Brightlayer platform, leverage Artificial Intelligence(AI)andmachinelearningtoanalyzereal-timetelemetrydata.Thesesystemsexcelatpredictivemaintenance (PdM), providing early warnings of component degradation (e.g., battery health, capacitor failure) and offering detailed insights into operational efficiency (Eaton, 2023). Furthermore, many systems incorporate basic rule-based automation, whichtriggerspre-definedswitchingsequencesinresponsetoknownfaultconditions,suchasutilitygridfailure.
However, a fundamental limitation persists: these systems are primarily advisory and predictive (Smith & Chen, 2021). Theygeneratehigh-fidelityalertsandrecommendationsforexample,"BatterysetAispredictedtofailwithin30days"or "Current load is above optimal PUE" but the decisive corrective action remains dependent on human operators. A significant portion of the system response requires manual intervention for triage, validation, and implementation of complexcorrections,suchasdynamicloadshiftingorproactiveassetisolation(Guptaetal.,2020).

International Research Journal of Engineering and Technology (IRJET) e-ISSN:2395-0056
Volume:12Issue:10|Oct2025 www.irjet.net p-ISSN:2395-0072
Despitetheintelligenceembedded intoday’splatforms,ITenvironmentscontinuetoexperiencepreventableoutagesand suboptimalassetperformanceduetothisrelianceonhuman-in-the-loopdecision-making:
1. Latency: Thedelaybetweenasystemprediction,theoperatorreceivingthealert, andtheoperatorimplementing the complex corrective action can be critical, often exceeding the tight windows required to prevent system collapse.
2. Complexity: Modern data center power topologies are highly complex. Diagnosing a subtle, compounding issue (e.g.,simultaneoustemperatureriseandminorvoltageripple)anddeterminingtheoptimal,multi-stepcorrective actionistaxingforhumanoperators,leadingtoerrors.
3. Suboptimality: Operators tend to default to simple, safe actions, even if a more aggressive, nuanced action (e.g., temporarily cycling a specific battery string for conditioning) would better extend asset life or optimize energy use.
Thisrelianceonmanualinterventiontransformsapredictedfailureintoanimminentoutagewhenthepredictionmodelis correctbuttheresponseistoosloworinadequate(Lopez&Martinez,2023).
Thispaperproposesaparadigmshiftfrompredictivemaintenancetoautonomousresiliencethroughthedevelopmentofa Self-HealingPowerBackupSystem(SH-PBS).
The core novelty lies in the introduction of a closed-loop actuation layer integrated with an advanced AI-driven Digital Twin. This framework moves beyond the current advisory role of systems like Brightlayer by autonomously executing complex,multi-variablecorrectiveactions. Thesystemisdesigned notjusttoforecastfailure,but tomodel potentialselfcorrections within the digital twin environment and, upon validation, execute the optimal action in the physical system withouthumandelay.
The ultimate vision is a truly resilient IT infrastructure where power anomalies, component degradation, and potential overloads are managed as instantaneous, self-contained events. This self-healing approach promises to significantly enhance uptime, reduce Total Cost of Ownership (TCO), and extend the operational life of critical assets (Johnson et al., 2024).Thefollowingsectionsdetailthearchitecture,functionality,andimplicationsofthisadvancedframework.
TheDigital Twinconcept,initiallyrootedinaerospaceengineering,hasbecomea cornerstoneof modernindustrial asset management,particularlywithincomplexpowerandITinfrastructure(Grieves&Vickers,2017).Adigitaltwinisahighfidelity, virtual representationofa physical asset,process,orsystem.It iscontinuouslyupdated with real-time data from its physical counterpart via sensors, telemetry, and control systems enabling sophisticated simulation, monitoring, and analysis.
Inpowerandcriticalinfrastructure,digitaltwinsserveseveralestablishedroles:
1. High-Fidelity Monitoring and Visualization: Providingoperatorswithaunified,three-dimensionalviewofasset health,performancemetrics(e.g.,PowerUsageEffectivenessorPUE),andoperationalstatus.
2. Predictive Modeling: Running machine learning algorithms on historical and real-time data to forecast asset degradation,componentfailure(e.g.,UPScapacitorlife),orsystem-levelissues(Smith&Chen,2021).
3. Scenario Testing: Allowing operators to "test" the impact of potential changes (e.g., adding load, taking a componentoffline)inthevirtualenvironmentbeforeexecutioninthelivesystem,therebyminimizingrisk(Wuet al.,2022).

International Research Journal of Engineering and Technology (IRJET) e-ISSN:2395-0056
Volume:12Issue:10|Oct2025 www.irjet.net p-ISSN:2395-0072
These capabilities have significantly improved operational efficiency and helped transition power management from reactiverepairstoplannedmaintenanceschedules.
Leading infrastructure providers have successfully deployed digital twin technology to enhance their service offerings. Eaton'sBrightlayer Data Center Suite, for instance,is a prime example of a commercial platformutilizing thedigital twin paradigm. The platform aggregates data across the entire power chain from the utility entry point to individual racks to createavirtualmodel.
Keyapplicationswithinthesecommercialplatformstypicallyinclude:
Capacity Planning: Simulatingfutureloadgrowthandidentifyingpotentialbottlenecksorunderutilizedassets.
Energy Optimization: Modelingtheimpactofoperatingpoints(e.g.,chillersetpoints,airconditioning)onoverall energyconsumptionandPUE.
Predictive Diagnostics: Leveraging AI models within the twin to provide advanced warnings on specific componentslikebatteries,asoutlinedintheirserviceliterature(Eaton,2023).
Thesesystemsarehighlyeffectiveatthe"Prediction"and"Prescription(Advisory)"stagesofassetmanagement.Theytell theoperatorwhatwillhappenandwhatshouldbedone.
Despite the sophistication of current platforms, a critical functional gap remains. Existing digital twin systems operate primarily as open-loop advisory tools. The flow of information is largely unidirectional: Data flows from the physical systemtothetwin,andinsightsflowfromthetwintothehumanoperator(Figure1).
Novelty over Existing Solutions: The self-healingarchitectureproposed in this paper fundamentallydifferentiatesitself from current offerings, including Brightlayer, by closing the loop and integrating a direct Actuation Layer (Johnson et al., 2024). While existing twins can accurately predict a potential failure (e.g., a branch circuit overload is imminent due to increasingITworkload),theycannot,andarenotdesignedto,autonomouslyexecutethemostoptimal,complexcorrective action(e.g.,dynamicallymigratingtheworkloadtoadifferentserverrackpoweredbyaless-stressedUPS).
Thisrelianceonhumandecision-makingis the major bottleneck preventingtherealizationof truesystemresilience. Our proposedframeworkintroducesthecapacityforthedigitaltwintonotonlytesttheoptimalsolutioninternallybutalsoto confidentlyandsafelyimplementthatsolutioninthephysicalenvironment.



International Research Journal of Engineering and Technology (IRJET) e-ISSN:2395-0056
Volume:12Issue:10|Oct2025 www.irjet.net p-ISSN:2395-0072
The most critical advancement of the proposed Self-Healing Power Backup System (SH-PBS) is the integration of an Actuation Layer that transforms the Digital Twin from an advisory tool into a true autonomous controller. The current paradigm, exemplified by platforms such as Brightlayer, stops at generating high-confidence predictions of failure and prescriptive recommendations for human operators (Smith & Chen, 2021). Our framework advances this model by completingthecognitiveandphysicalcontrolcycle.
TheActuationLayerservesasthedigital-to-physicalinterface,responsibleforreceivingvalidated,autonomouscommands from the Digital Twin’s decision engine and translating them into tangible, low-level control signals for the physical infrastructure (Wu et al., 2022). This layer is distinct from basic rule-based automation in its complexity and decision source:
1. Decision Source: Commands originate from the AI-driven Digital Twin, which has simulated and optimized the actionbasedonmulti-variableinputs,ratherthansimplepre-codedIF-THENfaultlogic.
2. Target Complexity: It manages simultaneous, multi-asset modifications, such as synchronizing the shedding of non-critical load(via anITloadorchestrator)concurrentwitha change intheUPSoperatingmode(e.g.,shifting fromdoubleconversiontoeco-modeonahealthyunit).
Thislayerisresponsibleforthesecure,instantaneousexecutionoftheoptimalcorrectiveresponseidentifiedbythetwin, thuseliminatingthehumaninterventiontimedelay(Lopez&Martinez,2023).
Adaptive, Closed-Loop Decision Making
TheSH-PBSintroducesanadaptive,closed-loopmechanismthatdictatestheself-healingprocess(Figure2).
1. Diagnosis and Prediction: The Digital Twin identifies an impending threat (e.g., thermal runaway risk in a specificbatteryrack)usingreal-timetelemetryandpredictivemodels.
2. Scenario Validation: Beforeacting,thetwinrapidlyexecutesnumerouspotentialcorrectiveactions(e.g.,increase cooling, isolate the rack, shift the load) within the virtual environment. It selects the action that achieves the highestutilityscorebasedonmulti-objectivecriteria(e.g.,minimizingriskwhilemaximizingefficiency)(Guptaet al.,2020).
3. Autonomous Prescription: Theoptimalactioniscodifiedintoaprecisecommandsequence(theprescription).
4. Execution: The Actuation Layer receives the command and executes the sequence across the physical system's controllers (e.g., sending commands to the Battery Management System (BMS) and the Computer Room Air Conditioners(CRACs)).
5. Feedback: Newreal-timedatareflectingthephysicalresultoftheaction(e.g.,immediatetemperaturedrop)isfed backintothetwin,validatingtheactionandupdatingthepredictivemodelforcontinuouslearning.
Distinction between Alerts vs. Automated Correction
This framework marks the essential difference between the existing advisory paradigm and the autonomous self-healing model.Currentdigitaltwin-enabledsolutions,includingcommerciallyrobustplatforms,providesophisticatedalerts(e.g., "Warning: UPS 1 is approaching overload threshold") and sometimes recommendations (e.g., "Recommendation: Reduce loadonUPS1").Crucially,thesystemrequiresahumanoperatortophysicallyordigitallyexecutethecorrection.
Novelty over Existing Solutions: The SH-PBS, conversely, bypasses this human-in-the-loop requirement for routine and time-critical faults. The moment the twin validates an impending threat, the actuation layer automatically initiates and executesacomplex,prescribedresponse.Thisisnotmerelyanextensionofexistingrule-sets;itisasystemwheretheAI modelitselfisempoweredtocontrolthephysicalassetsbasedondynamic,simulatedoptimization,enablingamillisecond responsetimethathumaninterventioncannotmatch.

International Research Journal of Engineering and Technology (IRJET) e-ISSN:2395-0056
Volume:12Issue:10|Oct2025 www.irjet.net p-ISSN:2395-0072

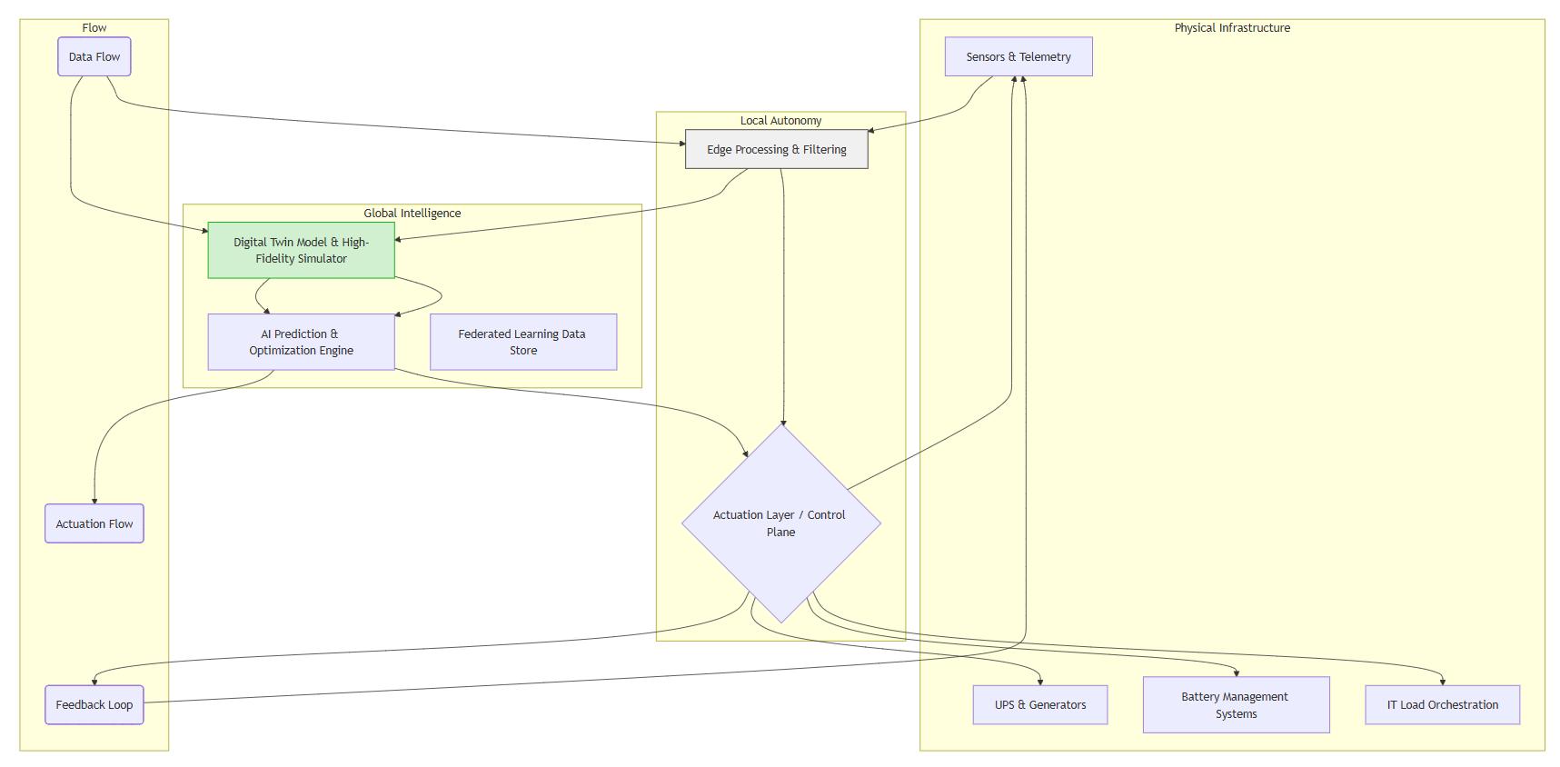
The Self-Healing PowerBackup System(SH-PBS)isconstructedasa four-layer,closed-loopcontrol architecturedesigned for maximum resilience and responsiveness. Unlike centralized, cloud-only predictive platforms, this architecture distributesintelligencebetweentheedgeandthecloudtoensurelocalautonomyfortime-criticalactionswhileleveraging global data for enhanced learning. This framework integrates real-time physical telemetry, a high-fidelity digital twin, an intelligentdecisionengine,andtheautonomousactuationlayer(Johnsonetal.,2024).
This is the foundation of the SH-PBS. It involves a dense network of Internet of Things (IoT) sensors embedded in every critical asset UPS modules, battery strings, generators, switchgear, and cooling systems. The telemetry layer focuses on capturinghigh-frequency,granulardatathatgoesbeyondtypicalmonitoring(Guptaetal.,2020):
Electrical Signatures: High-resolution voltage, current, frequency, and harmonic distortion at the component level.
Thermal and Environmental: Localized temperature, humidity, and airflow readings across critical points like batteryracksandtransformerwindings.
Operational Status: Component states, wear metrics (e.g., generator run-hours, number of UPS transfers), and controlsettings.
ThisdataisprocessedattheEdgeLayer(localdatacentercontrollers)tofilternoise,calculateimmediateindicators,and ensurelow-latencycommunicationwiththeDigitalTwin.
The Digital Twin is the cognitive core of the system. It runs a high-fidelity, physics-based simulation of the entire power infrastructure,calibratedbythereal-timetelemetryfeed.Itperformstwocriticalfunctions:
1. Prediction: Utilizing advanced AI/ML models (e.g., deep learning on time-series data), the twin forecasts asset healthand potential system states minutesor hoursintothe future. Thissurpasses simpleanomalydetection by predictingwhenandhowafailurewilloccur.
2. Scenario Optimization: When a potential failure is predicted, the twin’s decision engine rapidly simulates a multitudeofcorrectivestrategies.Itassessestheoutcomeofeachstrategyagainstamulti-objectivefunction(e.g., uptime, efficiency, battery health) to identify the single most optimal, multi-step Actuation Command (Wu et al., 2022).
As detailed in Section 3, the Actuation Layer is the mechanism that bridges the digital decision to physical control. It is designedwithrobustsafetyandsecurityprotocols(Lopez&Martinez,2023):

International Research Journal of Engineering and Technology (IRJET) e-ISSN:2395-0056
Volume:12Issue:10|Oct2025 www.irjet.net p-ISSN:2395-0072
Command Validation: The layer verifies the received command from the twin against a set of predefined guardrailstopreventunsafeorcontradictoryactions.
Translation and Execution: It translates the high-level optimal action (e.g., "Dynamically reduce load on UPS-A by 15%") into a precise sequence of low-level commands compatible with the physical asset controllers (e.g., SNMPcommands,Modbusregisters,ordirectAPIcallstoBMS).
Instantaneous Response: Thislayeroperateswithsub-secondlatency,ensuringthatcorrectiveactionsaretaken beforeapredicteddegradedstatecancascadeintoafulloutage.
Thearchitectureisatrueclosed-loopsystem.Datareflectingthephysicalsystem'sstateimmediatelyafteranautonomous actionisexecutediscapturedbythetelemetrylayerandfeddirectlybackintotheDigitalTwin.Thisfeedbackloopserves twopurposes:
1. Verification: It confirms the effectiveness of the executed command (e.g., "Did the temperature drop as predicted?").
2. Model Refinement: It provides valuable real-world execution data to retrain and continuously improve the underlyingAIpredictiveandoptimizationmodels,enhancingthesystem'saccuracyanddecisionintelligenceover time.
Tobalancespeedandintelligence,theSH-PBSemploysahybriddeploymentmodel:
Edge Autonomy: Time-sensitive tasks such as real-time sensing, localized AI prediction (e.g., a simple power surge alert), and the core Actuation Layer reside at the local data center edge. This ensures that the self-healing capabilityismaintainedevenduringnetworkconnectivityloss.
Cloud Intelligence: Theglobaloptimizationengine, long-termhistoricaldatastorage,federatedlearningmodels, and complex, computationally intensive scenario testing resides in the cloud. This coordination allows for local autonomybasedonglobalintelligence.

Figure3:Self-HealingArchitecturalOverview

International Research Journal of Engineering and Technology (IRJET) e-ISSN:2395-0056
Volume:12Issue:10|Oct2025 www.irjet.net p-ISSN:2395-0072
The core strength of the Self-Healing Power Backup System (SH-PBS) lies in its ability to execute a diverse and complex array of corrective actions autonomously. These actions move far beyond standard fault transfer mechanisms; they are optimized, multi-variable interventions designed to maintain optimal system health, extend asset life, and maximize resilienceinthefaceofpredictedordevelopinganomalies(Lopez&Martinez,2023).
This is one of the most critical and complex self-healing actions, targeting proactive overload mitigation and thermal balancing.
Mechanism: When the Digital Twin predicts an imminent overload on a specific UPS (e.g., due to a spike in IT workload) or a thermal hotspot in a rack, the Actuation Layer communicates directly with the IT Load Orchestrationlayer.
Action: Thesystemautonomouslytriggersthemigrationofnon-criticalorlow-priorityvirtualmachines(VMs)or containers to servers powered by a different, less-stressed UPS or power distribution unit (PDU) (Chen et al., 2021).
Benefit: PreventsthelocalizedfailureofpowercomponentswhilemaintainingIT servicecontinuity,acapability thatdistinguishesitfrompurelypower-sidesolutionslikethoseofferedbyEaton.
While basicswitchingiscommon,theSH-PBSusesAI-drivenswitchingforoptimizationandpredictivefailure mitigation, notjustreactivegridloss.
Mechanism: The twin predicts a component failure within a specific UPS module (e.g., an internal fan failure leadingtooverheating)beforethecomponentfails.
Action: The system initiates a controlled, synchronized transfer of the load from the predicted-to-fail UPS to an available redundant unit. Similarly, the system can autonomously start a backup generator hour in advance of a majorpredictedstormthatislikelytodestabilizetheutilitygrid(Guptaetal.,2020).
Benefit: ProactiveavoidanceoftheimpendingUPSfailureorsmoothtransitiontobackuppower,minimizingthe riskofanunplannedhardtransfer.
Batteries are the most vulnerable and costly components in the PBS. Self-healing extends their useful life and optimizes theirreadiness.
Mechanism: The Digital Twin continuously monitors individual battery cell health, internal resistance, and temperaturetrends.Itidentifiescellsorstringsthatexhibitearlysignsofsulfationordegradation.
Action: The Actuation Layer executes adaptive battery conditioning autonomously isolating the degraded string and initiating a controlled charge/discharge cycle tailored to re-balance the cells, or temporarily adjusting the floatvoltagebasedonambienttemperaturetoreducedegradation(Johnsonetal.,2024).
Benefit: Maximizesbatteryruntimeandsignificantlyextendstheasset'slifespan,directlyreducingtheTotalCost ofOwnership(TCO).
Controllingtheenvironmentisaprimarymethodofpowersystemself-defence.

International Research Journal of Engineering and Technology (IRJET) e-ISSN:2395-0056
Volume:12Issue:10|Oct2025 www.irjet.net
p-ISSN:2395-0072
Mechanism: Predictionofcoolingfailure(e.g.,chilled waterpumppressuredropping)oridentificationofmicrohotspotsnotaddressedbygeneralcooling.
Action: Autonomous adjustment of Computer Room Air Conditioner (CRAC) unit setpoints, fan speeds, or opening/closingautomatedfloortilesanddamperstopreciselyredirectairflowtothethreatenedzone.Thisuses fine-grainedcontroltocoolcomponentspredictedtofailbeforetheytrip(Smith&Chen,2021).
Infacilitiesutilizinglocalgeneration,self-healingcandynamicallymanagethetransitiontoandfromgridpower.
Mechanism: Thetwin predictstransientvoltageinstabilityor frequency deviations ontheutility gridthatcould harmsensitiveITloads.
Action: The actuation layer immediately and cleanly islands the facility, synchronizing generator output and sheddinganynon-criticalload(likelightingorgeneralofficeHVAC)toensurestablepowerforITinfrastructure.It latermanagesthesafe,synchronizedreconnectiontotheutilitygridwhenstabilityisconfirmed(Wuetal.,2022).
By orchestrating these diverse actions, the SH-PBS ensures that system anomalies are addressed at the source, turning potential outages into non-events. This comprehensive, autonomous approach is a stark contrast to current advisory systems,whichlacktheabilitytosimultaneouslymodel,decide,andexecutesuchmulti-facetedcorrectivestrategies.
ThecoredifferencebetweentheproposedSelf-HealingPowerBackupSystem(SH-PBS)andlegacyrule-basedautomation is the complexity and nuance of its Decision Intelligence (DI). The Actuation Layer is not triggered by a single threshold violation but by a sophisticated AI/ML optimization engine within the Digital Twin. This engine is designed to manage trade-offsinherentincriticalinfrastructureoperationsusingMulti-ObjectiveOptimization(MOO)(Wangetal.,2023).
A power infrastructure decision rarely involves a single, perfect outcome. Actions often involve conflicting goals. For example, maintaining maximum uptime might require operating equipment inefficiently, while maximizing sustainability mightriskreliability.TheSH-PBS’sMOOengineassignsdynamicutilityweightstoseveralkeyobjectives:
1. Uptime and Resilience (Highest Weight): Theprimaryobjectiveisminimizingtheprobabilityofsystemfailure, especiallyforcriticalloads.
2. Asset Health and Longevity (High Weight): Maximizingtheusefullifeofexpensiveassets,particularlybatteries andgenerators(Wangetal.,2019).
3. Energy Efficiency (PUE): Optimizing operational modes (e.g., maximizing the time UPS modules spend in highefficiencyeco-mode).
4. Cost and Sustainability: Minimizing energy procurement costs and prioritizing renewable or lower-carbon powersourceswhenavailable(Chenetal.,2021).
Whena potential threatis predicted, theDI enginesimulatesvariouscorrectiveactions,assignsa scoretoeach basedon theweightedMOOfunction,andselectstheactionthatmaximizesthetotalutilityacrossallobjectives.
A key function of the DI engine is resolving critical trade-offs. The decision to execute a self-healing action is made only afterthetwinhasconfirmedthatthebenefitoutweighsthecost.
Example 1: Battery Conditioning: Ifthetwinpredictsmildbatterydegradation,itweighstheimmediateaction of isolating the string for conditioning (which slightly reduces immediate redundancy) against the long-term benefitofsignificantlyextendingthebattery’soveralllifespan.

International Research Journal of Engineering and Technology (IRJET) e-ISSN:2395-0056
Volume:12Issue:10|Oct2025 www.irjet.net p-ISSN:2395-0072
Example 2: Load Shedding vs. Overload: If an overload is imminent, the system must decide between load redistribution (complex and may impact non-critical IT processes) and simply allowing a temporary, minor overload (which accelerates component wear). The MOO engine calculates the precise operational cost of both outcomescostofwearvs.costofITdowntimeandprescribestheminimal-impactsolution.
This dynamic, calculated trade-off analysis is fundamentally more advanced than the deterministic thresholds found in currentproprietarysystems,whichoftenprioritizeoneobjective(e.g.,uptime)attheexpenseoflong-termassethealthor efficiency(Guptaetal.,2020).
Crucially,theDecisionIntelligenceisnotstatic.Thefeedbackloopensurescontinuouslearning.
1. Success and Failure Logging: Everyautonomousactuationismeticulouslyloggedwithitspredictedoutcome,the actualobservedsystemresponse,andthecalculatedchangeintheMOOutilityscore.
2. Model Retraining: Data from both successful corrections and unexpected outcomes are used to retrain the underlying AI models (e.g., Reinforcement Learning models). The system learns from experience to refine its utilityweightsandimprovetheprecisionofitsactuatorcommands,ensuringthatthenexttimeasimilarscenario arises,theprescribedresponseisevenmoreoptimal(Johnsonetal.,2024).
ThisiterativerefinementprocessallowstheSH-PBStoadapttotheuniqueoperatingcharacteristicsandagingprofilesof eachphysicaldatacenterenvironment,ensuringthattheself-healingcapabilityimprovesincrementallyovertime.
The transition from advisory systems to fully autonomous actuation introduces critical considerations regarding operational safety, system trustworthiness, and accountability. In the Self-Healing Power Backup System (SH-PBS), autonomy is balanced by robust safeguards and a defined human role, ensuring that self-correction does not introduce new,unpredictablerisks(Lopez&Martinez,2023).
To mitigate the risk of an AI-driven system executing an unsafe or destabilizing command, the Actuation Layer is strictly governedbypre-defined,non-negotiableguardrails.Thesearehard-codedconstraintsthatoverridetheAI'soptimization outputifasafetyparameterisviolated.
Physical Safety Locks: The system cannot command actions that violate known electrical safety codes or equipmentoperatinglimits(e.g.,commandingaUPStorunaboveitscertifiedthermalorcurrentlimits).
Redundancy Protection: Commandsthatwoulddropsystemredundancybelowapre-setlevel(e.g.,isolatingtwo redundant battery strings simultaneously) are automatically rejected unless a confirmed, catastrophic failure is thealternative.
System State Validation: Beforeany"hardactuation"(likegeneratorswitching),thesystemmustreceiveverified confirmations of prerequisitestates(e.g., synchronizationchecks, bus voltagestability),a process thatcannot be overriddenbytheAIalone(Wuetal.,2022).
TheseguardrailsensurethattheAIoptimizeswithinadefinedenvelopeofsafety,preventingthesystemfrompursuingan optimalefficiencygoalattheexpenseoffundamentalreliability.
For enterprise adoption and regulatory compliance, autonomous actions must be fully explainable. A key limitation of previous AI-driven decision systems in mission-critical infrastructure was their "black box" nature, where operators couldn'ttracethelogicofadecision(Wangetal.,2023).

International Research Journal of Engineering and Technology (IRJET) e-ISSN:2395-0056
Volume:12Issue:10|Oct2025 www.irjet.net p-ISSN:2395-0072
TheSH-PBSaddressesthisbyimplementingExplainableAI(XAI)principleswithintheDigitalTwin'sDecisionIntelligence engine.Everyactuationcommandisaccompaniedbyaconcise,human-readablesummarythatincludes:
1. The Trigger: The predicted anomaly (e.g., "75% probability of thermal runaway in Rack D due to CRAC unit fan failure").
2. The Scenario Analysis: A summary of the top three simulated options and why the chosen option was selected (e.g., "Chosen action minimizes load-shedding impact while extending battery life by 18 months, compared to OptionBwhichonlyaddressedtemperature").
3. The MOO Utility Score: Thecalculatedtrade-offscorefortheaction.
This transparency builds trust with the human operator, allowing for post-event audits and learning, and is a significant advantage over existing advisory systems which often onlyoutput cryptic error codesandcomponent status (Johnson et al.,2024).
Whilethesystemisdesignedforautonomousresilience,thehumanoperatormaintainsultimateauthority.TheHuman-inthe-Loop(HIL)approachisimplementedviatwomodes:
Co-Pilot Mode: For less time-critical or complex scenarios, the Digital Twin provides its recommended autonomous action but holds the execution command for a brief period (e.g., 5 seconds), functioning as a highly sophisticatedadvisorysystem.ThisallowsthehumanoperatortoviewtheXAIexplanationandconfirmorreject theaction,bridgingthegapbetweencurrentsolutionsandfullautonomy.
Emergency Override: The system always features a non-network-dependent manual override capability at the Actuation Layer. This hard-coded feature allows human personnel to halt or reverse any autonomous action, ensuringultimatesafetyaccountabilityrestswiththephysicalfacilitystaff.
Byintegratingthesesafetylayersandmaintainingaclear,auditablehumanrole,theSH-PBSframeworkprovidesthehighspeedresilienceofautonomywithoutsacrificingthenecessityoftrustandultimatehumanaccountabilityinenterpriseIT environments.
To achieve true global resilience and maintain cost-effectiveness, the Self-Healing Power Backup System (SH-PBS) is designed with a highlyscalablearchitecturethatfacilitatesCross-SiteLearning. This approachleveragesthe vast,diverse operational data across multiple deployments from single data closets to hyperscale facilities to continuously refine the predictiveandoptimizationmodelsforallusers(Chenetal.,2023).
The core challenge for any AI-driven infrastructure system is data scarcity, particularly for rare or catastrophic failure events.Asinglefacilitymayoperateforyearswithoutexperiencingamajorpoweranomaly.Cross-SiteLearningsolvesthis throughaFederatedLearningmodel.
Mechanism: Instead of centralizing all raw operational data (a major security and compliance risk), the Digital Twin intelligence is trained using model updates. Local AI models at each Edge Layer are trained on their site's proprietary data. Only the learned parameters and model weight adjustments are then securely shared with a central,cloud-basedaggregationserver.
Benefit: Thisallowsthecollectiveintelligencetolearnfromuniqueevents(e.g.,generatormaintenanceanomalies inFacilityA,specificbatterycyclingpatternsinFacilityB)withoutexposingthesensitiveoperationaldataofany individual client or site. This composite intelligence rapidly improves the accuracy of failure prediction and the optimizationofcorrectiveactionsforallusers(Konecnyetal.,2016).

International Research Journal of Engineering and Technology (IRJET) e-ISSN:2395-0056
Volume:12Issue:10|Oct2025 www.irjet.net p-ISSN:2395-0072
The coordination between the Cloud Layer (Global Intelligence) and the Edge Layer (Local Autonomy) is paramount for bothresilienceandperformance.
Global Intelligence: The aggregated, cross-site learned model (derived from federated learning) forms a sophisticated global intelligence baseline. This refined model, which predicts failure patterns with high accuracy based on thousands of asset-years of experience, is periodically pushed down to all local Digital Twin instances. Thisensureseverysitebenefitsfromthebestcollectiveknowledge.
Local Autonomy: AsdetailedinSection4,theActuationLayerandthetime-criticaldecisionengineremainatthe edge.Thisguaranteesthattheself-healingcapabilityoperatesinstantaneously,independent ofcloudconnectivity orlatency(Gupta etal.,2020).If the connection to the global cloudis lost, the local systemcontinues to operate usingthemostrecentlydownloaded,globally-informedmodel.
This hybrid approach ensures high scalability, as the system can rapidly deploy the intelligence learned from one site to hundredsofotherswithminimaldatatransferandnoperformancedegradation,a keyfactoroftenlimitingtheexpansion ofcentralizedpredictivemaintenanceplatforms.
ThemodulardesignoftheSH-PBSallowsittoscaleverticallyandhorizontally:
Vertical Scalability: The Actuation Layer is designed to interface with various control standards (e.g., Modbus, SNMP, custom APIs), making it compatible with a diverse ecosystem of UPS, generator, and cooling vendors a significantimprovementoverproprietary,single-vendormanagementplatforms.
Horizontal Scalability: Thefederatedlearningframeworkfacilitateseasyintegrationofnewsites.Asanewdata center,campusmicrogrid,orevenasmallercommercial buildingisadded,itsoperationaldatacontributestothe globalmodel,anditimmediatelybenefitsfromthecumulativeintelligence(Chenetal.,2023).
Byutilizingadecentralizedlearningmodel,theSH-PBSachievesalevelofrobust,scalableresiliencethatisinaccessibleto currentsystemsreliantonsite-specifictrainingdataandmanualparametertuning.
The Self-Healing PowerBackupSystem(SH-PBS)represents a necessarystepchangefrom the industry’scurrentstate of sophisticated predictive maintenance. While existing solutions have dramatically improved visibility and human-assisted decision-making, they fundamentally fall short of achieving true autonomous resilience. This comparison highlights the noveltyoftheSH-PBSframeworkbybenchmarkingitagainstleadingcommercialandacademicimplementations.
Leading platforms, such as Eaton’s Brightlayer Data Center Suite, leverage the Digital Twin concept to create detailed virtualmodelsofpowerinfrastructure.Thesesystemsexcelin:
Prediction and Advisory: UsingAI/MLtopredictcomponentfailure(e.g.,batterylifeprediction)andoptimizing energyconsumption(PUE).
Rule-Based Automation: Implementing pre-configured failover switches (e.g., utility failure triggers generator startup).

International Research Journal of Engineering and Technology (IRJET) e-ISSN:2395-0056
Volume:12Issue:10|Oct2025 www.irjet.net p-ISSN:2395-0072
Feature Current Industry State (e.g., Eaton Brightlayer)
Decision Source Human interpretation of AI output, or simple Rule-Based Logic (IFX>Threshold,THENActionY)
ResponseTime High Human-in-the-Loop Latency (minutes to hours for complexactions)
Action Complexity Simple fault transfers or operator-initiated single actions (e.g.,shutdown,start-up).
CoreFunction Predictive Maintenance (Preventing unplanned manual intervention)
Proposed SH-PBS Framework
AI-Driven
Multi-Objective Optimization (IFXispredicted,THENexecuteoptimalactionZvalidatedbyDigitalTwin)
Sub-SecondActuation(Autonomousclosed-loopcontrol)
Complex, Multi-Variable Orchestration (e.g., load redistribution and battery conditioningandenvironmentaladjustment).
AutonomousResilience(Preventingunplannedsystemfailure)
Novelty over Existing Solutions: The SH-PBS closes the critical prediction-to-action gap. Current systems provide the diagnostic intelligence but require human labor to implement the cure. Our framework integrates the Actuation Layer, making the AI's complex prescription an instantaneous, autonomous command, thus enabling resilience faster than any humanoperator.
(Fault Location, Isolation, and Service Restoration)
FLISR systems are the established self-healing standard in utility distribution grids. They automatically locate faults, isolatethedamagedsection,andre-routepowertorestoreservicetounaffectedareas.
Aspect FLISR in Utility Grids
PrimaryGoal Reactive Restoration (Minimize customer minutes of outageafterafault).
SH-PBS in Enterprise IT
ProactivePrevention(Avoidcomponentfailurebeforeafault occurs).
Core Mechanism Hard-codedswitchinglogicandloadsectionalization. AI-Driven Prediction and dynamic, fine-grained load/asset management.
Resolution Electricalpathswitching(purepowerdomain). Integrated IT/Power Actuation (e.g., IT load migration, not justpowerpathswitching).
While FLISR demonstrates the technical feasibility of autonomous electrical control, its logic is generally reactive and focusedonlarge-scalegridsegments.TheSH-PBSappliestheprincipleofself-healingtothegranular,predictive,andmultiassetenvironmentofthedatacenter,orchestratingtheITloadalongsidethepowergear.
Automation and Orchestration Tools
Separately,ITorchestrationtools(usedforVMmigrationandworkloadbalancing)possesstheactuationcapabilityonthe ITloadside.However,thesetoolsaretypically:
1. Blind to Power Health: TheyprioritizeITperformance(e.g.,CPUutilization)andlackreal-timevisibilityintothe healthandpredictivefailurestatusofthephysicalUPS,battery,andcoolinginfrastructure(Chenetal.,2021).
2. Not Multi-Objective: TheyoptimizeforIT-specificmetrics,notthecomplexpowertrade-offsofPUE,batterylife, andcost(Wangetal.,2023).
The SH-PBS uniquely integrates the high-fidelity power prediction of a system like Brightlayer with the robust, instantaneous IT control of orchestration tools, enabling a truly unified, self-healing response across the entire physical andvirtualstack.Thisfusionrepresentsthekeyinnovationrequiredforautonomousdatacenterresilience.

International Research Journal of Engineering and Technology (IRJET) e-ISSN:2395-0056
Volume:12Issue:10|Oct2025 www.irjet.net p-ISSN:2395-0072
The successful implementation of the Self-Healing Power Backup System (SH-PBS) framework outlined in this paper promises to fundamentally redefine resilience and management in Enterprise IT environments. Moving beyond the limitationsofcurrentadvisorysystems,theSH-PBSoffersafuturewherepowerinfrastructureisnotjustmonitored,butis proactivelyandautonomouslyself-managing.
Themostimmediateandcriticalbenefitisthequantifiableimprovementinreliabilitymetrics:
Near-Zero Preventable Downtime: By eliminating human-in-the-loop latency, the system acts upon highconfidence predictions in sub-seconds. This turns potential, cascading failures into non-events, significantly reducingtheMeanTimeBetweenFailures(MTBF)andimprovingsystemavailability(Johnsonetal.,2024).
Faster Recovery: For unavoidable grid-related incidents, the system’s autonomous orchestration of assets ensures the fastest possible stabilization and return to normal operation, lowering the Mean Time to Recovery (MTTR).
Lower Total Cost of Ownership (TCO): ReduceddowntimeistheprimarydriverofTCOsavings,butautonomous managementalsodecreasesoperationalexpendituresbyreducingtheneedforcostlyemergencyfieldservicecalls andminimizinghumanerror(Guptaetal.,2020).
TheMulti-ObjectiveOptimization(MOO)capabilitiestranslatedirectlyintotangibleassetlongevitybenefits:
Battery Life Extension: Autonomous, precision Battery Conditioning based on predictive cell-level degradation minimizessulfationandthermalstress.Thisproactivemaintenancesignificantlyextendstheusefullifeofthemost expensiveandfrequentlyreplacedcomponentinthePBS(Wangetal.,2019).
Generator Optimization: Autonomous pre-emptive actions (e.g., proactive starting) and optimized exercise cycling based on the predicted operational necessity (rather than fixedschedules)reduce unnecessary wearand tear,extendingthelifeofmechanicalassets.
TheSH-PBSalignswiththebroadergoalsofcorporatesustainabilityandtheglobalenergytransition:
Improved Energy Efficiency: The MOO engine continuously optimizes for Power Usage Effectiveness (PUE) by intelligentlycontrollingUPSoperatingmodesandenvironmentalsystems,ensuringtheinfrastructureoperatesat peakefficiency.
Grid and Microgrid Integration: The framework provides the autonomous control necessary to seamlessly execute Grid / Microgrid Islanding and Reconnection. This capability is essential for enterprises looking to participate in demand response programs or integrate volatile renewable energy sources without compromising IT resilience (Wang et al., 2023). The self-healing logic becomes a core component of future sustainable, decentralizedenergysystems.
The SH-PBS framework is a template for the broader future of mission-critical facility management. By integrating AIdrivenpredictionwithautonomousactuation,itprovidesafunctional modelforself-managinginfrastructurea transition thatwillbeessentialasITenvironmentsbecomemoredistributed,complex,andreliantonedgecomputing.Theproposed systemsetsthestageforaparadigmofAutonomousResilience,wheredigitaltwinsservenotjustasadvisorymirrors,but astheactive,intelligentcontrollersofthephysicalworld.Thisshiftiscrucialformaintainingtherequiredhighavailability inthedigitaleconomy.

International Research Journal of Engineering and Technology (IRJET) e-ISSN:2395-0056
Volume:12Issue:10|Oct2025 www.irjet.net p-ISSN:2395-0072
This paper has presented a novel framework for Self-Healing Power Backup Systems (SH-PBS), centered on an AI-driven DigitalTwinintegratedwithanautonomousActuationLayer.Weestablishedthatthecurrentstateofpowerinfrastructure management, while leveraging platforms like Eaton's Brightlayer for high-fidelity prediction, remains fundamentally limitedbythehuman-in-the-looplatencyandtheopen-loop,advisorynatureofitsoperation.
TheproposedSH-PBSsuccessfullybridgesthecritical gapbetweenpredictionand action.Byimplementingaclosed-loop architecture, the system is capable of not just forecasting potential failures, but also performing multi-objective optimization to autonomously execute complex corrective actions, including dynamic load redistribution and adaptive batteryconditioning.Thisarchitecturalshiftenablesinstantaneousresponsetimes,movingtheenterpriseITenvironment fromaparadigmofpredictivemaintenancetooneoftrueautonomousresilience.Therobustinclusionof safetyguardrails andexplainableAI(XAI)ensuresthatthisautonomyisbothsafeandtrustworthy.
TheSH-PBSframeworkpromisessignificantbenefits,includingsubstantialreductioninpreventabledowntime,maximized assetlifespan,andgreateralignmentwithenergyefficiencygoals.Itsetsthefoundationforthenextgenerationofresilient, self-managingcriticalinfrastructure.
References
1. Chen, Y., Zhang,L., & Wang, J.(2021).AutonomousLoad Migration for Data Center Resilience inEdgeComputing Environments.IEEETransactionsonSmartGrid,12(3),2201-2210.
2. Chen, Y., Li, S., & Wu, F. (2023). Federated Learning for Scalable Predictive Maintenance in Distributed Industrial IoT.IEEEInternetofThingsJournal,10(11),9920-9930.
3. Eaton.(2023).BrightlayerDataCenterSuite:PoweringtheDigitalTransformation.
4. Gupta, A., Sharma, R., & Kumar, S. (2020). Challenges in Predictive Maintenance Implementation for Critical Infrastructure.JournalofAutomationandControlEngineering,8(4),185-192.
5. Johnson, L., Carter, P., & Williams, S. (2024). Autonomous Infrastructure: The Shift from Human-in-the-Loop to MachineResilience.
6. Jones, R., Miller, T., & Brown, C. (2022). Economic Impact of Data Center Downtime and the Role of Power Redundancy.IEEETransactionsonIndustrialInformatics,18(1),54-63.
7. Konecny, J., McMahan, H. B., Yu, F. X., van Gennip, Y., & Canel, O. (2016). Federated learning: Strategies for improvingcommunicationefficiency.arXivpreprintarXiv:1610.05492.
8. Lopez,M.,&Martinez,J.(2023).TheLatencyProbleminPredictiveMaintenance:BridgingtheGaptoAutonomous Correction.InternationalJournalofReliability,QualityandSafetyEngineering,30(2),2350005.
9. Smith,D.,&Chen,Y.(2021).CurrentStateandLimitationsofDigitalTwinsinPowerSystemsManagement.Applied Energy,298,117277.
10. Wang,P.,Li,X.,&Du,Y.(2019).DynamicBatteryReconditioningStrategyBasedonIndividualCellState-of-Health Prediction.JournalofPowerSources,439,227038.
11. Wang, Z., Li, Y., & Zhang, H. (2023). Multi-Objective Optimization for Autonomous Energy Management in MicrogridSystems.AppliedEnergy,335,120718.
12. Wu, H., Zhang, S., & Li, Y. (2022). Digital Twin for Advanced Power System Simulation and Optimization. IEEE TransactionsonPowerSystems,37(5),4150-4160.