
International Research Journal of Engineering and Technology (IRJET) e-ISSN: 2395-0056
Volume: 12 Issue: 09 | Sep 2025 www.irjet.net p-ISSN: 2395-0072
DESIGN AND IMPLEMENTATION OF SINGLE AND THREE-PHASE BIDIRECTIONAL ELECTRIC VEHICLE CHARGER FOR V2G AND G2V OPERATIONS
Aishwarya Barkade1, Prof. Vijay Patil2
Fabtech Technical Campus College of Engineering and Research, Sangola, 413307
ABSTRACT: The growing use of electric vehicles (EVs) has increased the demand for sophisticated charging technologyprovidingbi-directionalenergyflow.Thischapterdiscussesthedesignandimplementationofsinglephaseandthree-phasebi-directionalEVchargersallowingforvehicle-to-grid(V2G)andgrid-to-vehicle(G2V) service. The evaluation of the analysis included the performance and feasibility of these systems with our emphasis placed on the efficiency of the systems, their reliability, potential adverse effects to their financial modelling,gridstability,andenergymanagement.Thesimulationresultsdemonstrateenergyflow,peakdemand reduction and renewable infiltration into the grid, supporting energy sustainability practices. Simulated and prototypedusingMATLAB/Simulink,theproposeddesignincludesconvertersforeffectivepowerconversionof energy,invertersformovingenergyfromEVrigtogrid,andfiltersforreducingtotalharmonicdistortion(THD). The proposed design also considers practical use of these bi-directional load leveling, peak shaving, and renewable energy integration objectives. Importantly, the bi-directional charging systems are adaptable for residentialandcommercialenergyinfrastructuressupportingdivisionlevelreplicationforenhancingefficiency acrossindustrysectorsandregions.
Keywords: Electric vehicles, bi-directional energy transfer, Vehicle-to-Grid (V2G), Grid-to-Vehicle (G2V), energy managementsystem(EMS),renewableenergy
1. INTRODUCTION
Transportationsystemstodayhaveawiderarrayoffeaturesandproducts,butprioritizeenvironmentalsustainability,and the most popularfeature in recentyearshas beeneco-compatibility- a category where internal combustionengine (ICE) vehicles are becoming less competitive[1]. Thus, electric vehicles (EV) have become very popular, due to regulatory mandatesforcleaneralternatives,andalsoconsumerpreference.HybridElectricVehicles(HEVs)werethefirstattemptby automotivetechnologytocompromiseandprovidepartialefficiencies,combininganICEwithabatterywithbidirectional energyflow[2].ThegeneralpremiseofHEVdeviceshasbeentooptimizeICEandfuelefficiencyforthevehicle,enablingthe ICEtoimproveefficiencybyshuttingofftheengineatstops,recoveringkineticenergyduringbraking,andoptimizingthe ICEperformance[3].HEVs mayhavetheirownpower,andrelyontheICEaswellinternallybasedondrivingconditions, compared to Plug-in Hybrid Electric Vehicles (PHEVs), which may rely partially on charging, or Battery Electric Vehicles (BEVs),whichrelyonutilizingenergystoredfromachargingstation.HEVsmove towardcorrectelectrification,whereas thecompleterangeofvehicletechnologiesunderBEVsdefinesamoresophisticatedmovingtechnologyapplication[4].More BEVswillputadditionalstrainontheelectricgrid.Atpresent,weexpectslowchargingconductedduringoff-peakperiods tohavelittleornoimpactongridstability[5].AsBEVadoptionincreasesandespeciallywithpublicfast-chargingstations callingforhighpowerlevelsduringpeakperiods,thegridcouldexperienceissuesrelatedtovoltagedrops,localcongestion, and power imbalance. Existing chargers generally are a on/off type - they can supply maximum power without any adjustmentforexistinggridparameters-andwillclearlynotbeabletoberolledoutforwidespreaddeploymentwithout upgrades[6]


International Research Journal of Engineering and Technology (IRJET) e-ISSN: 2395-0056
Volume: 12 Issue: 09 | Sep 2025 www.irjet.net p-ISSN: 2395-0072
Tomitigatestressontheelectricalgrid,smartchargingprograms -likeGrid-to-Vehicle(G2V)-areonetypeofcontrolled charging that is being developed for electric vehicles[7]. G2V is one-way power flow: it determines how much power is drawnfromthegridbasedonreal-timeparametersincludinglocalvoltage,assetcongestion,orenergyprice.G2Vallows theabsorptionofenergytobesynchronizedwithvariousgridstabilityobjectives,whencomparedtostandardchargingthat drawspoweratitsratedcapacityimmediately[8].Forexample,therecanbeenergysurplusonthegrid,suchaswithwind generation, at night when demand is low. G2V could assist this process by complementing vehicle charging with excess energysincethereissurplus-andthereforepreventingwastewhilebalancingthegrid[9].G2vusessimplecommunication between the vehicle charger and the grid, jotting caps, on closing feeding wirelessly state a signal when the charger is energised, know which way to charge, and use a scale parameter to know how much to chew on. Charging forward, this techniqueenhancesefficiencyacrosstheentiresystembyminimisingtransformerupgrades,losses,andvoltagedeviations. Significantly,G2Vstrategiesalsohelptopostponetheneedfornewgenerationplants,makingthembotheconomicaland environmentallyresponsible[10].Whiletherearecertaincostsassociatedwithupgradingthecurrentchargerinfrastructure andinstallingbaselevelcommunicationlinks,theyarenotsignificantgiventheoverallbenefits:enhancedmanagementof thegridtoleverrenewablegenerationincome[11].Thus,wehaveG2Vasanimmediate,achievable,andvisiblesteptoward smarteruseofenergyintheevolvingEVlandscape.

Figure 2. HighlevelcontrollerofV2Gapplication
Amore sophisticatedprogressionofthisidea isthe Vehicle-to-Grid(V2G) model,whichenablesanykindofenergyflow, dependingonthescenario[12].InV2G,theelectricvehiclescanpullfromthe gridorinjectbackindepending onseveral contingencies[13].SuchadynamicmodelcreatesevenmoreflexibilityanddescribesthepotentialofEVstoworkasmobile energystorageunitsthatcanhelptosynergisticallystabilizethegrid.ThesmartchargersthatenableV2Gaccountforall combination of information relating to the battery's health, user travel needs, local electricity price, and grid conditions, suchasvoltage level andcongestion[14]. Control programsthatallow charginganddischarging will evaluate input from participantsinenergyvehicleuseatbothhighandlowleveloftimescaleforoptimalcharginganddischargingmethod.

Figure 3. WholeElectricalSystemforThePowerandInformationFlow
AggregatorshaveakeyroleindealingwiththedatafromparticipatingEVs,performingoptimisationatthelocalleveland liaisingwiththegridoperators[15].Aggregatorswillalsotakeeconomicsintoaccount,astheywillneedtocomparetheir

International Research Journal of Engineering and Technology (IRJET) e-ISSN: 2395-0056 Volume: 12 Issue: 09 | Sep 2025 www.irjet.net p-ISSN: 2395-0072
potentialincomefromsellingelectricityversusbatterycyclewear,inconveniencetousersetc..AlthoughV2Gisconceptually attractive, there are still challenges ahead, including risk of battery degradation from cycling too often, concerns around dataprivacyduetosharing dataforcustomersandthe stillsignificantinvestmentincommunicationsinfrastructure[16] Finally, communities must still be persuaded to accept using private cars as support for the grid - as much as V2G is technically achievable, its widespread adoption would depend on overcoming these barriers, balancing technological legitimacy,socialacceptabilityandeconomicviability.
2. LITERATURE REVIEW
AbdulRaufBhattiandcolleagues(2016)haveprovidedapreliminaryreviewthatexploresthecombinationsofphotovoltaic (PV) systems with electric vehicle (EV) charging systems[17]. The review stems from PV module prices decreasing, EV adoptionincreasing,andtheworldneedstolessengreenhousegasemissions.Thisresearchisastepbeyondpriorresearch, whichinvestigated the charging of EVs from utility grid-basedcharging, into combining andassembling ample literature specific to PV-based EV charging and Battery Management Systems (BMS). This review is an initial reflection on the historical development of EVs and PV systems, convincing why they should be integrated to offer sustainable transport options[18].Theauthorsprovideasenseoftheimportanceanddemandforacontrolledsourceofinformationforengineers and researchers working on the development of EV charging technologies with renewable energy inputs. Similarly, Juan Martínez-Laoetal.(2017)addressedsomeoftheissuesinSpain'sEVecosystemandtheneedforpublicpoliciesthataddress the availability and standardization of charging stations The limited availability of universal connectors for several EV models is reported to be a common obstacle, with the suggestion made for government to play a larger role to support independent mobility transitions to electric transportation [19]. Rajanand Patnaik Narasipuram et al. (2021) added a technical layer by discussing optimal design frameworks for charging stations for electric vehicles (EVs), including gridconnected, off-grid, and hybrid systems. Their study also suggests that integrating storage and smart controls improves operationalefficiencyandminimizingpeakloadwhenusingEVsasapowersourcecontributestogridstress[20].Riaetal. (2023)broadenedthatdiscussionbyexploringon-boardchargers(OBCs)thatfacilitatebi-directionalenergyconversionin EVs and noted ongoing development with regard to circuit architectures and considering bi-directional EVs as potential dynamicenergyresourcesinfuturesmartgrids[21]
Intheirinvestigationofthefour-quadrantoperationalcapabilitiesofbidirectionalchargersinsmartcarparks,whereboth bothG2VandV2Garecoordinatedbymodelpredictivecontrol(MPC)strategies,TingtingHeetal.(2020)describedthegrid sidebenefitsfromactive/reactivepowermanagement,whiletheEV side-maintainedtime-invariantcharging/discharging currents.InadditiontousingtheconventionalG2VandV2Gmodes,anovelV4G(vehicleforgridsupport)modewasadded where the system can use reactive power injection as a form of grid support, marking an extension of the traditional definitionsofV2Gsystems[22].RwamurangwaEvodeetal.(2021)introducedamodelingarchitecturethatsimulatedgrid responsesunderscenarioswhenEVownerswerebothcharginganddischargingtheirEVs.TheirMatlab-Simulinksimulated systemalsoincludedbi-directionalAC-DCandDC-DCconvertersthatenabledthesystemtocapturetheuncertain,dynamic nature of energy exchange at the real-time operating level[23]. I. Sami et al. (2019) also focused on EVs as peak-shaving assetswithinthesmartgrid,enablingenergyarbitrageopportunitiesandloadshifting.Theirworkhadnotonlyasimulation modelforV2GandG2Voperationsbutalsoexaminedgridstability,controlmechanisms,andstoragereliability.HaiderM. Jassimetal.(2022)developedafeasibleresidentialEVchargerdesignthatintegratesPVpanelsthroughaDCbustoimprove thepowercapacityofthesystemandgiveitmorestability.ThisdesignisparticularlyhelpfulinthecaseofV2Gswitching, asthree(3)coordinatedcontrollersoperatepowerconvertersthattransferpowertothegrid[24].Finally,YuriR.Rodrigues etal.(2018)developedacomprehensiveoperationalstrategyforplug-inEVsinunbalancedthree-phasemicrogrids.Their schemecreatedcommunicationrequestsandoperationalmodalitiesinbothgrid-connectedandislandedconfigurationsto simulatediverseaggressivedisruptionsituationsandvalidatethemodel.
BurakTekgunetal.(2024)describedanewtopologyforbidirectionalchargersusinganon-invertingbuck-boostconverter (NBB)andanH-bridgeinvertertoallowforeffectiveandefficientpowertransformationacrossAC/DC,DC/DC,andDC/AC states.The NBBalone wouldbe the onlypartofthe systemtoswitchhigh-frequencyhigh-power,allowingthe systemto reducepartandthermalstress[25].Theirexperimentalverificationindicatedefficiencylevelsabove92%nominally,while subjectedtomodifiedpowerfactorconditions.JonAreSuuletal.(2016)definedanddevelopedcontrolsbasedonVirtual Synchronous Machine (VSM) as a means to apply control to single-phase bi-directional battery chargers. These chargers effectively signalled the inertial response of synchronous machines and contributed to spinning reserves and frequency control. Their simulation and experimental work validated that the VSM would offer a topology for creating resilient microgridswhendisconnectedduetoanoutageorfault.DylanC.Erbetal.(2010)reasonedthroughnon-exhaustivepower electronic topologies for plug-in hybrid electric vehicles (PHEVs) with special consideration for minimizing harmonic distortionandcompliancewithbidirectionalenergyflow[26] TheywereproposingtheuseofAC-DCandDC-DCconverters toaccomplish both charging and gridsupport. For example,Luting Wang etal.(2016)explored the bi-directional power control system using a combination of predictive current control (PCC), phase lock loops (PLL), and band-stop filters to improvepowerqualityusingSimPowerSystemsinMATLAB/Simulink.Theydesigneditsothatthecontrolleroperatedat unitypowerfactorwhileprovidingfastdynamicresponses.CarolineAnnSametal.(2021)discussedintegratedon-board

International Research Journal of Engineering and Technology (IRJET) e-ISSN: 2395-0056
Volume: 12 Issue: 09 | Sep 2025 www.irjet.net p-ISSN: 2395-0072
chargersandhighlightedhowdrivetraincomponentsintendedforpropulsioncandoubleascomponentsthatcancharge when they are repurposed[27]. They concluded that all components in the charger could be designed to operate as four quadrant operations and control of regenerative breaking is improved to increase κ efficiency/km and increase range of traveldistance.
Abhinav Srivastava et al. (2023) analyzed the power quality issues associated with integrating EVs into distribution networksandgrowingV2GandG2Vload.Areasofconcernidentifiedincludevoltageimbalance,harmonicdistortion,and overheatingoftransformers.MitigationmeasureswhenincorporatingEVsshouldinclude:activefiltering,adaptivecontrols, andpredictivemodellingthataccountsforloadchanges[26].AhmadTavakolietal.(2019)examinedthedualintegrationof solar PV systems and EVs into the power grid, acknowledging that both systems can have independent impacts on grid stability;however, their integration can provide offsetting measuresof intermittencyand loaduncertainty. Theysuggest thatanintegratedapproachwillbeanecessarypartoffutureenergymarketswhichmustminimizeemissionsandoptimize energyeconomics.SumitK.Rathoretal.(2019)highlighttheessentialfunctionsofenergymanagementsystems(EMS)as balancingsourcesofdiverseandvariableenergyinputsinsmartgridarchitecture[28].TheyviewEMSasa'core'component inprovidingcoordinationforplug-inEVloads,realtimepricing,andstoragesystemstofacilitatesafeandaffordablepower delivery.MahammadA.Hannanetal.(2018)havereviewedadvancedlithium-ionbatterysystemsandenergymanagement systems,especiallythefunctionsofthebatterymanagementsystem(BMS)includingtemperaturecontrol,stateestimation, fault identification, and safety management. However, they indicated that there are gaps related to sustainable recycling practicesandnextstepswithadditionalresearchforbatterylife-cyclemanagementthatminimizescostsandenvironmental impacts.MuhammadShoaibKhalidetal.(2015)introducedatransientvoltagestabilitymarginindex(TVSMI)toassessEV charginganditseffectsonmicrogridvoltageprofiles[29].Thehierarchicalenergymanagementalgorithmdescribeshowto prioritizepowerdistributiononvehicleneedsandenergyprices.Thisoptimizationimprovesbothgridreliabilityandenergy equity.
Md.TanvirShahedandcoworkers(2024)exploredthecurrenttechnologyandchargingprotocolsforelectricvehicle(EV) batteries, examining the functionality of the power converters on both the front and back ends. The authors discuss the technologicalshortfallsinwirelesschargingtechnology,enablingbidirectionalcharginginfrastructure,andthelongevityof EV batteries. Jorge Lara and coworkers (2021) have recently produced a five-level active-neutral point clamped (ANPC) bidirectionalconverterthatimprovesthequalityofpowerdeliveredtothegridfromtheV2Goperationstage,andbackto theEVthroughtheG2Vprocess[30].Theauthorsusedtwohalf-bridgeconverterswithisolationtransformerstoenhance switchingefficiency,reducethermalstressonthecomponents,andequalizethevoltageacrosstheDC-linkcapacitors.The authors provided experimental results that showed the expected improvements in the harmonic performance and the capacityoftheconvertedtocomplywithstandardsforinjectingpowerintothegrid[31].Md.RayidHasanMojumderand coworkers(2022)examinedglobalproblemsassociatedwiththeadoptionofV2Gtechnology,suchasregulatorygaps,stress onbattery,harmonicinjection,andmostnotablythelackofstandardchargerspecifications.Theauthorsindicatethatpolicy development,public-privatepartnerships,anddedicatedtestingenvironmentsaremethodstogetoverthedifficulties.Sagar Hossain et al. (2023) provided a summary of G2V and V2G together, addressing benefits including voltage support, harmonics mitigation, and supporting renewable energy[32]. The researchers identified fast charging/discharging PHEV operations,communicationstandardizationamongmanufacturers,andgrid-EVsynchronizationasresearchopportunities. Samir M. Shariff et al. (2024) presented a high PQ EV charger, based on a single-stage Cuk converter. The charger demonstratedimprovedpowerfactorcorrection,lowoverallTHD,andsizereduction,andmetIEEE519andIEC61000-32standards.Theyindicatedtheirsolutionischeapertomanufacturethananestablishedortraditional two-stagePFC-DC converter.
3. MENTHODOLOGY
Aselectricvehicle(EV)adoptiongrowsandenergydemandsincrease,theneedforanefficientenergymanagementsystem (EMS)tooptimizeenergyuse,minimizecostsand,maintaingridstability,hasneverbeenmoreimportant.AnefficientEMS can play an important part in this sustainability effort[33]. An intelligent EMS uses renewable resources, smart grid technology,andreal-timemeteringtechnologytodynamicallymanagethedistributionofenergy,andsmartalgorithms(i.e., machinelearning)to¿predictdemand,optimizechargingschedules,andcreatetheoverallsustainabilitystrategyforenergy consumption. Simulations on realistic performance (with, for example, MATLAB/Simulink) are a critical phase in the development EMS by modeling, performance testing it, and validating it under various operating conditions[34]. It is particularly useful to have a simulation-based approach to assess potential performance in as many different real-world circumstancesaspossible,givenitsimportanceinEVcharginginfrastructureconnectedtosmartgrids.Thedesignparadigm proposedthroughthisresearchprojectisexpectedtohelpdevelopanefficientEMSthatreduceenergyconsumptionand CO2impactswhilstincreasinggridintegrationcapability.

International Research Journal of Engineering and Technology (IRJET) e-ISSN:
Volume: 12 Issue: 09 | Sep 2025 www.irjet.net

Figure 4 ResearchMethodology
Bi-directional power flow denotes a scheme for flexible energy transfer between the electric utility grid and the electric vehicle(EV),wherebyenergycanflowtothevehicle(G2V)orfromthevehiclebacktothegrid(V2G).Thegridtherefore supports a two-way energy transfer system (supportive of V2G) that is afforded by better communication systems[35]. Thereisabi-directionalbatterydesigninFigure5,whichidentifiesthebasicelementsofthedesignsuchasboththecharging and discharging control boxes, converter interfaces creating both AC/DC and DC/AC, and the battery control to monitor powerflow.FortheV2Gmodel,thesetwo-waycommunicationchannelsenabledthebatterytochargefromtheelectrical utilitygridwhenthe electricitypricing waslow while dischargingpower to the gridduringcheeperpeak demandtimes. Indeed,automatedbi-directionalchargershelpEVscontributebackintothesystemandhelpstabilizesthegrid[36].With effectively functional bi-directional charging, renewable sources can be more fully integrated into energy systems, and consequently, fossil fuel use can be reduced. The power conductors used in bi-directional charging systems for EVs are designedtochangeDCpowersettingswithinthevehicle'sbatterytobemadeavailableasACpowertosourceforexample, andviceversa,hencetheflexibility.

Figure 5.BasicDesignofBi-directionalBattery
The application of bi-directional chargers is extremely flexible, providing various operational modes based on user requirementsandsystemcapacities.Majorcategoriesofbi-directionalchargingsystemsareVehicle-to-Grid(V2G),Vehicleto-Home(V2H),Vehicle-to-Load(V2L),andVehicle-to-Vehicle(V2V).Underthe V2Gmode,theEVsuppliesenergytothe gridandhelpsmaintaingridstability,particularlywhenrenewableresourcessuchassolarorwindareinsufficienttocover demand[37].Thisexportofenergycanalsomitigategreenhousegasemissionsbylimitingtheuseofconventionalpower plants. The V2H mode enables a solar-powered EV on a rooftop to supply energy to a home or an office, which can be especiallybeneficialduringanoutageorforsavingelectricitybillsbydrainingenergyduringpeakhourswhenelectricity pricesarehigh.TheV2Lapplicationallowsavehicletodeliverpowertomanyloads,usingabuilt-inconvertertochangethe DCvoltagefromthevehicle'sbatteryintoACpower[38].Finally,V2VallowsanEVtochargeanotherEV,thusaddressing the range anxiety problem by allowing vehicles to support one another in the case of low battery levels. All of these applicationsofbi-directionalchargersoffervaluableopportunitiesforcreatingaflexible,decentralizedenergynetworkthat willallowtheintegrationofrenewableenergysourcesaswellasenergysavingsandstabilityonthegrid.

International Research Journal of Engineering and Technology (IRJET) e-ISSN: 2395-0056
Volume: 12 Issue: 09 | Sep 2025 www.irjet.net p-ISSN: 2395-0072

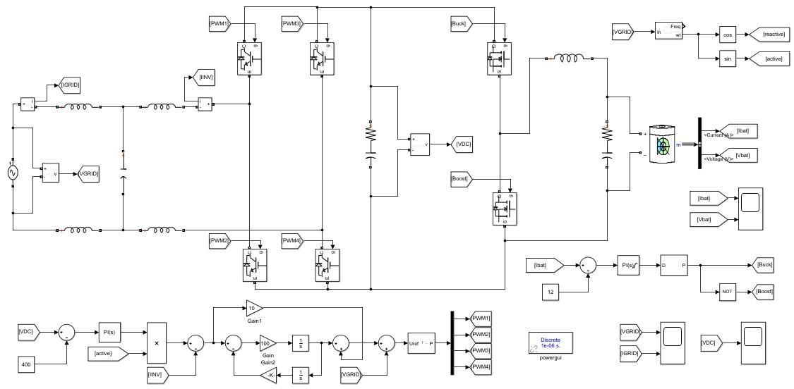
Thearchitectureandoperationofthebi-directionalconverterareimportantindesignfortheflowofenergyfromthegrid, EVsandanyotherconnectedsystems.InFiguresixisadiagramofthebi-directionalEVcharger.Thechargerusesanactive rectifier(AC-DCconverter)toconvertthegrid-sideenergyandabuck-boostconvertertofacilitatecharginganddischarging thevehicle'sbattery[39].TheconverterswillbeactivatedthroughPulseWidthModulation(PWM)signalswhichwillkeep stable conditions and ensure optimal operation of the converted. The ability to align the converters design was guided throughsomeoftheparameterswithrelationtodutycycles,internalswitchvalue,capacitance/inductanceofthesystem's input/output.Dutycyclecalculationsusedinductorandcapacitorchargebalancingequationsandultimatelyensuredthat thebi-directionalconverterwouldbeoptimizingrelativetovariousloadingconditions.

For internal switch evaluation, the switch internal switching current limits and voltage rating provided, must be able to handlehighoutputcurrentandtobesurethattheseparametershavebeenconsidered[40].Allofthesystemsspecifications involving input voltage, output voltage, current ripple allowed, and the performance parameters you want to meet are neededtoproperlydesignapropertechnologythatisgoingtomeettherequirements,whilekeepingthe energytransfer betweenthegridandEVsconsistentandefficient.Inaddition,thethisthreephaseEVbatterychargertopology,shownat Figure7,providesanotherviewofenergyflowbetweenthegridandEVs,withtheuseofpowerelectronictopologyallows thechargertoensureefficientcharginganddischargingprocedureswithV2GandG2Voperation.

International Research Journal of Engineering and Technology (IRJET) e-ISSN: 2395-0056
Volume: 12 Issue: 09 | Sep 2025 www.irjet.net
RESULTS AND DISCUSSION

Figure 8 SinglePhaseBi-DirectionalSystem
The core operations of the system utilize a combination of power electronics and sophisticated control methods. The rectifier stage converts AC grid power to DC to charge the EV battery, and the inverter stage provides a smooth battery energy discharge to AC power two conductors. In the bi-directional power conversion process, the filters are used to minimizetotalharmonicdistortion(THD)whichallowsfora high-powerqualitysystemandabletomeetgridstandards. Additionaloptimizationisaccomplishedthroughfeedbackcontrolandcontrolloopstoadjustthevoltageandcurrentfor bettersystemefficiencyandreliability.Themodularnatureofthissystemiswell-suitedtomanyfacetsofresidentialand commercialenergyapplications;itsmodularityenhancesscalabilityandpotentialintegrationintosmartgridnetworks.This single-phase bi-directional system, in context of V2G and G2V, has shown the ability to stabilize grid dynamics through balancingdemandversussupply.Itisthiscontrolalgorithm,ppUlikeotherEVintegrations,accuratelyassiststheenergy flowoverthedesignatedpeakandoff-peakperiodsforloadlevelingandpeakdumping.Thecapacitytosupportrenewable energy integration as a crucial enhancer to global energy sustainability objectives is significant. Beyond addressing the primarychallengestobi-directionalpowerflowtothegrid'sinfrastructureandEVinteractions,thedesignanddevelopment ofthissystemrepresentsaneffectualmechanismforallfutureenergyecosystems.
1 Grid Voltage and Current V2G Mode

Figure 9. GridVoltageandCurrentV2G
Figure9showsthegridvoltageandcurrentcharacteristicsduringVehicle-to-Grid(V2G)modewherepowerfromtheEV batteryissentbacktothegrid.Thegridvoltageisasinusoidalwaveformthatoscillatesbetween-300voltsand+300volts peakvalue.ThismeansthatACpowerisbeingcreatedanddeliveredtothegridin astablemannerbecausethesystem's performance operating inV2Gmode cansynchronize withthe grid standards. The demonstrated voltage stabilitymeans

International Research Journal of Engineering and Technology (IRJET) e-ISSN: 2395-0056
Volume: 12 Issue: 09 | Sep 2025 www.irjet.net p-ISSN: 2395-0072
effectiveenergytransferandlowpowerqualityissuesareoccurringwithminimalfarlargerpowerqualityissuesthatare essentialforgridresiliencyandreliability.Thegridcurrentwaveformisindicatinganincreasingcurrentoutputtoconstruct a peak current value of 20 ampere. Thus, the increasing grid current signal is the energy discharge from the EV battery, makingenergyavailableasneededbythegridoperation.Thevoltageandawardedcurrentsignalbehaviorisconsidered synchronizedenergyexporttothegriddemonstratingthatthesystemisperformingeffectivelyandmaintainingrequired phaseangleforaV2Gproducerorsuppliertothegrid.
2. Battery Current and voltage V2G Mode

Figure 10 BatteryCurrentandvoltageV2GMode
Figure10showsthebatterycurrentandvoltagecharacteristicswhileinVehicle-to-Grid(V2G)modeanddischargingenergy fromtheEVbatterytothegrid.Thebatterycurrentisshownfirstintheupperplotafterwhichitstabilizesat12amperes. The stabilization occurs after an initial transient oscillation and serves to show that the battery discharge control is providingenergytothegridatasteadycurrent.Theremainingbatteryandgridinfrastructureisadequatelysuppliedwith regulatedpowerdeliveryandisnotoverloadingthebatteryorgrid.Thelowerplotpresentsthebatteryvoltagestartingat approximately170voltswhilevoltageisreducedbydrainingenergyfromthebattery.Thevoltagereductionistypical,asis the batteryvoltagedropwhichisdirectlyassociatedwiththestateofcharge(SOC).Thestandardvoltageoscillationshown first in V2G operation comparestothe battery starting atitsaverage use voltage whenusedinitiallyin V2G. The control algorithms are successfully controlling oscillation during transient situations and demonstrates again that adequate regulationisavailableevenundervariableloadsduring
3. DC Bus Voltage V2G Mode

Figure 11. DCBusVoltageV2GMode
Fig. 11 shows the behavior of the DC bus voltage during Vehicle-to-Grid (V2G) mode. The bus voltage is regulated to approximately 400 V. This is important to operate and guarantee a reliable and efficient transfer of energy from the EV batterytothe grid.Initially,aswasexpected,therearetransientoscillationsinvoltageastheenergysystemstabilizesto operate. The bus voltage, after peaking slightly above 400 V, stabilizes in a range and holds it. Similar to when energy is flowing from the grid, this transient response gives an indication of the response of the regulation of energy flow and is reliant on the ability of the control system to hold that regulated value. The evidence of regulating the DC bus and

International Research Journal of Engineering and Technology (IRJET) e-ISSN: 2395-0056
Volume: 12 Issue: 09 | Sep 2025 www.irjet.net p-ISSN: 2395-0072
maintainingitascloseto400Vaspossible,withslightfluctuations,becomesclearerthroughtheprogressofoperatingthe V2G test. The smaller oscillations in the bus voltage throughout operation are indicative of the normal response to load deviationsandgridbehavior.MaintainingandregulatingtheDCbusatthislevelisimportantforaligningwithgridvoltage requirementsandavoidingexcessivevoltagethatcouldimpedecomponentsorqualityofpowerwhentheDCbusvoltage exceedsthelevelofpowerquality.
4. Grid Voltage and Current G2V Mode

Figure 12. GridVoltageandCurrentG2VMode
Figure12demonstratesthevoltageandcurrentcharacteristicsfortheGrid-to-Vehicle(G2V)modeoperationwherepower isflowingfromthegridtotheEVbatteryback.Thegridvoltagesignalshowsasinusoidalwaveformsfluctuatingbetween +300voltsto-300volts.ThisbehaviorconfirmsACpowerbeingdeliveredfunctionallytotheVehicle.Theseenvoltageis behavingsafelywithinthegridstandardsynchronizationsignallimitseffectively,demonstratingthegridconnectionofthe system. The voltage stability indicates that optimal power energy transfer is possible from the grid, thereby minimizing power quality concerns which matter for grid resilience and reliability. The Vehicle current waveform indicates the magnitudeofincreasingcurrenttoreach apeakof20amperes.Theincreasingcurrentisduetothegridcurrentactively dischargingthestoredenergyinsidetheEVtosupport thegrid.Thesynchronized behaviorbetweenvoltageandcurrent areindicativeofproperoperatingefficiencyandphasealignmentsarerequiredforsuccessfulV2Goperations.
5. Battery Current and voltage G2V Mode

Figure 13. BatteryCurrentandvoltageG2VMode
Theillustrationinfigure13displaysthebatterycurrentandvoltageinGrid-to-Vehicle(G2V)mode,characterizedaspower (energy)isbeingtransferredtotheelectricvehicle(EV)batteryfromthegridtochargeit.Theupperplotshowsthebattery current,which,afterinitialtransientoscillationsettlestoabout-12amperes.Theindicationofnegativecurrentshowsthe direction of energy into the battery, and the steadiness of the system'scurrent in a sustainedsteady-state operation isa demonstrationofthesystem'scapabilitytoproperlyregulatedchargingcurrenttoprovidesafeandeffectivechargingofthe battery.
The bottom plot consists of the battery voltage; it can be seen to start at about 172 volts and gradually increase while charging.Thiscorrespondstothestateofcharge(SOC)ofthebatterywhichcontinuouslybuildupvoltagesfromtransferred energy being accumulated. The transient oscillations in the initial battery voltage shows the system's startup effects respondingtothoseinitialconditions,andoncethesystemwasstable,thebatteryvoltagecontinuedtoincreaseatasmooth

International Research Journal of Engineering and Technology (IRJET) e-ISSN: 2395-0056
Volume: 12 Issue: 09 | Sep 2025 www.irjet.net p-ISSN: 2395-0072
and stable rate. The regulated charging provided the appropriate limits to battery voltage to ensure it stayed safe under chargingwhileminimizinganypossibilityofoverchargingordamage.
6. DC Bus Voltage G2V Mode

Figure 14 DCBusVoltageG2VMode
TheDCbusvoltageduringGrid-to-Vehicle(G2V)mode,depictingapowerflowfromthegridtochargetheelectricvehicle (EV) battery, is shown in the figure 14. During the G2V mode, power from the grid is transferred to the EV battery. It is necessarytoregulatetheDCbusvoltageatapproximately400Vsothatenergyistransferredconsistentlyandthebattery andothersystemcomponentscanoperateeffectively.Initially,weseetheDCbusvoltageexhibittransientdeviationsasthe systembeginstostabilize.Itisexpectedtosee the oscillationsexceed400Vslightly,aspartofthe startupresponse and initializationofthesystem.Afterthesystemstabilizes,theDCbusvoltagebecomesrelativelyconstantat400V,withonly slightdeviations.ThisindicatesthecontrolalgorithmsareregulatingtheDCbusvoltageeffectivelyasitstabilizes,andthe energytransferprocesstakesplacewithinsafedesignlimits.Thelittleamountofrippleshowstheoperational dynamics thattakeplaceduringcharging.
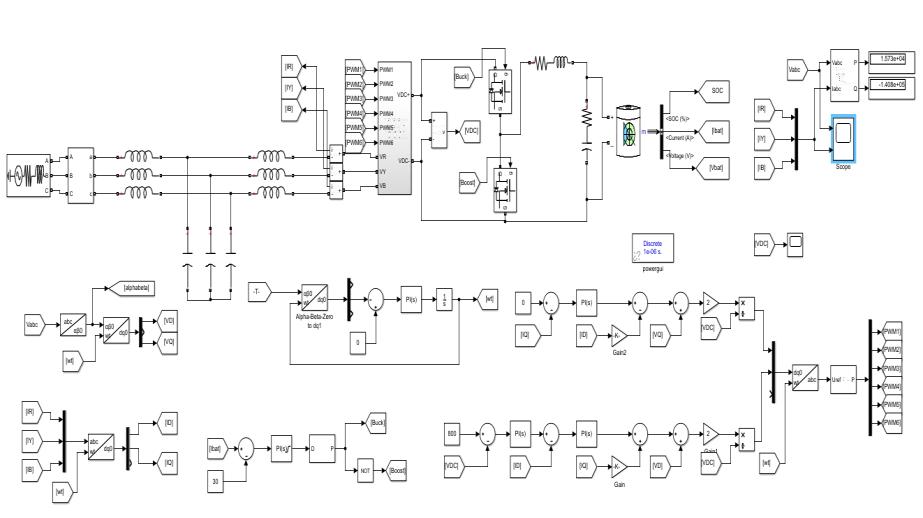
7. Three Phase Bi-Directional System
Figure15demonstratesthedesignandoperationprinciplesofaThree-PhaseBi-DirectionalSystemthatsupportseffective IoTdatatransferinbothVehicle-to-Grid(V2G)andGrid-to-Vehicle(G2V)operations.Byutilizingthreephases,thesystem is able to support maximum power capacity which is more effective than any single-phase implementation which are currentlyavailabledirectlyintoeithervehicle.Three-phasesystemsareextremelywellsuitedtohighpowercommercial andindustrialapplications.

Figure 15 Three Phase Bi-Directional System

International Research Journal of Engineering and Technology (IRJET) e-ISSN: 2395-0056
Volume: 12 Issue: 09 | Sep 2025 www.irjet.net p-ISSN: 2395-0072
Thesystemconsistsofseveralcomponents,includingathree-phaserectifier,DC-DCconverters,inverters,andfiltercircuits. In G2V mode, the three-phase AC from the grid is converted into AC voltage from the rectifier in order to charge the EV battery.InV2Gmode,theEVbatteryenergyissentbackto.thegridasACpowerviatheinverter.TheDCbus withinthe energysystemactsasthemasterconnectionthatcoordinatesthevariousormoduledownconversioncircuitelementswith anacceptablebusvoltage.ThecontrolmethodsincludePulseWidthModulation(PWM)andotherstocontrolthecurrent andvoltageandminimizeharmonicsandbadpowerfactormeasurements.Thismodularenergysystemisscalableandcan handledifferentpowerneeds.GridtoVehicle(G2V)Mode:InthismodetherectifierensuresthananACtoDCconverterwill convertthegridACvoltageandsupplyregulatedDCvoltagetothebatterysystemforcharging.Thebatterychargingcurrent wouldbecontrolledtolimitthechargecurrenttooptimizebatteryconditionsforsafecharging.VehicletoGrid(V2G)Mode: The inverter converts the stored DC energy safely to AC by synchronizing the output voltage and frequency to the grid supply.WiththeEVbatterysupplyingACpower,itcansupportelectricitytothegridduringpeakcapacityuseandsupport stabilizationofthegrid.
8.

Figure 16 GridVoltageandCurrentV2GMode
Thefigure.16showsthegridvoltageandcurrentbehaviorduringtheVehicle-to-Grid(V2G)modeoftheEVchargingsystem, wherepoweristransferringfromtheEVbatterytothegrid.Thetopplotshowsthatthegridvoltageissinusoidal,following a common voltage profile, where the amplitude oscillates at tailing off between +300 V and -300 V per phase. A steady voltagesignalultimatelyensuresthatsynchronizationtothegridisachievedandthepowerqualityisgoodqualityduring energy discharge to the grid. Overall, the voltage signal was continuously regulated, an important process for operating withinthegridsystem.Thelowerplotillustratesthegridcurrent,wherethepeakvaluewasreachedat±30A.Thewaveform plotof the current shows thatcurrent isin phase with the grid voltage, meaning power transfer wasoccurring, and was compliant with either the California grid or the standards set for current generation devises from the grid. The overall increaseofcurrentduringtheoperationdirectlycorrelatingthemajormetropolitanpeakloaddemandpresentforthattime ofday.Thesystemdidregulatethecurrenteffectively,whichallowedthegeneratortostablytransferpower,aswellasto transferenergyreliably.
9.


International Research Journal of Engineering and Technology (IRJET) e-ISSN: 2395-0056
Volume: 12 Issue: 09 | Sep 2025 www.irjet.net p-ISSN: 2395-0072
The figure.17 demonstrates the behaviour of the DC bus voltage during Vehicle-to-Grid (V2G) operation. In this mode of operation,thesystemistransferringenergyfromtheelectricvehicle(EV)batterytothegrid.TheDCbusvoltageisbeing regulated at approximately 800 V and the 800 V is used as the reference voltage value for efficient power capture and transferenceofenergyintothegrid.Attheverybeginningofoperation,theDCbusvoltageexhibitedoscillatorytransients duringthetimeittookforthesystemtostabilize.Thesetransientoscillationsarecommonwhilethesystemisinitializing and represent the response characteristics of the system control laws. The DC bus voltage exceeds 800 V during the oscillatory transient period and eventually settles to a moderation range for steady operation. The observed oscillatory transientbehaviourindicatesthesystem'sdynamicresponseandstablecorrectiontothechangeinpowerflow.Next,the DC bus voltage settles to an average value close to 800 V with oscillations occurring about that value. The oscillation amplitudeisdetectedbutacceptableparametersandthisrepresentsnormaloperationaldynamicsinrelationtotheloads and interactions with the grid. The consistent regulation of the DC bus voltage provides reliable power delivery while accommodatinggridperformancesharingrequirements.

Figure 18 shows the grid voltage and current characteristics during Grid-to-Vehicle (G2V) mode shown where power is beingtransferredfromthegridtochargetheelectricvehicle(EV)battery.Thetopplotdemonstratesthatthegridvoltage, a sinusoidal wave oscillating with +300 V and -300 V, clearly shows how the voltage waveform remains constant while functionallysynchronizingwithgridrequirements.Thischaracteristicofthesinusoidalwaveformindicatesthatthesystem operatesefficientlyandwithintheparametersdefinedbygridstandards,andultimately,thatitisabletodothisbasedon systemspecifications.The bottomplotshowsthedirectcurrentfromthe gridtotheEVbattery,whichisseenincreasing fromaround0Atoapproximately±30Aduringconstruction.Theshapeofthecurrentwaveformcoincideswiththeshape of the grid voltage, which is a desirable trait as this indicates that the energy flow is flowing through the entire system properly,efficiently,andinatimelymanner.Insteadofthecurrentwaveformfollowingthecompleteshapeofthevoltage graph,wecanseethattheinitialtransientbehaviorofthecurrentsignalisstabilizedandiscurrentlybeingheldclosetothe meanvalue.Thisisa goodindicationoftheeffective operationofthe complexcontrolalgorithms withinthe system.The gradualincreaseincurrentindicatesthatthesystemistightlycontrollingthechargingratewhileoptimizingenergytransfer tothebattery.


International Research Journal of Engineering and Technology (IRJET) e-ISSN: 2395-0056
Volume: 12 Issue: 09 | Sep 2025 www.irjet.net p-ISSN: 2395-0072
Figure.19showstheresponseoftheDCbusvoltageduringGrid-to-Vehicle(G2V)operation,inwhichenergyfromthegrid isbeingtransferredtochargetheelectricvehicle(EV)battery.ThevoltageontheDCbuswasregulatedataround800V, whichisthemainreferencepointforenergyconversionanddelivery,asthebatteryandEVwilloperatearound800V.In the beginning of the operation, the DC bus voltage exhibited transient oscillations until the system had stabilized. These transientoscillationsaretypicalofthesystem'sinitializationprocessasitadjuststotheenergytransferprocess.Notably, the voltage rises above 800V briefly, before it is established, indicating how effective the control algorithms were in controllingthestartupdynamicssuchthattheyconstrainedthevoltagetosafelevelsduringthistransientresponse.Once the process stabilized, the DC bus voltage oscillated around 800V; there was less than 1 V fluctuation over time. This clampingwasexpectedbecausethesystemiscapableofnormalizingtopowerdeliveryfluctuationswhilemaintainingstable overallperformanceasevidencedbytheminimaloscillationattheDCbusvoltagefromwhentheprocessstartedtostabilize. Therefore, the controlled DC bus voltage can be observed through G2V operation which ensures compatibility with grid powerrequirementsaswellasprotectionforthebattery(EV)fromexcessivechargeorbeingover-voltage.
12. Electric Vehicle bi directional V2G & G2V

Figure 20. ElectricVehiclebidirectionalV2G&G2V
Figure20showsaMATLAB/Simulinkmodelthatsimulatestheexchangeofenergyinbothdirectionsbetweenthegridand electric vehicle (EV) application. The model supports both Grid-to-Vehicle (G2V) and Vehicle-to-Grid (V2G) modes of operationandoperatesasabidirectionalconverterusingbatteryvariableslikestate-of-charge(SOC),voltage,andcurrent. ThereisaswitchlogicthatallowsfortheabilitytoturnontheV2Gmode.TheACandDCconversioniscontrolledbycontrol blocksandtheabctodq0transformation.Themodelwasdesignedwithreal-timemonitoringofthechargingprocess,which isthenutilizedtoanalyzesmartcharging,gridsupport,andintegrationofrenewablesinasmartgrid.

Figure 21 Three-PhaseVoltageandInverterOutputWaveforms
Figure 21 presents waveform plots of a three-phase bidirectional EV charging system functioning in both V2G and G2V modes.Thetopplotshowssmooth,balancedsinusoidalvoltages,indicatingsynchronizedgridinteraction.Thelowerplot displaysPWMswitchingsignals,evidencingactiveinvertermodulationforchargingordischarging.Acentralflatsectionin

International Research Journal of Engineering and Technology (IRJET) e-ISSN: 2395-0056
Volume: 12 Issue: 09 | Sep 2025 www.irjet.net p-ISSN: 2395-0072
both plots suggests mode transition. Signal statistics on the right provide max, min, RMS, and mean values, confirming system efficiency and control accuracy. Together, these waveforms validate proper synchronization, modulation, and operationalintegrityinthebidirectionalEVchargersystem,ensuringstableandefficientpowertransferbetweenthegrid andvehicle.

Figure 22 SwitchControlSignalforV2G-G2VMode
Thefig.22representsacontrollogicsignalgeneratedusingaRepeatingSequenceStairblockinSimulink,whichisoftenused to switch operational modes in electric vehicle charging systems. The waveform shows a binary step pattern where the signalvalueremainsat0initially,risesto1between0.2and0.4seconds,andreturnsto0afterthat.Thistypeofsignalis typicallyusedtosimulatecontroltriggers,suchasenablingordisablingthebidirectionalmode(Vehicle-to-GridorGrid-toVehicle).Whenthesignalishigh(value=1),itmayrepresentactivationofV2Gmode,allowingtheEVbatterytodischarge energybackintothegrid.Whenthesignalislow(value=0),itindicatesatransitiontoG2Vmode,i.e.,normalchargingfrom thegrid.Theperiodicnatureofthesignalsuggestsrepeatedtestingofcharging/dischargingcyclesinthesystemsimulation, makingitausefultoolforautomatedcontrollerswitchinginpowerelectronicsandEVmodels.

Figure 23. BatterySOC,Current,andVoltageResponse
The figure.23 presents a three-panel plot showing the dynamic behavior of an electric vehicle battery system under bidirectional charging conditions. The top panel illustrates the State of Charge (SOC) in percentage, which increases gradually until around 0.25 seconds, peaks, and then decreases slightly, indicating a switch from G2V (charging) to V2G (discharging)operationbeforestabilizingagain.Themiddlepaneldisplaysthecurrent(inamperes),startingwithasharp spikeabove8000Aduringinitialcharging,thenrapidlydroppingclosetozero,withaslightdipat0.4seconds,reflectinga shiftinpowerflowdirection.Thebottompanelshowsthevoltageprofile,whichrisesquicklyandstabilizesaround250V, withasmallfluctuationatthe0.4-secondmark,confirmingthetransienteffectduringmodeswitching.Together,theseplots verify that the system successfully transitions between G2V and V2G states while maintaining voltage stability and effectivelycontrollingSOCandcurrentflowwithinsafeoperationallimits.

International Research Journal of Engineering and Technology (IRJET) e-ISSN: 2395-0056
Volume: 12 Issue: 09 | Sep 2025 www.irjet.net p-ISSN: 2395-0072

Figure 24. Three-PhaseVoltage,Current,andHarmonicResponse
The figure.24 consists of three waveform plots that illustrate the transient and steady-state behavior of a bidirectional electricvehiclechargingsystemduringamodetransition.Inthetopplot,thethree-phasevoltagesignalslabeledassignal 1,signal2,andsignal3oscillatebetweenapproximately+500voltsand-500volts,maintainingabalancedsinusoidalpattern both before and after a noticeable switching disturbance occurring around 0.2 seconds. The middle plot represents the three-phasecurrents,whichinitiallyremainnearzerobutsuddenlyriseatthesametransitionpointtopeakvaluesofaround ±1500amperes,thenstabilizeintoasymmetricwaveform.Thebottomplotshowsdemultiplexedsignalsfromthesystem, where a strong transient is visible at 0.4 seconds, with values reaching up to ±2000 amperes, followed by gradual attenuation.This behaviorhighlightsthe system’sdynamicresponseduringswitchingbetweencharginganddischarging modes.Theoverallperformanceindicateseffectiveinvertercontrolandfastdampingofharmonicoscillations.

Figure 25. TransientThree-PhaseOutputWaveformDuringV2gActivation
Thewaveformfigure.25illustratesthethree-phaseoutputvoltagesofabidirectionalelectricvehicle(ev)charger’sinverter during a controlled vehicle-to-grid (v2g) operation. From 0 to 0.2 seconds and from 0.4 to 0.5 seconds, all three signals remainat0volts,indicating nopowertransfertothegrid.Theactivev2goperationoccursbetween0.2and0.4seconds. Duringthisinterval,theinvertergeneratesbalancedsinusoidalvoltagesacrossthethreephases:signal1(yellow),signal 2 (blue),andsignal3(orange).eachsignalexhibitsapeakvoltageofapproximately±1100volts,withafrequencyaround50 hz, consistent with standard grid operation. The sinusoidal waveforms indicate effective inverter modulation and phase synchronization. The sharp transition at 0.2 seconds marks the inverter turn-on, while the return to zero at 0.4 seconds shows a controlled shutdown. this behavior is typical in v2g mode, where the ev supplies energy to the grid for a fixed durationwhilemaintainingvoltagewaveformqualityandharmonicstability.

International Research Journal of Engineering and Technology (IRJET) e-ISSN:
Volume: 12 Issue: 09 | Sep 2025 www.irjet.net
5. CONCLUSION
TheexplorationoftheDesignandImplementationofSingleandThree-PhaseBi-DirectionalElectricVehicleChargerforV2G and G2V Operations has further provided evidence of an intelligent energy management system in EV charging. By simulatinganddesigningthecontrolalgorithm,theenergycanbebi-directionallytransmittedfromElectricVehicle(EV)to the grid while abiding by grid compliance and enhancing stability. The findings from the research demonstrated the importanceofeffectivecontrolmethodologies,strongsystemarchitectureandtheabilitytoaccommodatefluctuationsin theoperationalcondition.EventheDCbusvoltage,whichiskeyintheentiresystemarchitecture,wasmaintainedat800V duringbothG2VandtheV2Gapplicationofpower.Thesystemstartedtransientlyoscillatingatstartupbutweremanaged bythecontrolalgorithms,demonstratedalevelrobustenergysystem.Minoroscillationssuggestedthedesignwascapable of adjusting to fluctuations with different loads and backing bus voltage. The stability confirmed the design power conversioncapability,asitwasable toprovide a safetransferenergy while alsosatisfyingEVuser batteryprotection,as wellasgridrequirements.Thegridvoltagemaintainedasinusoidalwaveformfrom+300Vto-300V,withthegridcurrent reachingamaximumofroughly30AduringG2Voperations.Thus,thevoltageandcurrentpeaksalignedwitheachother signifyingthatenergyflowsthroughthegrid,whileensuringnegligiblelossandeffectivechargetothebattery.Similarly, the grid current also reached 30 A during V2G operations, further demonstrating the system's capacity to provide considerable energy under high load conditions. This indicates the system's dual functionality to support charging and energyextractiontobeusefulindemand-sidemanagementpracticesandultimatelytoassuregridresilience.Thebenefits ofthethree-phasesystemincomparisontoasingle-phasesystemincludesamoreefficientpowertransfer,whichcanbe scaledforcommercial/industrial use.Furthermore,accommodating forrenewable energy,the abilitytoadjust loadsina dynamicmanner,andsuppressingharmonicsmadetheresultsimmediatelyrelevanttocurrentsmartgriddiscussions.The additionofmoderncontrolmethodswithapproachessuchasPulseWidthModulation(PWM)providedenoughassurances ofpowerqualitycompliance,whilepromotingenergysavings.Overall,thisresearchprovidesaviablesolutionforenergy management in EV systems. In enabling the instantaneous bi-directional charge operation between electric mobility and renewable energy, the bi-directional charger creates a bridge between renewable energy sources and electrification structures. It will further support the global movement towards sustainable energy sources, grid reliability and electric vehicleecosystemexpansion,andassuchoccupiesanimportantpartinoutcomereportingwithinfuturethinkingenergy frameworks.Futureworkcanfocusonscalabilitybyexaminingtheimplementationofmorerenewableenergysources,and testingreal-worlddeploymentsfurthervalidatingthesuccessfulpracticaloutcomesoftheplatform.
REFERENCES
[1] J. Behera and K. Behera, “Assessment of Adjustment Pattern of Higher Secondary School Students in Relation to Academic Streams and Social Category,” Jour. Tea. Edu. and Res., vol. 10, no. 2, p. 142, 2015, doi: 10.5958/24541664.2015.00019.1.
[2] R. P. Upputuri and B. Subudhi, “A Comprehensive Review and Performance Evaluation of Bidirectional Charger TopologiesforV2G/G2VOperationsinEVApplications,” IEEE Trans. Transp. Electrific.,vol.10,no.1,pp.583–595,Mar. 2024,doi:10.1109/TTE.2023.3289965.
[3] S. A. M. Ahmed and A. A. ELbaset, “Bidirectional Electric Vehicle Based on off-board Charger Design,” International Journal for Holistic Research,vol.0,no.0,pp.1–10,Jun.2024,doi:10.21608/ijhr.2024.286946.1012.
[4] V.Rishishwar,A.Raghuwanshi,andA.Ojha,“SinglephaseBi-directionalElectricvehiclebatterychargerwithG2V,V2G &V2LTechnologies,”in 2023 IEEE Renewable Energy and Sustainable E-Mobility Conference (RESEM),Bhopal,India: IEEE,May2023,pp.1–6.doi:10.1109/RESEM57584.2023.10236098.
[5] K.RanaandN.Khatri,“Automotiveintelligence:UnleashingthepotentialofAIbeyondadvancedriverassistingsystem, a comprehensive review,” Computers and Electrical Engineering, vol. 117, p. 109237, Jul. 2024, doi: 10.1016/j.compeleceng.2024.109237.
[6] A.Dixit,P.Swarnkar,andR.K.Nema,“ANNBasedThreePhaseFullBridgeBidirectionalChargerinV2G-G2VModefor EV Charging Application,” in 2023 IEEE Renewable Energy and Sustainable E-Mobility Conference (RESEM), Bhopal, India:IEEE,May2023,pp.1–6.doi:10.1109/RESEM57584.2023.10236155.
[7] Md.S.Alam,M.Singh,andP.Agarwal,“AdvancingV2GTechnology:DesignofanAdaptiveBi-directionalThreePhase AFE Converter for High-Power Applications,” Journal of Energy Storage, vol. 92, p. 112138, Jul. 2024, doi: 10.1016/j.est.2024.112138.
[8] S. Adhikary, P. K. Biswas, T. S. Babu, and M. Balasubbareddy, “Bidirectional operation of electric vehicle charger incorporatinggridsandhomeenergystorage:V2G/G2V/V2H/V2Xforsustainabledevelopment,”in Renewable Energy for Plug-In Electric Vehicles,Elsevier,2024,pp.191–207.doi:10.1016/B978-0-443-28955-2.00012-3.
[9] B.Tekgun, D. Tekgun, and I. Alan, “A multi-functional quasi-single stage bi-directional charger topology for electric vehicles,” Ain Shams Engineering Journal,vol.15,no.3,p.102471,Mar.2024,doi:10.1016/j.asej.2023.102471.
[10] G.B.SahinlerandG.Poyrazoglu,“ModelingandSimulationofThree-PhaseBidirectionalElectricVehicleCharger,”in 2021 3rd Global Power, Energy and Communication Conference (GPECOM),Antalya,Turkey:IEEE,Oct.2021,pp.21–27. doi:10.1109/GPECOM52585.2021.9587631.

International Research Journal of Engineering and Technology (IRJET) e-ISSN: 2395-0056
Volume: 12 Issue: 09 | Sep 2025 www.irjet.net p-ISSN: 2395-0072
[11] P.K.Das,N.Islam,A.K.Santra,andR.Ganguly,“ExperimentalinvestigationofthermophysicalpropertiesofAl2O3–water nanofluid: Role of surfactants,” Journal of Molecular Liquids, vol. 237, pp. 304–312, Jul. 2017, doi: 10.1016/j.molliq.2017.04.099.
[12] J.Lara,L.Masisi,C.Hernandez,M.A.Arjona,andA.Chandra,“NovelFive-LevelANPCBidirectionalConverterforPower QualityEnhancementduringG2V/V2GOperationofCascadedEVCharger,” Energies,vol.14,no.9,p.2650,May2021, doi:10.3390/en14092650.
[13] R. Sabzehgar, Y. M. Roshan, and P. Fajri, “Modeling and Control of a Multifunctional Three-Phase Converter for Bidirectional Power Flow in Plug-In Electric Vehicles,” Energies, vol. 13, no. 10, p. 2591, May 2020, doi: 10.3390/en13102591.
[14] S.KandM.S.R.P.DM,“DesignandImplementationofPLLControlledBidirectionalV2GandG2VTopology,”in 2024 7th International Conference on Circuit Power and Computing Technologies (ICCPCT),Kollam,India:IEEE,Aug.2024, pp.220–224.doi:10.1109/ICCPCT61902.2024.10673129.
[15] A.Maloo,S.R,A.P.Aranha,andC.P.Kurian,“IntegratingElectricVehiclesintoSmartGrids:ExploringBidirectional ChargingandV2GTechnologies,”in 2024 3rd Edition of IEEE Delhi Section Flagship Conference (DELCON),NewDelhi, India:IEEE,Nov.2024,pp.1–7.doi:10.1109/DELCON64804.2024.10867195.
[16] B.Xu,H.Wang,H.Sun,and Y.Wang,“Designofa bidirectional powerconverterfor chargingpile basedonV2G,”in 2017 IEEE International Conference on Industrial Technology (ICIT),Toronto,ON:IEEE,Mar.2017,pp.527–531.doi: 10.1109/ICIT.2017.7915413.
[17] H.GunjanandM.Kumawat,“Three-PhaseOff-BoardSmartBidirectionalEVChargerforPeakLoadLevelling,”in 2024 IEEE 11th Power India International Conference (PIICON), JAIPUR, India: IEEE, Dec. 2024, pp. 1–6. doi: 10.1109/PIICON63519.2024.10995027.
[18] A.NathandS.Samanta,“DesignandControlofThreePhaseSingleStageBi-DirectionalHighFrequencyCurrentSource Converter for EV Charging,” in 2022 IEEE International Conference on Power Electronics, Drives and Energy Systems (PEDES),Jaipur,India:IEEE,Dec.2022,pp.1–6.doi:10.1109/PEDES56012.2022.10080360.
[19] S. D and R. H. R, “V2G & G2V based Grid-Connected Bi-Directional Converter: A Novel Study,” in 2022 Fourth International Conference on Emerging Research in Electronics, Computer Science and Technology (ICERECT),Mandya, India:IEEE,Dec.2022,pp.1–5.doi:10.1109/ICERECT56837.2022.10059926.
[20] A.VermaandB.Singh,“Bi-directionalchargerforelectricvehiclewithfourquadrantcapabilities,”in 2016 IEEE 7th Power India International Conference (PIICON), Bikaner, Rajasthan, India: IEEE, Nov. 2016, pp. 1–6. doi: 10.1109/POWERI.2016.8077451.
[21] S. Panchanathan et al., “A Comprehensive Review of the Bidirectional Converter Topologies for the Vehicle-to-Grid System,” Energies,vol.16,no.5,p.2503,Mar.2023,doi:10.3390/en16052503.
[22] J. Gallardo-Lozano, M. I. Milanes-Montero, M. A. Guerrero-Martinez, and E. Romero-Cadaval, “Three-phase bidirectionalbatterychargerforsmartelectricvehicles,”in 2011 7th International Conference-Workshop Compatibility and Power Electronics (CPE),Tallinn,Estonia:IEEE,Jun.2011,pp.371–376.doi:10.1109/CPE.2011.5942263.
[23] A. Diouri, M. Khafallah, A. Hassoune, and M. A. Meskini, “Bi-directional Battery Charging/Discharging Converter for GridIntegration:AStepTowardsPowerQualityandEfficientEnergyManagement inElectricVehicles,” E3S Web of Conf.,vol.469,p.00053,2023,doi:10.1051/e3sconf/202346900053.
[24] M.I.Ali,R.Mandal,andA.Kumar,“High‐PerformanceSingle‐PhaseBi‐DirectionalNovelOn‐BoardChargerforElectric Vehicles,” Energy Storage,vol.6,no.5,p.e70014,Aug.2024,doi:10.1002/est2.70014.
[25] C.C.K.-E.RahmanDaudaAyinla,“ThermalConductivityEnhancementofQuaternaryNitrateSaltMixturesforThermal EnergyStoragewithAl₂O₃NanoparticleDoping,”Nov.2024,doi:10.5281/ZENODO.14020924.
[26] V.MishraandS.Biswas,“PhysicalandMechanicalPropertiesofBi-directionalJuteFiberEpoxyComposites,” Procedia Engineering,vol.51,pp.561–566,2013,doi:10.1016/j.proeng.2013.01.079.
[27] N. S. Hasan, N. Rosmin, Dygku. A. Awg. Osman, and A. H. Musta’amal@Jamal, “Reviews on multilevel converter and modulation techniques,” Renewable and Sustainable Energy Reviews, vol. 80, pp. 163–174, Dec. 2017, doi: 10.1016/j.rser.2017.05.163.
[28] S. Sekar, A. S. Tiwana, and K. Singh Grewal, “lgarIntegrated Bidirectional Electric Vehicle Battery Network for SustainableCommunities:APlanningFramework,” Green Energy and Intelligent Transportation,p.100333,Jun.2025, doi:10.1016/j.geits.2025.100333.
[29] J.GuptaandB.Singh,“AWideOutputVoltageRangeOnboardChargerforE-2WsandE-3WsWithBidirectionalPower FlowCapability,” IEEE Trans. Consumer Electron.,pp.1–1,2025,doi:10.1109/TCE.2025.3550197.
[30] D.S. Srivastava,“RoleofMSMESectorinIndianEconomy:AStudywithspecial referencetoGujarat,”vol.13, no.3, 2020.
[31] G. Keerthana, D. Majumder, D. Sutradhar, B. Das, A. Chakrabarti, and P. R. Kasari, “2-Level BDC for Grid-to-Vehicle (G2V)andVehicle-to-Grid(V2G)PowerTransfer,”in 2024 IEEE Silchar Subsection Conference (SILCON 2024),Agartala, India:IEEE,Nov.2024,pp.1–6.doi:10.1109/SILCON63976.2024.10910574.
[32] D.KumarandS.Banerjee,“ModellingandControlofBi-directionalPowerConverterforEVChargingApplication,”in 2021 International Conference on Communication, Control and Information Sciences (ICCISc),Idukki,India:IEEE,Jun. 2021,pp.1–6.doi:10.1109/ICCISc52257.2021.9484878.
2025, IRJET | Impact Factor value: 8.315 | ISO 9001:2008 Certified Journal | Page 101

International Research Journal of Engineering and Technology (IRJET) e-ISSN: 2395-0056 Volume: 12 Issue: 09 | Sep 2025 www.irjet.net p-ISSN: 2395-0072
[33] D.PrajapatiandB.Saxena,“ControlofBidirectionalPowerTransferinGrid-tiedFastElectricVehicleChargingSystem,” in 2025 IEEE International Conference on Interdisciplinary Approaches in Technology and Management for Social Innovation (IATMSI),Gwalior,India:IEEE,Mar.2025,pp.1–6.doi:10.1109/IATMSI64286.2025.10985579.
[34] S. Semsar, T. Soong, and P. W. Lehn, “On-Board Single-Phase Integrated Electric Vehicle Charger With V2G Functionality,” IEEE Trans. Power Electron., vol. 35, no. 11, pp. 12072–12084, Nov. 2020, doi: 10.1109/TPEL.2020.2982326.
[35] F. Boutouta, A. Sharida, K. Abdellah, and A. Beladel, “Model Predictive Current Control for Grid-Connected Bidirectional EVBatteryChargingSystem,”in 2024 4th International Conference on Smart Grid and Renewable Energy (SGRE),Doha,Qatar:IEEE,Jan.2024,pp.1–6.doi:10.1109/SGRE59715.2024.10428858.
[36] E. Ucer et al., “Analysis, Design, and Comparison of V2V Chargers for Flexible Grid Integration,” IEEE Trans. on Ind. Applicat.,vol.57,no.4,pp.4143–4154,Jul.2021,doi:10.1109/TIA.2021.3084576.
[37] P. Shyam Sundar, P. Shrisrinivas, S. Patra, and G. Kanimozhi, “A Short Review on Bidirectional Converters for EV Applications,”in Smart Grids as Cyber Physical Systems,1sted.,O.V.G.Swathika,K.Karthikeyan,andS.Padmanaban, Eds.,Wiley,2024,pp.289–311.doi:10.1002/9781394261727.ch43.
[38] YuFang,SongyinCao,YongXie,andP.Wheeler,“Studyonbidirectional-chargerforelectricvehicleappliedtopower dispatchinginsmartgrid,”in 2016 IEEE 8th International Power Electronics and Motion Control Conference (IPEMCECCE Asia),Hefei,China:IEEE,May2016,pp.2709–2713.doi:10.1109/IPEMC.2016.7512726.
[39] A. Bhargav and I. Sarkar, “V2G and G2V Modes of Grid-Connected Solar EV Battery Charger with Harmonic Compensation,”in 2024 IEEE 4th International Conference on Sustainable Energy and Future Electric Transportation (SEFET),Hyderabad,India:IEEE,Jul.2024,pp.01–06.doi:10.1109/SEFET61574.2024.10718240.
[40] D.J.ThrimawithanaandU.K.Madawala,“Athree-phasebi-directionalIPTsystemforcontactlesschargingofelectric vehicles,”in 2011 IEEE International Symposium on Industrial Electronics,Gdansk,Poland:IEEE,Jun.2011,pp.1957–1962.doi:10.1109/ISIE.2011.5984458.
2025, IRJET | Impact Factor value: 8.315 | ISO 9001:2008