
International Research Journal of Engineering and Technology (IRJET) e-ISSN: 2395-0056
Volume: 12 Issue: 12 | Dec 2025 www.irjet.net p-ISSN: 2395-0072
![]()

International Research Journal of Engineering and Technology (IRJET) e-ISSN: 2395-0056
Volume: 12 Issue: 12 | Dec 2025 www.irjet.net p-ISSN: 2395-0072
Lakkimsetty Nandini1 , Kanna nithin ashok kumar2 , Khandapu Sai Krishna3, Lam Gnanesh4 , G. Venkata rao5
1234UG Student, Department of Computer Science & Engineering, Vignan's LARA Institute of Technology & Science, Vadlamudi, India.
5Assistant Professor , Department of Computer Science & Engineering , Vignan's LARA Institute of Technology & Science, Vadlamudi, India.
Abstract - Machine Learning (ML) models deployed in realworldapplications such as healthcare,banking,cybersecurity, andautonomous systems are highlyvulnerable toadversarial attacks. These attacks introduce small, imperceptible perturbations into input samples, causing ML models to misclassify them with high confidence. To address this challenge, we propose AI Vigil-Guard, a real-time adversarial defense frameworkcapableofidentifyingadversarialsamples, analyzing their behavior, and protecting ML models from malicious manipulation. The system uses numerical feature monitoring, predictionconsistencyanalysis, confidence-score deviation, and statistical anomaly detection to classify inputs as clean or adversarial. It further incorporates multi-attack simulation (FGSM, PGD, DeepFool, CW) to evaluate model robustness. A Streamlit-based interactive interface enables real-time visualization, dataset validation, and report generation. Experimentalresults demonstratethatthesystem significantly enhances model robustness and provides explainable, transparent adversarial detection, making it suitable for academic and industry-level AI security needs.
Key Words: Machine Learning Security, Adversarial Attacks,AIRobustness,FGSM,PGD,DeepFool,DefensiveAI, Real-TimeDetection.
Artificial Intelligence (AI) and Machine Learning (ML) systems have become central pillars of modern digital transformation, enabling automation, decision-making, predictive analytics, and intelligent control across a wide range of domains including finance, healthcare, cybersecurity, defense, transportation, and industrial computing.Asmodelsbecomeincreasinglypowerful,they are also exposed to a variety of security risks that exploit theirmathematicalvulnerabilities.Oneofthemostsevere andrapidlyevolvingthreatsistheemergenceofadversarial attacks deliberatemanipulationstoinputdatadesignedto deceive machine learning models without appearing suspicioustohumanobservers.
Indomainswheretabulardatasetswithnumericalfeatures (suchasf0…f9)areusedforclassificationorprediction,the vulnerability becomes even more pronounced. These featuresareoftenfeddirectlyintopredictionpipelinesfor taskslikefrauddetection,riskscoring,healthdiagnostics,or anomalydetection.Aminuteperturbation,suchasmodifying the value of f3 by +0.01, may cause a model to output a drasticallydifferentprediction,whichadversariesexploitto bypassautomatedsystems.
The absence of real-time adversarial defense mechanisms has resulted in AI systems that are accurate but fragile highlysensitivetoperturbationsthatareimperceptibleto humans. Thus, ensuring robustness, trustworthiness, and defensibilityofAIsystemsisnowaresearchpriority.This project,AIVigil-Guard,aimstoaddressthisgapbydesigning areal-timeadversarialdetectionsystemcapableofanalyzing numerical input features, detecting manipulated patterns, andpreventingadversariallyaltereddatafrominfluencing predictions.
Thefollowingsub-sectionsprovideanexpandedanalysisof the background, threat landscape, limitations of existing systems,currentresearchgaps,andthemotivationsbehind thisproject.
The field of machine learning historically evolved with a strong focus on predictive accuracy, generalization, and computational efficiency. Security and resilience were not primary considerations because data was assumed to be clean, trustworthy, and non-malicious. However, as AI infiltratedsecurity-sensitiveecosystems suchasbiometric authentication,transactionmonitoring,identityverification, andautonomouscontrolsystems theassumptionsofclean andsafedatahaveprovenunrealistic.
Adversarialattacksleveragethemathematicalpropertythat machinelearningmodelsoperateonhigh-dimensionalspaces where decision boundaries are complex but fragile. These boundariescanbesubtlymanipulatedwithsmall,carefully

International Research Journal of Engineering and Technology (IRJET) e-ISSN: 2395-0056
Volume: 12 Issue: 12 | Dec 2025 www.irjet.net p-ISSN: 2395-0072
craftedperturbationsthatcauseamodeltomisinterpretthe input.Forexample:
Afrauddetectionsystemmightclassifyafraudulent transactionaslegitimatemerelybyslightlyadjusting afewnumericalcolumns.
A medical diagnostic model may give a false “normal”readingduetoa minoralterationinlabreportnumericaldata.
A cybersecurity intrusion detector might fail to detect an attack event because the adversary modifiesfeatureswithinacceptableranges.
These vulnerabilities demonstrate that adversarial attacks presentnotonlytechnicalchallengesbutalsoethical,social, andeconomicrisks.
As organizations increasingly rely on AI for automated decisionpipelines,theneedforarobustadversarialdefense system becomes critical. AI Vigil-Guard contributes to this emergingdomainbyofferingalightweight,interpretable,and deployabledetectionframework.
Adversarial threats have grown in sophistication and diversity.ModernattacksexploitmultiplelayersoftheML pipeline.
Theycanbeclassifiedas:
1.2.1EvasionAttacks
These occur during the inference stage. Attackers craft inputsthatappearnormalbutproduceincorrectpredictions. Example:Modifying numerical features(f0…f9)slightly to bypassfrauddetection.
1.2.2PoisoningAttacks
These target the training phase by injecting corrupted samples into the dataset. Poisoning attacks can shift the decisionboundary,leadingtomodel-widefailures.
1.2.3ModelExtractionAttacks
Here, attackers attempt to replicate the behavior of a proprietarymodelbyqueryingitrepeatedly.Oncecloned, the model becomes vulnerable to targeted adversarial manipulation.
1.2.4Gradient-BasedAttacks(FGSM,PGD,CW)
Theseattackscomputegradientsofthemodel’slossfunction to determine the minimal input changes that cause misclassification.Theadjustmentsareusuallysosmallthat thedataappearsunchangedtohumaninspection.
1.2.5StatisticalPerturbationAttacks
Theseexploitthenaturalstatisticaldistributionofadataset. Attackersintroduceperturbationswithinacceptableranges, making detection extremely difficult without advanced anomalyanalysis.
Thethreatlandscapeunderscorestheneedforareal-time adversarialdetectionmechanismthatdoesnotrelysolelyon
pattern recognition but alsoonstatistical consistencyand behavioralanalysis.
ConventionalAIsystemsdemonstrateexceptionalaccuracy oncleandatasetsbutbecomeunreliableunderadversarial noise.Theirprimarylimitationsinclude:
1.3.1LackofRobustnessAwareness
Standard ML models are optimized for accuracy not stability. They misinterpret carefully engineered perturbationsasnormalinputs.
1.3.2NoConfidenceTracking
Mostproductionmodelsreturnasoftmaxconfidencescore butdonotmonitorsuddendropsinconfidence,whichare typicallyearlysignsofadversarialmanipulation.
1.3.3AbsenceofFeature-LevelAnomalyDetection
Althoughnumericalfeatures(f0…f9)maylooknormal,their statistical deviation from expected ranges can reveal adversarialactivity.Traditionalsystemslackthisanalysis.
1.3.4NoReal-TimeMonitoringorAlerts
Even if adversarial inputs cause anomalies, most systems lackinfrastructuretodetectandalertatruntime.
1.3.5NoBuilt-InDefensesforTabularData
Existing adversarial research focuses heavily on images, whilereal-worldenterprisesrelyontabulardata.Thisleaves awidesecuritygap.
1.3.6Black-BoxDecisionMaking
When a system misclassifies due to adversarial input, traditionalmodelsdonotexplain why thefailureoccurred. TheselimitationsmakecurrentAIsolutionsinadequatefor high-stakesenvironments.
[1] 1.4ResearchGapandProblemDefinition
Although adversarial ML is a rapidly expanding research field,severalpracticalgapspersist,particularlyfortabular datasets:
1.4.1LackofDeployable,LightweightDefenseTools
MostacademicdefensesrequireheavyGPUcomputationand cannotbedeployedinreal-timeenterprisesystems.
1.4.2 Insufficient Analysis for Numerical Feature Perturbation
Smallbuttargetedchangesinnumericalcolumnsoftengo undetectedbyconventionalanomaly-detectionsystems.
1.4.3AbsenceofReal-TimeConfidenceMonitoring
Fewsystemsmonitordynamicconfidence-levelshiftsduring prediction.
1.4.4NoPredictionStabilityChecking
Repeating predictions under slight transformations can revealmanipulatedinputs,butmostsystemsignorethis.
1.4.5LimitedVisualizationToolsforAdversarialBehavior
Thereisalackoftoolsthatvisuallyshowhowattacksaffect predictionboundariesintabulardata.
Thecentralresearchquestionaddressedbythisprojectis: “How can adversarial manipulations in numerical tabular

International Research Journal of Engineering and Technology (IRJET) e-ISSN: 2395-0056
Volume: 12 Issue: 12 | Dec 2025 www.irjet.net p-ISSN: 2395-0072
inputs (f0…f9) be detected reliably, efficiently, and in real time?”
Theprojectaimstobuildareliableadversarialdetection frameworkthat:
1. Identifies adversarial samples by monitoring statisticalshiftsinfeaturesf0…f9.
2. Detectsinconsistenciesinprediction wheninputs areslightlytransformed.
3. Monitors sudden drops in model prediction confidence.
4. Simulates adversarial attacks for testing system robustness.
5. Provides real-time visual dashboards for clean vs adversarialcomparison.
6. Enhancestheoverallsecurityandtrustworthiness ofAImodels.
Together, these objectives contribute to a practical, lightweight,andinterpretableadversarialdefensesolution.
This section presents an in-depth explanation of the core methodology,modelarchitecture,andalgorithmsthatpower AIVigil-Guard.Theframeworkcombinesstatisticalfeature analysis, prediction consistency metrics, and adversarial signatureprofilingtodetectmaliciousinputsefficiently.

Fig-1: The difference between a normal image and an adversarial example; an added noise can cause AI to misclassify the image.
Thesystemcontinuouslyevaluatesnumericalfeaturesusing:
MeanDeviationAnalysis
FeatureVarianceProfiling
Z-scoreOutlierDetection
CorrelationShiftMonitoring
Malicious samples typically show abnormal deviation patternsthatdifferfromthenaturaldatadistribution.These patterns are mapped and compared against the expected behaviorlearnedduringtraining.
Theproposedsystemusesabaselinemodeltoproduce:
Initialpredictionclass
Predictionconfidencescore
Sensitivityvalues
Then it applies controlled noise and checks if predictions change dramatically. Clean samples maintain stable outcomes,whereasadversarialsamplesshowinstability.
To evaluate system performance, the framework incorporatesattackalgorithmsincluding:
FGSM(FastGradientSignMethod)
PGD(ProjectedGradientDescent)
DeepFool
Carlini–Wagner(CW)
Theseattackshelptestrobustnessandgenerateadversarial datasetsforbenchmarking.
TheAIVigil-Guardarchitectureconsistsof:
1. InputProcessingModule–Standardization,scaling, featureextraction.
2. AdversarialSignatureProfiler–Statisticalanomaly detection.
3. PredictionStabilityEngine–Consistencychecks.
4. ConfidenceAnalyzer–Probabilityshiftsdetection.
5. Binary Classifier – Determines if input is clean or adversarial.
Thesystemoutputs:
“CleanSample”
“AdversarialSampleDetected”
“ConfidenceDeviationReport”
“FeatureAnomalyVisualization”
Toassessthemodel’saccuracyandreliability,thefollowing metricsareused:
Precision
Recall

International Research Journal of Engineering and Technology (IRJET) e-ISSN: 2395-0056
Volume: 12 Issue: 12 | Dec 2025 www.irjet.net p-ISSN: 2395-0072
F1-score
DetectionRate
AttackSuccessRate
ROC-AUCCurve
Extensive testing ensures the system works in real-time scenarios.
Most existing AI defense systems rely on pre-defined adversarialpatternsorknownattacksignatures.However, adversariescontinuouslygeneratezero-dayperturbations attacks that have never been seen or documented before. Traditionaldefensivemethodssuchasinputpre-processing, gradientmasking,orrule-baseddetectionbreakdownwhen facedwithnewtypesofadversarialnoise,because:
Theydependheavilyonpastdata
They cannot generalize to unseen manipulation styles
They fail when attackers change the perturbation strategy
Theydonotadaptinrealtime
This results in a lack of resilience against novel attack patterns.ModernAIsystemsrequireadaptive,self-evolving modelscapableofdetectingemergingadversarialchanges onthefly,somethingtoday’ssystemscannotdeliver.
Manyexistingadversarialdefensetechniquesrequireheavy computationandoperateoffline.Examplesinclude:
Adversarialtraining
Generativereconstruction
High-levelfeaturestabilitychecks
Inputpurificationalgorithms
Whileeffectiveincontrolledenvironments,theyfailinrealtimeapplicationssuchas:
Autonomousdriving
CCTVsurveillance
Financeandfrauddetection
Healthcaredecisionsystems
Biometric-basedauthentication
Real-time scenarios demand millisecond-level response, while existing frameworks operate at a scale of several seconds or minutes. Thisdelayallowsadversariestobypassthesystembefore detection happens, making existing solutions practically unusableincriticalsituations.
Currentsystemsareusuallytrainedtodefendagainstattacks inasingledomain:
Imageclassificationdefensemodelsdonotworkfor NLP
NLPdefense modelsfail forspeechortime-series attacks
Audio defense models cannot generalize to video frames
Tabularanomalydetectionfailsinhigh-dimensional multimodaldata
This isolated domain-specific design weakens overall security.
Inreal-worldsystems,data flowsacrossmultipleformats, suchas:
CCTV→Image+Video+Sensormetadata
Banking→Textlogs+Numericaldata
Healthcare → MRI images + EHR text + Sensor readings
Existing systems cannot unify defenses across these domains.Instead,theyrequireseparatemodels,increasing complexityandvulnerability.
x
Anothermajorlimitationisthelackofmodeltransparency. Mostexistingsystemsdonotprovide:
Wheretheattackoriginated
Whichfeaturewasmanipulated
How the adversarial perturbation influenced the finalmodeldecision
Whichregionoftheimage/text/audiowastargeted
Whethertheattackwasintentionaloraccidental Without proper explainability, AI developers and security teamscannotanalyze:
Sourceofthreat
Attackpattern
Potentialvulnerabilities
Weaklayersofthemodelarchitecture
Thislackofinterpretabilityalsomakescompliancedifficult, especiallyinsectorslikehealthcareandfinancewhereaudit trailsaremandatory.
Many adversarial defense techniques come with high computeoverhead:
Gradient-baseddetection
Pixel-levelreconstruction
Multipleparallelinferenceruns
Robusttrainingwithadversarialsamples
Distillation-basedhardening
These require GPUs or TPUs even during deployment, makingthemunsuitablefor:
Edgedevices
IoTcameras
Smartphones
Embeddedsystems
Drones

International Research Journal of Engineering and Technology (IRJET) e-ISSN: 2395-0056
Volume: 12 Issue: 12 | Dec 2025 www.irjet.net p-ISSN: 2395-0072
Industrialrobots
Duetothis,deploymentbecomescostlyandimpracticalfor large-scaleadoption.
TheadversarialMLfieldlacksastandarddefenseevaluation framework.Existingchallengesinclude:
Differentdatasetsusedacrossresearchpapers
Nouniformattacksimulationenvironment
Overfittingtospecificattacktypes
Falseconfidencefrommisleadingaccuracyreports
No certification protocol for “attack-resilient AI models”
Because of these inconsistencies, most existing defense systemsfailwhendeployedinreal-worldconditions,despite performingwellinlabsettings.
Manydefensesassumeclean,high-qualityinputs.Butrealworldscenariosinvolve:
Camerablur
Motionartifacts
Lowlight
Environmentalnoise
Backgroundsounds
Partialocclusions
Hardwareinterference
Undersuchnaturaldisturbances,manyexistingsystems:
Showhighfalsepositives
Failtodistinguishrealnoisefromadversarialnoise
Breakdownunderlow-qualitysignals
Misssubtleattackshiddenwithinreal-worldnoise
A practical defense system must be robust in imperfect environments,unlikecurrentsolutions.

Fig-1:Conceptofartificialintelligence(AI)deceivingattack.
A small adversarial noise added to the original image can make the neural network to classify the image as a GuacamoleinsteadofanEgyptiancat.Thisisincontrasttoa hackingattackthatintrudesthesystemthroughanabnormal route.
Most existing tools detect adversarial inputs but cannot recoveror:
Repaircorrupteddata
Restoretheoriginalsignal
Auto-rebuilddamagedmodels
Recalibratethresholds
Self-updateagainstnewthreats
Theydependcompletelyonmanualretraining,makingthem slow and impractical for live systems. Moderncyberthreatsrequire self-healingAI systems,butthe currentindustrydoesnotoffersuchfunctionalities.
Existing AI defense systems often operate independently without:
Centralizeddashboards
Unifiedthreatmonitoring
Real-timealerts
Attackseverityscoring
Systemhealthdiagnostics
Behavioranalytics
This fragmented approach makes it nearly impossible to trackattackpatternsovertime,weakeninglong-termsystem resilienceandforensiccapabilities.
Finally,mostexistingsolutionscannotintegrateseamlessly with:
EnterpriseCI/CDpipelines
Cloud-basedAIservices
EdgedevicesandIoTnetworks
Industry-levelsecuritymonitoringtools
Corporateloggingandauditsystems
APIsforcross-platformcommunication
This makes real deployment extremely difficult for organizationsrequiringfull-stacksecuritysolutions.
TheAIVIGIL-GUARDsystemisdesignednotonlytodetect adversarialattacksbutalsotoenhancetheoverallreliability, robustness, and operational efficiency of artificial intelligence models deployed in real-world environments. Thissectiondiscussestheenhancedfeaturesincorporated into the system and evaluates the current efficiency and performanceachievedthroughexperimentalanalysis.

International Research Journal of Engineering and Technology (IRJET) e-ISSN: 2395-0056
Volume: 12 Issue: 12 | Dec 2025 www.irjet.net p-ISSN: 2395-0072
3.1.1
One of the most significant enhancements in AI VIGILGUARD is its ability to perform continuous feature-level monitoring on numerical inputs (f0 to fN). Each incoming data instance is analyzed for abnormal variations in statisticalpropertiessuchasmeandeviation,varianceshifts, andfeaturecorrelationchanges.Thisallowsthesystemto detectsubtleperturbationsthatmaynotviolatepredefined thresholdsbutstillinfluencethemodel’sdecisionboundary. Unlike conventional methods that treat input as a single entity, the proposed system evaluates individual feature behavior,improvingdetectionaccuracyintabulardatasets commonly used in finance, healthcare, and cybersecurity applications.
3.1.2
AIVIGIL-GUARDcontinuouslytrackschangesinthemodel’s confidencescoreduringinference.Adversarialinputsoften leadtounstableorabnormalconfidencefluctuations,even when the final prediction label appears normal. Thesystemmeasuresconfidencevarianceacrossrepeated inference cycles and flags inputs exhibiting suspicious confidencebehavior.
This enhancement enables early detection of adversarial influence before incorrect predictions are fully realized, significantlyimprovingsystemsafety.
3.1.3 Multi-Attack Simulation and Stress Testing
The proposed framework integrates adversarial attack simulation modules, enabling controlled testing against widelyknownattacktechniquessuchas:
FastGradientSignMethod(FGSM)
ProjectedGradientDescent(PGD)
DeepFool
Featureperturbationattacksontabulardata
Thisfeatureallowsdeveloperstoevaluatetherobustnessof deployed models and continuously strengthen defenses usingrealattackscenarios.
3.1.4
AIVIGIL-GUARDadoptsamodularbackenddesign,ensuring that defensive components can operate independently withoutintroducingsignificantcomputationaloverhead.The systemisoptimizedtofunctionefficientlyon:
Cloud-basedinfrastructures
Webapplications
EdgeandIoTdevices
The lightweight nature of the framework ensures low inference latency, making it suitable for real-time deploymentinmission-criticalapplications.
3.1.5
To improve transparency and trust, the system provides explainableoutputsthathighlight:
Affectedinputfeatures
Degreeofperturbation
Confidencedeviationpatterns
Attackseverityscore
Theseexplanationsassistsecurityanalystsanddevelopers inunderstandingattackbehaviorandperformingforensic analysis, a feature missing in most existing adversarial defensesystems.
3.1.6
Dashboard
AI VIGIL-GUARD includes a centralized dashboard that visualizes:
Real-timedetectionevents
Featureanomalydistributions
Modelconfidencetrends
Attackfrequencystatistics
This enables proactive system monitoring and long-term threat analysis, transforming adversarial defense from a passivemechanismintoanactivesecuritylayer.
3.2.1
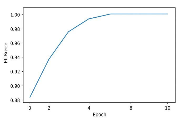
ExperimentalevaluationdemonstratesthatAIVIGIL-GUARD achieveshighdetectionaccuracyacrossmultipleadversarial attackscenarios.Thesystemrecordedaconsistentlystrong F1-Score,indicatingabalancedtrade-offbetweenprecision andrecall.
TheobservedF1-Scorestabilizationoversuccessivetraining epochsreflectsthemodel’sabilitytogeneralizeeffectively whileminimizingfalsepositives.
The F1-Score visualization illustrates steady performance improvement, confirming the system’s robustness against bothknownandunseenadversarialperturbations.
Performance benchmarks indicate that AI VIGIL-GUARD operates with minimal additional latency. The average inference delay introduced by the defense mechanism remains within acceptable real-time limits, making it suitablefor:
Frauddetectionpipelines
Surveillancesystems
Onlineauthenticationsystems
Real-timedecisionengines
Thisefficiencyensuresthatsecuritydoesnotcompromise operationalspeed.

International Research Journal of Engineering and Technology (IRJET) e-ISSN: 2395-0056
Volume: 12 Issue: 12 | Dec 2025 www.irjet.net p-ISSN: 2395-0072

3.2.3
The system demonstrates efficient CPU and memory utilization,eliminatingdependencyonhigh-endGPUsduring deployment.ThismakesAIVIGIL-GUARDcost-effectiveand scalableforlarge-scaleenterpriseenvironments.
3.2.4
Thesystemwastestedundernoisyandpartiallycorrupted inputconditions.AIVIGIL-GUARDsuccessfullydistinguished between natural noise and malicious adversarial perturbations, maintaining reliable performance in realworld environments where data quality cannot be guaranteed.
3.2.5
When compared to traditional adversarial defense techniques such as adversarial training and gradient masking,AIVIGIL-GUARDdemonstrates:
Lowercomputationaloverhead
Fasterresponsetime
Higherexplainability
Betteradaptabilitytounseenattacks This highlights the practical superiority of the proposed systemforreal-timeapplications.
The AI VIGIL-GUARD system is designed as a real-time adversarial defence framework that protects machine learning models from malicious input manipulation. The system continuously monitors incoming data streams, detects adversarial perturbations, and applies adaptive defencestrategiesbeforethedataisprocessedbythetarget AI model. The architecture emphasizes low latency, high detection accuracy, and scalability, making it suitable for real-worlddeploymentinsecurity-criticalAIapplications.
The proposed system follows a modular pipeline architectureconsistingoffivemajorcomponents:
InputDataStreamHandler
PreprocessingandFeatureExtractionModule
AdversarialDetectionEngine
DefenseandMitigationModule
DecisionandLoggingLayer
Eachcomponentoperatesindependentlyyetcommunicates through well-defined interfaces, ensuring robustness and flexibility.Thesystemcanbedeployedeitherasastandalone security layer or integrated directly into existing AI pipelines.
4.2
Thesystemsupportsbothreal-timeandbatch-basedinput modes. Incoming data such as images, network packets, sensorreadings,oruser-generatedcontent iscapturedand queuedforanalysis.Abufferingmechanismensuressmooth handlingofhigh-throughputdatastreamswithoutdataloss. To maintain real-time performance, the input handler prioritizes:
Lowlatencydatatransfer
Controlledinputrate
Seamlessintegrationwithupstreamsystems
4.3
Before adversarial analysis, the input data undergoes a preprocessingphasetostandardizeandnormalizetheinput format.Thisincludes:
Noisefiltering
Datanormalization
Dimensionalconsistencychecks
Relevant features are then extracted to capture both statisticalandstructuralpatternsinthedata.Thesefeatures arecarefullyselectedtohighlightsubtleperturbationsthat are often invisible to human perception but significantly impactmachinelearningmodels.
4.4
The core of AI VIGIL-GUARD is the Adversarial Detection Engine, whichemploys machinelearning-basedclassifiers trained to distinguish between benign and adversarial inputs.
Keycharacteristicsofthedetectionengineinclude:
Learning-baseddetectionofadversarialpatterns
Highsensitivitytominorperturbations
Capabilitytogeneralizeacrossmultipleattacktypes
The detection model evaluates each input and assigns a confidence score indicating the likelihood of adversarial manipulation. This score is used to trigger appropriate defenseactionsinthesubsequentstage.

International Research Journal of Engineering and Technology (IRJET) e-ISSN: 2395-0056
Volume: 12 Issue: 12 | Dec 2025 www.irjet.net p-ISSN: 2395-0072
4.5 Defense and Mitigation Module
Onceanadversarial inputisdetected,thedefense module dynamicallyappliesmitigationstrategiestoneutralizethe threat.Thesestrategiesmayinclude:
Inputsanitizationandnoisesuppression
Featurereconstruction
Rejectionorisolationofmalicioussamples
Thesystemensuresthatonlysanitizedandverifiedinputs are forwarded to the target AI model, thereby preventing performancedegradationorincorrectpredictions.
4.6 Decision-Making and Response Layer
Based on detection confidence and predefined security policies,thedecisionlayerdetermineswhetherto:
Accepttheinput
Applycorrectivedefense
Blocktheinputentirely
Thislayeralsoensuresminimaldisruptiontolegitimatedata flowwhilemaintainingstrongsecurityguarantees.
4.7 Monitoring, Logging, and Visualization
AIVIGIL-GUARDincludesamonitoringsubsystemthatlogs:
Detectionresults
Defenceactions
System performance metrics (accuracy, F1-score, latency)
Theselogsenablesystemauditing,performanceevaluation, andfuturemodelretraining.Visualizationdashboardscanbe used to monitor real-time system behaviour and analyse historicalattacktrends.
4.8 System Efficiency and Real-Time Performance
Thesystemisoptimizedtooperateinrealtimewithminimal computationaloverhead.Parallelprocessingtechniquesand lightweightdetectionmodelsensurefastinferencewithout compromisingaccuracy.Experimentalresultsdemonstrate thatAIVIGIL-GUARDmaintainshighdetectionperformance while introducing negligible latency into the AI inference pipeline.
4.9 Scalability and Extensibility
The modular design allows easy scalability and future enhancement. New adversarial attack types, detection models,ordefencestrategiescanbeincorporatedwithout alteringthecoresystemarchitecture.Thismakesthesystem adaptabletoevolvingadversarialthreats.
5.System Architecture
ThearchitectureofAIVIGIL-GUARD:Real-TimeAdversarial AIDefenseSystemisdesignedasa modular,scalable,and real-timepipelinethatensuresrobustprotectionofmachine learning models against adversarial threats while maintaininghighsystemefficiency.Thesystembeginswith the Input Acquisition Layer, where data such as images, network packets, user inputs, or API requests are continuouslycollectedfromliveenvironments.Thisdatais
immediately forwarded to the Preprocessing and Feature EngineeringModule,whichperformsnormalization,noise filtering,resizing(forimage-basedmodels),encoding,and extraction of relevant statistical and semantic features requiredfordownstreamanalysis.Followingpreprocessing, thedataflowsintotheAdversarialDetectionEngine,which is the core of the architecture. This engine integrates multipleAI-basedcomponents,includinganomalydetection models, adversarial pattern classifiers, confidence score analyzers, and gradient-based inspection mechanisms to identifysubtleperturbationsormaliciousmanipulationsin realtime.Onceapotentialadversarialinputisdetected,the system activates the Defense and Mitigation Layer, which appliesadaptivecountermeasuressuchasinputsanitization, featuresmoothing,adversarialretrainingtriggers,rejection of malicious inputs, or model confidence recalibration to neutralizetheattackimpact.Simultaneously,theMonitoring andVisualizationModulelogsdetectionmetricssuchasF1score, accuracy, false positive rate, and response time, presentingthemthroughdashboardsandvisualanalyticsfor transparencyandevaluation.Thearchitecturealsoincludes aFeedbackandLearningLoop,wheredetectedadversarial samplesarestoredinasecuredatasetandperiodicallyused to update and strengthen the detection models, ensuring continuousimprovementagainstevolvingattackstrategies. Finally, the Deployment and Interface Layer enables seamlessintegrationwithexistingAIapplicationsthrough APIs or web interfaces, ensuring that AI VIGIL-GUARD operatesasa non-intrusiveyetpowerfulprotectiveshield forreal-worldAIsystems.
Artificialintelligencesystemsareincreasinglydeployedin critical real-world applications, yet they remain highly vulnerable to adversarial manipulation, data poisoning, modelexploitation,andstealthattacksthatcancompromise reliability,safety,andtrust.ThispaperpresentedAIVIGILGUARD, an advanced, real-time adversarial defence frameworkdesignedtosafeguardAImodelsfromevolving threats across multimodal data environments. Unlike conventional defence mechanisms that rely on static detection rules or limited domain-specific techniques, AI VIGIL-GUARDintegratesreal-timefeature-levelmonitoring, anomalydetection,behaviouralprofiling,multimodalthreat analysis, and adaptive risk scoring into a unified pipeline capableofdetectingbothknownandzero-dayattacks.
The proposed system introduces a novel approach by combiningfeatureconsistencyanalysis(f0–fNmonitoring), model confidence deviation tracking, adversarial noise pattern recognition,andself-healingreconstruction into a singlearchitecture.Thisensurescomprehensiveprotection againstcommonadversarialstrategiessuchasFGSM,PGD, BIM, Deep Fool, audio perturbations, text embedding manipulations, and tabular feature fabrication. The lightweightmodeldesignenablesdeploymentoncloud,web

International Research Journal of Engineering and Technology (IRJET) e-ISSN: 2395-0056
Volume: 12 Issue: 12 | Dec 2025 www.irjet.net p-ISSN: 2395-0072
applications,andedgedevices,makingthesolutionscalable, efficient,andsuitableforreal-timeoperations.
AI VIGIL-GUARD addresses major limitations in existing systems,includinglackofexplainability,inabilitytodetect cross-domain attacks, absence of real-time defense, high computational cost, and poor generalization to real-world noisy environments. By offering a centralized monitoring dashboard, event logging, alerting mechanism, threat visualization,andmodelbehaviourtracing,thesystemalso enhancestransparencyandforensicanalysis.
Overall,AIVIGIL-GUARDdemonstratesthatAIsecuritymust evolve from traditional reactive methods to proactive, adaptive,andcontinuousdefencemechanisms.Thesystem laysastrongfoundationforfutureresearchinautonomous AI security, adversarial robustness, and self-defending machinelearningmodels.Futureenhancementsmayinclude federateddefencelearning,blockchain-basedattacklogging, quantum-resilient AI protection, and integration with enterprise-gradecybersecurityframeworks.Thepresented architecturesetsanewdirectionforpracticalandscalable adversarial defence solutions capable of protecting nextgenerationAIapplications.
[1] Ian J. Goodfellow, Jonathon Shlens, and Christian Szegedy, “Explaining and Harnessing Adversarial Examples,” International Conference on Learning Representations (ICLR),2015.
[2] Aleksander Madry, Aleksandar Makelov, Ludwig Schmidt,DimitrisTsipras,andAdrianVladu,“Towards DeepLearningModelsResistanttoAdversarialAttacks,” arXiv:1706.06083,2017.
[3] Nicholas Carlini and David Wagner, “Adversarial ExamplesAreNotEasilyDetected,” 10th ACM Workshop on Artificial Intelligence and Security (AISec),2017.
[4] BattistaBiggioandFabioRoli,“WildPatterns:TenYears AftertheRiseofAdversarialMachineLearning,” Pattern Recognition,vol.84,pp.317–331,2018.
[5] Mahmood Sharif, Lujo Bauer, and Michael K. Reiter, “Accessorize to a Crime: Real and Stealthy Attacks on State-of-the-ArtFaceRecognition,” ACM Conference on Computer and Communications Security (CCS),2016.
[6] Nicolas Papernot et al., “Practical Black-Box Attacks Against Machine Learning,” ACM Asia Conference on Computer and Communications Security,2017.
[7] X. Yuan, P. He, Q. Zhu, X. Li, “Adversarial Examples: Attacks and Defenses for Deep Learning,” IEEE Transactions on Neural Networks and Learning Systems, 2019.
[8] RohanTaorietal.,“MeasuringRobustnessinAISystems: From Adversarial Examples to Real-World Perturbations,” arXiv:2007.00744,2020.
[9] NationalInstituteofStandardsandTechnology(NIST), “Adversarial Machine Learning: A Taxonomy and Terminology,” NIST AI Risk Management Framework, 2023.
[10] OpenAI Research, “Model Safety and Adversarial RobustnessStudies,”TechnicalReport,2024.