Evolution,Medicine,andPublicHealth[2025]pp.229---247
https://doi.org/10.1093/emph/eoaf019
Advanceaccessdate5August2025
![]()
Evolution,Medicine,andPublicHealth[2025]pp.229---247
https://doi.org/10.1093/emph/eoaf019
Advanceaccessdate5August2025
NoelT.Boaz 1 , 2 , 3 , * and RobertL.Chevalier4
1 CenterforEvolutionaryMedicine,IntegrativeCentersforScienceandMedicine,Martinsville,VA,USA; 2 VirginiaMuseumof NaturalHistory,Martinsville,VA,USA; 3 DepartmentofBiology,NorfolkStateUniversity,Norfolk,VA,USA;and 4 Department ofPediatrics,UniversityofVirginia,Charlottesville,VA,USA
* Correspondingauthor.CenterforEvolutionaryMedicine,IntegrativeCentersforScienceandMedicine,12Starling,Avenue, Martinsville,VA24112,USA.E-mail: noeltboaz@integrativemedsci.org Received23November2024;revisedversionaccepted2July2025.
ABSTRACT
Primitiveemunctoryfunctionstoexpelharmfulsubstancesfromcellsandtheinterstitialspaceof multicellularorganismsevolvedoverthepastbillionandahalfyearsintothecomplexphysiologyofthe metanephrickidney.Integrativebiologyallowsempiricaltestingofhypothesesoftheoriginsofrenalstructures fromhomologoussingle-celledprecursors.Emunctorycellcomplexescallednephridiaevolvedinmetazoan (cnidarian)ancestors750millionyearsago(mya).Thepronephrickidneywasametamericstructurethat evolvedsome700myainearlybilaterianstoexcretewasteproductsthroughnephridialslitsinthebody wallfromheadtotail.Themesonephrickidneyevolved635myawhenpharyngealslitsdifferentiatedinto filter-feedinggillsandaheart-kidneyevolvedinlaterbilaterians.Themesonephricfilteringglomerulilost theirexternalexitsthroughthebodywallandnowdrainedthroughaninternalmesonephricductintothe coelom.Whenchordatesmovedintofreshwaterfromthesea588myathehigh-pressureglomerulusevolved inthemesonephros,increasingwaterexcretion.Tetrapodsmovedontolandlosingthebuoyancyofwater. Bloodpressureandglomerularfiltrationroseandthemetanephrickidneyevolvedinamniotes.Thehigh pressure-flowglomeruluspredisposespodocytestoinjuryanddetachmentleadingtosclerosis,whereasthe highmitochondrialactivityofthetubulecontributestosusceptibilitytoischemia,hypoxia,andoxidativeinjury. Thekidneyevolvedacounter-currentmechanismandureacycletooptimizewaterretention.Perturbations inthecomplexdevelopmentofthemetanephrickidney,whichparallelsitsphylogeny,explainmanyrenal pathologies,whicharetraceabletotheseadaptations.
KEYWORDS : kidney;renal-evolution;kidney-disease;evolutionary-medicine
©TheAuthor(s)2025.PublishedbyOxfordUniversityPressonbehalfoftheFoundationforEvolution,Medicine,andPublicHealth. ThisisanOpenAccessarticledistributedunderthetermsoftheCreativeCommonsAttributionLicense(https://creativecommons.org/licenses/by/4.0/), whichpermitsunrestrictedreuse,distribution,andreproductioninanymedium,providedtheoriginalworkisproperlycited.
Chronickidneydiseasehasbecomeoneoftheleadingcauses ofglobalmorbidityandmortality,buteffectivetherapiesare limitedbythevulnerabilityofthekidneytobothhemodynamic andmetabolicinjury[1].Theultimatecausesofvulnerabilityof thisexcretoryorganlieinitslongevolutionaryhistoryandits adaptationtoachangingplanetaryenvironment[2, 3].Inthe courseofahumanlifespanthenumberofnephronsformedat birthisdependentonfetalenvironmentandreducedby50%by lateadulthood,theproductofsusceptibilityofthemetanephric kidneytoprogressiveglomerularandtubularinjury[4, 5].
Humankidneysbasicallyfunctiontomakeurine,butas evolutionaryphysiologistHomerSmithfamouslyintoned,‘in amoreconsideredviewonecansaythatthekidneysmake thestuffofphilosophyitself’[6].Admittedlygrandiose,Smith’s pointisthatthemetabolicallyexpensivekidneyshaveplayedan importantroleinmaintainingphysiologicalhomeostasisthrough evolutionaryhistory.Inthisreviewweconcentrateonthemost fundamentalofthekidney’sfunctions,excretingwasteproducts.
Delineatingtheevolutionarystepsthataccountforkidney anatomyandphysiology,andhowtheywereadaptiveintheir owntimeandplace,isessentialtoafullunderstandingof renalfunction.Darwindoesnotpromisethatthegradations mustbeteleologicallylinearorthattheirlogicmustcohere toourmodern-daysynchronicnotionsofefficientorpracticable perfection[7].Thehumankidneymustrecover99%ofthefiltrate, anenergeticallyexpensiveandinefficientprocess.Understanding themultifariousinteractionsofthekidneyinhealthanddisease hasbeenamajorbiomedicalchallenge.Ifweseektounderstand thekidneybiomedicallywemustunderstanditsevolutionary history.
Inthisreviewweconsiderthemorphophysiologicaladaptationsoftheurinarysystemthroughtime.Homologousgenes andcomparativebiologyofextantorganismsnowinformusof ancientprecursorsofthekidneythatextendbacktoProterozoic single-celledprecursors.Becausethisancestrytracesback beforetheeumetazoanevolutionoforgans perse,virtually everyotherorgansysteminthebodyhasbeenaffectedby theontophylogeneticformandfunctionofthekidney,and instructivecomparisonsmayinvolveunfamiliarorganisms.New discoveriesin‘omicsfieldshavepotentiatedreliabletestsof homology,allowingmorepreciseandwell-controlled‘‘time tree’’phylogeniestobereconstructed[8, 9].Newpaleontological discoverieshavefilledinmanygapsinthefossilrecord,replete withreliablepaleoenvironmentaldataandgeochronological control[10].ItisnowpossibleusingthemethodsofEvolutionary andDevelopmental(Evo-Devo)Biology[11, 12, 13, 14]to elucidatetheoriginsofrenalphysiologytoapplythemto clinicalconcernswithinthedevelopingdisciplineofEvolutionary Medicine[3, 15].Becausethenomenclatureofkidneyevolution
hasbeenvariouslymisinterpreted,weincludeaglossaryofterms asappliedinthisreview.
Evolutionarymedicineresearchestheultimateorevolutionary causesofpathologies[16, 17, 18, 19, 20, 21, 22, 23].Inthis approachhumanstructureandfunctionareunderstoodas productsofadaptationshonedbynaturalselectionthrough geologicaltime,atmanyevolutionarylevelsandthroughmany differentecologies.Thisapproachisnotnew(Explanatory Box1), butwearenowabletochartthroughtimethenetresultofgene cascadesanddevelopmentalbauplansnestedwithinoneanother bynaturalselectionovereons.Renalmalformationordisease resultwhenevolvedrenaladaptationsgoawry:anevolutionary medicalperspectivecanbenefitfutureresearchinmedicaland surgicalcareofthesedisorders[24].
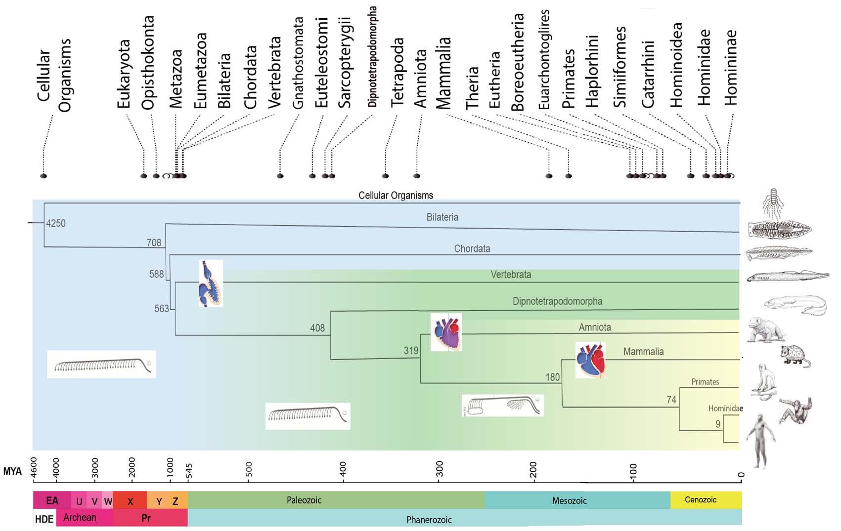
Theprimaryandmostprimitivefunctionofthekidneyas anorganis‘emunctory’[25],expellinguselessorharmful substancesviaultrafiltrationandsecretion,withmuchthesame effectasvacuolizationandexpulsionofsubstancesacrossthe cellmembranebytheearliestcells.Expelledsubstanceswere nitrogenouswastessuchasammonia,urea,andurate,and xenobioticsubstancessuchasalkaloidsandtoxins.Atone stageofevolution(betweenchordatesandthefirstvertebrates, Table1),low-salinitywaterbecameapotentiallyfatalsubstance thathadtobeexcreted[6].Explanatory Box1 reviewsearlybut stillprescientbroadevolutionarynarrativesofkidneyevolution. Figure1 presentsanevolutionarytimetreeof Homosapiens derivedfromconsensusgenomicandpaleontologicaldata[27] withinawellconstrainedtaxonomicandtemporalframework thatallowsreconstructionofbroadpaleoenvironmentalcontexts. Methodologyforconstructingthephylogeneticdiagramused Timetree5software[9]tocreateanevolutionarytimeline for H.sapiens with30best-fitadjusteddivergencedates derivedfrommolecularandpaleontologicaldatabases.This perspectivegroundsourreviewofrenaladaptations.Genomics andintegrativebiologyhaveallowedamuchmoreprecise understandingofthephylogeneticrelationshipsofwholephyla ofspecies[11],especiallyintheearliestprevertebratephases ofhumanevolution.Theseearliestphasesofrenalevolution, thoughdimlyglimpsedinthelastcentury[6, 25],remainkey tounderstandingthekidney’sadaptationsinthesurrounding mediumofwaterthroughtime(seeExplanatory Box1).
Oureukaryoticpremetazoan,single-celledancestorexpelled metabolicwasteproductsandforeignchemicalsby
Extant homologue
Clostridioides
Ecology
Physiology
Hydothermal- vent/ hot-spring, anoxic,marine/ ?Freshwater
Transcriptionandtranslation,exocytosis ofnitrogenouswastes,Wood-Ljungdahl Pathway,thermophile
Table1. Normaladaptationsbyevolutionarycladesin Homosapiens.
Anatomy
Divergence date(mya) Divergence geological stageage
Single-cellprokayote,bilaminarcell membrane,verysmallsize,ribosomes
Hadean/ Eoarchean
4250
Clade
Marine Paramecium
TCACycle,oxidativemetabolism, photosynthesis,ECMgenes
Pronephridia,cellnucleus,mitochondria, vacuoles,ribosomes,cytoskeleton, lysosomes,peroxisomes
Paleo/Meso- proterozoic
LUCA/Cellular Organisms

Eukaryota 1598

Monosiga (choano- flagellate)
Marine/freshwa- ter
Adhesiongenes,predatoryonbacteria
Hydrostaticskeleton,apicalflagellae
Mesopro- terozoic
1275
Opisthokonta
Acropora (Basal Cnidarian;larval ‘planula’)

Thalia (Salp), Combjelly
Caeno-rhabditis elegans / Priapulus (Penis worm)/Planaria (flatworm) Sacco-glossus (Acornworm [Hemochor-date]) (continued)
Marine
Paxgenes,ETS,HOX,POU,T-box transcription
Nephridiaof3cells,radialsymmetry, diploblastic,coelenteron,mouth, tentacles,nervenet
Neoprotero- zoic
Marine
Glutamateneurotransmitter,ciliated locomotion
Triploblastic,mesodermalmuscle, neurons
Neoprotero- zoic
Marine
Peristalsis,excretoryorgans,nerve transmissiontocircularandlongitudinal muscle,ammoniaexcretion.
Gillswithfliteringandrespiratory functions,detritusfeeder,iodine utilization,transcriptionfactors eya, six1/2,pou3,sall,ihx1/5 and osr ,and structuralgenes nephrin,kirre,andzo1
AVPprecursor/ADH
Pronephroswithprotonephridia,open circulatorysystem,protostomal (acoelomate)digestivetract,headand tailinrostro-caudalaxis,specialsense organs; Coelom,pronephricglomeruliwith metanephridia,deuterostomaldigestive tract,heart-kidney,closedcirculatory system,cloacalexcretion,endostyle
Neoprotero- zoic
758

743

708 635


Extant homologue
Ecology
Branchiosto-ma (lancelet)
Marine/estuarine
Physiology
Filterfeeder,integumentary respiration,closedcirculatorysystem
Ichthyo-myzon, Lampetra (lamprey)
Freshwater
Gillrespiration,Vit.D,AVPV1,V2, increasedlocomotorspeed
Freshwater Chimera (rabbit fish)
Anatomy
Divergence geological stageage
Divergence date(mya)
Table1. Continued. Clade
Mesonephricglomeruliwith metanephridia,pharyngealfiltering gillsreplacepronephricslits, cartilaginousskeleton,integument, largerbodysize,thyroidgland
Neoprotero- zoic
Mesonephroswithhigher-pressure glomerulus,2-chamberedheart, respiratorygills,limbs,post-analtail, ostracodermbonyskeleton,cranial nerves,parathyroidglands
Neoprotero- zoic
Ureaexcretion
Jaws,teeth,separateanalandgenital openings,pelvicfins,basipterygia copulatoryorgans
Freshwater
Chordata

Vertebrata

Gnathostomata

Ureaexcretion
Latimeria (coelacanth) Dipnotetrapodo- morpha
Xenopus (clawedfrog)
Freshwa- ter/episodically terrestrial
Mixedgillandairrespiration, aldosteronesecretion

Lung,suprarenalgland
Protopterus (lungfish) Tetrapoda
Terrestrialwith aquatic reproduction
Lungandintegumentalrespiration, increasedbasalmetabolicrate
Larvalmesonephros,3-chambered heart,pentadactyly,mesonephricduct connectstotestistobecomeductus deferens
Carbonifer- ous
Terrestrial Anolis (lizard) (continued)
Amnioticeggreproduction, renin-angiotensin-aldosteroneaxis, increasedbasalmetabolicrate
Metanephrickidney,urinarybladder, renalmedulla,renalvenousportal system
Carbonifer- ous



Table1. Continued.
Terrestrial Rattus (rat)
Livebirth,milkproduction,increased protectionofyoung,lactation,increased basalmetabolicrate
Nephronloop(ofHenle),highblood pressure,singlerenalartery,norenal portalsystem,homeothermy, heterodonty,hair,4-chamberedheart, descentoftestes,synepithelio-chorial placenta
Chlorocebus (greenmonkey)
Terrestrial/arbo- real
Quadrupedalclimbing, insectivor-ous/frugivorousrequiring VitaminC
Orbitalfrontality,prehensilehandsand feet,thinned(hemochorial)placenta
Pongo (orangutan)
Terrestrial/arbo- real (forest/wood- land)
Pan (chimpanzee)
Terrestrial (forest/wood- land/savanna)
Uricosuria,frugivory
Increasedbrainsize,increasedbodysize, truncalerectness,lossoftail,facultative bipedality;urateoxidasegeneloss
Uricosuria,brachiation/facul-tative bipedality/knuckle-walking,increased carnivorousdiet
Thermoregulatoryadaptationssuchas sweatglands,lossofhairovermostof body(humans),primarybipedality (humans),encephalization(humans)




Datesofevolutionarydivergencearegiveninmillionsofyearsbeforepresent.Anatomy,physiology,andecologyofancestralorganismsarelistedi ncolumns4through6.Extant/modelorganismsthatshowhomologoustraitsandsimilar adaptationstoancestorsarelistedintherightmostcolumn.LUCAartbyartistGayleneBarnes,bypermission.

TheevolutionofexcretionoutlinedbyurologistFrankHinmanoftheUniversityofCalifornia,SanFranciscoinhis1111-pageopusonthe Principlesand PracticeofUrology (1937)[25]isshownabove.Hinmanmarshalledcomparativeanatomicalanddevelopmentalevidencetopositstagesofinvertebrate andvertebrateexcretoryevolutionbeginninginthePre-Cambrian,butherefrainedfromconnectingthetwo.Stymiedbyadearthoffossilsofsoft-bodied ancestorshelistedan‘UnknownAncestor’(circledinred)leadingfrominvertebratestovertebrates.Presciently,however,hefiguredahypotheticaldashed line(circledingreen)fromhemichordatestothebaseofthevertebratelineage,arelationshipthathasnowbeenshowntobehomologousintheGenomic Age,asdiscussedinthisreview.


Aboveisdepictedanotherseminaltheoryofrenalevolution,thatofrenalphysiologistHomerSmithoftheUniversityofVirginiaandsubsequentlyNewYork University[26]Smith’stheoryfocusedontheoriginsofthevertebratekidney,forwhichhehypothesizeda‘protovertebrate’chordateancestorsimilartothe extantlancelet,despitealackoffossilevidence.Thathypothesishassincebeenwidelysupportedbygenomic,comparativeanatomical,andpaleontological evidence.Smith’sformulationwasalsoinnovativeinincludingecologicalcontextinhisconsiderationofrenaladaptations,mostnotablyinrespecttothe freshwateroriginsofthevertebratekidney.Hisideashavebeenveryinfluentialinrenalphysiologyandhavecontinuedtobedebatedtothepresentday,as discussedinthisreview.ThetableaboveupdatestermsusedbySmithtocurrentzoologicaltaxonomy,geologicalera,andbest-fitevolutionarydivergence timeasindicatedinTimetree.org(seetext.).

Figure1. ATimeTreephylogramfor Homosapiens backtothelastuniversalcommonancestor(LUCA)at4.25billionyearsago,constructedandreconfigured from Timetree.org.Divergencedatesof30lineagesareindicatedbydarkcirclesfornameddivergencesandopencirclesindicatingunnameddivergences. Taxonomiccategoriesarearrangedbydecreasingrankfromlefttorightatthetopofthefigure.Aphylogenyof10selectedlineageswithbest-fitdivergence datesinmillionsofyearsisshowninthemiddleofthefigure.Separateareasofthephylogenydepictmarinehabitat(‘‘Sea’’showninblue),freshwater habitat(showninblue-green),andterrestrialhabitat(‘‘Land’’showninyellow).Thegeologicaltimescaleinmillionsofyearsago(MYA)witheras (above)and eons(below)isshownatthebottomofthefigure.Abbreviationsare:A=2-chamberedheart,B=3-chamberedheart,C=4-chamberedheart,HDE=Hadean, Pr=Proterozoic,EA=Eoarchean,U=Paleoarchean,V=Mesoarchean,W=Neoarchean,X=Paleoproterozoic,Y=Mesoproterozoic,Z=Neoproterozoic.
nondiscriminatory‘emunctory’processesthatincludedions, water,acids,andbases.ThisLastUniversalCommonAncestor (LUCA, Table1)wasanearlyautotrophic(chemolithotropic) organismthatlivedintheHadeanEon,estimatedat4.25 billionyearsago[10, 27, 28].Emunctoryprocessesinearlycells, emergingsome1.6billionyearsagoinhumanphylogeny,were similartotheextant Paramecium (Fig.2).
Emunctoryfunctionentailsthetrans-membranediffusion ofammoniaortheintracellularengulfingandvacuolationof nitrogenouswastesandxenobioticsubstancesexpelledinto theenvironmentbyfusionwiththecellularmembrane.These processesareubiquitousinsingle-celledorganismsandremain withintherealmoffunctionsofindividualcellsnowembedded withinmulticellularorganisms,includingthehumankidney tubule.Evolutionwastoelaboratethemintothespecialized, multi-organphysiologicalprocessesofexcretion,secretion, digestion,respiration,andcirculation[25, 29].Activeexcretion acrossdigestivetissuesevolvedinpre-bilaterianMetazoa (theCnidariaandXenacoelomorphaofAndrikou[30])(Table1, Fig.1).
Thetransitionfromprimitiveemunctorytoexcretoryfunctions inthehumanevolutionarylineageoccurredsome700million
yearsagointhebasalbilateriananimals,organismssimilar totheextantnematodeworm, Caenorhabditiselegans (Table1) [31].Livinginsandynear-shoreseabeds,thesesmallmarine creaturesevolvedthree-cellproto-nephroncomplexesknown asprotonephridia(Fig.3a).Protonephridiausedciliaryaction toexpelinternalwastethroughthebodywalltotheexterior. Aterminal‘flame’cellultra-filteredinterstitialfluidthrough fenestrationsinitscellwallandacrossaspecializedextracellular membrane,retainingthelargerproteinmoleculesandletting thesmallerammoniaandureamoleculesflowoutwithwater intoachannelformedbythesecondcellintheseries,aduct cell.Theductcellhadspecializedcellwallsthatwereboth resorptive(engulfingandreclaimingsmallmolecules,including water,thatthecellstillneeded),andsecretory(removingmore smallxenobioticwastemoleculesfromtheinterstitialspaceand addingthemtothefiltrate).Thethirdinlineprotonephridialunit wasthenephroporecellwhichformedachannel,thewallsof whichalsoresorbedwaterandothersmallmolecules,andthen transportedexcretedwastefluidtotheexteriorthroughapertures inthebodywall.
Recentgenomicstudieshaveshownthatregulatorygenes expressedinthedevelopmentofultrafiltration-basedcellular

Figure2. Diagramofasingle-celledeukaryotic Paramecium showingingestion ofsolidfoodparticlesandwaterintoitscytoplasm,digestion,andfinally extrusionasexcreta,shownbyarrowstotheexterior.Internalcirculation ofwaterwithuptakeofwasteproductsintoacytosolicvacuole,shownby internalarrows,bindswiththecellmembraneandemptiesitscontentsto theexterior. Paramecium divergedfromthehumantimetreesome1.6billion yearsago[9].FigurefromHinman[25]. aggregatesinawidearrayofbilateriansareconserved evolutionarily[33].Transcriptionfactors eya, six1/2, pou3, sall, ihx1/5,and osr ,andstructuralgenes nephrin, kirre,and zo1 arehomologousthroughoutBilateria.Thisevidencesupports thehypothesisthatthelastcommonancestorofbilaterians, datingtoca.708Ma(Table1, Fig.1),possessedrenalprecursor cellsthatcouldselectivelyfilteroutbysizesomemolecules andretainothermoleculestomaintaininternalhomeostasis. Thisprotonephridialadaptationwashomologousandbroadly ancestraltolaterinvertebrateandvertebratemacroscopic excretoryorgans(Fig.3b).Theterminalcellevolvedintoa fenestratedcelltermedthepodocytewhichformsthefiltration slitofthemetanephricglomerulus[34].Thepodocytesformthe visceralwallsofglomerular(Bowman’s)capsules.Parietalwalls originateasembryonicvesiclesfromintermediatemesoderm
(35)orphylogeneticallyasdetachedsegmentsofthecoelomic membrane[31, 35].
TheimportanceofanEvo-Devoapproachtokidneyevolutionis underscoredbythesequentialappearanceinthehumanembryo ofatransientnonfunctioningpronephros,followedbyatransient functioningmesonephros,followedbythemetanephrosthat beginstoexcreteurinebythe10th fetalweek.Inductionofthe mesonephrosisdependentontheformationofarudimentary pronephros,andinductionofthemetanephrosrequiresprior formationofthemesonephros.
Evidencenowsupportsthatpreviouslyscatteredprotonephridialcellsmassedtogetherinbilaterianstoforman elongatemodularorgan,theprimordialkidney,whichweterm here,basedongenomicandcomparativeanatomicalevidence, the‘pronephros.’Romer[36]termedthelargelyhypothetical primordialkidneyofvertebratesthe‘holonephros,’atermthat hasfallenintodisuse,butheidentifieditwiththepronephros, theembryonic‘fore-kidney.’Supportinganevenearlierrenal primordium,Gasiorowskietal.[33]statedthat‘[o]urresults showthatalltypesofultrafiltration-basedexcretoryorgans arepatternedbyaconservedsetofdevelopmentalgenes,an observationthatsupportstheirhomology.Weproposethatthe lastcommonancestorofprotostomesanddeuterostomes[i.e. Bilateria]alreadypossessedanultrafiltration-basedorganthat latergaverisetothevastdiversityofextantexcretoryorgans, includingbothproto-andmetanephridia.’
Thepronephrosthenwasanexcretorystructureextending fromheadtotail(Fig.1).Itisanancientstructureinhuman ancestry,appearingonlytransientlyinhumanembryological development[37],butretainingitsplesiomorphicanatomyin someextantprimitivebilaterianssuchaspriapulids(‘penis worms’)[31].Thesespeciesshowprotonephridialopeningson theexteriorsoftheirbodies.Inhumanembryologyonlythe cervicalportionofthepronephros(the‘fore-kidney’)isobserved asadiscretestructure,whereasthemiddleandcaudalportions ofthepronephros(termedbyRomer[35]the‘opisthonephros’) becomeincorporatedduringdevelopmentintothemesonephros (‘middlekidney’)andmetanephros(the‘greatkidney’).Because ofthispreemptionofthemiddleandcaudalsegmentsofthe pronephrosbysubsequentevolution,theembryologicalliterature hastendedtotreatthepronephrosasacervicalrudiment only.Comparativeanatomyandgenomicshavenowrectified thisperspective,andthepronephrosistreatedhereasa modularrenalstructureextendingthecranio-caudallengthof earlybilaterians.
Intheearlybilaterianstherewasnotyetacoelomsurrounding thenowunidirectionalgastrointestinalsystemfrommouthto anusandtherewasnoheartandcirculatorysystem(asseen

Figure3. Bilateriannephridia.Above:Cross-sectionindorsalviewofaplanarianflatworm[27],showingthebilaterianbodyplaninwhichthegutisnot surroundedbyabodycavity(acoelom).Theemunctoryrenalprecursor,theprotonephridia,drainsthelargeinterstitialspacedirectlytotheexteriorviathe nephridiopore.Below:(a)aprotonephridiumcomposedofthreecells------Terminal(flame)cell,ductcell,andnephroporecell,characteristicofearlybilaterians. Solidarrowsindicateflowoffluidfromtheintercellularspacethroughtheextracellularmembrane(ECM),thenreabsorptionandsecretionbytheductcell, andreaborptionbythenephroporecell.(b)themetanephridiumevolvesinlaterbilaterianswhenkidneyultrafiltratedrainsintothecoelom,andnotdirectly outofthebody.Thecoelomislinedbyamesothelium,termedherethe‘coelothel’.Figureadaptedfrom[31](below)and[32](above). intheextantplanarianflatwormsandpenisworms),sothe commondescriptionofthepronephricnephronas‘avascular glomerulusprotrudingintothecoelom’[38]isnolongeraccurate. Thepronephrosnephridialslitslosttheirconnectionstothe pronephricductinternally,connectinginsteadtothenearby cranialportionoftheguttube,thefuturepharynx[39].They retainedtheirprimitivenephridioporeoutletstotheexteriorof thebody.Theseopeningsbecamegills,afilter-feedingadaptation thattrappedplanktonanddetritusfromgulpedwaterthatwas thenpumpedoutthroughthefilteringmembraneofthepharynx bymusclecontraction,withtheretainedfoodparticlesthen swallowed.
Thepronephrospostdatedtheevolutionarydivergenceofall bilateriansandpredatedinhumanphylogenytheanatomical adaptationsnowrecognizedasfirstarisinginhemichordates, exemplifiedbytheextantacornworms[40](Fig.3, Table1). Filtrateflowedfromtheinterstitiumtoanephrostome(ciliated ductcell, Fig.3b),aciliatedtubulethatdrainsintotheproximal nephrictubule,distaltubule,andpronephricducttotheexterior ofthebody(i.e.notintoanonexistentcoelom).Thereare fourtubuledomainsinthedevelopingpronephrosoftheAfrican clawedfrog:proximal,intermediate,distal,andconnectingtubule segments,withclosehomologieswiththehumanmetanephric tubules[41].Theproximaltubuleexpressestransportersfor glucose,aminoacids,andpeptidesecretionoforganicacids andanions.Thedistaltubuleshareshomologieswiththe metanephricthickascendinglimbofHenle’sLoop(impermeable towaterandactivereabsorptionofsodium)anddistalconvoluted tubule(regulationofpHandammoniatransport)[40].Inthe larvalaxolotlthepronephricductepitheliumconsistsofonecell typewithbasolateralNa/KATPaseforsodiumreabsorptionand presumablyalsocontainsseparateapicalchannelsforpotassium secretionintothefiltrateandsodiumuptakefromthefiltrate[42], indicatinghomologywiththevertebratecollectingduct. Thereisnoevidenceofajuxataglomerularapparatusinthe earlybilaterianpronephros,whichevolvedlaterinassociation withthedevelopingcardiovascularsystem.
Themesonephros
About635millionyearsago,laterbilaterian(hemichordate, alsotermed‘deuterostome’)ancestorsofhumansevolvedthe mesonephric(‘middle’)kidney.Wedefinethemesonephros asthatpartoftheprimordialkidneyretainingaconnection toitslongitudinalductandlocatedcaudaltothepharynx. Incontrasttothe‘fore-kidney,’whichbecameincorporated intothealimentarysystem,thesemorecaudalportionsofthe primitivepronephrosremainedintheurinarysystem.They losttheirexternalconnectionsthroughthebodywallbut retainedtheirinternalconnectionstothelongitudinalductthat wasnowrenamedthemesonephricduct.Thisductpassed dorsaltothegutandenteredthetailendofthecoelomto exitthebodyatthecloaca,withtheevolvingcardiovascular systemdevelopeddorsaltothecoelom.Themembrane-lined bodycavity,thecoelom,surroundingthenowenlargedgut, becametheterminusofthemesonephricduct,exemplifiedby suchextanthemichordatetaxaasacornworms[32](Table1, Fig.4).
Ancestralhemichordateshadaprimitivehemolymphsystem drainingtheinterstitialfluidspaceofthebodythatparallelledthe developingarterio-venouscirculatorysystem.Afferentlymphatic vesselsmaintainedavascularconnectiontothelower-pressure venousdrainage,returningfluidtothecirculation.Thethoracic
andleftlymphaticductsemptyingintotheleftsubclavianartery inhumansexemplifythispattern.Efferentlymphaticchannels, however,disappearedundertheinfluenceofhigher-pressure mesonephricarteriescomingfromtheheart.Mesonephric nephronsclosedofftheirserialoutletstotheexteriorand drainedurineinsteadintotheremnantofthepronephricduct, nowrenamedthemesonephricduct.Themesonephroshada greaterglomerularfiltrationrate,morefilteringcapacity,and morerapidflowthroughlargerdiameterducts.Hemolymph fromtheinterstitiumbecameacomponentofplasmainthe bloodandwaspushedunderpressuretodispersedglomeruli,in whichultrafiltrationoccurred(Fig.4).
Theflowofurineinthepronephroswasdrivenbyciliary actionfromtheinterstitialfluidspacetotheexterior.Inthe mesonephros,interstitialfluidwaspulledintothevenousand lymphaticsystemsbyosmoticpressureandfilteredthrough theglomerulibyhydrostaticpressuregeneratedbytheheart. Dorsalportionsofthecoelomfragmentedintomanyisolated spacesasdoublemesothelial-linedpocketswerepinchedoff tobecomethefutureglomerular(Bowman’s)capsules,into whichtheglomerularcapillariesinvaginated.Thetail-end (‘opisthonephric’)mesonephrosoftheprimitivevertebrate,the lamprey,preservesasinglepartiallysegmented‘glomus’that mayrepresentanintermediatephaseofglomerularcapsule evolution[43](Table1).
Filtratefromtheglomerulusflowsintothecollectingducts andthenceintotheureterofthefuturemetanephros,which isaderivativeoftheuretericbud,acaudalmesonephricduct inturndevelopedfromthelowestpronephricduct.Thisduct developstotransmiturinefromkidneytobladderbecausethe middleandcranialportionsofthemesonephric(Wolffian)ducts werepreemptedbythereproductivesystemtoformtheductus deferenstotransmitsemen[44](seeExplanatory Box2).The urethraisatubethatrunsfromthebladdertoexcreteurine totheexteriorofthebody.Itisaderivativeoftheembryonic urogenitalsinus[36].
Theclinicalrelevanceofthisevolutionaryscenarioisthat peripheralpittingedema,aside-effectofdecreasedhydrostatic pressure,inchronickidneyfailureorheartfailure,orreduced plasmacolloidalosmoticpressure,resultsfromfluidfirstbacking upintothedependentpartsofthebody’sinterstitialspace,e.g. thefeet,ankles,andhands.Onlysecondarilydoesinterstitial fluidbreachthecoelomicmembraneandflowintoderivativesof thebodycavity,theperitonealcavity(resultinginascites)orthe lungs(resultinginpulmonaryedema).
Priortotheevolutionofthemetanephrickidney,themesonephric kidney,coupledwitha2-chamberedheart,wasasuccessful

Figure4. Viewsoftheheart-kidneycomplexoflaterbilaterians(hemichordates),nowknowntobehomologouswithsuccessivechordatesandvertebrates. Protonephridialcoelomoductshavenowbecomegillslitsandcommunicatedirectlyfromtheexteriortothecoelomiccavity(pharyngealgut)forfilter-feeding. Morerostrally,protonephridialductslosetheirexternalopeningsanddrainfiltratefromtheinterstitiumtoanarterialanastomosis,theglomerulus,through whichfiltratepassesintoasinglelongmesonephricducttobevoided(notshown).Above:Sagittalviewofheart-kidneycomplexinthehemichordateacorn worm Saccoglossus.Below:Leftanteriorviewoftheasymmetricalarrangementoftheleftprobosciscoelomenclosingthesimpleglomerulus,homologouswith thechordateglomerularcapsule(ofBowman).Cranio-caudalfoldinginthehumanembryowillbringtheheartandsegmentingmesonephroscaudallyintothe trunk(see Fig.5).Figureadaptedfrom[39].
excretoryadaptationthatlastedforover150millionyears, fromearlychordatestoearlyfish,asexemplifiedbythe extantlamprey(Fig.1, Table1).However,themesonephric glomeruluswasalower-pressurefiltrationsystemthatwas supersededbythemetanephros,withmuchhigherglomerular filtrationpressure,anadaptationthatwasforeshadowedin
dipnotetrapodomorphlungfishintheDevonianPeriod(Fig.1, Table1).Theseremarkablevertebrateswithmesonephrickidneys couldadapttotheextremesoffreshwateraswellasaestivationin dryseasons.Urineflowratesandglomerularfiltrationrates(GFR) arehighbutionexcretionlowcomparedtofreshwaterteleosts [46].Theenvironmentalcontextinwhichthemetanephros

TeasingaparttheEvo-Devodetailsoftheevolutionofthekidneyhasalsoelucidatedimportantaspectsoftheoriginsofthemaleandfemalereproductive systems,whichshareadevelopmentalsiteoforigininthenephrogenicridgeoftheintermediatemesoderm.ThemesonephricductintheXYhuman embryoiscooptedfromtheurinarysystembythereproductivesystemtobecometheadultductthatdeliversspermtotheejaculatoryductandontothe exteriorofthebody.Longknownasthe‘Wolffianduct’itwasdiscoveredbytheearlyGerman-RussianembryologistKasparWolffandshowntobethe primordiumoftheductus(vas)deferens.Initiallyitwasthoughtthatthe‘Wolffian’ductwasalsohomologoustothefemaleuterine(fallopian)tube,butthe GermanembryologistJohannesMüllerdemonstratedthatanentirelydifferentductoriginatingfromtheinfoldingcoelomicwallledfromtheprimitiveoviduct openingtotheregionoftheovary,formingtheuterinetube.Thisembryonicstructureisknownastheparamesonephric(‘Müllerian’)duct.Intheabove 3Dreconstructionusingimmunohistochemicalmarkersofa10-dayoldembryonicmalefrog(Xenopus)Omoteharaandcolleagues[45]showedtheleftrete testisconnectingtothemesonephric(Wolffian)duct.Craniadistotheright.Themesonephric(Wolffian)ductandmesonephrictubulesarerepresentedin redandothercolors,respectively.Cord-likestructuresingrayrepresentthePax2-positiverete(testicular)cells.Frogsdivergedfromthehumanlineagesome 350millionyearsago.Atthistimetheproximalmesonephricductdirectlyconnectedtotheretetestisandwascapturedbythemalereproductivesystemin thetetrapods.Theductus(vas)deferenswasformedfromtheremnantductasthemesonephrositselfwasdegeneratingandthemetanephroswasevolving Thisembryologicalhistoryexplainswhytheductus,amesonephricstructure,bypassestheureter,aseparatemetanephricstructureenteringthebladder,to entertheurethra,aderivativeofthealimentarysystemdistaltothebladder.Adultfemaleshaveamesonephricductrudiment(Gärtner’sduct)lateraltothe vaginalwallwhichoccasionallycanbethesiteofinflammation.Thisembryologicalhistoryalsoexplainstheparamesonephricopeningoftheuterinetubein thefemale,theonlysuchpiercingoftheperitonealcavityinthehumanbodyandanimportantpartoftheetiologyofintracoelomicectopicpregnancy. Males retainablindparamesonephricrudiment,theparadidymus.
evolvedincludedfreshwaterrivers,streams,andlakes:alarge anddiversespectrumofecologicalnichesthathadnotbeen occupiedbyvertebrates.
Themostrevolutionarychangeinthelongevolutionaryhistory ofthehumankidneyoccurredwhenthelimblessandstill wormlikeearlychordatesventuredfromtheancientseaof theirancestorsintonewandunchartedterritory------freshwater (Table1).Themediumwasthesame,butthiswaterheld anunknownandinvisibledanger.Anover-zealouslancelet, dependentonitspronephroswithoutthedevelopmentofa tubulardilutingsegment,dartingimpulsivelyintofreshwater afterpreycouldsuddenlyfinditselfovercomeandobtundedby waterintoxication,amassiveinfluxoffreshwaterintoitsmostly salinebodytissues.Withinminutesitwoulddieifitcouldnot swimbacktoitsbrinyhaven.‘Waterpoisoning’canstill(rarely) affecthumanswhodrinktoomuchwaterduringorafterlengthy andstrenuousexercise,suchasrunningamarathon.Deathcan evenresult,andfrombasicallythesamereasonthatourancient lanceletintheriversuccumbed.Exogenousfreshwaterpouring intothebodycantherebydilutethebloodandtheinterstitial fluidsuchthatsalt(sodiumchloride)reachingthecellsisnot sufficienttodrivethesodium-potassiumpumpsnecessaryfor life.Thelostlanceletandthewater-intoxicatedmarathonrunner bothsufferfromdilutionalhyponatremia.
Exaptationsexisted,however,thatwereselectedtoraisethe bloodpressure,reinforcetheglomerulitowithstandgreater filtrationpressures,andincreasethemetabolismtoswim inswiftlyrunningcurrents.Themetanephrickidney,withits highpressureglomerulusandcomplexdifferentiatedtubuleto modifythefiltratewasabletoexcretethemassiveinfluxesof waterthatoverwhelmedthemesonephrosoftheirancestors. Earlyvertebratesfirstpopulatedthelargerivers,butasspecies expandedtheirrangesintosmallerstreamsandlakes,another majorenvironmentalobstacleconfrontedthem.Unlikethesea andlargerrivers,whichwereconstant,smallerwaterbodies weresubjecttoperiodicdryingout.Themetanephrickidney respondedbyevolvingmechanismsinwhichmetabolismcould continueeveninair. Figure5 showstheearlydifferentiationof thelungbuds,bilateraloutpocketingsofthetracheoesophageal diverticulumthatformtheair-breathinglungs,anadaptation thatallowedaestivatinglungfishancestorstorespireeven astheylaydormantindesiccatedlakebedsawaitingthe returnoftherains.AnincreasinglycompleteDevonianfossil recordhasprovidedstrongsupportforthishypothesis[40, 41].Evidenceforafreshwatertransitionfrommarineto terrestrialenvironment(asproposedbyHomerSmith[6],and supportedhere)hasbeenrecentlycontested(SeeExplanatory Box3).

Figure5. Top:Lateralviewofageneralizedancestralhemichordatefrom[40]showingthecloseassociationthe1-chamberedheart,theexternalglomerulus ofasegmentoftheearlymesonephrickidney,surroundedbytheprobosciscoelom,apossiblehomologueoftheparietalwalloftheglomerularcapsule(of Bowman).Thecoelomoductexitsthroughthebodywall.Below:AviewfromthecaudalaspectofahumanembryoatCarnegieStage15(Week7)showingthe closespatialrelationshipofthemesonephroswiththedevelopingheart,areflectionoftheembryologicaldevelopmentfromthepre-chordateheart-kidney. Imagefrom[47].Greenboxeshighlightthejuxtapositionofheartandmesonephrosinancestralhemichordateandhumanembryo.
Theglomerulus,atuftofarterialcapillariesthatsuppliedblood tothesmallencapsulatedcoelomicspaceoftheglomerular (Bowman’s)capsules,solvedtheancientlancelet’sfreshwater dilemmabyvastlyincreasingitsfiltrationrate[56].Thevertebrate kidney’sprimaryfunction,afterwasteremoval,istoexcretewater andexcessionswhileretainingtheessentialsalts,nutrients, andbloodproteinsinthebody[6].Theevolvedvertebrate kidneydifferentiatedthespecificexcretory(versusthemore generalizedemunctory)removalofnitrogenouswastesandwater fromthebody.Theglomerulusfilterswaterandsolutefromthe extracellularareasbetweenorgansandotherstructuresinthe bodyoutsidethecellsthemselves,andthetubuleisresponsible
forfine-tuningofthefinalurinecompositionandvolumeby reabsorptiveandsecretoryprocesses,criticaltotheselective excretionofwater.Thedistributionoftotalbodywaterhas significantimplicationsforthemaintenanceofhomeostasis (SeeExplanatory Box4).
Theheartandthekidneysharedanintimateco-evolution (Figs1 and 5)[39].Thesingle-chambered‘heart-kidney’ wasapre-chordateadaptationthatelevatedtheultrafiltration pressureofthemesonephricglomeruli.Thedevelopingheart
HomerSmith’sconclusionthatthemetanephrickidneyowesitsoriginstoanancestorinafreshwaterenvironmenthasbeenrecentlychallengedby argumentsforamarineratherthanfreshwaterancestry.MeyerandHostetter[48]proposedthathighGFRinthehumankidneyisanadaptationtoexcrete smallmolecularweighttoxinspresentinamarineenvironmentandcorrelateswithincreasedmetabolicrateratherthananancestralneedtoexcretewater inahypotonicenvironment.Ouranalysisdemonstratesthatwhereasmarineinvertebratesevolvedultrafilteringnephridiahomologouswithmetanephric podocytesover750millionyearsago,evolutionofanopisthonephrickidneydidnotdevelopuntil200millionyearslater,reflectedinextantprimitive vertebrateswithatwo-chamberedheart(lamprey)(Fig.1 and Table1).Themetanephricnephrondidnotevolveuntil250millionyearslaterasamniotes adaptedtoaterrestrialenvironmentwitha3-chamberedheart,andanother180millionyearsbeforetheappearanceofhomeothermicmammalswitha 4-chamberedheart,higherbloodpressure,andincreasedmetabolismcoupledwithincreasingGFR.Morerecently,Evans[49]proposedamarineoriginfor theglomerulusin‘firstvertebrates,’butitisbasedonmisinterpretationofareportdescribingthedivergenceoffossiljawedfishesdated480to360million yearsago,largelyalreadyradiatingintomarinehabitats[50].HisclaimcontradictsthereportofDevonianfossillobefinfishfromGreenlandfreshwaterand floodplainsediments[51]andfreshwaterstreamsforTiktaalikfromDevoniansedimentsinNewfoundland[52].ExtantlobefinfishinhabitfreshwaterinAfrica, SouthAmerica,andAustraliaandfossillungfishburrowsrevealthatlungfishfreshwaterhabitatshavepersistedthroughtheMesozoicandCenozoic eras [53, 54].Moreover,earlytetrapodfossilsfromtheDevonianofthenortheasternUnitedStatesshowedcloseassociationofearlytetrapodfossilswithflooded freshwaterwoodlandenvironments[55].Therearemanypossibleenvironmentalfactorsthatmayhavecontributedselectionpressuretowardsevolution ofthemetanephrickidney.However,accumulatingevidenceoverthepast70yearshasnotdiminishedtheimportanceorlikelihoodofHomerSmith’s contributions.
Theanatomicallydisaggregatedextracellularfluidvolume(ECFV),composedofinternalizedancientseawater(sodium-richintercellularfluidandplasma), isnowmodifiedandmaintainedindiversemembrane-boundcompartmentswhichnaturalselectionhasadaptedforspecificfunctionsinthevertebrate body.Blood,lymph,saliva,endolymph,perilymph,tears,sweat,milk,mucous,cerebrospinalfluid,andsemenareallexamplesofsodium-richderivativesof seawaterwhichmakeuproughlyonethirdofthebody’swater.TheintracellularfluidvolumeorICFVcomprisestwo-thirdsofthebody’swaterinsidethecells themselves,thehigh-potassiumintracellularfluid[29].Theextracellularfluidspacemaybesubdividedintotheinterstitialfluidvolume(ISFV)andtheplasma volume(PV).Thecolloquiallyusedterm‘thirdspace’referstothatportionoftheextracellularfluidthatcanaccumulateintheinterstitialspace (asopposed totheintracellularandintravascularspaces)followingsurgicalprocedures,inchronickidneydisease,andinheartfailure[57].
wasconnectedwithadiffusesetofcapillariessupplying nearbyglomeruli.Thecombinedrelationshipofthepericardial coelomsurroundingthedevelopingheart,theadjoining anteriorprobosciscoelom,andtheprimordiumofvascularized glomeruli,setthestagefortheevolutionofasinglehighpressureexcretoryorgan,themetanephrickidney(Table1, Fig.1).Selectionpressurescontributingtotheevolutionof themetanephrickidneyhavehadasimilardramaticimpact oninterdependentorgans.Thisincludestheappearanceofthe four-chamberedheartthatincreasesoxygendeliverytotissues withcomplexcapillarycirculation,suchasthekidney.Equally important,evolutionofendothermyfollowedtheinnovation ofnonshiveringthermogenesisinbrownadiposetissueand increasedexpressionofuncouplingprotein1(UCP1)[58].This wasa2-stepprocessbeginningwiththeappearanceofnonshiveringthermogenesisinectothermicteleostsover400mya, followedbythedevelopmentofthermogenicUCP1inplacental mammals180mya.Endothermyislinkedtoincreasingblood pressurethatenhanceddeliveryofoxygentohighlymetabolic organsincludingthebrain,liver,heart,andkidney.Resulting
increasedglomerularcapillarypressureinmammalianglomeruli ledtodevelopmentofstressfibersinextraglomerularmesangial cellswithcytoplasmicprocessesadheringtotheglomerular basementmembrane.Theseadaptationsmaintaintheintegrity ofthehighpressureglomerulus[59],butfailinthefaceof hypertensionorglomerularinjury.
Theevolutionarytransitionfromhemichordatetochordate descendantsisnotclearlyrecordedinthefossilrecord.Wemust thereforerelyonontogeneticcluestoreconstructthishistory, whichthemolecularclockindicatestookplaceapproximately588 millionyearsago(Table1).Chordatesevolvedaclosedcirculatorysystem,i.e.onewitharteriesleadingawayfromtheheart, passingthroughacapillary‘portalsystem’throughtheglomeruli, postglomerularcapillaries,thenconnectingthroughveins returningtotheheart.ThehumanembryofromCarnegieStages 10to15(weeks3to7)showsasimilarproximityofthedeveloping hearttotheintermediatemesodermofthemesodermalridge whichformstheembryonicmesonephrickidney(Fig.5).
Thisearlyspatial-functionalrelationshipoftheprimitive heartandrenalprimordiawastransfiguredbysubsequent
Duetodifferentialtransepithelialpropertiesofthetubulesegments,energy-dependentactivetransportofsodiumchloridefromfiltratetointerstitium aroundthethickascendinglimbpromotespassiveflowofsodiumandurea(butnotwater)outofthethinascendinglimb.Thisgeneratesacorticomedullary osmoticgradientintheinterstitium,concentrationoffiltrateinthecollectingduct,andexcretionofhyperosmolarurine.Thelengthoftheloopisamajor (butnottheonly)determinantofmaximalurineconcentratingcapacity,withavariablecombinationoflongandshortloopsinmammals.Superficialcortical glomeruliareconnectedtoshortloops,andjuxtamedullaryglomerulihavelongloops.Longerloopspredominateinmammalsadaptedtoaridenvironments (kangaroorats)whereasshorterloopsaremorenumerousinaquaticmammals(beavers).Incontrasttobirds,thatexcretenitrogenasuricacid,mammals haveboostedtheircapacityforwaterconservationbytheincorporationofthearginine---ureacycle(AUC)intubularmetabolism.TheAUCevolvedin unicellulareukaryotesinresponsetovariableavailablenitrogenintheirmarineenvironment(ananabolicprocess).TheAUCwaslateradaptedbymetazoans intheircatabolicmetabolismofnitrogenforitsexcretionasurea.Ahydrophilicmolecule,ureacandisruptaprotein’shydrogenbondsthatpreserveits 3-dimensionalfoldedconfigurationnecessaryforitsfunction.Thispresentsachallengeencounteredbycoelacanthsexcretingurea,andmammalsrelyingon ureaasasolutetoamplifyurinaryconcentratingcapacity.Evolvedproductionofmethylaminesenhanceproteinfoldingandligandbindingandcounteract perturbationbyurea[62].Interrestrialmammalswaterconservationisaccomplishedbybindingofargininevasopressin(AVP)toV2receptorsonthe innermedullarycollectingductthatsignalactivationofureatransporters.Bymaintainingtheosmoticgradientandincreasingureaandwaterpermeability thismaximizeswaterconservationbutalsoincreasessodiumreabsorptioninthethickascendinglimb,therebyreducingtubuloglomerularfeedback and increasingglomerularfiltrationrate(Fig.6).Thisisimportant,ashighglomerularfiltrationmustbematchedbyparallelenergy-consumingreabsorptionof sodium,glucose,andaminoacids.Inpatientswithsevereburns,pathologichyperfiltrationresultsfromhighlevelsofAVPrespondingtofluidloss.Thisis augmentedbygreaterrecyclingofureageneratedbyproteincatabolism.Theroleofthekidneyinadaptationtolong-termfastinghasfolloweddivergent pathwaysthroughevolution[55].Elephantsealpupsundergocompletefastingfor2---3monthsjustafterweaning.Duringaestivationindryseasons,lungfish cansurvive2---3yearsencasedinasubterraneancocoonwithasmallbreathinghole[63].Humansshareacommonancestorwiththeseal100mya,and withthelungfish400mya.ThelungfishmarkedlyreducemetabolicrateandGFR,withactivationofthevasotocin---aquaporinpathway,andgeneratewater fromproteincatabolism.Thesealsmaintaintheirhighmetabolicratebynotonlyactivatingvasopressin-aquaporinbutalsoactivatingthealdosterone-ENaC pathwaytoconservesalt,andgeneratingwaterbymetabolismofstoredlipids.Bycontrast,humanscanonlysurvivefor3---5dayswithoutfoodorwater.
developmentofthecardiovascularsystemandthemetanephros, butthehumanlymphaticsystemisaremnantofthisancient pre-chordateadaptation.Inhumansthelymphaticsystem remainsisolatedfromthehigh-pressureand‘closed’arteriovenouscirculatorysystem,butlymphiseventuallypushedintothe venoussystemthroughthethoracicductattheleftsubclavian veinbyintra-abdominalandintra-thoracicpressure.
Adaptationtoland
Transitiontolandpresentedamajorchallengetoanexcretory organthatwasadaptedtoafreshwaterenvironment:rather thandefendingtheorganismfromaninfluxofwater,itbecame necessarytoconservewaterandsodiumthatcouldbescarce. ThechallengebecamethematchingofhighGFRrelativeto theextracellularfluidvolume.Inaddition,theinterdigitated podocytessupportingthecriticalfiltrationbarrierwerevulnerable toincreasingsystemicbloodpressurethatthreatenedpodocyte detachmentandglomerularinjury.Thisrequiredfinelybalanced tubularadjustmentofbothextracellularfluidvolumeand sodiumconcentrationinsynchronywithautoregulationofrenal bloodflowthatreducedbarotraumabymaintainingintrarenal pressuresatanoptimallevel[60].Thetwoprimarymechanisms forrenalautoregulationofGFRaremyogenic(constriction ofafferentandefferentarteriolesmediatedbythereninangiotensin-aldosteroneaxis)andtubuloglomerularfeedback (throughsignalingatthemaculadensa,juxataglomerular
apparatus,andrenin-angiotensin-aldosterone).Appearingin theearlyreptilelineage,theseinnovationsmaintainedhigh GFRinthefaceoflimitedsodiumintake.However,with currenthighhumandietarysodiumcontent,dysfunctionof tubuloglomerularfeedbackorthejuxtaglomerularapparatusnow leadtohypertension[61].
Anotherkeyadaptationwastheintermediatesegmentbetween proximalanddistalsegmentsinthemesonephrickidneyoffish whichbecametheloopofHenleinbirdsandmammals.This gaverisetotheformationofacountercurrentmultipliersystem basedonthejuxtapositionofdescendingandascendingvasa rectaandlimbsoftheloopofHenle(Fig.6)(SeeExplanatory Box5).
Bichirs,Africaneel-likefreshwaterfishthathavefunctioning lungscansurviveonlandwheretheyambulatebyusing pectoralfinstopropelthemselves.Unlikemostray-finned fishthateitherremainedinfreshwaterortransitionedback toamarineenvironment,bichirsevolvedtraitspermitting survivalinterrestrialenvironments.Inaningeniousexperiment comparingterrestrial-andaquatic-rearedbichirs,theformer walkedfasterandmoreefficiently,withmorphologyofneck andshoulderbonesthatparallelledthoseoflobe-finnedfishes thatevolvedintoamphibians[68].Thisstudyrevealedthat environmentallyinducedphenotypescouldbeobservedin ‘terrestrialized’individuals,consistentwithphenotypicplasticity likelyofimportanceintheadaptationsofstemtetrapodslike

Evolutionarymedicinefocusesonunderstandingtheultimate etiologiesofdiseaseorpathologyandformulatingtherapiesthat arepopulational,preventive,andusuallylong-term,whereas biomedicineprimarilyfocusesonunderstandingproximate etiologiesandformulatingtherapiesthatareindividualized,
Figure6. Structureofthemammalianmetanephricnephron.Amajoranatomicalchangeinthemammalswasthelossoftherenalportalsystem(theafferent arteriolesdonotenteranarteriovenouscapillarybedfromwhichveinsemerge,butratheranastomosewithglomerulararterioles).Thisadaptation reduces vascularresistanceandallowsahigher-pressurebloodflowtotheglomerulus,accountingfor20%ofcardiacoutput.Asecondmajoradaptationofthe mammaliankidneyisthedifferentiationoffunctionalsegmentsofthealdosterone-sensitivedistalnephron,comprisingthedistalconvolutedtubuleand collectingduct[64 66].Thedistalconvolutedtubuletransportssodium,potassium,magnesiumandcalciumandfunctionsasadilutingsegmentanalogous toitsoriginsinorganismsadaptingtoafreshwaterenvironment.Dilutionoftubularfluidinthethickascendinglimbanddistalconvolutedtubuleisfollowed bypassivemovementofwateroutofthewater-permeablecorticalandmedullarycollectingductinthepresenceofvasopressin.Theconnectingtubule and corticalcollectingductcontainprincipalcellsthatregulatesodiumreabsorptionthroughENaCchannelsinresponsetoaldosterone,whereasintercalatedcells (lackingprimarycilia)mediateacid---baseandpotassiumtransportandsodiumreabsorptionthroughregulationofENaCchannels.Thethirdmajoradaptation includestheloopofHenle,alongwithactivesodiumreabsorptionfromthethickascendinglimbandurearecyclingfromcollectingducttovasarectamarkedly enhanceurineconcentrationthroughthecountercurrentsystem.From[67]andbypermissionfrom theLancet lungfish.Ultrastructureofmesonephricnephronsofbichirs alongwiththoseoflungfishandamphibiansisconsistent withconvergentadaptationtoaterrestrialenvironment[69]. ThesestudiessupporttherelevanceofanEvo-Devoapproach tounderstandingthefactorscontributingtotransitionfroma freshwatertoaterrestrialenvironment.
reactivetointernalorexternalenvironmentalstressors,and usuallyshort-term[22, 23].Nevertheless,bothapproaches arefullycompatible,andwhenusedtogether,provideamore completepictureofapatient’scondition.Criticaltoouranalysis wasreliablyascertainingthegeological(absolute)agesof adaptationsofthekidneyinhumanphylogeny.
Thiswasundertakenwiththerealizationthattraitsor structureswhentheyfirstappearinevolution,albeithomologous basedoncomparativeanatomyandgenomicsynapomorphies, aremoregeneralizedthantheirlater,morederivedand specializedforms.Forexample,thefiltrationapparatusofthe renalglomerulus,althoughquiteancient(Proterozoic)inits single-celloriginasaflamecell,becameamuchmoreselective andspecializedmulticellularstructureovertime.
Anothercaveatisthatthereisaninverserelationshipofthe ageofanadaptationandhowfundamentalitisinunderlying theetiologyofdisease.Forexample,ciliarepresentanancient adaptationthatoriginatedinsingle-celledchoanoflagellates some1.6billionyearsago.
Ciliopathiescanmanifestassuchurinary-system-specific maladiesascystickidneydiseaseaffectingthehumankidney, yetthisorgandidnotevolvetoitscurrentformuntilsome 180millionyearsago.Ancientadaptationscanmanifestas pathologiesinvolvingciliaryactionaffectingawidearrayof systemsinadditiontotheurinarysystem[70].
Theevolutionaryhistoryofthemammaliannephrontraced inthisreviewcanaccountformanyofthevulnerabilitiesof thekidneytostressorsthatcanoccurinearlyliferesultingin impairednephrogenesis,orenvironmentalstressorsthrough agingandsenescence[4, 5].Urineproductionbythefetal metanephrosbeginsatweek10,increasingexponentiallywith nephrogenesisthroughsecondandthirdtrimesters,contributing to50%ofamnioticfluidvolume.Becauselackofmetanephric development(bilateralrenalagenesis)leadstoimpairedfetal lungdevelopment,infantsbornwiththisconditionoftendie ofrespiratoryfailureshortlyafterbirth.Throughoutpostnatal life,thehighpressure-flowglomeruluspredisposespodocytes toinjuryanddetachmentleadingtosclerosis,whereasthehigh mitochondrialactivityofthetubulecontributestosusceptibility toischemia,hypoxia,andoxidativeinjury.Withongoingnephron lossthroughthelifecycle,overloadofremainingnephronshas beenproposedasafinalcommonpathwayforprogressivekidney disease[71].Hemodynamicoverloadisresponsibleforshear stressontheglomerularfiltrationbarrier,whereasmetabolic overloaddrivestubularinjury[72].Theprocessofprogressive nephronlossthroughthelifespanoccursthroughagingand contributestohemodynamicandtubulardamagethatleadto acutekidneyfrailty[68].Theseconsiderationsharkenbacktothe interdependenceofthecardiopulmonaryandrenalsystemsthat evolvedhundredsofmillionsofyearsago.
Wehavefocusedontheevolvingprimaryexcretoryfunctions ofthekidneyinanempiricallyfalsifiableontophylogenetic frameworkintimatelytyinganatomyandphysiologytotime andenvironment.AsDawkins[73]hasrecentlyobservedin supportingsuchanadaptationistparadigm,’’thewholebody throughandthrough,itsverywarpandwoof,everyorgan,every cellandbiochemicalprocess,everysmidgenofanyanimal, includingitsgenome,canbereadasdescribingancestral worlds.’’Anevolutionarymedicalcorollaryofthisapproachis thatcomplexetiologiesofrenalpathologiesinvolvingmanytimeconstrainedgenomic,cellular,tissue,organ,andinter-organ adaptations,withinthecontextsofpastenvironments,aretobe expected,andindeedrequired,indiagnosingultimatecauses.
Biomedicalphysiologists[29]haveoperationallydelineated sixdiscretefunctionsofthehumankidneyinadditiontothe primaryfunctionofexcretingmetabolicwastesandpoisonous substances:(i)glucosesynthesis;(ii)regulationofwaterand electrolytebalances;(iii)regulationofarterialpressure;(iv) regulationofacid---basebalance;(v)regulationoferythrocyte production;and(vi)regulationof1,25dihydroxyvitamin-D3.It remainsforongoingandfutureresearch,suchasgenomic‘multimillion-yearnaturalexperiments’[74]aimedatunderstandingthe sequence,timing,andcausalinteractionsoftheseevolutionary adaptations,tounravelmorefullythenaturalhistoryofkidney disease.Thiswillrequireapproachescomplementarytothe Zoonomiagenomicsproject,toincludeevolutionaryphysiology, developmentalplasticity,andepigenetics[75 77].Evolutionarily informedandmorepreciseclinicaldiagnoseswillultimately enhancethequalityofmedicalcare.
NoelT.Boaz(Conceptualization[equal],Formalanalysis[equal], Investigation[equal],Methodology[equal],Writing------original draft[equal])andRobertL.Chevalier(Conceptualization[equal], Formalanalysis[equal],Methodology[equal],Writing------original draft[equal],Writing------review&editing[equal])
Supplementarydata isavailableat EMPH online.
Conflictofinterest: Nonedeclared.
Nonedeclared.
1. ChevalierRL.Evolutionarynephrology. KidneyIntRep 2017;2: 302---17. https://doi.org/10.1016/j.ekir.2017.01.012
2. ChevalierRL.Evolution,kidneydevelopment,andchronickidney disease. SeminCellDivBiol 2019;91:119---31. https://doi.org/10. 1016/j.semcdb.2018.05.024
3. ChevalierRL.Bioenergetics:theevolutionarybasisofprogressive kidneydisease. PhysiolRev 2023;103:2451---506. https://doi.org/10. 1152/physrev.00029.2022
4. ChevalierRL.Whyiskidneydiseaseprogressive?Evolutionary adaptationsandmaladaptations. AmJPhys 2023;325:F595---617. https://doi.org/10.1152/ajprenal.00134.2023
5. ChevalierRL.Bioenergeticevolutionexplainsprevalenceoflow nephronnumberatbirth:riskfactorforCKD. Kidney 2020;1:863---79. https://doi.org/10.34067/KID.0002012020
6. SmithHW. FromFishtoPhilosopher .NewYork:VikingPress,1953.
7. DarwinC,CostaJ. TheAnnotatedOrigin:AFacsimileoftheFirst EditionofontheOriginofSpecies.Cambridge,Mass:BelknapPress ofHarvardUniversityPress,2009.
8. CracraftJ,DonoghueMJ. AssemblingtheTreeofLife. Oxford:OxfordUniversityPress,2004, https://doi.org/10.1093/oso /9780195172348.001.0001
9. KumarS,HedgesSB.TimeTree2:speciesdivergencetimeson theiPhone. Bioinformatics 2011;27:2023---4. https://doi.org/10.1093 /bioinformatics/btr315
10. WardP,KirschvinkJ. ANewHistoryofLife:TheRadicalNew DiscoveriesabouttheOriginsandEvolutionofLifeonEarth.New York:BloomsburyPublishingUSA,2015.
11. GilbertSF,EpelD. EcologicalDevelopmentalBiology:Integrating Epigenetics,Medicine,andEvolution.Sunderland,Mass:Sinauer Associates,2009.
12. HallBK.Evolutionarydevelopmentalbiology(evo-devo):past, present,andfuture. Evol:EducOutreach 2012;5:184---93.
13. ArthurW. UnderstandingEvo-Devo.Cambridge:CambridgeUniversityPress,2021, https://doi.org/10.1017/9781108873130
14. AuerbachBM,SavellKRR,AgostoER.Morphology,evolution,and thewholeorganismimperative:whyevolutionaryquestionsneed multi-traitevolutionaryquantitativegenetics. AmJBiolAnthropol 2023;181:180---211. https://doi.org/10.1002/ajpa.24733
15. BoazN,ChevalierRL.Glomerulopathy. EvolMedPublicHealth 2021;9:220. https://doi.org/10.1093/emph/eoab015
16. NesseRM,WilliamsGC. WhyWeGetSick:TheNewScience ofDarwinian Medicine,1stedn.NewYork:TimesBooks, 1994.
17. EatonSB,CordainL,LindebergS.Evolutionaryhealthpromotion: aconsiderationofcommoncounterarguments. PrevMed 2002;34: 119---23.
18. BoazNT. EvolvingHealth:TheOriginsofIllnessandHowtheModern WorldIsMakingUsSick.NewYork:Wiley,2002.250.
19. TrevathanW,SmithEO,McKennaJJ. EvolutionaryMedicineand Health:NewPerspectives.NewYork:OxfordUniversityPress,2008.
20. GluckmanPD,BeedleA,BuklijasT,LowF,HansonM Principlesof EvolutionaryMedicine.Secondedition.Oxford,UnitedKingdom: OxfordUniversityPress,2016:xiv,378, https://doi.org/10.1093 /acprof:oso/9780199663927.001.0001
21. BrüneM,SchiefenhövelW. TheOxfordHandbookofEvolutionary Medicine.Oxford:OxfordUniversityPress,2019:xix ,946. https:/ /doi.org/10.1093/oxfordhb/9780198789666.001.0001
22. Natterson-HorowitzB,AktipisA,FoxM etal. Thefutureof evolutionarymedicine:sparkinginnovationinbiomedicineand
publichealth. FrontSci 2023;1:997136. https://doi.org/10.3389/fsci. 2023.997136
23. StearnsSC,MedzhitovR. EvolutionaryMedicine.Oxford:OxfordUniversityPress,2024, https://doi.org/10.1093/oso/9780192871978. 001.0001
24. ChevalierRL.CAKUT:apediatricandevolutionaryperspectiveon theleadingcauseofCKDinchildhood. PediatrRep 2023;15:143---53. https://doi.org/10.3390/pediatric15010012
25. HinmanF. ThePrinciplesandPracticeofUrology.Philadelphia: Saunders,1937.
26. Smith,HW. FromFishtoPhilosopher .NewYork:VikingPress,1953.
27. KumarS,SuleskiM,CraigJM etal. TimeTree5:anexpandedresource forspeciesdivergencetimes. MolBiolEvol 2022;39:msac174. https: //doi.org/10.1093/molbev/msac174
28. WeissM,SousaN,MrnjaracN etal. Thephysiologyandhabitatofthe lastuniversalcommonancestor. Nature. Microbiology 2016;1:16116. https://doi.org/10.1038/nmicrobiol.2016.116
29. HallJ,HallM. GuytonandHallTextbookofMedicalPhysiology Amsterdam:Elsevier,2021.
30. AndrikouC,ThielD,Ruiz-SantiestebanJA etal. Activemode ofexcretionacrossdigestivetissuespredatestheoriginof excretoryorgans. PLoSBiol 2019;17:e3000408. https://doi.org/10. 1371/journal.pbio.3000408
31. BartolomeusT,AxP.Protonephridiaandmetanephridia-their relationwiththeBilateria. ZeitZoolSystEvolut-Forschung 1992;30: 21---45. https://doi.org/10.1111/j.1439-0469.1992.tb00388.x
32. GoodrichE.Onthecoelom,genitalducts,andnephridia. QJMicrosc Sci 1895;s2 37:477---510.
33. GasiorowskiL,AndrikouC,JanssenR etal. Molecularevidencefor asingleoriginofultrafiltration-basalexcretoryorgans. CurrBiol 2021;31:3629---3638.e2. https://doi.org/10.1016/j.cub.2021.05.057
34. WeaversH,Prieto-SanchezS,GraweF etal. Theinsectnephrocyteis apodocyte-likecellwithafiltrationslitdiaphragm. Nature 2009;457: 322---6. https://doi.org/10.1038/nature07526
35. MayerG,BartolomaeusT.Ultrastructureofthestomochordand theheart---glomeruluscomplexin Rhabdopleuracompacta (Pterobranchia):phylogeneticimplications. Zoomorphology 2003;122: 125---33. https://doi.org/10.1007/s00435-003-0078-z
36. RomerA. TheVertebrateBody,4thedn.Philadelphia:W.B.Saunders, 1970.
37. O’RahillyR,MüllerF. HumanEmbryology&Teratology.NewYork: Wiley-Liss,1992.
38. deBakkerB,vandenHoffM,VizeP etal. Thepronephros;a freshperspective. IntegrCompBiol 2019;59:29---47. https://doi.org /10.1093/icb/icz001
39. EzhovaOV,MalakhovVV.Thenephridialhypothesisofthegillslit origin. JExpZoolBMolDevEvol 2015;324:647---52. https://doi.org /10.1002/jez.b.22645
40. EzhovaO,MalakhovV.Theaxialcomplexofechinodermsrepresents thekidneyandishomologoustothehemichordateheart-kidney. PalaeontologicalJournal 2021;55:1029---38. https://doi.org/10.1134 /S0031030121090033
41. RacitiD,ReggianiL,GeffersL etal. Organizationofthepronephric kidneyrevealedbylarge-scalegeneexpressionmapping. Genome Biol 2008;9:R84. https://doi.org/10.1186/gb-2008-9-5-r84
42. HauganBM,HalbergKA,JespersonA etal. Functionalcharacterizationofthevertebrateprimaryureter:structureandiontransport
mechanismsofthepronephricductinaxolotllarvae(amphibia). BMCDevBiol 2010;10:56. https://doi.org/10.1186/1471-213X-10 -56
43. LoganAG,MoriartyRJ,MorrisR etal. Theanatomyandbloodsystem ofthekidneyintheriverlamprey Lampetrafluviatilis Anatomyand Embryology 1980;158:245---52. https://doi.org/10.1007/BF00315909
44. HannemaSE,HighesIA.RegulationofWolffianductdevelopment. HormRes 2007;67:142---51. https://doi.org/10.1159/000096644
45. Omotehara,T,Nakata,H,Nagahori,K,Itoh,M.Comparative anatomyonthedevelopmentofspermtransportingpathway betweenthetestisandmesonephros. HistochemistryandCellBiology 2022;157:3231---332. https://doi.org/10.1007/s00418-021-02057-x
46. PatelM,IftikarF,SmithR etal. Waterbalanceandrenalfunction intwospeciesofAfricanlungfish Protopterusdolloi and Protopterus annectens CompBiochemPhysiolAMolIntegrPhysiol 2009;152: 149---57. https://doi.org/10.1016/j.cbpa.2008.09.014
47. VirtualHumanEmbryo:avirtualimagedatabaseofserially sectionedhumanembryosfromtheCarnegieCollection.Human DevelopmentalAnatomyCenter,NationalMuseumofHealthand Medicine,ArmedForcesInstituteofPathology,Washington,D.C. 2025. https://www.ehd.org/virtual-human-embryo/
48. MeyerT,HostetterT.WhyistheGFRsohigh?Implicationsforthe treatmentofkidneyfailure. CJASN 2021;980---7, 16,7, https://doi. org/10.2215/CJN.14300920.
49. EvansRG.Evolutionoftheglomerulusinamarineenvironment anditsimplicationsforrenalfunctioninterrestrialvertebrates. Am JPhysiolRegulCompPhysiol 2023;324:R143---51. https://doi.org/10. 1152/ajpregu.00210.2022
50. SallanL,FriedmanM,SanomR etal. Thenearshorecradleofearly vertebratediversification. Science 2018;362:460---4. https://doi.org /10.1126/science.aar3689
51. ClackJ. GainingGround:TheOriginandEvolutionofTetrapods Bloomington,IN:IndianaUniversityPress,2012.
52. DaeschlerE,ShubinN,JenkinsF.ADevoniantetrapod-likefishand theevolutionofthetetrapodbodyplan. Nature 2006;440:757---63. https://doi.org/10.1038/nature04639
53. McCahonT,MillerK.Environmentalsignificanceoflungfishburrows (Gnathorhiza)withlowerPermian(Wolfcampian)paleosolsofthe USmidcontinent. PalaeogeogrPalaeoclimatolPalaeoecol 2015;435: 1---12. https://doi.org/10.1016/j.palaeo.2015.05.032
54. BarratoA,FambiniG.FirstMesozoiclungfishaestivationburrowsof westGondwana(lateJurassicofAraripeBasin,northeasternBrazil). 119. JSAmEarthSci 2022;119:104028. https://doi.org/10.1016/j. jsames.2022.104028
55. RetallackGJ.WoodlandhypothesisforDevoniantetrapodevolution. JGeol 2011;119:235---58. https://doi.org/10.1086/659144
56. HollandN.Thelongandwindingpathtounderstandingkidney structureinamphioxus-areview. IntJDevBiol 2017;61:683---8. https://doi.org/10.1387/ijdb.170196nh
57. HaslettC,ChilversE,BoonN etal.Davidson’sPrinciplesandPractice ofMedicine,19thedn.Edinburgh:ChurchillLivingston,2002.
58. GrabekK,SprengerR.Theevolutionofthermogenesisinmammals. Science 2024;384:1065---6. https://doi.org/10.1126/science.adp8782
59. IchimuraK,SakaiT.Evolutionarymorphologyofpodocytesand primaryurine-producingapparatus. AnatSciInt 2017;92:161---72. https://doi.org/10.1007/s12565-015-0317-7
60. KurokawaK.Tubuloglomerularfeedback:itsphysiologicaland pathophysiologicalsignificance. KidneyInt 1998;54:S71---4. https: //doi.org/10.1046/j.1523-1755.1998.06714.x
61. ThomsonS,BlantzR.Glomerulotubularbalance,tubuloglomerular feedback,andsalthomeostasis. JAmSocNephrol 2008;19:2272---5. https://doi.org/10.1681/ASN.2007121326
62. YanceyP,ClarkM,HandS etal. Livingwithwaterstress:evolution ofosmolytesystems. Science 1982;217:1214---22. https://doi.org/10. 1126/science.7112124
63. RossierB.Osmoregulationduringlong-termfastinginlungfishand elephantseal:oldandnewlessonsforthenephrologist. Nephron 2016;134:5---9. https://doi.org/10.1159/000444307
64. MenetonP,LoffingJ,WarnockD.Sodiumandpotassiumhandling bythealdosterone-sensitivedistalnephron:thepivotalrole ofthedistalandconnectingtubule. AmJPhysiolTRenalPhysiol 2004;287:F593---601. https://doi.org/10.1152/ajprenal.00454. 2003
65. LabarcaM,NizarJ,WalczakE etal. Harvestandprimarycultureof themurinealdosterone-sensitivenephron. AmJPhysiolRenalPhysiol 2015;308:F1306---15. https://doi.org/10.1152/ajprenal.00668. 2014
66. SubramayaA,EllisonD.Distalconvolutedtubule. ClinJAmSoc Nephrol 2014;9:2147---63. https://doi.org/10.2215/CJN.05920613
67. EckardtK-U,CareshJ,DevuystO etal. Evolvingimportanceof kidneydisease:fromsubspecialtytoglobalhealthburden. Lancet 2013;382:158---69. https://doi.org/10.1016/S0140-6736(13)604 39-0
68. StandenE,DuT,LarssonH.Developmentalplasticityand theoriginoftetrapods. Nature 513:54---8. https://doi.org/10.1038 /nature13708
69. FlerovaE,EvdokimovE.Newdataonnephronmicroanatomyand ultrastructureofSenegalbichir (Polypterussenegalus). MDPIBiology 11:1374.
70. HildebrandtF,BenzingT,KatsanisN.Ciliopathies. NEnglJMed 2011;364:1533---43. https://doi.org/10.1056/NEJMra1010172
71. Sancho-MartínezS,López-HernándezF.Pathophysiologyofacute kidneyfrailty. Physiology(Bethesda,MD) 2023;38:275---84. https:/ /doi.org/10.1152/physiol.00011.2023
72. LuyckxV,RuleA,TuttleK etal. Nephronoverloadasatherapeutic targettomaximizekidneylifespan. NatRevNephrol 2022;18:171---83. https://doi.org/10.1038/s41581-021-00510-7
73. DawkinsR. TheGeneticBookoftheDead:ADarwinianReverie.New HavenandLondon:YaleUniversityPress,2024.
74. Rivas-GonzalezI,TungJ.Amulti-million-yearnaturalexperiment: comparativegenomicsonamassivescaleanditsimplicationsfor humanhealth. EvolMedPublicHealth 2024;12:67---70.
75. GalvánS,SchwartzT,GarlandT.Evolutionaryphysiologyat30+: hasthepromisebeenfulfilled? BioEssays 2022;44:e2100167. https:/ /doi.org/10.1002/bies.202100167
76. GilbertS,BoschT,Ledón-RettigC.Eco-evo-devo:developmental symbiosisanddevelopmentalplasticityasevolutionaryagents. Nat RevGenet 2015;16:611---22. https://doi.org/10.1038/nrg3982
77. DanchinE,PochevilleA,ReyO etal. Epigeneticallyfacilitated mutationalassimilation:epigeneticsasahubwithintheinclusive evolutionarysynthesis. BiolRev 2019;94:259---82. https://doi.org/10. 1111/brv.12453
©TheAuthor(s)2025.PublishedbyOxfordUniversityPressonbehalfoftheFoundationforEvolution,Medicine,andPublicHealth.ThisisanOpenAccessarticledistributedunderthetermsoftheCreativeCommonsAttributionLicense(https://creativecommons.org/licenses/by/4.0/),whichpermitsunrestricted reuse,distribution,andreproductioninanymedium,providedtheoriginalworkisproperlycited. Evolution,Medicine,andPublicHealth[2025]pp.229--247 https://doi.org/10.1093/emph/eoaf019 Review