The Harbour School Education for Sustainable Development Report 21-22

Page 1

THS EDUCATION FOR SUSTAINABLE DEVELOPMENT REPORT

SY 2021- 2022

“We are thoughtful about the individuals we serve and the future they bring. We aim to create authentic, collaborative, and human learning environments that reveal and empower the best in every person. The Harbour School’s mission is illustrated in each unique member of our community”

About the Report

This is The Harbour School’s first Education for Sustainable Development Report and is created with reference to the Global Reporting Initiative (GRI) Standards covering the academic year of 1 August 2021 to 31 July 2022. This report aims to contribute to the achievement of the SDGs by becoming a resource that other schools can refer to and then to create their own sustainability programs that fit their own context.

Our material topics in this report are in line with the 2030 Agenda for Sustainable Development, the 17 Sustainable Development Goals (SDGs), which are calls to action that must be implemented by all UN member countries, serve as its cornerstone with emphasis on SDG 4.7. We believe that schools play a significant role in advancing these SDGs through the curriculum as well as by making sure that our operations are as environmentally, socially, and economically responsible as possible. By doing this, we demonstrate to the community the importance of incorporating the SDGs into institutional practices. The entire school community, participated in the process of identifying, validating, and reviewing the sustainability topics that we all agree are important

to the school’s operations and our commitment to unlocking the best in every student, encouraging students to find and develop their areas of strength. The key areas identified are: Experiential Education, Environmental Efforts, Social Initiatives, Diversity and Inclusion, and Our Sustainable Future.

We began our journey towards sustainability very recently, and there is still much to be done. By disclosing our environmental and social activities, we gain a more comprehensive understanding of how seemingly small activities, when done together and done consistently, have the potential to scale up and inspire the larger community. THS is already a leader in future-oriented education and this report aims to demonstrate to other academic institutions that adopting a community service and sustainability development education is workable and in fact must start early and be applied progressively in all academic stages (primary school to university).

The Harbour School 2
About the Report Message from the Head of School Message from the SISP Director I. Unlocking the Best About the School History Core Values Memberships, Accreditations and Awards II. Stewards of THS Organisation Structure Our People Employee Benefits THS Community The Children’s Institute Diversity, Equality and Inclusion Committee Green Campus Design THS Energy and Water Consumption Green Procurement III. Sustainability in THS THS Sustainability Journey Social Impact and Sustainability Program Project Hope More than Meatless Monday IV. Experiential Learning THS Centres of Excellence THS Courses V. Our Sustainable Future Future Initiatives VI. GRI Content Index VII. Appendices - Acknowledgements and SISP Posters 3 4 5 8 - 9 8 - 9 8 - 9 10 - 11 14 - 15 14 - 15 16 16 17 17 18 - 19 20 - 21 21 24 - 25 26 - 29 30 - 31 32 36 - 39 40 - 43 46 - 47 48 - 49 50 - 59 3
Table of Contents
Education for Sustainable Development Report 21-22
GRI 102-46, 102-47, 102-50, 102-51, 102-52, 102-54

Message from the SISP Director

GRI 102-14

Message from the Head of School

The Harbour School has always valued experiential education, and whenever possible endorses authentic (real) experiences. If one is going to support authentic experiences, then it makes sense in today’s world to create experiences that have a real impact on today’s challenges. That is why our High School students designed, funded and had built a school in a children’s hospital in Kenya, then started a functioning Fair Trade coffee company in collaboration with farmers from Peru. It’s why our Middle School students built a prosthetic leg for a three-legged dog and our primary students created a plastic sensor for ocean water and presented impassioned speeches about global issues, each with an action toward addressing the identified problem. But despite many good works and altruistic activities, what was lacking was an overall pedagogical purpose and organizing theme.

Our award-winning Social Impact and Sustainability Program (SISP) used the UN’s Sustainable Development Goals as an organizing base and connected the students across all grade levels with a powerful network of allied organizations both locally and globally. We believe that Education is one of the most important factors in fighting climate change and addressing the UN’s Sustainable Development Goals. It is important for students to understand the problems we face globally, but also to know that there are many people and organizations dedicated to helping solve them and many tools being developed for them to use or improve upon. The young people in schools today are those who will inherit and care for the world tomorrow.

How do we foster our students’ sense of altruism, and care for the wider community, for our planet?

Community service programs in Hong Kong are typically exclusive activities seemingly reserved for some and children are often thought to be too young to help. They are relegated to the sidelines, as if issues that affect the world and the communities in which they live have nothing to do with them but in fact, it has everything to do with them. This is what led to the start of Project Hope in 2019, a program on community service to cultivate interest in community service and inspire volunteerism at THS. THS’s inclusive and community-oriented mission and values meant that it was always fertile ground for a volunteer movement. From the beginning, there has been tremendous support from the THS school leadership.

The key impact of Project Hope is that it brings awareness and most importantly calls into action its academic community, with the help and support of partner institutions, to bring to life community service and sustainable development advocacies and causes in a sustained and long term manner instead of sitting on arbitrary text book concepts.

Building on Project Hope initiative as supported by the school community, THS successfully launched the Social Impact and Sustainability Program (SISP) since August 2021, demonstrating the school’s journey of its humble start of Project Hope, later grew into a school-wide movement of community service and finally evolved into SISP - a full-blown institutionalised project that introduce young students to SDGs. SISP continues Project

Hope’s tradition of serving the ethnic minorities and elderlies locally and those in need overseas (cover SDG 2, 3, 4, 10 and 17), and in addition introducing and guiding students through school-wide green movements (covering SDG 12 and 13). SISP is carefully planned and structured for its first-year launch:

(a) Pre-phase including design of Monitoring and Evaluation (M&E) framework to measure the young students’ learning and behavioural change, before and after their participation in SISP; Conduct training sessions for SISP staff members and volunteer teachers on SDG 4.7 (Education for Sustainable Development, Global Citizenship), (b) Expose students to SDG-related activities following with the framework: Term 1 – Awareness, Term 2 – Exposure (Reflection, Planning), and Term 3 – Take Responsibility (Initiate Project, Participation), (c) Post-phase including sustainability reporting to stakeholders.

By assigning 2 full-time staff in SISP, it allows SISP to expand its scope beyond teaching and learning in the classroom into a multi-role interdisciplinary project, ensuring the implementation of sustainability in both curricula and school operation, while partnering with other organisations to promote sustainability to the community. SISP leads as an example for all schools - a potential long-term solution for HK to achieve sustainability according to the UN’s 2030 Agenda for Sustainable Development and the city’s carbon neutrality goals in 2050 - by nurturing our children, our hope, through schools.

4
The Harbour School
GRI 102-14 5
“We believe that Education is one of the most important factors in fighting climate change and addressing the UN’s Sustainable Development Goals”
Education
“THS aims to demonstrate through SISP that adopting a community service and sustainability education as an integral K-G12 curriculum is feasible.”
for Sustainable Development Report 21-22

UNLOCKING THE BEST

7

About the School

GRI 102-1, 102-2 GRI 102-16

Core Values

EXPERIENCE FIRST LIFEWORTHY LEARNING

Experience is defined as “an event or occurrence which leaves an impression on someone” and we view it as paramount to the learning journey.

COMMUNITY ORIENTED

We are part of our family, our neighborhood, our school, our city, and our global community. We strive to be responsible and joyful members of each.

REDEFINING RIGOR INVESTED IN THE INDIVIDUAL

Know that each person within our community comes with a personality, a history, a set of preferences, goals, specific talents and potentials. Everybody doesn’t fit the same mold. We endeavor to find and reveal each individual’s best.

The Harbour School (THS) is a Kindergarten to Grade 12 international school that aims to unlock the best in every student by taking a customized, experiential and inquiry-based approach to teaching and learning. THS follows an American curriculum with an emphasis on 21st century skills such as problem-solving, teamwork, communication, self-direction, presentation, flexibility, innovation, and social responsibility, with projects applied to authentic problems. The school was founded in 2007 and is gaining a worldwide reputation as a center of excellence. THS was awarded the International School of the Year, Best School - Humanities & Social Sciences and Best Technology Program at the Hong Kong Education Awards 2021 organized by local publisher Hong Kong Living. Education for Sustainable Development Report 21-22

A new set of rigorous classroom expectations is evaluated in terms of the intellectual, personal, academic and creative challenge of an experience, rather than the passive absorption of historically-driven expectations.

The Harbour School 8
The important skills and attributes learned at school are those that will be used throughout a lifetime. 9
Accreditations and Memberships Accreditationsand Awards S.Y. 2021 - 2022 S.Y. 2021 - 2022 T h e H a r b o u r S c h o o l GRI 102-13

STEWARDS OF THS

12
13

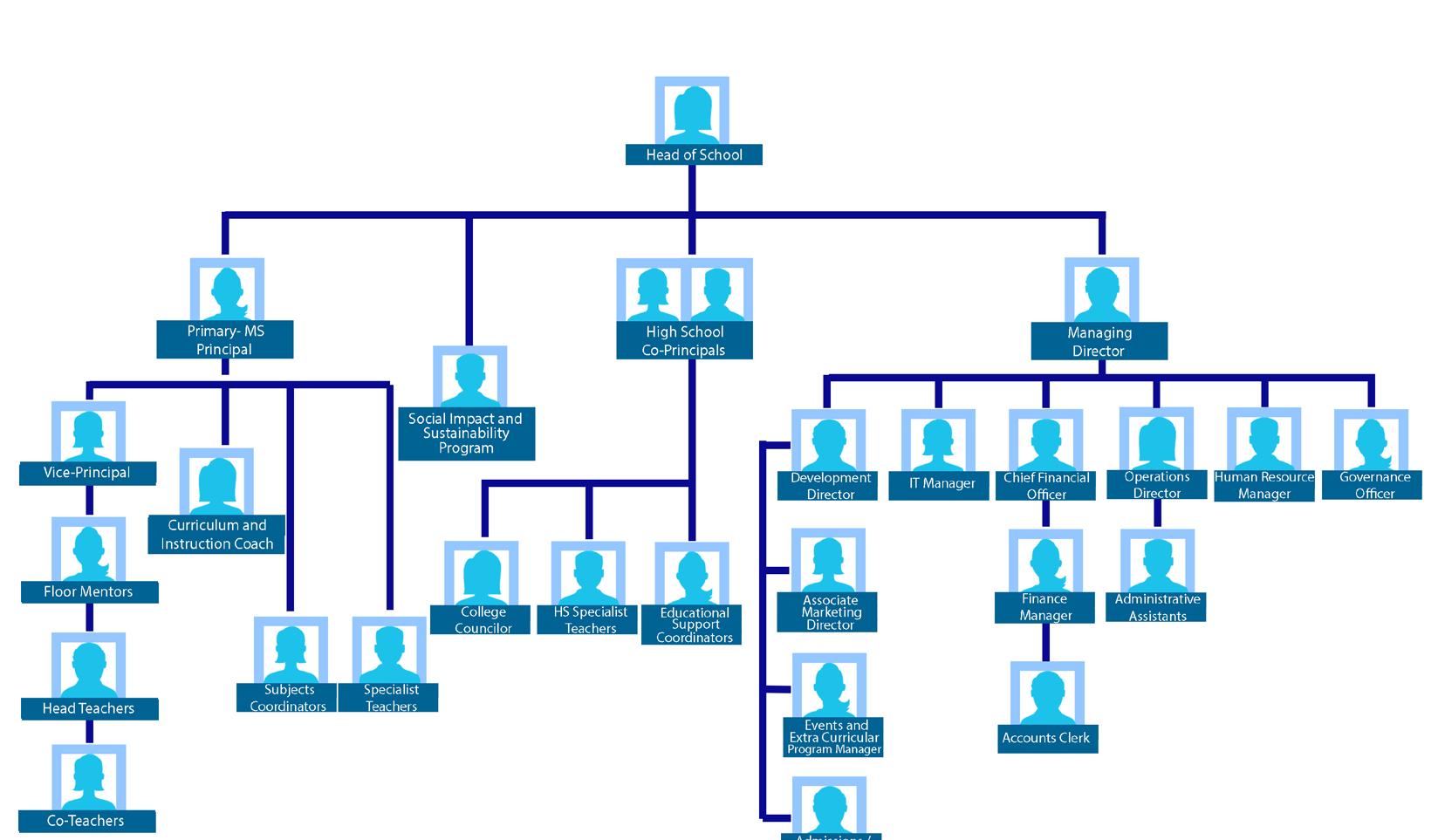
Organisational Structure

As in 2021/22, THS’s daily operations were led by 12 members in the Senior Management Team, overseen by the Board of Directors constituting of 7 members (5 new appointees in the board since December 2021).

THS is a community-oriented organisation that values its employees and supports continued growth and education of all staff. We aim to have a work environment that mirrors our school, with staff loving to come in each day just as much as our students love coming to school. Working at THS should be as much of a joy as the learning experiences are, and we aim to inspire future leaders in progressive education. THS is organised into two departments: academic and administrative. The school’s strategic thrusts of internal, inclusive, and sustainable reforms lead to the institutionalisation of the Social Impact and Sustainability Program, directly under the Head of School, where there is focus on education for sustainable development, as well as sustainability in its operations.

Our People

GRI 102-8, 405-1

THS views children as complex individuals with unique needs, goals, personalities, and backgrounds, and it rejects the concept of “average” when applied to people. THS students, alongside teachers and parents, learn every day to celebrate human diversity and work with different types of people. These are attitudes and skills, learned unconsciously, that they will carry through adulthood.

The Harbour School 14
15
“THS is culturally diverse with students from approximately 40 countries, neurodiverse and is intentionally inclusive.”
GRI
Education for Sustainable Development Report 21-22
102-18

Employee Benefits

The Children’s Institute

The Children’s Institute of Hong Kong Limited (TCI) was founded in 2003 as a service provider in the service of children and families with special needs. TCI was started by the parents of two children with special education needs. Today, TCI operates as a leader to the provision of applied behavior analysis special instruction for students with special eduction needs services in Hong Kong Special Administrative Region (HKSAR).

THS strives to offer a fair and competitive compensation and benefits program for all staff members. Benefits that are provided automatically to full-time workers at the company include life insurance, health care, disability and invalidity coverage, paid school holidays, personal leave, free tuition scholarship for dependent children (teaching or senior admin staff only), and extended paternity leave. Courses, programmes, workshops, conferences, memberships, and seminars for continuous professional development are encouraged for both teachers and non-teaching staff.

THS Community

Our students collaborate in their classes, lunch clubs, and after-school programs on various initiatives that benefit the school community, the local Hong Kong community, and beyond. Every week, our teachers contribute to thought leadership, allowing us to share what we do at THS.

Aside from that, our parents have always been one of our most valuable partners. THS Parent Teacher Association Ltd (PTA) is a non-profit organisation comprised of all THS parent and teacher representatives. The PTA commits to maintain parental involvement in order to support an optimal educational environment for our children and to foster strong community relations among parents, teachers, and school administration.

The Harbour School (THS) and The Children’s Institute of Hong Kong (TCI) have a special relationship because of their shared commitment to offering an inclusive community and curriculum to all students. This continuum gives families a comprehensive overview of the inclusion procedure so that as their children progress through primary and secondary school, they do so with a program and support that broadens their accomplishments and enables targeted growth in specific areas of need.

Diversity, Equality and Inclusion Committee

THS is proud of its commitment to an inclusive community founded on the belief in diversity, equality, and inclusion. THS dedicates time in April of each year to celebrate neurodiversity because it is in these differences that we are stronger together. The Diversity, Equality, and Inclusion (DEI) Committee was established and it supports accepting and celebrating individuals, and what makes every one of us special. Everyone at the school, whether they are faculty, staff, or students, needs to feel valued, respected, and listened to.

The Harbour School 16
17
GRI 102-40, 102-43, 413-1
401-2, 401-3, 403-3, 403-8, 403-9, 403-10, 404-2
405 Education for Sustainable Development Report 21-22
GRI
GRI 405 GRI
THS Students and Staff wore orange to support the Prader-Willi Syndrome Awarness Day

Green Campus Design

The Grove campus was designed by renowned international design company P&T Architects and Engineers, and it has received praise from all over the world for its ground-breaking and innovative school design. The design of the Grove has earned the architectural firm two prestigious awards. Interior architectural design plays an important role in many aspects of student learning and design choices have the ability to support an active learning environment. The interior design of the Grove was inspired by “The Harbour School’s unique approach to teaching which is different from other international schools in Hong Kong, emphasizing experiential learning by stimulating students’ natural curiosity, imagination and joy in learning.”

GRI 102-47
18

THS Energy Consumption

THS employs energy-efficient guidelines and policies and learn the best practices from other organisations under their initiatives, including the BEC Low Carbor Charter and HK Electric’s Happy Green School Label Scheme 2021-2022. At the classroom level, information and education campaigns on energy efficiency and responsible power consumption are also carried out.

THS Water Consumption

GRI 303, 303-5

THS has always shown our commitment to water conservation from the different policies, activities and exposure that are provided to the students. The operations team has been monitoring the water usage of both the Grove and Garden campuses on a monthly basis to look for areas which they can reduce consumption. Through the Social Impact and Sustainability Program, the Grade 4 students are introduced to SDG 6 and 14 to learn more about clean water, sanitation and hygiene issues, alongside marine-related conservation. As part of the rooftop garden of THS called the Learning Garden, automated sprinkler systems are installed to ensure that water is efficiently used in watering the plants.

THS Energy Audit

To ensure energy efficiency, an energy audit was conducted by professional engineers in the Grove and Garden campuses on 26 April 2022 and 13 June 2022. They went through a thorough inspection of equipment (air conditioning units, lifts and escalators), lighting and plumbing systems, as well as an analysis of the electrical layout vis-a-vis energy bills and consumption.

Green Procurement

THS started the green procurement scheme for school supplies in early 2022 under the collaborative efforts of different internal teams, with the aim to ensure the sustainability of the world’s resources and make the school campus more sustainable.

Under THS’s first green procurement project, the teams worked together to research and procured a recycled copier paper which is wrapped in non-plastic package and is rated with an ISO 14001 for Environmental Management System, with more green stationeries procurements under progress and evaluation.

Bus Policy

GRI 102-50

THS requires all students to take school buses or public transportation to school and a strictly-enforced Mandatory Bus Policy that parents must sign preventing the use of private cars.

SCHOOL
131 The Harbour School 20
STUDENTS TAKING THE BUS
BUS ROUTES 9
0% 100% 60% 40% 20%
21
GRI 204 GRI 302, 302-1, 302-4 *No year-to-year data comparison as this is the first reporting period.
Education for Sustainable Development Report 21-22
In-person lessons were suspended during the period from 14 January to 19 April due to COVID. *No year-to-year data comparison as this is the first reporting period.

SUSTAINABILITY IN THS

THS Sustainability Journey

Marine Science Community Service Social Impact and Sustainability Program

Social Impact and Sustainability Program (SISP) is THS’s framework to build social consciousness and sustainability mindset within the school by incorporating United Nations’ 17 Sustainable Development Goals into its curriculum and encouraging students, faculty and parents to contemplate and execute these goals under the SISP’s planned and tailored initiatives for each grade level from Prep, Primary, Middle to High School. SISP has two full time staff who lead activities and initiatives that children, teachers, and the whole school community can take part in. Both SISP members have been officially appointed as the Global Schools Advocate on behalf of the Global Schools Program, an initiative of the United Nations Sustainable Development Solutions Network (SDSN), who are trained in the fundamentals of Education for Sustainable Development (ESD). They serve as educators, community action planners and connectors, who ensure the long-term implementation of a school-wide strategy for integrating the SDGs, as well as global citizenship in school curricula and sustainability operations.

Sustainability Survey

SISP conducted two sustainability surveys with over 200 THS students from Junior Grade 1 to Grade 8 (aged 5 to 14) in August 2021 and May 2022, before the official launch of SISP and 9 months after. There was a remarkable 85% and 133% increase of students awareness of “Sustainability” and “UN Sustainable Development Goals’’ respectively over the school year, which demonstrates a strong testimony as a school introducing a formal sustainability program. SISP strongly advocates K12 schools to invest ample time and attention into impact measurement which would form an integral part to disclose the students’ positive behavioural change. Intangible impacts on students would further benefit the society by transmitting a ripple of positive mindset towards sustainability through the students’ personal networks.

SISP collaborates closely with teacherled committees such as the Green Committee and the Diversity Equality and Inclusion Committee, and the administration like the Operation Team to make the campus more sustainable. SISP aims to serve as a platform to connect all stakeholders, and advocate other K12 schools to participate in the global movement to commit to sustainable development.

The Harbour School 26
27
GRI 102-12,
102-40, 102-43, 413-1
Education for Sustainable Development Report 21-22 Faculty Green Committee Diversity, Equality and Inclusion Committee Project Hope Operations Team PTA Students
The SISP Team presented THS Sustainability Survey at the Stockholm+50 associated event organised by the UNSDSN and Global Schools Program on 3 June 2022.
HIGHLIGHTS 78 95 13 82 39 ACTIVITIES ACROSS ALL GRADE LEVELS SCHOOL-WIDE EVENTS GRADE-SPECIFIC ACTIVITIES ORGANISATIONS INTERACTED WITH THS STUDENTS KNOWLEDGE-SHARING AND NETWORKING EVENTS ATTENDED
ACTIVITIES
2021 - 2022
SISP
S.Y.

GRI 102-12, 102-40, 102-43, 413-1

#theheartofharbourschool

THS established Project Hope in 2019 to serve as a catalyst and platform for the school’s vision to integrate and weave a mindset of community service into the core of its academic fabric. Inspired by social responsibility programs present and implemented in sizable enterprises and corporations organised, participated in and sustained by employers and employees in the workforce, THS deems that the same framework must be equally applied in a school setup and strongly believes that cultivating a mindset of community service and sustainable development must start during a child’s formative years.

The project started humbly in 2019 with single digit events and eventually evolved and grew with the support of the school and its community. It has successfully completed 26 events from 2019 to early 2022 despite the challenging times of COVID. Its initiatives focused on elderlies and ethnic minorities in Hong Kong as well as people in the developing countries. Its thrust is to spark curiosity and interest by introducing basic but important concepts of volunteerism and community service through activities that are simple yet thoughtful, highly interactive and relatable, easy to comprehend and execute, with a long-term aim to establish a full-blown community service and sustainability program formally embedded into the school’s curriculum and course offerings.

IMPACTS INNOVATION SUSTAINABILITY

Project Hope structures projects into nuggets of tasks for students that are not overwhelming but may be easily shared with. Project Hope advocates to the students that small steps, when aggregated, result in a big stride leading to positive contribution and change.

PROJECT HOPE ACTIVITIES

Project Hope strengthens partnerships and engagement within the school, with outside community and partner institutions too, It will continue serving as a catalyst and an instrument for the school’s vision to embed a positive mindset for social impact and responsibility into the very fabric of the school’s culture - inclusion, kindness and humanity.

The journey of Project Hope can show to other schools that a small community service initiative can grow and become a school-wide movement, and eventually lead to the creation of a formal sustainability program. THS would make certain parts of its sustainability program accessible to other schools to help serve as a baseline or benchmark for their own program development.

The Harbour School 30
31
Education for Sustainable Development Report 21-22

More than Meatless Monday

THS launched the More Than Meatless Monday (MMM+) Campaign in August 2021 and encouraged all stakeholders to commit to a sustainable diet and contribute to sustainability. THS strongly believes the promotion and adoption of plantbased diet to the younger generation is key to achieving Hong Kong’s Climate Action Plan 2050. During 2021-22, THS has 100+ students, parents, teachers and other community members signing up and joining the school-wide movement, and pledged to eat other options aside from meat on Mondays.

As part of the celebration of World Vegan Day on 1 November 2021, SISP promoted plant-based diet together with THS Meatless Monday Campaign spearheaded by Ms. Greenberg. SISP invited Green Monday, Nestlé HK, Good Food Technologies and Garden Hill for sharing and tasting sessions. Students in grades 5 through 8 learned how a plant-based diet can have positive effects and how innovation and technology are key drivers of sustainability. Green Monday also held an interactive booth to connect how plant-based diet contributes to achieving the United Nations Sustainable Development Goals.

Based on the Meatless Monday Calculator, the participants in the initiative were able to prevent 7,658 miles of greenhouse gas emissions, save an equivalent of 21,251 bathtubs worth of water, 2,062 fish, and 49.5 tennis courts worth of forest, extend their lives by 63 days, create 23,127.7 square meters of marine reserve, and allow 125.8 chickens to cross the road each year.

“Like MSMEs, schools may not be the first thought that people come to mind as organizations that could bring impactful changes to sustainability. But just like MSMEs have the potential to contribute to sustainability with its 45% workforce in the HK private sector, there are more than 800,000 K12 students in 2021/22 based on EDB’s data. Together with their parents and other stakeholders, K12 schools ecosystem in HK constitutes more than 2 million individuals who have the capability to become significant catalysts for community transformation toward sustainability. SISP demonstrates that the set-up of a sustainability program in each school could be a unique and strategic opportunity to directly involve those who are often left behind in this global movement of racing towards sustainable development - our children - in which no other institutions could create the same level of impact as schools might achieve as part of the long-term solutions to sustainability.”

The Harbour School 32
33
Education for Sustainable Development Report 21-22
-Mr. Rafi Cristobal, Director of SISP

EXPERIENTIAL LEARNING

35

Marine Science Center

THS Centre of Excellence

The Marine Science Center is an aquarium and laboratory facility with an emphasis on education and outreach programs. THS is perhaps the only one of the few primary and secondary schools in Asia with an on-campus “wet lab” – an impressive marine science research and education facility with many marine animals and plants including coral species unique to Hong Kong. The school also has an “outdoor classroom” – a 50-foot sail boat affectionately named the Black Dolphin manned by an experienced crew with science backgrounds which takes students on field trips in Hong Kong waters to study local marine life and the ocean. Students at the school are taught marine science and ocean topics, from Pre-K through to Grade 12 by marine science specialists. At THS, Marine Science is not a special or extra class - it is potentially a part of all classes. The MSP faculty (two marine biologists and the ship’s captain and first mate) meet with teachers to explore ways to utilize these resources to support and extend already existing science, social studies, English or math topics. Since MSP experiences are woven into other classes - not just in science but also literacy, social studies and the arts - this increased enthusiasm have contributed to a heightened interest in all aspects at school. Students develop a deep appreciation and responsibility for not only our oceans and marine creatures, but for all of nature, when ocean literacy is integrated throughout the curriculum.

“A 2019 survey of the THS student population revealed that a majority of students have shown a heightened interest in science because they are learning about the ocean and life in the ocean in a hands-on way at the marine science center and the Black Dolphin.”

Outreach

THS helped other schools incorporate marine science into their curriculum as part of their advocacies when the two THS MSC Staff were appointed to the board of the Asia Marine Education Association (AMEA). They jointly presented their research at the 2021 US National Marine Educator Association (NMEA) on “Infusing Curriculum Standards with Ocean Literacy Principles”.

The use of the MSC was made available to children throughout Hong Kong during the THS’s Fully Immersive Scholars’ Holiday (FISH) programs and School Extension Activities (SEA courses). Aside from that, local kindergartens are invited to conduct several classes in the MSC.

Partnerships

THS joined the Oceans3C Initiative, and has collaborated with several other international or local organisations such as Plastic Free Seas, WWF, Greenpeace’s no-straw campaign, Aquameridien for beach cleanups, MakerBay’s coral mapping project and the official international Reef Check. In addition, local organisations such as the Girl Guides have previously used The Black Dolphin. These connections, which are mutually beneficial, not only broaden the program’s ability to assist others, but it also piques the interest of other organisations that then make contributions to others.

The Harbour School 36
37
GRI 102-12 Education for Sustainable Development Report 21-22

Black Dolphin

THS Centre of Excellence

The Black Dolphin is a classic 50-foot wooden ketch that serves as The Harbour School’s “outdoor classroom”. This beautiful vessel is a diesel auxiliary gaff-rigged cruising ketch designed by renowned Southern California marine architect Hugh Angelman and built in 1944 at the Wilmington Boat Works (“Wilbo”) in Wilmington, California. The Black Dolphin is white oak framed and mahogany planked, with teak decks and gum interior trim. At The Harbour School, we believe that learning can be that much more engaging, fulfilling and enriching by experiencing lessons instead of simply taking notes behind a desk in a classroom.

The Black Dolphin is, quite literally, a sailing platform for adventures in science, math, social studies, literacy, art, music and other areas of the curriculum. At The Harbour School, marine sciences are taught at all grade levels. While many sail programs teach sailing, and others focus on character traits and team building, we are one of the few programs that focuses primarily on education and research. Students also learn leadership skills such as collaborative problem-solving, teamwork, resilience and self-reliance. Yes, they also learn to sail and along the way, they also have a lot of fun.

Foundry

THS Centre of Excellence

The Foundry is a makerspace that is designed to provide a safe place for students to explore Science, Technology, Engineering, Arts & Mathematics (STEAM) by using tools and equipment that encourage innovation and creativity in design and fabrication. All THS students will participate in a fully immersed, intense project in the Foundry for at least one week that is connected to their academic work by collaborating with other teachers. The Foundry is also home to a host of after school programs and enrichment programs that develop proficiency in the use of tools and equipment. The five tools available at The Foundry include woodworking, robotics, electronics, laser cutting, and 3D printing.

Students of all levels of ability are welcome at The Foundry. We encourage collaboration across age groups and support an inclusive learning environment where students are encouraged to see Foundry projects via a social and environmental justice lens. The Foundry adheres to the constructionist educational approach, where students construct knowledge through handson designing, building, tinkering and fabricating. We expect students to partake in “hard fun” where learning seems play-like but also provides valuable learning experiences. We want students to put their knowledge to good use and adhere to the “teach them to fish” philosophy in addition to learning new skills in the Foundry. We will purposely create initiatives that encourage students to address realworld issues that benefit humanity by collaborating with educators and other specialists. Students will engage in real-world problem solving this way, and their solutions will be transferable outside of the classroom. We want our students to see regional and global problems and be given the tools they need to work together to develop creative solutions.

The Harbour School 38
39
Education for Sustainable Development Report 21-22

THS COURSES

Meraki Giving

Grade 9 to 12

Meraki Giving is a non-profit organization run by passionate high school students who are dedicated to creating a world of equal opportunities. Their name encapsulates the nature of society and their intentions. The word ‘Meraki’ – Greek for putting all of yourself and your passion into everything you do – is their commitment.

Meraki Giving’s mission is to collaborate with local and global communities to identify issues of concern and streamline resources to create solutions. Their desire to connect Hong Kong with communities across the world is symbolised by two hands joining together in their logo. These collaborations lead to a multitude of experiences that many students do not usually encounter until they

are in the workforce. In 2017, they built Kuunga Mkono, a school where long term care children recovering can receive both health care and education. It was done in partnership with Shoe4Africa Children’s Hospital in Eldoret, Kenya. It is the only public children’s hospital in East and Central Africa. ‘Kuunga Mkono’ is Swahili for “putting your hands together for something good”. In 2019, the Meraki Giving worked with coffee farmers in Peru to build business relationships in Hong Kong in hopes of creating new pathways out of poverty for these families. Most recently, they launched their newest initiative, SOLE (Sustainable Oceans, Liveable Earth), which is focused on ocean sustainability and climate action.

Media Technology

Grade 3 to 12

Education Technology (EdTech) has significantly changed how students are taught and how they learn, especially amidst the global pandemic. The term “EdTech” refers to the use of technology tools to enhance and support more in-depth and specialised learning experiences. These resources improve learning experiences and are more than just tools to keep students entertained while they are learning. For THS, all grade levels and the entire academic day were covered by VC@T (Virtual Classrooms at THS) classes, which also included afterschool activities, clubs, and social gatherings. Teachers were given additional training to enable them to create online classes that are engaging, and a supervision process was enabled for administrators to assess teachers’ performance and give important feedback. Interactive activities and virtual lessons come in the form of online games, learning applications, virtual field trips,

virtual presentations, and interactive slides. THS was highlighted as a model school in Learning Supercharged: Digital Age Strategies and Insights from the Edtech Frontier, a book written by Dr. Lynne Schrum, former president of the International Society of Technology in Education, in part because of its use of technology (ISTE). THS was chosen as one of three international schools in Hong Kong (out of a total of eleven schools) to participate in the Harvard Project Zero and Catalyst Lab study, Envisioning Innovation in Education, and Harvard Graduate School of Education Leadership granted its first-ever overseas placement for a doctoral candidate at THS. In this project, schools trade concepts and plans so that participants from all across Hong Kong can learn about various technological pedagogies.

Sustainable Fashion

Grade 9 to 12

Sustainable Fashion is a course that allows students to develop and create their own wearable fashion. This year-long introductory course teaches students the fundamentals of mood board sourcing, fashion illustration, artist and designer research, sewing, and construction of productions from ideation to full creatgroup fashion show organized and run by students with the support of their fashion mentors. This course helps students build innovative solutions to support sustainability, social fairness, and ethical practices in the fashion business as well as prepares them for leadership roles in the sector.

The Harbour School 40
41
Education for Sustainable Development Report 21-22

Sustainable Business Design

Grade

Leading research organisations clearly predict that in ten years, only those businesses that can successfully incorporate sustainability into their operations will remain successful and competitive. The impact of business on nature and society is becoming more visible and traceable, and consumers are expecting more responsible offers. As a result, products, services, and the production process must adhere to ecological and social standards.

This course investigates the three pillars of sustainability and a variety of issues related to them. Students explore the Green Business Model and choose an environmentally friendly service or product that is required by their communities. They then have the opportunity to design and make a prototype of an eco-friendly service/product using high technology, create branding and marketing for the service/product, and possibly launch their own online business where all proceeds go back to the community.

At the end of the course, students serve as ambassadors and share their knowledge in developing sustainable, valuesbased business models.

Global Issues Conference

Grade 5 Capstone Project

The Global Issues Conference (GIC) is an interdisciplinary approach to project-based learning that incorporates literacy, social studies, science, critical thinking, resilience, inquiry, innovation, and other skills for Grade 5 THS students. Its goal is to empower students to address and resolve global issues.

Students were encouraged to address global issues through local and communal empathy, using the UNSDGs as the framework and core basis. They went through three phases: introduction, research and writing, and production. Students spent a term learning about and taking action on the global issue they have chosen, created posters and wrote speeches to be presented to their parents, families, teachers, and other guests.

This academic year, Grade 5 students were introduced to nine guest speakers who are outstanding in their fields of work. From a fencing Olympian, to founders of organisations, experts shared their insights and journey. The speakers came from around the globe including USA, Lebanon, India, Nigeria and Hong Kong, showed our students the various global issues they have been trying to solve, including ocean and land pollution from plastics and face masks, creating sustainable energy sources, capacity building for refugees, sustainable diet, women empowerment, and agricultural development.

STEAM Week and Arts Interim

Grade 9 to 12

Students sign up for a STEAM-focused or art-focused project that will take four days to complete and be displayed on the fifth.

One STEAM project focused on a terrible disease that affects more and more of us every day: homelessness. Here, students learned about sustainable affordable housing role models like Oregon’s Emerald Village Tiny House Community. For communities in Hong Kong that are looking for compassionate solutions to their own housing crisis, students designed and constructed paradigm-shifting prototypes. At the end of the course, students present and defend the financial and environmentally responsible aspects of their final design and construction.

In art, students explored the economic, social, environmental pillars of sustainability with a particular emphasis on singleuse plastic. Students developed a profound understanding of how art can be used to spread awareness about important issues related to the three pillars through artist appreciation and artwork. Students learned the necessary knowledge and abilities to develop and create a group sustainable art project of their choice, in addition to participating in a series of related field trips to art exhibitions and the like. All THS students, faculty, families, and the general public attended the final exhibition of the students’ work and the presentation of their artwork.

Learning Garden

Through the pursuit of edible education, our Learning Garden will foster awe in our students as they become aspiring stewards of organic food and sustainable systems. In partnership with the Rooftop Republic, the organic farm aims to nurture a school community of active changemakers to make healthy and sustainable lifestyle choices whilst building community connections. An edible education incorporates three critical values: Land stewardship, Nourishment, and Communication. Learning that is based on something as fundamental, approachable, and universal as food offers a solution to not only the pressing environmental and health problems, but also to the rejuvenation of all academic areas. The Learning Garden held a total of 9 monthly activities, with 161 participants made up of students, teachers, and school administrators with a total of 322 engagement hours. More than 34 kilos of 20 types of a variety of cool season, warm season, and herbs and edible flowers were grown from September 2021 to April 2022.

The Harbour School 42
9 to 12
Junior Grade 1 to Grade 8

OUR SUSTAINABLE FUTURE

Future Initiatives

ReThink 2022 Sustainable Business Forum & Solutions Expo

THS, together with the Social Impact and Sustainability Program Team, exhibits in ReThink HK 2022 to showcase its sustainability effort, which is the city’s most ambitious business event for sustainable development. THS exchanges thoughts and ideas with the attendees while featuring the school’s future plans and sustainability initiatives.

The Seaweed Initiative

The Harbour School Hong Kong (THS)’s funding proposal on ECF The Seaweed Initiative is being accepted and approved under the Environment and Conservation Fund. By working with THS Marine Science Centre and THS Foundry, SISP hopes to introduce and promote to the young generation in Hong Kong on how seaweed plays an important role in sustainable development, as well as raising their awareness on the sustainability and innovation of seaweed farming and seaweed-based products (e.g., bioplastic and plant-based protein).

Green Council - UNSDG Achievement Awards 2022

In September 2022, THS is honored to win three awards for its Social Impact and Sustainability Program (SISP) under the Project Award category in UN SDG Achievement Awards 2022 organised by the Green Council. These include the Silver Award according to overall scoring, as well as Best Approach Award and High Replicability Award. THS, with its whole-school approach of establishing a formal sustainability program, hopes to inspire and empower all schools in Hong Kong to play a more active role in contributing to sustainable development, which could be the potential long-term solution for Hong Kong to achieve sustainability.

New Campus

Lifewire and The Harbour School join hands to honour Hong Kong’s cultural history with the ‘e.a.r.t.h. Project’, breathing new life to the century-old Tai Tam Tuk Raw Water Pumping Station Staff Quarters Compound monuments under the Batch VI of Revitalisation Scheme of HKSAR Government. Lifewire is a nonprofit organization with the mission of empowering those in need in society as well as children with rare diseases and their families by promoting education and its continued advancement.

The site will be re-imagined as an early years campus for THS and will be known as the Earth Campus, and will provide approximately 150 places for children aged 3-8 (starting with PN - K3 initially), with an average of eight to one student-teacher ratio. THS Earth Campus consists of three main buildings that open onto Tai Tam Harbour, a strategic waterside location for THS’s marine science program. The campus design will take into account the principle of “minimum intervention” and “reversibility”, with an emphasis on the environment with the incorporation of sustainable materials, design and practice, providing naturebased early childhood education, sustainability and heritage awareness programs designed for the public.

The Earth Campus will also serve as an open space for education given its proximity to the Tai Tam Waterworks Heritage Trail, which showcases Hong Kong’s rich waterworks, architectural, and engineering history, including guided tours, nature-related activities, wellbeing programs, arts and music events, and other events. The public will have access to a Water Gallery that will detail the development of Hong Kong’s water system as well as the historical significance of the city’s monuments. A new Annex with a rooftop viewing platform will also be constructed so that people can appreciate the waterfront, the local environment, and social activity display areas.

The Harbour School 46
47

GRI Standard and Disclosure Reference and Response

GRI 102: General Disclosures

GRI Standard and Disclosure Reference and

The Harbour School 48 GRI Content
Index
102-1 Name of the Organisation About the School (P. 8-9) 102-2 Activities, Brands, Products And Services About the School (P. 8-9) 102-3 Location Of Headquarters The Grove, 332 Ap Lei Chau Bridge Road, Ap Lei Chau, Hong Kong 102-4 Location Of Operations The Grove, 332 Ap Lei Chau Bridge Road, Ap Lei Chau, Hong Kong The Garden, 138 Lee Chi Road, Ap Lei Chau, Hong Kong 102-8 Information On Employees And Other Workers Our People (P. 14-15) 102-12 External Initiatives Social Impact and Sustainability Program (P. 26-29) Project Hope (P. 30-31) Marine Science Center (P. 36-37) 102-13 Membership Of Associations About the School (P. 8-9) 102-14 Statement From Senior Decision-Maker Message from Head of School (P.4) Message from SISP Director (P.5) 102-16 Values, Principles, Standards, And Norms Of Behavior Core Values (P.8) 102-18 Governance structure Organisation Structure (P.14) 102-40 List of stakeholder groups THS Community (P.16) Social Impact and Sustainability Program (P. 26-29) Project Hope (P. 30-31) 102-43 Approach To Stakeholder Engagement THS Community (P.16) Social Impact and Sustainability Program (P. 26-29) Project Hope (P. 30-31) 102-46 Defining Report Content And Topic Boundaries About the Report (P.3) 102-47 List Of Material Topics About the Report (P.3) 102-50 Reporting Period About the Report (P.3) 102-51 Date of Most Recent Report About the Report (P.3) 102-52 Reporting Cycle About the Report (P.3) 102-53 Contact Point For Questions Regarding The Report Director, Social Impact and Sustainability Program Rafi Cristobal scristobal@ths.edu.hk 102-54 Claims Of Reporting In Accordance With the GRI Standards About the Report (P.3) 102-55 GRI Content Index This Index GRI
Procurement
103-1 Explanation Of The Material Topic And Its Boundary Green Procurement (P.21) GRI 302: Energy 103-1 Explanation Of The Material Topic And Its Boundary Energy Consumption (P.20) 103-2 The Management Approach And Its Components Energy Consumption (P.20) 103-3 Evaluation Of The Management Approach Energy Consumption (P.20) 49
204:
Practices
Response 302-1 Energy Consumption within the Organisation Energy Consumption (P.20) 302-4 Reduction Of Energy Consumption Energy Consumption (P.20) GRI 303: Water 103-1 Explanation Of The Material Topic And Its Boundary Water Consumption (P.21) 103-2 The Management Approach And Its Components Water Consumption (P.21) 103-3 Evaluation Of The Management Approach Water Consumption (P.21) 303-5 Water consumption Water Consumption (P.21) GRI 305: Emissions 102-47 Sustainable Design And Construction Green Campus Design (P.18) 102-50 Mobility Bus Policy (P.21) GRI 401: Employment 401-2 Benefits provided to full-time employees that are not provided to temporary or part-time employees Employee Benefits (P.16) 401-3 Parental leave Employee Benefits (P.16) GRI 403: Occupational Health and Safety 103-1 Explanation Of The Material Topic And Its Boundary Employee Benefits (P.16) 403-3 Occupational health services Employee Benefits (P.16) 403-8 Workers covered by an occupational health and safety management system Employee Benefits (P.16) 403-9 Work-related injuries Employee Benefits (P.16) 403-10 Work-related ill health Employee Benefits (P.16) GRI 404: Training and Education 103-1 Explanation Of The Material Topic And Its Boundary Employee Benefits (P.16) 404-2 Programs for upgrading employee skills and transition assistance programs Employee Benefits (P.16) GRI 405: Diversity and Equal Opportunity 103-1 Explanation Of The Material Topic And Its Boundary The Children’s Institute (P.17) Diversity, Equality and Inclusion Committee (P.17) 405-1 Diversity of governance bodies and employees Our People (P.14) GRI 413: Local Communities 103-1 Explanation Of The Material Topic And Its Boundary THS Community (P.16) Social Impact and Sustainability Program (P. 26-29) Project Hope (P. 30-31) 413-1 Operations with local community engagement, impact assessments, and development programs THS Community (P.16) Social Impact and Sustainability Program (P. 26-29) Project Hope (P. 30-31) Education for Sustainable Development Report 21-22

AppendicesAcknowledgements and SISP Posters

Education for Sustainable Development Reporting Team

Social Impact and Sustainability Program Team

Mr. Rafi Cristobal - Director

Mr. Handrich Hernando - Coordinator

Mr. Van Tenga - Onsite Manager

Acknowledgements

Dr. Jadis Blurton - Head of School

Mr. Dan Blurton - Managing Director

Ms. Christine Greenberg - Primary and Middle School Principal

THS Operations Team led by Mr. Jason Wong - Director

THS Development Team led by Ms. Tisha Del Rosario - Director

Mrs. Jen Crickenberger - Curriculum and Instruction Coach

Ms. Momoko Law - Human Resources Manager

THS Parent Teacher Association

THS Marine Science Center led by Mrs. Sarah Taylor

THS Foundry led by Mr. Dean Lea

THS Library Team

THS Media Tech

The Children’s Institute

THS Green Committee

THS Finance Team

THS Learning Garden Committee led by Ms. Natalie Mierczak

THS Diversity, Equality and Inclusion Committee led by Ms. Leanne Wu

THS High School Advisers - Ms. Katt Lee and Mr. Matt Schiavon

SY 2021- 2022 THS EDUCATION FOR SUSTAINABLE DEVELOPMENT REPORT +852 3905 0180 info@ths.edu.hk www.ths.edu.hk

Turn static files into dynamic content formats.

Create a flipbook
Issuu converts static files into: digital portfolios, online yearbooks, online catalogs, digital photo albums and more. Sign up and create your flipbook.