




























JOUNERY MAP
Pre-exhibition Find exhibition information
pictures at the gate
chapter
to explain Look at the exhibits






The projected space comes from the shape of the brick kiln
Traditional residential space types
Exhibits detailed explanation
Combine display content to create characteristic space Space
Customize the tour path and content
Positioning and navigation
Exhibits detailed explanation
Game interaction

1 Prompts for APP usage









Use virtual space
Projection

















1 Each flash data represents the temperature, time and flue gas emission parameters of each brick in the kiln when it is roasted by fire

EXHIBITION 2


2 The bricks gradually light up as the visitors walk along the corridor, and touch lights up.
3 Observe the firing inside the kiln through the holes on the outside.The display dynamically displays flames and bricks.


4 With portrait capture, a carve pattern randomly appears on the display board as visitors walk by.









Five arched displays form a section of the corridor where one walks through a history of flames and brick motifs, which like bricks are burned by the flames to react, be sculpted, and ultimately become a finished piece.







The outer wall of the semi-circular space imitating the brick kiln projects the texture of the outer wall of the brick kiln in sequence, the blue smoke projected by the sky when the bricks are placed, the fire during firing and the finished brick carving.
video soreenshots





video element
The outer wall of the semi-circular space imitating the brick kiln projects the texture of the outer wall of the brick kiln in sequence, the blue smoke projected by the sky when the bricks are placed, the fire during firing and the finished brick carving.





Welcome to scan the QR code below to experience the






Engage
Location:




"

Eriko Yamane
Age: 23
Engage







Age:









To understand how the stakeholders in the process of community building game interact with each other and operate the entire service system, I used a stakeholder map.


PART1-1 PHENOMENON
In 2021, all graffiti was wiped out and a period of graffiti culture disappeared.




PART1-2 QUESTION
What should we make of Tom Takeshita's ‘graffiti’ world? Reclaim it? Change? Or find balance?.
PART2-1 ELEMENT
Graffiti is a visual and spiritual symbol that is directly expressed on the street façade of Takeshita-dori, and the project proposes to use graffiti as an element to carry the graffiti culture of Takeshita-dori, which used to be characterized by its individuality, and its “sense of individuality”.
PART2-2 THE POPULARITY OF GRAFFITI CULTURE
Enable visitors to participate in the artist's creative process, in-depth experience of the charm of art

PART3-1
Re-embracing graffiti creator
PART3-2
Explore the new values of graffiti culture
Building Virtual Graffiti Worlds
PART4-1 APP
A fake building business game based on stores on the streets of the real Takeshita Pass.




Graffiti patterns transformed into 3D buildings

PART4-2 AIGC
ComfyUI+ChatGPT

PART3-3
Reduce conflicts
Enhancing street personalization Online Virtual Business + Specialty Architecture
PART4-3 GAME
Reducing economic and rights conflicts between homeowners and painters






Front Stage Backstage
•
•

Pick your favorite doodles from the map or gallery
Put all the parts together to form the building Personalized adjustments
• Upgrade building parts
• Excellent rendering appearance
• Experience the VR therapy world
• Record your building
• Invite Private friends to see the building
• Operate, share and earn points
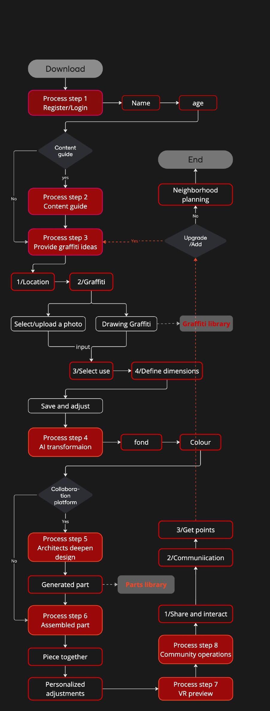
Collaboration Platform
Provide virtual interactive platform
Offer communicate platform
• Collaborate with architects and developers to get designs off the ground
• Visiting this graffiti gallery
Provide a discussion platform
Cloud Storage Behavioural preference analysis
VR Technical Maintenance Automatic calculation of points



UI design
The game is divided into two parts: homepage and community.
Players can select graffiti, AI transformation, and building parts in order to complete a complete building.
In addition, you can run building upgrades in the community, or work with artists and architects









architecture




Using VR software spark studio to place architectural models on real streets


AI workflow extensions
AI-generated electronic souvenirs
Intelligent Recommendation System
Behavior Analysis and Environment Optimization
Applications of AR
1 AR-assisted graffiti allow graffiti to transcend the 2D plane, presenting in 3D on building surfaces that evolve with user interaction and changes in time or perspective.
Additionally, AR enhances live art performances by bringing virtual artworks into 3D as users interact with them.

2 People can explore the building through AR interaction in the game, which includes various areas such as exhibition spaces, creation zones, and interactive spaces.
In the future, countless exciting stories are bound to unfold within these spaces.






TECHNOLOGY LAYOUT
sensorsForce-sensitiveForceSensorresistorsaresimple fordetectingweightandforce.






ArduinoUnoR3 enablingdynamiclightingeffects andanimations






TheEMGMuscularSignalSensor muscleEMGmusclesensormeasuresthe activityandproducesasignal contraction.toshowtheamountofexpansionand


LEDRingModuleenablingdynamiclightingeffects andanimations
SensorTemperatureHumidity Module ofprovidesaccuratemeasurements temperatureandhumidity





TOUCHDESIGNER



Start: Simulate walking in the mountains Human kowtowing interaction

appears EMG、Force and Temperature Humidity Data
- Saying the Sutra in your mouth or saying your wishes - The outside wind speed is large, as if standing at the foot of a mountain
After kowtowing, people can see the sacred Mount Kailash reveal the beautiful scenery of the four seasons.







Kowtow: The divine


DEVELOPMENT OF THE DEVICE





































