JIAHAO ZHENG
INTEGRATING DESIGN, SUSTAINABILITY & MANAGEMENT
SELECTED WORKS IN RESEARCH, PROFESSIONAL PRACTICE & ACADEMIA
![]()
SELECTED WORKS IN RESEARCH, PROFESSIONAL PRACTICE & ACADEMIA
Managing the MEP retrofit for a forty-year-old high-rise in Midtown Manhattan required balancing complex infrastructure upgrades with a live Lobby Renovation. The core challenge emerged in a congested mechanical chase: decades of legacy equipment directly conflicted with the new ceiling design.
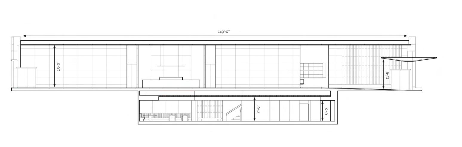
Instead of relying on outdated drawings, I digitized the as-built conditions through precision field surveys. Overlaying this data with the design model revealed that the proposed MEP stack exceeded the structural clearance. Leading the coordination with the consultant, Cosentini Associates, I developed a re-sequencing strategy to compress the vertical MEP profile, successfully preserving the required ceiling height of 9’-6’’ and cutting the predicted clear-height loss by 50%.
This intervention successfully preserved the required ceiling height and airflow without compromising maintenance access, validating VDC Management as a critical tool for de-risking construction.






Mitigating Structural Conflicts via VDC Overlay Analysis
As the VDC Coordinator for this 180-meter supertall headquarters involving 21 consultant disciplines, I managed the critical interface between the tower structure and municipal infrastructure.
During the site coordination phase, the VDC overlay revealed a critical clash: the proposed subway egress trajectory intersected with the tower’s primary foundation zone (Redline Constraint). Acting as the interface lead, I proposed a strategic realignment, shifting the infrastructure 12 meters East. This optimization successfully cleared the structural footprint while maintaining codecompliant public access, preventing a major schedule delay before excavation began.


Subway Entrance Shifted 12m East
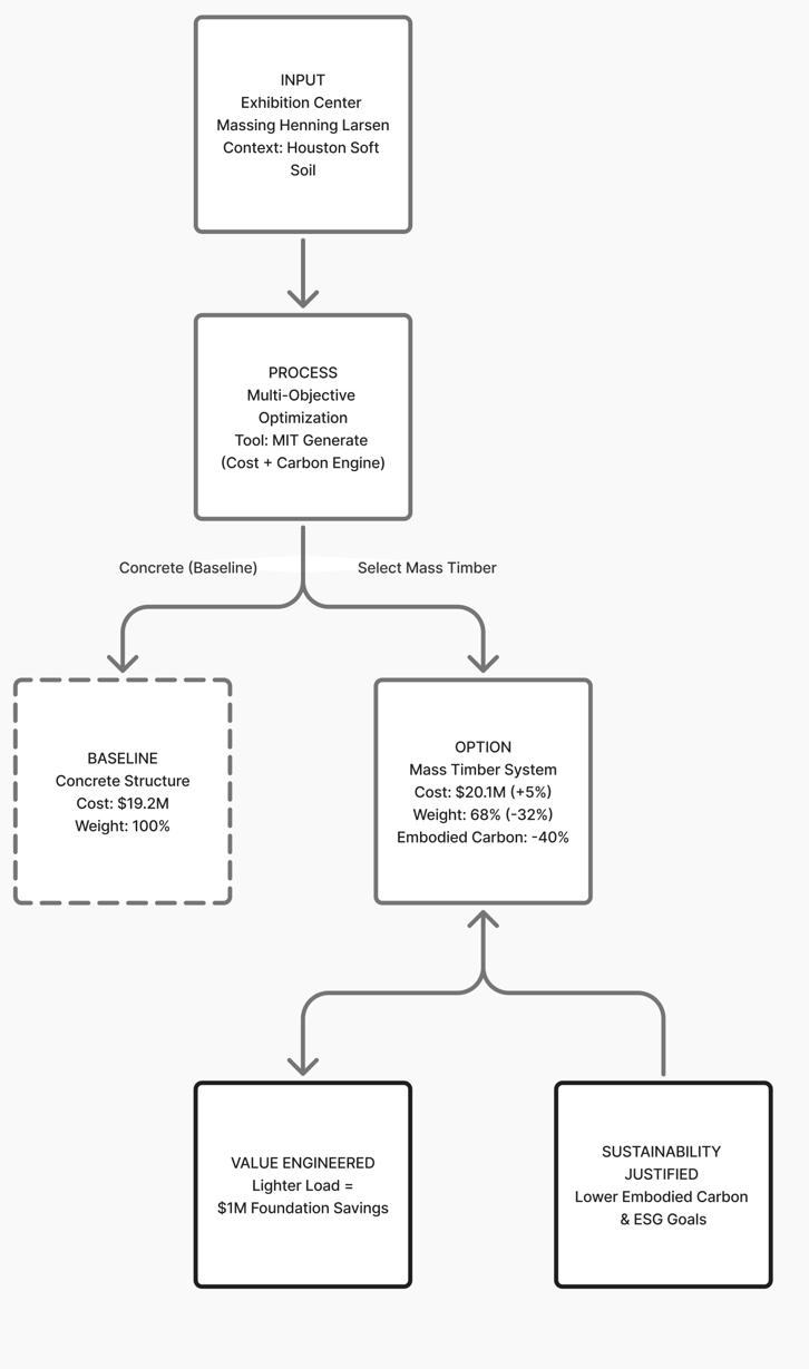
Generative Optioneering with MIT Generate AI Design Software

Strategic Decision: The $20M Mass Timber Case Deploying the beta version of MIT Generate at Henning Larsen, I simulated a comparative analysis between a concrete baseline and a mass timber alternative for a cultural exhibition center in Houston.
While the Mass Timber system presented a $20.1M (+5%) material premium, the simulation revealed a critical insight: the 32% reduction in structural weight significantly lowered foundation costs on Houston’s soft soil. Combined with a 4-month schedule acceleration from prefabrication, the sustainable choice was validated as the financially sound choice.


Performative Data Driven Design / Community Engagement


During my internship at Gensler, I was tasked with optimizing the environmental performance for Anta Sports Park. I managed the computational workflow, using tools like Grasshopper to create a data pipeline for performance analysis of wind patterns and solar radiation with Ladybug. My role was to translate this raw simulation data into clear, actionable design recommendations for the project team. A specific outcome was my recommendation to refine the facade’s vertical fin depths to reduce solar heat gain, while reshaping the podium’s form to mitigate wind tunneling at the pedestrian level. By quantifying the impact of these options, I helped the team make informed decisions that improve in energy efficiency and occupant comfort.


Summer 2025 Gensler, Shanghai
I believe in extending professional knowledge to the community. Carrying forward the collaborative spirit of the SOM ‘Big Build’ competition, I adapted its core principles into an educational lesson for elementary school students as part of Gensler’s community outreach program.
I developed an accessible curriculum and led a hands-on workshop to teach the fundamentals of tower design, using the iconic Shanghai Tower example. Translating the complex structural logic of supertall towers into an accessible curriculum for elementary students. This initiative honed my ability to communicate technical concepts to non-technical audiences—a critical skill for coordinating diverse stakeholders in real-world projects.

SOM Big Build Competition Summer

“Delivering DesignBuild Leadership under Strict Material and Time Constraints”


During SOM’s Big Build Competition, I stepped in to coordinate our team, a mix of interns from urban design, architecture, and structural engineering. Acting as the Project Lead, I coordinated the workflow between architects and engineers, balancing aesthetic ambition with structural feasibility. For three weeks, we debated, sketched, and planned, and it all came down to a wild, four-hour construction frenzy. I was incredibly proud of how we pulled together. That teamwork really showed when we secured second place for our tower’s structural load capacity and earned first place for our overall design and presentation.




MycoCore Panelized Insulation System Sustainable Material Resea rch
Abstract:
Fall 2025 Research Assistant NY State Center of Excellence in Environmental and Energy Systems
New York State’s aging housing stock faces ongoing issues of poor insulation and air sealing, poor thermal comfort and indoor environmental quality, and long-standing energy inequities. Buildings are responsible for nearly 40% of carbon emissions. These buildings are often energy-intensive, with low-income communities disproportionately experiencing discomfort, poor health outcomes, and unaffordable utility costs. While newer construction practices improve thermal performance, they still rely heavily on materials like Expanded Polystyrene (EPS), which contribute to emissions, environmental pollution, and negative health outcomes.

New York State’s aging housing stock faces ongoing issues of poor insulation and air sealing, poor thermal comfort and indoor environmental quality, and long-standing energy inequities. Buildings are responsible for nearly 40% of carbon emissions These buildings are often energy-intensive, with low-income communities disproportionately experiencing discomfort, poor health outcomes, and unaffordable utility costs. While newer construction practices improve thermal performance, they still rely heavily on materials like Expanded Polystyrene (EPS), which contribute to emissions, environmental pollution, and negative health outcomes.
Addressing the decarbonization of New York State’s pre-1940 housing stock, this project introduces MycoCore—a prefabricated, bio-based exterior retrofit system. Unlike intrusive interior renovations, MycoCore is engineered for rapid pre-fabricated exterior installation, eliminating tenant displacement while meeting Passive House standards.
Commercial Viability Strategy:
In partnership with NYSERDA, this project introduces MycoCore—a bio-based low-cost insulated enclosure system designed for retrofitting existing buildings using mycelium-based regenerative panels. Developed from agricultural waste, the panels offer a sustainable alternative to conventional insulation while supporting circular economy principles. MycoCore is engineered for rapid exterior installation to reduce construction time and avoid displacing tenants, making it suitable for large-scale decarbonization efforts across New York State.
The project integrates interdisciplinary research across materials science, architecture, and engineering, using lab-scale testing, environmental chamber analysis, full-scale demonstrations, and market assessments. The goal is to show that mycelium-based retrofits can deliver meaningful gains in energy efficiency, occupant health, and environmental resilience in a scalable and equitable way.
While bio-based materials typically carry a unit-cost premium compared to EPS foam, MycoCore achieves total project cost competitiveness through DfMA (Design for Manufacture and Assembly) principles. By drastically reducing on-site labor and disposal fees, the system offsets higher material costs. With a validated 7.2-year ROI and a serviceable market of 123,000 buildings, this research proposes a scalable, investable model for equitable urban decarbonization

Balance of Sustainability Criteria in Developing material Systems for Retrofit Approaches






This research focuses on developing a panelized, mycelium-based retrofit insulation system that can be installed without displacing residents, facilitating widespread decarbonization of New York State’s building stock.
Our work is informed by current construction practices, standard product dimensions, and on-site adaptability. The project is tested at multiple scales—ranging from lab-based material studies to prototype fabrication and design ideation—while drawing from interdisciplinary collaboration across architecture, engineering, and agriculture. Aligned with sustainability frameworks such as LEED, Passive House, the Living Building Challenge, and net-zero goals, our objectives center on improving energy efficiency, reducing embodied carbon, enhancing indoor air quality, and ensuring affordability and long-term durability.




The research team, led by principal investigators ment to develop and evaluate the MycoCore system. fications for panel performance. Work across multiple a feedback loop between scientific research and practical




The following work was created as Directed Research at the School of Architecture for the spring semester of 2025. Teams of students were asked to utilize mycelium and its unique properties to design a facade system or module to create an alternative enclosure system to conventional wall assemblies for Deep Energy Retrofits. Each team tested their own methods and molds to grow and structurally support mycelium panels, and resulted in a full-scale wall prototype.



Building on findings from scaled mechanical testing, Multiple panel sizes were tested, with 1” panels demonstrating greater insulation depth while maintaining reliable growth Speculation around panel dimensioning also addressed generated on-site. Prototyping efforts explored attachment from the existing envelope in accordance with NYS retrofit

standardized panel sizes and custom fabrication, weighing installation efficiency against potential material waste and masonry facades, with attention to drainage, alignment, and maintaining the required 1/8” separation trials have helped inform both design constraints and practical considerations for field deployment..














Fabrication:
Building on findings from scaled mechanical testing, this fall’s fabrication efforts focused on optimizing panel thickness, mold design, and growth efficiency to support larger-scale applications. Multiple panel sizes were tested, with 1” panels demonstrating the fastest and most uniform colonization, leading to the development of a layered MycoCore system that can be stacked to achieve greater insulation depth while maintaining reliable growth conditions.

Syracuse Environmental Data Parsing and Visualizing with Dataframe and Matplotlib
Load → validate → Parse → Derive → Aggregate → Visualize
The workflow demonstrates an interdisciplinary mindset: translating raw buildingmanagement logs into design intelligence through data visualization. Hourly records were parsed in Python, repaired with multi-method imputation, and structured into daily, monthly, and hour-of-day views.
Standard utility reports often obscure critical trends. I visualized the comparative performance between HVAC, lighting, and equipment loads . This workflow correlates external weather stressors with internal energy spikes, transforming raw operational data into actionable retrofit strategies and energy baselines.






Arc 500 Intro To Python And Programming Fall 2025 Syracuse University School Of Architecture
Python → 2D Algorithmic Voronoi Generation → 3D Reconstruction → Design Visualization
Geometry is not just drawing; it is computed logic. To visualize complex spatial relationships, I engineered a computational pipeline that translates raw 2D algorithms into volumetric 3D structures.
Using NumPy, I generated Voronoi spatial subdivisions from first principles, calculating the precise mathematical boundaries in a 2D plane. I then established a custom data bridge to serialize these coordinate arrays into structured .txt files. This allowed Grasshopper to read the abstract logic and reconstruct it volumetrically.






System
Environmental
