Skip to main content

Architecture Portfolio by Fleur Marie Dsouza

Page 1

FLEUR DSOUZA ARCHITECTURE UNDERGRADUATE KAMLA RAHEJA VIDYANIDHI INSTITUTE FOR ARCHITECTURE AND ENVIRONMENTAL STUDIES

PORTFOLIO

FLEUR MARIE DSOUZA

fleurmariedsouza@gmail.com www.buildrendezvous.com Mumbai, India

Hello, I have completed an exciting and challenging third year of the B.ARCH program at Kamla Raheja Vidyanidhi Institute for Architecture and Environmental Studies. I am eagerly looking forward to learning and developing new skills.

EDUCATION

2019-2024 + Kamla Raheja Vidyanidhi Institute for Architecture and Environmental Studies, Mumbai University Bachelor of Architecture (B.ARCH) | 2024 candidate Previous semester GPA : 9.67

2017-2019 + R.N Podar School, Mumbai CBSE Board Examination, Percentage Achieved: 95%

EXPERIENCE

2022 + Summer Architectural Intern at Nikhil Mahashur & Associates

Created and rendered 3D models using Rhino and Enscape

2020 + Graphic design and brand strategy Intern | Laniakea Lifecluster Created content for the company

2020- 2021 + Director of Public Relations Roteract of KRVIA

2019 + Jointly curated the Ahmedabad study trip book for the first year

PERSONAL PROJECTS

2020- 2021 + An Architectural blog, ‘Build Rendezvous’

2011- 2021 + Double bassist at NCPA, Mumbai Part of the student Symphony Orchestra of India

2020- 2021 + Varsity basketball player | KRVIA

CERTIFICATES

2020 + GSD1x | Harvardx ‘The Architectural Imagination’

2020 + EcodesignX | The University of British Columbia ‘Ecodesign for Cities and Surburbs’

2019 + Joint Entrance Examination, Paper 2 Achieved 97.72 Percentile

TECHNICAL SKILLS

CAD + BIM - Autocad - Revit - Dynamo - Hand drafting

MODELLING - Rhino - Grasshopper - Sketchup - Hand models - Lazer-cut models

RENDERING + POST - Enscape - Vray - Lumion - Adobe Suite

WORKSHOPS

THE CINEMATOGRAPH : CONSTRUCTING THE REAL

Conducted by Devdutt Trivedi | July, 2019

The notion of cinematograph consideres the moving image that forms a kind of writing through the use of sound. The image in instead is constructed whilst the location- space and sound point towards the entering of the random real into the logic of assembled whole. The course engages the logics of connecting trends in figurative feature film-making.

TRACING HISTORY THROUGH DOCUMENTARIES

Conducted by Jimmy Bhiwandiwalla | March, 2021 History has always been viewed in the way it has been narrated, thereby not most of the time authentic. It shall be observed that those who record through documentaries lay emphasis on a lens through which they view/ or want one to view the event. A short crash course on filming, editing whereby one would indulge in tracing the history of a place, event, or artefact to bring to the fore the concerns that have intrigued them greatly!

DESIGNING TERROIR: Architecture to the Rescue

Conducted by Mamta Patwardhan | February, 2022 The vine’s growing environment, including the temperature, sunlight, and water it receives during the growing season, all have a significant impact on grape ripening, which in turn influences the overall style and quality of the finished wine. The influence of the site plays a crucial role in how grapes ripen that has the biggest impact on the overall style and quality of the wine. However, increased climate change impacts severely impact the final style and quality of the wine. In this course we explore how architecture can help mitigate the impact of climate hazards on the design of wine.

MAPPING THE UNSEEN

Conducted by Ankush Chandran | June, 2022

The workshop aims to engage with the acknowledgment, mapping and representation of non-visual vectors of spatial experience. It works at the intersection of phenomenological cartography, graphic design and data-gathering techniques. This involves the creation of multi-sensory maps, illustration through metaphors and synesthetic representations and the study of graphic design techniques that enable a more nuanced illustration of the unseen.

PANCHAKKI COLONY REHABILITATION

Along the Panchakki and Kham river, Aurangabad Architecture Design Studio 2022 ~ Semester VII featured in college publications

INDEX

RUSSET HOUSE

Bandra, Mumbai Architecture Design Studio 2021 ~ Semester V featured in college publications

Structural resolution of the intervention Technology studio 2022 ~ Semester VI

CASE STUDIES

THE LIVING CONDITIONS OF AMBEDKARITE COMMUNITIES

Bandra, Mumbai Architecture Design Studio 2022 ~ Semester VI

Group work by Ruheen Chhapra and Fleur Dsouza

MEGALITH

Formerly Siddharth Hostel site, Dadar (E), Mumbai Architecture Design Studio 2022 ~ Semester VI

ECOLOGICALLY SOUND

Aarey Colony, Mumbai Landscape Studio 2022 ~ Semester VI | Groupwork

RETREAT

Hikkim Village, Spiti Valley, Himachal Pradesh Architecture Design Studio 2021 ~ Semester IV featured in college publications

SYLVAN REST

Bandra, Mumbai Architecture Design Studio 2020 ~ Semester III featured in college publications

SEASIDE TÊTE-À-TÊTE

Shirley Village, Bandra, Mumbai Integrated Design Studio 2021 ~ Semester IV featured in college publications

FORMAL EXPLORATION

Semester II , 2019

ALLIED DESIGN

Semester IV , 2021

HAND MODELLING + GRAPHIC DESIGN

COLONY REHABILITATION

Along the Panchakki and Kham river, Aurangabad Architecture Design Studio 2022

~ Semester VII

Panchakki is situated in the old city fabric of Aurangabad. It is a heritage precinct which includes a water reservoir, a dargah, some local handicraft shops, shrines, and the Waqf State board offices at the south of the precinct. As one unravels the precinct, the varying urban forms of the city become more apparent where development is incremental in nature.

The informal settlements along the Panchakki were farmers whose farmlands were taken by the P.E.S college and the people in the settlements work as clerks in the same college.

The proposed site is a vacant land behind the Panchakki. On the East lies the river basin of the Kham river andon the West, P.E.S College. The site is accessed through a narrow street with informal settlements along the strip. There is a small stream that bifurcates the river that passing from the southern boundary of the plot.

Typology 1 Typology 2
Typology
Typology 4
3 Existing typologies found on site PANCHAKKI

Process

The units were disctributed around single cores with their access and service ducts housed in the core.

Block typologies

G + 5 Block G + 4 Block

G + 3 Block

Conclusion:

To move from one flat to another, one must travel down and enter the other building from the ground floor level. This hinders community mingling and a sense of a neighbourhood among the residents.

Additionally, the light and ventilation into each unit was not adequate.

Allied activities

Amphitheatre / Community gathering space:

Various open-air informal events can be staged here.

Library

An adult and children’s collection of books will benefit all.

Tuition room

Considering that the apartment sizes are limited, this room can be used constructively for either formal or informal groups of students along with their teachers.

Equipment Library

Bicycles, tricycles, cricket sets, badminton rackets, balls (basketball, volleyball, football), and roller skates could be shared responsibility by all the community members

Admin room

The central hub of the community area. All fee and payment processing will be accepted here.

Sports area and multipurpose hall

Table Tennis tables, badminton courts, and basketball games can be organized here.

Ground
floor plan

The site can be accessed from the main road. The stilted area of the transit housing turns into a shopping plaza, as tourists make their way to the regenerated Kham river. A large street facing dining hall will serve the travellers as well as tourists visiting the Panchakki. A service road at the back leads to the rehabilitation housing complex. There are parking spaces and entrances to the WAQF Board officials residence along the way. A number of allied functions are housed in the double heighted stilt area, which serve both the residents of the rehabilitation housing as well as outsiders.

The units are arranged in such a way that each unit gets ventilation from all sides. This is done by using the terrace area of the unit below. The main purpose of this unit arraingement is to encourage neighbourliness and brotherhood among the two communities who will inhabit the rehab housing; the Nava Buddhas, and the Muslims.

There are three large terraces per floor, connected to the housing units behind, with a view of the Kham river and the Panchakki.

Second floor plan

Concept

diagram showing placement of units and circulation

15
0 M
M 30 M A - A’
Site plan

50 sqm unit :

This unit consists of one bedroom and a living room. It has an open plan kitchen to make the unit more airy and spacious inside. The sofa in the living room opens up to create a second bed.

65 sqm unit :

An additional 15 sq. meters is added on to the previous unit, affording one full and one half bedroom. The single bed is a continuation of the living room and can be used as a childrens bedroom.

75 sqm unit :

This unit consists of two and a half bedrooms. With the additional space, a balcony can be formed outside the unit.

Dorms of 50 sqm each :

Each dorm has a six person occupancy. If needed, the middle wall can be dismantled for a larger group to accomodate twelve people in a 100 sqm area. The dorms have their own toilet and bathing area, however, the residents will have their meals in the dining hall.

Light and ventilation

Each unit receives adequate light and ventilation. This is due to the placement of the units in plan. There is adequate open space around the units in section as well. This is illustrated by the diagram below.

50 SQM 4040 2250 2290 4850 5060 2720 3210 550 2840 1880 1280 800 2250 2850 3200 4040 2250 2290 4850 5060 2720 3210 550 2840 1880 1280 800 1230 2250 4350 5060 3540 2250 2850 3200
65 SQM 75 SQM DORMS OF 50 SQM EACH SECTION A-A’ @ 1:250 4350 5060 2720 3210 550 2840 1880 1280 800 1230 2290 4350 5060 2720 3210 550 2840 1880 1280 800 3540 2250 2850 3200 2250 2850 4100 3850 1050 5050 6030 2450 930 1180 2250 2290 4350 5060 2720 3210 550 2840 1880 1280 800 2290 4350 5060 2720 3210 550 2840 1880 1280 800 3540 2250 2850 3200 1230 2250 2850 4100 3850 1050 5050 6030 1140 2450 930 1180 2250 2290 4350 5060 2720 3210 550 2840 1880 1280 800 1230 2290 4350 5060 2720 3210 550 2840 1880 1280 800 3540 2250 1230 2250 2850 4100 3850 1050 5050 6030 1140 2450 930 1180

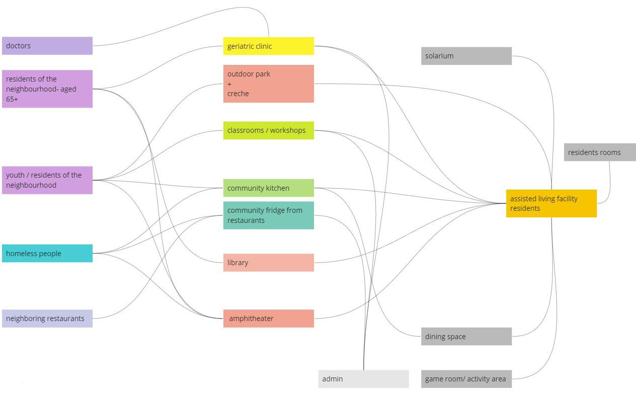
RUSSET HOUSE Bandra, Mumbai Architecture Design Studio 2021 ~ Semester V

The mindmap explores the relationships between the users, and the main as well as allied programs. Process

Program

Aging can be hastened or slowed down depending upon the circumstances and environment of the Senior involved. The effects of aging can be minimized and sometimes even reversed by engaging the mind in some purposeful activity. The numbing effects of idleness and loneliness can be nullified by empowering seniors. Seniors can begin ‘living’ with an effective support system in place. Their knowledge, wisdom, and enthusiasm can be tapped into with amazing results. The supported living facility rooms are adjacent to a ‘Senior supervised’ community kitchen, food distribution area for the underprivileged, workshop space, and a creche among other allied functions.

The form developed naturally according to the relationships between the users, the existing conditions in and around the site as seen in the site analysis and the ideas explored with the help of the diagrams to the left.

Zoning + Circulation
Sections
East elevation

Tall narrow tree

A section through the edge of the plot displaying the interface between the road and the structure with tall conical trees lining the edge and a planting bed below the opened window.

Road Pavement Plot edge Planter bed under window Planter bed under window Planter bed under window External paved area @ 0.3M Wheelchair

Steel

access pathway Reflexology path Pathways interspersed between
A section through the central courtyard showing the terraces ov varuious levels and the planting layout on the ground floor. trees and
tall courtyard
shrubs
A section through the eastern edge of the plot.
Stone tiles Flowering shrubs for garden therapy Small trees Medium height tree, (8 to 10M) Bougainvillea creeper
mesh Increasing the height of the shrubs to give a sense of perspective.
Landscape intervention

6-8M : Scarlet Cordea Sparse and breezy

Privacy screen

2.5M tall , Accent shrub: Flame of the woods

Bougainvillea

creeper

Steel mesh Road

A section through the terrace garden of the third floor.

Short trees < 2M

Shrubs

Plant bed

A section through the central amphitheatre.

Accent tree: Banyan tree with a wide canopy

Vertical green wall

Stone slab amphitheatre seating

Permeable paving

Tall tree, height > 15M

Medium tree, height = 10M

Small tree, height = 5 to 7M

Permeable paving

A section through the paved sitout area enclosed by vegetation.

Structural resolution of the intervention Technology Studio 2022, Semester VI

FACADE SYSTEM

SCALE : 1:20 00.20.40.81.6 M

FACADE SYSTEM 3D

150 MM THK RCC SLAB SUPPORTING 450 x 450 MM RCC COLUMN

TATA STEEL - SQUARE SECTION OF SIZE AND 10 MM THK

TATA STEEL - RECTANGULAR HOLLOW SECTION 145 x 82 MM AND

CAFCO SPRAY FILM FIREPROOFING LAYER SECTION, RECTANGULAR SECTION AND SQUARE

SECTION (FOR DIMENSIONS)

NOTES

CENTRAL ALUMINIUM WELDED TO THE STEEL RECTANGULAR BOX

40 MM DIA BAMBOO AN ALUMINIUM 6061 OF DIMENTIONS 40 FROM GANPAT INDUSTRIAL CORPORATION

CENTRAL ALUMINIUM DIA 20 MMFITTED MECHANICAL PIVOT MECHANISM RUNNING THE RECTANGULAR SECTION

ISA 200150 STEEL DEPTH 200 AND WIDTH ATTACHED WITH ANCHORS TO CONCRETE COLUMN AND WELDED RECTANGULAR SECTION

ISLB 150 STEEL SECTION DEPTH 180 AND WIDTH FLANGE 70 ATTACHED SHEILD ANCHORS CANTILEVER SLAB

A LAG SHIELD ANCHOR ZAMAC (ZINK BASED DIAMETER 20 MM EMBEDMENT OF 50 MAXIMUM TORQUE PERANCHOR WITH CENTER SPACING (10x THE DIAMETER ANCHOR)- CONCRETE SYSTEMS INC

150 MM THK RCC SUPPORTING I SECTION

A MECHANICAL SYSTEM ROTATE THE LOUVERS THROUGH THE RECTANGULAR HOLLOW SECTION

CONCRETE BLOCKS WITH A MINIMUM MASS OF 120KG/M2 WITH 13MM PLASTER OR PLASTERBOARD WITH A MINIMUM MASS OF 8KG/M2 ON BOTH SIDES

TATA STEEL - SQUARE HOLLOW SECTION OF SIZE 220 x 200 MM AND 10 MM THK

40 MM DIA BAMBOO ALUMINIUM 6061 DIMENTIONS 40 GANPAT INDUSTRIAL

ROD BEING MECHANICALLY BY THE SYSTEM THE RECTANGULAR

C CHANNEL ONTO CENTRAL

ISA 200150 STEEL SECTION WITH DEPTH 200 AND WIDTH 150 ATTACHED WITH LAG SHEILD ANCHORS TO CONCRETE COLUMN AND WELDED TO RECTANGULAR SECTION

CENTRAL ALUMINIUM THE CAFCO SPRAY FILM WB3 LAYER

1.All dimensions are in millimeters 2.Do not scale the drawings.

3.Follow written dimensions only

4.This drawing is the property of the architect and should not be copied without his permission. This drawing is the copyright property

TATA STEEL - RECTANGULAR HOLLOW SECTION OF SIZE 145 x 82 MM AND 5.4 MM THK SCALE : 1:500

A LAG SHIELD ANCHOR MADE OF ZAMAC (ZINK BASED ALLOY)OF DIAMETER 20 MM WITH A MINIMUM EMBEDMENT OF 50 MM AND A MAXIMUM TORQUE OF 18 KG PER ANCHOR WITH A CENTER TO CENTER SPACING OF 200 MM(10x THE DIAMETER OF THE ANCHOR)- CONCRETE FASTENING SYSTEMS INC

SCALE : 1:5 SCALE : 1:5

KEY PLAN FOR FACADE DETAIL

A LAG SHIELD ANCHOR MADE (ZINK BASED ALLOY)OF DIAMETER WITH A MINIMUM EMBEDMENT AND A MAXIMUM TORQUE ANCHOR WITH A CENTER SPACING OF 200 MM(10x OF THE ANCHOR)- CONCRETE

C01 C02 C03 C05 C06 C08 C04 C07 C10 C11 C13 C12 C14
400 1510 270 990 2010 1440 380

CANTILEVER SUPPORTING I SECTION RCC CONCRETE

SQUARE HOLLOW 220 x 200 MM

RECTANGULAR SECTION OF SIZE 5.4 MM THK

FILM WB3 LAYER ON I RECTANGULAR SQUARE SECTION

ALUMINIUM ROD STEEL BOX SECTION

BAMBOO BOLTED TO 6061 C-CHANNEL 40 x 20 MM

INDUSTRIAL

ALUMINIUM ROD OF WITH A PIVOT RUNNING WITHIN RECTANGULAR HOLLOW

SECTION WITH WIDTH 150 LAG SHEILD CONCRETE WELDED TO SECTION

SECTION WITH WIDTH OF ATTACHED WITH LAG TO CONCRETE

ANCHOR MADE OF BASED ALLOY)OF WITH A MINIMUM 50 MMAND A TORQUE OF 18 KG WITH A CENTER TO OF 200 MM DIAMETER OF THE CONCRETE FASTENING

CANTILEVER SLAB SECTION

EXPLODED 3D VIEW

BAMBOO BOLTED TO AN C-CHANNEL OF 40 x 20 MM FROM INDUSTRIAL CORPORATION

MECHANICALLY ROTATED SYSTEM INSTALLED IN RECTANGULAR BOX SECTION

CHANNEL FINS WELDED CENTRAL ROTATING ROD

SYSTEM TO LOUVERS RUNNING RECTANGULAR SECTION ROD FITTED INTO THE STEEL I SECTION

WB3 FIREPROOFING LAYER ON I SECTION

MADE OF ZAMAC DIAMETER 20 MM EMBEDMENT OF 50 MM TORQUE OF 18 KG PER CENTER TO CENTER MM(10x THE DIAMETER CONCRETE FASTENING SYSTEMS INC

SCALE : 1:5

15 MM DIAMETER BOLTS TO JOIN THE ALUMINIUM C CHANNEL AND THE BAMBOO

40 MM DIA BAMBOO BOLTED TO AN ALUMINIUM 6061 C-CHANNEL OF DIMENTIONS 40 x 20 MM FROM GANPAT INDUSTRIAL CORPORATION

FACADE DETAIL SHEET NUMBER :

KAMLA RAHEJA VIDHYANIDHI INSTITUTE FOR ARCHITECTURE AND ENVIROMENTAL STUDIES 11

WF1 FF2 CF1SF1

WF1 FF2 CF1SF1 +7.95 M 4.6 M2 TOILET

+7.95 M 23.5 M2

APARTMENT

+12.82 M

THIRD FLOOR BEAM

TERRACE PARAPET

+11.55 M

+11.17 M

+15.15 M +10.18 M

TERRACE FLOOR

TERRACE BEAM BOTTOM

SECOND FL CLERESTORY

+7.89 M

+7.72 M

SECOND FL BEAM TOP

SECOND FL SUNK LVL

SECOND FL BEAM BOTTOM

+7.34 M

+4.35 M CORRIDOR

WF1 FF2 CF1SF1 +4.35 M 4.6 M2 TOILET

+4.35 M 23.5 M2

APARTMENT

WF1FF1 CF1SF1

WF1 FF2 CF1SF1 +0.75 M CORRIDOR

+0.75 M 111 M2 PHYSIOTHERAPY GYM

WF2FF2 CF2SF1

+7.95 M CORRIDOR -2.66 M 1344 M2 BASEMENT

+6.57 M

+6.35 M

FACADE ST. MEMBER

FIRST FL CLERESTORY

TATA STEEL - RECTANGULAR HOLLOW OF SIZE 145 x 82 MM AND 5.4 MM THK

+4.35 M

+4.12 M

FIRST FL BEAM TOP LVL

FIRST FL SUNK LVL

FIRST FL BEAM BOTTOM

GROUND FL FALSE CEILING

+3.60 M

+2.95 M

+3.74 M +2.76 M

GROUND FL CLERESTORY

GROUND FL WINDOW

PLINTH BEAM TOP LVL

PLINTH BEAM BOTTOM

+0.37 M

+0.06 M

+0.75 M +0.00 M

-2.42 M

-2.66 M

-2.96 M

APRON TOP LVL

BEAM

2620
OF
FOUNDATION
2440
1020 BASE
RAFT
SLAB TOP LVL OF RAFT
TOP LVL OF RAFT GROUND LVL
A B
5200
300 MM RAFT SLAB SYSTEM 550 x 1000 MM RAFT FOUNDATION BEAM 300 MM THICK BBC 50 MM THICK PCC BED (M20 GRADE) 10 MM OF 1:2 CEMENT-SAND 10 MM CEMENT SLURRY IPS FLOORING 220 MM THK RCC BASEMENT RETAINING 65 MM THK BOX WATERPROOFING 110 MM WIDE RCC APRON 220 x 380 MM PRIMARY BEAM 150 MM THICK RCC TWO WAY SLAB FALSE CEILING - ACOUSTIC CEILING TILES IN SUSPENDED GI CEILING GRID 600 500 X 550 MM PRIMARY RCC BEAM ONE WAY RIBBED SLAB WITH FINS 600 MM CENTRE TO CENTRE AND 120 MM THICK SLAB DOUBLE COAT SAND FACED , WATER PROOF CEMENT PLASTER +ASIAN PAINTS APEX EMULSION 35 MM HIGHLY POLISHED CONCRETE FLOOR 140 MM HIGH GRAY MARBLE STONE SKIRTING 220 MM THICK CONCRETE BLOCK WALL ONE WAY RIBBED SLAB WITH FINS 600 MM
ONE WAY
230 MM
70 MM THICK
1200 980 1280 220 MM THK CONCRETE
100 MM
CENTRE TO CENTRE AND 120 MM THICK SLAB 70 MM THICK IPS FLOORING 140 MM HIGH GRAY MARBLE STONE SKIRTING 220 MM THICK CONCRETE BLOCK WALL FALSE CEILING - ACOUSTIC CEILING TILES IN SUSPENDED GI CEILING GRID FALSE CEILING - ACOUSTIC CEILING TILES IN SUSPENDED GI CEILING GRID FALSE CEILING - ACOUSTIC CEILING TILES IN SUSPENDED GI CEILING GRID ONE WAY RIBBED SLAB WITH FINS 600 MM CENTRE TO CENTRE AND 120 MM THICK SLAB 35 MM POLISHED CONCRETE FLOORING 140 MM HIGH GRAY MARBLE STONE SKIRTING 220 MM THICK CONCRETE BLOCK WALL 500 X 550 MM PRIMARY RCC BEAM 500 X 550 MM PRIMARY RCC BEAM 500 X 550 MM PRIMARY RCC BEAM 100 MM THICK CONCRETE BLOCK WALL 100 MM THICK CONCRETE BLOCK WALL DOUBLE COAT CEMENT PLASTER (NEERU) SMOOTH FINISH
RIBBED SLAB WITH FINS 600 MM CENTRE TO CENTRE AND 120 MM THICK SLAB
THICK BBC
IPS FLOORING
BLOCK PARAPET WALL
RADIUS VATA 380 MM WIDE CONCRETE COPING WITH DRIP MOULD ON BOTH SIDES +11.55 M TERRACE FINISHED
TATA STEEL - SQUARE HOLLOW SECTION SIZE 220 x 200 MM AND 10 MM THK WOODEN LOUVERED WINDOW WITH NOISELESS EXHAUST FAN FITTED ABOVE ISLB 150 STEEL SECTION WITH DEPTH OF FLANGE 70 ATTACHED WITH LAG ANCHORS TO CONCRETE CANTILEVER
620 1000 NOTES
2.Do
3.Follow
4.This
SCHEDULE FOR FINISHES NO. SURFACE THICKNESS DESCRIPTION WF2 WALL FINISH E1 EXTERIOR WALL FINISH 25MM DOUBLE COAT SAND FACED WATER PROOF CEMENT WF1 WALL FINISH 12MM DOUBLE COAT CEMENT PLASTER (NEERU) SMOOTH FINISH FORM FINISHED CONCRETE DETAIL 1 - WALL SECTION
00.5
4 M A B D C
1.All dimensions are in millimeters
not scale the drawings.
written dimensions only
drawing is the property of the architect and should not be copied without his permission. This drawing is the copyright property
SCALE : 1:50
1 2

DETAIL ADOUBLE GLAZED WINDOW

POLYSULPHIDE SECONDARY SEAL

12 MM DIA AXLE POLYURETHANE JAMB SEAL SHABAD ROUGH LADI (STONE) OF 2 FEET SQUARE AND 25MM THICK FIXED IN CEMENT MORTAR (1:4) 150 MM THICK PCC BED RAMMED EARTH

SCALE : 1: 5 00.050.10.2

SCALE : 1: 2 0 0.020.040.08 M

SCALE : 1: 20 0 0.20.40.8 M DETAIL CPARAPET WALL

POLYSULPHIDE PRIMARY SEAL CLOSED BLADE

TOOTHING EXTERNAL TOOTHING

KEY PLAN FOR WALL SECTION DETAIL SCALE : 1:500

MARBLE COPING STONE CONCRETE BLOCK WALL CLICK ON BATTENS MOUNTING TRACK ACOUSTIC BACKING 25 X 50 MM CLICK ON BATTENS

RADIUS 100 MM VATA

DETAIL BLOUVERED WINDOW SCALE : 1: 30 0 0.30.61.2 M 50 MM

DETAIL 19 MM THICK SAND FACE PLASTER FINISHED WITH APEX ACRYLIC PAINT OR EQUIVALENT 230 MM THICK

THICK PCC BED (M20 GRADE)

BBC

DETAIL DBOX WATERPROOFING 10 MM OF 1:2 CEMENT-SAND 10 MM CEMENT SLURRY IPS FLOORING 150 MM THICK RCC SLAB

WALL SECTION DETAIL SHEET NUMBER :

A C02 C03 C05 C06 C08 C09 C10 C11 C13 C12 C14 S02
FOUNDATION RAFT FOUNDATION RAFT FOUNDATION BOTTOM LVL LVL WINDOW LINTEL LVL CLERESTORY SILL LVL CEILING LVL BOTTOM LVL LVL CLERESTORY SILL LVL MEMBER TOP LVL BOTTOM LVL LVL TOP LVL CLERESTORY SILL LVL BOTTOM LVL LVL PARAPET LVL BEAM TOP LVL RETAINING WALL LAYER STONE FINISHED FLOOR LVL SECTION OF WITH A MECHANICAL ABOVE 180 AND WIDTH LAG SHEILD CANTILEVER SLAB HOLLOW SECTION THK
KAMLA RAHEJA VIDHYANIDHI INSTITUTE FOR ARCHITECTURE AND ENVIROMENTAL STUDIES 10
OUTER GLASS = 4 MM AIRSPACE = 10 MM INNER GLASS = 4 MM DESICANT
WINDOW GLASS WINDOW SILL DOUBLE COAT CEMENT PLASTER (NEERU) SMOOTH FINISH 300 MM RAFT SLAB SYSTEM 300 MM THICK BBC
DOUBLE GLAZED WINDOW WOODEN WINDOW FRAME WOODEN WINDOW CILL REBATE HEIGHT 2.5 MM 50 MM THICK PCC BED (M20 GRADE)
EXTERIOR WATERPROOF COATING 3MM DIA DRIP MOULD CONCRETE BLOCK WALL SCALE : 1: 5 00.050.10.2 SCALE : 1: 2 0 0.020.040.08 M 10 MM OF 1:2 CEMENT-SAND 10 MM CEMENT SLURRY IPS FLOORING
CHANNEL FRAME NEOPRENE ISOLATOR BETWEEN METAL SKINS GALVANIZED STEEL BLADE STYROFOAM INSULATION 140 MM HIGH GRAY MARBLE STONE SKIRTING 15 MM THICK "SEALROOF" WATERPROOF LAYER 25 MM THINK 'SEALROOF' WATERPROOF LAYER C.M. ON WHICH STONE AGGREGATE OF NOMINAL SIZE WILL BE EMBEDDED AT RANDOM.

A CASE STUDY ON THE CURRENT LIVING CONDITIONS OF AMBEDKARITE COMMUNITIES

Bandra, Mumbai Architecture Design Studio 2022 ~ Semester VI

Sarnath Vihar, Bandra (W)

Spread across 1000 sqm, this slum redevelopment project was approached by real estate developers in the seventies. The SRA building provides housing to the displaced slum dwellers with additional designated spaces for the Vihar and activities like community functions, a community kitchen, etc. The Vihar not only provides a meditation area but also houses spaces for storage, reading, and community fellowship. The real estate developer has completed three out of four SRA projects with the fourth approaching completion. There is a gradual change towards urbanization in the locality..

Site 1

Site 2

Shastri nagar, Bandra (W).

Shastri Nagar is an Ambedkarite community of about 200 families, located near Bandra (W) railway station. A three-day event where children perform dances and adolescents perform skits to spread awareness is held on Dr. Ambedkars’ birthday. The preparations for this festival begin many months in advance. Neighboring Ambedkarite communities meet and share in the festivities on this celebratory occasion. The Buddha vihar is used for festivals as well as a host of daily activities like dance practices, meetings, and meditation sessions. The community does not rely on external donations and takes care of their affairs themselves amicably.

The Vihar is a single storey structure with an easily accessible ground floor. The community holds day to day activities here, and this breaks the perception of a stereotypical worship space.

The Shastri nagar homes are similar to most forms of informal settlements. Certain features like the prayer corner consisting of portraits of Dr. B R Ambedkar and Buddha are unique. The upper level is exclusively a resting area. Toilets are not provided within the house.

During the April festival, the community gathers in the central courtyard for dance performances and socially relevant plays. Some of the decorative flags are made within the community where the children are encouraged to participate in various arts and crafts.

The exterior wall of most of the houses display Dalit flags. The flags are usually coloured and may have inscriptions on them.

MEGALITH

Siddharth Hostel site, Dadar (E), Mumbai Architecture Design Studio 2022 ~ Semester VI

This structure, located on the Siddharth hostel site, is a celebration of B.R. Ambedkar’s legacy.

The building should not be a memorial to the community, because the community is not dead - we are not talking about a past event. It should rather be about the current scenario, about agitation, and about change that can take place.

Everyday life is where discrimination and injustice against the community can be seen and felt. This structure is about introducing radical change, knowledge, and equity into this unjust fabric of ‘normalcy’.

Rocks give a sense of permanence, heaviness, and gravity. This should be a permanent space for the community. Permanence can easily be taken for granted in an already stable situation, but it is a luxury when homes, Vihars, and important community buildings are demolished regularly. However, within the structure, there will be accessibility through levels and mid-levels, spaces flowing from one to another, interconnectedness, and basically a lack of boundaries.

Apart from the Museum and Library, the program includes a place for advanced computer skills to be taught, as well as a cyber cafe. There is also a space for an NGO called ‘Donate your PC’. This NGO takes old repairable units and revamps them. The members of the community can use these computers to learn computer skills. Students will also have direct access to the library. Tailoring and embroidery will also be taught here free of cost. All this will empower the youth to enhance their skill sets. Boutiques will be set up based on the clothes they produce, thereby earning a profit. All this, while learning simultaneously. A creche will be set up as well. Besides the above localized program, people from all over the country can come to temporarily stay here during the December 6 event. A temporary accommodation space will be set up, which can otherwise double up as flexible workshop space or a community hall, where classes or weddings can take place. It will also have a sanitation area, for the community that lives around the site currently with inadequate access to sanitation. A line of street-facing shops will be set up to promote small businesses. The most prominent feature will be the Buddha Vihar.

EDUCATE AGITATE + ORGANISE Temporary
accommodation
Montessori school Exhibition + Museum
Library
Lecture hall Cyber cafe Ngo space Vihara Workshop Amphitheatre

A personal take on why B.R.Ambedkar is revered as a God.

Humanity feels the need of a figure whom they can trust completely, and whom they feel has their best interests at heart. Some of us worship various Gods/ Spiritual leaders for that purpose. We believe that they have our best interests at heart. The Dalit community however, has time and again been betrayed by leaders, often religious heads. B.R.Ambedkar is the one person, who despite achieving academic accolades and wealth, lived every moment of his life with the sole aim of uplifting the Dalit community and made them feel like they were worthy. He did have their best interests at heart. Instead of blindly, and so easily laughing at the community for treating him as a God, we need to understand the reason behind it.

Everyday life is where discrimination and injustice against the community can be seen and felt. This building is about infusing change, knowledge, and equity into this unjust fabric of ‘normalcy’. The first iteration was a direct interpretation of this concept.

Rocks give a sense of permanence, heaviness, and gravity. The second iteration followed a rock like form, symbolizing heaviness and permanence.

The third iteration continued with the concept of permanence and gravity, but was murch more workable as a building.

Monolithic

This structure should reflect permanance and stability. The community will derive a sense of confidence and strength.

Zoning and Circulation

CENTRE FOR ADVANCED LEARNING: A centre will be set up to help usher the youth of the community into the digital age. An organisation, ‘DONATE YOUR PC’ will be allocated a space. They refurbish old laptops and other gadgets, so that the community can use them. Advanced computer skill classes will be held. The students can use the adjoining cyber cafe for access to computers and wifi.

LIBRARY: This centre will include a large library. Copies of the books that are sold at Shivaji Park will also be kept here. People visiting the site can also access this vast repository of information.

FLEXIBLE WORKSHOP SPACE:

Tailoring and embroidery will also be taught here free of cost. this is to help people build their skill set.

TEMPORARY ACCOMODATION: People from all over the country come to stay here for the December 6 event. They camp on this site for a period of 6 to 8 days. The workshop area could be used as a temporary accomodation space.

MONTESSORI SCHOOL:

This will serve the purpose of both a school as well as a daycare. Working parents from the community could leave their children here for the day. This will enable many more parents from the community to work, creating a strong support structure for them.

CULTURAL HUB:

Dalit culture exists. It is often believed that they do not have their own culture, and that culture is only a privilege of the rich. This includes an amphitheatre and a community kitchen.

SANITATION AREA: The footpaths are covered with informal settlements. They have no sanitation facilities forcing them to use the road as an extended space of the house.

MUSEUM + EXHIBITION SPACE: The museum will function as a more formal space, dedicated to B.R.Ambedkar, and the exhibition space would be informal. The exhibits could include items made in the workshop above. There is an internal connection between the two spaces. There are two circulation cores on either side of the building.

SPACES FOR THE COMMUNITY

Heavyness

The solid facade with its imposing entances draws one into the structure.

Thresholds

Wide open thresholds will foster a sense of community, by encouraging fellowship pre and post events.

Nucleus

The amphitheatre and community kitchen at the heart of the structure will provide a platform for showcasing the rich and diverse culture. A second nucleus will be formed in the front around the shops and exhibition space.

Interconnectedness

The spaces should flow easily from one area to the next through a series of levels and mid-levels.

The front courtyard level meets that of the pavement, thereby forming a public plaza in front of the building. The is no compound wall in the front and one can enter the premises from any point. The purpose of this is to draw people into the premises, by creating a spill out space along the road.

GROUND FLOOR PLAN
FIRST FLOOR PLAN SECOND FLOOR PLAN
0 10 20 M SCALE = 1 200 0 10 20 M SCALE = 1 200 0 10 20 M SCALE = 1 200 N
THIRD FLOOR PLAN
SECTION B-B’ C B A C’ B’ A’ SITE PLAN 0 25 50 M
0 5 10 M
0 10 20 M 0 10 20 M
SECTION A-A’ SECTION C-C’

ECOLOGICALLY SOUND

Aarey Colony, Mumbai Landscape Studio 2022 ~ Semester VI |

Groupwork

During this Landscape studio, we followed the McHargian Analysis. It is a complex arrangement of physical, biological, and cultural components developing a visual layered mapping technique to combine and analyzecomplex data sets. It’s the forerunner of what became known as the geographic information system(GIS). To carry out ecological site planning, we look at how human actions are constrained/ limited by the physical environment.

The common areas that overlapped are where the contours and the contour levels are least. that means the gentle and hence the area is buildable For buildable areas we combined elevation mapping buildable, are mostly along the contours and not Then for Ridges and valleys we found areas which area is where gentle slopes are seen in ridges From slope mapping we got the changes in elevation

AAREY FOREST 03 VEGETATION
WILDLIFE DETAILS FOR TREES AND WILDLIFE 09 01 SOIL AND TOPOGRAPHY BUILDABLE AND NON BUILDABLE
AND

RETREAT

Hikkim Village, Spiti Valley, Himachal Pradesh Architecture Design Studio 2021 ~ Semester IV

A detailed group study was carried out about the climate, goegraphy, history, architecture, seasonal patterns and lives of the residents of Spiti Valley.

This was helpful for the next phase of the studio where we individually built a monastry of 900 sq. meters built up area.

The drawings on this page were created through team efforts. Buddha graphic by Aditya Agawane and Fleur Dsouza.

Located in the upper reaches of the mystical Himalayan mountains in Spiti valley, this monastery is tucked into the mountainside. A low-lying intervention, it embraces the mountainscape while respecting the surrounding natural beauty. The warm sunlight is drawn in through the large south-facing facades. The indigenous rammed earth walls serve as a heat bank as well as blend into the landscape.

The program is designed with two aspects in mind, one to expand the legacy of the community and secondly to nurture the local arts and crafts. The housing facility is for 25 monks who will stay fulltime along with teachers and staff families. The program aims at creating a community of monks who will train the younger generations. The community program is a parallel school that will run along the monastery that will preserve the local art of making / performing that may include the Thangka paintings, traditional art of wood carving or Shondol (the famous dance form), the students may choose one out of the local crafts as a subject for the parallel school.

Climate plays a very important role in this landscape and geography. Since the sun travelles via the South, all the major facades of the intervention need to be Southfacing.

Identification of the main characters of this institution and scripting of their daily tasks

Plans at all levels

Section through the community centre

Section through the toilet

Section through the family and teachers residence and dining hall

Section through the monks residence and meditation hall

Circulation

Outdoor staircase through the rocky mountain side

Public corridor with one of the walls as the bare mountain side

Experiential sketch of the meditation hall Entrance to the monks residence SYLVAN REST Bandra, Mumbai Architecture Design Studio 2020 ~ Semester III

At the heart of human life is the home. It is both symbolic and physical. It is also the space of belonging, of intimacy and of desire. It is, in fact, the most significant, and also the most overlooked, cultural artefact of any society.

We are all in a strange space during this pandemic. Almost all of us are in our own homes. It is an unpresented time, because if we think about it, we have spent very little time inside our homes. We are always out, studying, working, playing etc. and only when all these activities were, so as to say, done with for the day, we came home.

To Relax, Rest and Recuperate. To be away from the world, in a place of our own. This is also the precise moment when we see our home, or rather all homes, all domestic spaces, so to speak, with a new, different lens. It is within this space that the Sem III Studio is situated. To put it simply, the studio is about our Domestic Space.

The chosen site is a small public garden located in one of the bylanes of Bandra, Mumbai. The house, located amidst dense vegetation, will be a temporary home to two botanists for a period of 3-4 months each. Although the residence and lab are private, visitors can view the premises and enjoy the vegetation.

As a formal expression of the word ‘surround’, I settled on an enclosed origami structure composed of multiple facets and faces. I was really fascinated by the fact that the space within is completely surrounded by the form, i.e., by origami like folds. If one stood within one of these units, one would be enveloped by this multi-faceted structure that flows from floor to ceiling and back to the floor, in the form of inclined walls and facades, the folds being made by the intersection of different planes ( a 360 degree surround).

This conceptual diagram illustrates that the idea of surround is used for each activity in itself and not for the whole form. All these activities, being individually surrounded, make up the form.

Spatial heirarchies in the laboratory

Spatial heirarchies in the house

North elevation

Plan cut at 6M 0M 3M 6M 12M 0M 3M 6M 12M
Roof plan

Experiential view of the house Experiential view of the laboratory

East elevation

Section cut at 3M

Section cut at 19M

SEASIDE TÊTE-À-TÊTE

Shirley Village, Bandra, Mumbai Integrated Design Studio 2021 ~ Semester IV

Technical plan

Services plan

Bathroom drawings Wall sections

WALL SECTIONS AT SCALE 1:75

The structure houses a Community and Wellness center, catering to the needs of the residents of this neighborhood. The ground floor is built up owing to the luxury of space that this site offers, and, it is universally accessible. There are a couple of transition areas encouraging it to become a community rendezvous. Almost all the rooms receive gentle north light and have cross ventilation. The public convenience center is equipped with both Indian and western WCs, urinals, washbasins, and showers as well. Next to this sits a semi-open community center. The wellness center block is located across a small courtyard.

It houses a pharmacy, reception and waiting area, a small clinic, a ward with a capacity of two beds, and the administration area.

Plan

The primary materials used are bamboo and steel, resulting in a lightweight and sustainable structure. Solar panels are installed on one of the north light roof trusses to further lower the net energy consumption of the structure.

Section D-D’

Section B-B’

North elevation

West elevation

FORMAL EXPLORATION

Semester I , 2019

An exercise based on a Haiku

‘The far shore drifts out of the mist to meet us.’

ALLIED DESIGN

Semester IV , 2021

Components

Creating a hideaway

The reading corner serves as an escape from the general routine, hustle and bustle of life. It’s a quiet oasis which offers relief and solitude. It can be dismantled when not in use, stored in a compact manner, and quickly set up when required.

0.3 M

27 hinges in total of size (length), 10 cm each.(Stainless steel). Each joint between two panels will have 3 hinges.

2 M

10 panels of 2 x 0.3 M, in MDF. Thickness 3MM

Beverage pullout Cardboard periscope

The beverage pullout will be attached to the shelf using a nut-bolt-washer joinery system.

Mirror inclined at 45 degrees.

Construction elements 0.27 M 0.10 M 0.10 M

AssemblyAttach hinges to the MDF panels. Make horizontal slits at the desired height in the panels.

Carefully wedge the shelves in place for a snug fit.

Stability The basic nature of the form is stable.

The form is in the shape of triangles put together. Triangles are the most stable shape. The zig zag pattern increases the footprint of the structure, thus providing a stable base.

Corrugated roofing sheets also use this pattern for stability.

Attach a 45 degree angled cardboard piece onto the periscope so that it is able to hook onto the panels.

Anthropometry The perfectly placed shelves are ergonomic and ensure a comfortable solitude.

HAND MODELS 2019

GRAPHIC DESIGN

THANK YOU

Turn static files into dynamic content formats.

Create a flipbook