effe_numero 28_ERAP_Marche

Page 1


Competenze, scelte, protagonisti

effe magazine_Numero 28, giugno 2025

Indice dei contenuti

Editoriale

Parola al Presidente

Parola al Direttore

Presentazione ERAP Marche

Intervista a Saturnino di Ruscio

Il contributo - Francesco Acquaroli

Il contributo - Daniele Silvetti

Il contributo - Guido Castelli

Fotonotizia

Edilizia sperimentale nel Comune di Macerata

Nuova vita per i grattacieli di Monticelli

Relazione sui Servizi e Innovazioni per l’Abitare

Il ruolo di Erap Marche e SIA

Corradi, nuovo Presidente Housing Europe

Le novità del Direttivo Federcasa

Programma Asssemblea Ancona

Futuro sostenibile - Ancona

Testi a cura dell’Ufficio Stampa e Relazioni esterne di Federcasa

Direzione creativa e progetto grafico MF

Editoriale

Giada di Miceli

Responsabile relazioni esterne e dell’ufficio segreteria

Questo numero è dedicato ad ERAP Marche, proprietario di un importante patrimonio immobiliare, costruito in oltre 100 anni di storia dagli ex IACP marchigiani; stiamo parlando di 10.927 alloggi di edilizia residenziale pubblica sovvenzionata e 252 alloggi di edilizia agevolata.

All’interno potrete leggere un’intervista al Presidente Saturnino di Ruscio in cui spiega come la “Missione” dell’ERAP Marche sia quella di mettere a disposizione gli alloggi per consentire una vita dignitosa a persone con meno possibilità economiche, riconoscendo gli stessi diritti delle persone più agiate.

Anche il Presidente della Regione Marche, Francesco Acquaroli ci teneva a dare il suo contributo sull’ERP spiegandoci con dovizia di particolari i numerosi programmi attualmente gestiti dal Settore Urbanistica, paesaggio e edilizia residenziale pubblica del Dipartimento Infrastrutture e Territorio. E ancora troverete un intervento del Sindaco di Ancona Daniele Silvetti, per cui Il convegno nazionale di Federcasa “Quale futuro per l’edilizia sociale pubblica in Italia e in Europa” rappresenta un’importante occasione per accendere dei focus sulla questione delle politiche abitative non solo a livello locale, ma anche a livello Nazionale ed Europeo. A tutto tondo l’Intervento del Senatore Guido Castelli, Commissario Straordinario del Governo per la riparazione e la ricostruzione sisma 2016 secondo il quale il sistema dell’Edilizia Residenziale Pubblica, costituito dall’insieme dei servizi abitativi fina -

lizzati al soddisfacimento delle esigenze primarie, assume particolare rilevanza nell’attuale contesto sociale in quanto svolge la funzione di interesse generale di ridurre il disagio abitativo di soggetti e nuclei familiari svantaggiati che non sono in grado di avere accesso alla locazione di alloggi nel libero mercato.

Federcasa porge le sue più sincere congratulazioni a Marco Corradi appena eletto Presidente di Housing Europe, all’interno, un articolo dettagliato con gli auguri del Presidente Buttieri.

Congratulazioni e buon lavoro anche al Presidente di Ipes Bolzano Francesca Tosolini, neoeletta dal Direttivo di Federcasa Vicepresidente; all’interno di questo numero potrete trovare la cronaca del Direttivo con gli altri aggiornamenti.

Infine troverete la rubrica di Luca Rollino, che ci da un altro sguardo su Ancona: tra il porto e il Conero, dove si progetta il futuro della città; prende il via l’attività di redazione, formazione e approvazione degli strumenti di pianificazione urbanistica generale per la città di Ancona.

Invito tutti gli associati a consultare il Sito di Federcasa, sempre aggiornato con tutte le informazioni che riguardano la Federazione e vi ricordo di segnalarmi tutte le notizie che vorreste evidenziare inviandole all’indirizzo dimiceli@federcasa.it. Per restare sempre aggiornati sulle nostre pubblicazioni seguiteci su: issuu.com/federcasa..

Energia, politiche e prospettive per la Casa

Ad Ancona, la rigenerazione urbana è un tema centrale, con diversi progetti in corso e in programma, per riqualificare aree degradate e migliorare la qualità della vita dei cittadini. Questi interventi mirano a trasformare spazi abbandonati o in disuso in luoghi dedicati alla cultura, al turismo, all’abitare e ai servizi per la comunità. Tra le iniziative più significative, si segnala il Piano Città degli Immobili Pubblici, che raggruppa immobili per pianificare il loro utilizzo in un’ottica di rigenerazione. Tra le iniziative più importanti, rientrano anche sicuramente l’ex Caserma Stamura, che sarà trasformata in un centro polifunzionale con spazi espositivi, aree aggregative, ristoranti, bar, auditorium, sala convegni e foresteria, il complesso dell’ex Macello, che sarà riqualificato per diventare un centro civico/commerciale di quartiere, l’ex Polveriera che verrà recuperato per valorizzarne l’identità storica e favorire una migliore integrazione con i servizi circostanti, inclusa la facoltà di Economia.

Ancona ha anche ospitato la quarta edizione degli Stati Generali per la Rigenerazione dei Territori, il cui tema principale sono le sfide e le opportunità della rigenerazione urbana. Per questi motivi, quest’anno la Giunta esecutiva di Federcasa ha deciso di svolgere proprio nella capitale marchigiana una della sue Assemblee annuali, per valorizzare questo percorso così qualificante per le nostre Aziende. È d’obbligo ringraziare per la calorosa accoglienza

l’ERAP Marche, rappresentata dal suo Presidente Saturnino Di Ruscio, e tutti i collaboratori che hanno reso possibile l’organizzazione di questo evento. Ovviamente, oltre agli adempimenti di rito del momento assembleare, l’occasione del ritrovarci in presenza è utile anche per fare il punto sui principali progetti in corso, quali ad esempio la Misura 7 Investimento 17 RepowerEU del PNRR per l’efficientamento energetico dei nostri immobili, l’avvio dei tavoli sindacali per il rinnovo del del contratto dei dipendenti e dei dirigenti, una comunicazione più efficace e smart delle notizie principali con la nuova presenza di Federcasa sui social e la revisione del sito istituzionale, e molti altri ancora.

L’Assemblea costituirà il primo incontro pubblico per incontrare e dialogare il nuovo Presidente di Housing Europe, Marco Corradi, così fortemente sostenuto dalla nostra Federazione non appena ci è stato chiaro che avremmo potuto avere l’occasione di candidare e far eleggere, peraltro all’unanimità, un italiano dopo decenni alla guida della nostra Associazione di riferimento europeo.

Questo prestigioso incarico certamente agevolerà le nostre relazioni internazionali e ci renderà ancora più protagonisti nel definire le prossima agenda europea, condivisa con i colleghi del nostro comparto. Proprio per parlare di queste nuove sfide e prospettive, oltre che dell’opportunità straordinaria di avere per la prima volta un Commissario alla

Casa, una Presidente italiana alla guida della Commissione speciale HOUS sulla crisi abitativa, un Presidente italiano in Housing europe, una italiana al coordinamento della Task-force della Commissione europea che lavorerà alla nuove misure di sostegno, abbiamo organizzato nel pomeriggio del giovedì un convegno, articolato su due tavoli.

Le conferme e la partecipazione sono davvero tante e autorevoli anche per l’altra sessione, che sarà dedicata ad una visione più nazionale dei temi di nostro interesse, con il collegamento del Ministro Salvini, che potrà delineare i temi principali del nuovo Piano Casa, oltre ai Parlamentari, Consiglieri regionali e rappresentanti delle istituzionali locali che potranno intervenire direttamente sugli argomenti di maggiore importanza. Un’Assemblea di prospettiva, quindi, dove avremo modo di confrontarci e condividere, come sempre, le migliori idee da valorizzare e rappresentare in tutti i contesti in cui saremo chiamati a difendere le necessità delle nostre Aziende associate..

Perseguire obbiettivi condivisi

Le Assemblee sono sempre un momento di grande interesse per la Federazione. Consentono un confronto diretto e danno la possibilità alle singole Aziende di essere aggiornati sulla Federazione sia dal punto di vista economico (Bilancio) che organizzativo e propositivo.

Il dibattito interno genera proposte, consente approfondimenti, indirizza e corregge (laddove necessario) anche le azioni in atto. L’assemblea è veramente il momento di sintesi della Federazione e risulta importante proprio per la possibilità di avere un incontro diretto che permette la conoscenza e il confronto. Sembra una banalità ma le occasioni per vedersi direttamente sono poche. Il più delle volte le comunicazioni sono attraverso mail e questo accelera la risoluzione dei problemi ma crea questa mancanza di presenza umana che nel nostro mondo è centrale.

Come chiediamo ai nostri inquilini di sentirsi appartenenti ad una comunità anche noi dobbiamo alimentare un contatto umano che diventa necessario soprattutto per ribadire la centralità della persona nel confronto. La discussione aperta, finalizzata al bene comune e non filtrata diventa un momento di grande partecipazione che non bisogna perdere.

La forza di una Federazione sta sì nella condivisione degli obiettivi ma soprattutto nella capacità di

essere uniti nel loro perseguimento. Le sfide che abbiamo davanti impongono una coesione tra le varie Aziende indispensabile per un confronto anche aspro ma aperto con le istituzioni: italiane e europee.

Le richieste che dobbiamo portare avanti comportano una unione di intenti trasversale a livello politico, istituzionale e imprenditoriale. Chiedere e porre il tema della centralità del tema della casa e la sua priorità nell’agenda Governativa significa essere coesi nel chiedere quello di cui le nostre Aziende

hanno bisogno. Senza indugi o tentennamenti, anche ponendosi in maniera critica su scelte che non difendono i nostri interessi.

Per arrivare ad avere un risultato positivo serve quella coesione e unità che solo un confronto aperto e anche critico può stimolare.

Per questo che il momento assembleare è centrale per l’attività della nostra Federazione..

ERAP Marche

Come creare valore pubblico

Natura Giuridica e missione

dell’ERAP Marche

L’Ente Regionale per l’Abitazione Pubblica delle Marche (breviter ERAP Marche) è un ente pubblico non economico dipendente dalla Regione, dotato di personalità giuridica e autonomia amministrativa, patrimoniale, contabile e gestionale, disciplinato dalla L.R. n. 36/2005 e succ. integr. e modif.

L’ERAP Marche è istituzionalmente preposto a rispondere al disagio abitativo di una cospicua fascia della popolazione attraverso l’esercizio delle seguenti funzioni:

. la realizzazione degli interventi di edilizia regionale pubblica sovvenzionata e agevolata;

. la gestione del patrimonio immobiliare proprio e di ERP e le attività di manutenzione connesse che, in ragione di apposite convenzioni, possono essere effettuate anche in favore di altri enti pubblici e di soggetti privati;

. la prestazione di servizi tecnici per la gestione delle gare di appalto, per la programmazione, progettazione ed attuazione di interventi edilizi ed urbanistici con divieto di subappalto dei servizi stessi;

. la prestazione di servizi attinenti al soddisfacimento delle esigenze abitative tra cui quella di agenzie per la locazione;

. la prestazione di servizi aggiuntivi agli assegnatari di alloggi ERP anche nel contesto di insediamenti a proprietà mista;

10.927

252

alloggi di ERP agevolata

9.344 kmq

superficie dell’attività

124 alloggi di ERP sovvenzionata

personale dipendente

. le prestazioni individuate dalla lettera c) del comma 1 dell’art 24 del dlgs 50/16 (oggi art. 41 del dlgs n. 36/2023) a favore di enti pubblici; . le attività di supporto tecnico ai comuni nello svolgimento del procedimento di assegnazione degli alloggi di ERP sovvenzionata.

L’attività dell’Erap Marche si estende su una superficie di 9.344 kmq pari a 935.600 ha, 11% pianura, 36% montano e 53% collinare. Il comune con maggior altitudine è Bolognola m. 1080 s.l.m. Il territorio è classificato a rischio sismico medio alto.

L’ERAP Marche è proprietario di un importante patrimonio immobiliare, costruito in oltre 100 anni di storia dagli ex IACP marchigiani, usufruendo di finanziamenti statali destinati all’edilizia pubblica. Detto patrimonio consiste essenzialmente (al 31.12.2024) in n. 10.927 alloggi di edilizia residenziale pubblica sovvenzionata e n. 252 alloggi di edilizia agevolata. A questi si aggiungono numerosi locali pertinenziali (garage e cantine) ed alcuni locali ad uso commerciale o comunque diverso da abitazione (negozi, centri sociali, etc.), nonché le sedi provinciali dell’Ente, anch’esse tutte di proprietà ed ubicate così come di seguito esposto: Ancona (sede legale) - Piazza Salvo d’Acquisto, 40 Ascoli Piceno - Via Napoli, 135 Fermo - Piazzale Azzolino, 18 Macerata - Via Lorenzoni, 167 Pesaro Urbino - Via Bramante, 45

Gli immobili posseduti dall’ERAP Marche sono stati realizzati per la gran parte attraverso i fondi derivanti dalle seguenti leggi di finanziamento: legge 43/49 (Piano casa Fanfani – INA Casa); legge 457/78; legge 865/71; legge 513/77; legge 179/92; legge 560/93; legge 388/2000, art. 46; L.R. 36/2005. Trattasi dunque di un patrimonio costruito con fondi vincolati. Ai sensi delle disposizioni vigenti, i proventi derivanti dall’eventuale dismis -

sione patrimoniale vanno reinvestiti nel settore dell’edilizia residenziale pubblica.

Nell’ambito dell’attività di gestione del patrimonio immobiliare, l’ERAP Marche si connota come ente gestore del patrimonio di edilizia residenziale pubblica sovvenzionata di proprietà di altri enti pubblici, in particolare dei Comuni marchigiani. Al 2024 l’Erap Marche gestiva 4.846 alloggi di proprietà comunale, sia per quanto concerne gli aspetti amministrativi che quelli manutentivi.

Risposta al disagio abitativo

Realizzazione di interventi ERP; Servizi tecnici per gestione gare di appalto, programmazione, progettazione e attuazione di interventi edilizi; Servizi attinenti al soddisfacimento dei bisogni abitativi;

Servizi aggiuntivi degli assegnatari ERP in contesti misti;

Prestazioni a favore di altri enti; Supporto tecnico ai Comuni.

Organizzazione dell’ERAP Marche

Con L.R. n. 49/18 la Regione Marche ha apportato modifiche e integrazioni alla predetta L.R. 36/05 introducendo i seguenti organi:

. il Consiglio di Amministrazione nominato dall’Assemblea Legislativa Regionale;

. il Presidente, individuato dalla Giunta Regionale tra i componenti del Consiglio di Amministrazione; . il Revisore dei conti, nominato dalla Giunta regionale;

Il Segretario di Erap è nominato dalla Giunta Regionale tra i dirigenti in servizio presso il medesimo ente, presso le strutture organizzative della Giunta regionale, presso gli enti dipendenti dalla Regione e gli enti del Servizio sanitario regionale.

L’Erap Marche è organizzato in Presidi aventi competenza nel territorio di ciascuna provincia; a ciascun Presidio è preposto un Responsabile nominato dalla Giunta regionale tra i Dirigenti di ERAP Marche e quelli indicati all’art. 25 comma 3 della L.R. n. 36/2005.

Il Responsabile del Presidio dirige l’attività delle strutture dello stesso presidio ed è responsabile della gestione delle risorse umane, strumentali e finanziarie assegnate. L’incarico di Responsabile del Presidio è conferito per un periodo non inferiore a tre anni e non superiore a cinque ed è rinnovabile.

Il funzionamento di Erap Marche è disciplinato dal regolamento di organizzazione approvato con delibera del Consiglio di Amministrazione n. 2 del 03/06/19, aggiornato con delibere n.ri 107/2023 e 157/2023.

Sin dalla sua istituzione, ERAP Marche si è dotato di un sistema di gestione della qualità, in conformità agli standard di qualità certificati da Rina Services spa ai sensi della norma ISO 9001:2015. Con seduta del Consiglio Regionale n. 57 del 11/02/22 sono stati eletti i componenti dell’attuale Consiglio di Amministrazione dell’Ente e con delibe -

razione della Giunta Regionale n. 229 del 07/03/22 è stato nominato il Presidente nella persona del Dr. Saturnino Di Ruscio insieme all’attuale CDA, composto dai consiglieri: Giulietta Capriotti, Giovanni Angelini, Sergio Cinelli, Stefano Gatto, Anna Giacò e Andrea Petracci. Il Consiglio di Amministrazione si è insediato in data 23 Marzo 2022. Con sedute del Consiglio Regionale, rispettivamente n. 137 del 12.12.2023 e n. 172 del 14.01.2025 sono stati eletti i nuovi componenti del Consiglio di Amministrazione in sostituzione dei due componenti dimissionari.

Personale di ERAP Marche

L’ERAP dispone di una dotazione organica propria, articolata per Presidi. Il personale dipendente in servizio alla data del 31.12.2024 ammontava a complessive n. 124 unità (compresi n. 9 dirigenti) di cui: n. 114 unità a tempo indeterminato, una unità a tempo determinato, n. 1 dirigente a tempo determinato e n. 1 dirigente in mobilità presso la Regione Marche e un dirigente in convenzione con

il Comune di Fermo. Dei n. 114 dipendenti di ruolo a tempo indeterminato in servizio, n. 45 sono assegnati al Presidio di Ancona, n. 19 assegnati al Presidio di Ascoli Piceno, n. 12 assegnati al Presidio di Fermo, n. 19 assegnati al Presidio di Macerata, n. 19 assegnati al Presidio di Pesaro-Urbino.

Dei n. 114 dipendenti di ruolo in servizio a tempo indeterminato, n. 49 sono uomini e n. 66 sono donne. La dotazione organica dell’Ente, comprendente n. 144 posti, così come determinata dal Consiglio di Amministrazione dell’Erap Marche con Decreto del Presidente del CDA ERAP Marche n. 16 del 15.10.2024, registrava, al 31/12/2024, una vacanza di n. 25 posti. Il costo del personale (stipendi e contributi) nel 2024, pari ad € 6.304.194,29 presunti, diminuisce di circa € 300.000,00 rispetto ai valori del bilancio consuntivo 2023 (€ 6.612.513,01) a seguito della dinamica nella composizione del personale in forza nei vari Presidi a fronte di un numero di dipendenti pressoché stabile.

L’ERAP Marche è organizzato in Presidi, servizi e settori. I settori regionali svolgono attività e procedure specifiche per tutti i Presidi provinciali. Tra i settori regionali più strategicamente rilevanti, la Stazione Unica Appaltante (SUA) di ERAP Marche ha ottenuto da parte di Anac, dalla data del 01/07/23, il riconoscimento di stazione unica appaltante qualificata ai sensi dell’art 63 del dlgs 36/23, ai massimi livelli di lavori (L1), servizi e forniture (SF1), sia con riferimento alla fase di progettazione e di affidamento, che alla fase di esecuzione.

Al riguardo, si specifica che in capo ad ERAP Marche, oltre alle competenze in ordine ai massimi livelli di lavori, servizi e forniture come sopra indicate, è stata, altresì, riconosciuta, da parte di Anac, una competenza specifica nell’ambito delle procedure di PPP, avendo svolto la stessa Erap Marche, tra il 2022 e il 2023, numerose procedure finalizzate all’efficientamento energetico del proprio patri-

monio immobiliare. La qualifica ottenuta da ERAP Marche, si evidenzia, è stata riconosciuta a circa 3.000 stazioni appaltanti su tutto il territorio nazionale, rispetto alle 130.000 presenti prima della riforma. ERAP Marche, in virtù della predetta qualificazione e della disponibilità manifestata al mo -

mento della domanda di iscrizione all’elenco delle stazioni appaltanti qualificate gestito da Anac, è stata selezionata da questa ultima per lo svolgimento di rilevanti interventi per conto di altri enti non qualificati.

Risorse finanziarie dell’ERAP

L’ERAP Marche è finanziariamente autonomo, non fruisce di contribuiti statali o regionali per l’espletamento delle attività ordinarie. Le sue entrate ordinarie e ricorrenti maggiormente rilevanti sono costituite dai proventi dei canoni di locazione (destinati alla copertura dei costi di amministrazione, di manutenzione e di riqualificazione del patrimonio di ERP, nonché al pagamento di imposte, tasse e delle eventuali rate di ammortamento dei mutui), dalle entrate derivanti dai servizi tecnici svolti per la realizzazione degli interventi edilizi, nonché da quelle relative ai servizi tecnici ed amministrativi resi a terzi (svolti per la gran parte in favore di amministrazioni comunali).

L’Ente Regionale per l’Abitazione pubblica delle Marche (ERAP), in conformità a quanto previsto dall’art. 2 della L.R. 18/5/2004 n. 13, adotta il sistema di contabilità economico-patrimoniale. Ai sensi del 2° comma dello stesso articolo adotta anche la contabilità finanziaria affiancandola a quella economica. Alla disciplina contabile si applicano le norme ed i principi stabiliti dal Codice Civile.

Ogni anno il Consiglio di Amministrazione dell’ERAP Marche adotta, entro il 31 dicembre, il Bilancio Preventivo annuale e triennale, corredato dal programma di attività; entro il 30 aprile il di Amministrazione dell’ERAP Marche adotta il Bilancio Consuntivo unitamente alla relazione sull’attività svolta e sull’andamento della gestione. L’ordinamento contabile dell’Ente è disciplinato dal Regolamento di Contabilità approvato con Decreto del

Direttore n. 43 del 1/3/2016.

Di seguito sono riportati i dati relativi al bilancio consuntivo anno 2023.

Valori di stato patrimoniale

Attivo 512.024.630,12

Pasivo 512.024.630,12

Conto economico

Valore della produzione 30.358.868,16

Costi della produzione 26.610.745,45

Imposte sul reddito 1.566.850,00

Oneri e proventi finanziari - 1.556.338,70 30.358.868,16 26.621.256,75

Utile/perdita di esercizio 3.737.611,41

Valore pubblico e linee strategiche

Quadro strategico di riferimento

Con delibera in data 11.07.2022 l’Amministrazione ha fissato le linee strategiche di mandato.

Il concetto di valore pubblico ha trovato una prima definizione “istituzionale” nelle Linee Guida del Dipartimento della Funzione Pubblica del 2017, secondo le quali il Valore Pubblico può essere definito come “il miglioramento del livello di benessere economico-sociale-ambientale dei destinatari delle politiche e dei servizi pubblici rispetto alle condizioni di partenza”, cioè come l’incremento del benessere reale (economico, sociale, ambientale, culturale etc.) che si viene a creare presso la collettività e che deriva dall’azione dei diversi soggetti pubblici, che perseguono questo traguardo mobilitando al meglio le proprie risorse tangibili (finanziarie, tecnologiche etc.) e intangibili (capacità organizzativa, capacità di produzione di risposte adeguate, sostenibilità ambientale delle scelte, etc.).

L’amministrazione, in coerenza con i documenti di programmazione economica e finanziari, ha espli-

citato gli obiettivi atti a creare Valore Pubblico e come misurarli attraverso i relativi indicatori di impatto.

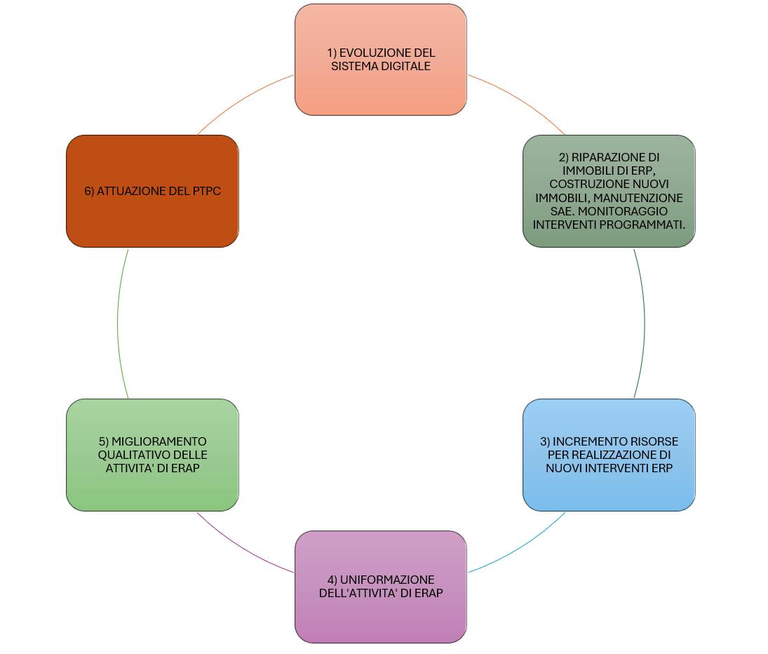
Le linee strategiche di mandato per la creazione di valore pubblico

_1

Evoluzione del sistema digitale di Erap Marche.

L’obiettivo, da perseguire in un contesto di trasparenza, reingegnerizzazione, digitalizzazione e cambiamento, è finalizzato a migliorare l’efficacia, anche a livello comunicativo, dell’azione amministrativa di Erap Marche come orientata nei confronti dell’utenza.

_2

Attività di riparazione e manutenzione degli immobili di edilizia residenziale pubblica, di costruzione di alloggi e di manutenzione delle SAE (soluzioni abitative emergenziali) in conseguenza degli eventi sismici del 2016 e del 2017 e svolgimento attività di committenza ausiliaria.

Attività di supporto ai comuni e alla collettività marchigiani colpiti dagli eventi sismici del 2016 e del 2017 finalizzata alla ricostruzione degli edifici danneggiati e al rilancio economico delle aree del cratere.

Attività di monitoraggio e verifica degli Interventi programmati e finanziati.

_3

Incremento delle risorse a disposizione di Erap Marche per la realizzazione di nuovi interventi di edilizia residenziale pubblica.

Attività effettuata mediante il programma di alie -

nazione degli alloggi approvato dalla Regione Marche con delibera n. 487 del 02/05/2022.

_4

Prosecuzione del processo di uniformazione delle attività di Erap Marche.

Il processo, avviato dal precedente CdA a seguito delle modifiche introdotte dalla L.R. n. 49/2018, presuppone un contestuale lavoro di standardizzazione dei procedimenti amministrativi e di definizione di linee guida e regolamenti.

_5

Miglioramento qualitativo delle attività proprie di Erap Marche.

Le azioni migliorative delle attività di Erap Marche attengono:

. alla riqualificazione del proprio patrimonio edilizio, al mantenimento della certificazione del sistema di qualità, al contenimento della morosità e della “sfittanza” e al più generale miglioramento delle

condizioni abitative dell’utenza;

. Miglioramento della tempistica per l’approvazione del Rendiconto annuale e del Bilancio Preventivo e per il pagamento delle fatture commerciali (D.L. n. 13/2023);

. all’attuazione delle misure del Piano delle Azioni

Positive (PAP);

. allo studio di fattibilità per il controllo di gestione;

. alla digitalizzazione dei fascicoli dei dipendenti;

. alla creazione di banche date di pareri e giurisprudenza.

_6

Attuazione del PTPC.

Monitoraggio dell’attuazione delle misure di prevenzione della corruzione e formazione del personale..

L’intervista Saturnino di Ruscio

Presidente ERAP Marche

La “Missione” dell’ERAP Marche è mettere a disposizione alloggi per consentire una vita dignitosa a persone con meno possibilità economiche, riconoscendo gli stessi diritti delle persone più agiate. Nonostante il diritto alla casa non sia esplicitamente menzionato nella Costituzione italiana, lo ritroviamo in modo indiretto negli articoli 14, 42 e 47 ( la Repubblica incoraggia e tutela il risparmio in tutte le sue forme....favorisce l’accesso del risparmio popolare alla proprietà dell’abitazione...). La Corte Costituzionale lo ha riconosciuto come un diritto fondamentale e sociale da tutelare. Inoltre l’art.25 della Dichiarazione Universale dei Diritti Umani si riferisce esplicitamente, tra l’altro al diritto all’abitazione. La stessa è stata recepita dal Trattato di Lisbona rendendola giuridicamente vincolante per tutti i Paesi dell’Unione Europea. Diritto all’abitazione purtroppo ancora non accessibile a tutti. Le motivazioni sono molte:

1) Conflitto tra la casa come bene di mercato e la casa come diritto, spesso il mercato prevale sul diritto.

2) Costruire e/o riparare alloggi sociali richiede investimenti rilevanti e tempi molto lunghi. Mantenendo per legge i canoni d’affitto degli alloggi sociali molto bassi comporta una carenza di manutenzione o richiede sforzi economici rilevanti e insostenibili per gli enti. Le modalità di determinazione del canone variano, da regione a regione, principalmente in base a due parametri: i dati

dell’alloggio (ubicazione, superficie e condizioni) e dati relativi all’inquilino. Nelle Marche la media è di 120 euro per alloggio di 70 mq. di superficie. Canoni che coprono solo una minima parte dei costi di manutenzione che deve sopportare il nostro ente pubblico. Ed è questo il grande dilemma dell’edilizia sociale: più accoglie persone povere e deboli, ed è questo il suo scopo, più è insostenibile.

A questi costi aggiungiamo anche IMU e IRES che per l’Erap Marche incidono in modo rilevante sulla disponibilità di risorse correnti per le manutenzioni del patrimonio immobiliare.

3) Incide, indirettamente, anche il modello di organizzazione del sistema di welfare.

4) Il regime abitativo adottato: duale o unitario. In Italia è quello duale dove il privato opera sul mercato abitativo “normale” e il pubblico sul sociale (edilizia sociale).

5) Politiche abitative a favore dell’acquisto della prima casa. Nel dopoguerra si è passati da un rapporto del 50% tra case in affitto e case in proprietà, ad oltre il 70% a favore di quest’ultime. In Italia è mancato il concetto di edilizia pubblica e non solo sociale, in grado di rispondere ai bisogni di diverse fasce della popolazione.

6) Bassissima quota di edilizia sociale in Italia, oscilla tra il 3/5 %. Nelle Marche supera di poco il 4,00%.

7) L’eliminazione dei fondi Gescal, principale fonte di finanziamento. Una trattenuta forzata nelle buste paga dei lavoratori il cui gettito veniva utiliz-

zato per finanziare la costruzione e manutenzione delle “case popolari”. Cancellati questi fondi il settore non ha avuto più una regolare erogazione di finanziamenti. la competenza è passata alle Regioni, che private dei fondi statali, hanno finanziato il settore in modo frammentato e spesso insufficiente. Manca da moltissimi anni un “Piano Casa” nazionale e regionale. Il primo è in fase di predisposizione da parte del ministero delle infrastrutture dopo decenni di assenza, il secondo risale al periodo 2013-2016.

9) Piani di alienazione per finanziare le nuove costruzioni e manutenzioni straordinarie del patrimonio esistente. Una pratica poco produttiva perché per realizzare un nuovo alloggio ne dobbiamo alienare 2,5.

10) Pur collaborando con i Comuni per la formazione delle graduatorie non abbiamo un dato esatto sui nuclei famigliari in attesa di assegnazione ma da una stima sommaria possiamo ipotizzarne almeno 4.000. Sulla base dei dati in nostro possesso possiamo contare nei prossimi 3 anni in 12001500 alloggi liberi da ripristinare e non più di 600 nuovi alloggi in corso di realizzazione. Il gap negativo è sicuramente rilevante.

11) Il mancato finanziamento del fondo affitti e delle morosità incolpevole. La nostra Regione, le Marche, ha messo a disposizione dei Comuni alcune risorse per tamponare la problematica.

12) Bassissimo turnover degli alloggi. Chi entra in una casa popolare tende a rimanerci tutta la vita.

Diventando quasi una “riserva protetta”, escludendo l’accesso ai giovani.

A questa situazione aggiungiamo un diffuso disagio abitativo. Secondo i calcoli di Federcasa, oltre ai 700 mila nuclei familiari in alloggi popolari, ci sarebbero almeno altri 1,7 milioni di nuclei familiari tra quelli in affitto che vivono una situazione di vulnerabilità abitativa, dedicando cioè più del 30% del proprio reddito al canone di affitto. Si tratta di una percentuale del 35% di tutti i nuclei familiari in affitto in Italia, percentuale che era al 16% negli anni Novanta e al 25% negli anni duemila. Tra costoro, molti sono i nuclei familiari giovani.

La grande questione, infatti, è che senza famiglia in Italia non si va lontano. La caratteristica con cui potremmo riassumere l’essenza del sistema abitativo italiano è infatti che l’accesso alla casa passa spesso dalla famiglia: si ereditano case in proprietà dalla famiglia, si usano con il comodato gratuito case di familiari, si acquista casa con il mutuo pagato anche dai genitori. Anche per accedere alla locazione di alloggi sul mercato privato le famiglie giocano spesso un ruolo importante nel fornire ai figli le garanzie necessarie per sottoscrivere un contratto di affitto.

Chi non si può appoggiare sulla famiglia ha serie difficoltà a trovare un alloggio. In particolare, i giovani che non hanno una famiglia alle spalle, gli immigrati che vengono da noi per una nuova pro -

spettiva di vita, coloro che vivono una situazione di vulnerabilità potendo contare solo sulle proprie forze: persone che si separano, o che perdono il lavoro.

Chi rimane escluso dal mercato abitativo, poi, può contare su un limitato appoggio pubblico. Gli alloggi pubblici, infatti, sono drammaticamente insufficienti a coprire il fabbisogno, e finiscono per alloggiare solo persone o famiglie pluri-svantaggiate. Chi è in una situazione di povertà abitativa ed economica grave ma non gravissima ne resta escluso ed è costretto a vivere in situazioni di vulnerabilità abitativa: affitti in nero, alloggi sovraffollati e/o inadeguati, alloggi a cui destina quote rilevanti del proprio reddito.

Anche per questo in Italia sono così diffuse le pratiche del nero, dell’abusivismo, delle occupazioni illegali e delle persone senza dimora che, secondo l’ultima rilevazione Istat relativa al 2014, sono oltre 50 mila. Nelle Marche non è diffusissimo e abbiamo solo 112 procedure di sfratto su circa 15 mila alloggi locati.

Se nelle grandi città la questione abitativa è legata alla carenza di alloggi e ai prezzi esorbitanti, Il quadro nazionale può essere ribaltato a livello locale, specie in regioni periferiche e nei piccoli paesi, dove si possono trovare numerosi cartelli “Vendesi o Affittasi” a prezzi molto bassi perché in quelle case non ci vuole andare a vivere più nessuno. I piccoli paesi si spopolano, le aree interne si spopolano, e il mercato esige che i prezzi siano più alti là dove il bisogno è più forte: nelle città, negli imme -

diati dintorni, in pianura, sulla costa. Nelle Marche il fenomeno è particolarmente evidente e come Erap Marche abbiamo carenze di alloggi nella fascia litoranea mentre nell’entroterra a volte non ci sono richieste e gli alloggi restano inoccupati. Ci troviamo in Ancona e i prezzi di mercato dei canoni d’affitto degli alloggi sono proibitivi.

Inoltre, e non solo nelle grandi città, si verifica l’effetto Airbnb: è in effetti molto più semplice, conveniente e meno rischioso affittare a turisti per brevi periodi piuttosto che a persone che cercano casa per periodi lunghi.

Come si inserisce l’Erap Marche in questo scenario e quali possibili soluzioni?

Una strategia avviata in collaborazione con alcuni Comuni e in particolare con l’Ufficio Ricostruzione guidato dal Commissario Sen. Guido Castelli è quella di promuovere un riequilibrio tra territori, tra città e aree interne. Ci sono in effetti paesi con disponibilità di case a prezzi bassi in luoghi dove però nessuno va a vivere a seguito del terremoto dell’anno 2016, per carenza di servizi e occasioni di lavoro e socialità. Sono stati avviati e in parte conclusi interventi di ripristino del patrimonio danneggiato dal sisma, interventi di delocalizzazione di alloggi Erap danneggiati ma posti su sito non idoneo. Si è proceduto in alcuni casi alla demolizione, all’acquisizione e al riattamento di alloggi nel centro storico per favorirne il ripopolamento, la valorizzazione e la ricostituzione di un tessuto sociale. In particolare, due progetti speciali riguardano i Comuni di Pioraco e Loro Piceno.

Nel documento di programmazione strategica approvato dal Consiglio di Amministrazione insediatosi nel mese di marzo 2022, sono indicati altri obiettivi altrettanto ambiziosi: un obiettivo strategico seppur in assenza di un piano casa nazionale e regionale che possano garantire interventi organici per un periodo abbastanza lungo, è quello di espletare in modo rigoroso, puntuale e regolare l’attività di riparazione e manutenzione degli immobili di edilizia residenziale pubblica e di costruzione di alloggi. L’ente si è adoperato per reperire fondi consistenti partecipando a bandi regionali e nazionali con interventi di rilevante importanza usufruendo dei fondi CIPE, PNRR, Fondi complementari al PNRR come Sicuro Verde e Sociale, PINQUA, Fondi Sisma, Superbonus 110%, fondi GSE e non ultima quella in corso Misura PNRR M.7-I.17. In questo modo si è cercato di dare una risposta alle richieste dei Comuni e alle fasce più deboli e vulnerabili della popolazione sia in termini di nuovi alloggi che di riqualificazione di quelli esistenti dal punto di vista sismico ed energetico.

Una particolare attenzione è stata posta al problema degli alloggi per studenti universitari partecipando al bando del Ministero dell’Università e della Ricerca per la riconversione nella città di Ancona dell’ex Caserma Fazio in una “Casa dello Studente”. Numerosi sono gli interventi in corso di riqualificazione e rigenerazione urbana, con progetti sostenibili (efficientamento energetico, miglioramento sismico, ecc.).

Un problema, a mio avviso per ora irrisolvibile, è quello delle manutenzioni straordinarie. Se da una

parte riscuotiamo canoni di affitto molto bassi e stabiliti per legge, dall’altra le manutenzioni costano come qualsiasi altro alloggio ed in buona sostanza pagate le spese per gestire la struttura, poco resta per gli interventi di manutenzione del patrimonio esistente. Il Superbonus nei condomini misti, operando come privato, ci ha consentito di effettuare interventi molto importanti di efficientamento energetico e miglioramento sismico, ai quali abbiamo unito altri interventi manutentivi non previsti nella misura. Negli edifici di proprietà esclusiva sono state attivate le lunghissime procedure del partenariato pubblico privato e gli interventi giunti a definizione sono stati limitati anche se molti aggiudicati ma non contrattualizzati, altri contrattualizzati ma non partiti per la chiusura della misura. Contiamo di partecipare al bando relativo alla Misura PNRR M.7-I.17, recuperando, ove possibile, il lavoro svolto per il Superbonus.

Ma il problema resta strutturale, se lo Stato o la Regione non intervengono a colmare questo gap con gli anni i problemi si amplificheranno. Alcune risorse finanziarie vengono recuperate mettendo a disposizione la struttura per interventi richiesti dai Comuni, dalla Regione e da altri enti, grazie alla professionalità e disponibilità del personale. Dalla remunerazione dell’attività di committenza ausiliaria l’ente ricava nuove risorse da mettere a disposizione per le manutenzioni. Sono previsti nel triennio 2025-2027 entrate per 2.435.000,00 euro.

Una importante attività strategica viene svolta a supporto dei Comuni, e del Servizio Protezione Civile della Regione Marche e dello Stato è quello

della manutenzione delle S AE, soluzioni abitative emergenziali, realizzate in conseguenza degli eventi sismici del 2016 e del 2017. Con DGR n. 1492 del 28.11.2016 furono affidate all’ERAP Marche diverse attività correlate alla realizzazione dei lavori preordinati alla installazione delle S.A.E.: -la collaborazione per la fornitura di prestazioni tecnico-professionali, attraverso la messa a disposizione di personale tecnico/amministrativo per lo svolgimento dei compiti di Stazione Appaltante per l’affidamento dei lavori/servizi tecnici;

-La Direzione e contabilità dei lavori e di Coordinamento della sicurezza in fase di esecuzione dei lavori connessi alle opere di urbanizzazione primaria e secondaria per l’installazione delle S.A.E. e delle altre strutture temporanee prefabbricate ad usi pubblici e sociali;

-La Direzione dell’Esecuzione del Contratto della fornitura e montaggio delle SAE affidata al Consorzio Stabile Arcale e al CNS.

Le attività affidate dal Soggetto Attuatore hanno impegnato Erap Marche per un arco temporale di circa tre anni e hanno riguardato la realizzazione di un numero complessivo di 1.943 Soluzioni Abitative di Emergenza, ripartite in n.76 diverse aree dislocate in n.28 diversi

Comuni dei territori maggiormente interessati dagli eventi sismici.

Dal mese di novembre 2020 ad oggi sono state gestite 4200 segnalazioni d’intervento e dall’esito dei sopralluoghi effettuati n.3000 ordinativi d’intervento. Il servizio viene svolto dallErap Marche in collaborazione con SIA srl, ex Biocasa, società in house.

Tra le linee strategiche perseguite vi è l’evoluzione

del sistema digitale di Erap Marche, la transizione digitale mediante il piano triennale per l’innovazione, la modernizzazione e la vicinanza al cittadino. Nel contesto dell’attuale trasformazione digitale della Pubblica Amministrazione, il Piano Triennale 2024-2026 dell’ERAP Marche si configura come una leva strategica fondamentale per migliorare la qualità dei servizi offerti, semplificare l’accesso alle informazioni, rafforzare la trasparenza amministrativa e ottimizzare i processi interni. Questo piano è stato concepito per allinearsi alle linee guida nazionali ed europee in materia di digitalizzazione, recependo i principi della cittadinanza digitale, della sostenibilità, della sicurezza informatica e dell’innovazione tecnologica.

La visione sottesa al Piano è quella di un Ente moderno, reattivo, aperto all’innovazione e in grado di rispondere con tempestività ed efficacia alle esigenze dei cittadini e degli stakeholder. Sono state individuate quattro direttrici strategiche fondamentali:

1. Miglioramento della qualità dei servizi rivolti ai cittadini, attraverso l’integrazione di strumenti digitali intuitivi, accessibili e interoperabili;

2. Potenziamento della trasparenza amministrativa e dell’accesso alle informazioni, in linea con i principi dell’Open Government e con l’obiettivo di favorire la partecipazione e la fiducia del pubblico;

3. Sviluppo e valorizzazione del capitale umano, mediante percorsi di formazione continua e strumenti tecnologici che facilitino il lavoro agile e la collaborazione;

4. Modernizzazione e razionalizzazione dei processi interni, con l’obiettivo di aumentare l’effi -

cienza operativa e ridurre i costi di gestione. Il Piano Triennale si articola in nove obiettivi specifici, ognuno dei quali declinato in una serie di linee di azione concrete, coerenti con gli obiettivi strategici e mirate a produrre benefici tangibili sia per l’Ente che per gli utenti finali.

· Semplificazione delle comunicazioni e dei pagamenti: è previsto l’utilizzo delle piattaforme digitali nazionali IO e PagoPA per facilitare l’interazione con gli inquilini e semplificare il pagamento dei bollettini. Il progetto include l’attivazione di un’app dedicata, l’invio digitale delle comunicazioni e la progressiva eliminazione della documentazione cartacea. L’app tra le altre cose consentirà ai nostri inquilini il controllo dei pagamenti effettuati o da effettuare, segnalare istantaneamente eventuali necessità manutentive inviando documentazione fotografica digitalmente, ecc.

· Aggiornamento del sito istituzionale: è in corso un processo di revisione completa del sito web di ERAP Marche, volto a garantire la piena conformità agli standard AGID in materia di accessibilità, usabilità e sicurezza. Il nuovo portale digitale migliorerà la comunicazione con il pubblico, semplificherà l’accesso ai servizi online e offrirà uno spazio trasparente e partecipativo per l’interazione con i cittadini.

· Introduzione del nuovo software gestionale REF3: il passaggio al nuovo sistema rappresenta un cambiamento strutturale importante, che permetterà la centralizzazione e la digitalizzazione completa della gestione del patrimonio immobiliare. Il

software, integrato con altri applicativi, includerà anche un’interfaccia destinata agli utenti esterni, aumentando l’interoperabilità e la trasparenza dei processi. Questo nuovo software ci supporterà anche nel processo di omogeneizzazione e standardizzazione delle procedure amministrative e consentire l’intercambiabilità del personale tra i 5 Presidi. Ricordo che l’ente proviene dalla fusione di 5 soggetti autonomi.

· Adozione della suite Microsoft 365: l’Ente ha intrapreso una decisa trasformazione digitale interna attraverso l’adozione della piattaforma Microsoft 365, che consente una gestione sicura dei dati, il lavoro collaborativo, la videoconferenza, l’archiviazione in cloud e l’uso dell’autenticazione a più fattori. È prevista anche una costante attività di formazione del personale, per garantire un uso consapevole ed efficace degli strumenti a disposizione.

· Attivazione di un Security Operation Center (SOC) e di una piattaforma di ticketing: per fronteggiare le crescenti minacce informatiche e garantire la resilienza digitale, ERAP Marche ha attivato un centro operativo per la sicurezza informatica, che monitora costantemente le attività IT e rileva tempestivamente eventuali anomalie. Parallelamente, è stato implementato un sistema di gestione delle richieste di assistenza tramite ticketing, al fine di migliorare l’efficienza e la tracciabilità del supporto tecnico.

· Implementazione di un sistema di Backup e Disaster Recovery: per assicurare la continuità opera -

tiva anche in presenza di eventi avversi, sarà realizzato un sistema di backup in cloud e di disaster recovery, che si integrerà con l’infrastruttura esistente basata su rete immutabile. Il piano prevede la selezione dei fornitori, la configurazione dei sistemi e i test periodici di ripristino.

· Installazione di reti Wi-Fi in tutti i presidi: l’implementazione di reti wireless in tutte le sedi dell’Ente rappresenta un passo significativo verso la mobilità operativa e l’efficienza del personale. Il progetto prevede la selezione delle tecnologie più idonee, l’installazione delle infrastrutture e la pubblicazione delle istruzioni per l’accesso sicuro alla rete.

· Migrazione a un centralino VoIP 3CX: il nuovo centralino digitale è stato già introdotto nel presidio di Ancona come progetto pilota e sarà progressivamente esteso a tutte le sedi. Questo sistema consente una gestione più efficace delle comunicazioni telefoniche, garantisce una maggiore flessibilità e comporta una riduzione significativa dei costi.

· Rinnovo dell’infrastruttura tecnologica: è stato pianificato il rinnovo dei server centrali e periferici, oltre a una rotazione quadriennale del parco PC, al fine di garantire continuità, prestazioni elevate e sicurezza. Il piano include la valutazione del mercato, la selezione dei fornitori, l’installazione e la formazione del personale.

Il Piano Triennale prevede un investimento economico complessivo pari a 1.351.500 euro, comprensivo delle spese per l’avvio e la gestione dei

progetti digitali, nonché dei costi ordinari per il mantenimento e l’aggiornamento dell’infrastruttura IT. Si tratta di un investimento strategico, orientato non solo all’efficienza operativa, ma anche alla sostenibilità economica e ambientale dell’Ente. Questo percorso vede la collaborazione attiva con l’ATC Piemonte Centrale attraverso il riuso dei programmi all’uopo disponibili.

ERAP Marche intende così porsi come modello virtuoso di trasformazione digitale nel panorama dell’edilizia residenziale pubblica, dimostrando come l’innovazione tecnologica possa essere messa al servizio della collettività, delle persone e del bene comune. Grazie a questo percorso, l’Ente sarà in grado di affrontare con maggiore prontezza le sfide future, rafforzando il proprio ruolo di riferimento a livello regionale e nazionale.

Un ulteriore obiettivo strategico assegnato dalla Regione Marche è quello di incrementare le risorse a disposizione per la realizzazione di nuovi interventi di edilizia residenziale pubblica attraverso l’attuazione del piano dell’alienazione degli alloggi approvato dalla Regione stessa e prorogato. Le aspettative sono state deluse perché nonostante la massiccia adesione da parte degli inquilini interessati che faceva prevedere circa 30 milioni di euro di entrate, ad oggi se ne sono concretizzate solo per circa 6.000.000,00 di euro.

Prosecuzione del processo di uniformazione dell’attività di Erap Marche. A seguito delle modifiche della L.R. n.49/2018 è stato avviato il processo di standardizzazione dei procedimenti ammini -

strativi e di definizione delle linee guida e dei regolamenti dell’Ente. La fusione dei 5 ex IACP, nonostante sia avvenuta da tempo, ha comportato un lungo lavoro per uniformare le procedure tenendo conto che a volte i Presidi interpretano le sue norme legislative e regolamentari in modo diverso. I 5 Presidi hanno comunque piena autonomia organizzativa e gestionale.

Miglioramento qualitativo delle attività proprie di Erap Marche attraverso:

- alla riqualificazione del proprio patrimonio edilizio, al mantenimento della certificazione del sistema di qualità, al contenimento della morosità e della “sfittanza” e al più generale miglioramento delle condizioni abitative dell’utenza;

- miglioramento della tempistica per l’approvazione del Rendiconto annuale e del Bilancio Preventivo e per il pagamento delle fatture commerciali (D.L. n. 13/2023);

- maggiore attenzione alla gestione finanziaria dell’ente attraverso un monitoraggio continuo delle somme vincolate, quelle impegnate e quelle effettivamente disponibili per ridurre, in alcuni presidi, l’avanzo di gestione negativo e rendere la gestione più efficiente e trasparente.

- l’attuazione delle misure del Piano delle Azioni Positive (PAP);

- lo studio di fattibilità per il controllo di gestione;

- la digitalizzazione dei fascicoli dei dipendenti;

- la creazione di banche date di pareri e giurisprudenza.

Attuazione del PTPC attraverso il monitoraggio delle misure di prevenzione della corruzione e formazione del personale.

Obiettivo recupero alloggi sfitti

Quando si è insediato in nuovo consiglio di amministrazione una emergenza era rappresentata dalla presenza di oltre 1000 alloggi inutilizzati per carenza di manutenzione. Attraverso la messa a disposizione delle risorse provenienti dall’avanzo di amministrazione si è proceduto al recupero degli alloggi partendo da quelli meno impegnativi lasciando per ultimi quelli che richiedevano interventi di manutenzione più costosi. C’è una collaborazione molto stretta con i Comuni e con gli Ambiti Sociali. Con i primi vengono spesso concordati gli interventi da effettuare, spesso ci vengono segnalate delle opportunità che, se in linea con i nostri obiettivi e programmi e in caso di disponibilità finanziaria, cerchiamo di cogliere. Con gli ambiti sociali, in particolare della provincia di Ancona, la collaborazione riguarda progetti di inclusione e coesione rivolti a soggetti non autosufficienti per aumentare la loro autonomia. Intervenenti su alloggi destinati all’adattamento e dotazione strumentale tecnologica per garantire l’autonomia e l’assistenza integrata in rete da parte dei servizi socioassistenziali territoriali e socio-sanitari, alla persona anziana non autosufficiente, presso alloggi di proprietà pubblica (Erap Marche) o privata. I progetti prevedono la fornitura di dotazioni strumentali innovative come domotica, telemedicina, ecc., nonché servizi accessori legati alla domiciliarità.

Problemi

Morosità

Il fenomeno della morosità, pur se particolarmente attenzionato dall’Ente, rappresenta un aspetto

di forte preoccupazione, in quanto non è possibile azzerare il fenomeno. Ciò riguarda sia il pagamento dei canoni di locazione, sia la corresponsione delle quote dell’autogestione e/o dei condomini, che sempre più spesso sono anticipate dall’Ente agli amministratori di condominio per evitare il distacco di forniture e servizi. Il fenomeno viene attentamente monitorato, con riunioni periodiche tra gli addetti, al fine di individuare i rimedi più idonei non dimenticando, peraltro, la funzione anche di natura sociale svolta dall’Ente. Le procedure di recupero, tuttavia, divengono sempre più difficoltose, avendo, il più delle volte, come destinatari, soggetti nullatenenti in condizioni di bisogno o soggetti che nel tempo diventano irreperibili. L’accantonamento a Fondo Crediti Dubbia Esigibilità è il seguente:

ANCONA

2025 1.071.459,00

2026 1.071.459,00

2027 1.071.459,00

ASCOLI PICENO

2025 358.765,54 2026 345.711,51 2027 347.027,72

FERMO

2025 293.203,14 2026 296.528,97

2027 299.854,80

MACERATA

2025 431.688,41

2026 431.958,67

2027 432.120,82

PESARO E URBINO

2025 713.281,38

2026 711.122,98

2027 2.852.417,30

TOTALE GENERALE

2025 2.868.397,47

2026 2.856.781,112

2027 701.954,96

Gli importi indicati considerano il mancato pagamento dei canoni di locazione e il mancato recupero delle quote dell’autogestione e/o dei condomini anticipate agli amministratori di condominio.

Ad oggi, con l’ultimo rendiconto, il FCDE è di 21.070.804,91 euro. L’Erap Marche al 31 dicembre 2023 deve ancora incassare di 1,4 milioni di euro per somme anticipate di quote condominiali per assegnatari morosi per evitare il distacco dei contatori, dall’anno 2000, somme di difficile recupero. Per gli anni 2025-2027 sono previste in bilancio 400.000,00 euro annue di quote condominiali per assegnatari morosi. Nel FCDE (Fondo Crediti di Dubbia Esigibilità) sono accantonate, sempre nel triennio, 291.616,56 euro. Sta a significare che recuperiamo solo un quarto delle somme anticipate. La problematica dovrebbe essere gestita dai servizi sociali dei Comuni che valutano la situazione reddituale delle famiglie e, se precario, sostenere economicamente la famiglia assegnataria. È evidente che l’Erap Marche, spesso sull’onda dell’urgenza del problema (distacco luce o gas nel periodo invernale) nonché spinte mediatiche, si sostituisce ai Comuni o agli altri enti assistenziali, togliendo risorse alla attività istituzionale. L’aumento dei costi energetici ha portato ad un corrispondente aumento delle morosità.

Sfratti

Abbiamo una camera di compensazione, un tavolo di confronto con le Prefetture, i comuni e i loro servizi sociali, per gestire in modo molto oculato i casi più gravi che comportano lo sfratto dell’inquilino al fine evitare problemi di emergenza sociale. Ci sono 112 procedure in corso, così suddivise:

Presidio di Ancona n. 16

Presidio di Ascoli Piceno n. 16

Presidio di Fermo n. 12

Presidio di Macerata n. 63

Presidio di Pesaro Urbino n. 5

Totale n. 112

Imposte e Tasse

Nel triennio 2025/2027 si stimano uscite per imposte e tasse, dirette, indirette e sul patrimonio per complessivi € 10.679.222,00 di cui €

3.849.222,00 nel 2025, per € 3.320.000,00 nel 2026 e per € 3.510.000,00 nel 2027 rappresentando, rispettivamente, il 12,60%, il 14,18% e il 14,39% delle uscite correnti. La spesa prevista per l’IMU nel medesimo triennio ammonta a complessivi € 2.065.646,00 di cui € 667.646,00 nel 2025, € 687.000,00 nel 2026 ed € 711.000,00 nel 2027. Aggiungiamo un pregresso di circa 3 milioni di euro di IMU in contenzioso per gli anni precedenti. Problema da risolvere tempestivamente perché sono risorse finanziarie che vengono sottratte alla manutenzione e alle nuove costruzioni di alloggi. Le occupazioni abusive sono molto limitate grazie ad un ottimo coordinamento con le forze di polizia municipali e statali e al cosiddetto “controllo di vicinato”.

Obiettivi strategici per il futuro

Ruolo centrale dell’ERAP Marche nelle politiche di edilizia residenziale pubblica promuovendo, d’intesa con i Comuni, gli Ambiti Sociali e la Regione Marche progetti che sappiano “coniugare” sostenibilità ambientale, innovazione tecnologica e inclusione sociale (interventi di introduzione della domotica e eliminazione barriere architettoniche per gli anziani, mediazione sociale per gli extracomunitari, ecc.). Dobbiamo tener conto dei cambiamenti demografi-

ci in atto numero componenti per famiglia, aumento età dei nostri inquilini, popolazione sempre più anziana, aumento numero inquilini extracomunitari con culture diverse e difficoltà di dialogo. Inoltre, è impensabile risolvere il problema del degrado di alcuni quartieri solo con interventi di carattere edilizio senza un impegno costante con tutti gli enti, incluse le forze che si occupano di sicurezza, che abbia come obiettivo finale la “costruzione” di un tessuto sociale spesso inesistente, dove si esalti un modo diverso di stare insieme e condividere i problemi e le soluzioni piuttosto che esaltare gli egoismi individuali. La valorizzazione della società SIA, ex Biocasa, attivando attraverso la stessa collaborazioni con associazioni che si occupano di mediazione sociale va in tale direzione. L‘Erap Marche vuole diventare un modello da seguire per l’intera Regione e per il comparto, vedendo i problemi come opportunità di crescita per il territorio. I cambiamenti demografici, la riduzione dei componenti della famiglia, la crescita progressiva della popolazione anziana, ecc. richiede anche un adeguamento strutturale del l patrimonio. Lavoreremo per far sì che il tema casa torni ad essere centrale nelle politiche regionali e nazionali perché la carenza strutturale di manutenzioni su un patrimonio molto vetusto (il 65% degli alloggi gestiti da Erap Marche è stato costruito prima del 1990 e di questo 65% oltre il 50% prima del 1970) peggiora le condizioni delle abitazioni e di riflesso la qualità della vita dei residenti. Solo la disponibilità di risorse certe e costanti nel tempo consente di adeguare il patrimonio immobiliare dell’Erap Marche e dei Comuni..

Il contributo Francesco Acquaroli Presidente della Regione Marche

Con riguardo all’edilizia residenziale pubblica, numerosi sono i programmi attualmente gestiti dal Settore Urbanistica, paesaggio ed edilizia residenziale pubblica del Dipartimento Infrastrutture e Territorio.

PNRR – Piano Nazionale di Ripresa e Resilienza

Missione 5 – inclusione e coesione

Componente 2 – infrastrutture sociali, famiglie, comunità e terzo settore

Intervento 2.3.1 – PINQuA Piano innovativo per la qualità dell’abitare Riqualificazione e incremento dell’edilizia sociale, ristrutturazione e rigenerazione della società urbana, miglioramento dell’accessibilità e sicurezza urbana, mitigazione delle carenze.

L’obiettivo del programma PINQuA è quello di costruire nuovi alloggi pubblici, riducendo le difficoltà abitative, riqualificando le aree degradate e puntando alla sostenibilità e all’innovazione verde. Al fine di raggiungere l’obiettivo, è stata adottata una nuova gestione dell’edilizia popolare, che sfrutta modelli inclusivi e strumenti utili a garantire il benessere sociale e il decoro urbano.

Le principali linee di intervento non solo risiedono nel migliorare e aumentare l’housing sociale, favorendo l’accessibilità, la sicurezza e aumentando la qualità dell’ambiente, utilizzando anche modelli e strumenti innovativi, ma anche nell’effettuare interventi sull’edilizia residenziale pubblica su tutto il territorio nazionale.

Le proposte finanziate sono state selezionate in linea con la direttrice della transizione ecologica del PNRR, nonché valutate in base all’impatto ambientale, sociale, culturale, urbano-territoriale, economico-finanziario e tecnologico dei progetti.

Per il programma PINQuA, la Regione Marche ha ottenuto, con Decreto MIMS n. 383 del 07.10.2021, il finanziamento per le 3 proposte presentate (ricadenti su 15 Comuni) e consistenti in 38 progetti, per un totale di € 44.758.611,71, come di seguito indicate:

• ID 344 - CONNETTERE PER RIGENERARE Senigallia e Falconara M.ma;

• ID 435 - LA CITTÀ CONTEMPORANEA OLTRE LE MURA E TRA LE RETI Vallesina;

• ID 471 - RINNOVA MARCHE: NOVE INTERVENTI PER RIABITARE I CENTRI STORICI IN QUALITÀ URBANA E SICUREZZA Osimo, Muccia, Palmiano, Petriano, Sassoferrato, Cagli, Visso, Montelupone, Monsampolo del Tronto.

L’Amministrazione centrale Titolare della Misura è il Ministero delle Infrastrutture e dei Trasporti.

La Regione Marche è il Soggetto Beneficiario degli interventi, Soggetto Attuatore di primo livello, che provvede alla realizzazione operativa degli interventi previsti dal PNRR avvalendosi di Soggetti attuatori esterni (Soggetti Attuatori di secondo livello), i quali sono titolari dei CUP e sono coinvolti nell’attuazione dei progetti a seguito della sottoscrizione di uno specifico Atto d’obbligo.

Il finanziamento ottenuto ed erogando dal Ministero transita per il bilancio regionale ed alla Regione Marche compete il monitoraggio relativo all’attuazione degli interventi.

A seguito di richieste di rimodulazione, alcuni CUP sono stati stralciati e, conseguentemente, definanziati. Tuttavia, i fondi concessi ai CUP stralciati sono stati mantenuti all’interno del medesimo ID e sono stati redistribuiti fra alcuni dei CUP ancora in essere. Quindi, a fronte di alcuni progetti stralciati, non c’è mai stata una diminuzione delle somme concesse, né c’è mai stato un utilizzo diverso dei fondi ricevuti.

Il contributo complessivo PNRR concesso, ad oggi, non si è mai ridotto ed è ancora pari ad euro 44.758.611,71. Il numero degli interventi, a seguito degli stralci, è attualmente pari a 33. Per il programma PINQuA il raggiungimento dei target e delle milestone è previsto, a carico dei Comuni in qualità di Soggetti Attuatori di secondo livello e titolari di CUP, per il 31 marzo 2026. Con decreto n.45/UER del 01/08/2022 la Regione Marche ha provveduto alla liquidazione dell’anticipo del 10 per cento del

finanziamento concesso in favore dei Comuni beneficiari degli interventi per un totale complessivo di € 4.475.861,17.

Attualmente si sta procedendo con la liquidazione dei primi rimborsi degli stati di avanzamento lavori raggiunti dai Comuni, sulla base dei trasferimenti dei fondi disposti dal Ministero delle Infrastrutture e dei Trasporti, mediante una procedura resa più snella dal Decreto del Ministero dell’Economia e delle Finanze del 06 dicembre 2024.

PNC – Piano Nazionale Complementare al PNRR

Sicuro, verde e sociale: riqualificazione dell’edilizia residenziale pubblica

Complementarietà con il PNRR

Missione 2 – Rivoluzione verde e transizione ecologica

Componente 3 – Efficienza energetica e riqualificazione degli edifici

Con D.L. n. 59/2021, art. 1, co. 2, lett. c) punto 13, è stato approvato il Programma Sicuro, verde e sociale: riqualificazione dell’edilizia residenziale pubblica, finanziato con risorse del PNC Piano Nazionale Complementare per un importo complessivo di 2 miliardi di euro.

L’obiettivo del programma è quello di intervenire sul patrimonio di edilizia residenziale pubblica migliorandone l’efficienza energetica, la resilienza e la sicurezza sismica, nonché la condizione sociale nei tessuti residenziali pubblici grazie alle seguenti azioni:

a) interventi diretti alla verifica e alla valutazione della sicurezza sismica e statica di edifici di edilizia residenziale pubblica e realizzazione di progetti di miglioramento o di adeguamento sismico;

b) interventi di efficientamento energetico di alloggi, ovvero di edifici di edilizia residenziale pubblica, ivi comprese le relative progettazioni;

c) interventi di razionalizzazione degli spazi di edilizia residenziale pubblica, ivi compresi gli interventi di frazionamento e ridimensionamento degli alloggi, se eseguiti congiuntamente ad uno degli interventi di cui alle lettere a) e b);

d) interventi di riqualificazione degli spazi pubblici se eseguiti congiuntamente ad uno degli interventi di cui alle lettere a) e b), ivi compresi i progetti di miglioramento e valorizzazione delle aree verdi, dell’ambito urbano di pertinenza degli immobili oggetto di intervento;

e) operazioni di acquisto di immobili, da destinare alla sistemazione temporanea degli assegnatari i cui alloggi di edilizia residenziale pubblica oggetto degli interventi di cui alle medesime lettere a) e b), a condizione che gli immobili da acquistare siano in possesso di caratteristiche energetiche e antisismiche almeno pari a quelle indicate come requisito minimo da raggiungere per gli immobili oggetto degli interventi di cui alle lettere a) e b).

f) locazione di alloggi da destinare temporaneamente agli assegnatari di alloggi di edilizia residenziale pubblica oggetto degli interventi di cui alle lettere a) e b).

Con DPCM 15.9.2021 è stata data attuazione al programma in argomento e si è provveduto alla ripartizione tra le Regioni e le Province autonome di Trento e Bolzano delle risorse disponibili: alla Regione Marche, in qualità di Soggetto Beneficiario degli interventi, è stato assegnato il finanziamento di € 62.769.144,70. L’Amministrazione centrale Titolare della Misura è il Ministero delle Infrastrutture e dei Trasporti, che, con proprio Decreto Direttoriale n. 52 del 30 marzo 2022 ha approvato il Piano degli interventi predisposto da ciascuna regione e provincia autonoma, contenente gli interventi ammessi a finanziamento nel limite delle risorse assegnate con il citato DPCM. Alla Regione Marche compete il monitoraggio relativo all’attuazione degli interventi dichiarati ammissibili, in numero di 52, e la liquidazione a favore dei Soggetti Attuatori. Di conseguenza, ha provveduto a concedere le risorse ottenute ai Comuni e ad ERAP Marche, soggetti attuatori delle opere, firmando con essi intese attuative, che hanno definito tempi e metodi di realizzazione degli interventi. Nel corso dell’ultimo triennio si è proceduto al monitoraggio della realizzazione delle opere e sono state liquidate somme per un totale di 24 milioni di euro circa, al raggiungimento dei vari stati di avanzamento lavori. Per il programma Sicuro, Verde e Sociale il raggiungimento dei target e delle milestone è previsto, a carico dei Comuni in qualità di Soggetti Attuatori titolari di CUP, per il 31 marzo 2026.

L. 21/2001 - PROGRAMMA SPERIMENTALE

“20.000 ALLOGGI IN LOCAZIONE”

Realizzazione di alloggi da destinare alla locazione a canone convenzionato al fine di ridurre il disagio abitativo

Con DGR 1738/2012 è stata dichiarata decaduta la graduatoria del Piano Operativo regionale approvato nel 2003. Con l’utilizzo delle economie registrate, pari a € 2.36 mln di euro, in accordo con il MIT, la Regione ha provveduto ad individuare ulteriori proposte ammissibili, formulate da ERAP Marche. Nel 2014 sono stati ammessi a finanziamento n.4 interventi, per la realizzazione n. 45 alloggi. Alla data odierna n.2 interventi sono conclusi, n.1 è alla fase conclusiva e n.1 alla fase iniziale.

ART. 11 L.431/1998

FONDO NAZIONALE DI SOSTEGNO PER L’ACCESSO ALLE ABITAZIONI IN LOCAZIONE

I fondi sono destinati alla concessione di contributi integrativi per il pagamento dei canoni di locazione dovuti ai proprietari degli immobili.

I requisiti minimi per beneficiare dei contributi e i criteri per la determinazione dell’entità dei medesimi in relazione al reddito familiare e all’incidenza sul reddito del canone di locazione sono stati determinati con D.M.LL.PP. 7 giugno 1999.

I beneficiari finali sono nuclei familiari con le seguenti caratteristiche:

Fascia A: ISEE non superiore all’importo annuo dell’assegno sociale e incidenza canone/valore ISEE non inferiore al 30%;

Fascia B: ISEE non superiore all’importo annuo di due assegni sociali e incidenza canone/valore ISEE non inferiore al 40%.

Le competenze tra Regioni e Comuni sono state definite in modo tale che le Regioni provvedano al riparto delle risorse tra i Comuni e questi ultimi stabiliscano l’entità e le modalità di erogazione dei contributi nel rispetto dei criteri e dei requisiti minimi di cui al citato D.M.LL.PP. 7 giugno 1999. Tale Fondo, il cui funzionamento è disciplinato a livello regionale con DGR 1288/2009 e s.m.i., ad oggi non è finanziato (le ultime risorse statali erogate alla Regione Marche, pari a € 7.85 mln di euro circa, sono dell’anno 2022).

D.L.102/2013 (conv. L.124/2013)

FONDO INQUILINI MOROSI INCOLPEVOLI

Il fondo è finalizzato a fronteggiare le situazioni di maggiore disagio abitativo e prevenire gli sfratti ed è destinato alla concessione di contributi in favore di inquilini morosi incolpevoli. Alla data odierna il Fondo è attivo, in ragione della presenza di economie derivanti da risorse statali assegnate per tale finalità nell’anno 2021, ammontanti a circa 800 mila euro (linee guida approvate con DGR 1108/2023). Lo scrivente Settore ha avuto notizia del fatto che per il 2025 saranno ripartite nuove risorse statali.

L.13/89 Circolare 22 giugno 1989, n. 1669/U.L.

FONDO SPECIALE PER L’ELIMINAZIONE ED IL SUPERAMENTO DELLE BARRIERE ARCHITETTONICHE NEGLI EDIFICI RESIDENZIALI PRIVATI

Il fondo favorisce il superamento e l’abbattimento delle barriere architettoniche negli edifici residenziali privati già esistenti per garantire una maggiore accessibilità, fruibilità e vivibilità degli spazi edificati a coloro che soffrono di una ridotta o impedita capacità motoria attraverso la concessione di contributi. Come stabilito dagli artt. 10 e 11 della L. 13/1989, la Regione svolge il compito di comunicare il fabbisogno regionale al MIT e di ripartire le somme assegnate dallo Stato tra i Comuni richiedenti, mentre ai Comuni competono le funzioni relative alla raccolta delle domande, alla loro istruttoria, e infine alla liquidazione e pagamento dei contributi. Lo scrivente Settore sta predisponendo gli atti per poter ripartire le risorse statali assegnate per soddisfare le richieste presentate dai cittadini entro il 01/03/2024 (circa 1,5 mln di euro).

Artt. 5 ter - 6 ter L.R. 36/2005 e s.m.i.

PIANI DI REINVESTIMENTO DELL’ERAP MARCHE CON I PROVENTI DELLE

ALIENAZIONI DEGLI ALLOGGI DI PROPRIETÀ DELL’ERAP MARCHE

La legge regionale 36/2005 e s.m.i, artt. 5 ter e 6 ter, prevede che la Giunta regionale, su proposta di ERAP Marche e comunque in collaborazione con l’ente medesimo, previo parere della competente commissione consiliare, approvi il programma di reinvestimento dei proventi delle alienazioni di alloggi ERP. Secondo la suddetta normativa citata i proventi delle alienazioni vengono utilizzati per:

• incrementare e valorizzare il patrimonio abitativo (mediante interventi di nuova costruzione, acquisto-recupero, manutenzione);

• ripianare l’eventuale deficit finanziario di ERAP Marche.

Con le DGR nn.104/2024, 593/2024 e 468/2025 sono stati approvati piani di reinvestimento per un l’importo complessivo di € 16,7 mil di euro circa.

Delibera CIPE n. 127/2017 e ss.mm.ii

I programmi di edilizia residenziale pubblica finanziati dalla Delibera CIPE n. 127/2017 e ss.mm.ii. riguardano nello specifico n. 2 misure di intervento, corrispondenti a n. 3 programmi, ed hanno l’obiettivo di incrementare e rendere efficiente il patrimonio di alloggi pubblici.

In particolare, le misure di intervento sono:

A) Programma integrato di edilizia residenziale sociale (PIERS), nell’ambito del quale sono finanziati n. 2 interventi, localizzati a Senigallia ed a Fermo, per un totale di € 4.880.853,00 per la realizzazione di n. 33 alloggi complessivi.

B) Fondi per regioni terremotate, misura articolata in n. 2 programmi nelle aree danneggiate dal sisma 2016/2017:

1) Interventi prioritari: n. 6 interventi per un totale di € 19.817.539,57 finanziati per la realizzazione di n. 91 alloggi. Sono interventi selezionati dal Ministero delle Infrastrutture e Trasporti (MIT).

2) Ulteriori interventi: n. 20 interventi per un totale di € 30.000.000,00 finanziati per un numero totale di alloggi di n. 186. Sono interventi selezionati tramite un bando regionale.

I beneficiari del finanziamento sono l’ERAP Marche ed alcuni Comuni.

Legge 23 maggio 2014 n. 80

Il D.L. 28 marzo 2014 n. 47, convertito con modificazioni dalla legge 23 maggio 2014 n. 80 finanzia la manutenzione del patrimonio di edilizia residenziale pubblica dell’ERAP Marche e dei Comuni: lo scopo risiede nel recupero e nella razionalizzazione di immobili ed alloggi di ERP.

Le erogazioni sono effettuate in favore delle Regioni in corrispondenza di ogni annualità: ciò consente il finanziamento di un numero crescente di interventi.

PNEA

PIANO NAZIONALE DI EDILIZIA ABITATIVA

ART.11 D.L. 25/0672008, N.112 – D.P.C.M. 16/07/2009

Il Piano nazionale di edilizia abitativa, varato con il DL n. 112/2008, convertito con modificazioni dalla legge n. 133/2008 e successivamente approvato con il DPCM del 16/07/2009 si articolava in sei linee di intervento che sinteticamente di seguito si riassumono:

1. Creazione di un sistema nazionale e locale di fondi immobiliari;

2. Incremento del patrimonio abitativo pubblico;

3. Project financing anche ad iniziativa dei privati;

4. Agevolazioni a cooperative edilizie;

5. Programmi integrati di promozione di edilizia residenziale sociale (PIPERRU);

6. Interventi di edilizia residenziale pubblica già compresi nel programma straordinario approvato con DM 18/12/2007.

Per quanto riguarda la linea di intervento f) il Ministero delle Infrastrutture e dei Trasporti ha effettuato una ripartizione dei fondi disponibili sulla base degli interventi immediatamente cantierabili proposti dalle Regioni; alla Regione Marche è stato assegnato un finanziamento di 3,4 milioni di euro per la realizzazione di n. 40 alloggi da destinare prioritariamente alle famiglie con maggiore disagio abitativo, ad oggi tutti gli interventi finanziati sono stati ultimati e tale linea di intervento si è conclusa con la liquidazione totale di euro 3 .358.980,23.

Le risorse destinate al finanziamento delle linee di Intervento b) c) d) e), sono state ripartite tra le regioni con DMIITT dell’8/03/2010, ed è stato assegnato alla Regione Marche un finanziamento di 7,2 milioni di euro a cui si è aggiunto un finanziamento integrativo della Regione pari a 8,1 milioni di euro, per un totale di circa 15,3 milioni di euro.

Il DPCM del 16/07/2009 che regolamenta obiettivi, contenuti e procedure per la formazione del Piano, prevedeva che le Regioni, d’intesa con gli enti locali interessati, formulassero proposte al Ministero delle Infrastrutture e dei Trasporti per l’attuazione di un programma coordinato volto ad incrementare, in risposta alle diverse tipologie di fabbisogno abitativo, il patrimonio di edilizia residenziale sociale. Con DGR 1377/2010 la Giunta regionale ha definito le procedure e le modalità di accesso ai finanziamenti del Piano, promuovendo la partecipazione dei Comuni, degli ERAP e degli operatori privati.

Complessivamente le proposte presentate, trasmesse entro il 15 ottobre 2010 e selezionate da apposite commissioni istituite per ambiti provinciali, prevedono la realizzazione di interventi di riqualificazione urbana in aree degradate, mediante opere di urbanizzazione e alloggi sociali, di queste, sono state ammesse in graduatoria complessivamente n. 31 per un totale di n.376 alloggi realizzabili.

In particolare n.4 nella Provincia di Pesaro-Urbino, n.9 nella Provincia di Ancona; n.7 nella Provincia di Macerata; n.6 nella Provincia di Fermo; n.5 nella Provincia di Ascoli Piceno.

Con DGR n. 127 del 7.2.2011 (integrata e modificata dalla successiva D.G.R. n. 656 del 14/05/2012) la Regione ha approvato il piano coordinato degli interventi ammessi a finanziamento in relazione alle risorse disponibili, programma da trasmettere al M.I.T. nell’ambito del Piano nazionale di edilizia abitativa.

In data 19 ottobre 2011 la Regione Marche e il MIT hanno stipulato, l’Accordo di programma per la realizzazione degli interventi del piano coordinato, il quale in particolare prevede, che la Regione Marche proceda, con ciascun soggetto beneficiario del finanziamento, alla sottoscrizione di specifiche intese ovvero convenzioni che stabiliscano, tra l’altro, le modalità attuative dei singoli interventi e le modalità di erogazione delle risorse pubbliche.

Il Piano nazionale di edilizia abitativa, nato per dare risposte mirate a problematiche nel settore abitativo, in termini di riqualificazione urbana, che nella Regione Marche si qualifica per la presenza di n. 7 PIPERRU volti alla rigenerazione di importanti porzioni del tessuto urbano ha impattato con quella che viene definita una delle più gravi crisi economico finanziarie dell’ultimo secolo, che ha pesantemente colpito e colpisce tuttora anche il comparto delle costruzioni, a tale situazione critica di carattere generale, cha ha influito negativamente sull’attuazione degli interventi PNEA, si sono aggiunte alcune problematiche specifiche che hanno interessato gli interventi programmati nella Regione Marche. A fronte delle criticità riscontrate che hanno effettivamente rallentato l’attuazione generale dei programmi PNEA avviati, su un totale di 12 interventi finanziati, risultano ultimati 4 interventi, 5 ancora ben incardinati e in via di ultimazione mentre si rileva per taluni interventi il perdurare di situazioni irrisolte e stagnanti che ne inficiano potenzialmente la fattibilità. Le criticità evidenziate in relazione alla velocità di completamento del piano si sono riflettute anche nell’avanzamento finanziario. Al 31/05/2025 si registra o un avanzamento complessivo del PNEA Regione Marche, come indicato dalla seguente tabella:

A - Finanziamento PNEA complessivo (Stato + Regione) € 17.210.714,10

B - Erogazioni complessive al 31.05.2025 € 12.105.230,72

C - Avanzamento complessivo della spesa (B/A) 0,70%

Altri interventi

Sono, inoltre, in via di completamento altri programmi più datati, quali i Contratti di Quartiere II, i Programmi di riqualificazione urbana a canone sostenibile (PRUACS), il Programma di edilizia sperimentale energeticamente autosufficiente e gli ex programmi provinciali relativi ai Piani ERP 2004-2005 e 2006-2008..

Il contributo Daniele Silvetti

Sindaco di Ancona

Il convegno nazionale di Federcasa “Quale futuro per l’edilizia sociale pubblica in Italia e in Europa”, per la prima volta ad Ancona, è un’importante occasione per accendere dei focus sulla questione delle politiche abitative non solo a livello locale, ma anche a livello nazionale ed Europeo. Come sindaco della città sono lieto di dare il benvenuto al Presidente di Federcasa Marco Buttieri ai membri del consiglio direttivo, al Presidente di Erap Marche Saturnino Di Ruscio con il quale la collaborazione è stretta, e a tutti delegati degli Enti regionali provenienti da ogni parte d’Italia. Ancona è onorata di accogliere e ospitare il confronto su tema che è centrale nel futuro delle nostre città.

L’Europa sta affrontando infatti una grave crisi abitativa: il 10,6% dei residenti nelle città e circa il 6,2% di chi abita in aree rurali è alle prese con costi eccessivi degli alloggi, a cui si aggiungono oltre 1,2 milioni di persone senza fissa dimora. Affrontare questo problema richiede un’azione urgente da parte degli Enti Pubblici (fonte Comitato Europeo delle Regioni, https://cor.europa.eu/it). Dobbiamo prendere coscienza, tuttavia, che il tema dell’abitazione anche nelle città medie diventa centrale anche nel dibattito sulle politiche sociali. La questione abitativa e la questione urbana non possono essere separate ma vanno trattate congiuntamente: la rigenerazione urbana vede nella rigenerazione abitativa un’efficace via per includere le fasce di popolazione più fragili. L’offerta degli alloggi di ERP si pone quindi come strumento efficace per mitigare il mercato immobiliare, offrendo opportunità abitative alle fasce più vulnerabili e frenando i fenomeni di polarizzazione sociale. I problemi riguardanti la questione “casa” sono di natura socioeconomica; infatti, l’Edilizia Residenziale Pubblica viene promossa tradizionalmente attraverso forme di agevolazione economica, al fine di garantire il diritto alla casa anche a chi non ha gli strumenti per accedervi. Tuttavia, riesce ad avere una vera funzione sociale quando costituisce un’occasione per ripensare gli spazi collettivi interni ed esterni agli interventi, con l’intento di favorire pratiche di condivisione, al fine di innescare fenomeni di integrazione sociale e di rigenerazione urbana e sociale. Altro aspetto è la necessità di incrementare l’offerta di alloggi sociali anche per le categorie fragili: anziani in primo luogo, ma anche studenti. Tali necessità e aspettative della città contemporanea si possono risolvere attraverso una visione integrata, capa-

ce di avviare efficaci processi di rigenerazione urbana. Nell’immediato passato a livello nazionale sono state predisposte alcune misure per finanziare programmi di quartiere, di riqualificazione urbana per alloggi a canone sostenibile, di innovazione urbana, che non sempre hanno dato i risultati sperati anche in termini di entità della domanda. Infatti, la vetustà ed inagibilità degli alloggi pubblici da un lato e l’aumento degli affitti nelle città dall’altro, sta peggiorando la condizione abitativa che oggi si traduce anche nella difficoltà a sostenere le spese per la propria abitazione. Ciò mette in crisi anche il sistema di gestione dell’edilizia residenziale pubblica sovvenzionata, introducendo nuove forme di povertà come quella energetica e quella dell’impossibilità a far fronte alla manutenzione ordinaria e straordinaria del proprio alloggio. Le strade che rimangono aperte sono la nuova costruzione e il recupero del patrimonio di edilizia residenziale pubblica spesso non assegnabile perché non a norma. Per entrambe occorre un programma di finanziamento pubblico certo e costante negli anni. Solo così si possono attivare programmi di riqualificazione urbana, specie nei quartieri di maggiore tensione sociale, non solo di edilizia interamente sovvenzionata, ma anche convenzionata che vede partecipazione di fasce sociali con redditi precari. Tale prospettiva coinvolge anche la gestione dei fondi comunitari che, per le politiche abitative, sono di diretta competenza del governo centrale e trasferiti alle Regioni tramite programmazione oggetto di intesa Stato Regioni. In questo contesto caratterizzato anche dalla novità della nascita di una nuova Commissione casa del Parlamento europeo, appare del tutto legittima la richiesta dei Comuni di essere i soggetti destinatari dei fondi per l’emergenza abitativa ed attuatori degli interventi previsti.

ll Comune di Ancona si muove quindi all’interno di questo scenario nella predisposizione del nuovo Piano Urbanistico Generale PUG, come previsto dalla nuova LUR n.19/2023 “Norme della pianificazione per il governo del territorio”, in cui gli obbiettivi generali per lo sviluppo socio economico e per la tutela e la valorizzazione del proprio territorio terranno conto, tra l’altro, del riuso del costruito e della rigenerazione urbana all’interno della città esistente, la cui concreta attuazione è strettamente legata al tema dell’abitare pubblico per le fasce di cittadini più fragili..

Il contributo

Guido Castelli

Commissario straordinario del Governo

L’housing sociale è una delle priorità della Commissione europea e del Governo italiano. Il diritto alla casa è uno di quelli su cui si fondano la possibilità e la certezza della cittadinanza. Si è meno cittadini se non si ha una casa dove vivere. Il sistema dell’edilizia residenziale pubblica, costituito dall’insieme dei servizi abitativi finalizzati al soddisfacimento delle esigenze primarie, assume particolare rilevanza nell’attuale contesto sociale in quanto svolge la funzione di interesse generale di ridurre il disagio abitativo di soggetti e nuclei familiari svantaggiati, i quali non sono in grado di avere accesso alla locazione di alloggi nel libero mercato.

Nel passato l’Italia era stata all’avanguardia nei processi di costruzione di alloggi a condizioni popolari. Poi, dopo decenni di trascuratezza, il Governo Meloni ha finalmente rilanciato l’attenzione sulla crisi abitativa nel Paese, definendo un ambizioso “Piano Casa”.

Si tratta di un progetto che si propone di velocizzare le assegnazioni degli alloggi e di rinnovare il patrimonio immobiliare pubblico. Sono previsti investimenti per circa 100 milioni di euro, destinati al recupero e alla riconversione in edilizia residenziale pubblica sociale. Non solo. Connesso al sistema di manutenzione del patrimonio e della velocizzazione delle assegnazioni, c’è il problema della certezza del diritto nelle assegnazioni. Il Decreto Sicurezza incide anche su questo elemento tutt’altro che marginale, per dare garanzie agli assegnatari, sottraendoli agli abusi e alle ingiuste occupazioni.

Secondo le stime di Federcasa - l’ente che raccoglie le 88 aziende che si occupano della Casa e in particolare dell’edilizia sociale pubblica nelle diverse regioni italiane e che ha curato la pubblicazione che avete tra le mani - ci sono 836mila alloggi di edilizia residenziale pubblica in Italia, gestiti da enti diversi, con oltre 2 milioni e mezzo di persone che ci vivono e 360mila domande di accesso inevase. Un problema serio, per un Paese che voglia assicurare una casa a condizioni accessibili a tutti.

Il problema della casa è condiviso da tutta l’Unione europea, visto che nel febbraio 2025 la Commissione Ue ha istituito un nuovo gruppo di lavoro dedicato agli alloggi. Si adopererà per definire politiche efficaci al fine di affrontare i fatto -

ri strutturali della crisi abitativa e, in particolare, sbloccare gli investimenti pubblici e privati a favore di alloggi sostenibili e a prezzi accessibili.

Negli ultimi 15 anni nell’Ue gli abitanti in cerca di casa hanno dovuto fare i conti con i rincari. I prezzi delle abitazioni, infatti, hanno registrato aumenti sino al 48%. Il costo degli affitti ha fatto registrare un aumento del 18%. Il fenomeno, seppure con una portata minore (la percentuale dei rincari è stata poco più dell’8%), ha interessato anche l’Italia. In questo caso, un supporto alle politiche abitative è arrivato dai fondi coesione, che già svolge un ruolo chiave nel sostenere l’edilizia abitativa.

L’ultimo resoconto della Direzione Generale per la Politica Regionale e Urbana della Commissione europea ha evidenziato che nella programmazione 20212027 nell’Unione sono stati stanziati 7,5 miliardi di euro per l’edilizia abitativa attraverso i fondi della politica di coesione. Somme che salgono a 10,5 miliardi con il cofinanziamento nazionale.

Ora, oltre alle risorse, occorre un programma serio di gestione delle domande, di manutenzione degli immobili e di controllo a garanzia degli assegnatari. Consapevole delle esigenze abitative delle popolazioni colpite dal sisma del 2016 e della necessità di consentire loro di permanere nei luoghi di origine al fine di evitare lo spopolamento dell’entroterra dell’Appennino centrale, la struttura commissariale ha programmato e finanziato interventi di ripristino e ricostruzione di n. 323 immobili destinati all’edilizia residenziale pubblica nelle Regioni Abruzzo, Lazio, Marche e Umbria per un importo stimato di € 234.095.546,83..

fotonotizia

Intervento di risanamento conservativo

Lavori di risanamento conservativo con contestuale adeguamento sismico di un fabbricato residenziale per complessivi 34 alloggi di E.R.P. sito Via Mazza n. 32-48, Catasto foglio 67 mappale 3101.

Il fabbricato oggetto dell’intervento, situato in Via Mazza a Pesaro, è stato progettato negli anni Ottanta dal celebre architetto Carlo Aymonino, figura di spicco dell’architettura italiana del secondo Novecento. Aymonino è noto per aver contribuito in modo determinante alla riflessione teorica e pratica sull’housing sociale e sulla città come organismo complesso, con un linguaggio architettonico caratterizzato da una forte attenzione alla dimensione collettiva degli spazi e al rapporto tra architettura e contesto urbano. Il progetto di Via Mazza riflette i principi di questa visione, articolandosi attorno a un impianto morfologico razionale ma aperto all’interazione con la città circostante.

L’intervento di risanamento conservativo ha mirato a preservare il valore architettonico originario del fabbricato, introducendo nel contempo una serie di migliorie tecniche e funzionali per rispondere alle esigenze contemporanee, nel rispetto della normativa vigente.

Corrimano e plexiglass su parapetto balconi 3° piano

Obiettivi principali dell’intervento

I punti chiave dell’azione di riqualificazione possono essere così sintetizzati:

• Miglioramento dell’efficienza energetica, attraverso interventi sull’involucro edilizio e sugli impianti, finalizzati alla riduzione dei consumi e delle emissioni inquinanti;

• Raggiungimento del comfort termo-igrometrico e acustico negli alloggi, migliorando la qualità ambientale interna;

• Valorizzazione degli spazi comuni e riqualificazione dell’area esterna, con la creazione di uno spazio verde fruibile pubblicamente, finalizzato a rinsaldare la relazione tra edificio e contesto urbano;

• Adeguamento sismico dell’edificio, in conformità con le Norme Tecniche per le Costruzioni (NTC 2018).

Caratteristiche tecniche dell’intervento

L’intervento è stato sviluppato nell’ambito di un bando pubblico che ha previsto la presentazione di un progetto migliorativo, volto a massimizzare le prestazioni dell’edificio sotto il profilo strutturale, energetico e funzionale. Le principali azioni tecniche realizzate includono:

• Consolidamento strutturale mediante rinforzo delle strutture in cemento armato con fibre di carbonio, tecnica che consente di aumentare la capacità portante senza appesantire l’edificio;

• Coibentazione dell’involucro tramite la posa di un cappotto termico esterno in polistirene estruso (XPS), con spessore minimo di 12 cm, in grado di garantire elevate prestazioni di isolamento termico;

• Installazione di impianti solari termici per la produzione di acqua calda sanitaria;

• Realizzazione di un impianto fotovoltaico con una

Retro fabbricato lato verso ovest
Retro fabbricato lato verso est

potenza complessiva pari a circa 85 kWp, suddivisa in:

o 15 kWp per le utenze condominiali, o 70 kWp destinati alla vendita dell’energia prodotta, in un’ottica di sostenibilità economica e di creazione di una comunità energetica locale;

• Integrazione di un sistema domotico condominiale avanzato, per la gestione intelligente degli impianti e dei consumi energetici, migliorando l’efficienza e l’usabilità degli spazi comuni.

Conclusioni

Questo intervento rappresenta un modello virtuoso di riqualificazione urbana sostenibile, capace di coniugare il rispetto per il progetto originario di Carlo Aymonino con le esigenze contemporanee in materia di sostenibilità ambientale, sicurezza sismica e qualità della vita. La conservazione del linguaggio architettonico è stata affiancata da un insieme di innovazioni tecniche che garantiscono durabilità, efficienza e un forte impatto positivo sul tessuto urbano circostante..

Scala interna in carpenteria metallica – vista laterale
Corrimano scala lato Via Mazza
Pannelli solari su copertura
Caldaia alimentata da contatore G16
Sistemazione del giardino
Pannelli solari su copertura

Edilizia sperimentale nel Comune di Macerata

Nell’ambito del piano di Edilizia Residenziale Pubblica programmato per il biennio 2004-2005, la Regione Marche ha indetto tre bandi finalizzati alla concessione di contributi per interventi residenziali relativi ai temi “bioedilizia e risparmio energetico”, “accessibilità architettonica” e “residenze miste studenti-anziani”.

L’Amministrazione Comunale di Macerata ha partecipato, collocandosi al primo posto, al bando finalizzato alla concessione di contributi per l’intervento di edilizia residenziale sperimentale sul tema “accessibilità architettonica”, ex DGR 430/2005, nei lotti n.3 e n.4 in via Verga e via Pavese del piano PEEP del quartiere di Collevario, prevedendo la realizzazione di n.32 alloggi di edilizia agevolata.

L’intervento è stato progettato per essere destinato ad accogliere particolari categorie sociali, quali persone con:

• ridotta autonomia sul piano fisico o relazionale;

• una sufficiente capacità cognitiva;

• bisogni sanitari gestibili al domicilio;

• rete familiare assente o comunque inseriti in una rete impossibilitata ad assicurare la cura necessaria, con evidente rischio di istituzionalizzazione.

La formula gestionale dell’intervento può prevedere un mix di intervento tecnico-professionale e delle reti informali, quali: 1.Servizi alla persona gestiti dalla cooperazione so -

ciale, dal volontariato e dall’associazionismo:

- Pulizia della persona

- Pulizia della casa

- Gestione attività extradomestiche (disbrigo pratiche, pagamento bollette, accompagnamento)

- Consegna pasti a domicilio

- Accompagnamento a spesa e visite mediche

- Medicazioni non complesse

- Consegna spesa a domicilio (con gestione diretta da parte del portierato che riceve e distribuisce la spesa)

- Servizio di telesoccorso con centrale operativa

esterna

2.Servizi sanitari gestiti dalla Azienda Sanitaria Locale:

- Presenza settimanale del medico di famiglia nello spazio ambulatoriale interno

- Presenza settimanale di infermiere

L’intervento prevede, inoltre, la possibilità di controllo e assistenza mediante portierato diurno e notturno (diurno affidato a personale qualificatoassistente di base- Adb, notturno affidato a famiglie tutor residenti nei due appartamenti del complesso) con funzioni di:

- controllo e gestione di tutti gli allarmi inviati dagli alloggi;

- gestione degli spazi comuni;

- ricezione e distribuzione della spesa a domicilio;

- ordinaria manutenzione degli alloggi e degli spazi comuni;

- segnalazione di interventi di manutenzione straordinaria all’Ente gestore;

- socializzazione (Adb) intesa come raccordo fra i residenti ed il contesto esterno con particolare riferimento alla famiglia e al volontariato;

- disponibilità di spazi per attività di socializzazione anche attraverso l’apertura a soggetti esterni (locale lavanderia).

Si è voluto creare così un processo di interdipendenza tra pubblico, terzo settore, cittadinanza in cui prevalga la logica dello scambio di beni e di relazioni. Il Comune di Macerata e l’ERAP Marche

hanno stipulato una convenzione prevedendo:

• la costituzione in favore dell’ERAP del diritto di superficie sull’area di intervento e l’assegnazione all’ERAP della titolarità del contributo concesso dalla Regione Marche;

• la cessione in permuta in favore del Comune di Macerata di n.2 alloggi e delle superfici comuni ai piani terra dei due edifici.

L’intervento, finanziato per circa la metà con contributo regionale e per la restante parte con fondi propri dell’ERAP, è stato progettato e realizzato dall’ERAP Marche Presidio di Macerata ed è composto da n.2 organismi ospitanti n.32 alloggi collegati da un percorso verde pubblico strutturato, di cui parte dei piani terra sono destinati a spazi collettivi pubblici e di servizio, per consentire facilità di accesso e di integrazione con il contesto e il percorso verde/giardino, aperto anche all’uso della collettività, garantendo comunque sempre il controllo in termini di sicurezza per quanto riguarda l’accesso alle residenze.

Tutte le residenze sono raccolte in tre blocchi funzionalmente identici: nel lotto n.4 di via Pavese è stato previsto il Corpo A che è suddiviso in due corpi scala/ascensore e si sviluppa su quattro piani: in entrambi i corpi il primo livello seminterrato ospita la zona destinata a box auto ed all’ingresso principale, mentre al piano terra sono collocati gli appartamenti e le superfici comuni con destina -

zione polivalente; sui restanti piani sono collocati gli appartamenti.

Nel lotto n.3 di via Verga è stato previsto il Corpo B che è costituito da un unico corpo scala/ascensore che si sviluppa su cinque piani: il primo livello è completamente interrato e ospita la zona destinata ad autorimessa, al piano terra sono collocati gli appartamenti e le superfici comuni con destinazione polivalente; sui restanti piani sono collocati gli appartamenti.

Per quanto riguarda l’abbattimento delle barriere architettoniche gli edifici risultano accessibili, sia per quanto riguarda gli spazi esterni e sia per quanto riguarda le unità immobiliari interne.

Dal punto di vista architettonico gli edifici presentano una composizione volumetrica estremamente semplice, con facciate lisce, terrazzi a sbalzo e coperture piane; Le rifiniture esterne delle facciate sono state realizzate con rivestimento termico a cappotto; gli infissi esterni sono in pvc, così come le tapparelle.

Per quanto riguarda le finiture interne, sono state previste pavimentazioni in ceramica monocottura, porte in legno, tinteggiature lavabili alle pareti e a tempera per i soffitti.

Il comfort fisico e psicologico strettamente connessi alle soluzioni adottate per garantire la sicurezza e la fruibilità dell’abitazione, riguarda in particolare l’adozione di soluzioni progettuali caratterizzate dalla massima normalità e domesticità di immagine oltre che dalla massima funzionalità e sicurezza d’uso.

Pur essendo appartamenti fruibili da chiunque, gli spazi domestici sono stati curati con accorgimenti che facilitano la vita degli anziani e permettono l’installazione, anche differita, di ausili per lo svolgimento delle attività quotidiane all’insorgere di disabilità, garantendo la massima rapidità ed economicità della fase di adeguamento. In particolare:

• sono stati eliminati gli elementi che ostacolano il movimento (percorsi lineari e porte scorrevoli);

• è stata prevista la possibilità di installazione di ausili (ad esempio il seggiolino ribaltabile nella doccia);

• sono state ridotte le situazioni di rischio (ante delle porte interne prevalentemente scorrevoli e ad apertura facilitata);

• è stata prevista la possibilità di vedere all’esterno da diverse posizioni (finestra con traverso basso), anche su sedia a rotelle;

• sono stati previsti particolari accorgimenti che facilitano l’uso della cucina a persone su sedia a rotelle.

Poiché la soluzione tipologica/distributiva degli alloggi consente l’affaccio solo un fronte del corpo di fabbrica, per garantire la possibilità di ventilazione trasversale è stata prevista una finestra contrapposta in linea con il portoncino di accesso all’alloggio, e la realizzazione di un sopraluce apribile in corrispondenza delle porte interne.

L’impianto di riscaldamento è di tipo centralizzato con caldaia a condensazione integrata con fonti di

energia rinnovabili (solare termico) installati sulla copertura dell’edificio, riscaldamento con pannelli radianti a pavimento operanti con fluido a bassa temperatura, e valvole di piano per il controllo/conteggio dei consumi di energia e dell’acqua calda/ fredda sanitaria utilizzati per ogni unità immobiliare. L’impianto può essere controllato in modalità remota ed ogni utente può gestire, all’interno di un range preimpostato, e operare con estrema facilità sulla sonda di temperatura ambiente del proprio appartamento.

Per una gestione integrata della comunicazione, della sicurezza, del controllo/sorveglianza e dell’assistenza, il complesso residenziale è stato dotato di un cablaggio strutturato, che consente ad ogni utente di utilizzare un sistema all’avanguardia per la trasmissione, ricezione ed integrazione dei dati (fonia, citofoni, ecc.), oltre ad un impianto di allarme.

Ogni alloggio tipo ha una superficie utile di 46,72 mq, ad esclusione dei tre alloggi localizzati all’estremità del Corpo A con superficie utile di 48,91 mq. Tutti gli alloggi hanno la possibilità di ospitare due anziani e, eventualmente, un assistente domiciliare in caso di necessità. Il Corpo A è stato completamente realizzato e, a seguito di bando pubblico esperito dal Comune di Macerata, gli appartamenti sono stati assegnati sia agli aventi le caratteristiche richieste, sia alla famiglia tutor. La spesa per la realizzazione dei lavori del Corpo A è risultata pari a circa € 1.500.000,00. Il Corpo B è in fase di completamento, per un importo dei lavori pari a circa € 2.200.000,00..

Nuova vita per i grattacieli di Monticelli

Sull’edificio situato in Largo delle Ginestre ad Asco li Piceno è stato realizzato un importante inter vento di riqualificazione che unisce miglioramenti energetici e sismici, grazie alle opportunità offerte dall’Eco-Sismabonus, introdotto dalla Legge n. 77 del 17 luglio 2020.

Il risultato raggiunto è stato duplice: è stata aumen tata l’efficienza energetica dell’edificio e migliorata la sicurezza strutturale, beneficiando al contempo di significative agevolazioni fiscali. L’intervento ha permesso ai condomini di ridurre i consumi e i co sti in bolletta, di incrementare il valore degli immo bili, di abbattere le spese straordinarie di manuten zione e migliorare la qualità dell’abitare, sia sotto il profilo termico che acustico.

Il progetto ha previsto interventi cosiddetti “trai nanti”, come l’isolamento termico dell’involucro edilizio e la sostituzione degli impianti di climatiz zazione invernale con caldaie a condensazione; a questi si sono affiancati interventi “trainati”, tra cui l’installazione di nuovi infissi, schermature solari, impianti domotici, sistemi fotovoltaici con accu mulo, e infrastrutture per la ricarica di veicoli elet trici.

Il percorso verso la realizzazione del progetto è stato suddiviso in diverse fasi: dalla raccolta della documentazione tecnica, al sopralluogo per le ve rifiche urbanistiche, alla progettazione esecutiva,

fino alla vera e propria esecuzione dei lavori. Questa iniziativa ha rappresentato un’occasione unica per valorizzare il condominio e migliorare in modo concreto il comfort e la sicurezza abitativa, senza oneri diretti per i proprietari, grazie al vantaggio della detrazione fiscale applicata sotto forma di cessione del credito.

Dopo l’importante intervento di riqualificazione che ha interessato il condominio “Brandimarti 2”, lavori analoghi sono stati effettuati anche negli altri grattacieli adiacenti in Largo delle Mimose e

Via delle Magnolie, e gli stessi lavori sono in corso nell’edificio sito in Largo delle Camelie. L’obiettivo di estendere i benefici richiamati in termini di efficienza energetica, sicurezza strutturale e comfort abitativo sono stati programmati e finanziati anche per gli edifici siti in Largo dei Gerani e Largo delle Dalie; l’evenienza consentirà di riqualificare l’intero nucleo degli edifici.

Di seguito le slide relative all’intervento in Largo delle Ginestre (condominio “Brandimarti 2”) e le immagini del nucleo degli edifici già riqualificati..

Relazione sui Servizi e Innovazioni per l’Abitare

Servizi e Innovazioni per l’Abitare srl (abbreviabile nell’acronimo di S.I.A. srl) è una Società di in house providing il cui capitale sociale è interamente detenuto da Erap Marche.

Nasce nell’anno 2005 su iniziativa dell’allora Erap della Provincia di Ancona, con la Ragione Sociale di Biocasa Service srl, in un’epoca in cui ancora Erap era suddiviso in cinque diverse articolazioni provinciali.

Ab origine, lo scopo della Società era prevalentemente quello di fornire all’Ente attività di natura tecnica, in particolare nell’ambito della progettazione degli interventi e nella cantieristica, con ruolo di Direzione Lavori, Ispezione di cantiere e Coordinamento della Sicurezza in fase di Esecuzione. La Società svolgeva anche un’importante attività rivolta agli utenti degli alloggi di Edilizia Residenziale Pubblica, che potevano commissionare alla Società la realizzazione di interventi di manutenzione, riparazione e sostituzione dei generatori di calore con la possibilità di rateizzare i relativi importi di spesa tramite dei bollettini mensili per il canone di affitto.

Negli anni, la Società ha conosciuto un costante sviluppo, andando via via ad assumere la gestione per conto dell’ente controllante di un novero sempre più ampio di servizi ed incarichi, non solo di natura tecnica, alcuni dei quali, come ad esempio l’apertura di uno sportello adibito alle relazioni con l’utenza, andatisi a consolidare nel tempo at-

tribuendo alla Società una embrionale configurazione di Società per l’erogazione di servizi nei confronti dell’Utenza di ERP.

Con l’accorpamento nel 2023 dei cinque Erap Provinciali in un unico ente regionale, Biocasa Service srl è divenuta appannaggio del nuovo soggetto giuridico ERAP Marche; l’ambito di interesse della Società, pertanto, è andato di logica conseguenza ad espandersi oltre l’originario territorio della provincia di Ancona, con il progressivo interessamento nei confronti della Società da parte dei vari presidi provinciali in cui ERAP Marche è stato articolato.

Nell’anno 2016, con l’entrata in vigore del TUSP, (Testo Unico delle Società Partecipate), si è resa necessaria una modifica statutaria per rendere la Società conforme alle rinnovate disposizioni normative.

La Società, che fino ad allora, stante la normativa sin lì vigente, aveva potuto rivolgere liberamente le proprie attività verso committenze terze rispetto al proprio ente controllante, a seguito delle modifiche al proprio statuto acquisì la natura di Società di in house providing. A tutti gli effetti quindi divenne una sorta di “costola” di ERAP Marche, che ne acquisì un controllo ben più stringente rispetto al passato, analogo a quello esercitato sui propri uffici e, nei confronti del quale, la Società è tenuta a svolgere le proprie attività almeno per l’ottanta per cento del proprio fatturato.

Con la riforma imposta dal TUSP, dunque, Biocasa dovette mutare radicalmente il proprio target di azione, dismettendo l’attività di manutenzione dei generatori di calore, in quanto rivolta a committenza diversa dall’ente controllante e concentrandosi sul potenziamento dei servizi resi nei confronti di ERAP.

Con l’acuirsi negli anni della crisi economica e del conseguente crescente disagio socio-economico tra l’utenza dell’Edilizia Residenziale Pubblica, l’esperienza acquisita allo sportello per le relazioni con l’utenza nell’ascolto e nella gestione delle problematiche degli inquilini, ha portato la società ad

indirizzare il proprio target di azione proprio nell’elaborare nuovi servizi a loro sostegno.

Sono stati pertanto introdotti servizi come il Pronto Intervento manutentivo, per offrire agli inquilini una pronta risoluzione dei guasti agli impianti dei propri alloggi e una celere azione di contenimento di situazioni di pericolo dovute ad ammaloramenti a strutture ed infissi, oltre al Servizio di mediazione sociale, volto a supportare ERAP e tutti gli altri operatori interessati (servizi sociali, amministratori di condominio, ecc.) nella gestione di situazioni conflittuali o comunque di particolare disagio socio-economico nei contesti abitativi di Edilizia Residenziale Pubblica.

Una menzione particolare merita il ruolo che la Società ha avuto nella gestione dell’emergenza abitativa tuttora in atto in conseguenza degli eventi sismici del 2016.

La Società infatti è stata partner strategico per ERAP Marche nelle attività da questo svolte per conto della Regione Marche, nel suo ruolo di Soggetto Attuatore degli interventi post sisma, nella realizzazione delle SAE e delle opere di urbanizzazione delle Aree ad esse destinate.

Non solo. Una volta completata la realizzazione delle Soluzioni Abitative di Emergenza, SIA srl si è fatta carico di gestire tutta la parte operativa relativa al Servizio di manutenzione delle SAE che il Presidio di Ancona di ERAP Marche ha ricevuto in affidamento dal soggetto attuatore, costituendo

una struttura operativa ad hoc sul modello di quanto già sperimentato nell’erogazione del Servizio di Pronto Intervento manutentivo.

In forza della partnership sorta dal momento stesso della sua costituzione, il Presidio di Ancona di ERAP Marche costituisce da sempre il partner privilegiato della Società, offrendo un terreno particolarmente fecondo, date le esperienze acquisite in tanti anni di azione “sul campo”, per avviare e sviluppare nuovi servizi e nuove partnership che, una volta consolidate e strutturate, hanno sempre più interessato gli altri Presidi provinciali che stanno progressivamente avvalendosi della Società per incamerarne i servizi e proporre nuovi ambiti di partnership, per gestire situazioni o problematiche ad essi peculiari.

La Società ha così avviato, negli ultimi anni, il servizio di Pronto Intervento nelle province di Macerata e Ascoli Piceno, ha aperto uno sportello URP presso il Presidio di Pesaro e Urbino, Macerata e Ascoli Piceno ed ha intrapreso nuove attività di supporto ai servizi utenza dei Presidi di Ancona, Macerata e Ascoli Piceno.

Di particolare rilievo, in quest’ultimo ambito, è risultata la partnership con il Presidio di Ancona, nei riguardi del quale è stato condotto un progetto sperimentale di ricognizione e gestione degli alloggi sfitti, particolarmente proficuo tanto per ERAP, che ha potuto contare su un supporto affidabile per condurre un settore strategico alle proprie prerogative, quanto per la Società, che ha potuto arricchire sensibilmente il proprio bagaglio di competenze da reimpiegare ed investire in ulteriori plausibili profili di collaborazione con ERAP.

È nelle intenzioni dell’attuale Consiglio di Amministrazione di ERAP Marche, nella sua qualità di Socio Unico, e dell’Amministratore Unico della Società proseguire nel processo di sviluppo della Società e del proprio ambito di azione nel breve -medio pe -

riodo, seguendo il percorso tracciato dalle pianificazioni delle attività che si sono succedute negli ultimi anni.

A supporto di questa volontà degli Organi societari, è intervenuta a fine dello scorso anno una modifica dello Statuto Sociale, volta ad ampliarne l’oggetto, rendendolo confacente alle prospettive di sviluppo dell’ambito della attività sociali e anche della Ragione Sociale, ora modificata nell’attuale Servizi ed innovazioni per l’Abitare srl, a tangibile testimonianza del target che la Società si è impegnata a perseguire. La modifica dell’Oggetto e della Ragione Sociale hanno dunque certificato il mutamento di indirizzo della Società, da soggetto nato per offrire prevalentemente attività di supporto tecnico ad ERAP, a Società erogatrice di servizi sempre più poliedrici ed innovativi a supporto del complesso mondo dell’Edilizia Residenziale Pubblica.

Nel breve periodo, sono stati individuai, nella Programmazione annuale della attività proposta dall’Amministratore Unico ed Approvata dal Socio Unico, i seguenti ambiti operativi di ulteriore svilup -

po delle partnership con ERAp Marche:

1) Avviare nella Provincia di Ancona un progetto a supporto dei rappresentanti degli assegnatari nei fabbricati in Autogestione dei servizi, finalizzato principalmente alla corretta rendicontazione delle spese comuni, alla loro ripartizione in quote, finanche al loro recupero in caso di mancata corresponsione.

2) Rinnovare e potenziare nella Provincia di Ancona il servizio di mediazione sociale, attraverso un accordo di partnership con la Cooperativa Sociale Polo 9, finalizzato, tra l’altro, ad usufruire della loro competenza in ambito sociale per conseguire un’adeguata formazione al personale in organico e un fattivo supporto esterno da parte di professionisti del settore.

3) Potenziare la collaborazione con il Servizio Utenza di ERAP AN, nell’attività di gestione e recupero della morosità degli utenti per canoni locativi non corrisposti o quote condominiali anticipate dall’ERAP per loro conto.

4) Sviluppare servizi inerenti all’ambito energetico, con particolare riferimento all’analisi energetica, la progettazione di miglioramenti energetici e la gestione dei consumi energetici e dei piani finanziari per la gestione dei fabbricati di ERP

5) Aprire uno sportello per le relazioni con l’utenza presso il Presidio di Fermo, andando in tal modo a coprire l’intero territorio regionale nell’erogazione del servizio di maggiore importanza per il ruolo che la Società intende consolidare nella trattazione delle problematiche inerenti all’utenza di ERP.

Tutti questi ambiti di sviluppo, oltre al consolidamento dei servizi già resi con un grado di qualità ed efficienza di ottimo livello, contribuiranno, nelle previsioni, a rafforzare l’imprescindibile ruolo strategico per ERAP Marche di Servizi e Innovazioni per l’Abitare, una Società che già ad oggi può contare su un organico composto da n.14 dipendenti, con prospettive a breve di implementarlo con almeno

altre due o tre unità e la cui solidità è ulteriormente testimoniata dal dato di fatturato per l’esercizio 2024, che ha riportato un risultato di quasi un milione e duecento mila euro, con un utile di esercizio di tremila e duecento euro..

Erap Marche e SIA

Il Ruolo nella realizzazione e nella manutenzione delle Soluzioni Abitative di Emergenza

A seguito del terremoto del 24 agosto 2016, Regioni e Comuni interessati hanno usufruito dell’Accordo quadro per la fornitura di Sae - Soluzioni abitative in emergenza, sottoscritto qualche mese prima dal Dipartimento della Protezione Civile, e attivato appalti specifici per la realizzazione di strutture destinate ai cittadini con casa inagibile o in “zona rossa”, che consentissero loro di vivere nei territori colpiti fino alla ricostruzione. Il fabbisogno alloggiativo quantificato è mutato radicalmente dopo le scosse di fine ottobre e quelle del gennaio seguente.

Le S.A.E. sono soluzioni abitative antisismiche realizzate nel rispetto del risparmio energetico, di 40, 60 e 80 metri quadri, completamente arredate, collegate da percorsi pedonali e da aree destinate al verde, adatte a qualsiasi condizione climatica e privi di barriere architettoniche, a garanzia dell’accessibilità di tutti gli ambienti.

La Regione Marche ha organizzato l’operazione nominando un Soggetto Attuatore Sisma, un RUP Appalto Specifico S.A.E., un DEC per la fornitura delle S.A.E. e ha stipulato una convenzione con l’ERAP MARCHE per l’espletamento di attività tecnico-amministrative relative all’esecuzione delle S.A.E. e per le connesse opere di urbanizzazione. Nel corso dell’operazione emergenziale il RUP dell’appalto specifico S.A.E. ha prodotto, su diversi argomenti (terre rocce da scavo, modifiche contrattuali e collaudi amministrativi, collaudo statico) delle circolari operative che ha inviato a tutti i D.L., all’Erap Marche ed al Dipartimento Nazionale di

Protezione Civile per fornire indicazioni sulle questioni non trattate esplicitamente o non chiare, dalle varie ordinanze e normative specifiche emanate a seguito del sisma 2016. La normativa utilizzata dallo Stato per bandire la gara dell’accordo quadro nel 2014 era quella del sisma 2012 dell’Emilia-Romagna che andava adattata alla realtà marchigiana completamente diversa, per orografia ed estensione del territorio colpito.

L’ERAP Marche ha disciplinato un modello organizzativo di lavoro da attribuire ai Presidi Provinciali in base alla territorialità ed al personale disponibile individuato, costituito dalle seguenti attività:

- sopralluoghi con i tecnici della Regione Marche nei Comuni per la verifica dei fabbisogni e delle aree individuate;

- procedure di affidamento dei lavori delle opere di urbanizzazione e fondazione delle S.A.E;

- Direzione dei Lavori e Collaudo delle opere di urbanizzazione e fondazione delle S.A.E.

Per la procedura di affidamento dei lavori delle opere di urbanizzazione e fondazione delle S.A.E., l’ERAP si è avvalsa dei Presidi di Pesaro, Ancona e Macerata, mentre per l’esecuzione dei lavori (attività di Direzione Lavori e collaudo) sono stati coinvolti il Presidio di Macerata che, risultato maggiormente danneggiato per quantità di edifici e per l’estensione della zona colpita dagli eventi sismici è stato coadiuvato dai Presidi di Ancona (per la zona Nord-Est) e di Fermo (per la zona Sud-Est), ed il Presidio di Ascoli Piceno.

L’attività di Direzione Esecutiva del Contratto (DEC) della fornitura delle SAE è stata seguita dal Presidio di Macerata.

L’intervento di realizzazione delle opere di urbanizzazione e fondazione di n. 1943 S.A.E. ha riguardato n.76 cantieri dislocati sul territorio di n.28 Comuni delle Province di Macerata ed Ascoli Piceno e per l’enorme mole di attività tecniche da svolgere, sono state impiegate professionalità interne all’ERAP e ci si è avvalsi della collaborazione di professionisti esterni, oltre alle attività tecniche della società Biocasa Service S.r.l. oggi S.I.A. srl di ERAP Marche.

L’esecuzione dei lavori ha comportato spesso notevoli difficoltà dovute a diversi motivi, in particolare:

- Progetti delle opere di urbanizzazione e delle fondazioni che, in alcune aree, hanno subito modifiche a causa della continua variazione del fabbisogno delle S.A.E. (comunicato dai Comuni) durante l’esecuzione dei lavori, della presenza di elettrodotti di media e bassa tensione e di linee telefoniche aeree da spostare/interrare, della presenza di sottoservizi (reti idriche, reti gas e reti fognarie) da spostare/ modificare;

- Urbanizzazione di aree per una edilizia residenziale di tipo estensivo (soluzioni abitative ad un solo piano) con, in alcuni casi, rischi idrogeologici, presenza di torrenti o corsi fluviali adiacenti ed andamento del terreno non pianeggiante;

- Esecuzione di opere strutturali, geotecniche ed idrauliche complesse, quali: paratie di pali in cemento armato e di micropali, tirantate e non, muri in cemento armato su fondazioni superficiali e su fondazioni profonde, terre armate, rilevati con materiale arido e/o con terre stabilizzate a calce, canali idraulici, drenaggi, ponti e passerelle pedonali, opere di ingegneria naturalistica;

- Esecuzione di nuova viabilità esterna alle aree S.A.E. di modifica e/o raccordo con la viabilità esistente comunale e provinciale;

- Gestione delle interferenze dovute alla costante

presenza in cantiere di più attività in contemporanea, compresi i sotto cantieri delle forniture delle S.A.E.;

- Riunioni e sopralluoghi costanti con autorità, tecnici della Protezione Civile, comunali e regionali, enti sovracomunali.

- Una volta completate le opere di urbanizzazione e poste in funzione le Soluzioni Abitative di Emergenza, con conseguente loro assegnazione e presa in possesso da parte degli aventi diritto, si è provveduto alla loro successiva gestione, prevedendo una attività di supporto ai residenti, regolamentando le modalità e gli ambiti di competenza, in relazione alle necessarie e successive manutenzioni.

- Il Presidio di Ancona ha organizzato una struttura ad hoc per la manutenzione delle aree SAE ricalcata sul modello del servizio di Pronto Intervento con il centro direzionale presso il Presidio di Ancona, con funzioni di raccordo delle attività e di supporto organizzativo a due strutture decentrate operative presso i Comuni di Camerino e di Arquata del Tronto.

- La loro attività comprende la ricezione e la valu -

tazione delle segnalazioni di esigenze manutentive delle SAE e delle aree di pertinenza, l’attivazione della procedura necessaria alla risoluzione del problema, curandone la direzione dei lavori e la rendicontazione finale della spesa, oltre ad una pianificazione di interventi di manutenzione programmata ad esempio per le aree verdi comuni.

- La diversa tipologia degli interventi di manutenzione configurabili nell’ambito SAE, richiede il reperimento di altrettante specializzazioni (edili, impiantistiche, strutturali, ecc.); inoltre la maggior parte degli interventi sono di limitata portata economica ed urgenti nella loro esecuzione. La selezione delle ditte esecutrici avviene seguendo le procedure di affidamento diretto previste dal Codice degli Appalti e ha consentito di disporre di un elenco di ditte per tutte le diverse tipologie di intervento, in modo da dare una pronta risoluzione anche in sussistenza di molteplici contemporanee emergenze. Quasi tutte le ditte impegnate nel servizio sono ubicate in prossimità delle aree SAE con enormi vantaggi in termini di tempestività e concretezza degli interventi e benefici indotti all’economia delle piccole imprese artigiane dei luoghi duramente colpite dagli eventi sismici.

- Nella conduzione di tutte le attività di manutenzione e gestione delle S.A.E., ERAP Marche si è avvalso del supporto operativo della propria Società di in house Providing Servizi e Innovazioni per l’Abitare srl (S.I.A. srl), ex Biocasa Service srl.

- Dall’attivazione del servizio Manutenzione Sae (novembre 2020) ad oggi, SIA srl ha gestito oltre 4.200 segnalazioni di intervento, verificandone la fondatezza con altrettanti sopraluoghi in loco, a seguito dei quali sono stati emessi circa n.3.000 ordinativi di intervento ripartiti tra le varie ditte affidatarie dei lavori, sotto la direzione del personale di SIA, per una spesa complessiva di circa € 2.000.000.

- Il modello di partnership tra ERAP Marche e la Società di in house providing adottato per il Servizio Manutenzione SAE è stato sicuramente positivo.

Avvalersi di una Società su cui esercitare come un controllo “analogo” a quello posto in essere nei confronti dei propri uffici, la prossimità logistica delle sedi operative, la formazione continua del personale e l ‘esperienza acquisita nelle attività e nei servizi condotti “sul campo”, costituiscono un valore essenziale in termini economici, di qualità ed efficienza..

Marco Corradi è il nuovo presidente di HE

Oggi l’Assemblea generale di Housing Europe, riunita a Dublino, ha eletto all’unanimità per acclamazione il Presidente che guiderà l’associazione europea delle federazioni ed enti nazionali dell’housing sociale per i prossimi tre anni.

In un clima di grande accordo, basato sulla condivisione di un documento programmatico di mandato che tiene conto in particolare delle priorità e criticità del sistema italiano dell’edilizia residenziale pubblica, i numerosi delegati delle varie nazioni hanno espresso la loro adesione al progetto comune, votando convintamente e sostenendo il nostro candidato italiano Marco Corradi, Presidente di Acer Reggio Emilia.

Il Presidente di Federcasa Marco Buttieri: “Dopo 30 anni Federcasa consolida la leadership europea, per noi è davvero un’opportunità storica, alla quale abbiamo lavorato fin da subito con i nostri partner europei, su un progetto condiviso e una candidatura italiana autorevole.”

“Le prossime sfide più importanti saranno giocate in Europa, con il nuovo quadro finanziario pluriennale dopo il 2027 e le risorse ulteriori che verranno dedicate al nostro comparto dopo quelle già attualmente disponibili di 1.381 milioni - continua il Presidente Marco Buttieri. Siamo stati concretamente al fianco di Marco Corradi, al quale va tutta la nostra stima per la competenza e le relazioni dimostrate in que -

sti anni, fino a cogliere un’opportunità che poteva sembrare irraggiungibile. Ora lavoreremo altrettanto concretamente al suo fianco per ottenere altri importanti risultati.”

“È grande la soddisfazione per la nomina alla presidenza di questa associazione così importante per il sistema Casa europeo.

Una nomina che rappresenta il riconoscimento di un percorso di lavoro quotidiano, paziente e lungimirante realizzato prima di tutto nell’Azienda Casa di Reggio Emilia, in stretta collaborazione con il livello regionale, nazionale ed europeo.

Di questo voglio ringraziare il presidente nazionale di Federcasa Marco Buttieri, le forze politiche e tutti coloro che hanno creduto in me, che hanno agito per costruire prima di tutto un consenso e un sostegno trasversale a livello nazionale e internazionale, orientato a portare in Italia la presidenza di Housing Europe. Così come ringrazio tutte le federazioni di Social housing dei diversi Stati europei che mi hanno sostenuto.

Il tema della Casa è complesso, incide sulla vita delle persone e si riflette sulla tenuta delle città in termini di coesione, sviluppo e sostenibilità e non può essere ridotto a mera questione edilizia e immobiliare, ma richiede una visione olistica di medio e lungo periodo, mantenendo tuttavia la capacità di individuare e mettere in atto azioni concrete immediate per far fronte ai bisogni urgenti dei cittadini. Le amministrazioni e la programmazione politica locale devono agire con questa visione. Così come la task force attivata dalla Commissione Europea comprende diverse tematiche che non riguardano solo ed esclusivamente la Casa, per ottenere risultati concreti occorre avere una buona conoscenza del contesto di riferimento e quindi la capacità di interconnettere le politiche edilizie, urbanistiche, sociali ed economiche.

I diversi livelli istituzionali nazionali ed europei, a loro volta, devono provvedere a mettere a disposizione strumenti flessibili e risorse affinché gli amministratori locali possano realizzare azioni puntuali in rispo -

sta alle condizioni sociali, demografiche, economiche e di mercato di ogni territorio.

Il sistema del Social housing affianca e accompagna le amministrazioni per dare risposte concrete ai cittadini. Soltanto una visione complessiva delle politiche di governo del territorio e un forte rapporto di collaborazione tra il governo locale, regionale, nazionale ed europeo e il sistema del Social housing possono permettere di affrontare e superare complessità e criticità.

In Emilia-Romagna la strettissima collaborazione tra i diversi livelli istituzionali si traduce da anni in strumenti e iniziative riconosciute a livello nazionale ed europeo. Adesso stiamo lavorando alla preparazione di un Piano Casa Regionale di grande valore economico e sociale che ha l’obiettivo di facilitare l’accesso alla casa e trovare soluzioni rapide e concrete al bisogno abitativo dei nostri cittadini. Un’altra esperienza positiva da diffondere in Europa”..

Le novità del Direttivo Federcasa

Lo scorso 10 giugno a Roma, il Consiglio Direttivo di Federcasa ha eletto Francesca Tosolini nuova Vice Presidente dell’associazione. Francesca Tosolini, attuale Presidente di Ipes Bolzano, subentra in sostituzione del dimissionario Angelo Salvatore Sicali, che tuttavia continuerà a far parte della Giunta Esecutiva, garantendo così continuità e esperienza all’interno dell’organismo.

Le dimissioni hanno riguardato anche Mike Matticoli, Commissario Liquidatore di Iacp Isernia, e Matteo Mognaschi, Presidente di Aler Milano, che hanno lasciato i loro incarichi per motivi personali e professionali. Al loro posto, sono stati nominati due nuovi membri di grande rilievo: Mauro Dal Ziglio, Presidente di Ater Treviso, e Orazio Campo, Commissario Straordinario di Ater Roma.

Questi avvicendamenti rappresentano un importante momento di rinnovamento per Federcasa, che continua a rafforzare la propria leadership con figure di spicco provenienti da diverse realtà territoriali, confermando l’impegno dell’associazione nel promuovere politiche abitative efficaci e innovative a livello nazionale.

L’elezione di Francesca Tosolini, in particolare, sottolinea la crescente attenzione verso una rappresentanza equilibrata e competente, in grado di affrontare le sfide del settore con visione e determinazione. Altra novità significativa emersa durante il Diretti-

vo di Roma è stata l’approvazione della richiesta di associazione alla federazione da parte di Area Sardegna. Questa adesione è stata fortemente voluta dal Presidente di Federcasa, Marco Buttieri, che ha sempre sottolineato l’importanza di ampliare e rafforzare la rete territoriale dell’associazione.

L’ingresso di Area Sardegna rappresenta un passo importante per Federcasa, che amplia così la sua presenza in una regione strategica per le politiche abitative italiane. L’adesione consentirà di consolidare il dialogo e la collaborazione con le realtà locali, favorendo uno scambio più diretto e proficuo di esperienze, competenze e progetti.

Inoltre, questa nuova sinergia contribuirà a valorizzare le specificità e le esigenze del territorio sardo, integrandole nella visione nazionale di Federcasa e potenziando l’efficacia delle iniziative a sostegno dell’edilizia residenziale pubblica e sociale..

Roma 10 giugno, il nuovo Direttivo di Federcasa

Convegno e Assemblea Generale

Abbiamo il piacere di annunciare che il 26 e 27 giugno 2025 si svolgeranno ad Ancona, due tra i più importanti eventi annuali organizzati da Federcasa.

26_giugno Convegno

ore 15.00 - Teatro delle Muse Piazza della Repubblica, Ancona

Quale futuro per l’edilizia sociale pubblica in Italia e in Europa

_ ore 15.00 Saluti istituzionali

Daniele Silvetti Sindaco di Ancona, Vicepresidente vicario ANCI

Marco Buttieri Presidente Federcasa

Francesco Acquaroli Presidente Regione Marche

Guido Castelli Comm. straordinario di Governo alla Ricostruzione

Lucia Albano Sottosegretaria al MEF

_ ore 15.15 Quale futuro per l’ERP in ITALIA?

modera Giuseppe Latour Giornalista Sole 24 Ore

intervengono

Marco Osnato Presidente VI Comm. Finanze della Camera

Stefano Aguzzi Assessore regionale edilizia Sociale Regione Marche

Stefano Locatelli Vicepresidente ANCI

Erica Mazzetti Segr. Commissione Parlamentare per la semplificazione

Pier Francesco Majorino Consigliere Regione Lombardia

Luca Talluri Vice Presidente Vicario Federcasa

Giorgia Latini Vicepresidente Commissione Cultura, Scienza e Istruzione

Saturnino Di Ruscio Presidente ERAP Marche

_ ore 16.15 Quale futuro per l’ERP in EUROPA?

modera Luca Moriconi Vicedirettore TgR

intervengono

Antonella Sberna Vicepresidente Parlamento europeo

Irene Tinagli Presidente Comm. speciale sulla crisi degli alloggi nell’UE

Isabella Tovaglieri Europarlamentare

Marco Falcone Europarlamentare

Carlo Ciccioli Europarlamentare

Marco Furfaro Componente Commissione affari sociali della Camera

Marco Buttieri Presidente Federcasa

Marco Corradi Presidente Housing Europe

Matteo Ricci Europarlamentare

_ore 17.00

intervento Matteo Salvini

Vicepremier e Ministro delle Infrastrutture e dei Trasporti

_a seguire aperitivo presso foyer del teatro

_ ore 20.00 cena sociale con il patrocinio

27_giugno

Assemblea Generale

ore 10.00

Ing. Luca Rollino

C2R Energy Consulting-Xori Group per Federcasa

Futuro sostenibile

Tra il porto e il Conero, ad Ancona si progetta il futuro della città

Prende il via l’attività di redazione, formazione e approvazione degli strumenti di pianificazione urbanistica generale per la città di Ancona. Tra i principali obiettivi del nuovo piano ci sono il contenimento del consumo di suolo, promuovendo il riuso degli spazi già urbanizzati, la rigenerazione urbana e territoriale con particolare attenzione alle zone degradate e alla riqualificazione delle periferie, ma anche la sostenibilità ambientale attraverso strategie di adattamento ai cambiamenti climatici e di tutela del paesaggio.

L’amministrazione comunale dorica ha avviato ad aprile scorso il processo di redazione del proprio strumento di pianificazione urbanistica generale per la città. È stato infatti presentato quello che sarà il lavoro riguardante il nuovo Pug, Piano urbanistico generale, erede del vecchio Prg, Piano regolatore generale. In base alla nuova legge regionale (artt.14 e 15 della Legge Regione Marche nr. 19 del 30 novembre 2023, “Norme della pianificazione per il governo del territorio”, in vigore dal 1° gennaio 2024), tutti gli enti locali sono chiamati a redigere i loro Piani per il raggiungimento di obiettivi determinanti per lo sviluppo socioeconomico e per la tutela e la valorizzazione del proprio territorio come il contenimento del consumo di suolo, la rigenerazione urbana e territoriale, la sostenibilità e resilienza ambientale, la pianificazione partecipata.

Tutti temi che oggi fanno parte, spesso come forti criticità e problemi da risolvere, dell’agenda urbana di ogni amministratore e in particolare di una città complessa come Ancona, che è contemporaneamente un capoluogo di Regione, un porto e un parco, in quanto 1/4 del proprio territorio è all’interno del Parco del Conero.

“Il nuovo Piano è una grande sfida che riguarda i prossimi anni della città di Ancona e il benessere dei suoi cittadini – ha spiegato in conferenza stampa l’assessore Angelo Eliantonio – Rivedere il piano regolatore è un obiettivo di mandato, ma è anche l’atto più importante per l’amministrazione e nel contempo per

Energy Consulting-Xori Group per Federcasa

la città, perché con il nuovo Pug si va a ridisegnare il tessuto dell’intero nostro capoluogo di regione, che ha una spiccata interazione porto-città. Una sfida avvincente se consideriamo gli obiettivi di mandato sul Parco del Cardeto e sul Parco del Conero. Tra l’altro siamo in una fase in cui la stessa autorità portuale sta rivedendo la sua pianificazione. Questo è lo scenario di complessità che ci prepariamo ad affrontare. Centrale sarà il ruolo della condivisione con i professionisti e i tecnici, ma anche con gli attori economici e, soprattutto, coi cittadini”. L’assetto urbano di Ancona si appresta così a vivere una svolta significativa. L’ultimo Piano regolatore generale della città, risalente al lontano 1993, è stato nel corso degli anni oggetto di svariate modifiche e adeguamenti, necessari per allinearlo alle mutevoli esigenze urbanistiche e territoriali. Ora, un nuovo strumento di pianificazione è pronto a prendere il suo posto, in piena conformità con i dettami della recente e già citata Legge Urbanistica Regionale. Questa nuova e fondamentale tipologia di piano, rappresenta un significativo superamento del Prg, introducendo un approccio alla gestione del territorio che si distingue per maggiore flessibilità e integrazione. Tra le finalità cruciali del Pug, che abbiamo già elencato in apertura, figurano la limitazione del consumo di suolo, incentivando il riutilizzo e la valorizzazione delle aree già edificate; la rigenerazione urbana e territoriale, con un’attenzione particolare rivolta alle zone più vulnerabili e alla riqualificazione delle periferie; la sostenibilità e la resilienza ambien-

tale, tramite strategie volte all’adattamento ai mutamenti climatici e alla salvaguardia del paesaggio; e infine un approccio di pianificazione partecipata, che prevede il coinvolgimento attivo di residenti, enti e attori chiave nelle decisioni che definiranno il futuro del territorio.

La stesura del nuovo Pug richiederà l’apporto di esperti di diverse discipline, quali urbanistica, paesaggistica, economia, geologia, Valutazione Ambientale Strategica (VAS), mobilità, archeologia e acustica, solo per citarne alcune. L’intero processo si snoderà attraverso fasi ben definite: 1.la stesura vera e propria del Pug (che comprenderà il Documento Programmatico, il Progetto Preliminare e il Progetto Definitivo);

2.l’attivazione di un robusto processo partecipativo, che coinvolgerà sia il “sapere esperto” (rappresentato da Ordini professionali, Associazioni di categoria, Enti territoriali e di ricerca, e stakeholder) sia il “sapere diffuso” (ovvero la cittadinanza);

3.l’aggiornamento della cartografia, con la conseguente evoluzione del Sistema Informativo Territoriale (SIT).

Sarà una pianificazione partecipata. E non è scontato sottolinearlo perché questo intero percorso di sviluppo del nuovo Pug sarà scandito da un costante coinvolgimento di cittadini, stakeholder, categorie economiche, forze sindacali e professionisti tecnici del territorio. E perché questo sarà lo strumento che delineerà il futuro della città di Ancona per i decenni a venire. Tant’è che la gestione complessiva di

C2R

questo iter di pianificazione è stata affidata a una Cabina di Regia creata ad hoc, un sistema di governance che resterà al lavoro per l’intero processo di redazione del Pug, composta dagli Amministratori locali (il Sindaco, l’Assessore all’Urbanistica e gli altri assessori competenti) e dall’Ufficio di Piano, inserito nell’Area Pianificazione Urbana ed Ambientale. Quest’ultimo avrà il compito di coordinare, in stretta collaborazione con la Segreteria Generale e i coordinatori d’Area, i contributi per la redazione del Pug, oltre a selezionare e supervisionare le professionalità esterne specializzate nei vari settori.

Per la realizzazione di questo ambizioso Piano Urbanistico Generale, il Comune di Ancona potrà contare su un finanziamento complessivo di 715.920,81 euro. Tali risorse provengono da fondi nazionali, come quelli destinati al Programma di rigenerazione della periferia Palombella–Stazione–Archi (Presidenza del Consiglio dei Ministri) e al Programma Innovativo in Ambito Urbano (PIAU) del Ministero delle Infrastrutture e dei Trasporti, e da fondi europei, specificamente dal POR-FSE – ITI Waterfront

Ancona 3.0. La normativa regionale stabilisce per tutti i Comuni delle Marche un termine di 48 mesi per il completamento dell’iter di redazione e approvazione del PUG, con la scadenza ultima fissata al 31 dicembre 2027.

Il cronoprogramma indicativo stabilito dal Comune di Ancona prevede che entro il 2025 vengano predisposti il documento programmatico e avviato il processo partecipativo. Il 2026 vedrà l’elaborazione del progetto preliminare e l’implementazione del SIT, mentre entro il 2027 si prevede l’approvazione del progetto definitivo e la conclusione delle procedure di valutazione.

“Il nuovo Pug risponderà a una visione di Ancona città aperta ai nuovi flussi che possono arrivare dal turismo - ha detto invece il sindaco Daniele Silvetti -. Una città che vuole diventare sempre più universitaria, sempre più aperta verso l’esterno, con zero consumo di suolo, improntata sulla rigenerazione autentica. Questo la dice lunga su quello che

è il nostro piano, che abbiamo dovuto concordare con altri enti con il Piano città, con il demanio, con l’autorità portuale di sistema, con l’Università e con la Regione Marche. Questa è la visione di una città che ha bisogno di riappropriarsi dei propri volumi e, soprattutto, di poterli condividere con quelle attività che possono e devono essere caratterizzanti: turismo, attività universitaria, ricettività, attirando capitali privati ma anche grandi eventi. In quest’ottica vogliamo ridisegnare questa città nei prossimi anni”.

C’è grande fermento ad Ancona sul fronte della rigenerazione urbana, non solo appunto per la notizia dell’avvio dei lavori per la redazione del nuovo Pug, ma anche perché recentemente ha preso forma anche un altro passo decisivo per il futuro urbano di Ancona: la sottoscrizione del “Piano Città degli Immobili Pubblici”. Un accordo strategico siglato dal Presidente della Regione Marche, Francesco Acquaroli, dal Sindaco di Ancona, Daniele Silvetti, la Direttrice dell’Agenzia del Demanio, Alessandra dal Verme, a cui si sono uniti il Presidente dell’Autorità di Sistema Portuale del Mare Adriatico Centrale, Vincenzo Garofalo, e il Pro Rettore dell’Università Politecnica delle Marche, Marco D’Orazio, il tutto alla presenza del Sottosegretario Lucia Albano, in rappresentanza del Ministero dell’Economia e delle Finanze. Questo patto istituzionale si configura come uno strumento fondamentale per la pianificazione integrata del vasto patrimonio immobiliare pubblico di Ancona, con l’obiettivo primario di innescare processi di rigenerazione urbana e di favorire una partecipazione più attiva della collettività.

L’Accordo si inserisce nella direttiva strategica del Ministero dell’Economia e delle Finanze, che pone in primo piano il recupero funzionale degli immobili pubblici. La finalità è chiara: restituire questi beni alla vita attiva delle comunità, non solo per soddisfare le esigenze logistiche delle Amministrazioni Pubbliche, ma anche per rispondere ai fabbisogni emergenti del territorio, inclusa la necessità di affrontare le nuove dinamiche abitative attraverso strumenti

Energy Consulting-Xori Group per Federcasa

innovativi come i partenariati pubblico-privato e le concessioni di valorizzazione.

Tra i traguardi principali di questo piano figurano l’incremento dell’attrattività turistico-ricettiva e dell’offerta di servizi culturali e identitari, oltre al potenziamento delle soluzioni abitative. Si mira inoltre a rafforzare lo sviluppo della ricerca e dell’Università nel contesto locale, anche attraverso l’ampliamento delle residenze universitarie.

Il Piano valorizza le peculiarità distintive di Ancona: da un lato, il porto, vero e proprio punto di apertura verso le bellezze del Parco del Conero e del centro storico; dall’altro, l’Università Politecnica delle Marche, un polo di eccellenza scientifica e tecnologica capace di attrarre innovazione e conoscenza. Sul fronte della sostenibilità, l’accordo prevede il recupero del sistema naturalistico dei Parchi cittadini, il potenziamento di una mobilità più ecologica, il miglioramento complessivo del benessere ambientale e una drastica riduzione del consumo di suolo, ottenuta attraverso la riqualificazione di immobili pubblici con l’introduzione di funzioni miste. Il “Piano Città degli Immobili Pubblici di Ancona” parte con un primo portafoglio di undici beni, di cui otto di proprietà statale e tre di proprietà comunale. È importante sottolineare che questo elenco non è definitivo: potranno essere aggiunti in futuro ulteriori beni da valorizzare, con il coinvolgimento di altri enti e di investitori privati. Tra gli immobili di proprietà statale che saranno oggetto di intervento spicca l’Ex Caserma Stamura, situata nel cuore del Parco del Cardeto. Questa struttura, con una storia che affonda le radici in un antico Convento dei Cappuccini, è destinata a trasformarsi in un innovativo polo multifunzionale. La sua riqualificazione prevede l’integrazione di servizi pubblici, spazi espositivi e aree aggregative come ristoranti, bar e sale convegni, il tutto con un’attenzione particolare all’efficienza energetica e al miglioramento sismico. Sempre nel Parco del Cardeto, l’Ex Faro dei Cappuccini, storico punto di riferimento marittimo, rinascerà come spazio espositivo-museale e luogo

di socialità. Non lontano, sul Colle Guasco, le vestigia dell’Ex Monastero Santa Palazia, distrutto dal terremoto del 1972, saranno trasformate in un’area verde attrezzata con percorsi pedonali e parcheggi. Un esempio di modernizzazione istituzionale è invece la riqualificazione della Sede DR Marche dell’Agenzia del Demanio, che diventerà uno “smart building” all’avanguardia, puntando su efficienza, sicurezza antisismica e spazi di coworking. Il Parco “La Cittadella”, capolavoro rinascimentale di Antonio da Sangallo, continuerà a essere un punto di riferimento per sport, svago e cultura, mentre l’Ex Forte Garibaldi, con la sua storia difensiva, sarà valorizzato con percorsi didattici e iniziative culturali. L’Ex edificio Capitaneria di Porto, situato nel porto storico e ora inutilizzato, sarà oggetto di valutazione per una futura valorizzazione all’interno del nuovo Piano Regolatore Portuale. Infine, l’Ex Sede INPS, un imponente edificio tra il centro storico e il Passetto, sarà riqualificato per ospitare la Corte d’Appello e altri servizi del Ministero della Giustizia, con l’obiettivo di razionalizzare la spesa pubblica e offrire spazi istituzionali più efficienti.

Anche il patrimonio comunale è al centro di importanti progetti. L’Ex Centrale del Latte, un vasto complesso industriale, vedrà una riqualificazione orientata a un mix funzionale che comprenderà servizi universitari e per l’istruzione, residenze universitarie e housing sociale, anche grazie a sviluppi da portare avanti con partenariati pubblico-privato, in un’ottica di risposta alle crescenti esigenze abitative e di servizio. L’Ex Mattatoio, con la sua archeologia industriale, sarà trasformato in un centro civico/commerciale di quartiere e potrà includere un parcheggio strategico per la mobilità urbana. Infine, il Casermaggio del Parco del Cardeto, un complesso di edifici diroccati con un forte potenziale storico, sarà recuperato per valorizzare la sua identità e favorire una migliore integrazione con i servizi circostanti e la vicina facoltà di Economia..

C2R

Turn static files into dynamic content formats.

Create a flipbook
Issuu converts static files into: digital portfolios, online yearbooks, online catalogs, digital photo albums and more. Sign up and create your flipbook.