PEC

Page 1

Generalitat de Catalunya

Departament d’Educació

Escola Montsant

PEC Projecte Educatiu de Centre Escola

V2.0/2023

Montsant

1.1. Història

1.2. Recursos materials i humans

2. TRETS D’IDENTITAT/DEFINICIÓ INSTITUCIONAL................

2.1. Confessionalitat

2.2. Llengua d’aprenentatge

2.3. Línia metodològica

2.4. Pluralisme i valors democràtics

2.5. Coeducació

2.6. Tractament de la diversitat

2.7. Gestió institucional

2.8. Formació permanent

3. FORMULACIÓ D’OBJECTIUS.............................................

3.1. Àmbit pedagògic

3.2. Àmbit humà i de serveis

3.3. Àmbit administratiu

3.4. Àmbit institucional

4. CRITERIS D’ESTRUCTURA I GESTIÓ.....................................

4.1. Criteris d’organització pedagògica

4.2. Criteris d’estructura i de gestió

4.3. El Projecte Lingüístic

5. AVALUACIÓ I REVISIÓ DEL PROJECTE EDUCATIU.............

6. APROVACIÓ I DIFUSIÓ DEL PROJECTE EDUCATIU...........

Generalitat de Catalunya Departament d’Educació Escola Montsant 2
3
1. ANÀLISI DEL CONTEXT........................................................
7
12
19
37
42

1. ANÀLISI DEL CONTEXT

1.1 HISTÒRIA i SITUACIÓ

L’ESCOLA MONTSANT va néixer a començaments de setembre de 1967, gràcies a la participació i l’esforç d’uns mestres i d’unes famílies que veient les mancances escolars que presentava la ciutat de Reus, es van animar a tirar endavant una escolaqueentronqués amblatradiciópedagògicadel’EscolaCatalanad’abansde la Guerra Civil.

La filosofia que ens va moure era aconseguir una escola que fos: activa, democràtica, plural, catalana –ben arrelada al país- i que tenia com a finalitat el desenvolupament integral del nen.

Per això, ja des dels seus inicis, sempre hem tingut nens en règim d’integració dintre de les classes, presentant tota mena de necessitats educatives especials, tant físiques com psíquiques.

La primera ubicació de l’escola fou a Mas Vilella amb nens de maternal i preescolar. L’escola va anar creixent en nombre d’alumnes i es feu necessària la construcció d’un nou edifici que vam poder inaugurar el curs 1974-75. Situats ja definitivament al carrer Borges del Camp es feu realitat el nostre projecte educatiuqueincloïanensde2finsa14anys.Elpasal’escolapúblicaensvaobligar a separar administrativament la maternal de la resta de l’escola, si bé continuem lligats pedagògicament pel mateix projecte. Actualment, la maternal ha passat a ser Escola Bressol Municipal Montsant i depèn de l’Ajuntament.

Junt amb altres escoles actives de Catalunya, durant la dècada 60-70, formàrem “Coordinació Escolar” dins el grup de mestres “Rosa Sensat”. Aquest moviment pedagògic es va constituir en un col·lectiu anomenat CEPEPC (Col·lectiu d’Escoles per l’Escola Pública Catalana), que tenia com a objectiu la integració d’aquestes escoles a la xarxa pública. El març de 1988 l’Escola Montsant s’integra a la xarxa d’escoles públiques amb voluntat de continuar lluitant pel millorament i la qualitatdel’escoladelnostrepaís.Desd’aquestmomentlatitularitat,ambelnom “Escola Montsant” és del Departament d’Ensenyament.

3
Generalitat de Catalunya Departament d’Educació Escola Montsant

L’escola està situada en un barri d’habitatges unifamiliars i edificis, separat del centrede laciutatper laviafèrria.Ésunbarripocorganitzatcomatal.Nodisposa ni de centre cívic ni d’altres estructures que l’aglutinin en l’àmbit cultural o social. Engenerallallenguavehiculardelapoblacióescolaridelesfamílieséslacatalana. La gamma de professions és molt variada, però d’un estatus cultural i econòmic que el podem definir com mig - alt: professions liberals, petits empresaris, assalariats qualificats, etc... És una població arrelada, amb funcions clarament participatives a la vida cultural, política i social de la ciutat.

1.1 RECURSOS MATERIALS I HUMANS

1.1.1. RECURSOS MATERIALS

L’edifici és una estructura d’obra vista en dues plantes construïda l’any 1974 en una primera fase; el 1978 la segona fase. Consta de:

- 3 aules d’Educació Infantil, equipades amb el material necessari per a les classes amb l’alumnat. Amb lavabos interiors, dues d’elles; amb pissarres digitals interactives.

- 6aules d’Educació Primària,equipades ambel materialnecessariper a les classes amb l’alumnat. Amb pissarres digitals interactives.

- 1 aula d’Educació Especial, equipada amb el material necessari per a les classes amb l’alumnat.

Departament
4
Generalitat de Catalunya
d’Educació Escola Montsant

Generalitat de Catalunya Departament d’Educació Escola Montsant

- 1 aula de psicomotricitat, equipada amb terra de parquet, espatlleres i material de psicomotricitat com peces d’escuma, pilotes, cercles, cordes, i altres materials per a la pràctica d’aquesta àrea de descoberta.

- 2 aules per treballar amb grups desdoblats.

- 1 aula taller de plàstica, adequada per fer activitats artístiques de llenguatge plàstic amb un grup de 15 alumnes.

- 1biblioteca,dotadaambcol·leccions,contesirevistesperal’alumnatamb les edats en què treballem.

- 1 aula de música i anglès, dotada amb els recursos necessaris per fer les dues àrees. Disposa de pissarra digital interactiva.

- 1 aula d’usos múltiples (menjador), adaptada per fer petits actes amb escenari, teatre de titelles, equip de so i possibilitat de fer audiovisuals. Amb tot l’equipament necessari per portar a terme el servei de menjador.

- 1 sala de professors, per fer les reunions de treball de l’equip docent.

- 2 despatxos, de direcció del centre i de l’administrativa.

- 1 tutoria, per a entrevistes i suport escolar.

- 1 arxiu.

- 1 cuina per l’ús de l’Escola Montsant

- 1 pati de llums intern amb rentadora, assecadora i espai de magatzem.

- 1 ascensor i rampes homologades.

- Vestíbul 1a planta optimitzat per treballar amb l’alumnat.

El pati l’escola té una pista poliesportiva i una zona coberta amb serveis, vestidors, taules de tenis taula i jocs pintats a terra. La resta del pati està envoltada d’arbres i el sòl és de terra, amb elements lúdics com gronxadors, casetaambtobogan,unsorralambjoguines,hortiunescasetesperpropiciar el joc simbòlic.

5
1.1.1. RECURSOS HUMANS

Generalitat de Catalunya Departament d’Educació

Escola Montsant

La plantilla docent és de 16,5 mestres, una educadora d’educació especial i una Tècnica d’Educació Infantil. A més a més, en funció del suport necessari, el Departament hi ha cursos que ens dota amb un nombre determinat d’hores de vetllador/a, CREDA i CREDV. Cada any comptem amb l’assessorament de l’EAP i una auxiliar administrativa.

El nombre d’alumnes és aproximadament de 230 alumnes.

D’altra banda, es rep el suport de l’Ajuntament de Reus pel que fa a manteniment de l’edifici, però també en iniciatives pedagògiques que reverteixen en l’alumnat i en la ciutat, propiciant activitats relacionades i participant en el Pla d’Entorn.

6

Finalment, cal dir que a l’Escola Montsant, en passar a pública, des de l’equip de fundadors es crea la Fundació Montsant, amb l’objectiu d’aportar als alumnes de Reus suport econòmic, social i pedagògic per a diferents iniciatives, i també concretament encara ajuda a l’escola en algunes iniciatives com la Revista Portaveu o amb la subvenció en petites activitats o algun recurs material, de forma anual.

2. TRETS D’IDENTITAT / DEFINICIÓ INSTITUCIONAL

2.1 CONFESSIONALITAT

L’Escola respecta les diferents tendències religioses i ideològiques dels mestres, famílies i alumnes, i renuncia a qualsevol classe d’adoctrinament ideològic. Respectant l’opció religiosa de cada família, l’escola entén que la formació religiosa dels alumnes correspon a les famílies.

2.2 LLENGUA D’APRENENTATGE

L’Escola es defineix com a Escola Catalana, oberta a la realitat del nostre país i al seu coneixement. El català és la llengua d’aprenentatge i és la llengua vehicular.

L’Escola té un projecte lingüístic on s’especifica tot el procés d’aprenentatge.

2.3 LÍNIA METODOLÒGICA

La línia metodològica de l’Escola té com a finalitat l’infant; procurant que desenvolupi al màxim la seva personalitat.

Per això pretén:

- Queesmanifestilliurement.Tenintencompteque cada infantésunésser únic i lliure, en edat i maduració, no podem pretendre de fer un alumnat ensèrie,sinód’ajudarquecadascúdespleguiles seves activitatsiqualitats pròpies.

7
Generalitat de Catalunya Departament d’Educació Escola Montsant

- Que sigui responsable dels seus actes. Ja de petit el docent procura no caure en la solució fàcil del càstig o el premi, sinó que porta l’infant a reflexionar sobre la seva actitud.

- Quesigui adaptatprimer a l’ambient i més tardala societat. En laprimera etapa del seu ensenyament hem d’assegurar el món propi de l’infant. En la segona, hem d’ajudar-lo a passar el pont de la seva personalitat perquè arribi a la cultura d’un país.

- Que rebi una educació arrelada en el seu àmbit cultural i social. És important el coneixement de la realitat local i comarcal per tal que els alumnes puguin participar activament amb esperit cívic en la vida de la ciutat.

- Que tingui una actitud de respecte a totes les persones sense discriminació de cap classe amb esperit solidari i de companyia i també cura de l’entorn natural i material que l’envolta.

- Que sigui alegre i sincer. L’espontaneïtat de l’infant en la seva primera infància no és tancada per l’escola, més al contrari, fomentada amb converses i jocs perquè es mantingui i continuï sempre.

- Que tingui una base cultural que el faci participatiu adquirint una actitud curiosa, crítica i investigadora que fomenti l’activitat i la iniciativa enfront de la recerca de coneixements.

Per portar aterme aquestaidea d’educació, l’escola es val d’uns mitjans de tipus general:

8
Generalitat de Catalunya Departament d’Educació Escola Montsant

ALUMNAT: Segons l’edat i els condicionaments de l’infant, així com de les exigències del projecte pedagògic. Qualsevol mètode ha de sortir del mateix nen/aihadetenirencompteelsprincipis del’ensenyamentsignificatiu,que ens fa reflexionar en cada moment sobre les característiques pròpies i els coneixements previs de l’alumnat.

EQUIP EDUCATIU: En tot procés educatiu és molt important el paper de l’equip educatiu,peraixòésimprescindibleunaactitudobertaperpartdelsdocentsque elspermetiserreceptiusalscanvisdetotamena;és necessàrialasevaimplicació en un procés de renovació i reciclatge pedagògic continuat. La preparació ha de ser tan intel·lectual com humana, i és necessari el treball en equip del personal i amb xarxa amb altres centres educatius.

L’Escola no pot tenir autosuficiència, ha d’estar en contacte amb altres escoles, mestres, i oberta a tot nou suggeriment. Si bé sempre ha de ser estudiat i madurat abans d’implantar-lo.

L’equip educatiu buscarà l’ajuda necessària d’especialistes, segons el moment: famílies i altres especialistes a l’abast i serveis educatius (EAP, CREDA, UTAC, CEEPSIR, entre d’altres).

CONTINGUTS: A l’hora de programar i seqüenciar els continguts s’ha de partir dels coneixements previs i no donar a l’alumnat continguts superiors a la seva edat mental.

El treball en cadascun dels àmbits ha de ser progressiu, coordinat, consensuat, interdisciplinari i globalitzat a la vegada que potenciï en l’alumne l’hàbit de l’esforç i el del gust de la feina ben feta.

Per una motivació positiva cal tenir unes classes àmplies i espaioses. Un nombre d’alumnes per aula que permeti una bona relació entre ells i amb el docent, un límit de classes a l’escola i un pati on el nen tingui contacte amb la natura i els iguals.

Generalitat de Catalunya Departament d’Educació Escola Montsant 9

2.4 PLURALISME I VALORS DEMOCRÀTICS

L’Escola es defineix pluralista i assumeix els principis democràtics i de convivència. Es dona importància a la llibertat i respecte dels drets humans dels infants i es compta com a base el no adoctrinament i no autoritarisme. A desenvolupar la capacitat d’intercanvi personal a partir de les expressions dels punts de vista propis i la capacitat d’escolta i entendre els altres per poder experimentarsentimentsdepertinençaalgrupialacol·lectivitatdel’Escola,que s’han de traspassar a altres àmbits de la convivència quotidiana; això comporta la implicació en problemes que són de tots i el compromís en la solució d’aquests.

Elsnensineneshandesercapaços,apartird’unmodelassembleariiladinàmica de les classes, de respectar i assumir les normes de convivència i utilització d’espais, saber respectar-les en les activitats de grup i responsabilitzar-se dels càrrecs col·lectius.

2.5 COEDUCACIÓ

Ens regim pel principi de coeducació, entenent-la com un intent d’educar per a laigualtatsensecapmenadediscriminacióperraódesexe.Enqualsevolactivitat evitem conductes que posin èmfasi en els papers tradicionals atribuïts a l’home i a la dona i intentem proporcionar a l’alumnat imatges diversificades d’un gènere i un altre.

L’Escola ha de contribuir a l’educació sexual i la perspectiva de gènere que ha de conduir l’alumnat cap al respecte a la mateixa persona i a la de l’altre.

2.6 TRACTAMENT DE LA DIVERSITAT

Vetllempertreballarladiversitatdetotelnostrealumnat.Gestionemelshoraris per tal de poder atendre tot l’alumnat de forma individualitzada. També es

Generalitat de Catalunya Departament d’Educació Escola Montsant 10

proposen hores d’atenció a l’aula i hores de Suport Escolar Personalitzat dins de l’horari lectiu.

El projecte educatiu del centre contempla el principi de facilitar a l’alumnat les eines per desenvolupar l’aprenentatge en funció de les seves necessitats individuals i també aquelles necessitats específiques de suport educatiu.

Anteriorment al Decret 150/2017 de 17 d’octubre, ja era voluntat de l’equip educatiu de l’escola, incloure en el sistema educatiu ordinari tot aquell alumnat que necessitavaunaajudapedagògicaespecial,deformatemporalopermanent per assolir el màxim nivell educatiu, d’acord amb les seves necessitats, de manera que es treballa en un marc de sistema educatiu inclusiu.

Un cop efectuada la matriculació, l’equip educatiu inicia un procés de valoració psicopedagògic i multidisciplinari per tal d’especificar els mitjans i recursos, d’ordre material i personal que ens caldrà per aconseguir aquest objectiu fonamental: que l’alumne sigui capaç de participar en situacions educatives normalitzades tant com sigui possible, en àmbits dels quals pot participar, a curt o llarg termini.

L’Escola té un Pla d’Atenció a la Diversitat. Un cop a la setmana es reuneix la Comissió d’Atenció a la Diversitat, la qual està formada per l’equip de diversitat, la psicopedagoga de l’EAP i representants de la direcció del centre. Un cop al mes, s’estableixen també les CAS (Comissió d’atenció social) on, a més dels representants esmentats anteriorment, hi assisteixen una educadora social de Serveis Socials deReus ila treballadora social de l’EAP. Tot aquestdesplegament de recursos està enfocat per afavorir l’assoliment de les competències bàsiques de tot el nostre alumnat. En aquesta comissió es decideixen els recursos que s’aplicaran a cada alumne, així com les propostes d’elaboració dels Plans Individualitzats que siguin necessaris.

Generalitat de Catalunya Departament d’Educació Escola Montsant 11

2.7 GESTIÓ INSTITUCIONAL

L’Escola es vol definir en un model democràtic de gestió i això implica la necessitat d’una participació real i efectiva de tots els estaments que la componen per mitjà dels seus representants elegits.

El consell escolar del centre és l'òrgan col·legiat de participació de la comunitat escolar en el govern del centre. En el consell escolar hi ha representats tots els col·lectius que intervenen en la comunitat educativa: director, professorat, alumnat, personal d'administració i serveis, etc.

En els centres públics, la funció principal del consell escolar és participar en la presa de decisions enrelació ambaquells temes importants peral funcionament i l'organització del centre: el projecte educatiu, la programació general, la gestió econòmica, etc.

Els membres del consell escolar són elegits per un període de quatre anys i es renoven per meitats cada dos anys.

2.8 FORMACIÓ PERMANENT

L’escola afavoreix la participació de l’equip docent en activitats de formació permanent. Serà aquest equip qui, prèvia sol·licitud dels docents o bé per necessitats de l’Escola, potenciarà l’assistència a formacions, seminaris i jornades d’aprenentatge. Els criteris que prevaldran seran d’ordre pedagògic i necessitats escolars abans que personals i laborals.

3. FORMULACIÓ D’OBJECTIUS

3.1 ÀMBIT PEDAGÒGIC

● Millorar els resultats educatius a partir de l’assoliment de les competències bàsiques i del màxim aprofundiment educatiu per part de l’alumnat.

Catalunya
12
Generalitat de
Departament d’Educació Escola Montsant

● Cultivar la investigació, l’adquisició de coneixements, la sistematització científica de cara a una utilització pràctica i evitar que hi hagi desconnexió entre la teoria i la pràctica, entre el treball i l’estudi.

● Fomentar l’activitat i la iniciativa per damunt de les activitats memorístiques.

● Intentar aconseguir de l’alumnat una actitud oberta i receptiva envers els canvis que el progrés i les noves tecnologies ens reporten.

● Donar una base cultural arrelada al país tant pel que fa a la llengua com als continguts. És a dir: Escola Catalana.

● Desenvolupar la capacitat d’observació donant importància a l’experimentació i la constatació de dades.

● Tenir en compte la diversitat de ritmes evolutius i de capacitats intel·lectuals.

● Procurar una ambientació tant a l’escola com a la classe que sigui viva i alegre, alhora que lligada a la realitat que en cada moment treballem.

● Desplegar la consciència de la necessitat de ser respectuosos amb el medi ambient, valorant especialment les actuacions dirigides tant a l’estalvi i aprofitament de recursos com a la recollida selectiva de deixalles.

Generalitat de Catalunya Departament d’Educació
13
Escola Montsant

● Assolir que l’alumnat se senti membre actiu de l’escola.

● Desenvoluparenl’alumnatlaconcentració,latenacitati l’ordre. Donarles pautes per obtenir l’adquisició d’hàbits de treball i de conducta.

● Treballar perquèaprenguin adominar els estris detransmissió iintercanvi cultural i a conèixer els diferents codis i llenguatges de comunicació per saber buscar informació.

● Planificar de manera gradual els deures i tasques que realitza l’alumnat a casa, per aconseguir que en acabar l’escolaritat siguin capaços d’organitzar-se i planificar-se de manera autònoma.

● Desenvolupar l’esperit crític i la recerca.

● Procurar l’equilibri físic i emocional dels nens i nenes partint del coneixement propi i de l’assumpció de les limitacions per aprendre a acceptar els altres i respectar-los.

● Desenvolupar hàbits saludables, d’higiene, alimentació, exercici físic i esbarjo. Facilitar el coneixement del propi cos i les atencions que requereix.

● Potenciar el treball en equip docent mitjançant l’activitat dels equips de cicle i de la realització de programacions didàctiques coordinades.

14
Generalitat de Catalunya Departament d’Educació Escola Montsant

● Desenvolupar els aspectes formatius en l’alumnat tot proporcionant-los una orientació escolar i professional durant tota la seva escolarització, en una tasca coordinada entre els tutors i l’equip d’Educació Especial.

● Proporcionar una formació a les famílies dels alumnes centrada en les funcions que els pertoca com a col·laboradors amb l’Escola en l’educació dels seus fills, com també en la seva qualificació per entendre i participar en la gestió del centre.

● Facilitar la participació de l’equip docent en activitats de formació permanent, sobretot quan aquestes reverteixen en un benefici per a la totalitat de l’escola.

● Potenciar l’intercanvi d’experiències amb les escoles de la zona i la participació en programes conjunts.

● Fer anàlisis freqüents del treball professional mitjançant la reflexió en comú sobre la pràctica i des d’una perspectiva d’investigació en l’acció.

3.2 ÀMBIT HUMÀ I DE SERVEIS

● Orientar i ajudar l’alumnat en l’aprenentatge de la convivència i de la solidaritat, sense dogmatismes ni imposicions arbitràries.

● Fomentar l’equitat, la coeducació, la inclusió i la igualtat de gènere.

de Catalunya Departament d’Educació
15
Generalitat
Escola Montsant

● Ajudar-lo a adquirir un esperit plural que no exclogui ningú per causa de procedència, religió, ideologia, sexe o nivell econòmic aconseguint una veritable inclusió educativa.

● Ensenyar a divergir, argumentar i contrastar opinions. Desenvolupar l’esperit crític d’una manera constructiva i ajudar a mantenir relacions positives.

● Mantenir l’alegria, espontaneïtati la sinceritatque sónpròpies del’infant.

● Desenvolupar la capacitat d’organitzar-se en grup i gestionar conjuntament els aspectes propis de la classe, escola, ciutat i país per facilitar la seva participació progressiva.

● Dotar els elements necessaris perquè l’alumnat puguin sentir-se arrelats al lloc on viuen, a partir del treball, de les tradicions, cultura i llengua del país. Potenciant el coneixement del nostre àmbit cultural i el d’altres cultures.

● Garantir el comportament dels nens en qualsevol activitat dins i fora del marc escolar i en les sortides que realitzin.

● Valorar el nen com a persona.

● Dur a terme una avaluació formativa per saber si el nivell d’aprenentatge assolit per l’alumnat és suficient per prosseguir amb garantia d’èxit l’aprenentatge d’altres continguts.

16
Generalitat de Catalunya Departament d’Educació Escola Montsant

● Identificar l’avaluació com un procés de revisió de la tasca educativa i actuar en conseqüència.

● Vetllar perquè el servei de menjador sigui una continuïtat de la tasca educativa i fomentar l’adquisició d’hàbits alimentaris correctes.

● Aconseguir unes relacions interpersonals satisfactòries entre els mestres que facin possible la satisfacció en el treball i la implantació de tots en el desenvolupament del PEC.

● Aconseguir la implantació, el respecte i l’observança de les Normes d’Organització i Funcionament del Centre (NOFC)i del Pla de Convivència.

3.3 ÀMBIT ADMINISTRATIU

● Desenvolupar i utilitzar mètodes i instruments per una bona comunicació interna i externa.

● Portar al dia la documentació acadèmica de l’alumnat i facilitar el seguiment dels expedients acadèmics per part de l’equip docent.

17
Generalitat de Catalunya Departament d’Educació Escola Montsant

● Vetllar per l’eficàcia del treball de Secretaria introduint l’ús de la tecnologia per garantir una rendibilitat del temps emprat.

● Administrar i planificar els recursos econòmics, humans i materials, per dotar el centre dels elements necessaris. Gestionar subvencions i ajuts de diferents entitats.

● Fer un seguiment dels pressupostos i la seva correcta aplicació, vetllant per la transparència de la gestió econòmica.

● Facilitar l’accés de les famílies a la secretaria i el contacte amb l’equip docent. Establir canals de comunicació que permetin el coneixement per part de tots els estaments dels diferents aspectes de la vida de l’Escola.

● Facilitar el treball a les famílies, mestres i òrgans de gestió amb el suport administratiu convenient.

● Gestionar el manteniment i conservació del centre.

3.4 ÀMBIT INSTITUCIONAL

● Tenir una línia metodològica homogènia, establir reunions per tal de coordinar els continguts.

● Procurar a través de l’escola i de l’administració educativa, que tots els infants considerats amb necessitats educatives especials, rebin els ajuts

Generalitat de Catalunya Departament d’Educació Escola Montsant 18

pedagògicsoserveisespecíficsquecomplementinels ques’adrecenatots els alumnes.

● Estudiar, valorar i si s’escau aplicar per part del claustre totes aquelles innovacions pedagògiques que se li presentin.

● Donar informació als estaments que componen l’escola de les decisions que agafa el claustre vers les innovacions pedagògiques.

● Fomentar la participació de mestres, famílies d’alumnes i treballadors no docents perquè intervinguin en el control i la gestió del centre.

● Establir relacions d’intercanvi de treball amb la resta d’escoles.

● Potenciar i afavorir la formació permanent de l’equip docent.

● Afavorir la formació permanent de les famílies per dinamitzar la seva intervenció a l’Escola.

● Vetllar per les relacions entre l’Escola i les diferents administracions.

4. CRITERIS D’ESTRUCTURA ORGANITZATIVA I DE GESTIÓ

4.1. CRITERIS D’ORGANITZACIÓ PEDAGÒGICA

• Atenció a la diversitat per arribar a tots el nostre alumnat.

Generalitat de Catalunya Departament d’Educació Escola Montsant 19

Generalitat de Catalunya Departament d’Educació

Escola Montsant

• Escola Verda amb projectes com la reutilització de llibres, Let’s clean up Europe, el projecte Veig, penso i em pregunto, la recollida selectiva i l’hort.

• Desdoblaments a educació primària en les àrees instrumentals: català, castellà, anglès i matemàtiques.

• Pla Català de l’esport a l’escola.

• Àmplia participació en el Pla Educatiu d’Entorn, en les Activitats i Recursos educatius (ARE) i en les propostes de Reus Esport i Lleure (Cap nen sense saber nedar i l’Olimpíada Escolar) que ofereix l’Ajuntament de Reus i el Consell Esportiu del Baix Camp.

• Participació en les trobades esportives de centres de primària organitzades pel Consell Esportiu Baix Camp.

• El projecte de Biblioteca i l’Impuls a la Lectura (ILEC). El Projecte LÈCXIT i l’Estudi Assistit.

• DesenvolupamentdelPrograma“SuportVitalBàsicalesescoles”aEducació Infantil i Primària.

• Treball per ambients/microespais a Educació Infantil.

• Treball dels escacs i matemàtiques manipulatives a tota l’educació primària.

• Treball d’àmbit artístic amb la representació de diverses obres de teatre i d’altres activitats durant total’escolaritat.Celebració de les Festes populars com a motiu de treball interdisciplinar. Participació en l’Aplec Baix Camp, la cantada de la gran Nadala, la gravació de la Nadala al Canal Reus. I també gaudint d’audicions musicals i teatre en anglès. Treball de la coral i la plàstica a través del projecte Corcrea.

• Participació en la Mostra de Teatre del Baix Camp a 1r de primària.

20

Generalitat de Catalunya

Departament d’Educació

Escola Montsant

• Projecte de l’hort, Explica’m i de coneixement del Baix Camp i comarques veïnes a 3r.

• Projecte Aprenem Junts (Lego), coneixement del Baix Camp les comarques veïnes, Explica’m, l’hort i Fem Coral a 4t.

• Participació en el Consell d’Infants i al Tastet de Ciència a 5è.

• Projecte i activitats d’emprenedoria, i el projecte d’innovació Apadrinem el nostre patrimoni a 6è.

• Participació en els Jocs florals de Catalunya en la modalitat del conte audiovisual il·lustrat a cicle superior.

• Classroom per a tot l’alumnat. El treball autònom s’iniciarà a partir de cicle mitjà.

• Organització de la Trail-kids Montsant amb finalitats solidàries.

• Organització de sortides pedagògiques i vivencials i colònies.

• Treball emocional i de convivència a partir d’un model assembleari.

• Revistaescolar trimestral El Portaveu,com atreball interdisciplinar lingüístic i artístic fet per l’alumnat.

• Col·laboració amb l’AFA en la Jornada Esportiva, la Sortida en família, la Jornada Familiar “Montsart” i les activitats extraescolars.

• Tarda de Projectes i Ambients: Treball del medi, experiments, jocs matemàtics, jocs lingüístics amb la participació de les famílies.

• Acollida d’estudiants en pràctiques del Grau de Mestre.

21

4.2. CRITERIS D’ESTRUCTURA I GESTIÓ

Són òrgans unipersonals els càrrecs de direcció, cap d’estudis i secretaria. Tots ells, constitueixen l’Equip Directiu del centre.

El director/a té caràcter electiu. L’elecció es fa a través d‘una comissió de selecció que fa una valoració de mèrits relacionats amb la competència i l’experiència professional, així com la formació específica i, per altra banda, també es valoren el projecte de direcció presentat i la capacitat de lideratge. El director/a designa els altres membres de l’equip directiu.

L’equip directiu desenvolupa aquelles funcions que estan regulades específicament per la LEC (Llei d’Educació 12/2009, de 10 de juliol) i en el Decret155/2010, de 2denovembre,de ladirecció delscentres educatius públics i del personal directiu professional docent. També aquelles altres que la normativa de funcionament del centre (NOFC) facin necessàries per aconseguir una escola oberta, activa i funcional que potenciï la línia metodològica del centre, a partir de les línies d’actuació establertes en el projecte de direcció.

Generalitat
Catalunya
22
de
Departament d’Educació Escola Montsant
ORGANIGRAMA

- El consell escolar

És el màxim òrgan de participació i govern del centre, així com l’òrgan de programació, seguiment i avaluació general de les seves activitats. Hi són representats els diferents estaments que componen la comunitat educativa: professorat, personal d’administració i serveis, famílies i ajuntament.

El nostre Consell Escolar està format per:

- El director/a, que n’és el president.

- El/la cap d’estudis.

- Sis mestres, elegits/des pel claustre de professors.

- Sis pares/mares, elegits per les famílies del centre.

- Un/a representant de l’AFA, designat per aquesta associació.

- Un/a representant de l’ajuntament

- Un/a representant del personal d’administració i serveis (PAS), elegit entre els membres d’aquest col·lectiu.

- Un/a representant del personal d’atenció educativa serveis (PAE), elegit entre els membres d’aquest col·lectiu.

- La secretària del centre, que actua com a secretària del Consell formant part d’aquest, amb veu però sense vot.

El Consell Escolar es renova per meitat dels seus membres electors, cada dos anys. Les funcions del Consell escolar són aquelles que vénen regulades pel

Generalitat de Catalunya Departament d’Educació
Montsant 23 ●
Escola
ÒRGANS COL·LEGIATS

Escola Montsant

decret102/2010, de 3d'agost,d'autonomia dels centres educatius. (DOGCnúm. 5686).

El Consell Escolar es reuneix preceptivament, una vegada al trimestre, i sempre que el convoqui el/la seu/seva president/a o bé ho sol·liciti un terç dels seus membres.

Les decisions en el si del Consell Escolar es prenen, sempre que sigui possible, per consens. Si no fos possible arribar a un acord, es determinarà la decisió per majoria dels membres presents, sempre que la normativa no determini un altre tipus de majoria qualificada.

Dins el Consell Escolar s’estableixen diferents comissions de treball. Enel consell escolar de l’escola tenim establerta la comissió econòmica, prescriptiva segons la normativa, i les comissions de convivència, de reutilització de llibres i permanent. D’altra banda, existeix un representant de coeducació.

- L’equip educatiu.

Està integrat per tot el personal docent del centre i és l’òrgan de participació i decisió dels docents. Té la responsabilitat de planificar, coordinar, decidir i informar de tots els aspectes relacionats amb la docència del centre.

Les reunionsdelClaustresónsetmanals,tenenunaduradadedueshores iesfan en un horari adient per facilitar l’assistència de tots.

L’assistènciaalsclaustresésobligatòriaperatotselsseuscomponents.Aquestes reunions de Claustre tenen caràcter ordinari.

L’EquipDirectiues reuneix tres vegades a lasetmana i elaboral’ordre del dia per les reunions del Claustre. En una d’aquestes reunions hi participa el consell de direcció.

Generalitat de Catalunya
Departament d’Educació
24

- Els Cicles

El Claustre està dividit en 4 cicles: Educació Infantil, Cicle Inicial, Cicle Mitjà, i Cicle Superior. Cada cicle es reuneix en una periodicitat setmanal. Als cicles els correspondrà: Redactar les unitats de programació de les diverses àrees tot coordinant-se amb els altres cicles.

· Participar en la redacció del Projecte Educatiu del Centre.

· Avaluar el PEC.

· Observar les actituds dels alumnes i els seus resultats.

· Coordinar el treball entre les classes.

· Connectar amb els altres cicles per tal de coordinar tota l’escola.

· Organitzar i participar en les festes que siguin de caire popular o escolar.

· Programar i portar a terme seminaris o cursets per la formació dels

docents segons les necessitats escolars.

25
Generalitat de Catalunya Departament d’Educació Escola Montsant
● ÒRGANS DOCENTS

Participar en totes aquelles activitats organitzades per altres entitats sempre que siguin interessants per l’escola.

· Escollir coordinador de cicle.

- El Claustre

Delega responsabilitats entre els seus membres per aconseguir agilitat i eficàcia en la vida escolar.

CÀRRECS

• Coordinadors/es de cicle o etapa, 1 hora setmanal:

Vetllen per la coherència i la continuïtat de les accions educatives al llarg de tota l’etapa educativa. (3-12 anys).

•Coordinador/a digital, 2 hores setmanals: Vetlla pel correcte funcionament de tot el maquinari de què disposa el centre, així com del seu manteniment conjuntament amb el tècnic informàtic del Departament. Assessora el professorat en la utilització educativa de programes i equipaments informàtics en les diferents àrees del currículum i els orienta en la seva formació permanent.

•Coordinador/a de riscos laborals (RL), 1 hora setmanal:

Coordina i promou les actuacions en matèria de salut i seguretat en el centre. Realitza conjuntament ambla direcció el pla d’evacuació.

Generalitat de Catalunya Departament d’Educació Escola Montsant 26

•Coordinador/a per a la llengua i la cohesió social (LIC), 2 hores setmanals:

Vetlla, coordina i promou les actuacions previstes en el Projecte lingüístic i en el Pla d’Impuls a la Lectura de Centre (Biblioteca). És la persona encarregada de donar suport lingüístic a l’alumnat nouvingut que ho necessiti.

• Coordinador del Pla català de l’Esport, 1 hora setmanal:

Coordina les activitats esportives escolars dins de l’horari lectiu i es coordina amb el coordinador d’Esports de l’AFA, per tal de fomentar l’esport a l’escola.

• Coordinador d’Escola Verda, 1 hora setmanal:

Porta a terme el projecte d’escola sostenible dins dels Marc d’Escoles Verdes de Catalunya.

COMISSIONS

Tots els mestres pertanyen a alguna comissió de treball.

• Comissió d’Atenció a la Diversitat (CAD), 1 hora setmanal:

enformenpartel director/ai/oel/lacapd’estudis,lamestrad’educacióespecial i la mestra de l’aula de Suport Intensiu d’Escolarització Inclusiva (SIEI), l’educador/a i el representant de l’EAP.

Departament d’Educació
27
Generalitat de Catalunya
Escola Montsant

Aquesta comissió es reuneix setmanalment, o sempre que es cregui oportú. Vetlla per la coherència en les actuacions amb l’alumnat que necessita atenció a la diversitat i promou el treball conjunt amb els/les tutors/es i els/les mestres especialistes que intervenen el procés educatiu d’aquest alumnat.

• Comissió d’Escola Verda. 1 hora quinzenal:

Porta a terme el treball de la sostenibilitat amb la Comunitat Educativa de l’escola, sobretot amb els nens. El seu objectiu és incidir al màxim en la sostenibilitat del dia a dia a l’escola, des d’accions petites fins a d’altres de més dimensions.

• Comissió de Cultura Digital /TAC, 1 hora quinzenal:

Aporta la visió global de la tecnologia a l’escola i del seu ús didàctic. Vetlla pel bon manteniment del maquinari i proposen els criteris d’ús dels aparells i de la competència digital.

• Comissió de Biblioteca, 1 hora quinzenal:

És la comissió encarregada del bon funcionament d’aquest espai. Aporten propostesperfomentarl’hàbitlectorielgustdelalecturaproposantdinàmiques organitzatives i d’animació a la lectura.

• Comissió de Portaveu, 1 hora quinzenal:

És la comissió encarregada de la preparació de la revista de l’escola que surt cada trimestre. Organitzen les temàtiques i suggereixen els criteris a seguir per l’edició d’aquesta.

Generalitat de Catalunya Departament d’Educació Escola Montsant 28

• Comissió d’ambientació, 1 hora quinzenal:

És la comissió que porta a terme els criteris i el repartiment de tasques, a més d’aportar idees, per a la decoració de les cartelleres i dels espais comuns de l’escola.

· Comissió de treball pedagògic de matemàtiques, 1 hora quinzenal: És la comissióencarregadadevetllarpelbontractamentdelsaspectesmatemàticsen tota l’escola i afavorir una línia de treball conjunta.

· Comissió de treball pedagògic de llengües, 1 hora quinzenal:

Éslacomissióencarregadadevetllarpelbontractamentdels aspecteslingüístics i comunicatius en tota l’escola i afavorir una línia de treball conjunta.

29
Generalitat de Catalunya Departament d’Educació Escola Montsant

Generalitat de Catalunya

Departament d’Educació

Escola Montsant

- Les Tutories

Els mestres han de vetllar per afavorir la maduració i el progrés dels alumnes, exercint la seva funció d’educadors que guien, orienten i basen la seva intervenció en relacions obertes i tranquil·litzadores.

La funció tutorial dels mestres implica:

- Envers els alumnes: Seguir el progrés individual. Fomentar la integració de cada alumne al si del grup. Afavorir l’expressió i la creativitat. Reforçar i sistematitzar l’adquisició dels hàbits de treball.

Valorar positivament l’esforç de l’alumnat. Afavorir la participació de l’alumnat en les diferents activitats de la ciutat i del país.

- Envers els altres mestres: Coordinar els continguts que es van donant. Facilitar el coneixement dels alumnes individualment i com a grup. Promoure la relació positiva entre els altres que formen l’equip. Coordinar el cicle amb els altres cicles dins de l’escola. Coordinar el treball dels especialistes i de qualsevol persona que treballi amb els alumnes. Relacionar-nos amb les professionals, tot participant en seminaris, cursets...

- Envers les famílies: Donar informació dels objectius de la classe; reunions en començar el curs, o altres si semblen necessàries. Mantenir intercanvi d’opinions sobre cada un dels alumnes: contacte personal, entrevistes paresmares-tutors; contactes per escrit a partir dels informes que s’envien al llarg del curs.

30

Generalitat de Catalunya Departament d’Educació Escola Montsant

- L’horari

L’horari del centre és de 8.30 a 12 h i de 14.30 a 16.00 h.

- Pla d’acollida

El centre disposa d’un Pla d’Acollida dels alumnes, de les famílies, dels mestres i del personal no docent.

- Avaluació · ED. INFANTIL (P3, P4 i P5) 2 informes: un de personalitat, a final del 1r trimestre; i un altre de rendiment escolar, a final de curs.

· EDUCACIÓ PRIMÀRIA (1r a 6è) 3 informes: 1 per trimestre; el 3r informe correspondrà al de final de nivell.

- Proves de Competències Bàsiques de 6è.

- Proves d’Avaluació Diagnòstica a 2n.

- Proves d’Avaluació de la Comprensió Lectora: proves internes del centre.

Al setembre i al maig.

- Proves de velocitat lectora: proves internes del centre, des de 1r fins a 5è.

Al setembre i al maig.

31

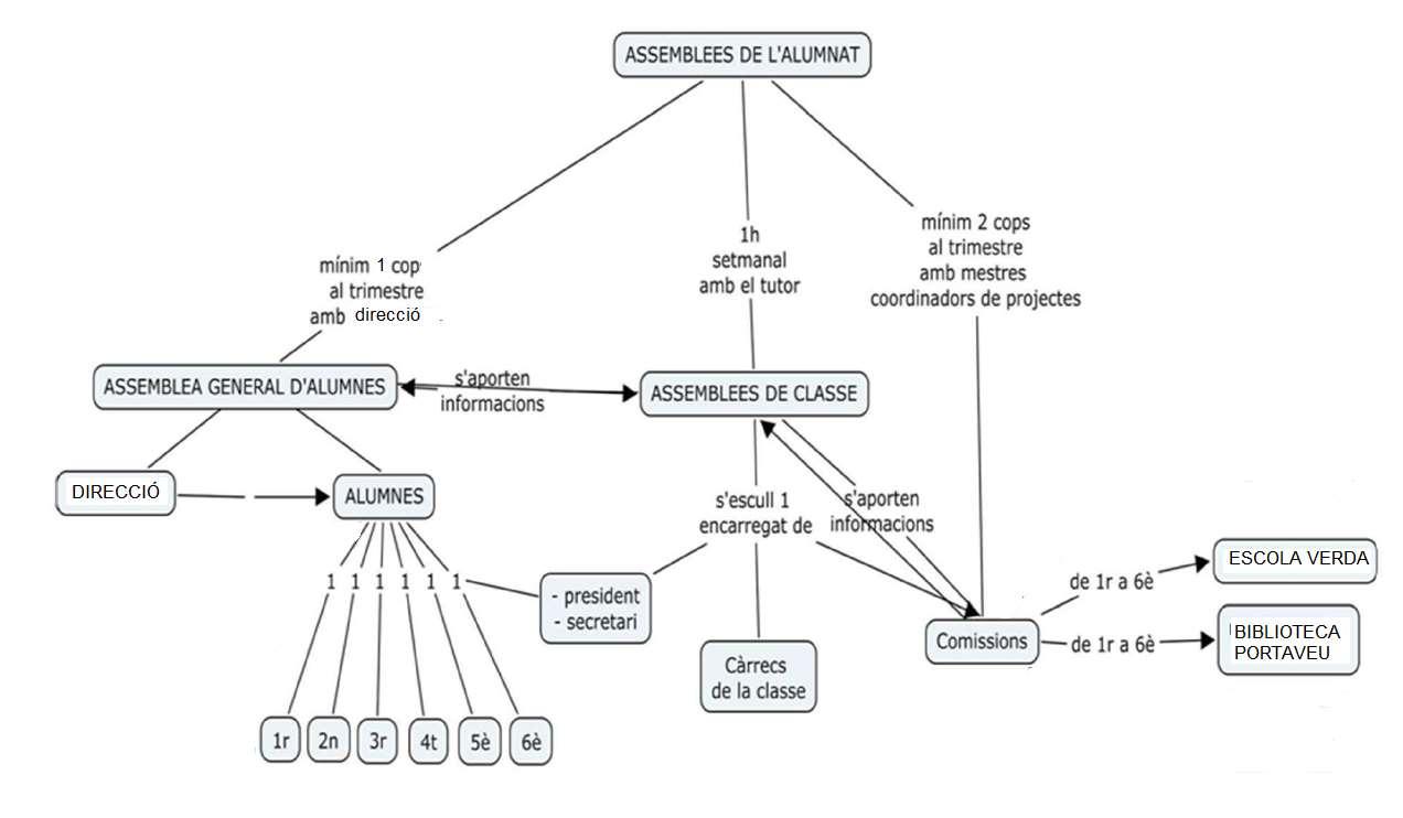
L’escola potencia al màxim la participació dels alumnes en el funcionament del centre. És per això que a partir de l’últim curs d’Educació Infantil, edat en què comencen a fer-se conscients de la globalitat de la classe, estan organitzats en Assemblees de classe.

Aquesta assemblea es reuneix dins de la classe amb una periodicitat setmanal, i allí es parla de diferents aspectes: normes, càrrecs, organització d’activitats, comunicació d’actes escolars, segons les possibilitats de cada edat.

L’assemblea la presideix el president/a i el secretari/ària que han estat elegits per votació. S’intentarà que hi hagi alumnat de tots els gèneres en els càrrecs, així com donar l’oportunitat a tot aquell alumnat que no ha estat elegit en anteriors ocasions.

Els càrrecs són repartits a l’assemblea i es procura que tothom en tingui. N’hi ha uns més vinculats a la resta de l’escola com són el Portaveu, l’Escola Verda o la Biblioteca.

Assemblea General d’Escola: a aquesta assemblea hi van dos representants per curs, es fa una vegada cada trimestre i es parla de temes generals i hi aporten propostes concretes de l’assemblea de classe.

La resta de càrrecs són en benefici del bon funcionament de la classe.

32
Generalitat de Catalunya Departament d’Educació Escola Montsant
· L’ALUMNAT

Des de la fundació del centre, la participació de les famílies és bàsica i, gràcies a la seva col·laboració, l’Escola ha assolit la línia actual. El funcionament democràtic del Consell Escolar, on hi ha presents les famílies, al nostre centre ja era realitat des dels seus inicis.

L’AFA(AssociaciódeFamílies)del’ESCOLAMONTSANTésunaentitatsenseànim de lucre pensada i creada per col·laborar estretament amb els mestres i l’Equip Directiu del centre per millorar, en tot el que es pugui, la qualitat de l’educació que reben els infants a l’escola.

Generalitat de Catalunya Departament d’Educació Escola Montsant 33
● ASSOCIACIÓ DE FAMÍLIES D’ALUMNES

Què fa l’AFA?

És el principal interlocutor entre l’escola i les famílies, i, junt amb el centre, articulaels mecanismesnecessarisperfacilitarigarantirlainformacióatotesles famílies d’alumnes.

Participa, per llei, en la presa de decisions i en el govern de l’escola mitjançant un representant al Consell Escolar de centre.

Fomenta la participació de les famílies a l’associació, com a mitjà per acostar-se a l’escola.

Organitza activitats i serveis que complementen la tasca educativa que realitza el centre, tals com activitats extraescolars, serveis d’ampliació horària, venda de llibres, celebració de festes, sortides…

Els recursos econòmics deque disposa l’AFA provenenbàsicament deles quotes anuals que paguen els associats, i dels beneficis que generen altres activitats realitzadesperalarecaptaciódefons.Aquestsrecursoss’utilitzenperorganitzar les activitats extraescolars, per comprar material per a l’escola, per quotes de federacions, etc.

Tothom que sigui soci de l’AFA pot venir a les reunions de la Junta, que se celebrentrimestralment. La col·laboració de totsés importantíssima. Per tantes convida a tothom a participar.

L’AFA és membre de la Federació d’Associacions de Pares d’Alumnes de Catalunya (FAPAC).

Generalitat de Catalunya Departament d’Educació Escola Montsant 34

· SERVEIS - Menjador.

El servei de menjador s’enténcom una continuïtatdel procés educatiudels nens i nenes, que poden usar-lo de manera fixa o eventual.

La gestió del menjador és portada a terme, de manera conjunta, per part de l’AFA i de l’Equip Directiu. A tal efecte funciona la comissió de menjador que té les següents funcions:

· Decidir sobre el personal a contractar pel servei de cuina i menjador.

· Elaborar la normativa d’hàbits i costums en el menjar i de comportament en el menjador.

· Elaborar la llista de menús i donar-la a conèixer a les famílies.

· Controlar la gestió econòmica: pressupost, compres, etc.

· Tenir cura de la revisió i conservació del material.

· Vetllar perquè les famílies rebin informació sobre les actituds, hàbits i alimentació dels seus fills.

· Revisar de manera periòdica el funcionament del menjador.

· Fer reunions periòdiques amb les famílies per explicar els hàbits i funcionament del menjador.

· Coordinar les feines de tot el personal adscrit al menjador repartint les responsabilitats.

· Potenciar des de la classe els hàbits i maneres d’una correcta alimentació dintre de la formació humana de l’alumne.

· Col·laborar i participar en les campanyes d’educació per la salut, promocionades per altres institucions.

Generalitat
Catalunya
35
de
Departament d’Educació Escola Montsant

- Activitats extraescolars.

Com a continuïtat del treball escolar i entenent que forma part de la formació integral del nen l’Escola organitza activitats fora de l’horari lectiu.

L’organització i control d’aquestes activitats correspon a la Junta de l’AFA i l’Equipdirectiu,amblacol·laboració demestres i l’aprovació delConsell Escolar.

Malgrat que aquestes activitats han de tenir caràcter voluntari, es potencia la participació del màxim nombre d’alumnes entenent que formen part del Projecte Educatiu.

Les activitats s’organitzen en tallers d’expressió i creació, d’idiomes, digitals i lúdic-esportives.

4.3 El Projecte Lingüístic

El projecte lingüístic és el document que recull els aspectes relatius a l'ensenyament i a l'ús de les llengües en el centre educatiu.

En aquest document queden definits el tractament de la llengua catalana com a llengua vehicular i d'aprenentatge, el procés d'ensenyament i aprenentatge de la llengua castellana, les diferents opcions amb referència a les llengües estrangeres i els criteris generals per a les adequacions de les llengües a la realitat sociolingüística del centre.

36
Generalitat de Catalunya Departament d’Educació Escola Montsant

Aquest document es troba annexat al PEC.

5. AVALUACIÓ I REVISIÓ DEL PROJECTE EDUCATIU

· Mecanismes d’avaluació

L’avaluació i revisió del Projecte es concretarà en l’elaboració de la Programació General Anual i serà revisat en acabar cada curs.

Si convé alguna modificació del Projecte Educatiu, serà el Consell Escolar qui la portarà a terme.

En començar el curs es farà una reunió de l’equip docent on es llegiran els principals punts del Projecte Educatiu per tal de recordar-los i donar-los a conèixer a les persones que s’incorporin a l’equip docent de l’Escola.

També es procurarà facilitar-lo a les famílies noves, les quals en rebran una explicació en una de les primeres reunions de curs i es disposarà a la pàgina web del centre.

La filosofia que ens va moure era aconseguir una escola que fos: activa, laica, democràtica, plural, catalana – ben arrelada al país – i que tenia com a finalitat el desenvolupament integral del nen.

Generalitat de Catalunya Departament d’Educació Escola Montsant 37

Generalitat de Catalunya Departament d’Educació

Escola Montsant

● Indicadors de progrés

a) Indicadors de context

Indicadors Fontsdades Instruments Responsable Criteri d’acceptació Valoració Índexdedemanda d’escolaritzacióaP-3

Índexd’alumnesneemotrius, físiquesisensorials(tipusA)

Índexd’alumnesneeamb situacióeconòmica desfavorida(tipusB)

Índexd’alumnesdenova incorporacióalsistema educatiucatalà(tipusC)

Índexdefamíliesassociadesa

AlumnesP3 IndicadorsCentre Direcció 95%

Registre alumnes IndicadorsCentre Administració

Registre alumnes IndicadorsCentre Administració

Registre alumnes IndicadorsCentre Administració

assisteixenalesreunionsde

1
l’AFA AFA LlistatsAFA AFA 95%
Índexdefamíliesque
classe. Registre Llistatalumnes Tutor 90%

Generalitat de Catalunya Departament d’Educació

Escola Montsant

Percentatgedemobilitatdels mestres Claustre Nomenaments Administració

Percentatgedemobilitatde l’alumnat Registre RALC Direcció 2%(5alumnes)

b) Indicadors de recursos

Indicadors Fonts dades Instruments Responsable Criterid’acceptació Valoració

Ràtioalumnes/mestres Alumnesi mestres IndicadorsdeCentre Administració

Ràtio global de centre alumnes/grup Alumnesi mestres IndicadorsdeCentre Administració

Ràtio personal de suport educatiu Personalsuport Personalassignat Administració

Personaldecentresexterns Personal Personalassignat Administració

Hores de formació dels mestres Claustre Registredecursosde formació Mestresidirecció 30h

2

Generalitat de Catalunya

Departament d’Educació

Escola Montsant

c) Indicadors de processos

D’aula Indicadors Fontsdades Instruments Responsable Criterid’acceptació Valoració

Nombre d’entrevistes a famílies realitzades per alumneicurs

Nombredesortidesicolònies pergrup

De centre

Mestres Registreentrevistes Capd’estudis 99%

Mestres Registrevaloracions Capd’estudis 3/1

Indicadors Fontsdades Instruments Responsable Criterid’acceptació Valoració

Nombre de reunions per àmbitdecoordinació Coordinadors Actescoordinacions Capd’estudis 90%

Graudesatisfacciódel’acollida delsnousmestres,alumnesi/o famílies.

Mestres, alumnesi famílies

Enquesta Director 95%

Percentatgedeparticipacióen les eleccions del Consell Escolar

Famíliesi mestres Censfamíliesimestres Director 35%

Generalitat de Catalunya Departament d’Educació

Escola Montsant

Graudesatisfacciódeles famílies.

Nombre d’assemblees realitzades.

Nombre de projectes d’innovació o bones pràctiqueseducatives.

Famílies Enquesta Director 75%

Tutors/director Actesassemblees Direcció 90%

Mestres Projectes Capd’estudis 1/any

d) Indicadors de resultats

Indicadors Fontsdades Instruments Responsable Criterid’acceptació Valoració

Índexd’alumnesquesuperen lesàreesinstrumentalsafinal decicle.

Índexd’alumnesquesuperen l’AvaluacióDiagnòsticaa2n deprimària.

Índex d’alumnes que superen les Competències Bàsiques a 6èdeprimària.

Alumnes primària Actaavaluació Capd’estudis 95%

Alumnes2n primària Provesavaluació diagnòsticaDepartament d’Educació

Alumnes6è primària

CCBBDepartament d’Educació

Índex d’alumnes que no Alumnes6è primària

superen les Competències Bàsiquesa6èdeprimària.

CCBBDepartament d’Educació

Capd’estudis 90%

Capd’estudis 90%

Capd’estudis 10%

2

Generalitat de Catalunya

Departament d’Educació

Escola Montsant

Índexd’alumnesquesuperen

lesCompetènciesBàsiquesa 6èdeprimàriaenlafranja mitja-alta.

Alumnes6è primària CCBBDepartament d’Educació

Capd’estudis 70%

7. APROVACIÓ I DIFUSIÓ DEL PROJECTE EDUCATIU

Els membres de la Comunitat Educativa han de conèixer el PEC. L’equip directiu és el responsable de fer-ne la difusió. El document es lliurarà a les famílies que s’incorporen al centre i es pot consultar a la pàgina web de l‘escola.

El PEC és un document viu que cal continuar construint a través de les propostes de millora aportades per l’equip educatiu i el Consell Escolar.

ANNEX

Projecte Lingüístic de Centre

Versió Comentaris

1.0 AprovatirevisatpelClaustredeldia11degenerde2023

AprovatpelConsellEscolareldia23degenerde2023

3

Turn static files into dynamic content formats.

Create a flipbook
Issuu converts static files into: digital portfolios, online yearbooks, online catalogs, digital photo albums and more. Sign up and create your flipbook.
PEC by Escola Montsant - Issuu