Mexicano de Nutriólogos(CMN)
A través del examen EUC-NUTRI
Por Blanca Cortés
1. Mapa conceptual
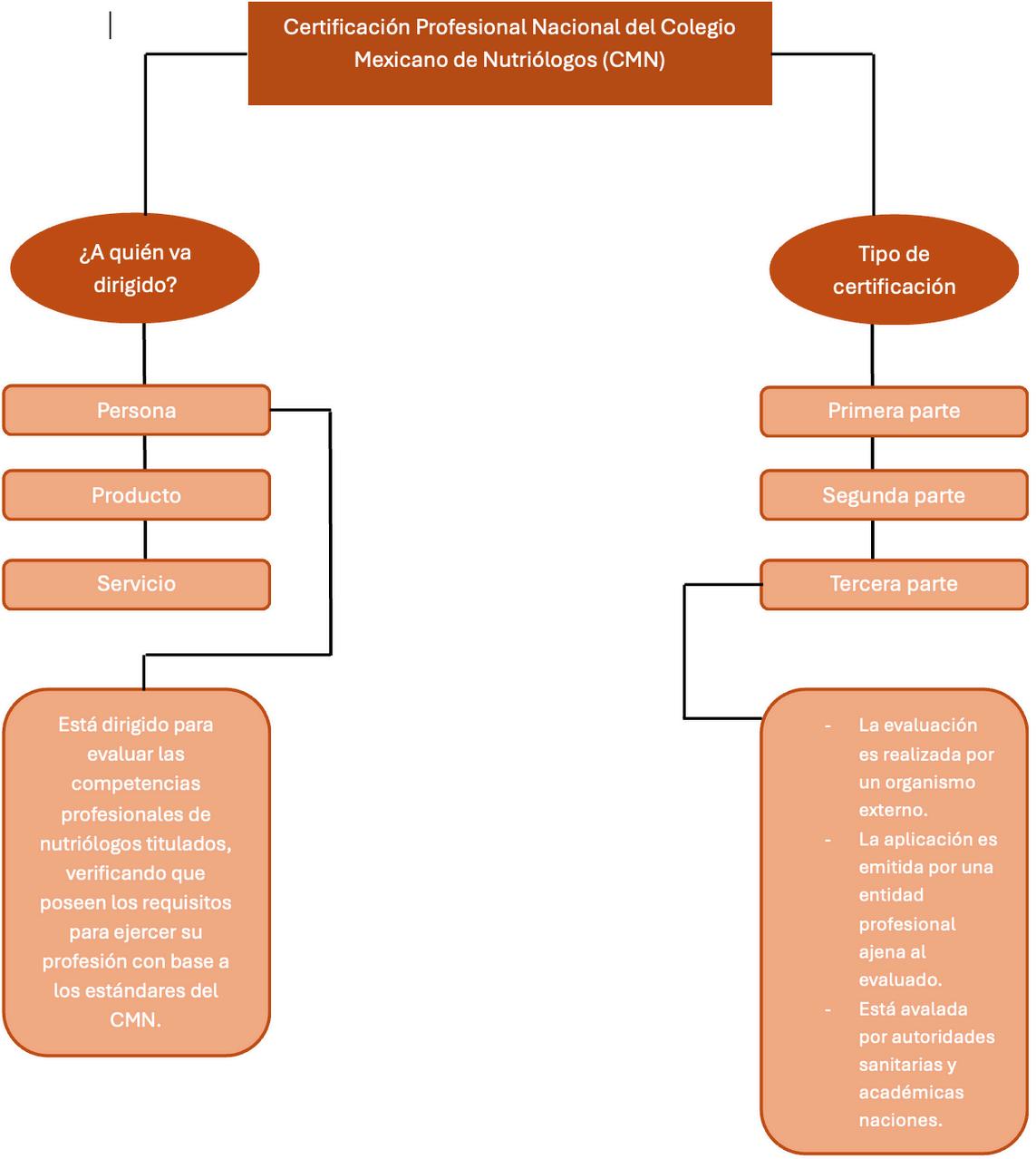
2. Objetivo y población
3. Normas u organismos
4. Proceso
5. Requisitos 6. Costos 7. Última certificación
8. Vigencia
9. Ejemplo de certificado

Población
Está dirigido a licenciados en Nutrición con mínimo un año comprobable de experiencia profesional.
Normas/organismos que lo avalan
Colegio Mexicano de Nutriólogos (CMN)
Centro Nacional de Evaluación para la Educación
Superior, A.C. (CENEVAL)
Dirección General de Profesiones (DGP) de la Secretaría de Educación Pública (SEP)

Convocatoria
Proceso de certificación
Revisión y aceptación de la solicitud

Solicitud y envío de documentación

Aplicación del examen EUC-NUTRI por CENEVAL
Evaluación adicional por el CMN
Entrega de la certificación
Vigencia y recertificación
1
Título de Licenciatura en Nutrición
Requisitos
3
Documentación que compruebe al menos un año de ejercicio profesional posterior a la expedición de la cédula profesional.
2
Cédula Profesional

4
Llenar la solicitud oficial del CMN para certificación.

5
Realizar el pago de las cuotas establecidas en la convocatoria
6
Haberse registrado para presentar el examen EUC-NUTRI
Costos
Etapa 1 (Registro + Revisión de documentos)
Asociados: $2,500.00 MXN
No asociados: $8,000.00 MXN
Etapa 2 (Registro y aplicación del examen EU
Asociados: $4,000.00 MXN
No asociados: $5,200.00 MXN
Última certificación
Etapa 1 (registro y revisión de documentos) tuvo fecha límite el 15 de agosto de 2025 a las 23:59 h
Etapa 2 (registro para el examen EUC‐NUTRI) hasta el 18 de septiembre de 2025.
Aplicación del examen EUC-NUTRI se indica como el 11 de octubre de 2025.

vigencia
La vigencia de la certificación profesional otorgada por el Colegio Mexicano de Nutriólogos A.C. (CMN) es de 5 años.
Luego de ese periodo, es necesario realizar el proceso de recertificación para poder continuar usando las siglas “NC”.


Bibliografía
Colegio Mexicano de Nutriólogos, A. C. (2024). Convocatoria de certificación profesional 2024. Recuperado de https://cmnutriologos.com/wp-content/uploads/2024/07/Convocatoria Certificacion 2024.pdf
Colegio Mexicano de Nutriólogos, A. C. (2025). Certificación profesional EUC-NUTRI 2025. Recuperado el 10 de noviembre de 2025 de https://cmnutriologos.com/certificacion
Colegio Mexicano de Nutriólogos, A. C. (2025). Recertificación del Nutriólogo Certificado (NC). Recuperado el 10 de noviembre de 2025 de https://cmnutriologos.com/recertificacion
Colegio Mexicano de Nutriólogos, A. C. (2025). Realiza tu pago. Recuperado el 10 de noviembre de 2025 de https://cmnutriologos.com/realiza-tu-pago
Colegio Mexicano de Nutriólogos, A. C. (2023). Reglamento del Proceso de Certificación del Colegio Mexicano de Nutriólogos A.C. Recuperado de https://www.cmnutriologos.org/recursos/ReglamentoCertificacionCMN.pdf
Centro Nacional de Evaluación para la Educación Superior (CENEVAL). (2024). EUC-NUTRI: Examen Único de Certificación en Nutriología. Recuperado de Por Blanca Cortés